Submitted:
03 September 2024
Posted:
04 September 2024
You are already at the latest version
Abstract
Keywords:
1. Introduction
2. Materials and Methods
2.1. Sample Collection
2.2. Chemicals
2.3. Sensory Evaluation
2.4. Electronic Nose Analysis
2.5. Extraction of Volatile Compounds
2.5.1. Solid-Phase Microextraction (SPME)
2.5.2. Liquid-Liquid Extraction (LLE)
2.6. Identification of Volatile Compounds
2.7. Quantitative Analysis
2.7.1. Semi-Quantitative Analysis
2.7.2. Accurate Quantitative Analysis
2.8. Key aroma-Active Compounds Analysis
2.8.1. Odor Activity Value (OAV)
2.8.2. Aroma Extraction Dilution Analysis (AEDA)
2.8.3. Aroma Recombination Experiments
2.9. Statistical Analysis
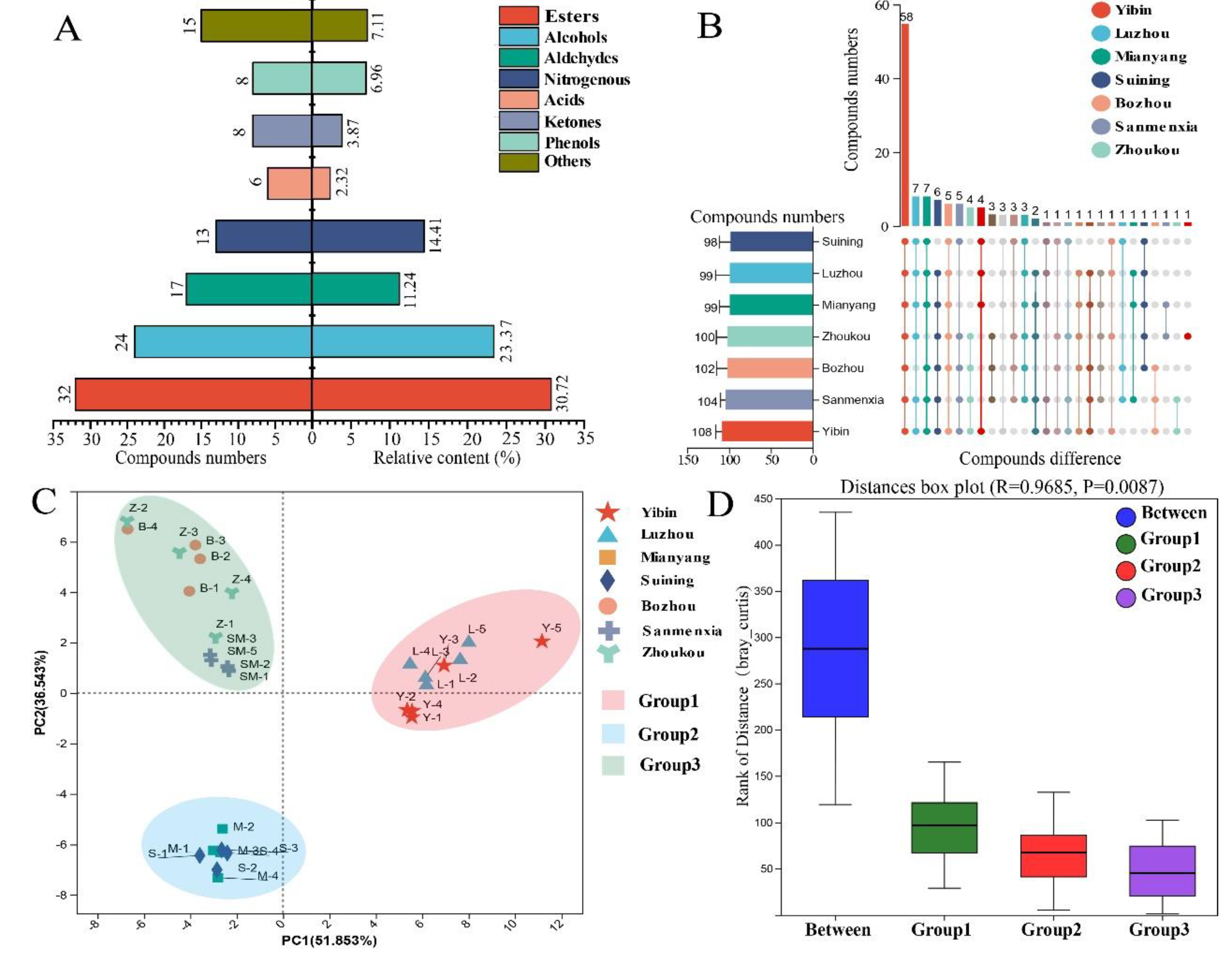
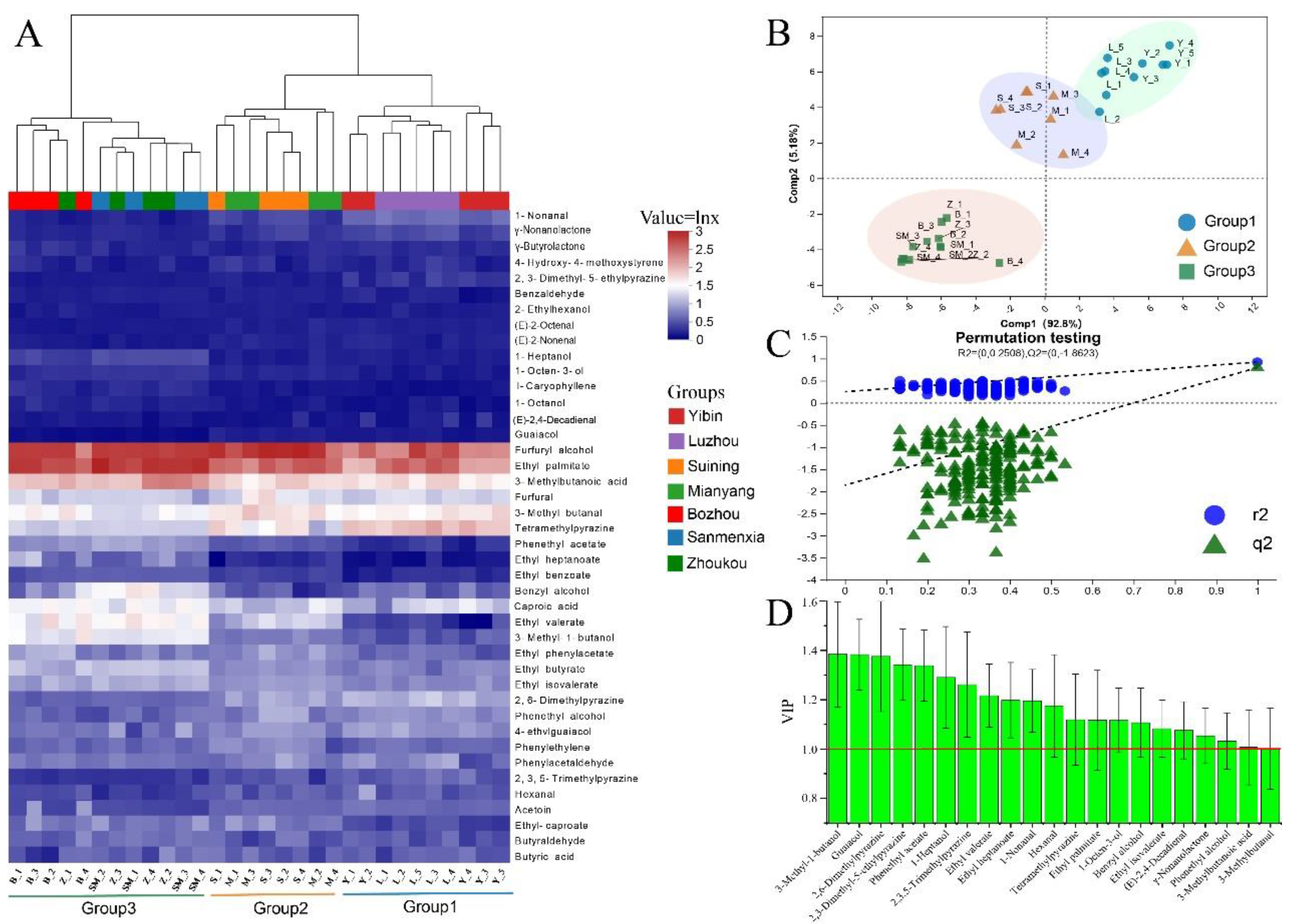
3. Results
3.1. Sensory Evaluation of MT-Daqu Samples
3.2. Identification and Semi-Quantitative Analysis of Volatile Compounds in MT-Daqu Samples Using HS-SPME-GC- MS/O
3.3. Quantitative Analysis of Volatile Aroma-Active Compounds in MT-Daqu
3.4. Analysis of Key Aroma-Active Compounds in MT-Daqu from Different Regions
4. Discussion
5. Conclusions
Acknowledgments
Conflict of interest declarations
References
- Chen, L., Zhao, Y., Chen, X., Zhang, Y., Li, H., Zhao, D., Wang, B., Ye, X., Sun, B., & Sun, J. (2024). Peanut Pairing Baijiu: To Enhance Retronasal Aroma Intensity while Reducing Baijiu Aftertaste. J Agric Food Chem, 72(26), 14851-14864.
- Deng, J., Zheng, J., Huang, D., Huang, Z., Ye, G., & Luo, H. (2023). Characterization of physicochemical properties, volatile compounds and microbial community structure in four types of Daqu. Lwt, 184, 115064. [CrossRef]
- Duan, J., Cheng, W., Lv, S., Deng, W., Hu, X., Li, H., Sun, J., Zheng, F., & Sun, B. (2024). Characterization of key aroma compounds in soy sauce flavor baijiu by molecular sensory science combined with aroma active compounds reverse verification method. Food Chem, 443, 138487. [CrossRef]
- He, M., Jin, Y., Liu, M., Yang, G., Zhou, R., Zhao, J., & Wu, C. (2023). Metaproteomic investigation of enzyme profile in daqu used for the production of Nongxiangxing baijiu. Int J Food Microbiol, 400, 110250. [CrossRef]
- Li, Y., Xu, L., Sam, F. E., Li, A., Hu, K., & Tao, Y. (2024). Improving aromatic higher alcohol acetates in wines by co-fermentation of Pichia kluyveri and Saccharomyces cerevisiae: growth interaction and amino acid competition. J Sci Food Agric, 104(11), 6875-6883. [CrossRef]
- Liu, H., & Sun, B. (2018). Effect of Fermentation Processing on the Flavor of Baijiu. J Agric Food Chem, 66(22), 5425-5432. [CrossRef]
- Liu, J., Chen, J., Fan, Y., Huang, X., & Han, B. (2018). Biochemical characterisation and dominance of different hydrolases in different types of Daqu - a Chinese industrial fermentation starter. J Sci Food Agric, 98(1), 113-121. [CrossRef]
- Liu, W. H., Chai, L. J., Wang, H. M., Lu, Z. M., Zhang, X. J., Xiao, C., Wang, S. T., Shen, C. H., Shi, J. S., & Xu, Z. H. (2023). Bacteria and filamentous fungi running a relay race in Daqu fermentation enable macromolecular degradation and flavor substance formation. Int J Food Microbiol, 390, 110118. [CrossRef]
- Liu, Y., Li, M., Hong, X., Li, H., Huang, R., Han, S., Hou, J., & Pan, C. (2023). Screening and identification of high yield tetramethylpyrazine strains in Nongxiangxing liquor Daqu and study on the mechanism of tetramethylpyrazine production. J Sci Food Agric, 103(14), 6849-6860. [CrossRef]
- Liu, Y., Tang, T.-X., Pei, X.-Q., Zhang, C., Wu, Z.-L. (2014). Identification of ketone reductase ChKRED20 from the genome of Chryseobacterium sp. CA49 for highly efficient anti-Prelog reduction of 3,5-bis(trifluoromethyl)acetophenone. J. Mol. Catal. B: Enzym., 102, 1-8. [CrossRef]
- Ma, S., Luo, H., Zhao, D., Qiao, Z., Zheng, J., An, M., & Huang, D. (2022). Environmental factors and interactions among microorganisms drive microbial community succession during fermentation of Nongxiangxing daqu. Bioresour Technol, 345, 126549. [CrossRef]
- Ma, S., Shang, Z., Chen, J., Shen, Y., Li, Z., Huang, D., & Luo, H. (2022). Differences in structure, volatile metabolites, and functions of microbial communities in Nongxiangxing daqu from different production areas. Lwt, 166, 113784. [CrossRef]
- Niu, Y., Yao, Z., Xiao, Z., Zhu, G., Zhu, J., & Chen, J. (2018). Sensory evaluation of the synergism among ester odorants in light aroma-type liquor by odor threshold, aroma intensity and flash GC electronic nose. Food Res Int, 113, 102-114. [CrossRef]
- Qin, D., Lv, S., Shen, Y., Shi, J., Jiang, Y., Cheng, W., Wang, D., Li, H., Zhang, Y., Cheng, H., Ye, X., & Sun, B. (2024). Decoding the key compounds responsible for the empty cup aroma of soy sauce aroma type baijiu. Food Chem, 434, 137466. [CrossRef]
- Ren, Z., Chen, Q., Tang, T., Huang, Z. (2024). Unraveling the water source and formation process of Huangshui in solid-state fermentation. Food Sci. Biotechnol, 1-11. [CrossRef]
- Ren, Z., Liu, L., Tang, T., Huang, K., & Huang, Z. (2024). Effectively Increase the L(+)-Isomer Proportion of Ethyl Lactate in Baijiu by Isolating and Applying L(+)-Lactic Acid-Producing Bacteria. Preprints. Preprints, . [CrossRef]
- Ren, Z., Xie, J., Tang, T., Huang, Z. (2024). Short-chain carboxylates facilitate the counting of yeasts in Sub-high temperature Daqu. Polish J. Microbiol, . [CrossRef]
- Tang, T.-X., Liu, Y., Wu, Z.-L. (2014). Characterization of a robust anti-Prelog short-chain dehydrogenase/reductase ChKRED20 from Chryseobacterium sp. CA49. J. Mol. Catal. B: Enzym., 105, 82-88. [CrossRef]
- van Gemert, L. J. (2011). Compilations of odour threshold values in air, water and other media (Second Enlarged and Revised Edittion): Oliemans Punter & Partners BV.
- Wang, Z., Wang, S., Liao, P., Chen, L., Sun, J., Sun, B., Zhao, D., Wang, B., & Li, H. (2022). HS-SPME Combined with GC-MS/O to Analyze the Flavor of Strong Aroma Baijiu Daqu. Foods, 11(1), 116. [CrossRef]
- Xiao, C., Lu, Z. M., Zhang, X. J., Wang, S. T., Ao, L., Shen, C. H., Shi, J. S., & Xu, Z. H. (2017). Bio-Heat Is a Key Environmental Driver Shaping the Microbial Community of Medium-Temperature Daqu. Appl Environ Microbiol, 83(23). [CrossRef]
- Yang, S.-B., Fu, J.-J., He, J.-H., Zhang, X.-J., Chai, L.-J., Shi, J.-S., Wang, S.-T., Zhang, S.-Y., Shen, C.-H., Lu, Z.-M., & Xu, Z.-H. (2024). Decoding the Qu-aroma of medium-temperature Daqu starter by volatilomics, aroma recombination, omission studies and sensory analysis. Food Chem, 457, 140186. [CrossRef]
- Yu, M., Li, T., Wan, S., Song, H., Zhang, Y., Raza, A., Wang, C., Wang, H., & Wang, H. (2023). Sensory-directed establishment of sensory wheel and characterization of key aroma-active compounds for spicy tallow hot pot seasoning. Food Chem, 405, 134904. [CrossRef]
- Yu, M., Zhuang, L., Xie, Q., Li, T., Song, H., Wang, L., Li, K., Jiang, S., Zhang, Y., & Zheng, C. (2024). Influences of human milk proteins on the release of human milk odors: Non-covalent interactions between α-lactalbumin and key odor skeleton compounds. Food Hydrocolloids, 155, 110235eleton compounds. [CrossRef]
- Zhao, D., Shi, D., Sun, J., Li, A., Sun, B., Zhao, M., Chen, F., Sun, X., Li, H., Huang, M., & Zheng, F. (2018). Characterization of key aroma compounds in Gujinggong Chinese Baijiu by gas chromatography-olfactometry, quantitative measurements, and sensory evaluation. Food Res Int, 105, 616-627.
- Zhou, L., Tang, T., Deng, D., Wang, Y., & Pei, D. (2024). Isolation and Electrochemical Analysis of a Facultative Anaerobic Electrogenic Strain sp. SQ-1. Polish Journal of Microbiology, , 1-11. [CrossRef]
- Zhu, M., Zheng, J., Xie, J., Zhao, D., Qiao, Z. W., Huang, D., & Luo, H. B. (2022). Effects of environmental factors on the microbial community changes during medium-high temperature Daqu manufacturing. Food Res Int, 153, 110955. [CrossRef]




| Aroma-active compounds | Order | Average content (mg/kg) | Odor threshold (mg/kg) |
OAV | FD | ||||||||||
|---|---|---|---|---|---|---|---|---|---|---|---|---|---|---|---|
| Group1 | Group2 | Group3 | Group1 | Group2 | Group3 | Y-2 | S-3 | B-3 | |||||||
| Fermentation aroma(E-Nose:S1、S3and S10) | |||||||||||||||
| Ethyl butyrate | apple/pineapple | 1.1114±0.3830a | 1.2590±0.2876 a | 1.9758±0.2564b | 0.01d | 111.14 | 125.9 | 197.58 | 8 | 8 | 32 | ||||
| 1-Octanol | Tangerine peel | 0.1236±0.0567 a | 0.1450±0.0391 a | 0.2419±0.0520b | 0.1 d | 1.24 | 1.5 | 2.42 | 0 | 0 | 2 | ||||
| γ-Nonanolactone | coconut | 0.5233±0.1055c | 0.3861±0.1032 b | 0.2531±0.0386 a | 0.1 d | 5.23 | 3.86 | 2.53 | 2 | 2 | 2 | ||||
| Ethyl isovalerate | apple/pineapple | 1.0694±0.1388 a | 1.1960±0.1813 a | 1.6602±0.2174b | 0.0011 d | 972.19 | 1087.27 | 1509.32 | 128 | 128 | 256 | ||||
| Ethyl valerate | apple/pineapple | 1.3887±0.2270 a | 2.0396±0.5080 b | 3.5533±0.6492 c | 0.0087 d | 159.54 | 234.43 | 408.43 | 16 | 16 | 32 | ||||
| Ethyl caproate | apple/pineapple | 0.5097±0.1227 a | 0.7718±0.2726 a | 0.8611±0.2726 a | 0.005 d | 101.95 | 154.37 | 172.21 | 16 | 16 | 64 | ||||
| Ethyl heptanoate | pineapple | 0.1254±0.1009 a | 0.2719±0.1330 b | 1.1038±0.5091 c | 0.002 d | 62.69 | 135.94 | 551.91 | 16 | 32 | 128 | ||||
| Acetoin | strawberry/ milk |
0.8502±0.2811 a | 0.8164±0.1393 a | 0.6947±0.1466 a | 0.14 d | 6.07 | 5.83 | 3.53 | 2 | 2 | 0 | ||||
| Phenethyl acetate | rose | 0.2482±0.1263 a | 0.6765±0.0674 b | 1.4031±0.3857 c | 0.25 d | 0 | 2.71 | 5.61 | 0 | 0 | 2 | ||||
| 4-ethvlguaiacol | lilac | 1.4035±0.2011 a | 1.2886±0.2253 a | 1.0103±0.3332 a | 0.122 d | 11.5 | 10.56 | 8.28 | 8 | 8 | 4 | ||||
| Benzyl alcohol | sweet/floral | 0.6008±0.2474 a | 0.6187±0.2901 a | 2.4387±1.1337 b | 0.62 d | 0.96 | 0.98 | 3.93 | 0 | 0 | 2 | ||||
| Ethyl phenylacetate | sweet/floral | 0.8309±0.2771 a | 1.3217±0.2713 a | 1.2749±0.4068 a | 0.15555 d | 5.34 | 8.5 | 8.2 | 2 | 2 | 4 | ||||
| Phenethyl alcohol | honey | 1.2812±0.1437 b | 1.2856±0.4124 b | 0.7939±0.1979 a | 0.56 d | 2.29 | 2.3 | 1.42 | 2 | 2 | 2 | ||||
| 1-Octen-3-ol | mushrooms | 0.1154±0.0773 a | 0.1480±0.0369 a | 0.2874±0.0613 b | 0.03 d | 3.85 | 4.93 | 9.58 | 2 | 2 | 4 | ||||
| Chen aroma(E-Nose: S6) | |||||||||||||||
| Butyraldehyde | tallow | 0.6733±0.1722 a | 0.7148±0.2545 a | 0.8759±0.1701 a | 0.03 e | 22.44 | 23.82 | 29.2 | 16 | 16 | 8 | ||||
| Hexanal | tallow | 0.3383±0.1003 b | 0.3009±0.0485 b | 0.2066±0.0773 a | 0.026 e | 13.03 | 11.59 | 7.96 | 32 | 32 | 16 | ||||
| 1-Nonanal | fatty | 0.8527±0.1008 c | 0.4749±0.1420 b | 0.2062±0.0578 a | 0.001 d | 852.67 | 474.86 | 206.05 | 512 | 256 | 128 | ||||
| Benzaldehyde | Peanut oil | 0.1990±0.0808 a | 0.2121±0.0285 b | 0.1801±0.0324 a | 0.188 d | 1.06 | 1.12 | 0.96 | 0 | 0 | 0 | ||||
| (E)-2-Nonenal | resin | 0.2288±0.0994 a | 0.2349±0.0363 a | 0.1694±0.0533 a | 0.0004 d | 572 | 587.18 | 423.71 | 256 | 256 | 256 | ||||
| (E)-2,4-Decadienal | fatty | 0.1166±0.0556 b | 0.1046±0.0410 b | 0.0839±0.0395 a | 0.00007e | 1665.71 | 1495.14 | 1198.57 | 512 | 512 | 256 | ||||
| (E)-2-Octenal | creamy | 0.2161±0.1239 a | 0.2151±0.0677 a | 0.1949±0.0731 a | 0.002 d | 108.04 | 107.54 | 97.46 | 32 | 32 | 32 | ||||
| Roasted aroma (E-Nose: S4 and S13) | |||||||||||||||
| 2,6-Dimethylpyrazine | Roasted potato | 1.8292±0.2775 c | 1.5057±0.2711 b | 0.6408±0.1685 a | 0.2 d | 9.14 | 7.53 | 3.2 | 8 | 4 | 2 | ||||
| 3,5-Dimethyl-2-ethylpyrazine | roasted wheat | 0.5711±0.1014 c | 0.4012±0.0731 b | 0.2757±0.0428 a | 0.001 e | 571.10 | 401.27 | 275.74 | 512 | 256 | 128 | ||||
| Tetramethylpyrazine | roasted wheat | 5.6993±0.6897 c | 3.5067±1.2154 b | 2.2465±1.0072 a | 1 d | 5.7 | 3.51 | 2.25 | 4 | 2 | 2 | ||||
| 4-Hydroxy-4-methoxystyrene | roasted nut | 0.2663±0.1198 a | 0.3015±0.1041 a | 0.2210±0.0855 a | 0.012 d | 22.2 | 25.12 | 18.41 | 8 | 8 | 8 | ||||
| 3-Methyl-1-butanol | burnt | 0.6618±0.1646 a | 1.0284±0.3165 b | 2.8769±0.4926 c | 0.2 d | 3.31 | 5.14 | 14.38 | 2 | 2 | 4 | ||||
| Sour aroma (E-Nose: S7) | |||||||||||||||
| Butyric acid | yoghurt | 0.7224±0.1655 a | 0.7508±0.2084 a | 0.7343±0.2992 a | 0.204 d | 3.54 | 3.68 | 3.6 | 2 | 2 | 2 | ||||
| 3-Methylbutanoic acid | sour | 4.3275±0.5806 a | 4.6666±0.6751 a | 6.6713±1.6755 b | 0.012 d | 360.06 | 380.89 | 550.59 | 128 | 128 | 256 | ||||
| Caproic acid | sour | 2.4061±0.4655 a | 2.1496±0.4794 a | 3.0092±0.8521 a | 0.89 d | 1.58 | 2.42 | 5.63 | 0 | 0 | 4 | ||||
| Material aroma (E-Nose: S2) | |||||||||||||||
| γ-Butyrolactone | wheat | 0.3003±0.1417 a | 0.2520±0.0580 a | 0.2925±0.0771 a | 0.025 d | 12.01 | 10.08 | 11.7 | 8 | 8 | 8 | ||||
| Phenylethylene | peanut | 0.8339±0.1067 a | 1.1450±0.2866 a | 0.8155±0.2082 a | 0.3 d | 2.78 | 3.82 | 2.72 | 2 | 2 | 2 | ||||
| Furfuryl alcohol | bran | 10.1176±2.4482 a | 15.1995±2.6097 b | 14.2387±1.8447b | 1 d | 10.12 | 15.2 | 14.24 | 2 | 4 | 4 | ||||
| Furfural | bran | 2.3400±0.2487 b | 2.9294±0.9712 b | 1.2068±0.3522 a | 2 d | 1.17 | 1.46 | 0.6 | 2 | 2 | 0 | ||||
| 3-Methylbutanal | malt | 3.9632±0.4834 b | 4.3477±0.6778 b | 3.0749±0.6257 a | 0.0012d | 3302.66 | 3623.11 | 2562.38 | 1024 | 1024 | 1024 | ||||
| Ethyl benzoate | grain mildew | 0.3799±0.0953 a | 0.4549±0.1537 b | 0.6894±0.1685 b | 0.05556 d | 5.04 | 8.19 | 12.41 | 2 | 4 | 4 | ||||
| Grass/woody aroma (E-Nose: S8 and S9) | |||||||||||||||
| 1-Heptanol | hay | 0.1981±0.0229 a | 0.1960±0.0076 a | 0.5168±0.0802 b | 0.0054 d | 36.69 | 36.31 | 95.71 | 32 | 32 | 64 | ||||
| 2-Ethylhexanol | hay | 0.1606±0.0971 a | 0.1917±0.0620 a | 0.2408±0.0989 a | 0.18 d | 0.88 | 1.06 | 1.34 | 0 | 0 | 2 | ||||
| Ethyl palmitate | Waxy | 8.2212±2.5742 a | 11.7717±1.5440 b | 14.7565±1.8499c | 2 d | 4.41 | 5.39 | 7.38 | 2 | 2 | 4 | ||||
| Phenylacetaldehyde | green | 1.1306±0.4116 a | 1.1492±0.2973 a | 0.9830±0.1099 a | 0.06 d | 21.66 | 19.15 | 16.38 | 16 | 16 | 8 | ||||
| 2,3,5-Trimethylpyrazine | earthy | 0.7662±0.1758 b | 0.6145±0.1663 b | 0.3544±0.1495 a | 0.35 d | 2.19 | 1.76 | 1.01 | 2 | 2 | 0 | ||||
| I-Caryophyllene | woody | 0.1255±0.0466 a | 0.2549±0.0337 a | 0.3479±0.0944 b | 0.81 d | 0.31 | 1.7 | 2.32 | 0 | 0 | 2 | ||||
| Guaiacol | woody | 0.3564±0.1307 b | 0.3940±0.1344 b | 0.0747±0.0206 a | 0.15 d | 2.38 | 2.63 | 0.5 | 2 | 2 | 0 | ||||
| Aroma-active compounds | Content(mg/Kg) | Aroma-active compounds | Content(mg/Kg) |
|---|---|---|---|
| Fermentation aroma(Group1+F) | Chen aroma(Group3+C) | ||
| Ethyl butyrate | 0.8644 | Hexanal | 0.3094 |
| Ethyl isovalerate | 0.5908 | 1-Nonanal | 0.6465 |
| Ethyl valerate | 2.1646 | (E)-2-Nonenal | 0.0594 |
| Ethyl caproate | 0.3514 | (E)-2,4-Decadienal | 0.0347 |
| Ethyl heptanoate | 0.9784 | Roasted aroma(Group3+R) | |
| Phenethyl acetate | 1.1549 | 2,6-Dimethylpyrazine | 1.1884 |
| Benzyl alcohol | 1.8379 | 2,3-Dimethyl-5-ethylpyrazine | 0.2954 |
| 1-Octen-3-ol | 0.172 | Tetramethylpyrazine | 3.4528 |
| Ethyl phenylacetate | 0.444 | 4-Hydroxy-4-methoxystyrene | 0.0453 |
Disclaimer/Publisher’s Note: The statements, opinions and data contained in all publications are solely those of the individual author(s) and contributor(s) and not of MDPI and/or the editor(s). MDPI and/or the editor(s) disclaim responsibility for any injury to people or property resulting from any ideas, methods, instructions or products referred to in the content. |
© 2024 by the authors. Licensee MDPI, Basel, Switzerland. This article is an open access article distributed under the terms and conditions of the Creative Commons Attribution (CC BY) license (http://creativecommons.org/licenses/by/4.0/).