Submitted:
24 July 2024
Posted:
26 July 2024
You are already at the latest version
Abstract
Keywords:
1. Introduction
2. Materials and Methods
2.1. Multimodal Theory
2.2. Market Research
2.3. User Research
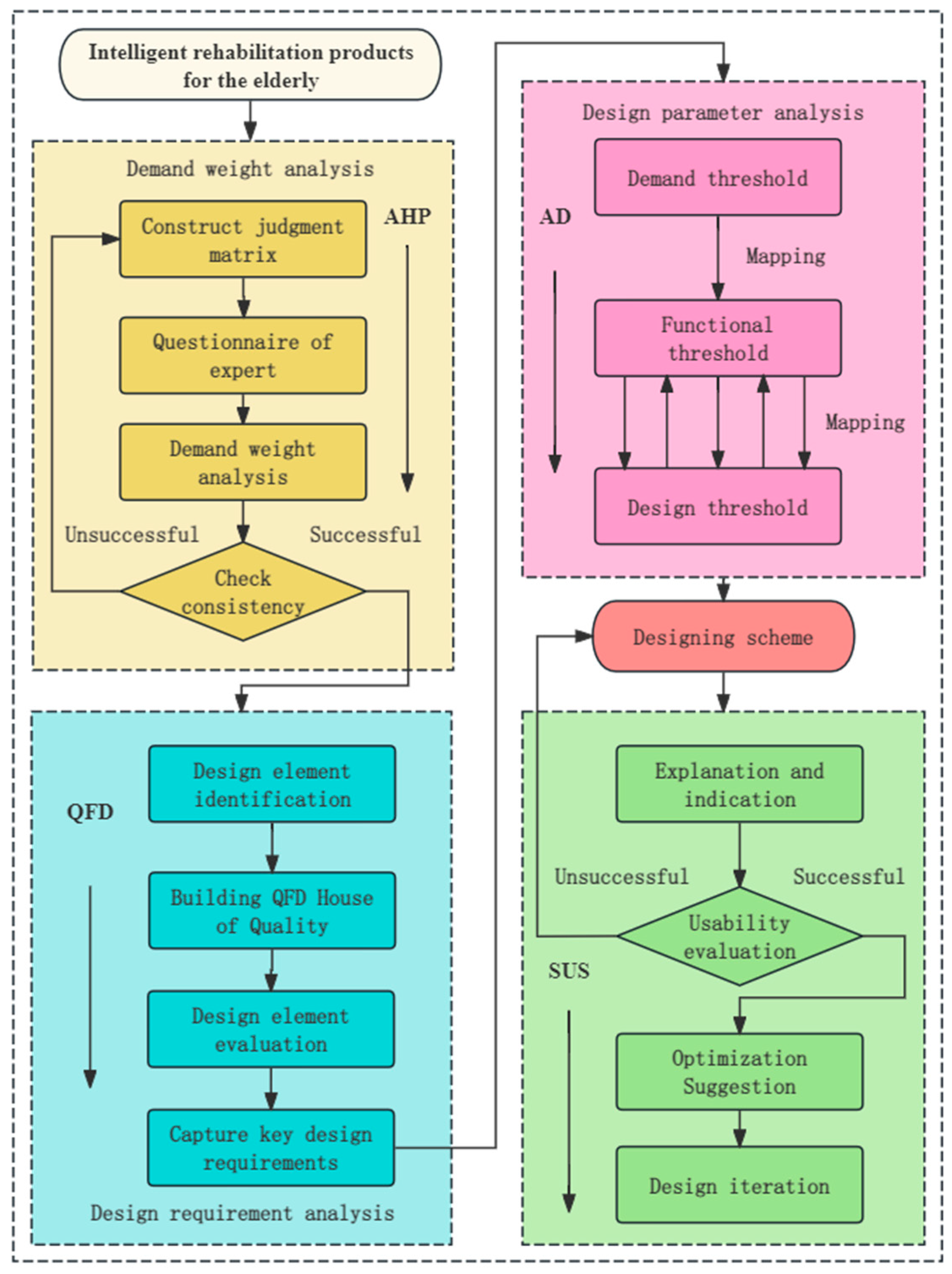
2.4. Design Process Based on AHP-QFD-AD
3. Results
3.1. Analytic Hierarchy Process
3.1.1. Determine User Needs
3.1.2. Determine User Needs
3.2. Quality Function Deployment
3.2.1. Design Requirement Analysis
3.2.2. Quality House Construction
3.3. Axiomatic Design
3.3.1. Demand Mapping
3.3.2. Independence Test
4. Discussion
5. Conclusions
Author Contributions
Funding
Informed Consent Statement
Data Availability Statement
Acknowledgments
Conflicts of Interest
References
- Nocera, A.; Senigagliesi, L.; Ciattaglia, G.; Raimondi, M.; Gambi, E. ML-Based Edge Node for Monitoring Peoples’ Frailty Status. Sensors 2024, 24, 4386. [Google Scholar] [CrossRef] [PubMed]
- Mishra, A.; Bajaj, V.; Fitzpatrick, T.; Watts, J.; Khojandi, A.; Ramdhani, R.A. Differential Responses to Low- and High-Frequency Subthalamic Nucleus Deep Brain Stimulation on Sensor-Measured Components of Bradykinesia in Parkinson’s Disease. Sensors 2024, 24, 4296. [Google Scholar] [CrossRef] [PubMed]
- Magi, C.E.; Bambi, S.; Rasero, L.; Longobucco, Y.; El Aoufy, K.; Amato, C.; Vellone, E.; Bonaccorsi, G.; Lorini, C.; Iovino, P. Health Literacy and Self-Care in Patients with Chronic Illness: A Systematic Review and Meta-Analysis Protocol. Healthcare 2024, 12, 762. [Google Scholar] [CrossRef] [PubMed]
- Kerari, A.; Bahari, G.; Alharbi, K.; Alenazi, L. The Effectiveness of the Chronic Disease Self-Management Program in Improving Patients’ Self-Efficacy and Health-Related Behaviors: A Quasi-Experimental Study. Healthcare 2024, 12, 778. [Google Scholar] [CrossRef] [PubMed]
- Nakao-Kato, M.; Izumi, S.-I.; Nishioka, S.; Momosaki, R.; Wakabayashi, H. The Relationship between Low Skeletal Muscle Mass and Subsequent Oral Intake Ability among the Aged Population. Healthcare 2023, 11, 729. [Google Scholar] [CrossRef] [PubMed]
- Ramalho, A.; Petrica, J. The Quiet Epidemic: An Overview of Emerging Qualitative Research Trends on Sedentary Behavior in Aging Populations. Healthcare 2023, 11, 2215. [Google Scholar] [CrossRef]
- Lixandru, C.I.; Maniu, I.; Cernușcă-Mițariu, M.M.; Făgețan, M.I.; Cernușcă-Mițariu, I.S.; Domnariu, H.P.; Lixandru, G.A.; Domnariu, C.D. A Post-Implanto-Prosthetic Rehabilitation Study Regarding the Degree of Improvement in Patients’ Quality of Life: A Before–After Study. Healthcare 2024, 12, 1378. [Google Scholar] [CrossRef] [PubMed]
- Montoya-Murillo, G., Ibarretxe-Bilbao, N., Peña, J., & Ojeda, N. Effects of cognitive rehabilitation on cognition, apathy, quality of life, and subjective complaints in the elderly: a randomized controlled trial. The American Journal of Geriatric Psychiatry 2020, 28, 518-529. [CrossRef]
- Bordne, S., Rietz, C., Schulz, R. J., & Zank, S. Behavioral and emotional quality of life of patients undergoing inpatient geriatric rehabilitation. Rehabilitation Psychology 2020, 65, 299. [CrossRef]
- Franco-Urbano, M.S.; Rodríguez-Martínez, M.d.C.; García-Pérez, P. The Impact of Depression on the Functional Outcome of the Elderly Stroke Victim from a Gender Perspective: A Systematic Review. Healthcare 2022, 10, 2110. [Google Scholar] [CrossRef]
- Elsadek, M., Shao, Y., & Liu, B. Benefits of indirect contact with nature on the physiopsychological well-being of elderly people. HERD: Health Environments Research & Design Journal 2021, 14, 227-241. [CrossRef]
- Vitacca, M.; Paneroni, M.; Saleri, M.; Beccaluva, C.G. Insights into Digital MedicRehApp Maintenance Model for Pulmonary Telerehabilitation: Observational Study. Healthcare 2024, 12, 1372. [Google Scholar] [CrossRef]
- Park, E.; Lee, J.S.; Park, H.Y.; Yang, J.D.; Jung, T.-D. Effect of Serial Home-Based Exercise Immediately after Latissimus Dorsi Reconstruction in Patients with Breast Cancer. Healthcare 2022, 10, 1760. [Google Scholar] [CrossRef]
- Ju, F.; Wang, Y.; Xie, B.; Mi, Y.; Zhao, M.; Cao, J. The Use of Sports Rehabilitation Robotics to Assist in the Recovery of Physical Abilities in Elderly Patients with Degenerative Diseases: A Literature Review. Healthcare 2023, 11, 326. [Google Scholar] [CrossRef]
- McDonagh, S. T., Dalal, H., Moore, S., Clark, C. E., Dean, S. G., Jolly, K., ... & Taylor, R. S. Home-based versus centre-based cardiac rehabilitation. Cochrane database of systematic reviews 2023, (10). [CrossRef]
- Politi, L., Salerni, L., Bubbico, L., Ferretti, F., Carucci, M., Rubegni, G., & Mandalà, M. Risk of falls, vestibular multimodal processing, and multisensory integration decline in the elderly–Predictive role of the functional head impulse test. Frontiers in neurology 2022, 13, 964017. [CrossRef]
- Mathew, M., Thomas, M. J., Navaneeth, M. G., Sulaiman, S., Amudhan, A. N., & Sudheer, A. P. A systematic review of technological advancements in signal sensing, actuation, control and training methods in robotic exoskeletons for rehabilitation. Industrial Robot: the international journal of robotics research and application 2022, 50, 432-455. [CrossRef]
- Jia, G., Zhang, G., Yuan, X., Gu, X., Liu, H., Fan, Z., & Bu, L. A synthetical development approach for rehabilitation assistive smart product–service systems: A case study. Advanced Engineering Informatics 2021, 48, 101310. [CrossRef]
- Seaborn, K., Miyake, N. P., Pennefather, P., & Otake-Matsuura, M. Voice in human–agent interaction: A survey. ACM Computing Surveys (CSUR) 2021, 54(4), 1-43. [CrossRef]
- Rhee, C. E., & Choi, J. Effects of personalization and social role in voice shop**: An experimental study on product recommendation by a conversational voice agent. Computers in Human Behavior 2020, 109, 106359. [CrossRef]
- Pyo, S., Lee, J., Bae, K., Sim, S., & Kim, J. Recent progress in flexible tactile sensors for human-interactive systems: from sensors to advanced applications. Advanced Materials 2021, 33(47), 2005902. [CrossRef]
- Amoli, V., Kim, J. S., Kim, S. Y., Koo, J., Chung, Y. S., Choi, H., & Kim, D. H. Ionic tactile sensors for emerging human-interactive technologies: a review of recent progress. Advanced Functional Materials 2020, 30(20), 1904532. [CrossRef]
- Lluva-Plaza, S.; Jiménez-Martín, A.; Gualda-Gómez, D.; Villadangos-Carrizo, J.M.; García-Domínguez, J.J. Multisensory System for Long-Term Activity Monitoring to Facilitate Aging-in-Place. Sensors 2023, 23, 8646. [Google Scholar] [CrossRef]
- Yuan, J.; Zhang, L.; Kim, C.-S. Multimodal Interaction Evaluation and Optimization Design of Smart Landscape Devices for Elderly People in Seaside Parks. Electronics 2023, 12, 3822. [Google Scholar] [CrossRef]
- Bartolome, J.I.; Cho, G.; Cho, J.-D. Multi-Sensory Color Expression with Sound and Temperature in Visual Arts Appreciation for People with Visual Impairment. Electronics 2021, 10, 1336. [Google Scholar] [CrossRef]
- Marques, B.; McIntosh, J.; Valera, A.; Gaddam, A. Innovative and Assistive eHealth Technologies for Smart Therapeutic and Rehabilitation Outdoor Spaces for the Elderly Demographic. Multimodal Technol. Interact 2020, 4, 76. [Google Scholar] [CrossRef]
- Özsungur, F. A research on the effects of successful aging on the acceptance and use of technology of the elderly. Assistive Technology 2022, 34, 77–90. [Google Scholar] [CrossRef]
- Wang, J., Wang, Y., Cai, H., Zhang, J., Pan, B., Bao, G., & Guo, T. Analysis of the status quo of the Elderly’s demands of medical and elderly care combination in the underdeveloped regions of Western China and its influencing factors: a case study of Lanzhou. BMC geriatrics 2020, 20, 1-17. [CrossRef]
- Sturm, N.; Stolz, R.; Schalhorn, F.; Valentini, J.; Krisam, J.; Frick, E.; Mächler, R.; Szecsenyi, J.; Straßner, C. Self-Efficacy, Social Activity, and Spirituality in the Care of Elderly Patients with Polypharmacy in Germany—A Multicentric Cross-Sectional Study within the HoPES3 Trial. Healthcare 2021, 9, 1312. [Google Scholar] [CrossRef]
- Wu, H., Wei, Y., Miao, X., Li, X., Feng, Y., Yuan, Z., ... & **a, Q. Characteristics of balance performance in the Chinese elderly by age and gender. BMC geriatrics 2021, 21, 1-11. [CrossRef]
- Podgorica, N., Flatscher-Thöni, M., Deufert, D., Siebert, U., & Ganner, M. A systematic review of ethical and legal issues in elder care. Nursing Ethics 2021, 28, 895-910. [CrossRef]
- Hong, S.; Kim, J.-S.; Choi, Y.-A. Predictive Validity of the Johns Hopkins Fall Risk Assessment Tool for Older Patients in Stroke Rehabilitation. Healthcare 2024, 12, 791. [Google Scholar] [CrossRef]
- Bai, X.; Liu, Y.; Dai, Z.; Chen, Y.; Fang, P.; Ma, J. Determinants of Perceived Comfort: Multi-Dimensional Thinking in Smart Bedding Design. Sensors 2024, 24, 4058. [Google Scholar] [CrossRef]
- Yue, H., Zhu, T. L., Zhou, Z. J., & Zhou, T. Improvement of evaluation method of elderly family medical product design based on AHP. Mathematical Problems in Engineering 2022, 4036030. [CrossRef]
- Fang, M.; Yang, W.; Li, H.; Pan, Y. Enhancing User Experience through Optimization Design Method for Elderly Medication Reminder Mobile Applications: A QFD-Based Research Approach. Electronics 2023, 12, 2860. [Google Scholar] [CrossRef]
- Fazeli, H. R., & Peng, Q. Generation and evaluation of product concepts by integrating extended axiomatic design, quality function deployment and design structure matrix. Advanced Engineering Informatics 2022, 54, 101716. [CrossRef]
- Li, X., & Li, H. Age-appropriate design of domestic intelligent medical products: An example of smart blood glucose detector for the elderly with AHP-QFD Joint KE. Heliyon 2024, 10(5). [CrossRef]
- Briede-Westermeyer, J.C.; Pacheco-Blanco, B.; Luzardo-Briceño, M.; Pérez-Villalobos, C. Mobile Phone Use by the Elderly: Relationship between Usability, Social Activity, and the Environment. Sustainability 2020, 12, 2690. [Google Scholar] [CrossRef]
- Ureña, R.; Chiclana, F.; Gonzalez-Alvarez, A.; Herrera-Viedma, E.; Moral-Munoz, J.A. m-SFT: A Novel Mobile Health System to Assess the Elderly Physical Condition. Sensors 2020, 20, 1462. [Google Scholar] [CrossRef] [PubMed]




| Name | Picture | Applicable Crowd | Features | Purpose |
|---|---|---|---|---|
| Foot press device | ![]() |
All crowds | Foot massage, heat | Prevent varicose veins, stiff and sore soles of your feet |
| Walking AIDS | ![]() |
Elderly, lower limb joint postoperative population | Walking, braking | Share weight, maintain balance, and act on your own |
| Nursing bed | ![]() |
Bed-ridden people after surgery | Elevating, leg bending | Ease of care and prevent muscle rigidity |
| Bicycle | ![]() |
Seniors, upper and lower limb rehabilitation people | Coordinate limbs and simulate walking | Prevent muscle atrophy in the lower extremities, improve blood flow, and reduce muscle spasms |
| Healing Pulley | ![]() |
Seniors, upper limb rehabilitation people | Gripping exercises, joint traction, muscle strength training | Improve the range of motion of the shoulder joint and strengthen the coordination of the palm muscles |
| Users | Age | Previous occupation | Form of residence | Physical condition | Use of rehabilitation products |
|---|---|---|---|---|---|
| Aunty Chen | 71 | Teachers | Living with son | High blood pressure High blood sugar | Didn't use it. Take the medicine |
| Aunty Ye | 62 | Small shop owner | Living with an old man | Aches and pains all over | Not used, usually walk more |
| Aunty Li | 67 | Restaurateur | Living with an old wife | Lower back pain, osteoporosis | Get imported injections, drink Chinese medicine, and rest against a wall when tired |
| Uncle Liu | 61 | Driver | Live alone | Periarthritis of shoulder | Wear shoulder pads, massagers, and ointments |
| Uncle Kim | 83 | Farmer | Living with an old man | Had surgery on a leg joint | Wear knee pads and use a walker |
| Target layer(A) | Criterion layer(B) | Index hierarchy(C) |
|---|---|---|
| Demand evaluation of elderly intelligent rehabilitation products(A1) | Function(B1) | Multi-sensory experience (C1) |
| Physical Signs Monitoring (C2) | ||
| Portable (C3) | ||
| Appearance(B2) | Color (C4) | |
| Size (C5) | ||
| Material (C6) | ||
| Experience(B3) | Ease of operation (C7) | |
| Immersive experience (C8) | ||
| Human-machine comfort (C9) | ||
| Practicability(B4) | Durable (C10) | |
| Strong and stable (C11) | ||
| Adjustable (C12) |
| Target layer(A) | Criterion layer(B) | Weight | Index hierarchy(C) | Relative weight | Sort |
|---|---|---|---|---|---|
| Demand evaluation of elderly intelligent rehabilitation products(A1) | Function(B1) | 0.114 | Multi-sensory experience (C1) | 0.146 | 3 |
| Physical Signs Monitoring (C2) | 0.045 | 7 | |||
| Portable (C3) | 0.035 | 8 | |||
| Appearance(B2) | 0.05 | Color (C4) | 0.004 | 12 | |
| Size (C5) | 0.013 | 11 | |||
| Material (C6) | 0.032 | 10 | |||
| Experience(B3) | 0.255 | Ease of operation (C7) | 0.081 | 4 | |
| Immersive experience (C8) | 0.032 | 9 | |||
| Human-machine comfort (C9) | 0.065 | 5 | |||
| Practicability(B4) | 0.581 | Durable (C10) | 0.301 | 1 | |
| Strong and stable (C11) | 0.181 | 2 | |||
| Adjustable (C12) | 0.064 | 6 |
| Number | Items | Content |
|---|---|---|
| 1 | Left Wall | User Needs Elements |
| 2 | Ceiling | Functional Content Elements |
| 3 | room | Relevance matrix |
| 4 | Right Wall | Needs importance |
| 5 | Flooring | Needs related weights |
| Number | Items |
|---|---|
| Multi-sensory experience (C1) | Visual Auditory Tactile feedback (D1) |
| Physical signs monitoring (C2) | Monitoring System (D2) |
| Mobile portability (C3) | Collapsible (D3) |
| Color (C4) | Soft warm colors (D4) |
| Size (C5) | Lightweight (D5) |
| Material (C6) | Comfort and Skin Friendly (D6) |
| Easy to handle (C7) | Intelligent guidance (D7) |
| Immersive experience (C8) | Scenario simulation (D8) |
| Human-machine comfort (C9) | Ergonomics (D9) |
| Durable (C10) | Wear and pressure resistance (D10) |
| Firm and stable (C11) | Strong structure (D11) |
| Adjustable (C12) | Unified Control Adjustment (D12) |
| User needs | Demand weight | Functional content requirements | |||||||||||
|---|---|---|---|---|---|---|---|---|---|---|---|---|---|
| D1 | D2 | D3 | D4 | D5 | D6 | D7 | D8 | D9 | D10 | D11 | D12 | ||
| C1 | 0.146 | 9 | 5 | 1 | 5 | 3 | 1 | 5 | 1 | 5 | |||
| C2 | 0.045 | 3 | 9 | 5 | 3 | 3 | 1 | ||||||
| C3 | 0.035 | 1 | 9 | 3 | 3 | 1 | 3 | 1 | |||||
| C4 | 0.004 | 9 | 1 | ||||||||||
| C5 | 0.013 | 3 | 9 | 3 | 5 | ||||||||
| C6 | 0.032 | 1 | 3 | 3 | 9 | 1 | 5 | 3 | |||||
| C7 | 0.081 | 1 | 9 | 1 | 1 | ||||||||
| C8 | 0.032 | 1 | 5 | 5 | 9 | ||||||||
| C9 | 0.065 | 1 | 3 | 1 | 9 | 5 | |||||||
| C10 | 0.301 | 1 | 3 | 9 | 5 | 3 | |||||||
| C11 | 0.181 | 1 | 1 | 5 | 9 | 1 | |||||||
| C12 | 0.064 | 5 | 3 | 1 | 5 | 9 | |||||||
| Degree of importance | 1.87 | 1.8 | 1.3 | 0.13 | 0.32 | 1.09 | 1.46 | 0.57 | 2.98 | 3.96 | 4.07 | 2.21 | |
| Design requirements Weight (%) | 8.6 | 8.3 | 6 | 0.6 | 1.5 | 5 | 6.7 | 2.6 | 13.7 | 18.2 | 18.7 | 10.2 | |
| Rank | 5 | 6 | 8 | 12 | 11 | 9 | 7 | 10 | 3 | 2 | 1 | 4 | |
| Functional requirements (FR) | Design parameters (DP) |
|---|---|
| Sturdy structure (FR1) | Enhanced reinforced support structure (DP1) |
| Wear and pressure resistance (FR2) | High strength alloy steel (DP2) |
| Ergonomics (FR3) | Angle adjustable and angular free design (DP3) |
| Unified control adjustment (FR4) | Integrated voice and key control system (DP4) |
| Visual Aural haptic feedback (FR5) | Multisensory personalized regulation (DP5) |
| Monitoring system (FR6) | Contact physiological parameter sensor (DP6) |
| Participant | 1 | 2 | 3 | 4 | 5 | 6 | 7 | 8 | 9 | 10 | Score |
|---|---|---|---|---|---|---|---|---|---|---|---|
| A | 5 | 1 | 4 | 1 | 5 | 1 | 3 | 2 | 4 | 1 | 87.5 |
| B | 5 | 2 | 4 | 1 | 5 | 2 | 5 | 1 | 5 | 1 | 92.5 |
| C | 5 | 2 | 5 | 1 | 5 | 1 | 5 | 1 | 3 | 2 | 90 |
| D | 5 | 1 | 5 | 2 | 5 | 2 | 4 | 2 | 5 | 2 | 87.5 |
| E | 5 | 2 | 5 | 1 | 5 | 1 | 5 | 1 | 4 | 1 | 95 |
| Average | 5 | 1.6 | 4.6 | 1.2 | 5 | 1.4 | 4.4 | 1.4 | 4.2 | 1.4 | 90.5 |
Disclaimer/Publisher’s Note: The statements, opinions and data contained in all publications are solely those of the individual author(s) and contributor(s) and not of MDPI and/or the editor(s). MDPI and/or the editor(s) disclaim responsibility for any injury to people or property resulting from any ideas, methods, instructions or products referred to in the content. |
© 2024 by the authors. Licensee MDPI, Basel, Switzerland. This article is an open access article distributed under the terms and conditions of the Creative Commons Attribution (CC BY) license (http://creativecommons.org/licenses/by/4.0/).




