Submitted:
08 July 2024
Posted:
10 July 2024
You are already at the latest version
Abstract

Keywords:
1. Introduction
2. Materials and Methods
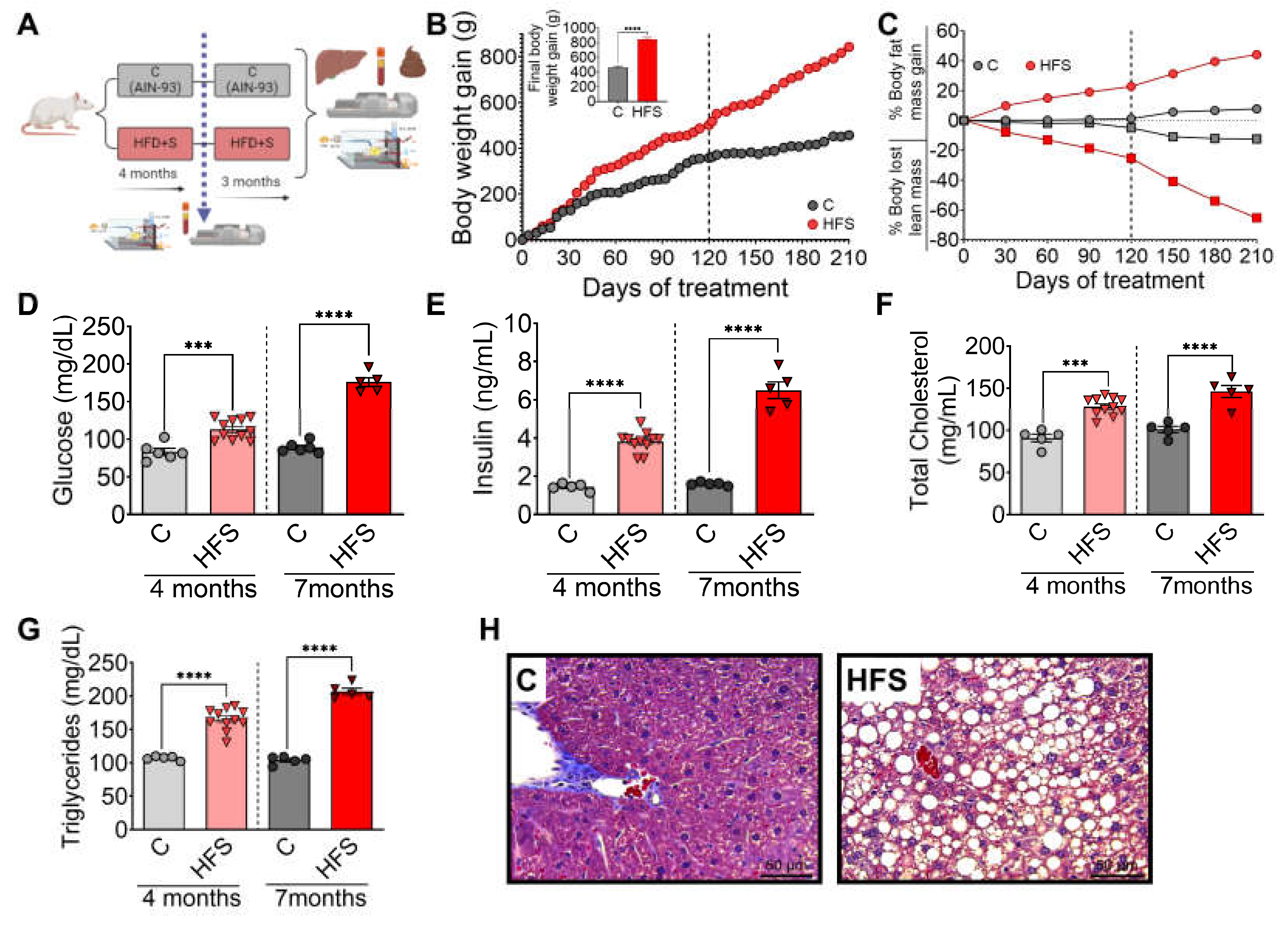
2.1. Animal Study Design
2.2. Human Study
2.3. Body Composition Analysis
2.4. Biochemical Parameters
2.5. Histological Analysis
2.6. Western Blot Analysis
2.7. 16S rRNA Sequencing
2.8. Primary Hepatocyte Cell Culture and Mitochondrial Function
2.9. Determination of 2-Oleoyl-Glycerol Analysis by MRM-IDA-EPI
2.10. Incubation of Hepatocytes with 2-Oleolyl Glycerol (2-OG)
2.11. Statistical Analysis
2.12. Bioinformatic Analysis
3. Results
3.1. Consumption of a High-Fat Sucrose Diet Produced Biochemical Abnormalities Associated with the Development of Hepatic Steatosis
3.2. Consumption of a HFS Diet Modified the Taxonomy of the Gut Microbiota Generating a Proinflammatory State
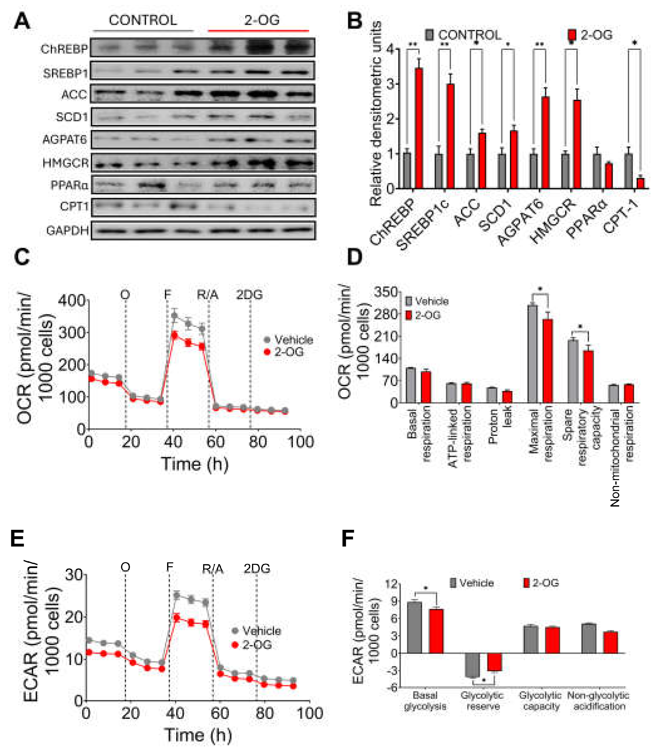
3.3. Synthesis of 2-Oleoyl Glycerol by Gut Microbiota Stimulates Fatty Acid Synthesis in Hepatocytes
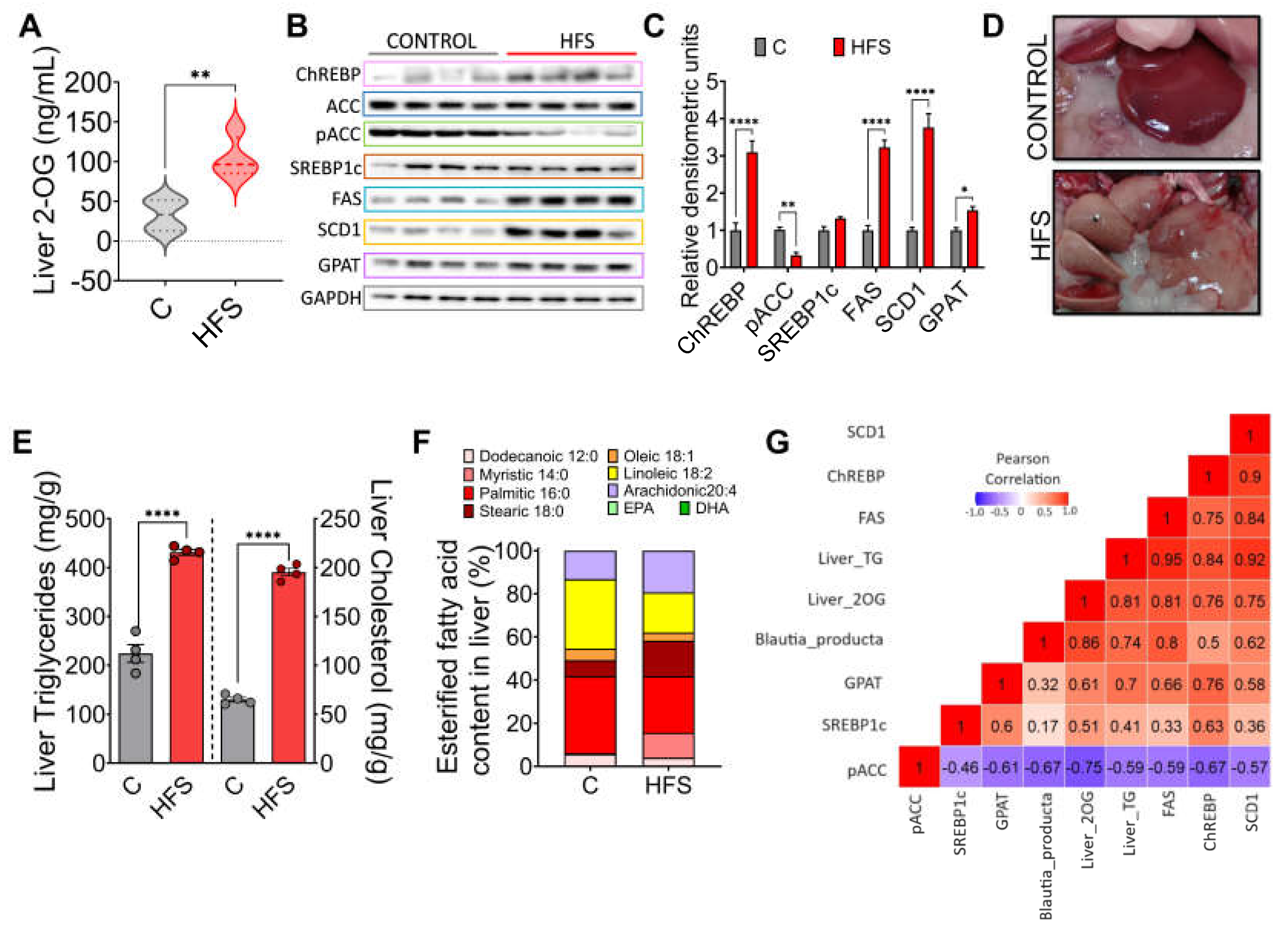
3.4. Consumption of a HFS Diet Increases 2-OG Stimulating Fatty Acid Synthesis in the Liver Leading to Hepatic Steatosis
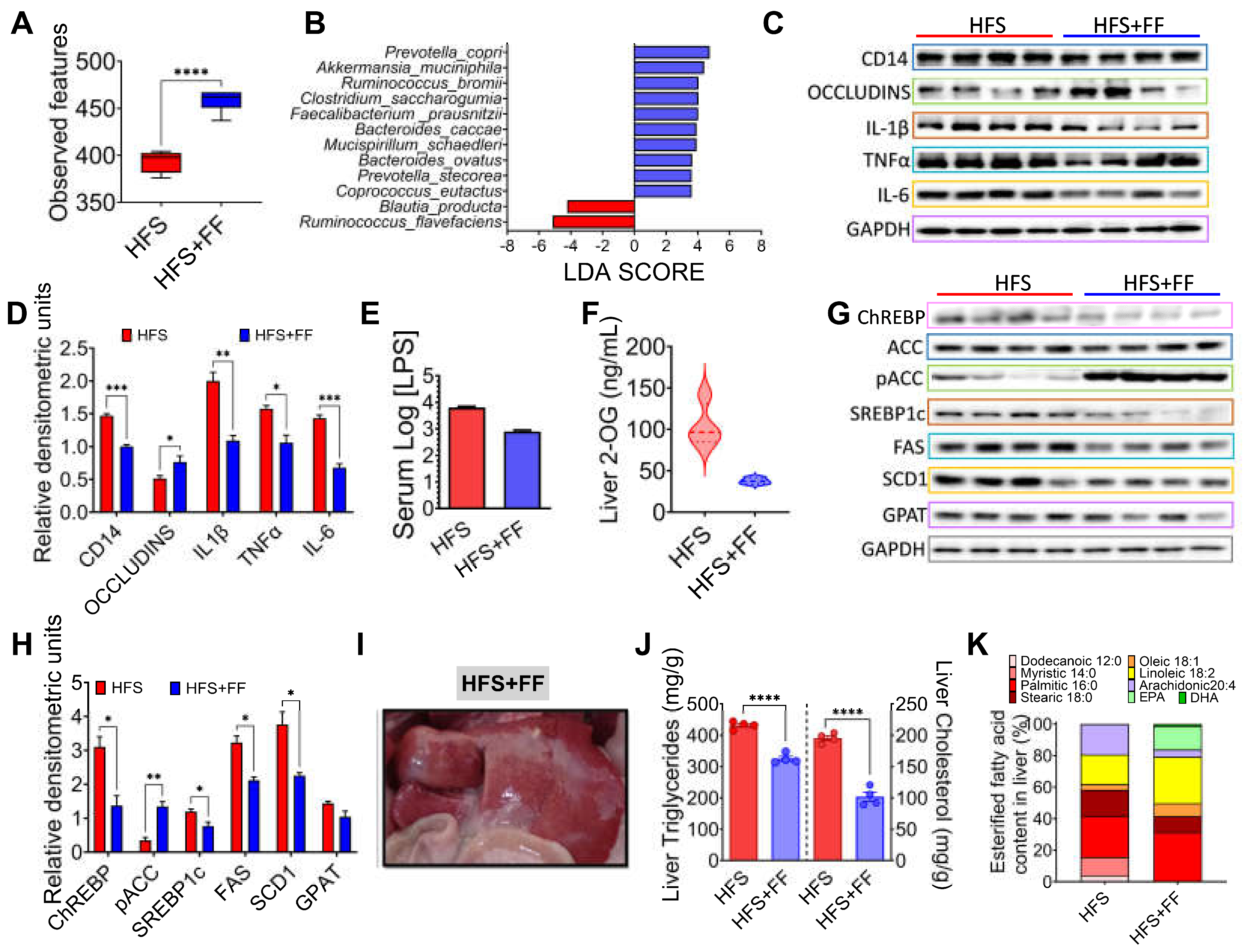
3.5. A Diet Based on Functional Foods, Modifies the Gut Microbiota Reducing 2-OG and Hepatic Lipid Accumulation
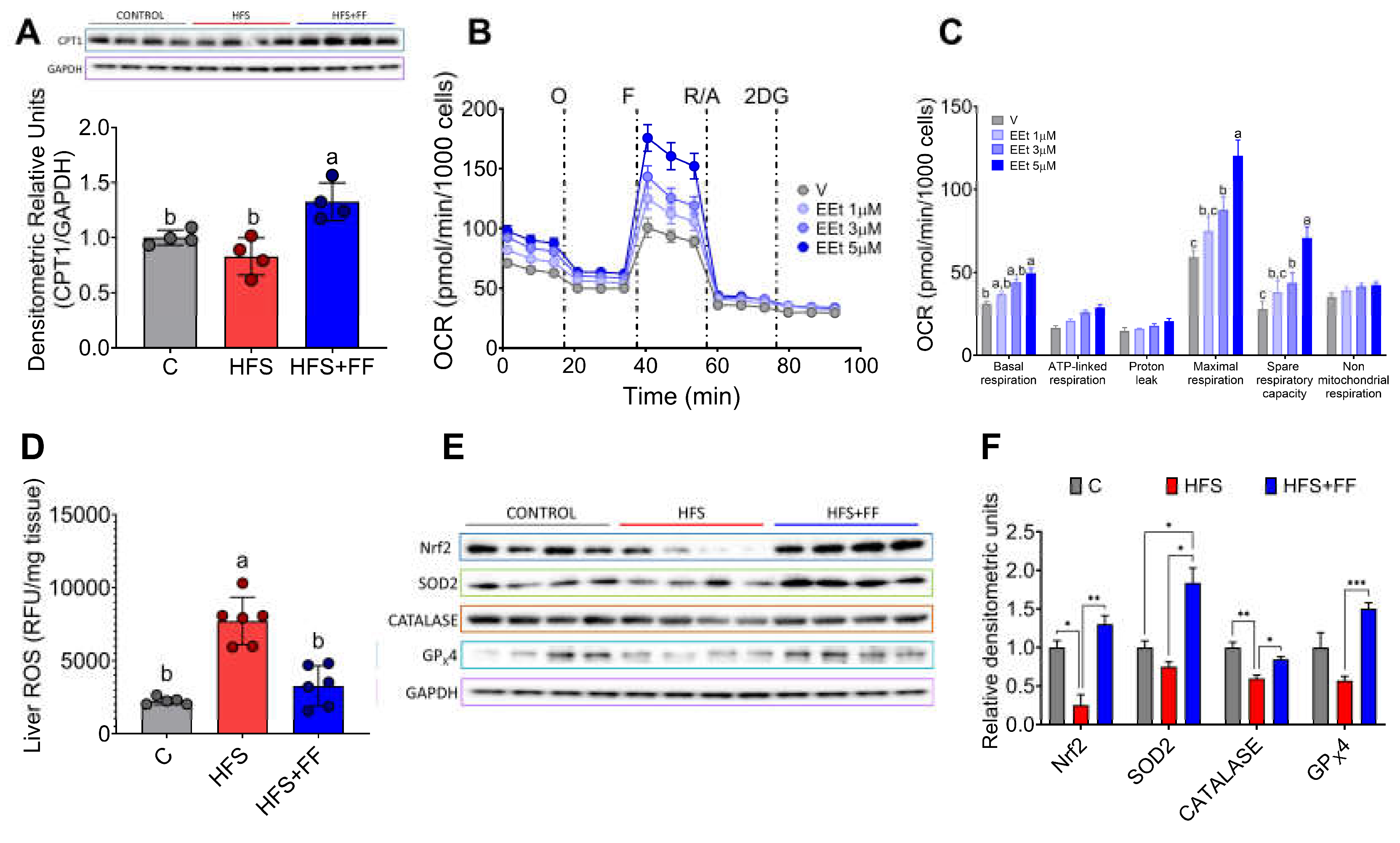
3.6. The Combination of Bioactive Compounds in Functional Foods Stimulated Hepatic Fatty Acid Oxidation and Improve Mitochondrial Function
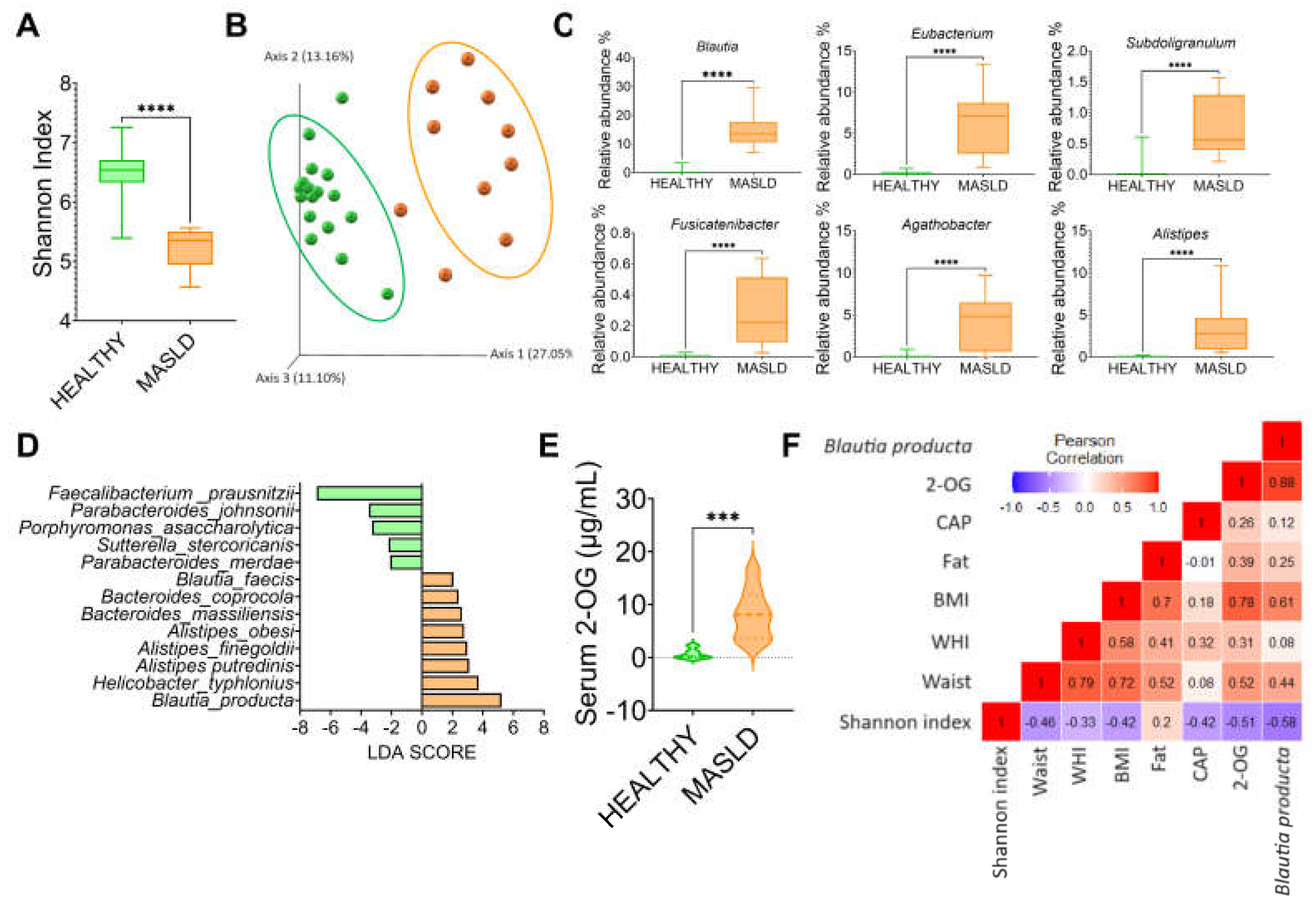
3.7. MASLD Increases Blautia Producta and 2-Oleoyl Glycerol in Humans
4. Discussion
5. Conclusions
Supplementary Materials
Author Contributions
Funding
Institutional Review Board Statement
Informed Consent Statement
Availability Statement:
Conflicts of Interest
Appendix A
| Ingredients (%) | C | HFS | HFS+FF |
| Cornstarch | 39.775 | 23.903 | 38.7 |
| Casein | 20.000 | 24.000 | 24.000 |
| Dextrinized cornstarch | 13.200 | 10.267 | 10.267 |
| Sucrose | 10.000 | 7.778 | 7.778 |
| Soybean oil | 10.000 | 7.000 | 7.000 |
| Fiber Celluose | 5.000 | 5.000 | - |
| Mineral Mix AIN-93MX | 3.500 | 3.500 | 3.500 |
| Vitamin Mix AIN-93-VX | 1.000 | 1.000 | 1.000 |
| L-Cystine | 0.300 | 0.300 | 0.300 |
| Choline bitartrate | 0.2500 | 0.2500 | 0.2500 |
| Tert-butylhydroquinone | 0.0014 | 0.0014 | 0.0014 |
| Lard | - | 17 | 17 |
| Chia oil | - | - | 3 |
| Nopal | - | - | 5 |
| Soy protein | - | - | 20 |
| Curcumin | - | - | 1 |
References
- Gruben, N.; Shiri-Sverdlov, R.; Koonen, D.P.; Hofker, M.H. Nonalcoholic fatty liver disease: A main driver of insulin resistance or a dangerous liaison? Biochim Biophys Acta 2014, 1842, 2329–43. [Google Scholar] [CrossRef] [PubMed]
- Saponaro, C.; Gaggini, M.; Carli, F.; Gastaldelli, A. The Subtle Balance between Lipolysis and Lipogenesis: A Critical Point in Metabolic Homeostasis. Nutrients 2015, 7, 9453–74. [Google Scholar] [CrossRef] [PubMed]
- Fabbrini, E.; Sullivan, S.; Klein, S. Obesity and nonalcoholic fatty liver disease: Biochemical, metabolic, and clinical implications. Hepatology 2010, 51, 679–89. [Google Scholar] [CrossRef] [PubMed]
- San-Millan, I. The Key Role of Mitochondrial Function in Health and Disease. Antioxidants (Basel) 2023, 12. [Google Scholar] [CrossRef] [PubMed]
- Abu-Shanab, A.; Quigley, E.M. The role of the gut microbiota in nonalcoholic fatty liver disease. Nat Rev Gastroenterol Hepatol. 2010, 7, 691–701. [Google Scholar] [CrossRef]
- Ju, C.; Tacke, F. Hepatic macrophages in homeostasis and liver diseases: From pathogenesis to novel therapeutic strategies. Cell Mol Immunol. 2016, 13, 316–27. [Google Scholar] [CrossRef] [PubMed]
- Velloso, L.A.; Folli, F.; Saad, M.J. TLR4 at the Crossroads of Nutrients, Gut Microbiota, and Metabolic Inflammation. Endocr Rev. 2015, 36, 245–71. [Google Scholar] [CrossRef] [PubMed]
- Reeves, P.G.; Nielsen, F.H.; Fahey, G.C., Jr. AIN-93 purified diets for laboratory rodents: Final report of the American Institute of Nutrition ad hoc writing committee on the reformulation of the AIN-76A rodent diet. J Nutr. 1993, 123, 1939–51. [Google Scholar] [CrossRef] [PubMed]
- Berry, M.N.; Friend, D.S. High-yield preparation of isolated rat liver parenchymal cells: A biochemical and fine structural study. J Cell Biol. 1969, 43, 506–20. [Google Scholar] [CrossRef]
- Torres, A.; Noriega, L.G.; Delgadillo-Puga, C.; Tovar, A.R.; Navarro-Ocana, A. Caffeoylquinic Acid Derivatives of Purple Sweet Potato as Modulators of Mitochondrial Function in Mouse Primary Hepatocytes. Molecules. 2021, 26. [Google Scholar] [CrossRef]
- Segata, N.; Izard, J.; Waldron, L.; Gevers, D.; Miropolsky, L.; Garrett, W.S.; Huttenhower, C. Metagenomic biomarker discovery and explanation. Genome Biol. 2011, 12, R60. [Google Scholar] [CrossRef]
- Yang, M.; Qi, X.; Li, N.; Kaifi, J.T.; Chen, S.; Wheeler, A.A.; et al. Western diet contributes to the pathogenesis of non-alcoholic steatohepatitis in male mice via remodeling gut microbiota and increasing production of 2-oleoylglycerol. Nat Commun. 2023, 14, 228. [Google Scholar] [CrossRef] [PubMed]
- Gofton, C.; Upendran, Y.; Zheng, M.H.; George, J. MAFLD: How is it different from NAFLD? Clin Mol Hepatol. 2023, 29, S17–S31. [Google Scholar] [CrossRef]
- Devarbhavi, H.; Asrani, S.K.; Arab, J.P.; Nartey, Y.A.; Pose, E.; Kamath, P.S. Global burden of liver disease: 2023 update. J Hepatol. 2023, 79, 516–37. [Google Scholar] [CrossRef] [PubMed]
- Postic, C.; Girard, J. Contribution of de novo fatty acid synthesis to hepatic steatosis and insulin resistance: Lessons from genetically engineered mice. J Clin Invest. 2008, 118, 829–38. [Google Scholar] [CrossRef]
- Longo, M.; Zatterale, F.; Naderi, J.; Parrillo, L.; Formisano, P.; Raciti, G.A.; et al. Adipose Tissue Dysfunction as Determinant of Obesity-Associated Metabolic Complications. Int J Mol Sci. 2019, 20. [Google Scholar] [CrossRef]
- Hrncir, T.; Hrncirova, L.; Kverka, M.; Hromadka, R.; Machova, V.; Trckova, E.; et al. Gut Microbiota and NAFLD: Pathogenetic Mechanisms, Microbiota Signatures, and Therapeutic Interventions. Microorganisms. 2021, 9. [Google Scholar] [CrossRef]
- Schwenger, K.J.; Clermont-Dejean, N.; Allard, J.P. The role of the gut microbiome in chronic liver disease: The clinical evidence revised. JHEP Rep. 2019, 1, 214–26. [Google Scholar] [CrossRef] [PubMed]
- Yang, C.; Xu, J.; Xu, X.; Xu, W.; Tong, B.; Wang, S.; et al. Characteristics of gut microbiota in patients with metabolic associated fatty liver disease. Sci Rep. 2023, 13, 9988. [Google Scholar] [CrossRef]
- Kolodziejczyk, A.A.; Zheng, D.; Shibolet, O.; Elinav, E. The role of the microbiome in NAFLD and NASH. EMBO Mol Med. 2019, 11. [Google Scholar] [CrossRef]
- Madreiter-Sokolowski, C.; Graier, W. Manipulation of mitochondrial function by polyphenols for new treatment strategies. In: Ross Watson R, Preedy VR, Zibadi S, editors. Polyphenols: Mechanisms of action in human health and disease: Academic Press; 2018. p. 277-92.
- Koudoufio, M.; Desjardins, Y.; Feldman, F.; Spahis, S.; Delvin, E.; Levy, E. Insight into Polyphenol and Gut Microbiota Crosstalk: Are Their Metabolites the Key to Understand Protective Effects against Metabolic Disorders? Antioxidants (Basel). 2020, 9. [Google Scholar] [CrossRef] [PubMed]
- Stefano, J.T.; Duarte, S.M.B.; Ribeiro Leite Altikes, R.G.; Oliveira, C.P. Non-pharmacological management options for MAFLD: A practical guide. Ther Adv Endocrinol Metab. 2023, 14, 20420188231160394. [Google Scholar] [CrossRef] [PubMed]
- Cai, T.; Song, X.; Xu, X.; Dong, L.; Liang, S.; Xin, M.; et al. Effects of plant natural products on metabolic-associated fatty liver disease and the underlying mechanisms: A narrative review with a focus on the modulation of the gut microbiota. Front Cell Infect Microbiol. 2024, 14, 1323261. [Google Scholar] [CrossRef]
- Uyeda, K.; Repa, J.J. Carbohydrate response element binding protein, ChREBP, a transcription factor coupling hepatic glucose utilization and lipid synthesis. Cell Metab. 2006, 4, 107–10. [Google Scholar] [CrossRef]
- Dentin, R.; Benhamed, F.; Pegorier, J.P.; Foufelle, F.; Viollet, B.; Vaulont, S.; et al. Polyunsaturated fatty acids suppress glycolytic and lipogenic genes through the inhibition of ChREBP nuclear protein translocation. J Clin Invest. 2005, 115, 2843–54. [Google Scholar] [CrossRef]
- Parker, J.; Schellenberger, A.N.; Roe, A.L.; Oketch-Rabah, H.; Calderon, A.I. Therapeutic Perspectives on Chia Seed and Its Oil: A Review. Planta Med. 2018, 84, 606–12. [Google Scholar] [CrossRef]
- Tovar, A.R.; Diaz-Villasenor, A.; Cruz-Salazar, N.; Ordaz, G.; Granados, O.; Palacios-Gonzalez, B.; et al. Dietary type and amount of fat modulate lipid metabolism gene expression in liver and in adipose tissue in high-fat diet-fed rats. Arch Med Res. 2011, 42, 540–53. [Google Scholar] [CrossRef] [PubMed]
- Jump, D.B.; Depner, C.M.; Tripathy, S.; Lytle, K.A. Potential for dietary omega-3 fatty acids to prevent nonalcoholic fatty liver disease and reduce the risk of primary liver cancer. Adv Nutr. 2015, 6, 694–702. [Google Scholar] [CrossRef]
- Shapiro, H.; Tehilla, M.; Attal-Singer, J.; Bruck, R.; Luzzatti, R.; Singer, P. The therapeutic potential of long-chain omega-3 fatty acids in nonalcoholic fatty liver disease. Clin Nutr. 2011, 30, 6–19. [Google Scholar] [CrossRef]
- Oliveira, C.P.; de Lima Sanches, P.; de Abreu-Silva, E.O.; Marcadenti, A. Nutrition and Physical Activity in Nonalcoholic Fatty Liver Disease. J Diabetes Res. 2016, 2016, 4597246. [Google Scholar] [CrossRef]
- Begriche, K.; Massart, J.; Robin, M.A.; Bonnet, F.; Fromenty, B. Mitochondrial adaptations and dysfunctions in nonalcoholic fatty liver disease. Hepatology. 2013, 58, 1497–507. [Google Scholar] [CrossRef] [PubMed]








| Group | Healthy | MALFD |
|---|---|---|
| Age (years) | 33.9 ± 3.5 | 49.9 ± 3.4 |
| Sex% (F/M) | 80/20 | 80/20 |
| Weight (Kg) | 66.2 ± 3.7 | 96.3 ± 3 |
| BMI (Kg/m2) | 21.9 ± 1.28 | 39.3 ± 1.9 |
| Body fat (%) | 24.8 ± 1.7 | 40.1 ± 1.9 |
| Glucose (mg/dL) | 83.5 ± 5.5 | 124.4 ± 13.3 |
| Triglycerides (mg/dL) | 114.3 ± 7.6 | 188.2 ± 26 |
| Total cholesterol (mg/dL) | 155.9 ± 5.2 | 194.5 ± 10.2 |
| AST (IU/L) | 22.8 ± 2.4 | 33.3 ± 5 |
| ALT(IU/L) | 25.7 ± 3.2 | 44.1 ± 9 |
| CAP score (dB/m) | <294 | 355.1 ± 6.3 |
| Fibroscan (kPa) | <8.2 | 35 ± 1.2 |
Disclaimer/Publisher’s Note: The statements, opinions and data contained in all publications are solely those of the individual author(s) and contributor(s) and not of MDPI and/or the editor(s). MDPI and/or the editor(s) disclaim responsibility for any injury to people or property resulting from any ideas, methods, instructions or products referred to in the content.. |
© 2024 by the authors. Licensee MDPI, Basel, Switzerland. This article is an open access article distributed under the terms and conditions of the Creative Commons Attribution (CC BY) license (http://creativecommons.org/licenses/by/4.0/).