Submitted:
02 July 2024
Posted:
03 July 2024
You are already at the latest version
Abstract
Keywords:
Introduction
Materials and Methods
2.1. Mice
2.2. Isolation of Bone Marrow Mononuclear Cells
2.3. Flow Cytometry
2.4. Single-Cell Transcriptomic Analysis
2.6. Statistical Analysis
Results
3.1. Radiosensitivity Analysis of Multiple Cellular Populations in Bone Marrow (BM)
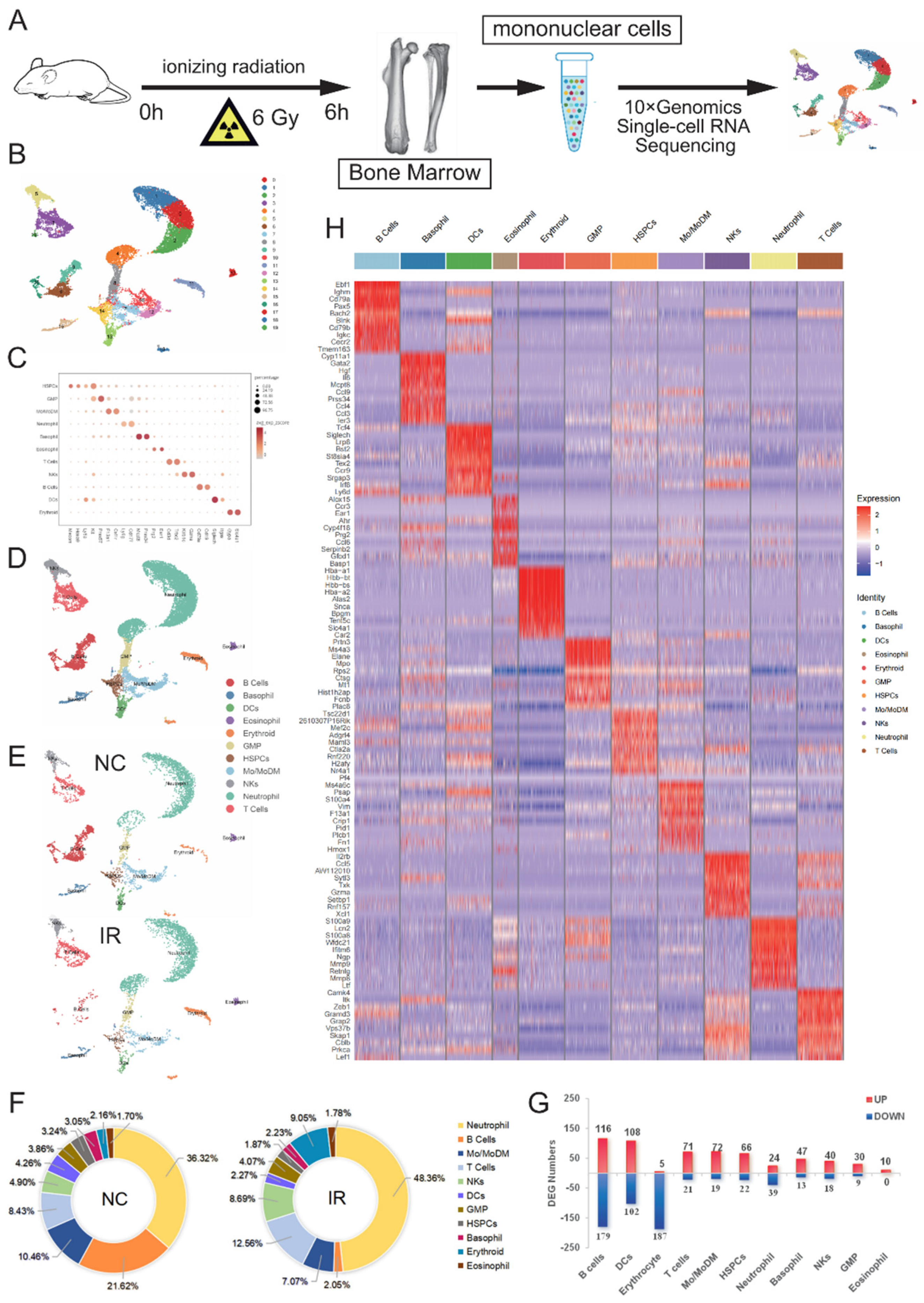
3.2. Single-Cell Transcriptomes of Murine BM Mononuclear Cells after IR
3.3. Early Response Genes in Radiosensitive Cells
3.4. Early Response Genes in Radioresistant Cells
Discussion
Conclusions
Supplementary Materials
Funding
Ethics approval and consent to participate
Acknowledgements
Declaration of competing interest
References
- Mavragani, I. V.; Laskaratou, D. A.; Frey, B.; Candéias, S. M.; Gaipl, U. S.; Lumniczky, K.; Georgakilas, A. G., Key mechanisms involved in ionizing radiation-induced systemic effects. A current review. Toxicology Research 2016, 5, (1), 12-33. [CrossRef] [PubMed]
- Su, L.; Dong, Y.; Wang, Y.; Wang, Y.; Guan, B.; Lu, Y.; Wu, J.; Wang, X.; Li, D.; Meng, A.; Fan, F., Potential role of senescent macrophages in radiation-induced pulmonary fibrosis. Cell Death Dis 2021, 12, (6), 527. [CrossRef] [PubMed]
- Li, H. H.; Wang, Y. W.; Chen, R.; Zhou, B.; Ashwell, J. D.; Fornace, A. J., Jr., Ionizing Radiation Impairs T Cell Activation by Affecting Metabolic Reprogramming. Int J Biol Sci 2015, 11, (7), 726-36. [CrossRef] [PubMed]
- Guo, J. J.; Liu, N.; Ma, Z.; Gong, Z. J.; Liang, Y. L.; Cheng, Q.; Zhong, X. G.; Yao, Z. J., Dose-Response Effects of Low-Dose Ionizing Radiation on Blood Parameters in Industrial Irradiation Workers. Dose Response 2022, 20, (2), 15593258221105695. [CrossRef] [PubMed]
- Heylmann, D.; Ponath, V.; Kindler, T.; Kaina, B., Comparison of DNA repair and radiosensitivity of different blood cell populations. Scientific Reports 2021, 11, (1), 2478. [CrossRef] [PubMed]
- Gao, S.; Shi, Q.; Zhang, Y.; Liang, G.; Kang, Z.; Huang, B.; Ma, D.; Wang, L.; Jiao, J.; Fang, X.; Xu, C. R.; Liu, L.; Xu, X.; Göttgens, B.; Li, C.; Liu, F., Identification of HSC/MPP expansion units in fetal liver by single-cell spatiotemporal transcriptomics. Cell Res 2022, 32, (1), 38-53. [CrossRef] [PubMed]
- Wang, X.; Yang, L.; Wang, Y. C.; Xu, Z. R.; Feng, Y.; Zhang, J.; Wang, Y.; Xu, C. R., Comparative analysis of cell lineage differentiation during hepatogenesis in humans and mice at the single-cell transcriptome level. Cell Res 2020, 30, (12), 1109-1126. [CrossRef] [PubMed]
- Zeng, X.; Li, X.; Li, X.; Wei, C.; Shi, C.; Hu, K.; Kong, D.; Luo, Q.; Xu, Y.; Shan, W.; Zhang, M.; Shi, J.; Feng, J.; Han, Y.; Huang, H.; Qian, P., Fecal microbiota transplantation from young mice rejuvenates aged hematopoietic stem cells by suppressing inflammation. Blood 2023, 141, (14), 1691-1707. [CrossRef] [PubMed]
- Singh, V.; Gupta, D.; Arora, R., NF-kB as a key player in regulation of cellular radiation responses and identification of radiation countermeasures. Discoveries (Craiova) 2015, 3, (1), e35. [CrossRef] [PubMed]
- Yin, L.; Hu, X.; Pei, G.; Tang, M.; Zhou, Y.; Zhang, H.; Huang, M.; Li, S.; Zhang, J.; Citu, C.; Zhao, Z.; Debeb, B. G.; Feng, X.; Chen, J., Genome-wide CRISPR screen reveals the synthetic lethality between BCL2L1 inhibition and radiotherapy. Life Sci Alliance 2024, 7, (4).
- Gustafsson, N. M. S.; Färnegårdh, K.; Bonagas, N.; Ninou, A. H.; Groth, P.; Wiita, E.; Jönsson, M.; Hallberg, K.; Lehto, J.; Pennisi, R.; Martinsson, J.; Norström, C.; Hollers, J.; Schultz, J.; Andersson, M.; Markova, N.; Marttila, P.; Kim, B.; Norin, M.; Olin, T.; Helleday, T., Targeting PFKFB3 radiosensitizes cancer cells and suppresses homologous recombination. Nat Commun 2018, 9, (1), 3872. [CrossRef] [PubMed]
- Zhu, H.; Song, H.; Chen, G.; Yang, X.; Liu, J.; Ge, Y.; Lu, J.; Qin, Q.; Zhang, C.; Xu, L.; Di, X.; Cai, J.; Ma, J.; Zhang, S.; Sun, X., eEF2K promotes progression and radioresistance of esophageal squamous cell carcinoma. Radiother Oncol 2017, 124, (3), 439-447. [CrossRef] [PubMed]
- Chaudhry, M. A.; Omaruddin, R. A., Mitochondrial gene expression in directly irradiated and nonirradiated bystander cells. Cancer Biother Radiopharm 2011, 26, (5), 657-63. [CrossRef] [PubMed]
- Salimi, A.; Roudkenar, M. H.; Seydi, E.; Sadeghi, L.; Mohseni, A.; Pirahmadi, N.; Pourahmad, J., Chrysin as an Anti-Cancer Agent Exerts Selective Toxicity by Directly Inhibiting Mitochondrial Complex II and V in CLL B-lymphocytes. Cancer Invest 2017, 35, (3), 174-186. [CrossRef] [PubMed]
- Summers, C.; Rankin, S. M.; Condliffe, A. M.; Singh, N.; Peters, A. M.; Chilvers, E. R., Neutrophil kinetics in health and disease. Trends Immunol 2010, 31, (8), 318-24. [CrossRef] [PubMed]
- Ponath, V.; Heylmann, D.; Haak, T.; Woods, K.; Becker, H.; Kaina, B., Compromised DNA Repair and Signalling in Human Granulocytes. J Innate Immun 2019, 11, (1), 74-85. [CrossRef] [PubMed]
- Banerjee, D.; Barton, S. M.; Grabham, P. W.; Rumeld, A. L.; Okochi, S.; Street, C.; Kadenhe-Chiweshe, A.; Boboila, S.; Yamashiro, D. J.; Connolly, E. P., High-Dose Radiation Increases Notch1 in Tumor Vasculature. Int J Radiat Oncol Biol Phys 2020, 106, (4), 857-866. [CrossRef] [PubMed]
- Zhang, H.; Jiang, H.; Chen, L.; Liu, J.; Hu, X.; Zhang, H., Inhibition of Notch1/Hes1 signaling pathway improves radiosensitivity of colorectal cancer cells. Eur J Pharmacol 2018, 818, 364-370. [CrossRef] [PubMed]
- Zhang, J.; Wu, Q.; Zhu, L.; Xie, S.; Tu, L.; Yang, Y.; Wu, K.; Zhao, Y.; Wang, Y.; Xu, Y.; Chen, X.; Ma, S.; Zhang, S., SERPINE2/PN-1 regulates the DNA damage response and radioresistance by activating ATM in lung cancer. Cancer Lett 2022, 524, 268-283. [CrossRef] [PubMed]




Disclaimer/Publisher’s Note: The statements, opinions and data contained in all publications are solely those of the individual author(s) and contributor(s) and not of MDPI and/or the editor(s). MDPI and/or the editor(s) disclaim responsibility for any injury to people or property resulting from any ideas, methods, instructions or products referred to in the content. |
© 2024 by the authors. Licensee MDPI, Basel, Switzerland. This article is an open access article distributed under the terms and conditions of the Creative Commons Attribution (CC BY) license (http://creativecommons.org/licenses/by/4.0/).