Submitted:
19 June 2024
Posted:
20 June 2024
You are already at the latest version
Abstract
Keywords:
1. Introduction
2. Results
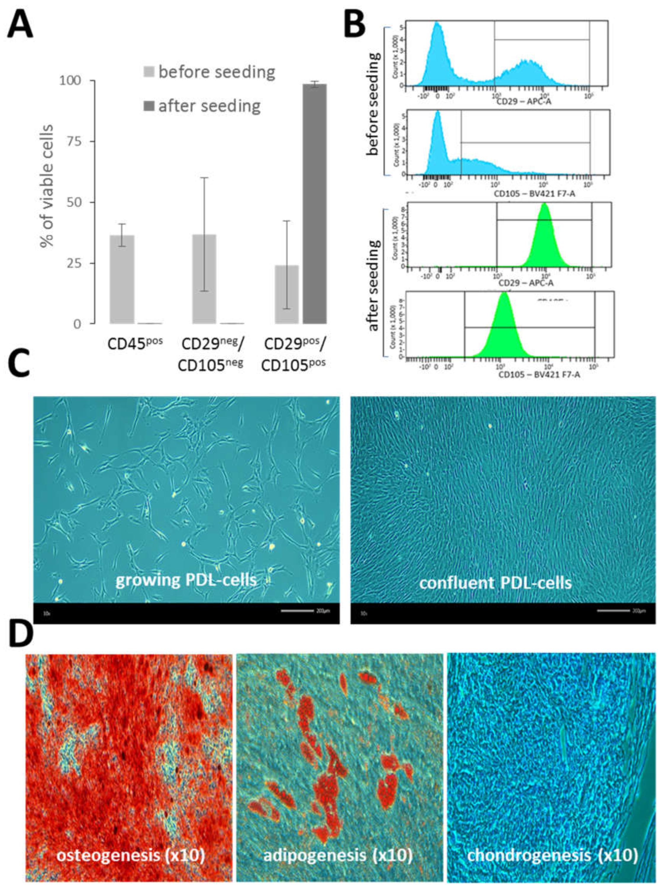
2.1. Implementation of a PDL-Cell Model
2.2. HSV-1 Infection of PDL-Cells
3.3. Innate Antiviral Response in HSV-1 Infected PDL Exposed to Bacterial Products
3. Discussion
4. Materials and Methods
4.1. Preparation of PDL Fragments and PDL Single-Cell Suspensions
4.2. PDL Cell Culture and Differentiation
4.3. Flow Cytometry Analysis
4.4. HSV-1 Infection Assays
4.5. Immunofluorescent Staining
4.6. RNA Extraction and Reverse-Transcription PCR (RT-PCR) Analysis
Author Contributions
Acknowledgments
Conflicts of Interest
References
- Beertsen, W.; McCulloch, C.A.; Sodek, J. The periodontal ligament: a unique, multifunctional connective tissue. Periodontol 2000 1997, 13, 20–40. [Google Scholar] [CrossRef]
- Nanci, A.; Bosshardt, D.D. Structure of periodontal tissues in health and disease. Periodontol 2000 2006, 40, 11–28. [Google Scholar] [CrossRef]
- de Jong, T.; Bakker, A.D.; Everts, V.; Smit, T.H. The intricate anatomy of the periodontal ligament and its development: Lessons for periodontal regeneration. J Periodontal Res 2017, 52, 965–974. [Google Scholar] [CrossRef]
- Seo, B.M.; Miura, M.; Gronthos, S.; Bartold, P.M.; Batouli, S.; Brahim, J.; Young, M.; Robey, P.G.; Wang, C.Y.; Shi, S. Investigation of multipotent postnatal stem cells from human periodontal ligament. Lancet 2004, 364, 149–155. [Google Scholar] [CrossRef]
- Nagatomo, K.; Komaki, M.; Sekiya, I.; Sakaguchi, Y.; Noguchi, K.; Oda, S.; Muneta, T.; Ishikawa, I. Stem cell properties of human periodontal ligament cells. J Periodontal Res 2006, 41, 303–310. [Google Scholar] [CrossRef]
- Park, O.J.; Kim, A.R.; So, Y.J.; Im, J.; Ji, H.J.; Ahn, K.B.; Seo, H.S.; Yun, C.H.; Han, S.H. Induction of Apoptotic Cell Death by Oral Streptococci in Human Periodontal Ligament Cells. Front Microbiol 2021, 12, 738047. [Google Scholar] [CrossRef]
- Nilsson, B.O. Mechanisms involved in regulation of periodontal ligament cell production of pro-inflammatory cytokines: Implications in periodontitis. J Periodontal Res 2021, 56, 249–255. [Google Scholar] [CrossRef]
- Zhang, Z.; Deng, M.; Hao, M.; Tang, J. Periodontal ligament stem cells in the periodontitis niche: inseparable interactions and mechanisms. J Leukoc Biol 2021, 110, 565–576. [Google Scholar] [CrossRef]
- Chaikeawkaew, D.; Everts, V.; Pavasant, P. TLR3 activation modulates immunomodulatory properties of human periodontal ligament cells. J Periodontol 2020, 91, 1225–1236. [Google Scholar] [CrossRef]
- Jonsson, D.; Nebel, D.; Bratthall, G.; Nilsson, B.O. The human periodontal ligament cell: a fibroblast-like cell acting as an immune cell. J Periodontal Res 2011, 46, 153–157. [Google Scholar] [CrossRef]
- James, C.; Harfouche, M.; Welton, N.J.; Turner, K.M.; Abu-Raddad, L.J.; Gottlieb, S.L.; Looker, K.J. Herpes simplex virus: global infection prevalence and incidence estimates, 2016. Bull World Health Organ 2020, 98, 315–329. [Google Scholar] [CrossRef] [PubMed]
- Miller, C.S.; Danaher, R.J. Asymptomatic shedding of herpes simplex virus (HSV) in the oral cavity. Oral Surg Oral Med Oral Pathol Oral Radiol Endod 2008, 105, 43–50. [Google Scholar] [CrossRef] [PubMed]
- Higgins, C.R.; Schofield, J.K.; Tatnall, F.M.; Leigh, I.M. Natural history, management and complications of herpes labialis. J Med Virol 1993, Suppl 1, 22–26. [Google Scholar] [CrossRef]
- Whitley, R.J. Herpes simplex encephalitis: adolescents and adults. Antiviral Res 2006, 71, 141–148. [Google Scholar] [CrossRef] [PubMed]
- Verzosa, A.L.; McGeever, L.A.; Bhark, S.J.; Delgado, T.; Salazar, N.; Sanchez, E.L. Herpes Simplex Virus 1 Infection of Neuronal and Non-Neuronal Cells Elicits Specific Innate Immune Responses and Immune Evasion Mechanisms. Front Immunol 2021, 12, 644664. [Google Scholar] [CrossRef] [PubMed]
- Wu, D.; Wang, C.; Pang, P.; Kong, H.; Lin, Z.; Wang, H.; Chen, X.; Zhao, J.; Hao, Z.; Zhang, T.; Guo, X. The association between herpes simplex virus type 1 infection and Alzheimer’s disease. J Clin Neurosci 2020, 82 Pt A, 63–70. [Google Scholar] [CrossRef]
- Slots, J. Periodontal herpesviruses: prevalence, pathogenicity, systemic risk. Periodontol 2000 2015, 69, 28–45. [Google Scholar] [CrossRef] [PubMed]
- Chen, C.; Feng, P.; Slots, J. Herpesvirus-bacteria synergistic interaction in periodontitis. Periodontol 2000 2020, 82, 42–64. [Google Scholar] [CrossRef] [PubMed]
- Arduino, P.G.; Cabras, M.; Lodi, G.; Petti, S. Herpes simplex virus type 1 in subgingival plaque and periodontal diseases. Meta-analysis of observational studies. J Periodontal Res 2022. [Google Scholar] [CrossRef]
- Song, Y.; Liu, N.; Gao, L.; Yang, D.; Liu, J.; Xie, L.; Dan, H.; Chen, Q. Association between human herpes simplex virus and periodontitis: results from the continuous National Health and Nutrition Examination Survey 2009-2014. BMC Oral Health 2023, 23, 675. [Google Scholar] [CrossRef]
- Vincent-Bugnas, S.; Vitale, S.; Mouline, C.C.; Khaali, W.; Charbit, Y.; Mahler, P.; Precheur, I.; Hofman, P.; Maryanski, J.L.; Doglio, A. EBV infection is common in gingival epithelial cells of the periodontium and worsens during chronic periodontitis. PLoS One 2013, 8, e80336. [Google Scholar] [CrossRef] [PubMed]
- Olivieri, C.V.; Raybaud, H.; Tonoyan, L.; Abid, S.; Marsault, R.; Chevalier, M.; Doglio, A.; Vincent-Bugnas, S. Epstein-Barr virus-infected plasma cells in periodontitis lesions. Microb Pathog 2020, 143, 104128. [Google Scholar] [CrossRef] [PubMed]
- Tonoyan, L.; Olivieri, C.V.; Chevalier, M.; Marsault, R.; Doglio, A. Detection of Epstein-Barr virus infection in primary junctional epithelial cell cultures. J Oral Microbiol 2024, 16, 2301199. [Google Scholar] [CrossRef] [PubMed]
- Zhu, S.; Viejo-Borbolla, A. Pathogenesis and virulence of herpes simplex virus. Virulence 2021, 12, 2670–2702. [Google Scholar] [CrossRef] [PubMed]
- Grinde, B. Herpesviruses: latency and reactivation - viral strategies and host response. J Oral Microbiol 2013, 5. [Google Scholar] [CrossRef] [PubMed]
- Thier, K.; Petermann, P.; Rahn, E.; Rothamel, D.; Bloch, W.; Knebel-Morsdorf, D. Mechanical Barriers Restrict Invasion of Herpes Simplex Virus 1 into Human Oral Mucosa. J Virol 2017, 91. [Google Scholar] [CrossRef]
- Zuo, Y.; Whitbeck, J.C.; Haila, G.J.; Hakim, A.A.; Rothlauf, P.W.; Eisenberg, R.J.; Cohen, G.H.; Krummenacher, C. Saliva enhances infection of gingival fibroblasts by herpes simplex virus 1. PLoS One 2019, 14, e0223299. [Google Scholar] [CrossRef]
- Burgos, J.S.; Ramirez, C.; Sastre, I.; Alfaro, J.M.; Valdivieso, F. Herpes simplex virus type 1 infection via the bloodstream with apolipoprotein E dependence in the gonads is influenced by gender. J Virol 2005, 79, 1605–1612. [Google Scholar] [CrossRef]
- Fonseca, L.N.; Bolivar-Mona, S.; Agudelo, T.; Beltran, L.D.; Camargo, D.; Correa, N.; Del Castillo, M.A.; Fernandez de Castro, S.; Fula, V.; Garcia, G.; Guarnizo, N.; Lugo, V.; Martinez, L.M.; Melgar, V.; Pena, M.C.; Perez, W.A.; Rodriguez, N.; Pinzon, A.; Albarracin, S.L.; Olaya, M.; Gutierrez-Gomez, M.L. Cell surface markers for mesenchymal stem cells related to the skeletal system: A scoping review. Heliyon 2023, 9, e13464. [Google Scholar] [CrossRef]
- Ramakrishnan, M.A. Determination of 50% endpoint titer using a simple formula. World J Virol 2016, 5, 85–86. [Google Scholar] [CrossRef]



| Forward primer (5′ → 3′) | Reverse primer (5′ → 3′) | |
|---|---|---|
| GAPDH | GGTGGTCTCCTCTGACTTCAACA | GTTGCTGTAGCCAAATTCGTTGT |
| ICP0 | GTCGCCTTACGTGAACAAGAC | GTCGCCATGTTTCCCGTCTG |
| ICP4 | CGACACGGATCCACGACCC | GATCCCCCTCCCGCGCTTCGTCCG |
| ICP8 | CGACAGTAACGCCAGAAG | GGAGACAAAGCCCAAGAC |
| IFN-α | AGAAGGCTCCAGCCATCTCTGT | TGCTGGTAGAGTTCGGTGCAGA |
| IFN-β | CTTGGATTCCTACAAAGAAGCAGC | TCCTCCTTCTGGAACTGCTGCA |
| IFN-λ | AACTGGGAAGGGCTGCCACATT | GGAAGACAGGAGAGCTGCAACT |
| IL1-β | CACGATGCACCTGTACGATCA | GTTGCTCCATATCCTGTCCCT |
| TNF-α | GCTGCACTTTGGAGTGATCG | GCTTGAGGGTTTGCTACAACA |
Disclaimer/Publisher’s Note: The statements, opinions and data contained in all publications are solely those of the individual author(s) and contributor(s) and not of MDPI and/or the editor(s). MDPI and/or the editor(s) disclaim responsibility for any injury to people or property resulting from any ideas, methods, instructions or products referred to in the content. |
© 2024 by the authors. Licensee MDPI, Basel, Switzerland. This article is an open access article distributed under the terms and conditions of the Creative Commons Attribution (CC BY) license (http://creativecommons.org/licenses/by/4.0/).