Submitted:
03 June 2024
Posted:
04 June 2024
You are already at the latest version
Abstract

Keywords:
1. Introduction
2. Results
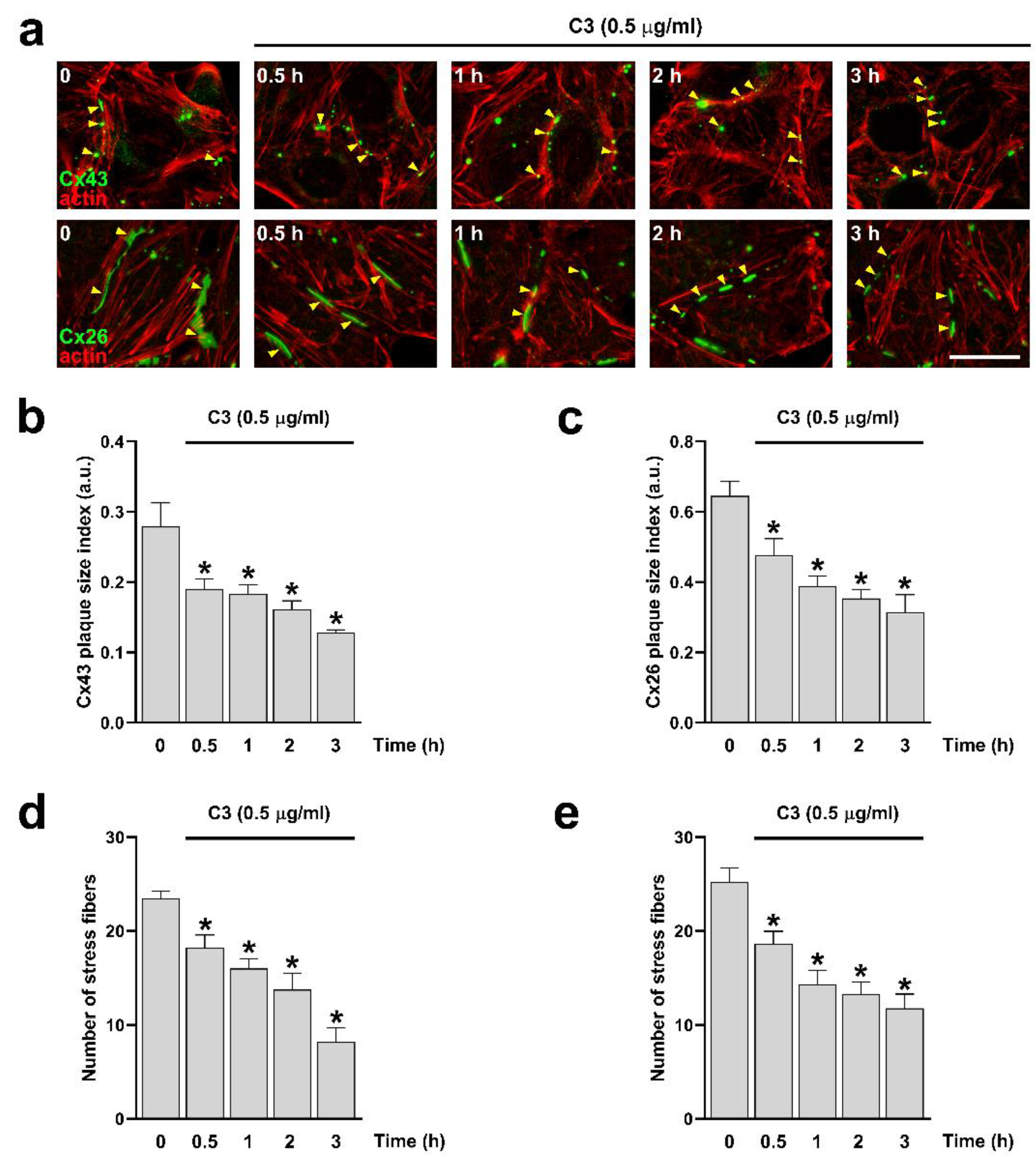
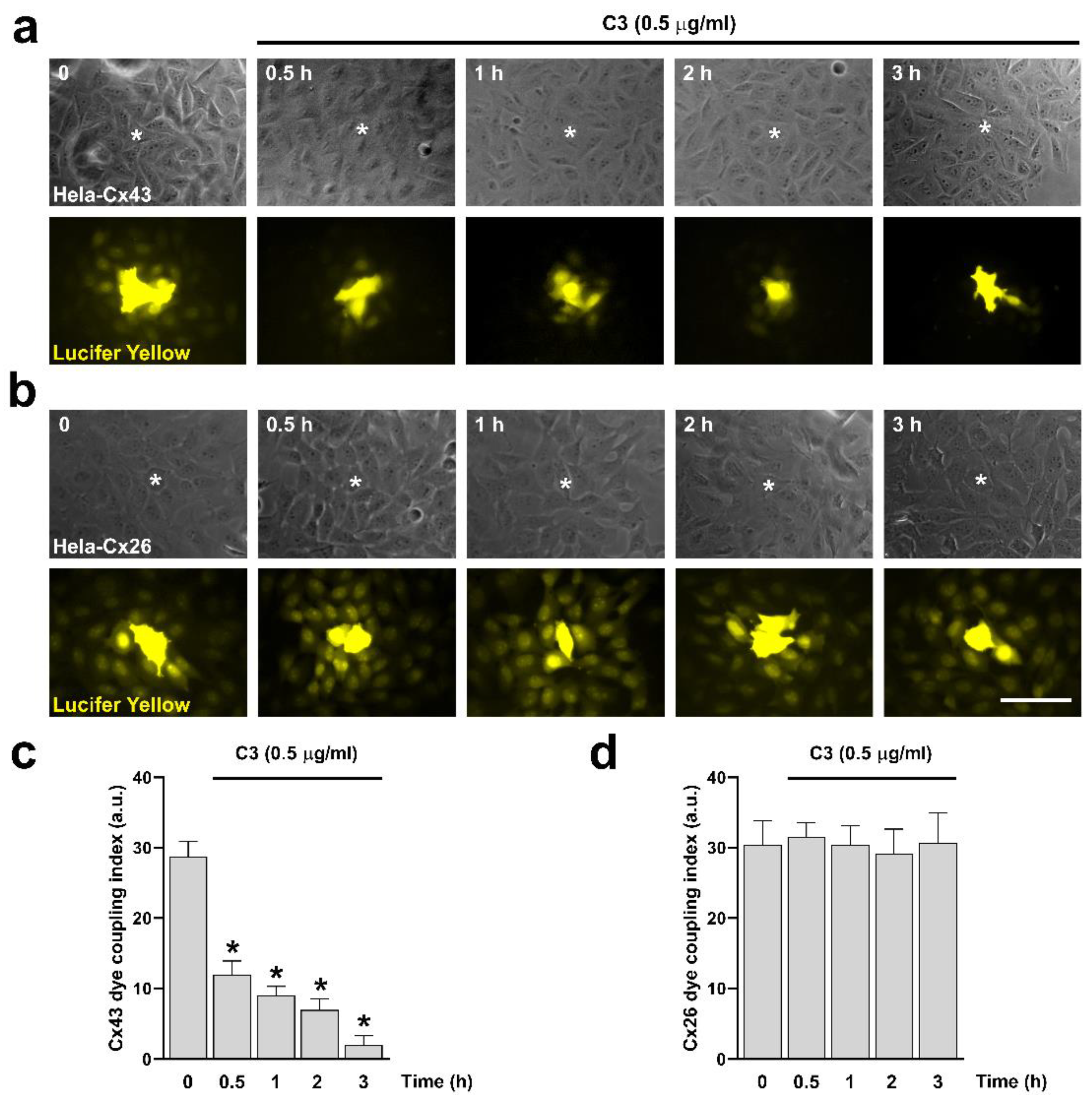
2.1. Inhibition of RhoA Reduces the Size of Cx43 and Cx26 GJCs Plaques and the Functional State of GJCs Formed by Cx43 but Not by Cx26
2.2. Inhibition of RhoA Increases the Activity of HCs Formed by Cx43 but Not by Cx26
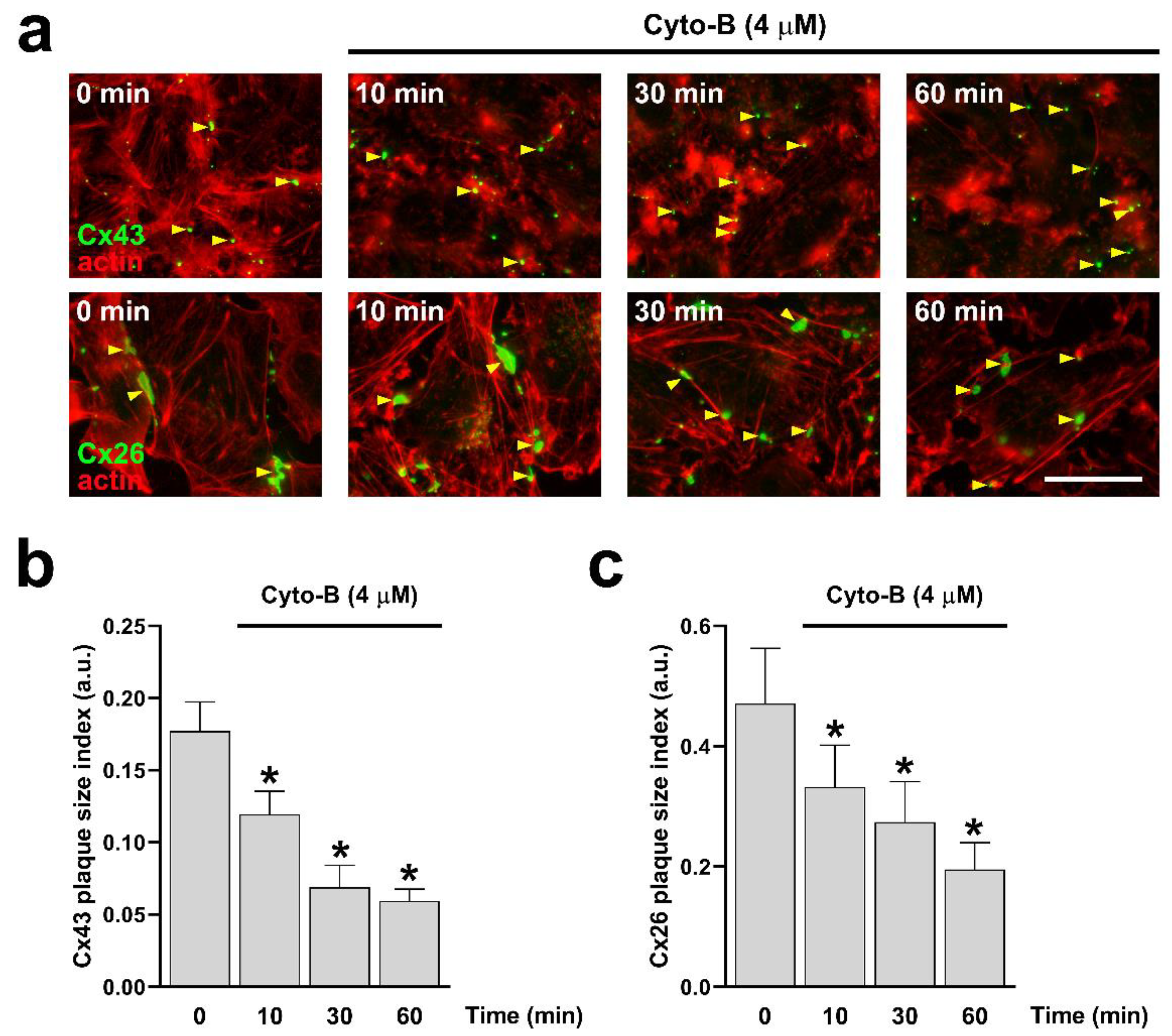
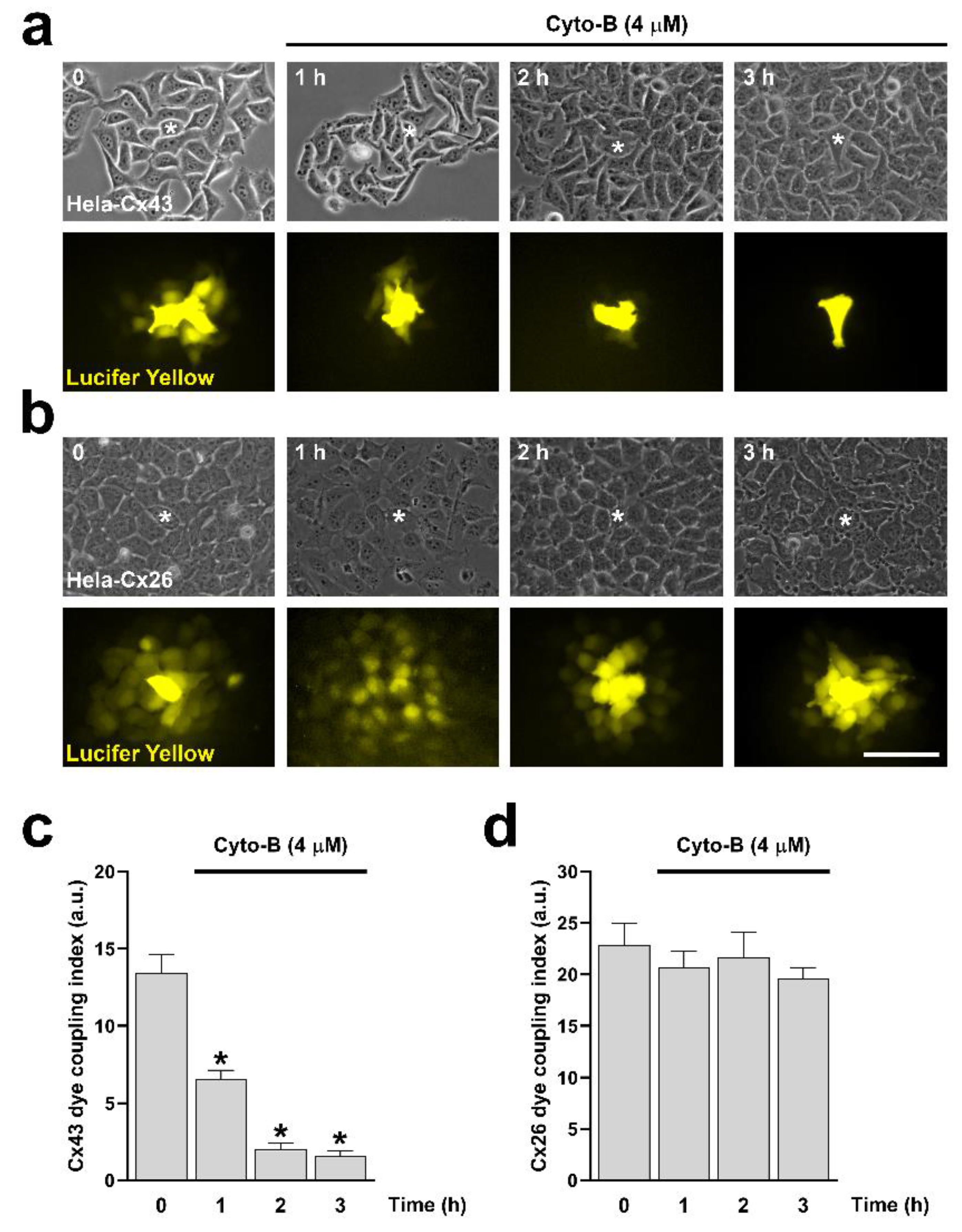
2.3. Actin Depolymerization Mimics the Effect of Inhibition of RhoA on Cx43 and Cx26 GJCs and HCs
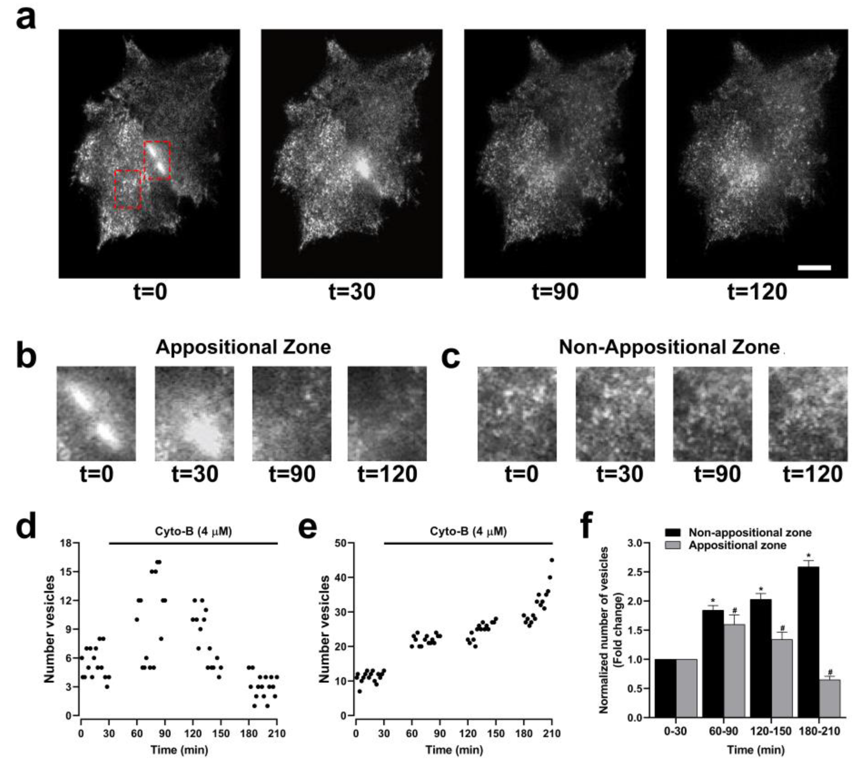
2.4. Actin Depolymerization Steadily Increases the Transport of HCs to Non-Appositional Plasma Membranes
2.5. Actin Depolymerization Produces Fast Changes in the Functional State of Cx43 GJCs and HCs
3. Discussion
4. Materials and Methods
4.1. Antibodies, Drugs, and Constructs
4.2. Cell Culture
4.3. Immunofluorescence, Actin Fibers Quantification, and Plaque Size Index
4.4. GJCs Activity
4.5. Recording of GJCs Currents
4.6. HCs Activity
4.6. Electrophysiological Recording of HCs
4.7. Total Internal Reflection Fluorescence (TIRF) Imaging
4.8. Statistical Analysis
Supplementary Materials
Author Contributions
Funding
Institutional Review Board Statement
Informed Consent Statement
Data Availability Statement
Acknowledgments
Conflicts of Interest
References
- Hervé, J.-C.; Derangeon, M.; Sarrouilhe, D.; Giepmans, B.N.G.; Bourmeyster, N. Gap Junctional Channels Are Parts of Multiprotein Complexes. Biochim Biophys Acta 2012, 1818, 1844–1865. [Google Scholar] [CrossRef] [PubMed]
- Saez, J.C.; Berthoud, V.M.; Branes, M.C.; Martinez, A.D.; Beyer, E.C. Plasma Membrane Channels Formed by Connexins: Their Regulation and Functions. Physiol Rev 2003, 83, 1359–1400. [Google Scholar] [CrossRef] [PubMed]
- Harris, A.L. Emerging Issues of Connexin Channels: Biophysics Fills the Gap. Q Rev Biophys 2001, 34, 325–472. [Google Scholar] [CrossRef] [PubMed]
- Willecke, K.; Eiberger, J.; Degen, J.; Eckardt, D.; Romualdi, A.; Güldenagel, M.; Deutsch, U.; Söhl, G. Structural and Functional Diversity of Connexin Genes in the Mouse and Human Genome. Biol Chem 2002. [CrossRef] [PubMed]
- Diez, J. a; Ahmad, S.; Evans, W.H. Assembly of Heteromeric Connexons in Guinea-Pig Liver En Route to the Golgi Apparatus, Plasma Membrane and Gap Junctions. European journal of biochemistry / FEBS 1999, 262, 142–148. [Google Scholar] [CrossRef] [PubMed]
- Musil, L.S.; Goodenough, D. a Multisubunit Assembly of an Integral Plasma Membrane Channel Protein, Gap Junction Connexin43, Occurs after Exit from the ER. Cell 1993, 74, 1065–1077. [Google Scholar] [CrossRef] [PubMed]
- Martin, P.E.; Blundell, G.; Ahmad, S.; Errington, R.J.; Evans, W.H. Multiple Pathways in the Trafficking and Assembly of Connexin 26, 32 and 43 into Gap Junction Intercellular Communication Channels. J Cell Sci 2001, 114, 3845–3855. [Google Scholar] [CrossRef] [PubMed]
- Martin, P.E.; Errington, R.J.; Evans, W.H. Gap Junction Assembly: Multiple Connexin Fluorophores Identify Complex Trafficking Pathways. Cell Commun Adhes 2001, 8, 243–248. [Google Scholar] [CrossRef] [PubMed]
- George, C.H.; Kendall, J.M.; Evans, W.H. Intracellular Trafficking Pathways in the Assembly of Connexins into Gap Junctions. J Biol Chem 1999, 274, 8678–8685. [Google Scholar] [CrossRef]
- del Castillo, F.J.; Cohen-Salmon, M.; Charollais, A.; Caille, D.; Lampe, P.D.; Chavrier, P.; Meda, P.; Petit, C. Consortin, a Trans-Golgi Network Cargo Receptor for the Plasma Membrane Targeting and Recycling of Connexins. Hum Mol Genet 2010, 19, 262–275. [Google Scholar] [CrossRef]
- Thomas, T.; Jordan, K.; Simek, J.; Shao, Q.; Jedeszko, C.; Walton, P.; Laird, D.W. Mechanisms of Cx43 and Cx26 Transport to the Plasma Membrane and Gap Junction Regeneration. J Cell Sci 2005, 118, 4451–4462. [Google Scholar] [CrossRef]
- Thomas, T.; Jordan, K.; Laird, D.W. Role of Cytoskeletal Elements in the Recruitment of Cx43-GFP and Cx26-YFP into Gap Junctions. Cell Commun Adhes 2001, 8, 231–236. [Google Scholar] [CrossRef] [PubMed]
- Shaw, R.M.; Fay, A.J.; Puthenveedu, M.A.; von Zastrow, M.; Jan, Y.N.; Jan, L.Y. Microtubule Plus-End-Tracking Proteins Target Gap Junctions Directly from the Cell Interior to Adherens Junctions. Cell 2007. [Google Scholar] [CrossRef]
- Defourny, J.; Thelen, N.; Thiry, M. Actin-Independent Trafficking of Cochlear Connexin 26 to Non-Lipid Raft Gap Junction Plaques. Hear Res 2019, 374, 69–75. [Google Scholar] [CrossRef] [PubMed]
- Bugyi, B.; Carlier, M.-F. Control of Actin Filament Treadmilling in Cell Motility. Annu Rev Biophys 2010. [Google Scholar] [CrossRef]
- Carlier, M.-F.; Pernier, J.; Montaville, P.; Shekhar, S.; Kühn, S. ; Cytoskeleton Dynamics and Motility group Control of Polarized Assembly of Actin Filaments in Cell Motility. Cell Mol Life Sci 2015, 72, 3051–3067. [Google Scholar] [CrossRef]
- Heng, Y.-W.; Koh, C.-G. Actin Cytoskeleton Dynamics and the Cell Division Cycle. Int J Biochem Cell Biol 2010, 42, 1622–1633. [Google Scholar] [CrossRef] [PubMed]
- Pollard, T.D.; Borisy, G.G. Cellular Motility Driven by Assembly and Disassembly of Actin Filaments. Cell 2003, 112, 453–465. [Google Scholar] [CrossRef]
- Schaefer, A.; Reinhard, N.R.; Hordijk, P.L. Toward Understanding RhoGTPase Specificity: Structure, Function and Local Activation. Small GTPases 2014. [Google Scholar] [CrossRef]
- Spiering, D.; Hodgson, L. Dynamics of the Rho-Family Small GTPases in Actin Regulation and Motility. Cell Adh Migr 2011, 5, 170–180. [Google Scholar] [CrossRef]
- Derangeon, M.; Bourmeyster, N.; Plaisance, I.; Pinet-Charvet, C.; Chen, Q.; Duthe, F.; Popoff, M.R.; Sarrouilhe, D.; Hervé, J.-C. RhoA GTPase and F-Actin Dynamically Regulate the Permeability of Cx43-Made Channels in Rat Cardiac Myocytes. J Biol Chem 2008, 283, 30754–30765. [Google Scholar] [CrossRef] [PubMed]
- Anderson, S.C.; Stone, C.; Tkach, L.; SundarRaj, N. Rho and Rho-Kinase (ROCK) Signaling in Adherens and Gap Junction Assembly in Corneal Epithelium. Invest Ophthalmol Vis Sci 2002, 43, 978–986. [Google Scholar] [PubMed]
- Calò, L.A.; Ravarotto, V.; Bertoldi, G.; Pagnin, E.; Rossi, B.; Rigato, M.; Davis, P.A.; Proietti, R. Rho Kinase Activity, Connexin 40, and Atrial Fibrillation: Mechanistic Insights from End-Stage Renal Disease on Dialysis Patients. J Clin Med 2020, 9. [Google Scholar] [CrossRef] [PubMed]
- Zhao, H.; Kong, H.; Wang, W.; Chen, T.; Zhang, Y.; Zhu, J.; Feng, D.; Cui, Y. High Glucose Aggravates Retinal Endothelial Cell Dysfunction by Activating the RhoA/ROCK1/PMLC/Connexin43 Signaling Pathway. Invest Ophthalmol Vis Sci 2022, 63. [Google Scholar] [CrossRef] [PubMed]
- Maddala, R.; Deng, P.-F.; Costello, J.M.; Wawrousek, E.F.; Zigler, J.S.; Rao, V.P. Impaired Cytoskeletal Organization and Membrane Integrity in Lens Fibers of a Rho GTPase Functional Knockout Transgenic Mouse. Lab Invest 2004, 84, 679–692. [Google Scholar] [CrossRef] [PubMed]
- Momboisse, F.; Houy, S.; Ory, S.; Calco, V.; Bader, M.F.; Gasman, S. How Important Are Rho GTPases in Neurosecretion? J Neurochem 2011. [CrossRef] [PubMed]
- Jara, O.; Acuña, R.; García, I.E.; Maripillán, J.; Figueroa, V.; Sáez, J.C.; Araya-Secchi, R.; Lagos, C.F.; Pérez-Acle, T.; Berthoud, V.M.; et al. Critical Role of the First Transmembrane Domain of Cx26 in Regulating Oligomerization and Function. Mol Biol Cell 2012, 23. [Google Scholar] [CrossRef] [PubMed]
- García, I.E.; Maripillán, J.; Jara, O.; Ceriani, R.; Palacios-Muñoz, A.; Ramachandran, J.; Olivero, P.; Perez-Acle, T.; González, C.; Sáez, J.C.; et al. Keratitis-Ichthyosis-Deafness Syndrome-Associated Cx26 Mutants Produce Nonfunctional Gap Junctions but Hyperactive Hemichannels When Co-Expressed with Wild Type Cx43. Journal of Investigative Dermatology 2015, 135. [Google Scholar] [CrossRef] [PubMed]
- Smyth, J.W.; Vogan, J.M.; Buch, P.J.; Zhang, S.-S.; Fong, T.S.; Hong, T.-T.; Shaw, R.M. Actin Cytoskeleton Rest Stops Regulate Anterograde Traffic of Connexin 43 Vesicles to the Plasma Membrane. Circ Res 2012, 110, 978–989. [Google Scholar] [CrossRef]
- Zhang, S.S.; Shaw, R.M. Trafficking Highways to the Intercalated Disc: New Insights Unlocking the Specificity of Connexin 43 Localization. Cell Commun Adhes 2014. [CrossRef]
- Bennett, M. v.; Spray, D.C.; Harris, A.L.; Ginzberg, R.D.; Campos de Carvalho, A.; White, R.L. Control of Intercellular Communication by Way of Gap Junctions. Harvey Lect 1982. [Google Scholar] [CrossRef] [PubMed]
- Wang, H.Z.; Li, J.; Lemanski, L.F.; Veenstra, R.D. Gating of Mammalian Cardiac Gap Junction Channels by Transjunctional Voltage. Biophys J 1992, 63, 139–151. [Google Scholar] [CrossRef] [PubMed]
- Contreras, J.E.; Sáez, J.C.; Bukauskas, F.F.; Bennett, M.V.L. Gating and Regulation of Connexin 43 (Cx43) Hemichannels. Proc Natl Acad Sci U S A 2003, 100, 11388–11393. [Google Scholar] [CrossRef] [PubMed]
- Schalper, K.A.; Palacios-Prado, N.; Orellana, J.A.; Sáez, J.C. Currently Used Methods for Identification and Characterization of Hemichannels. Cell Commun Adhes 2008, 15, 207–218. [Google Scholar] [CrossRef]
- Gaietta, G.; Deerinck, T.J.; Adams, S.R.; Bouwer, J.; Tour, O.; Laird, D.W.; Sosinsky, G.E.; Tsien, R.Y.; Ellisman, M.H. Multicolor and Electron Microscopic Imaging of Connexin Trafficking. Science 2002, 296, 503–507. [Google Scholar] [CrossRef] [PubMed]
- Jordan, K.; Solan, J.L.; Dominguez, M.; Sia, M.; Hand, A.; Lampe, P.D.; Laird, D.W. Trafficking , Assembly , and Function of a Connexin43- Green Fluorescent Protein Chimera in Live Mammalian Cells □. 1999, 10, 2033–2050.
- Lauf, U.; Giepmans, B.N.G.; Lopez, P.; Chen, S.; Falk, M.M. Dynamic Trafficking and Delivery of Connexons to the Plasma Membrane and Accretion to Gap Junctions in Living Cells. 2002.
- Cao, F.; Eckert, R.; Elfgang, C.; Nitsche, J.M.; Snyder, S. a; H-ulser, D.F.; Willecke, K.; Nicholson, B.J. A Quantitative Analysis of Connexin-Specific Permeability Differences of Gap Junctions Expressed in HeLa Transfectants and Xenopus Oocytes. J Cell Sci 1998, 111 ( Pt 1 Pt 1, 31–43. [Google Scholar] [CrossRef]
- Rubin, J.B.; Verselis, V.K.; Bennett, M. v; Bargiello, T. a A Domain Substitution Procedure and Its Use to Analyze Voltage Dependence of Homotypic Gap Junctions Formed by Connexins 26 and 32. Proc Natl Acad Sci U S A 1992, 89, 3820–3824. [Google Scholar] [CrossRef] [PubMed]
- Suchyna, T.M.; Nitsche, J.M.; Chilton, M.; Harris, a L. ; Veenstra, R.D.; Nicholson, B.J. Different Ionic Selectivities for Connexins 26 and 32 Produce Rectifying Gap Junction Channels. Biophys J 1999, 77, 2968–2987. [Google Scholar] [CrossRef] [PubMed]
- Zhao, G.-L.L.; Zhou, H.H.; Guo, Y.-H.H.; Zhong, S.-M.M.; Zhou, H.H.; Li, F.; Lei, B.; Wang, Z.; Miao, Y. Modulation of Rac1/PAK1/Connexin43-Mediated ATP Release from Astrocytes Contributes to Retinal Ganglion Cell Survival in Experimental Glaucoma. Glia 2023, 71, 1502–1521. [Google Scholar] [CrossRef]
- Mattii, L.; Ippolito, C.; Segnani, C.; Battolla, B.; Colucci, R.; Dolfi, A.; Bassotti, G.; Blandizzi, C.; Bernardini, N. Altered Expression Pattern of Molecular Factors Involved in Colonic Smooth Muscle Functions: An Immunohistochemical Study in Patients with Diverticular Disease. PLoS One 2013, 8, e57023. [Google Scholar] [CrossRef]
- Seminario-Vidal, L.; Kreda, S.; Jones, L.; O’Neal, W.; Trejo, J.A.; Boucher, R.C.; Lazarowski, E.R. Thrombin Promotes Release of ATP from Lung Epithelial Cells through Coordinated Activation of Rho- and Ca2+ -Dependent Signaling Pathways. Journal of Biological Chemistry 2009, 284, 20638–20648. [Google Scholar] [CrossRef] [PubMed]
- Kaneko, Y.; Konno, T.; Kohno, T.; Kakuki, T.; Miyata, R.; Ohkuni, T.; Kakiuchi, A.; Yajima, R.; Ohwada, K.; Kurose, M.; et al. Induction of Airway Progenitor Cells via P63 and KLF11 by Rho-Kinase Inhibitor Y27632 in HTERT-Human Nasal Epithelial Cells; 2019; Vol. 11;
- Gómez, G.I.; Velarde, V.; Sáez, J.C. Role of a RhoA/ROCK-Dependent Pathway on Renal Connexin43 Regulation in the Angiotensin Ii-Induced Renal Damage. Int J Mol Sci 2019, 20. [Google Scholar] [CrossRef] [PubMed]
- Martin, P.E.M.; Evans, W.H. Incorporation of Connexins into Plasma Membranes and Gap Junctions. Cardiovasc Res 2004, 62, 378–387. [Google Scholar] [CrossRef] [PubMed]
- Himelman, E.; Lillo, M.A.; Nouet, J.; Gonzalez, J.P.; Zhao, Q.; Xie, L.-H.; Li, H.; Liu, T.; Wehrens, X.H.T.; Lampe, P.D.; et al. Prevention of Connexin-43 Remodeling Protects against Duchenne Muscular Dystrophy Cardiomyopathy. Journal of Clinical Investigation 2020, 130, 1713–1727. [Google Scholar] [CrossRef] [PubMed]
- Smyth, J.W.; Shaw, R.M. Autoregulation of Connexin43 Gap Junction Formation by Internally Translated Isoforms. Cell Rep 2013, 5, 611–618. [Google Scholar] [CrossRef] [PubMed]
- Basheer, W.A.; Xiao, S.; Epifantseva, I.; Fu, Y.; Kleber, A.G.; Hong, T.T.; Shaw, R.M. GJA1-20k Arranges Actin to Guide Cx43 Delivery to Cardiac Intercalated Discs. Circ Res 2017, 121, 1069–1080. [Google Scholar] [CrossRef] [PubMed]
- Lahlou, H.; Fanjul, M.; Pradayrol, L.; Susini, C.; Pyronnet, S. Restoration of Functional Gap Junctions through Internal Ribosome Entry Site-Dependent Synthesis of Endogenous Connexins in Density-Inhibited Cancer Cells. Mol Cell Biol 2005, 25, 4034–4045. [Google Scholar] [CrossRef] [PubMed]
- Leach, R.N.; Desai, J.C.; Orchard, C.H. Effect of Cytoskeleton Disruptors on L-Type Ca Channel Distribution in Rat Ventricular Myocytes. Cell Calcium 2005, 38, 515–526. [Google Scholar] [CrossRef]
- Bukauskas, F.F.; Jordan, K.; Bukauskiene, A.; Bennett, M.V.L.; Lampe, P.D.; Laird, D.W.; Verselis, V.K. Clustering of Connexin 43-Enhanced Green Fluorescent Protein Gap Junction Channels and Functional Coupling in Living Cells. Proc Natl Acad Sci U S A 2000, 97, 2556–2561. [Google Scholar] [CrossRef]
- Ponsaerts, R.; D’hondt, C.; Hertens, F.; Parys, J.B.; Leybaert, L.; Vereecke, J.; Himpens, B.; Bultynck, G. RhoA GTPase Switch Controls Cx43-Hemichannel Activity through the Contractile System. PLoS One 2012, 7, e42074. [Google Scholar] [CrossRef]
- Pak, M.D.; Baker, K.; Covarrubias, M.; Butler, A.; Ratcliffe, A.; Salkoff, L. MShal, a Subfamily of A-Type K+ Channel Cloned from Mammalian Brain (Xenopus Oocyte/Transient Current/Shaker Gene Family); 1991; Vol. 88.
- Wang, Z.; Eldstrom, J.R.; Jantzi, J.; Moore, E.D.; Fedida, D. Increased Focal Kv4.2 Channel Expression at the Plasma Membrane Is the Result of Actin Depolymerization. Am J Physiol Heart Circ Physiol 2004, 286, 749–759. [Google Scholar] [CrossRef]
- Kim, H.-J.; Kim, M.-J.; Mostafa, M.N.; Park, J.-H.; Choi, H.-S.; Kim, Y.-S.; Choi, E.-K. RhoA/ROCK Regulates Prion Pathogenesis by Controlling Connexin 43 Activity. Int J Mol Sci 2020, 21, 1255. [Google Scholar] [CrossRef] [PubMed]
- Billur, D.; Olgar, Y.; Turan, B. Intracellular Redistribution of Left Ventricular Connexin 43 Contributes to the Remodeling of Electrical Properties of the Heart in Insulin-Resistant Elderly Rats. Journal of Histochemistry & Cytochemistry 2022, 70, 447–462. [Google Scholar] [CrossRef] [PubMed]
- Bazzoun, D.; Adissu, H.A.; Wang, L.; Urazaev, A.; Tenvooren, I.; Fostok, S.F.; Chittiboyina, S.; Sturgis, J.; Hodges, K.; Chandramouly, G.; et al. Connexin 43 Maintains Tissue Polarity and Regulates Mitotic Spindle Orientation in the Breast Epithelium. 2019. [CrossRef]
- Rhee, D.Y.; Zhao, X.-Q.; Francis, R.J.B.; Huang, G.Y.; Mably, J.D.; Lo, C.W. Connexin 43 Regulates Epicardial Cell Polarity and Migration in Coronary Vascular Development. Development 2009, 136, 3185–3193. [Google Scholar] [CrossRef] [PubMed]
- Matsuda, T.; Fujio, Y.; Nariai, T.; Ito, T.; Yamane, M.; Takatani, T.; Takahashi, K.; Azuma, J. N-Cadherin Signals through Rac1 Determine the Localization of Connexin 43 in Cardiac Myocytes. J Mol Cell Cardiol 2006, 40, 495–502. [Google Scholar] [CrossRef] [PubMed]
- Alberico, E.O.; Zhu, Z.C.; Wu, Y.-F.O.; Gardner, M.K.; Kovar, D.R.; Goodson, H. v. Interactions between the Microtubule Binding Protein EB1 and F-Actin. J Mol Biol 2016, 428, 1304–1314. [Google Scholar] [CrossRef] [PubMed]
- Mège, R.M.; Ishiyama, N. Integration of Cadherin Adhesion and Cytoskeleton at Adherens Junctions. Cold Spring Harb Perspect Biol 2017, 9, a028738. [Google Scholar] [CrossRef] [PubMed]
- Gupta, S.; Duszyc, K.; Verma, S.; Budnar, S.; Liang, X.; Gomez, G.A.; Marcq, P.; Noordstra, I.; Yap, A.S. Enhanced RhoA Signalling Stabilizes E-Cadherin in Migrating Epithelial Monolayers. J Cell Sci 2021, 134. [Google Scholar] [CrossRef] [PubMed]
- Cavanaugh, K.E.; Staddon, M.F.; Munro, E.; Banerjee, S.; Gardel, M.L. RhoA Mediates Epithelial Cell Shape Changes via Mechanosensitive Endocytosis. Dev Cell 2020, 52, 152–166.e5. [Google Scholar] [CrossRef]
- Momboisse, F.; Londcamp, E.; Calco, V.; Ceridono, M.; Vitale, N.; Bader, M.F.; Gasman, S. ΒPIX-Activated Rac1 Stimulates the Activation of Phospholipase D, Which Is Associated with Exocytosis in Neuroendocrine Cells. J Cell Sci 2009, 122, 798–806. [Google Scholar] [CrossRef]
- Martinez, a. D. Connexin43 and Connexin45 Form Heteromeric Gap Junction Channels in Which Individual Components Determine Permeability and Regulation. Circ Res 2002, 90, 1100–1107. [Google Scholar] [CrossRef] [PubMed]
- Vargas, A.A.; Cisterna, B.A.; Saavedra-Leiva, F.; Urrutia, C.; Cea, L.A.; Vielma, A.H.; Gutierrez-Maldonado, S.E.; Martin, A.J.M.; Pareja-Barrueto, C.; Escalona, Y.; et al. On Biophysical Properties and Sensitivity to Gap Junction Blockers of Connexin 39 Hemichannels Expressed in HeLa Cells. Front Physiol 2017, 8. [Google Scholar] [CrossRef] [PubMed]
- Verselis, V.K.; Srinivas, M. Divalent Cations Regulate Connexin Hemichannels by Modulating Intrinsic Voltage-Dependent Gating. Journal of General Physiology 2008, 132, 315–327. [Google Scholar] [CrossRef] [PubMed]
- Bader, P.; Weingart, R. Pitfalls When Examining Gap Junction Hemichannels: Interference from Volume-Regulated Anion Channels. Pflugers Arch 2006, 452, 396–406. [Google Scholar] [CrossRef]
- Axelrod, D. Total Internal Reflection Fluorescence Microscopy in Cell Biology. Traffic 2001, 2, 764–774. [Google Scholar] [CrossRef]











| Condition | n | Ij± S.E.M (pA) | p-value |
|---|---|---|---|
| Hela Parental | 9 | 9.2 ± 3.5 | 3.79E-0.7 |
| Cx43EGFP+18β-GA | 6 | 24.5 ± 6.9 | 3.6E-07 |
| Cx43EGFP | 9 | 699.1 ± 46.5 | n.a.1 |
| 0.5 hr Cyto-B | 8 | 231 ± 19 | 2.03E-06 |
| 1 hr Cyto-B | 6 | 88.4 ± 17.4 | 2.12E-07 |
| 2 hr Cyto-B | 6 | 27.9 ± 2.9 | 4.84E-07 |
Disclaimer/Publisher’s Note: The statements, opinions and data contained in all publications are solely those of the individual author(s) and contributor(s) and not of MDPI and/or the editor(s). MDPI and/or the editor(s) disclaim responsibility for any injury to people or property resulting from any ideas, methods, instructions or products referred to in the content. |
© 2024 by the authors. Licensee MDPI, Basel, Switzerland. This article is an open access article distributed under the terms and conditions of the Creative Commons Attribution (CC BY) license (http://creativecommons.org/licenses/by/4.0/).
