Submitted:
30 May 2024
Posted:
31 May 2024
You are already at the latest version
Abstract
Keywords:
1. Introduction
2. Conceptual Framework
2.1. Climate Change and Sun and Beach Destinations
2.1.1. Special Reference to Heat Waves
2.2. Impact of Heat Waves on Tourist Behavior
2.3. Moderating Effect of Heat Waves
3. Methodology
3.1. Study Area
3.2. Data
3.3. Data Analysis
3.4. Model Estimation and Fit Indices
4. Results
4.1. Structural Models and Hypotheses Testing
5. Discussion
6. Conclusion and Implications
Author Contributions
Funding
Data Availability Statement
Conflicts of Interest
References
- Tuel, A.; Eltahir, E. A. Why is the Mediterranean a climate change hot spot? Journal of Climate 2020, 33, 5829–5843. [Google Scholar] [CrossRef]
- Paredes-Fortuny, L.; Khodayar, S. Understanding the Magnification of Heatwaves over Spain: Relevant changes in the most extreme events. Weather and Climate Extremes 2023, 42, 100631. [Google Scholar] [CrossRef]
- Copernicus Climate Change Service. 2019. Available online: https://doi.org/10.24381/cds.126d9ce7 (accessed on 10 February 2024).
- Miró Pérez, J. J.; Olcina Cantos, J. Cambio climático y confort térmico. Efectos en el turismo de la Comunidad Valenciana. Investigaciones Turísticas 2020, 20, 1–30. [Google Scholar] [CrossRef]
- Lorenzo, M.N.; Alvarez, I. Future changes of hot extremes in Spain: towards warmer conditions. Nat Hazards 2022, 113, 383–402. [Google Scholar] [CrossRef]
- The Mediterranean Experts on Climate and environmental Change (MedECC). Climate and Environmental Change in the Mediterranean Basin – Current Situation and Risks for the Future. First Mediterranean Assessment Report [Cramer, W., Guiot, J., Marini, K. (eds.)]. Union for the Mediterranean, Plan Bleu, UNEP/MAP, Marseille, France, 632 pp., https://doi:10.5281/zenodo.4768833.
- NSI (National Statistics Institute). Available online: https://www.ine.es (accessed on 19 March 2024).
- Marriott Bonvoy. Future Travel Trends, 2024.
- Olcina Cantos, J.; Miró Pérez, J.J. Actividad turística y cambio climático en la Comunidad Valenciana. Alicante: Universidad de Alicante, Instituto Universitario de Investigaciones Turísticas; Valencia: Agència Valenciana del Turisme 2017, 130. https://doi:10.14198/2017-Actividad-Turistica-Com. Valenciana.
- Arabadzhyan, A.; Figini, P.; García, C.; González, M.M.; Lam-González, Y.E.; León, C.J. Climate change, coastal tourism, and impact chains–a literature review. Curr. Issues Tour 2020, 24, 2233–2268. [Google Scholar] [CrossRef]
- Lam-González, Y.E.; Galindo, C.G.; Hernández, M.M.G.; León, C.J. Understanding the heterogeneity of tourists’ choices under climate change risks: A segmentation analysis. Atmosphere 2020, 12, 22. [Google Scholar] [CrossRef]
- León, C.J.; Giannakis, E.; Zittis, G.; Serghides, D.; Lam-González, Y.E.; García, C. Tourists’ Preferences for Adaptation Measures to Build Climate Resilience at Coastal Destinations. Evidence from Cyprus. Tour. Plan. Dev. 2021. [Google Scholar] [CrossRef]
- Rogers, R. W. A protection motivation theory of fear appeals and attitude change. The Journal of Psychology 1975, 91, 93–114. [Google Scholar] [CrossRef] [PubMed]
- Ruan, W.; Kang, S.; Song, H. Applying protection motivation theory to understand international tourists’ behavioural intentions under the threat of air pollution: A case of Beijing, China. Current Issues in Tourism 2020, 23, 2027–2041. [Google Scholar] [CrossRef]
- Buckley, R. Climate change: tourism destination dynamics. Tourism Recreation Research, 2008, 33, 354–355. [Google Scholar] [CrossRef]
- Bujosa, A.; Rosello, J. (2011). Cambio climático y estacionalidad turística en España: un análisis del turismo doméstico de costa. Estudios de Economía Aplicada 2011, 9, 863–880. [Google Scholar]
- Roson, R; Sartori, M. Climate change, tourism and water resources in the Mediterranean: a general equilibrium analysis. International. Journal of Climate Change Strategies and Management 2014, 6, 212–228. [Google Scholar] [CrossRef]
- Gabarda-Mallorquí, A.; Garcia, X.; Ribas, A. Mass tourism and water efficiency in the hotel industry: A case study. Int. J. Hosp. Manag 2017, 61, 82–93. [Google Scholar] [CrossRef]
- Perkins, S.E.; Alexander, L. V. On the measurement of heat waves. Journal of climate 2013, 26, 13, 4500–4517. [Google Scholar] [CrossRef]
- WSSA (Weather Spanis State Agency). Available online: https://www.aemet.es (accessed on 4 February 2024).
- Olcina, J.; Serrano-Notivoli, R.; Miró. J.; Meseguer-Ruiz, O. Tropical nights on the Spanish Mediterranean coast, 1950-2014. Climate Research 2019, 78, 225–236. [Google Scholar] [CrossRef]
- Gómez Royuela, M. Impactos, vulnerabilidad y adaptación al cambio climático en el sector turístico. Madrid. Oficina Española de Cambio Climático. Ministerio de Agricultura, Alimentación y Medio Ambiente, 2016.
- Matzarakis, A.; Rammelberg, J.; Junk, J. Assessment of thermal bioclimate and tourism climate potential for central Europe—the example of Luxembourg. Theoretical and Applied Climatology 2013, 114, 193–202. [Google Scholar] [CrossRef]
- Moreno, A.; Amelung, B.; Santamarta, L. Linking beach recreation to weather conditions: a case study in Zandvoort, Netherlands. Tourism in Marine Environments 2008, 5, 111–119. [Google Scholar] [CrossRef]
- Hsu, J. L.; Sharma, P. Disaster and risk management in outdoor recreation and tourism in the context of climate change. International Journal of Climate Change Strategies and Management 2023, 15, 712–728. [Google Scholar] [CrossRef]
- Gössling, S.; Bredberg, M.; Randow, A.; Svensson, P.; Swedlin, E. Tourist perceptions of climate change: A study of international tourists in Zanzibar. Curr. Issues Tour 2006, 9, 419–435. [Google Scholar] [CrossRef]
- Rosselló-Nadal, J.; Riera-Font, A.; Cárdenas, V. The impact of weather variability on British outbound flows. Climatic Change 2011, 105, 281–292. [Google Scholar] [CrossRef]
- Jeuring, J. H. G.; Haartsen, T. The challenge of proximity: The (un)attractiveness of near-home tourism destinations. Tourism Geographies 2017, 19, 118–141. [Google Scholar] [CrossRef]
- Dubois, G.; Ceron, J.P.; Gössling, S.; Hall, C.M. Weather preferences of French tourists: Lessons for climate change impact assessment. Clim. Chang 2016, 136, 339–351. [Google Scholar] [CrossRef]
- Hamilton, J. M.; Maddison, D. J.; Tol, R, SJ. Climate preferences and destination choice: a segmentation approach. FNU-90, 2005.
- Moreno, A.; Amelung, B. Climate change and tourist comfort on Europe’s beaches in summer: A reassessment. Coast. Manag 2009, 37, 550–568. [Google Scholar] [CrossRef]
- Cavallaro, F.; Ciari, F.; Nocera, S.; Prettenthaler, F.; Scuttari, A. The impacts of climate change on tourist mobility in mountain areas. Journal of Sustainable Tourism 2017, 25, 1063–1083. [Google Scholar] [CrossRef]
- Wilkins, E.; de Urioste-Stone, S.; Weiskittel, A.; Gabe, T. Weather sensitivity and climate change perceptions of tourists: A segmentation analysis. In Tourism in Changing Natural Environments, 1rd ed; Routledge. 2020; pp. 81-97.
- Amengual, A.; Homar, V.; Romero, R.; Ramis, C.; Alonso, S. Projections for the 21st century of the climate potential for beach-based tourism in the Mediterranean. International Journal of Climatology 2014, 34, 3481–3498. [Google Scholar] [CrossRef]
- Gómez-Martín, M. B.; Armesto-López, X. A.; Martínez-Ibarra, E. The Spanish tourist sector facing extreme climate events: A case study of domestic tourism in the heat wave of 2003. International Journal of Biometeorology 2014, 58, 781–797. [Google Scholar] [CrossRef] [PubMed]
- Becken, S.; Wilson, J. The impacts of weather on tourist travel. Tourism Geographies 2013, 15, 620–639. [Google Scholar] [CrossRef]
- Day, J.; Chin, N.; Sydnor, S.; Cherkauer, K. Weather, climate, and tourism performance: A quantitative analysis. Tourism Management Perspectives 2013, 5, 51–56. [Google Scholar] [CrossRef]
- Adongo, C. A.; Badu-Baiden, F.; Boakye, K.A.A. The tourism experience-led length of stay hypothesis. Journal of outdoor recreation and tourism 2017, 18, 65–74. [Google Scholar] [CrossRef]
- Hsu, J. L.; Sharma, P. Disaster and risk management in outdoor recreation and tourism in the context of climate change. International Journal of Climate Change Strategies and Management 2023, 15, 712–728. [Google Scholar] [CrossRef]
- Matei, N. A.; García-León, D.; Dosio, A.; E Silva, F. B.; Barranco, R. R.; Ciscar, J. C. Regional impact of climate change on European tourism demand. Luxembourg: Publications Office of the European Union. 2023.
- de Almeida, A.M.M.; Machado, L.P. Madeira Island: Tourism, Natural Disasters and Destination Image. In Climate Change and Global Development. Market, Global Players and Empirical Evidence; Sequeira, T., Reis, L. Eds.; Springer; 2019, pp. 285-301.
- Jeuring, J. H. G.; Becken, S. Tourists and severe weather e an exploration of the role of ‘Locus of Responsibility’ in protective behaviour decisions. Tourism Management 2013, 37, 193–202. [Google Scholar] [CrossRef]
- Gössling, S.; Scott, D.; Hall, C.M.; Ceron, J.P.; Dubois, G. Consumer behaviour and demand response of tourists to climate change. Ann. Tour. Res. 2012, 39, 36–58. [Google Scholar] [CrossRef]
- Humagain, P.; Singleton, P. A. Examining relationships between COVID-19 destination practices, value, satisfaction and behavioral intentions for tourists' outdoor recreation trips. Journal of Destination Marketing & Management 2021, 22, 100665. [Google Scholar] [CrossRef]
- Olcina, J.; Vera-Rebollo, J. F. Adaptación del sector turístico al cambio climático en España. La importancia de las acciones a escala local y en empresas turísticas. Anales de geografía de la Universidad Complutense 2016, 36, 321–349. [Google Scholar] [CrossRef]
- National Geographic Institute. Available online: https://www.ign.es/web/ign/portal/obs-area-observacion-territorio (accessed on 25 April 2024).
- NSI (National Statistics Institute). Statistics on Tourist Movements at Borders, 2023. Available online: https://www.ine.es (accessed on 19 March 2024).
- Orgaz, B. C. Estadística de Movimientos Turísticos en Frontera y Encuesta de Gasto Turístico. Índice: Revista de Estadística y Sociedad 2021, 80, 16–20. [Google Scholar]
- NSI (National Statistics Institute). Statistics on Tourist Movements at Borders. Metodology, 2015. Available online: https://www.ine.es.
- Henlein, M.; Kaplan, A. A beginner’s guide to partial least squares analysis. Underst. Stat. 2004, 3, 283–297. [Google Scholar] [CrossRef]
- Hair, J. F.; Black, W. C.; Babin, B. J.; Anderson, R. E. Multivariate data analysis. 8nd ed.; Cengage. 2020.
- Hair Jr, J. F.; Sarstedt, M. : Hopkins, L.; Kuppelwieser, V. G. Partial least squares structural equation modeling (PLS-SEM): An emerging tool in business research. European business review 2014, 26, 106–121. [Google Scholar] [CrossRef]
- Yoon, Y.; Uysal, M. An examination of the effects of motivation and satisfaction on destination loyalty: A structural model. Tourism Management 2005, 26, 45–56. [Google Scholar] [CrossRef]
- Eusebio, C.; Vieira, A. L. Destination attributes’ evaluation, satisfaction and behavioural intentions: A structural modelling approach. International Journal of Tourism Research 2011, 15, 66–80. [Google Scholar] [CrossRef]
- Sánchez-Sánchez, M. D.; De-Pablos-Heredero; C. ; Montes-Botella, J. L. Direct and moderating effects of COVID-19 on cultural tourist satisfaction. European Research on Management and Business Economics 2024, 30, 100238. [Google Scholar] [CrossRef]
- Kock, N. Warp PLS 7.0. ScriptWarp Systems: Laredo, TX, USA, 2019.
- Efron, B.; Tibshirani, R. An introduction to the bootstrap. Chapman & Hall. CRC, 1993.
- Henseler, J. Partial least squares path modeling: Quo vadis? Quality and Quantity 2018, 52, 1–8. [Google Scholar] [CrossRef]
- Jöreskog, K.G.; Wold, H.O. Systems under Indirect Observation: Causality, Structure, Prediction. North Holland: Amsterdam, The Netherlands, 1982.
- Henseler, J.; Ringle, C.; Sinkovics, R. The Use of Partial Least Squares Path Modelling in International Marketing. Advances in International Marketing 2009, 20, 277–320. [Google Scholar] [CrossRef]
- Cheah, J.H.; Sarstedt, M.; Ringle, C.M.; Ramayah, T.; Ting, H. Convergent validity assessment of formatively measured constructs in PLS-SEM. International Journal of Contemporary Hospitality Management 2018, 30, 3192–3210. [Google Scholar] [CrossRef]
- Cohen, J. Statistical power analysis, 2rd ed.; Hillsdale NJ: Erlbaum, 1988. [Google Scholar]
- Lohmöller, J. B.; Lohmöller, J. B. Predictive vs. structural modeling: Pls vs. ml. In Latent variable path modeling with partial least squares 1989, 199-226.
- Jiménez, J. L.; Ortuño, A.; Pérez-Rodríguez, J. V. How does AirBnb affect local Spanish tourism markets? Empirical Economics 2022, 62, 2515–2545. [Google Scholar] [CrossRef]
- Caldeira, A. M.; Kastenholz, E. Tourists’ spatial behaviour in urban destinations: The effect of prior destination experience. Journal of Vacation Marketing 2018, 24, 247–260. [Google Scholar] [CrossRef]
- Condé Nast Traveller. The Biggest Travel Trends to Expect in 2024. Available online: https://www.cntraveler.com/story/travel-trends-2024 (accessed on 20 December 2023).
- Fitchett, J. M.; Robinson, D.; Hoogendoorn, G. Climate suitability for tourism in South Africa. Journal of Sustainable Tourism 2017, 25, 851–867. [Google Scholar] [CrossRef]
- Patterson, T.; Bastianoni, S.; Simpson, M. Tourism and climate change: two-way street, or vicious/virtuous circle? J Sustain Tour 2006, 14, 339–348. [Google Scholar] [CrossRef]
- Bilgin, B.; Bayindir, E.; Demiralay, Z.; Tufan Turp, M.; Nazan, A.; Levent Kurnaz, M. Human comfort analysis for Turkey’s coastal tourism in a changing climate. Theor Appl Climatol 2023, 154, 945–958. [Google Scholar] [CrossRef]




| Type of survey | Continuous on a quarterly basis. |
|---|---|
| Population scope | Non-residents in Spain who enter or leave Spain, whether or not they have stayed overnight. |
| Area | The entire national territory. |
| Reference period | Monthly. |
| Data collection | Interviews. |
| Index | Value | Value Interpretation |
|---|---|---|
| Average path coefficient (APC) | APC=0.087, P<0.001 | |
| Average R-squared (ARS) | ARS=0.053, P<0.001 | |
| Average adjusted R-squared (AARS) | AARS=0.053, P<0.001 | |
| Average block VIF (AVIF) | AVIF=2,681 | Acceptable if <= 5, ideally <= 3.3 |
| Average full collinearity VIF (AFVIF) | AFVIF=6.296 | Acceptable if <= 5, ideally <= 3.3 |
| TenenhausGoF (GoF) | GoF=0.201 | Small >= 0.1, medium >= 0.25, large >= 0.36 |
| Sympson's paradox ratio (SPR) | SPR=0.900 | Acceptable if >= 0.7, ideally = 1 |
| R-squared contribution ratio (RSCR) | RSCR=1,000 | Acceptable if >= 0.9, ideally = 1 |
| Statistical suppression ratio (SSR) | SSR=1,000 | Acceptable if >= 0.7 |
| Nonlinear bivariate causality direction ratio (NLBCDR) | NLBCDR=1.000 | Acceptable if >= 0.7 |
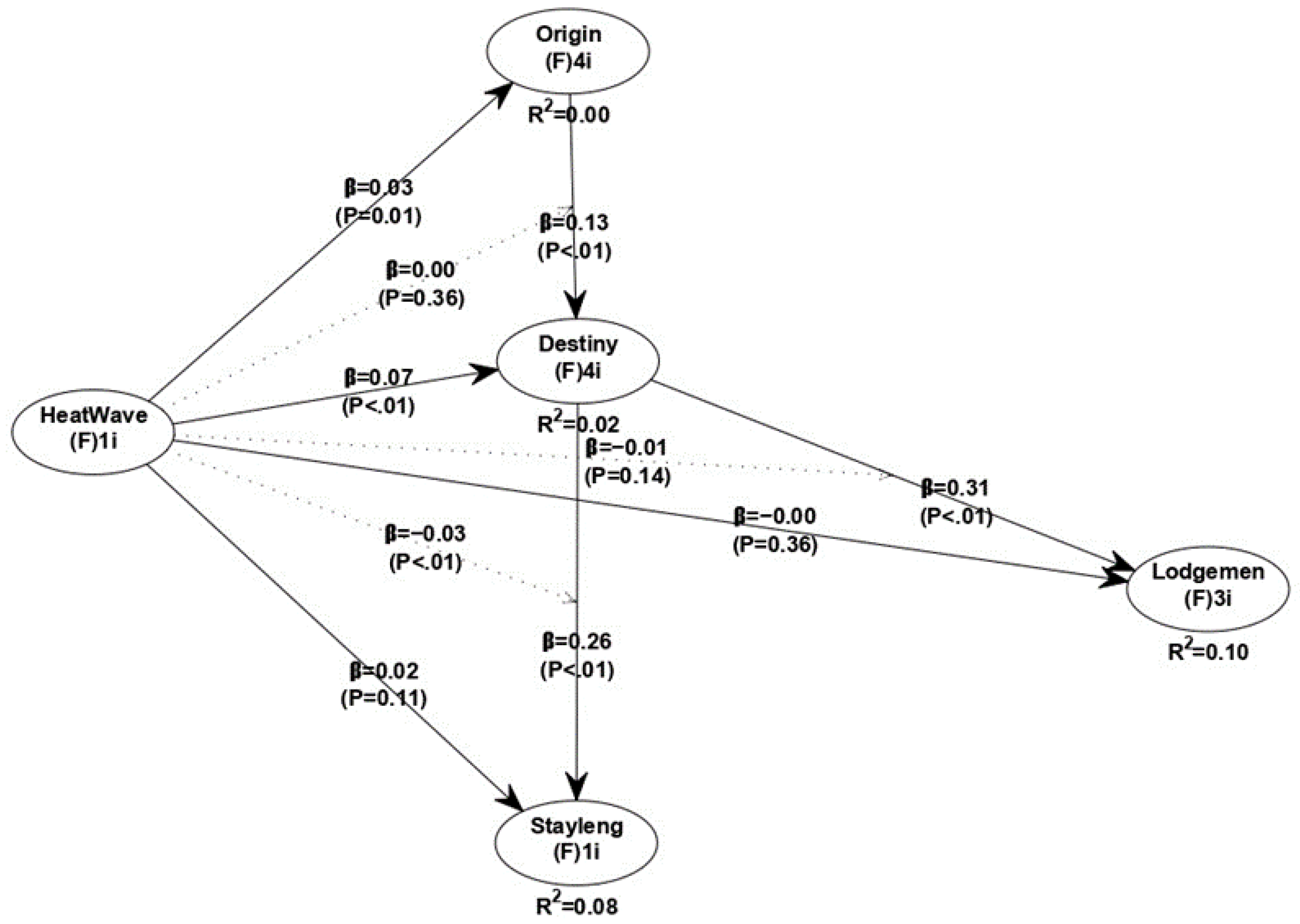
| H1 | Heat wave → Origin (β = 0.03, p=0.01). | Confirmed hypothesis. |
| H2 | Origin → Destiny (β = 0.13, p<0.01), | Confirmed hypothesis. |
| H3 | Heat wave → Destiny (β = 0.07, p<0.01). | Confirmed hypothesis. |
| H4 | Destiny → Lodgment (β = 0. 31, p <0.01) | Confirmed hypothesis. |
| H5 | Heat wave → Lodgment (β= -0.00, p=0.36) | Unconfirmed hypothesis. |
| H6 | Destiny → Stayleng (β = 0.26, p <0.01) | Confirmed hypothesis. |
| H7 | Heat wave → Stayleng (β= 0.02, p=0.11) | Unconfirmed hypothesis. |
| H8 | Heat wave → (Origin → Destiny) (β= 0.00, p=0.36) | Unconfirmed hypothesis. |
| H9 | Heat wave → (Destiny → Lodgment) (β = 0.01, p=0.14) | Unconfirmed hypothesis. |
| H10 | Heat wave → (Destiny → Stayleng) (β= -0.03, p<0.01) | Confirmed hypothesis. |
Disclaimer/Publisher’s Note: The statements, opinions and data contained in all publications are solely those of the individual author(s) and contributor(s) and not of MDPI and/or the editor(s). MDPI and/or the editor(s) disclaim responsibility for any injury to people or property resulting from any ideas, methods, instructions or products referred to in the content. |
© 2024 by the authors. Licensee MDPI, Basel, Switzerland. This article is an open access article distributed under the terms and conditions of the Creative Commons Attribution (CC BY) license (http://creativecommons.org/licenses/by/4.0/).