Submitted:
29 May 2024
Posted:
29 May 2024
You are already at the latest version
Abstract
Keywords:
1. Introduction
2. Dataset and Relevant Variables
3. Statistical Analysis of Precipitation Events
3.1. Probability Density Functions
3.2. Decumulative Probability Distributions
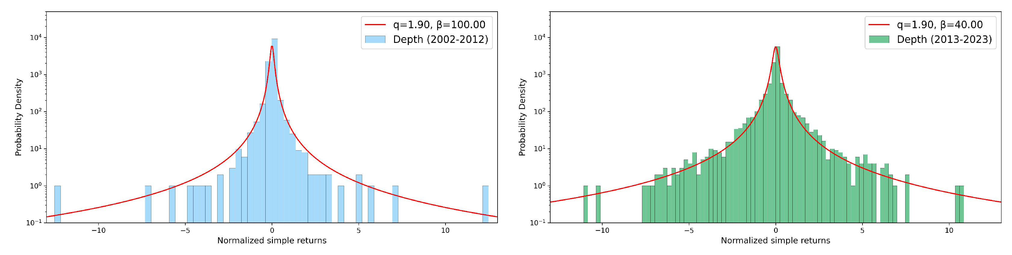
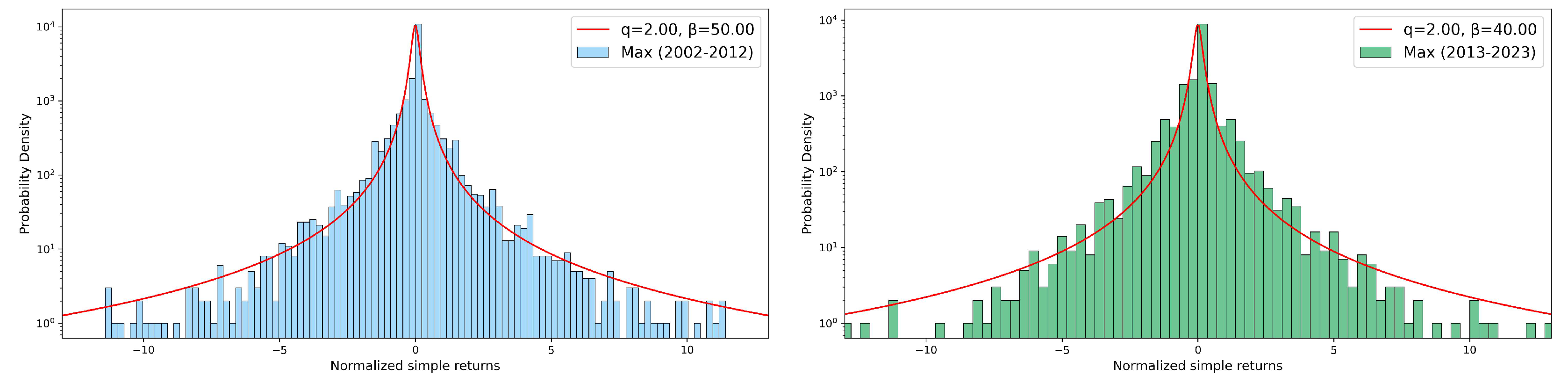
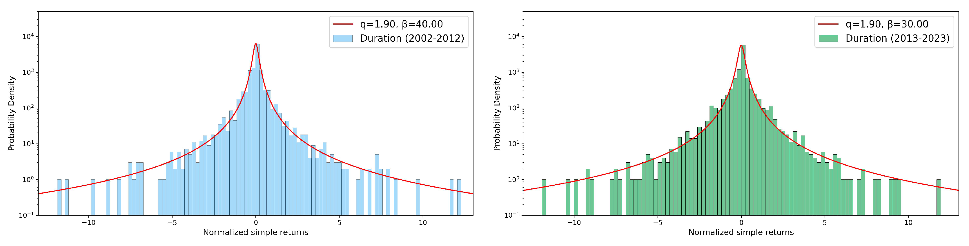
3.3. Returns Distribution
4. Discussion and Conclusions
Author Contributions
Funding
Data Availability Statement
Acknowledgments
Conflicts of Interest
References
- C. Agnese, G. Baiamonte, E. Di Nardo, S. Ferraris, T. Martini. Modelling the Frequency of Interarrival Times and Rainfall Depths with the Poisson Hurwitz-Lerch Zeta Distribution, Fractal and Fractional 6 (2022) 509.
- T. Buishand. Some remarks on the use of daily rainfall models, J. oh Hydro 295 (1978) 36.
- D.S. Wilks, R.L. Wilby. The weather generation game: a review of stochastic weather models, Progress in Phys. Geo. 23 (1999) 3.
- P.W. Mielke, E.S. Johnson. Some generalized beta distributions of the second kind having desirable application features in hydrology and meteorology, Water Res. 223 (1974) 10.
- S. Papalexiou, D. Koutsoyiannis, C. Makropoulos. How extreme is extreme? An assessment of daily rainfall distribution tails, Hydro. and Earth Syst. Sci. 851 (2013) 17.
- L.W. Swift, H.T. Schreuder. Fitting daily precipitation amounts using the SB distribution, Mon. Weather Rev. 2535(1981) 109.
- P. Wilson, R. Toumi. A fundamental probability distribution for heavy rainfall, Geophys. Res. Lett. 14 (2005) 32.
- B. Moccia, C. Mineo, E. Ridolfi, F. Russo, F. Napolitano. Probability distributions of daily rainfall extremes in Lazio and Sicily, Italy, and design rainfall inferences, J. of Hydro. 33 (2021) 100771.
- S. M. Papalexiou, D. Koutsoyiannis. Entropy based derivation of probability distributions: A case study to daily rainfall, Advances in Water Res. 51 (2011) 45.
- P. S. Wilson, R. Toumi. A fundamental probability distribution for heavy rainfall, Geophys. Research Letters 32 (2005) 14.
- L. Liuzzo, G. Freni. Analysis of Extreme Rainfall Trends in Sicily for the Evaluation of Depth-Duration-Frequency Curves in Climate Change Scenarios, J. of Hydrol. Eng. 20 (2015) 12.
- A. Bunde, J. Kropp, H.J. Schellnhuber. The science of disasters: climate disruptions, heart attacks, and market crashes, Springer (2002).
- L. Yang, C.L.E. Franzke, Z. Fu. Power-law behaviour of hourly precipitation intensity and dry spell duration over the United States, Royal Meteor. Soc. 2429 (2019) 40.
- M. Anand Sharma, J. B. Singh. Use of Probability Distribution in Rainfall Analysis, NY Science Journal 100771 (2010) 33.
- A. Bunde, J.F. Eichner, J.W. Kantelhardt, S. Havlin. The effects of multifractality on the statistics of return intervals, Phys. Rev. Lett. 181 (2005) 161.
- A. Pluchino, A. Rapisarda, C. Tsallis. Noise, synchrony and correlations at the edge of chaos, Phys. Rev. E 87 (2013) 022910.
- C. Tsallis. Introduction to Nonextensive Statistical Mechanics: Approaching a Complex World. 2nd Ed. Springer 2023.
- J. Ludescher, C. Tsallis, A. Bunde. Universal behaviour of interoccurrence times between losses in financial markets: an analytical description, Europhys. Letters 6 (2011) 95.
- C. Tsallis, R.S. Mendes. The role of constraints within generalized nonextensive statistics, Physica A. 534 (1998) 261.
- A. Greco, C. Tsallis, A. Rapisarda, A. Pluchino, G. Fichera, L. Contrafatto. The European Physical Journal Special Topics. 229 (2020) 841.
- S.C. Vinciguerra, A. Greco, A. Pluchino, A. Rapisarda, C. Tsallis. Acoustic emissions in rock deformation and failure: New insights from q-statistical analysis, Entropy 25 (2023) 701.
- M.I. Bogachev, A. Bunde. Memory effects in the statistics of interoccurrence times between large returns in financial markets, Phys. Rev. E78(2008) 036114.
- K. Yamasaki, L. Muchnik, S. Havlin, A. Bunde, H.E. Stanley. Scaling and memory in volatility return intervalsin financial markets.PNAS 102 (2005) 9424.
- V. Pecorino, T. Di Matteo, M. Milazzo, L. Pasotti, A. Pluchino, A. Rapisarda, Evidence of climate change in Sicily by means of rainfall data analysis. Preprint on Research Square. [CrossRef]













Disclaimer/Publisher’s Note: The statements, opinions and data contained in all publications are solely those of the individual author(s) and contributor(s) and not of MDPI and/or the editor(s). MDPI and/or the editor(s) disclaim responsibility for any injury to people or property resulting from any ideas, methods, instructions or products referred to in the content. |
© 2024 by the authors. Licensee MDPI, Basel, Switzerland. This article is an open access article distributed under the terms and conditions of the Creative Commons Attribution (CC BY) license (http://creativecommons.org/licenses/by/4.0/).