Submitted:
28 May 2024
Posted:
29 May 2024
You are already at the latest version
Abstract
Keywords:
1. Introduction
2. Materials and Methods
Study Area
Qualitative Survey

3. Results and Discussions
Content Analysis
Policy Perspectives
“There is a need for clear government policies supporting the adoption of WtE technologies. Without supportive regulations, it’s challenging to incentivize investment in these initiatives.” Zoomlion staff – ID Z4 (focus group)
“Policy coherence between national and local levels is crucial. Local authorities need guidance and support from the central government to effectively implement WtE projects.” Local government staff – ID LG2 (in-depth interview)
“Policy is not the problem.” Local government staff – ID LG5 (focus group).
“We at Zoomlion Gh. Ltd. have recently commissioned a €20-million wastewater treatment plant at Gbalahi, a suburb of Tamale. This feat was achieved with funding from the Hungarian Government. Therefore, with the right funding and willpower from the Ghanaian government, we should be able to smoothly integrate WtE into the existing solid waste management system to address issues of solid waste ” Zoomlion Gh ltd staff - ID Z3 (in-depth interview)
Financial Implications
“Securing adequate financing for WtE projects is a major challenge. Financial incentives and investment mechanisms are needed to attract private capital into the sector.” Zoomlion Gh ltd Staff -ID Z1 (in-depth interview)
“Waste-to-Energy (WtE) plants require a high initial investment, coupled with ongoing maintenance and operation costs. Economic viability studies are therefore crucial to assess their long-term financial sustainability and ensure value for money. Unlike the Gbalahi landfill site in Tamale, which fell short of expectations, WtE plants, when properly assessed and managed, can deliver a more sustainable waste management solution.” Local Government Staff- ID LG3 (Focus group)
“While WtE offers potential advantages, the high upfront costs and ongoing expenses raise concerns about affordability, especially considering Tamale’s limited resources. Exploring alternative, potentially less expensive waste management solutions that are more readily adaptable to our local context might be a more prudent approach in the short term.” - Community Representative - ID CR2 (Focus Group Discussion)
“While WtE offers potential benefits, we shouldn’t rush into significant debt for these projects. A thorough cost analysis is crucial, but the long-term social implications on the community need careful consideration.” - Community Representative - ID CR8 (Focus group discussion)
Socio-Political Dynamics
“Political will and stakeholder engagement are key determinants of WtE success. Decision-makers must prioritize sustainable waste management solutions and involve relevant stakeholders in the decision-making process.” Waste Researcher -ID WR 1 (in-depth interview)
“The acceptance of WtE technologies by society is crucial. It requires public awareness initiatives and community engagement endeavors to tackle misunderstandings and apprehensions among local residents” Private Waste Service Provider – ID PWS 3 (in-depth interview)
“While public awareness is important, shouldn’t the focus be on technical expertise and ensuring the proper functioning of the plant? Extensive community engagement can be time-consuming and potentially delay progress.” – Community representative - ID CR10 (in-depth interview)
“There’s a fear that community concerns might be used to stall the project altogether. While some engagement is necessary, the final decisions should be left to the experts.” – Local Government Staff - ID LG4 (in-depth interview)
“We support sustainable waste management, but WtE shouldn’t come at the expense of our livelihoods. We need assurances that WtE won’t significantly reduce the amount of recyclable materials available for collection.” - Private Waste Service Provider – ID PWS 1 (Focus group discussion)
Institutional Framework
“Building institutional capacity is crucial for successful WtE implementation. Training and skill development programs are necessary for waste management personnel.” Local Government Staff – ID LG 1 (focus group discussion)
“Public-private partnerships (PPPs) are not just essential, they offer the most promising path forward for WtE in Tamale. By leveraging the expertise of the private sector alongside public resources, we can ensure efficient operation and maintenance of WtE facilities, while mitigating financial risks for the government. PPPs can also foster innovation and technology transfer, leading to a more sustainable WtE solution for the city” Zoomlion Gh. Staff – ID Z2 (in-depth interview)
“I understand the potential benefits of PPPs, but concerns exist about potential profit motives overriding environmental considerations. Local businesses should be given a fair chance to participate in WtE initiatives, ensuring transparency and community benefit.” – Waste researcher - ID WR1 (In-depth interview)
“Collaboration is crucial, but capacity building within the government sector is essential. We need to ensure local authorities have the necessary expertise to effectively negotiate and manage PPP agreements related to WtE projects.” – Environmental protection agency - ID EPA 2 (In-depth interview)
Technical Considerations
“Thorough feasibility studies are crucial, but we should also consider adaptable technologies that can accommodate the evolving nature of our waste stream. Tamale’s waste composition may change over time, and we need WtE solutions that can adapt to maintain efficiency and environmental benefits.” - Environmental Protection Agency - ID EPA3 (in-depth interview)
“Technological advancements play a vital role in optimizing WtE processes. Continuous research and innovation are necessary to improve efficiency and environmental sustainability.” Waste researcher – ID WR 3 (in-depth interviews)
“The focus on high-tech solutions may not be the most practical approach for Tamale. Simpler, low-maintenance WtE technologies might be more suitable for our context, considering limited resources and technical expertise.” – Local Government staff – LG2 (Focus group discussion)
“While advancements are promising, WtE still carries inherent environmental risks. We need to prioritize stricter emissions regulations and ongoing monitoring to ensure WtE projects in Tamale are truly sustainable and don’t create new environmental burdens.” - Environmental Protection Agency Representative - ID EPA 2 (In-depth interview)
Further Analysis
Policy and Financial Hurdles
Social and Political Considerations
Institutional Collaboration and Capacity Building
Technical Considerations and Innovation
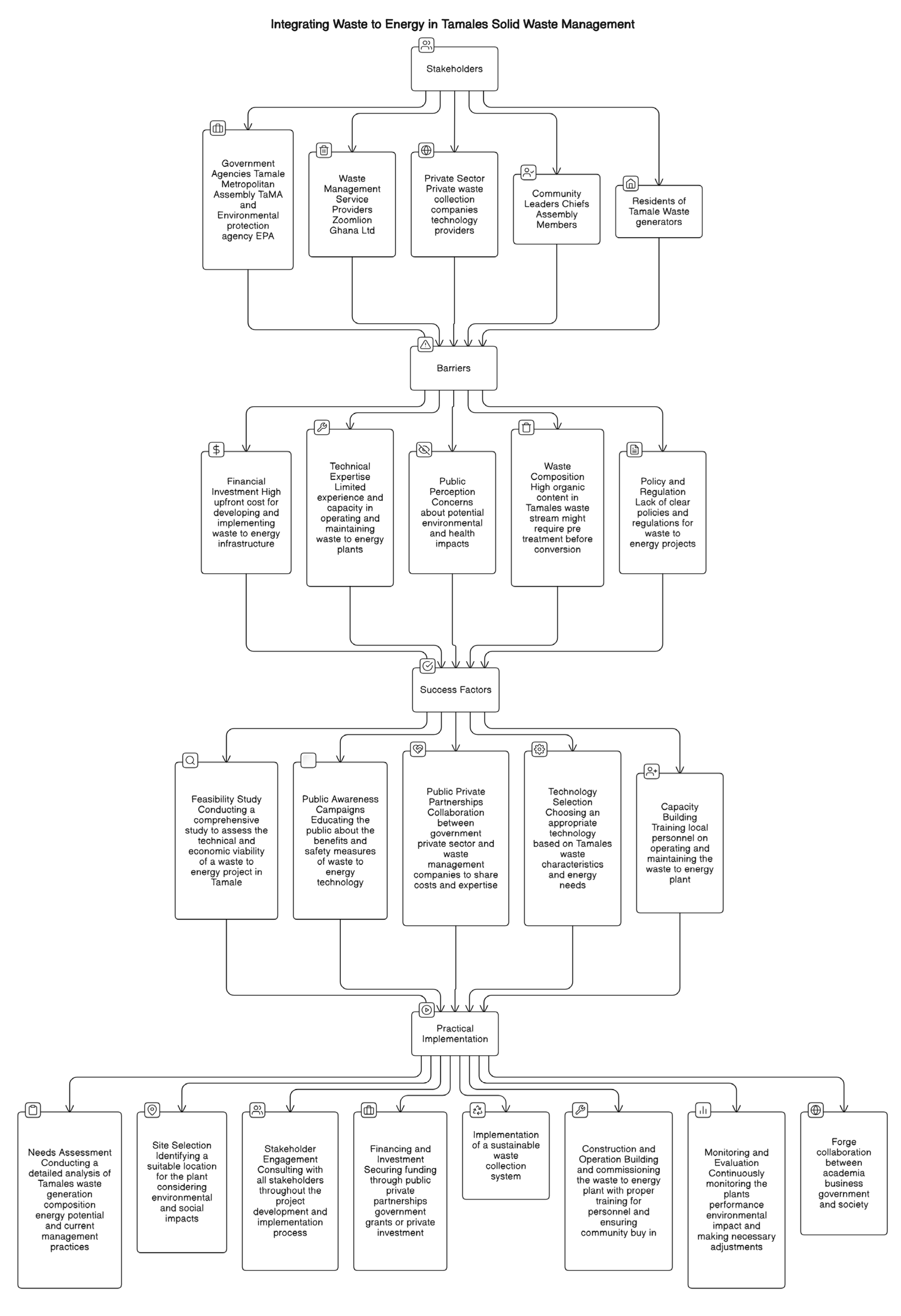
Barriers, Success Factors and Practical Implementation of WtE in the Existing System of Solid Waste Management in Tamale
Development of an Integrated Sustainable Waste Management Framework That Integrates WtE System in Tamale
Framework Validation
5. Conclusion
Author Contributions
Funding
Data Availability Statement
Acknowledgements
Conflicts of Interest
References
- Abdul-Kadri, Y., Samuel, A., & Abdullah, A. (2022). Sustainable eco-tourism in Ghana: An assessment of environmental and economic impacts in selected sites in the Upper East Region. Journal of Geography and Regional Planning, 15(2), 18-30.
- Abdullah, N., Al-Wesabi, O. A., Mohammed, B. A., Al-Mekhlafi, Z. G., Alazmi, M., Alsaffar, M.,... & Sumari, P. (2022). Integrated approach to achieve a sustainable organic waste management system in Saudi Arabia. Foods, 11(9), 1214.
- Adapa, S. (2018). Indian smart cities and cleaner production initiatives–Integrated framework and recommendations. Journal of cleaner production, 172, 3351-3366.
- Adedara, M. L., Taiwo, R., & Bork, H. R. (2023, April). Municipal Solid Waste Collection and Coverage Rates in Sub-Saharan African Countries: A Comprehensive Systematic Review and Meta-Analysis. In Waste (Vol. 1, No. 2, pp. 389-413). MDPI.
- Adjei-Asomani, B. (2021). An assessment of public-private partnership and spatial distribution of solid waste collection services in the Tema Metropolis (Doctoral dissertation).
- Akomea-Frimpong, I., Jin, X., & Osei-Kyei, R. (2022). Managing financial risks to improve financial success of public—private partnership projects: a theoretical framework. Journal of Facilities Management, 20(5), 629-651.
- Akoto-Bamfo, A. (2020). AN EXAMINATION OF THE IMPLEMENTATION OF SDG 6: THE CASE OF GHANA (Doctoral dissertation, UNIVERSITY OF GHANA, LEGON).
- Alabi, O. A., Ologbonjaye, K. I., Awosolu, O., & Alalade, O. E. (2019). Public and environmental health effects of plastic wastes disposal: a review. J Toxicol Risk Assess, 5(021), 1-13.
- Alao, M. A., Popoola, O. M., & Ayodele, T. R. (2022). Waste-to-energy nexus: An overview of technologies and implementation for sustainable development. Cleaner Energy Systems, 3, 100034.
- Ali, E. B., Anufriev, V. P., & Amfo, B. (2021). Green economy implementation in Ghana as a road map for a sustainable development drive: A review. Scientific African, 12, e00756.
- Allsop, D. B., Chelladurai, J. M., Kimball, E. R., Marks, L. D., & Hendricks, J. J. (2022). Qualitative methods with Nvivo software: A practical guide for analyzing qualitative data. Psych, 4(2), 142-159.
- AlManssoor, A. (2020). Obstacles and Opportunities in Planning and Implementing Integrated Sustainable Municipal Solid Waste Management (ISMSWM) in Kuwait–a Gulf Cooperation Council.
- Asante, D., Ampah, J. D., Afrane, S., Adjei-Darko, P., Asante, B., Fosu, E.,... & Amoh, P. O. (2022). Prioritizing strategies to eliminate barriers to renewable energy adoption and development in Ghana: A CRITIC-fuzzy TOPSIS approach. Renewable Energy, 195, 47-65.
- Asare, W., Oduro Kwarteng, S., Donkor, E. A., & Rockson, M. A. (2020). Recovery of municipal solid waste recyclables under different incentive schemes in Tamale, Ghana. Sustainability, 12(23), 9869.
- Asare, W., Oduro-Kwarteng, S., Donkor, E. A., & Rockson, M. A. (2021). Incentives for improving municipal solid waste source separation behaviour: The case of Tamale Metropolis, Ghana. SN Social Sciences, 1, 1-33.
- Asefi, H., Shahparvari, S., & Chhetri, P. (2020). Advances in sustainable integrated solid waste management systems: lessons learned over the decade 2007–2018. Journal of Environmental Planning and Management, 63(13), 2287-2312.
- Babaee Tirkolaee, E., Goli, A., Pahlevan, M., & Malekalipour Kordestanizadeh, R. (2019). A robust bi-objective multi-trip periodic capacitated arc routing problem for urban waste collection using a multi-objective invasive weed optimization. Waste Management & Research, 37(11), 1089-1101.
- Badgett, A., & Milbrandt, A. (2020). A summary of standards and practices for wet waste streams used in waste-to-energy technologies in the United States. Renewable and Sustainable Energy Reviews, 117, 109425.
- Bahadorestani, A., Naderpajouh, N., & Sadiq, R. (2020). Planning for sustainable stakeholder engagement based on the assessment of conflicting interests in projects. Journal of Cleaner Production, 242, 118402.
- Balafoutis, A. T., Evert, F. K. V., & Fountas, S. (2020). Smart farming technology trends: economic and environmental effects, labor impact, and adoption readiness. Agronomy, 10(5), 743.
- Banks, S., Cai, T., De Jonge, E., Shears, J., Shum, M., Sobočan, A. M.,... & Weinberg, M. (2020). Practising ethically during COVID-19: Social work challenges and responses. International Social Work, 63(5), 569-583.
- Batista, M., Caiado, R. G. G., Quelhas, O. L. G., Lima, G. B. A., Leal Filho, W., & Yparraguirre, I. T. R. (2021). A framework for sustainable and integrated municipal solid waste management: Barriers and critical factors to developing countries. Journal of Cleaner Production, 312, 127516.
- Bediako, Y. A. (2020). The use of explicit instruction on writing, the case of St. Monica’s College of Education (Doctoral dissertation, University of Education, Winneba).
- Bertazzi, L., & Speranza, M. G. (2012). Inventory routing problems: an introduction. EURO Journal on Transportation and Logistics, 1, 307-326.
- Bibri, S. E. (2021). The underlying components of data-driven smart sustainable cities of the future: a case study approach to an applied theoretical framework. European Journal of Futures Research, 9(1), 13.
- Boré, A., Cui, J., Huang, Z., Huang, Q., Fellner, J., & Ma, W. (2022). Monitored air pollutants from waste-to-energy facilities in China: Human health risk, and buffer distance assessment. Atmospheric Pollution Research, 13(7), 101484.
- Bowan, P. A., Kayaga, S., & Fisher, J. (2020). A baseline scenario of municipal solid waste management. International Journal of Environment and Waste Management, 26(4), 438-457.
- Burke, H., Zhang, A., & Wang, J. X. (2023). Integrating product design and supply chain management for a circular economy. Production Planning & Control, 34(11), 1097-1113.
- Chen, J., He, X., Cui, C., Xia, B., Skitmore, M., & Liu, Y. (2023). Effects of perceived stress on public acceptance of waste incineration projects: evidence from three cities in China. Environmental Science and Pollution Research, 30(12), 34952-34965.
- Cheng, J., Shi, F., Yi, J., & Fu, H. (2020). Analysis of the factors that affect the production of municipal solid waste in China. Journal of cleaner production, 259, 120808.
- Chu, J. (2019). Vindicating Public Environmental Interest. Ecology law quarterly, 45(3), 485-532.
- Cole, C., Gnanapragasam, A., Cooper, T., & Singh, J. (2019). An assessment of achievements of the WEEE Directive in promoting movement up the waste hierarchy: experiences in the UK. Waste Management, 87, 417-427.
- Craig, J. K., & Link, J. S. (2023). It is past time to use ecosystem models tactically to support ecosystem-based fisheries management: Case studies using Ecopath with Ecosim in an operational management context. Fish and Fisheries, 24(3), 381-406.
- Dahinine, B., Laghouag, A., Bensahel, W., Alsolamy, M., & Guendouz, T. (2024). Evaluating Performance Measurement Metrics for Lean and Agile Supply Chain Strategies in Large Enterprises. Sustainability, 16(6), 2586.
- Das, S., Lee, S. H., Kumar, P., Kim, K. H., Lee, S. S., & Bhattacharya, S. S. (2019). Solid waste management: Scope and the challenge of sustainability. Journal of cleaner production, 228, 658-678.
- De Mello, K., Taniwaki, R. H., de Paula, F. R., Valente, R. A., Randhir, T. O., Macedo, D. R.,... & Hughes, R. M. (2020). Multiscale land use impacts on water quality: Assessment, planning, and future perspectives in Brazil. Journal of Environmental Management, 270, 110879.
- Debela, G. Y. (2021). Assessment of government policies and regulations in the process of adopting Public-Private Partnership for infrastructure development in Ethiopia (Doctoral dissertation, University of Birmingham).
- Debnath, B., Shakur, M. S., Siraj, M. T., Bari, A. M., & Islam, A. R. M. T. (2023). Analyzing the factors influencing the wind energy adoption in Bangladesh: A pathway to sustainability for emerging economies. Energy Strategy Reviews, 50, 101265.
- Deshpande, P. C., Skaar, C., Brattebø, H., & Fet, A. M. (2020). Multi-criteria decision analysis (MCDA) method for assessing the sustainability of end-of-life alternatives for waste plastics: A case study of Norway. Science of the total environment, 719, 137353.
- Di Vaio, A., Hasan, S., Palladino, R., & Hassan, R. (2023). The transition towards circular economy and waste within accounting and accountability models: A systematic literature review and conceptual framework. Environment, development and sustainability, 25(1), 734-810. (GCC) Country.
- Ding, A., Zhang, R., Ngo, H. H., He, X., Ma, J., Nan, J., & Li, G. (2021). Life cycle assessment of sewage sludge treatment and disposal based on nutrient and energy recovery: A review. Science of the Total Environment, 769, 144451.
- Dokter, G., Thuvander, L., & Rahe, U. (2021). How circular is current design practice? Investigating perspectives across industrial design and architecture in the transition towards a circular economy. Sustainable Production and Consumption, 26, 692-708.
- Donais, F. M., Abi-Zeid, I., Waygood, E. O., & Lavoie, R. (2019). A review of cost–benefit analysis and multicriteria decision analysis from the perspective of sustainable transport in project evaluation. EURO Journal on Decision Processes, 7(3-4), 327-358.
- Dyckhoff, H., & Souren, R. (2022). Integrating multiple criteria decision analysis and production theory for performance evaluation: Framework and review. European Journal of Operational Research, 297(3), 795-816.
- El Meouchy, P. (2020). MSW Management via PPP in Lebanese Medium-size communities (Doctoral dissertation, Notre Dame University-Louaize).
- ElSaid, S., & Aghezzaf, E. H. (2020). Alternative strategies towards a sustainable municipal solid waste management system: A case study in Cairo. Waste Management & Research, 38(9), 995-1006.
- Fereja, W. M., & Chemeda, D. D. (2022). Status, characterization, and quantification of municipal solid waste as a measure towards effective solid waste management: The case of Dilla Town, Southern Ethiopia. Journal of the Air & Waste Management Association, 72(2), 187-201.
- Ferreira, J. C., Steiner, M. T. A., & Canciglieri Junior, O. (2020). Multi-objective optimization for the green vehicle routing problem: A systematic literature review and future directions. Cogent Engineering, 7(1), 1807082.
- Ghaffar, S. H., Burman, M., & Braimah, N. (2020). Pathways to circular construction: An integrated management of construction and demolition waste for resource recovery. Journal of cleaner production, 244, 118710.
- Ghosh, S. K., Ghosh, S. K., & Baidya, R. (2021). Circular economy in India: Reduce, reuse, and recycle through policy framework. In Circular Economy: Recent Trends in Global Perspective (pp. 183-217). Singapore: Springer Nature Singapore.
- Giest, S., & Samuels, A. (2020). ‘For good measure’: data gaps in a big data world. Policy Sciences, 53(3), 559-569.
- Gläser, S. (2022). A waste collection problem with service type option. European Journal of Operational Research, 303(3), 1216-1230.
- Govindan, K., & Hasanagic, M. (2018). A systematic review on drivers, barriers, and practices towards circular economy: a supply chain perspective. International Journal of Production Research, 56(1-2), 278-311.
- Gungor, B., & Dincer, I. (2021). Development of a sustainable community with an integrated renewable and waste to energy system for multiple useful outputs. Journal of Cleaner Production, 312, 127704.
- Gyabaah, D., Awuah, E., Antwi-Agyei, P., & Kuffour, R. A. (2023). Characterization of dumpsite waste of different ages in Ghana. Heliyon, 9(5).
- Haag, F. (2019). Advancing decision analysis methods for environmental management: Including stakeholder values in wastewater infrastructure planning and river assessment (Doctoral dissertation, ETH Zurich).
- Hajam, Y. A., Kumar, R., & Kumar, A. (2023). Environmental waste management strategies and vermi transformation for sustainable development. Environmental Challenges, 100747.
- Han, H. R., Xu, A., Mendez, K. J., Okoye, S., Cudjoe, J., Bahouth, M.,... & Dennison-Himmelfarb, C. (2021). Exploring community engaged research experiences and preferences: a multi-level qualitative investigation. Research Involvement and Engagement, 7, 1-9.
- Han, X., Hu, C., & Lin, L. (2020). A study on the impact of China’s urbanization on the quantity of municipal solid waste produced. Waste Management & Research, 38(2), 184-192.
- Hariram, N. P., Mekha, K. B., Suganthan, V., & Sudhakar, K. (2023). Sustainalism: An integrated socio-economic-environmental model to address sustainable development and sustainability. Sustainability, 15(13), 10682.
- Hartley, K., Tortajada, C., & Biswas, A. K. (2019). A formal model concerning policy strategies to build public acceptance of potable water reuse. Journal of Environmental Management, 250, 109505.
- Hashemi-Amiri, O., Mohammadi, M., Rahmanifar, G., Hajiaghaei-Keshteli, M., Fusco, G., & Colombaroni, C. (2023). An allocation-routing optimization model for integrated solid waste management. Expert Systems with Applications, 227, 120364.
- Hayoun, N. L. (2021). Exploring the link between waste governance structures and livelihood options for urban waste pickers (Master’s thesis).
- Hess, C., Dragomir, A. G., Doerner, K. F., & Vigo, D. (2023). Waste collection routing: a survey on problems and methods. Central European Journal of Operations Research, 1-36.
- Howlett, M. (2019). Designing public policies: Principles and instruments. Routledge.
- Jalalipour, H., Ahmadi, M., Jaafarzadeh, N., Morscheck, G., Narra, S., & Nelles, M. (2021). Provision of extended producer responsibility system for products packaging: A case study of Iran. Waste Management & Research, 39(10), 1291-1301.
- Jia, X., Macário, R., & Buyle, S. (2023). Expanding horizons: a review of sustainability evaluation methodologies in the airport sector and beyond. Sustainability, 15(15), 11584.
- Kadhila, T. (2019). Implementation of a municipal solid waste management system in Swakopmund, Namibia (Doctoral dissertation, Stellenbosch: Stellenbosch University).
- KARMACHARYA, Y. M. (2022). RECOGNISING INFORMAL WASTE WORKERS: CHANGING SOCIAL ACCEPTANCE AND LIVELIHOODS THROUGH SAMYUKTA SAFAI JAGARAN (Doctoral dissertation, DEPARTMENT OF SOCIOLOGY PATAN MULTIPLE CAMPUS, TRIBHUVAN UNIVERSITY).
- Kassah, S. (2020). A study of factors influencing development of unofficial waste disposal sites in developing countries: A case study of Minna, Nigeria (Doctoral dissertation, University of Central Lancashire).
- Khan, A. H., López-Maldonado, E. A., Khan, N. A., Villarreal-Gómez, L. J., Munshi, F. M., Alsabhan, A. H., & Perveen, K. (2022). Current solid waste management strategies and energy recovery in developing countries-State of art review. Chemosphere, 291, 133088.
- Khan, I., Chowdhury, S., & Techato, K. (2022). Waste to energy in developing countries—A rapid review: Opportunities, challenges, and policies in selected countries of Sub-Saharan Africa and South Asia towards sustainability. Sustainability, 14(7), 3740.
- Khosravani, F., Abbasi, E., Choobchian, S., & Jalili Ghazizade, M. (2023). A comprehensive study on criteria of sustainable urban waste management system: using content analysis. Scientific Reports, 13(1), 22526.
- Kirchherr, J., Yang, N. H. N., Schulze-Spüntrup, F., Heerink, M. J., & Hartley, K. (2023). Conceptualizing the circular economy (revisited): an analysis of 221 definitions. Resources, Conservation and Recycling, 194, 107001.
- Knickmeyer, D. (2020). Social factors influencing household waste separation: A literature review on good practices to improve the recycling performance of urban areas. Journal of cleaner production, 245, 118605.
- Koene, A., Clifton, C., Hatada, Y., Webb, H., & Richardson, R. (2019). A governance framework for algorithmic accountability and transparency.
- Kosoe, E. A., Osumanu, I. K., & Darko, F. D. (2021). Connecting solid waste management to sustainable urban development in Africa. In Sustainable Urban Futures in Africa (pp. 288-310). Routledge.
- Kumari, T., & Raghubanshi, A. S. (2023). Waste management practices in the developing nations: challenges and opportunities. Waste Management and Resource Recycling in the Developing World, 773-797.
- Lafont, C. (2020). Democracy without shortcuts. Oxford: Oxford University Press.
- Lazaro, L. L. B., Grangeia, C. S., Santos, L., & Giatti, L. L. (2023). What is green finance, after all?–Exploring definitions and their implications under the Brazilian biofuel policy (RenovaBio). Journal of Climate Finance, 2, 100009.
- Lewis, D. J., Yang, X., Moise, D., & Roddy, S. J. (2021). Dynamic synergies between China’s belt and road initiative and the UN’s sustainable development goals. Journal of International Business Policy, 4, 58-79.
- Lodhia, S., Martin, N., & Rice, J. (2020). Regulatory pluralism: positing priority actions in waste and recycling management. Australasian Journal of Environmental Management, 27(4), 415-433.
- Loizidou, M., Moustakas, K., Rehan, M., Nizami, A. S., & Tabatabaei, M. (2021). New developments in sustainable waste-to-energy systems. Renewable and Sustainable Energy Reviews, 151, 111581.
- Majeed, A. B. D. U. L. A. I. (2019). SERVICE QUALITY AND CUSTOMER SATISFACTION OF MOBILE TELECOM SERVICES IN TAMALE, GHANA (Doctoral dissertation).
- Manamela, T. A. (2022). Effect of municipal waste management budget on waste management service delivery (Doctoral dissertation).
- Martinsen, D. S., Mastenbroek, E., & Schrama, R. (2022). The power of ‘weak’institutions: assessing the EU’s emerging institutional architecture for improving the implementation and enforcement of joint policies. Journal of European Public Policy, 29(10), 1529-1545.
- McLaren, D., Willis, R., Szerszynski, B., Tyfield, D., & Markusson, N. (2023). Attractions of delay: Using deliberative engagement to investigate the political and strategic impacts of greenhouse gas removal technologies. Environment and Planning E: Nature and Space, 6(1), 578-599.
- Moss, E., Watkins, E. A., Singh, R., Elish, M. C., & Metcalf, J. (2021). Assembling accountability: algorithmic impact assessment for the public interest. Available at SSRN 3877437.
- Muturi, E. (2021). Influence of stakeholders participation and management of solid waste disposal. A critical literature review. Journal of Environment, 1(1), 14-29.
- Nath, M. P., Mohanty, S. N., & Priyadarshini, S. B. B. (2021). A Review of Decision Making Using Multiple Criteria. Decision Making And Problem Solving: A Practical Guide For Applied Research, 27-46.
- Noor, T., Javid, A., Hussain, A., Bukhari, S. M., Ali, W., Akmal, M., & Hussain, S. M. (2020). Types, sources and management of urban wastes. In Urban ecology (pp. 239-263). Elsevier.
- Norris, P. (2023). Cancel culture: Myth or reality?. Political studies, 71(1), 145-174.
- Nyimakan, S. (2022). Renewable energy challenges and opportunities. The prospect of adopting a new policy and legal paradigm in Ghana.
- Obule-Abila, B. (2020). Knowledge management approach for sustainable waste management: evolving a conceptual framework.
- Ogutu, F. A., Kimata, D. M., & Kweyu, R. M. (2021). Partnerships for sustainable cities as options for improving solid waste management in Nairobi city. Waste Management & Research, 39(1), 25-31.
- Omari, R. (2022). The Role of Regulatory Framework on E-waste in Kenya: Case of Nairobi County (2010-2022) (Doctoral dissertation, University of Nairobi).
- Opoku, L., Gyimah, A. G., & Addai, B. (2022). Harnessing waste-to-energy potential in developing countries: a case study of rural Ghana. Environmental Science and Pollution Research, 29(38), 58011-58021.
- Orton, J. (2023). The Andes and the Amazon. BoD–Books on Demand.
- Oteng-Ababio, M., & Nikoi, E. (2020). Westernizing’solid waste management practices in Accra, Ghana-a case of ‘negotiated waste collection. Ghana Social Science Journal, 17(1), 20-20.
- Parikh, J., & Shukla, V. (1995). Urbanization, energy use and greenhouse effects in economic development: Results from a cross-national study of developing countries. Global environmental change, 5(2), 87-103.
- Patwa, N., Sivarajah, U., Seetharaman, A., Sarkar, S., Maiti, K., & Hingorani, K. (2021). Towards a circular economy: An emerging economies context. Journal of business research, 122, 725-735.
- Pillai, A., Reaños, M. A. T., & Curtis, J. (2023). Keep out the cold: An analysis of potential gaps in fuel poverty policies in Ireland. Energy Research & Social Science, 98, 103012.
- Raa, B., & Aouam, T. (2022). Buffering variability in stochastic cyclic inventory routing. In 32nd European Conference on Operational Research (EURO2022) (pp. 277-277).
- Ramli, H., Aziz, H. A., & Hung, Y. T. (2021). Practices of solid waste processing and disposal. Solid Waste Engineering and Management: Volume 1, 625-673.
- Rathnayake, R. M. N. M., & Sellahewa, W. N (2022). Solid Waste Management Challenges in Urban Councils of Developing Countries Case Study with special reference to Boralesgamuwa Urban Council. Sri Lanka. population, 5(1), 17-34.
- Roy, H., Alam, S. R., Bin-Masud, R., Prantika, T. R., Pervez, M. N., Islam, M. S., & Naddeo, V. (2022). A review on characteristics, techniques, and waste-to-energy aspects of municipal solid waste management: Bangladesh perspective. Sustainability, 14(16), 10265.
- Salem, K. S., Clayson, K., Salas, M., Haque, N., Rao, R., Agate, S.,... & Pal, L. (2023). A critical review of existing and emerging technologies and systems to optimize solid waste management for feedstocks and energy conversion. Matter.
- Salvado, L. L., Villeneuve, E., Masson, D., Abi Akle, A., & Bur, N. (2022). Decision Support System for technology selection based on multi-criteria ranking: Application to NZEB refurbishment. Building and Environment, 212, 108786.
- Sambo, M. D., & Wetnwan, P. M. (2021). Assessment of Community Participation in Solid Waste Management in Selected Slum Settlements of Jos Town, Plateau State, Nigeria. Public Policy, 4(2).
- Sarfo-Mensah, P., Obeng-Okrah, K., Arhin, A. A., Amaning, T. K., & Oblitei, R. T. (2019). Solid waste management in urban communities in Ghana: A case study of the Kumasi metropolis. African Journal of Environmental Science and Technology, 13(9), 342-353.
- Schroeder, P., Anggraeni, K., & Weber, U. (2019). The relevance of circular economy practices to the sustainable development goals. Journal of Industrial Ecology, 23(1), 77-95.
- Seddon, N., Chausson, A., Berry, P., Girardin, C. A., Smith, A., & Turner, B. (2020). Understanding the value and limits of nature-based solutions to climate change and other global challenges. Philosophical Transactions of the Royal Society B, 375(1794), 20190120.
- Serge Kubanza, N., & Simatele, M. D. (2020). Sustainable solid waste management in developing countries: a study of institutional strengthening for solid waste management in Johannesburg, South Africa. Journal of Environmental Planning and Management, 63(2), 175-188.
- Sharifi, A., & Khavarian-Garmsir, A. R. (2020). The COVID-19 pandemic: Impacts on cities and major lessons for urban planning, design, and management. Science of the total environment, 749, 142391.
- Sharma, K. D., & Jain, S. (2020). Municipal solid waste generation, composition, and management: the global scenario. Social responsibility journal, 16(6), 917-948.
- Shittu, O. S., Williams, I. D., & Shaw, P. J. (2021). Global E-waste management: Can WEEE make a difference? A review of e-waste trends, legislation, contemporary issues and future challenges. Waste Management, 120, 549-563.
- Shukla, K. A., Sofian, A. D. A. B. A., Singh, A., Chen, W. H., Show, P. L., & Chan, Y. J. (2024). Food waste management and sustainable waste to energy: Current efforts, anaerobic digestion, incinerator and hydrothermal carbonization with a focus in Malaysia. Journal of Cleaner Production, 448, 141457.
- Singh, R. (2021). Integration of informal sector in solid waste management: Strategies and approaches. Centre for Science and Environment, New Delhi, 18.
- SITE, T. L. (2019). METHANE GENERATION POTENTIAL AND ENERGY PRODUCTION BENEFITS OF LANDFILLS IN GHANA: A CASE STUDY OF THE (Doctoral dissertation, KWAME NKRUMAH UNIVERSITY OF SCIENCE AND TECHNOLOGY, KUMASI).
- Soltanian, S., Kalogirou, S. A., Ranjbari, M., Amiri, H., Mahian, O., Khoshnevisan, B.,... & Aghbashlo, M. (2022). Exergetic sustainability analysis of municipal solid waste treatment systems: A systematic critical review. Renewable and Sustainable Energy Reviews, 156, 111975.
- Subramanyam, A., Mufalli, F., Laínez-Aguirre, J. M., Pinto, J. M., & Gounaris, C. E. (2021). Robust multiperiod vehicle routing under customer order uncertainty. Operations Research, 69(1), 30-60.
- Swab, R. G., & Johnson, P. D. (2019). Steel sharpens steel: A review of multilevel competition and competitiveness in organizations. Journal of Organizational Behavior, 40(2), 147-165.
- Tahiru, A. W., Cobbina, S. J., Asare, W., & Takal, S. U. (2024). Unlocking Energy from Waste: A Comprehensive Analysis of Municipal Solid Waste Recovery Potential in Ghana. World, 5(2), 192-218.
- Tanguay-Rioux, F., Héroux, M., & Legros, R. (2021). Physical properties of recyclable materials and implications for resource recovery. Waste management, 136, 195-203.
- Tirkolaee, E. B., Goli, A., Gütmen, S., Weber, G. W., & Szwedzka, K. (2023). A novel model for sustainable waste collection arc routing problem: Pareto-based algorithms. Annals of Operations Research, 324(1), 189-214.
- Turner, T., Wheeler, R., Stone, A., & Oliver, I. (2019). Potential alternative reuse pathways for water treatment residuals: Remaining barriers and questions—A review. Water, Air, & Soil Pollution, 230(9), 227.
- United States Environmental Protection Agency (USEPA) (2002). Solid Waste Management: A Local Challenge with Global Impacts; United States Environmental Protection Agency: Washington, DC, USA.
- Unwin, M., Crisp, E., Stankovich, J., McCann, D., & Kinsman, L. (2020). Socioeconomic disadvantage as a driver of non-urgent emergency department presentations: A retrospective data analysis. PLoS One, 15(4), e0231429.
- Valavanidis, A. (2023). Global Municipal Solid Waste (MSW) in Crisis. Two billion tonnes of MSW every year, a worrying worldwide environmental problem, 1, 1-28.
- Velasco-Herrejón, P., Bauwens, T., & Friant, M. C. (2022). Challenging dominant sustainability worldviews on the energy transition: Lessons from Indigenous communities in Mexico and a plea for pluriversal technologies. World Development, 150, 105725.
- Vidaurre-Arbizu, M., Pérez-Bou, S., Zuazua-Ros, A., & Martín-Gómez, C. (2021). From the leather industry to building sector: Exploration of potential applications of discarded solid wastes. Journal of cleaner production, 291, 125960.
- Volsuuri, E., Owusu-Sekyere, E., & Imoro, A. Z. (2022). Rethinking solid waste governance in Ghana. Heliyon, 8(12).
- Von Winckelmann, S. L. (2023). Predictive algorithms and racial bias: a qualitative descriptive study on the perceptions of algorithm accuracy in higher education. Information and Learning Sciences, 124(9/10), 349-371.
- Wainaina, S., Awasthi, M. K., Sarsaiya, S., Chen, H., Singh, E., Kumar, A.,... & Taherzadeh, M. J. (2020). Resource recovery and circular economy from organic solid waste using aerobic and anaerobic digestion technologies. Bioresource Technology, 301, 122778.
- Wan, C., Shen, G. Q., & Choi, S. (2019). Waste management strategies for sustainable development. In Encyclopedia of sustainability in higher education (pp. 2020-2028). Cham: Springer International Publishing.
- Wang, Z., Safdar, M., Zhong, S., Liu, J., & Xiao, F. (2021). Public preferences of shared autonomous vehicles in developing countries: a cross-national study of Pakistan and China. Journal of Advanced Transportation, 2021, 1-19.
- Williams, P. A., Narra, S., Antwi, E., Quaye, W., Hagan, E., Asare, R.,... & Ekanthalu, V. S. (2023, March). Review of barriers to effective implementation of waste and energy management policies in Ghana: Implications for the promotion of waste-to-energy technologies. In Waste (Vol. 1, No. 2, pp. 313-332). MDPI.
- Yazdani, M., Kabirifar, K., Frimpong, B. E., Shariati, M., Mirmozaffari, M., & Boskabadi, A. (2021). Improving construction and demolition waste collection service in an urban area using a simheuristic approach: A case study in Sydney, Australia. Journal of Cleaner Production, 280, 124138.
- Yousif, N. A. M. (2020). Analysis of the municipal solid waste management and treatment in Khartoum state and design of a mixed waste processing facility.
- Zhang, Z., Malik, M. Z., Khan, A., Ali, N., Malik, S., & Bilal, M. (2022). Environmental impacts of hazardous waste, and management strategies to reconcile circular economy and eco-sustainability. Science of The Total Environment, 807, 150856.
- Zorpas, A. A. (2020). Strategy development in the framework of waste management. Science of the total environment, 716, 137088.
- Zuñiga-Collazos, A., Castillo-Palacio, M., & Padilla-Delgado, L. M. (2019). Organizational competitiveness: The conceptualization and its evolution. Journal of Tourism and Hospitality Management, 7(1), 195-211.



| Group | Number |
|---|---|
| Zoomlion Ghana limited | 2 |
| Tamale Metropolitan Assembly | 3 |
| Community leaders | 2 |
| Environmental Protection Agency | 2 |
| Institute of Local Governance | 1 |
| Total | 10 |
| Question | Responses | ||
|---|---|---|---|
| EPA | Zoomlion Gh. Ltd. | TaMA | |
| How important are all the elements of waste-to-energy in the framework to effective MSW management? | Crucial. All elements in the framework are essential for a comprehensive MSW management | Highly important. The framework provides a roadmap for integrating WtE seamlessly into existing system | Essential. WtE can address waste challenges, but a holistic approach as this is needed for long-term success. |
| How easy is it to understand the framework? | The framework is well structured and easy to follow. | Easy to understand and focus on key action points. | The framework is straightforward. |
| To what extent will you say this framework is adequate for effective MSW management decision-making? | A well-developed framework. It provides a strong starting point for informed decision-making. | Valuable tool. The framework helps asses the feasibility and optimize WtE integration for Tamale’s specific needs. | The framework offers an innovative approach to effective MSW management. |
| To what extent is this framework logical? | Logical and well organized. The framework builds on a sequential process, ensuring a comprehensive approach | Logical | Makes good sense. Framework aligns with best practices for sustainable waste management. |
| Do the elements suggested in the framework address MSW siege in the metropolis? | The framework, if implemented effectively, can significantly reduce reliance on landfills and promote waste diversion through WtE. | By addressing waste composition and optimizing WtE technology, the framework tackles MSW challenges. | The framework offers a strategic approach to tackling the waste crisis in Tamale. |
| How transferrable is this framework to other jurisdictions with similar challenges as Tamale? | The framework can be adapted to other cities with similar waste composition and development level. However, local context needs to be considered. | We see potential for adaptation of this framework in other cities with similar waste management needs. | The framework can be a valuable blueprint for other cities facing similar waste issues, with necessary adjustments for local specifics. |
| What do you consider as the strengths and weaknesses of the framework? | Strengths: Holistic approach, focus on public engagement, and emphasis on financial sustainability. Weaknesses: None | Strengths: Clear focus on WtE integration. Weakness: Financial projections might need collaboration withrelevant stakeholders. | Strengths: Addresses long-term waste management needs. Weakness: None |
| What can be added to and/or removed from the framework? | Add or remove nothing | Nothing | Remove nothing |
Disclaimer/Publisher’s Note: The statements, opinions and data contained in all publications are solely those of the individual author(s) and contributor(s) and not of MDPI and/or the editor(s). MDPI and/or the editor(s) disclaim responsibility for any injury to people or property resulting from any ideas, methods, instructions or products referred to in the content. |
© 2024 by the authors. Licensee MDPI, Basel, Switzerland. This article is an open access article distributed under the terms and conditions of the Creative Commons Attribution (CC BY) license (http://creativecommons.org/licenses/by/4.0/).
