Preprint
Article

This version is not peer-reviewed.

IoT Irrigation System Using Arduino

Submitted:

23 May 2024

Posted:

24 May 2024

You are already at the latest version

Abstract
The increasing demand for water in agriculture and the need for more efficient irrigation systems has led to the development of smart irrigation systems based on the Internet of Things. In this system, an Arduino microcontroller is used to control and monitor the watering of crops. The system is equipped with sensors that measure soil moisture which are used to optimize the irrigation process. The data collected by the sensors is transmitted to the Arduino, which then adjusts the watering schedule based on the information received. The use of IoT in smart irrigation systems provides several benefits, including reduced water waste, increased crop yields, and improved plant health. The implementation of this system using an Arduino platform is relatively simple, cost-effective, and can be easily integrated into existing irrigation systems. Overall, the use of IoT in smart irrigation using an Arduino platform has the potential to revolutionize the way we manage water resources in agriculture.
Keywords: 
;  ;  ;  

1. Introduction

1.1. Overview

Human survival depends on plants in many ways. They support natural balance and provide access to a variety of resources. Maintaining issues related to plant conservation is a primary concern. Food demand is rising, but owing to a lack of intelligent knowledge, farmers are unable to meet the market demand by using conventional techniques, resulting in a lack of water. By considering all these problems in recent days, modern designs can be implemented to cultivate high-quality and quantity of crops within a short time through continuous monitoring of crops and by providing a proper water supply. An improper water supply also leads to crop failure. Hence, continuous monitoring of crops is essential. Farmers require an automatic irrigation system with advanced features, such as measuring soil parameters, to overcome these problems.
IoT (Internet of Things) plays a crucial role in automated irrigation systems using Arduino. IoT devices such as sensors, and microcontrollers. The sensors can be used to measure soil moisture levels, which can be used to determine crops' water needs. The microcontroller, such as the Arduino, can be used to process the data from the sensors and control the motor, such as that regulates water flow to the crops. This system is programmed to automatically adjust the watering schedule based on real-time data, ensuring that the crops receive the right amount of water at the right time, reducing water waste, and improving crop yields.
This project develops an IoT Automated Irrigation System using Arduino. With a smart irrigation system, the farmer can check the conditions of the field and sensor readings. The farmer may use the monitor to view the water pump status and the moisture level. An IoT Automated Irrigation System Using Arduino can be used to resolve such issues. As a result, water is evenly dispersed over the field, which contributes to a better return.

1.2. Problem Statement

Conventional irrigation techniques have some problems like the farmer should visit. the field regularly even at night, then he may face some hazards like snake bite, electric shock, etc. Uneven distribution of water. Some crops get more water while some crops get less water. It requires the use of cattle and human labor; thus, it is less efficient.
Additionally, keeping plants in your home or business might boost productivity (J. D et al., 2011). Additionally, there is a connection between a worker's use of sick time and the number of plants in the area. Plants in workplaces are therefore advantageous for businesses. One issue is that, in order to improve employee health, the plants must be maintained, which means that someone in the organization must now deviate from their primary duty. Companies may have numerous plants without spending extra time on maintenance thanks to a self-watering technology that would drastically reduce the amount of time required to keep plants alive (T et al., 2007).

1.3. Objectives

  • To analyze the issue regarding the irrigation system.
  • To design a prototype system that detects the level of moisture.
  • To provide real-time feedback on soil moisture status and irrigation activity through a user-friendly interface.

2. Literature Review

The proposed water irrigation system in the article (Sathya et al., 2016) is a smart system designed to improve the efficiency of water usage in agriculture. The system is designed to regulate water flow to crops based on the water level and soil moisture and send SMS notifications to the farmer about the amount of water supplied to the crops. In the field of agriculture, water management has become an important issue due to the increasing demand for food and the limited supply of water resources. Traditional irrigation systems often result in the over-watering or underwatering of crops, leading to water waste and decreased crop yields. To address these challenges, several studies have focused on developing smart irrigation systems that can effectively manage water usage in agriculture. These systems use sensors and other technologies to monitor soil moisture, water levels, and other relevant factors, and adjust the flow of water to crops accordingly. One of the key benefits of smart irrigation systems is their ability to conserve water and improve the efficiency of water usage in agriculture. This can help to reduce water waste and increase crop yields, leading to more sustainable agriculture practices. In conclusion, the proposed water irrigation system in the article is part of a growing body of literature on smart irrigation systems. These systems have the potential to address important challenges in agriculture and contribute to sustainable agriculture practices.
Automatic irrigation systems have gained immense popularity over the years due to the increasing demand for sustainable and efficient agriculture practices. An automatic irrigation system using an Arduino microcontroller with a grove moisture sensor and water flow sensor is an innovative solution that helps to optimize the watering process based on the current soil moisture level. The system described by (Usha Rani & Kamalesh, 2014) utilizes the Zigbee protocol for communication between the various components and the central controller. The use of the grove moisture sensor is crucial in this system as it helps to measure the soil moisture level accurately. By monitoring the moisture level of the soil, the system can determine when it is necessary to water the plants. This helps to conserve water and ensure that the plants receive the optimal amount of moisture to promote growth and prevent over-watering. The water flow sensor, on the other hand, helps to monitor the flow rate of the water and prevent any leaks or malfunctions in the system. The Zigbee protocol is a low-power, low-data rate wireless communication standard that is well-suited for applications that require efficient data transmission over short distances. By using the Zigbee protocol, the system can communicate the soil moisture level readings to the central controller and receive control signals from the controller. This allows for real-time monitoring and control of the irrigation system, ensuring that the plants receive the correct amount of water. In conclusion, the automatic irrigation system described by M. Usha Rani and S. Kamalesh in 2014 is a promising solution for sustainable agriculture practices. By utilizing an Arduino microcontroller, a grove moisture sensor, a water flow sensor, and the Zigbee protocol, the system is able to optimize the watering process based on the current soil moisture level, conserve water, and prevent over-watering (Anwesa et al., 2015).
(Shah et al., 2019) investigated the use of IoT technology for automating plant watering systems, utilizing an Arduino controller, soil moisture sensor, temperature sensor, and a gateway unit. In their study, the researchers placed the soil moisture and temperature sensors in the plant's root zone and used the data collected to control the watering process. The gateway unit was responsible for handling sensor information, triggering actuators, and transmitting data to a mobile application. To power the system, the researchers planned to use photovoltaic panels and a duplex communication link based on cellular internet.
The article (Gutierrez et al., 2014) provides an overview of General Packet Radio Service (GPRS) module technology. GPRS is a data transmission technology that allows for the transfer of information over a mobile network. The authors highlight the main features and benefits of GPRS technology, including its ability to provide low-cost, high-speed data services for mobile users. The authors also note the importance of GPRS in the development of more advanced mobile technologies such as Enhanced Data Rates for Global Evolution (EDGE) and Third Generation (3G) mobile networks. The authors also discuss the design and implementation of GPRS modules, including the use of embedded systems and microcontrollers. They highlight the need for efficient and reliable data transmission in GPRS systems, and the importance of considering issues such as power consumption and cost when designing GPRS modules. Additionally, the authors discuss the various applications of GPRS technology, including mobile banking, m-commerce, and location-based services. They also highlight the potential for GPRS to support the development of the Internet of Things (IoT), with the integration of GPRS modules into various devices and appliances (Hussain et al., 2024). Overall, the article by Gutiérrez, Villa-Medina, Nieto-Garibay, and Porta-Gándara provides a comprehensive overview of GPRS technology and its applications. The authors demonstrate a strong understanding of the technical and practical aspects of GPRS modules and provide valuable insights into the potential benefits and challenges of this technology.
The article (Deweshvree Rane et al., 2015) proposes an Automatic Irrigation System based on the use of Radio Frequency (RF) modules. The system is designed to control irrigation by transmitting and receiving signals between two devices and is implemented using an ARM microcontroller and RF modules. The authors highlight the importance of RF modules in the design of the system, as they are responsible for transmitting and receiving messages between the controller and the sensors. They note that the design of RF modules can be complex due to the sensitivity of radio circuits and the accuracy required of the components. The authors also discuss the use of soil moisture and temperature sensors in the system, which are used to monitor soil conditions and trigger the irrigation system when necessary. They highlight the benefits of using these sensors, such as the ability to optimize irrigation and save water and note the importance of accurate and reliable data from these sensors for the system to function effectively. The authors also discuss the potential benefits of the proposed Automatic Irrigation System, including the ability to reduce water usage, improve crop yields, and increase efficiency in the management of irrigation systems. They also highlight the importance of considering issues such as cost, reliability, and ease of use in the design and implementation of the system. Overall, the article by Rane, Indurkar, and Khatri provides valuable insights into the design and implementation of an Automatic Irrigation System based on RF modules. The authors demonstrate a strong understanding of the technical aspects of the system and provide valuable insights into the potential benefits and challenges of this technology. The proposed system has the potential to revolutionize the way irrigation systems are managed, and the authors have made a valuable contribution to the field with their research.
(Riskhan et al., 2023) discusses an adaptive heuristic-based method called SYN Flood Attack Detection and Mitigation Technique (SFaDMT) to identify DDoS SYN flood attacks. The techniques discussed in this paper could potentially be applied to secure the IoT irrigation system against network attacks. (Yong et al., 2023) discusses the implementation of efficient smart street lights that are capable of monitoring crime and accidents. The concepts and techniques used in this smart street light system could potentially be adapted for use in an IoT-based irrigation system. (Mallick et al., 2023) presents a solution to the transportation problem related to drug delivery from drug factories to different warehouses. The paper uses the Stepping Stone method for optimization of the cost and compares it with Vogel’s method. The techniques discussed in this paper could potentially be used to optimize the operation of the irrigation system.
The paper (Đuzić & Đumić, 2017) describes an automatic plant watering system that utilizes soil moisture sensing to determine when to water plants. The authors discuss the development and implementation of the system, which uses suitable electronics to measure soil moisture and trigger a water pump to irrigate the plants. The authors explain that the system is useful for both anthropological and medical purposes. Anthropologically, the system can be used to study traditional agricultural practices and how they can be improved with modern technology. Medically, the system can be used to monitor the health of plants in hospital environments, which can have a positive impact on patient recovery. The authors note that the system is easy to use and can be implemented in various settings, such as homes, greenhouses, and hospitals. They also discuss the potential cost savings of using such a system, as it can reduce water waste and decrease labor costs associated with manual plant watering. The paper presents a clear and concise overview of the automatic plant watering system, its development, and its potential applications. The authors provide relevant examples of how the system can be used in different settings and its potential benefits. However, the paper lacks detail in certain areas, such as the specific electronics used in the system and the accuracy of the soil moisture sensing technology. Overall, the paper provides a useful introduction to an automatic plant watering system and its potential benefits for anthropological and medical purposes. Further research is needed to evaluate the system's effectiveness in different settings and to determine its potential impact on plant health and water conservation.
The paper "An Automatic Plant Watering System" (Gupta, Kumawat, and Garg, 2016) discusses the design and implementation of an automatic plant watering system using a PIC16F877A microcontroller. The literature review of this paper would summarize the importance of proper watering for plant growth and the benefits of automatic watering systems. It would also highlight the use of microcontrollers in automatic plant watering systems and discuss the features and capabilities of the PIC16F877A microcontroller used in the study. The literature review would also summarize the methodology and results of the study, which showed the effectiveness of the PIC16F877A microcontroller-based system in terms of water savings, plant growth, and efficiency. The review would conclude by summarizing the key findings and contributions of the study and suggesting directions for future research in this area.
The paper "IoT-based Irrigation Monitoring" ( Navyashree G S and Dr. Mallikarjuna C, 2020) describes a new model for monitoring irrigation systems using the Internet of Things technology. The system employs the use of a Node MCU, which is a low-cost, open-source microcontroller board, as the primary device for monitoring the irrigation system. The system also incorporates several sensors, such as soil moisture, temperature, and humidity sensors, to gather important data about the conditions of the soil and the environment (Taj et al., 2022). This data is then processed by the Node MCU to determine whether the water pump should be turned on or off. The use of the Relay module in this system acts as a switch and enables the water pump to be controlled remotely. The authors of this paper state that this approach is an improvement over traditional methods of monitoring irrigation systems, as it provides real-time monitoring and control of the irrigation system, reducing the risk of water waste and improving overall efficiency. The use of IoT technology in agriculture has been the subject of much research in recent years, and the authors of this paper make a valuable contribution to the field. This paper highlights the potential of IoT in enhancing irrigation management and helping farmers optimize their water use and conserve resources. Overall, this paper provides a thorough overview of the design and implementation of an IoT-based irrigation monitoring system, making it an important reference for anyone interested in the use of IoT in agriculture (Humayun et al., 2022).
The paper (Sunehra, 2019) highlights the significance of a smart irrigation system in improving the efficiency and sustainability of the irrigation process. The use of Raspberry Pi and Arduino in this system is a novel approach, as these devices offer a cost-effective and versatile solution for monitoring and controlling the irrigation process. The Arduino circuit in the system is responsible for receiving signals from the soil moisture and temperature sensors and transmitting them to the Raspberry Pi. The use of nRF24L01 transceiver enables the Raspberry Pi to receive real-time data from the sensors, which can be used to make informed decisions about when and how much to irrigate. The web-based interface on the Raspberry Pi allows for easy monitoring and control of the irrigation process, making it accessible from any location with internet access. The literature review of this paper highlights the importance of using technology to improve the efficiency and sustainability of the irrigation process. The use of Raspberry Pi and Arduino in this smart irrigation system is a promising solution that offers numerous benefits, including cost-effectiveness, versatility, and ease of use. The results of the study show that the system is capable of monitoring and controlling the irrigation process based on real-time soil moisture and temperature levels, leading to improved efficiency and sustainability.
In a study published in the journal "Agricultural Water Management" (Naser et al., 2018), the authors developed an Arduino-based IoT irrigation system that used sensors to measure soil moisture, temperature, and humidity, as well as weather data, to optimize irrigation schedules. The system was tested in a greenhouse setting and the authors found that it significantly reduced water usage and improved crop yield compared to manual irrigation.
A study published in the "Journal of Environmental Management and Tourism" (Gavrilă et al., 2018) presents an Arduino-based IoT irrigation system that uses weather data and soil moisture sensors to optimize irrigation schedules for a grapevine plantation. The authors found that the system significantly reduced water usage and improved crop yield compared to traditional irrigation methods.
In a study published in the "Journal of Sensors" (El-Sayed et al., 2015), the authors developed an Arduino-based IoT irrigation system that used sensors to measure soil moisture, temperature, and humidity to optimize irrigation schedules for a citrus plantation. The authors found that the system significantly reduced water usage and improved crop yield compared to traditional irrigation methods.
The literature review of previous IoT automated irrigation systems using Arduino provides a valuable source of information that can assist in the development of a new system. By understanding the current state of technology, one can learn about the various approaches and techniques that have been used in the past, including their strengths and weaknesses. This information can then be used to build on existing solutions and improve upon them, making the new system more efficient and effective. The literature review can also highlight any gaps in the existing solutions and provide direction for further research and development. Additionally, it can provide information about the challenges and limitations that have been encountered in the development of previous systems and suggest possible solutions to overcome these challenges. Overall, the literature review of previous IoT automated irrigation systems using Arduino can play a crucial role in the development of a new, innovative, and effective solution.

3. Methodology

The methodology for an IoT-based irrigation system using Arduino starts with defining the problem statement (Figure 3.1: Project Implementation Phases), which is to design an automated irrigation system that waters plants based on soil moisture levels and weather conditions. In the next step, requirements analysis, the system must determine the soil moisture level using a soil moisture sensor. The water pump must then be controlled based on the soil moisture level. The final step is to provide real-time monitoring and control of the irrigation system through an LCD.
In the next phase, System Design (Figure 3.1: Project Implementation Phases), the components, and their interconnection are designed. The soil moisture sensor is connected to the Arduino board to measure the soil moisture level and the water pump is connected to the board to control the watering of plants. The system must be able to control the water pump based on the soil moisture level. The LCD displays real-time data from the soil moisture sensor.
In the Implementation phase (Figure 3.1: Project Implementation Phases), the hardware and software components are assembled and programmed. The soil moisture sensor is calibrated to accurately measure the soil moisture level, and the water pump is tested to ensure it works correctly. The LCD interface is tested to ensure it provides real-time data.
Finally, in the Testing and Evaluation phase (Figure 3.1: Project Implementation Phases), the system is tested under various conditions to ensure it functions as expected. The soil moisture sensor is tested to ensure it accurately measures the soil moisture level, and the water pump is tested to ensure it is controlled properly based on the soil moisture level. The LCD interface is tested to ensure it provides real-time data and control. The system is evaluated to determine its overall effectiveness in automatically watering plants based on soil moisture levels (Gouda et al., 2022).
Figure 1. Project Implementation Phases.
Figure 1. Project Implementation Phases.
Preprints 107324 g001
In conclusion, the methodology for an IoT-based irrigation system using Arduino involves defining the problem statement, performing requirements analysis, designing the system, implementing the hardware and software components, and testing and evaluating the system. This methodology provides a structured approach for designing and implementing an effective and efficient IoT-based irrigation system.
Table 1. Hardware and Software requirements.
Table 1. Hardware and Software requirements.
Hardware requirements Software requirements
Arduino UNO Arduino IDE
5V motor
5V relay
9V Battery
Soil moisture sensor
Jumper wire
LCD
The hardware and software requirements listed in the table (Table 3.1: Hardware and Software requirements) are the minimum specifications necessary for the project to run efficiently and effectively. Hardware requirements include physical components, such as an Arduino and LCD, that are necessary for the project.

3.1. Hardware Development

The IoT irrigation system consists of integrations that work between hardware, software, and IoT parts which fulfill the objectives of this project. The hardware parts contain two main microcontrollers; Arduino UNO which works as a sensor node and base station.
Table 2. Connection of Arduino pin and Soil moisture sensor.
Table 2. Connection of Arduino pin and Soil moisture sensor.
Arduino Pin Soil moisture sensor pins
A0 A0
GND GND
3.3V VCC
For the sensor node (Table 3.2: Connection of Arduino pin and Soil moisture sensor), the soil moisture sensor is connected to the Arduino UNO. The soil moisture sensor is connected to A0 of the Arduino UNO. The sensor is operating at a 3.3V DC voltage supply. The soil moisture sensor will collect the data from the soil and send it to the Arduino. The GND of the soil sensor connects to the GND of Arduino.
Table 3. Connection of Arduino pin and Relay.
Table 3. Connection of Arduino pin and Relay.
Arduino pin Relay pin
5V VCC
GND GND
8 Signal
Table 4. Connection of Arduino pin and LCD.
Table 4. Connection of Arduino pin and LCD.
Arduino pin LCD pin
SCL SCL
SDA SDA
5V VCC
GND GND
From the base station part, the Water pump, Relay, and LCD are connected to the Arduino UNO. for this project only a 9V water pump is used and the relay is 5V. The water pump connects to the relay and the relay is connected to the Arduino. The (Table 3.3 Connection of Arduino pin and Relay) VCC pin of the relay is connected to 5V and ground pin is connected to the ground pin of the Arduino and the signal pin is connected to pin number 8 of the Arduino. The relay works as an amplifier and switches for triggering the water pump. The (Table 3.4 Connection of Arduino pin and LCD) SCL, SDA, VCC, and Ground pin of the LCD is connected to the SCL, SDA, 5V, and ground pin of the Arduino are connected. LCD works as the monitor to show the water pump status and the moisture status.

3.1.1. Hardware

Arduino UNO

Figure 2. Arduino UNO Board.
Figure 2. Arduino UNO Board.
Preprints 107324 g002
The finest board for learning electronics and coding is the Arduino UNO ( Figure 3.2 : Arduino UNO Board). The UNO is the most durable board you may start playing with if this is your first time dabbling with the platform. The Arduino family's UNO board is the most popular and well-documented model. (UNO R3 | Arduino Documentation, n.d.)
A microcontroller board called Arduino UNO is based on the ATmega328P. It contains 6 analog inputs, a 16 MHz ceramic resonator, 14 digital input/output pins (six of which may be used as PWM outputs), a USB port, a power connector, an ICSP header, and a reset button. It comes with everything required to support the microcontroller; to get started, just use a USB cable to connect it to a computer or an AC-to-DC adapter or battery.
Arduino is used to control and automate an irrigation system by reading data from sensors (such as soil moisture sensors) and using that data to control valves or pumps that distribute water to the plants. The Arduino board is programmed to turn the irrigation system on and off based on the sensor readings and is used to control the amount of water being distributed. This allows for efficient use of water and can help prevent the over-watering or underwatering of plants.

Soil Moisture Sensor

Figure 3. Soil Moisture Sensor.
Figure 3. Soil Moisture Sensor.
Preprints 107324 g003
The water content of the soil is measured using soil moisture sensors( Figure 3.3: Soil Moisture Sensor), which may also be used to calculate the quantity of water that has been retained in the soil horizon. No direct measurement of soil water is made by soil moisture sensors. As an alternative, they track changes in another soil characteristic that is predictably connected to water concentration. (Illing, 2021)
A soil moisture sensor is used in an automated irrigation system to measure the moisture level in the soil and determine when to water the plants. By monitoring the soil moisture, the irrigation system can adjust the watering schedule as needed, which can help conserve water and ensure that the plants receive the right amount of moisture. The sensor sends a signal to the controller, which then activates the irrigation system when the moisture level is too low. This can save water and energy and avoid over-watering plants and avoid root rot.

35. V Relay

Figure 4. Relay.
Figure 4. Relay.
Preprints 107324 g004
An automated switch called a 5-volt relay (Figure 3.4: Relay) is frequently used in automatic control circuits to regulate high currents with low current signals. The relay signal's input voltage spans the 0 to 5V range. (5V Relay Module: Pin Configuration, Circuit, Working & Its Applications, n.d.)
Relays are commonly used in IoT-based automated irrigation systems that are built using Arduino, as they allow for electrically isolated switching of high-power loads, such as water pumps, solenoid valves, and other actuators {Ray et al., 2009).
In an automated irrigation system, a relay acts as an intermediary between the low-power control circuitry of the Arduino and the high-power actuators that control the flow of water. When the relay receives a signal from the Arduino, it switches on or off, closing or opening the electrical circuit to the actuator (Ray et al., 2015).
This allows the low-power control circuit of the Arduino to control high-power loads without having to handle the large current requirements of the actuators. Additionally, using a relay provides an extra layer of safety, as it helps to protect the control circuitry of the Arduino from damage that could be caused by high-current loads.
Overall, relays are an essential component in many IoT-based automated irrigation systems, as they provide a convenient and safe way to control high-power loads with low-power control circuits.

9. V Water Pump

Figure 5. Water Pump.
Figure 5. Water Pump.
Preprints 107324 g005
Submersible Mini Water Pump( Figure 3.5: Water Pump) - 5-9V DC Water Pump. Working principle: This compact, inexpensive submersible pump motor may be powered by a 3 to 9-volt power source. It has a maximum flow rate of 120 liters per hour and uses relatively little electricity (220mA).

Liquid Crystal Display

Figure 5. LCD.
Figure 5. LCD.
Preprints 107324 g006
In an automated irrigation system, an LCD (Figure 3.6: Water Pump) can be used to display a variety of information about the system's operation. This can include the current status of the system, such as whether it is currently running or paused, and the pump status. (Automatic Watering System with LCD Display - Displays, 2021)
An LCD can also be used to display sensor data such as the moisture level of the soil. This can help the user to get an overview of the current environment and adjust the watering schedule accordingly.
Furthermore, in some cases, the LCD can be connected to a microcontroller, which can enable the user to program the system to run on specific days and times, as well as adjust the duration of each watering cycle. This can allow for greater control and flexibility over the irrigation system and can help to conserve water by ensuring that the system only runs when it is needed (Lim et al. 2019).
Overall, the use of an LCD in an automated irrigation system can provide the user with greater control and monitoring capabilities and can help to conserve water by ensuring that the system is only running when it is needed.

Jumper Wire

Figure 7. Jumper Wire.
Figure 7. Jumper Wire.
Preprints 107324 g007
A jumper wire (Figure 3.7: Jumper Wire) in an automated irrigation system is used to connect two points of an electrical circuit, allowing a current to flow between them. In the context of irrigation, a jumper wire could be used to connect a sensor, such as a moisture sensor, to a control board or other electronic component in order to activate or deactivate the irrigation system. The use of jumper wire may also be needed in case any sensor or controller failed, the jumper wire can be used to bypass it and make the irrigation system work. (Jumper Wires, n.d.)

3.2. Software Development

For this project, the software development focuses on programming the Arduino board. To use an Arduino board with the Arduino IDE must first install the Arduino IDE on your computer. Once the IDE is installed, need to download and install the board manager for your specific board. In this case, using an Arduino UNO board, and need to download and install the board manager for the Arduino UNO.
Additionally, need to download and install libraries for the specific components of the project. For example, for the display, need to install a library for that component in order to communicate with it through the Arduino board.
It's worth noting that, once the IDE is installed, can select the board using "Tools" and also add libraries under "Sketch" > "Include Library".
Lastly, need to upload the code to the board using the Arduino IDE, by clicking on the "Upload" button.

3.3. Block Diagram

Figure 8. Block Diagram.
Figure 8. Block Diagram.
Preprints 107324 g008
The irrigation system in the diagram (Figure 3.8: Block Diagram) is controlled by an Arduino board, which is connected to all the other components in the system. The Arduino board is responsible for three main tasks: taking sensor readings, sending signals to the LCD, and sending signals to the relay. The soil moisture sensor is used to detect the moisture level of the soil and sends the value to the Arduino board.
Once the Arduino board receives the moisture level, it compares the value with a set threshold. If the moisture level is below the threshold, the Arduino board sends a signal to the relay to open the circuit to the water pump, turning on the water supply. If the moisture level is above the threshold, the Arduino board sends a signal to the relay to close the circuit to the water pump, turning off the water supply (Jhanjhi et al., 2020).
In addition to controlling the water pump, the Arduino board also sends messages to the LCD to display the status of the motor and the moisture level. The LCD display shows whether the motor is on or off and whether the moisture level is low, humid, or high. The Arduino board does not directly control the water pump, but instead sends signals to the relay which controls the water pump based on the signals from the Arduino board. The relay acts as a switch, controlling the power supply to the water pump based on the signal from the Arduino board.

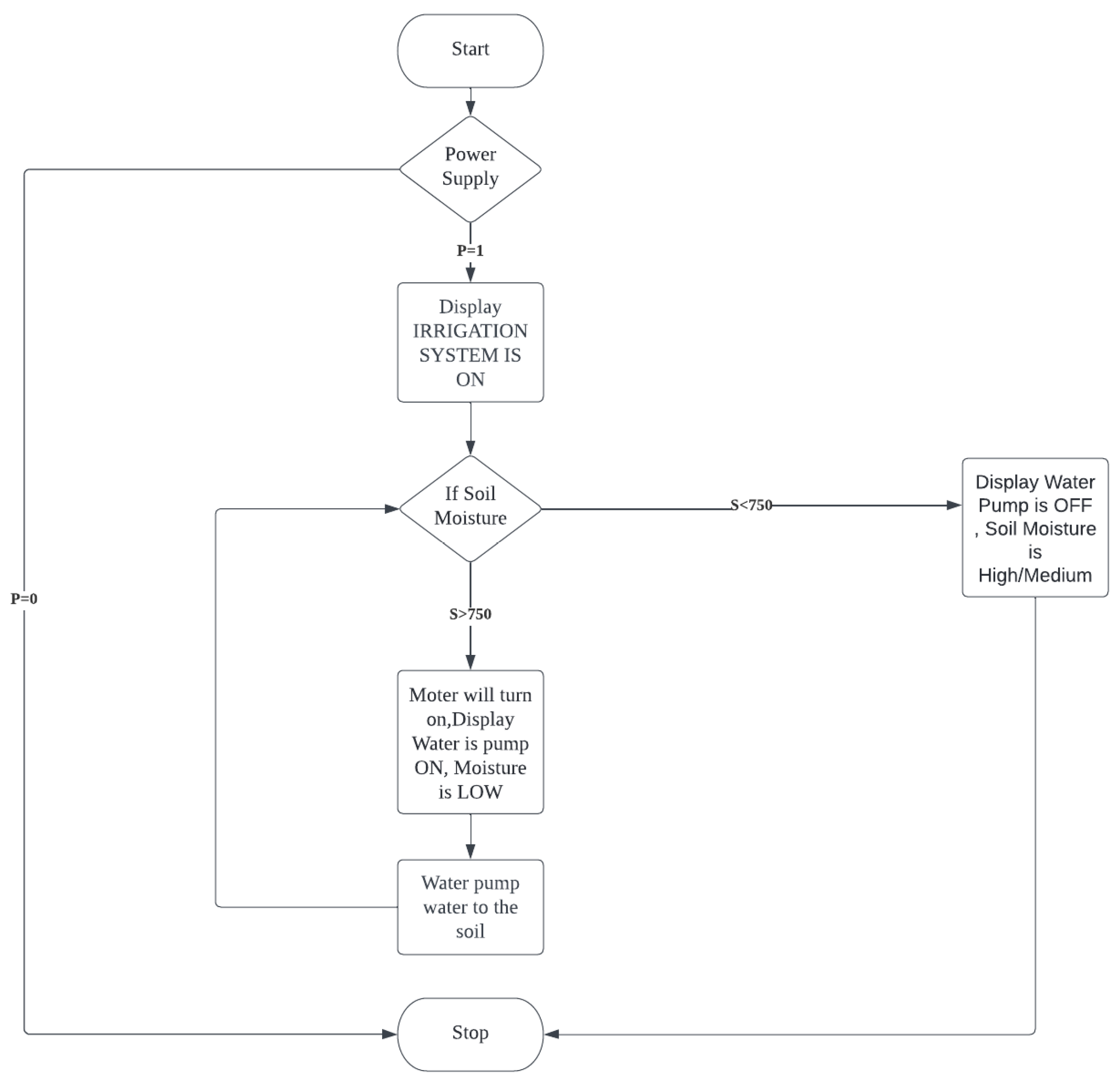
3.4. Flow Chart

Figure 9. Flow Chart.
Figure 9. Flow Chart.
Preprints 107324 g009
The irrigation system in the flow chart (Figure 3.9 Flow Chart) is designed to work automatically based on the moisture level of the soil. The system requires a power supply to function, and when the power is turned on, the LCD display shows the message "IRRIGATION SYSTEM IS ON." The soil moisture sensor is responsible for measuring the moisture level of the soil. If the sensor detects a moisture level greater than 750, the motor will turn on and the system will begin to irrigate the soil. The motor will continue to run until the moisture level drops below 300, at which point the motor will turn off.
If the system is on and the moisture level is below 300, the motor will not turn on, as the soil is already sufficiently moist. If the moisture level is between 300 to 750, the motor will also not turn on, as the soil is considered to be at an acceptable moisture level.
The LCD display also provides two components of information: the status of the water pump and the moisture level. If the moisture level is above 750, the LCD will display "MOTOR IS ON" and "MOISTURE: LOW." If the moisture level is less than 300, the LCD will display "MOTOR IS OFF" and "MOISTURE: LOW." If the moisture level is between 301 to 749, the LCD will display "MOTOR IS OFF" and "MOISTURE: HUMID."

3.5. Code Explanation

This is Arduino code for an irrigation system that uses an LCD display and a motor. The code uses the Wire and LiquidCrystal_I2C libraries to communicate with an I2C LCD display. The system reads the value of analog input (A0) and uses that value to determine whether to turn the motor on or off, and to display the moisture level on the LCD. The values of 750 and 300 are used as threshold values to determine the moisture level.
  • "#include<Wire.h>" and "#include <LiquidCrystal_I2C.h>" are library includes that provide functionality for communicating with the I2C bus and a liquid crystal display (LCD) via I2C.
  • "LiquidCrystal_I2C lcd(0x27, 16, 2);" creates an instance of the "LiquidCrystal_I2C" class, which is used to control the LCD. The parameters passed to the constructor specify the I2C address of the LCD, the number of columns in the display, and the number of rows.
  • "Serial.begin(9600);" initializes the serial communication with a baud rate of 9600.
  • "lcd.init();" initializes the LCD.
  • "lcd.backlight();" turns on the backlight of the LCD.
  • "lcd.clear();" clears the display of the LCD.
  • "pinMode(8, OUTPUT);" sets digital pin 8 as an output pin.
  • "digitalWrite(8, HIGH);" sets the digital pin 8 to high
  • "delay(1000);" delays the program execution by 1000 milliseconds
  • "lcd.setCursor(0, 0);" sets the cursor position on the first line and first column of the LCD
  • "lcd.print("IRRIGATION");" prints the word IRRIGATION on the LCD
  • "lcd.setCursor(0, 1);" sets the cursor position on the second line and first column of the LCD
  • "lcd.print("SYSTEM IS ON ");" prints the text "SYSTEM IS ON " on the second line of the LCD
  • "lcd.clear();" clears the display of the LCD
  • int value = analogRead(A0); reads the analog value from the A0 pin of the microcontroller
  • "Serial.println(value);" sends the value read from the A0 pin to the serial monitor
  • "if (value > 750) {...} else {...}" checks if the value read from the A0 pin is greater than 750 and if it is, it sets digital pin 8 to high and prints "MOTOR IS ON" on the LCD and if not, it sets digital pin 8 to low and prints "MOTOR IS OFF" on the LCD
  • "if (value < 300) {...} else if (value > 301 && value <749) {...} else if (value > 750) {...}" checks if the value read from the A0 pin is less than 300 and if it is, it prints "MOISTURE : HIGH" on the second line of the LCD, if the value is between 301 and 749 it prints "MOISTURE : HUMID" on the second line of the LCD, if the value is greater than 750 it prints "MOISTURE : LOW" on the second line of the LCD.

4. Result and Discussion

An IoT irrigation system using an Arduino Uno, a soil moisture sensor, a water pump, a relay, and an LCD gives a simple and effective solution for automating the watering of plants. The soil moisture sensor is used to measure the moisture level in the soil, and the Arduino Uno processes this information to determine when to turn on the water pump. The relay is used to switch the power to the water pump on and off, and the LCD is used to display the current moisture level and status of the system.
The Arduino Uno is programmed to set a threshold moisture level, and when the soil moisture falls below this level, the relay will be activated to turn on the water pump. Once the soil moisture reaches the threshold level, the relay will turn off the water pump. This process is repeated regularly based on a schedule set by us.
The LCD also displays the status of the system, such as whether the pump is on or off, and the current moisture level.

4.1. Analysis of the Result

There are a few results achieve from the project,
Table 4. Result from output.
Table 4. Result from output.
Sensor Value Moisture Status Motor Status
>300 High Moisture Motor is off
301-749 Humid Motor is off
<750 Low Moisture Motor is on
a.
Sensors are mainly mapped within 0 to 1023 values.
Soil moisture sensors typically use electrical resistance to measure the amount of water in the soil. The sensor works by sending a small current through two electrodes embedded in the soil. The resistance between the electrode’s changes depending on the amount of water present, and this resistance is converted into a numerical value that can be read by a microcontroller or other device.
In many cases, the output from the sensor is mapped to a range of values between 0 and 1023, with 0 indicating saturated soil and 1023 indicating dry soil. However, the exact mapping and range of values can vary depending on the sensor and the system it is used in.
If the sensor value is 1023 or more than that, then it could indicate that the sensor is not in the soil, or that it is not connected properly. This could happen if the sensor is not properly inserted into the soil, or if the wires connecting the sensor to the microcontroller are loose or disconnected. This can also happen if the sensor is damaged or not working properly. In either case, it is important to check the sensor and its connection and ensure that it is properly installed and functioning correctly.
b.
If the sensor value is less than 300 High Moisture (Table 4.1 Result from output). (Sensor must be placed inside the soil)
If the soil moisture sensor value is less than 300, it could indicate that the soil is highly moisturized. This means that the soil has a high-water content and is likely saturated or close to saturated. Depending on the type of plant or crop being grown, this level of moisture could be beneficial or detrimental.
For example, if the plants require high moisture, then a sensor value less than 300 would be ideal. However, if the plants do not require high moisture, then a sensor value less than 300 could lead to root rot or other issues. Additionally, if the soil is in an area with high humidity, then the sensor might be reading an incorrect value, as it could be affected by the humidity of the air.
c.
If the sensor value is 301 to 749 then the soil is humid (Table 4.1 Result from output). (Sensor must be placed inside the soil)
The statement "If the sensor value is 301 to 749 then the soil is humid" is based on the assumption that the sensor has been calibrated and tested in relation to the specific type of plant and its ideal moisture range for healthy growth. This range has been determined through observations of the plant's growth and health when the soil moisture level is within this range.
When the sensor detects a value between 301 and 749, it can be inferred that the soil moisture level is in a range that is optimal for the plant's growth. The plant is likely to be healthy, with adequate water for its growth, and showing signs of healthy growth such as vibrant green leaves and active growth.
d.
If the soil moisture sensor value is greater than 750(Table 4.1 Result from output), this indicates that the soil is relatively dry and in need of water. (Sensor must be placed inside the soil)
If the soil moisture sensor value is greater than 750, it means that the soil has low water content and is considered relatively dry. This could indicate that the soil is not retaining enough moisture for optimal plant growth and that additional watering is required to maintain a healthy environment for plants.
e.
Place the sensor in the opposite direction of water flow.
When placing a soil moisture sensor, it is important to position it in a way that is opposite to the direction of water flow. This ensures that the sensor is measuring the moisture level of the soil and not just the water that is flowing through the area.
If the sensor is placed in the direction of water flow, it will likely detect an artificially high moisture level due to the presence of water in the soil, rather than measuring the actual moisture level that is available to the plants. This can lead to inaccurate readings and poor watering decisions.
By positioning the sensor in the opposite direction of water flow, the sensor will be able to accurately measure the moisture level in the soil and provide accurate information about when and how much to water the plants. This is essential for maintaining the health
Figure 10. System Before Power On.
Figure 10. System Before Power On.
Preprints 107324 g010
It appears that the diagram (Figure 4.1: System Before Power On) is showing a system of electronic components that are connected and ready to be powered by a power supply. It is important to ensure that all connections are secure and properly connected before applying power to the system to avoid damage to the components.
Figure 11. System After Power On.
Figure 11. System After Power On.
Preprints 107324 g011
The diagram (Figure 4.2: System After Power On) shows that the system is now connected to a power supply and appears to be functioning properly. It is important to monitor the system during initial operation to ensure that all components are functioning as expected and that there are no issues such as overheating or power fluctuations.
Figure 12. LCD Output When Moisture is Low.
Figure 12. LCD Output When Moisture is Low.
Preprints 107324 g012
This statement (Figure 4.3: LCD Output When Moisture is Low) describes a system where a moisture sensor is used to detect the moisture level in the soil. When the moisture level is low, the system turns on the motor and displays a message on a display that says "MOTOR IS ON." and its display “MOISTURE : LOW”
Figure 13. LCD Output When Moisture is Humid.
Figure 13. LCD Output When Moisture is Humid.
Preprints 107324 g013
This statement (Figure 4.4: LCD Output When Moisture is Humid) describes a system where a moisture sensor is used to detect the moisture level in the soil. When the moisture level is between 301 to 749, the system turns off the motor and displays a message on a display that says, "MOTOR IS OFF." and display “MOISTURE: HUMID”
Figure 14. LCD Output When Moisture is High.
Figure 14. LCD Output When Moisture is High.
Preprints 107324 g014
This statement (Figure 4.6: LCD Output When Moisture is High) is describing a system where a moisture sensor is used to detect the moisture level in the soil. When the moisture level is high, the system turns off the motor and displays a message on a display that says, "MOTOR IS OFF." and its display “MOISTURE : HIGH”
The Internet of Things (IoT) Smart Irrigation system using an Arduino microcontroller can provide a smart and efficient solution for watering plants and crops. The system can monitor the soil moisture levels in real-time and adjust the watering schedule based on the needs of the plants, thus reducing water waste and improving plant health.
One of the key benefits of using an IoT Smart Irrigation system is the ability to monitor soil moisture levels. The system can be equipped with a soil moisture sensor that sends the readings to an Arduino microcontroller, which can then communicate the information to an LCD. This allows the farmer or gardener to keep track of the soil moisture levels at any time and make adjustments to the watering schedule as needed (Ndashimye et al.,2021)
Another advantage of an IoT Smart Irrigation system is its ability to conserve water. Traditional watering systems often rely on fixed watering schedules, which may not be appropriate for all types of plants or soil conditions. With an IoT Smart Irrigation system, the watering schedule can be adjusted based on the specific needs of the plants, ensuring that the right amount of water is being used, and reducing water waste.
The use of an Arduino microcontroller provides several benefits for the IoT Smart Irrigation system. The microcontroller is easy to program and provides a flexible platform for implementing various functions and features. Additionally, Arduino is an open-source platform, which means that there are many available libraries and examples that can be used to create a custom solution.
An IoT Smart Irrigation system using an Arduino microcontroller can provide a smart and efficient solution for watering plants and crops. By monitoring soil moisture levels in real-time and adjusting the watering schedule based on the needs of the plants, the system can conserve water and improve plant health. The use of an Arduino microcontroller provides a flexible and easy-to-use platform for implementing the system.
Additionally, the IoT Smart Irrigation system can also help to improve the overall efficiency of agriculture and farming operations. By automating the watering process, farmers can save time and resources, as they will no longer need to manually water their crops. This can be especially useful for large-scale operations, where manual watering can be a labor-intensive and time-consuming task.
Another benefit of the IoT Smart Irrigation system is the ability to optimize water usage. With traditional irrigation systems, it can be difficult to control the amount of water being applied, which can lead to over-watering or under-watering. With an IoT Smart Irrigation system, the watering schedule can be adjusted based on real-time data, ensuring that the right amount of water is being applied at the right time. This can help to conserve water and reduce water waste, which is especially important in areas with limited water resources.
Moreover, an IoT Smart Irrigation system can also provide valuable data for farmers and growers. By monitoring soil moisture levels, farmers can gain a better understanding of the water requirements of their crops and make data-driven decisions about their irrigation strategies. This information can be used to improve crop yields, reduce water waste, and make more informed decisions about water management.
In addition, the use of an IoT Smart Irrigation system can also have a positive impact on the environment. By reducing water waste, the system can help to conserve water resources and reduce the impact of agriculture on the environment.
IoT Smart Irrigation system using an Arduino microcontroller can provide many benefits for farmers, growers, and the environment. The system can automate the watering process, conserve water, provide valuable data for farmers, and reduce the impact of agriculture on the environment. The use of an Arduino microcontroller provides a flexible and easy-to-use platform for implementing the system.

5. Conclusions

5.1. Overview

In conclusion, the IoT irrigation system using Arduino has proven to be a successful project. The integration of IoT technology with the traditional irrigation system has allowed for more efficient and effective water management. The use of Arduino as the microcontroller provided a platform for easy programming and control of the system. With its real-time monitoring, farmers can now monitor and adjust the watering system at any time. The success of this project highlights the potential for incorporating IoT technology into traditional agriculture practices, improving efficiency, and ultimately reducing waste. Overall, the IoT irrigation system using Arduino is a step forward in the modernization of agriculture and a great example of how technology can be leveraged to address real-world challenges.

5.2. Future Work

There are many areas where future work can be done in IoT irrigation systems using Arduino. One of the most important areas is developing more advanced sensor systems to gather data on temperature and other important factors. This data can be used to improve the control algorithms used to regulate the irrigation system, to optimize water usage, and reduce waste. Additionally, incorporating machine learning techniques to improve the system's ability to predict and respond to changes in weather and other environmental conditions can be done. Another important area is developing wireless communication protocols for connecting the Arduino-based irrigation system to other devices and to the internet, to enable remote monitoring and control. This allows farmers to monitor and control the system remotely using a smartphone app or web portal. Furthermore, integrating with existing weather services and forecast data to adjust irrigation schedules, accordingly, creating a user-friendly interface, incorporating more advanced features such as automatic plant identification, and developing low-cost and low-power solutions for remote and hard-to-reach areas are also future works to be done in IoT irrigation systems using Arduino.
All of these are indeed important areas for future work in IoT irrigation systems using Arduino. By developing advanced sensor systems, the system can gather more accurate data on various factors such as temperature, soil moisture, and other environmental conditions, which can then be used to optimize the irrigation system and reduce water waste.
Machine learning techniques can also be utilized to make the system more responsive to changing weather conditions and environmental factors. This can help to improve the accuracy of the system and make it more efficient.
Wireless communication protocols such as Wi-Fi, Bluetooth, or Zigbee can be used to connect the system to other devices and the internet, allowing farmers to monitor and control the system remotely. This can greatly increase the accessibility and convenience of the system, as well as providing farmers with real-time updates on the status of the system (Singhal et al., 2020).
Integrating with existing weather services and forecast data can also help to improve the accuracy and efficiency of the system. By taking into account current and predicted weather conditions, the system can adjust its irrigation schedules, accordingly, ensuring that the plants receive the correct amount of water at the right time.
In addition, developing a user-friendly interface and incorporating features such as automatic plant identification can make the system more accessible and easier to use. Finally, creating low-cost and low-power solutions for remote and hard-to-reach areas can help to extend the reach of the system, providing more farmers with access to the benefits of IoT-based irrigation.

5.3. Contribution to Social Business

IoT smart irrigation systems using Arduino can contribute to the social business by promoting sustainable agriculture practices and improving water usage efficiency. These systems use sensors to monitor soil moisture levels, which helps determine the optimal amount of water to be applied to crops. This results in reducing water waste and saving resources, which can help address water scarcity issues in regions facing drought conditions.
Smart irrigation systems also have the potential to increase crop yields by ensuring that crops receive the appropriate amount of water. This can lead to better crop quality and a higher yield, which can benefit farmers and local communities. In turn, this can contribute to the economic development of these areas, providing a boost to local businesses and communities.
Additionally, smart irrigation systems can be used to monitor and manage water usage in large-scale commercial farming operations, helping to ensure efficient water usage and minimize waste. By adopting these systems, agricultural businesses can demonstrate their commitment to sustainability and social responsibility, which can help to build a positive brand image and consumer trust.
In conclusion, IoT smart irrigation systems using Arduino have the potential to make a significant contribution to the social business by promoting sustainable agriculture practices, improving water usage efficiency, and increasing crop yields. These benefits can have a positive impact on farmers, local communities, and the environment, making this technology an important tool for promoting sustainable development and addressing critical global challenges.

References

  1. Anwesa Chaudhuri, A. C., & Sanjib Ray, S. R. (2015). Antiproliferative activity of phytochemicals present in aerial parts aqueous extract of Ampelocissus latifolia (Roxb.) Planch. on apical meristem cells.
  2. Deweshvree Rane, M., Indurkar, P. R., & Khatri, M. (2015). REVIEW PAPER BASED ON AUTOMATIC IRRIGATION SYSTEM BASED ON RF MODULE. International Journal of Advanced Information and Communication Technology, 1(9).
  3. Đuzić, N., & Đumić, D. (2017). Automatic plant watering system via soil moisture sensing by means of suitable electronics and its applications for anthropological and medical purposes. Collegium Antropologicum, 41(2).
  4. Gouda, W., Almurafeh, M., Humayun, M., & Jhanjhi, N. Z. (2022, February). Detection of COVID-19 based on chest X-rays using deep learning. In Healthcare (Vol. 10, No. 2, p. 343). MDPI. [CrossRef]
  5. Gutierrez, J., Villa-Medina, J. F., Nieto-Garibay, A., & Porta-Gandara, M. A. (2014). Automated irrigation system using a wireless sensor network and GPRS module. IEEE Transactions on Instrumentation and Measurement, 63(1). [CrossRef]
  6. Hussain, K., Rahmatyar, A. R., Riskhan, B., Sheikh, M. A. U., & Sindiramutty, S. R. (2024). Threats and Vulnerabilities of Wireless Networks in the Internet of Things (IoT). 2024 IEEE 1st Karachi Section Humanitarian Technology Conference (KHI-HTC), 1–8. [CrossRef]
  7. Humayun, M., Ashfaq, F., Jhanjhi, N. Z., & Alsadun, M. K. (2022). Traffic management: Multi-scale vehicle detection in varying weather conditions using yolov4 and spatial pyramid pooling network. Electronics, 11(17), 2748.
  8. Jhanjhi, N. Z., Brohi, S. N., Malik, N. A., & Humayun, M. (2020, October). Proposing a hybrid rpl protocol for rank and wormhole attack mitigation using machine learning. In 2020 2nd International Conference on Computer and Information Sciences (ICCIS) (pp. 1-6). IEEE. [CrossRef]
  9. Lim, M., Abdullah, A., Jhanjhi, N. Z., Khan, M. K., & Supramaniam, M. (2019). Link prediction in time-evolving criminal network with deep reinforcement learning technique. IEEE Access, 7, 184797-184807.
  10. Mallick, C., Bhoi, S. K., Singh, T., Swain, P., Ruskhan, B., Hussain, K., & Sahoo, K. S. (2023). Transportation Problem Solver for Drug Delivery in Pharmaceutical Companies using Steppingstone Method. International Journal of Intelligent Systems and Applications in Engineering, 11(5s).
  11. Ndashimye, E., Sarkar, N. I., & Ray, S. K. (2021). A Multi-criteria based handover algorithm for vehicle-to-infrastructure communications. Computer Networks, 185, 107652. [CrossRef]
  12. Riskhan, B., Safuan, H. A. J., Hussain, K., Elnour, A. A. H., Abdelmaboud, A., Khan, F., & Kundi, M. (2023). An Adaptive Distributed Denial of Service Attack Prevention Technique in a Distributed Environment. Sensors, 23(14). [CrossRef]
  13. Ray, S. K., Sinha, R., & Ray, S. K. (2015, June). A smartphone-based post-disaster management mechanism using WiFi tethering. In 2015 IEEE 10th conference on industrial electronics and applications (ICIEA) (pp. 966-971). IEEE.
  14. Ray, S. K., Pawlikowski, K., & Sirisena, H. (2009). A fast MAC-layer handover for an IEEE 802.16 e-based WMAN. In AccessNets: Third International Conference on Access Networks, AccessNets 2008, Las Vegas, NV, USA, October 15-17, 2008. Revised Papers 3 (pp. 102-117). Springer Berlin Heidelberg.
  15. Taj, I., & Zaman, N. (2022). Towards industrial revolution 5.0 and explainable artificial intelligence: Challenges and opportunities. International Journal of Computing and Digital Systems, 12(1), 295-320. [CrossRef]
  16. Sathya, A., Arthi, B., Giridharan, S., Karvendan, M., & Kishore, J. (2016). Automatic control of irrigation system in paddy using WSN. Proceedings - 2016 IEEE International Conference on Technological Innovations in ICT for Agriculture and Rural Development, TIAR 2016. [CrossRef]
  17. Shah, K., Pawar, S., Prajapati, G., Upadhyay, S., & Hegde, G. (2019). Proposed Automated Plant Watering System Using IoT. SSRN Electronic Journal. [CrossRef]
  18. Sunehra, D. (2019). Web based smart irrigation system using raspberry Pi. International Journal of Advanced Research in Engineering and Technology, 10(2).
  19. Singhal, V., Jain, S. S., Anand, D., Singh, A., Verma, S., Rodrigues, J. J.,... & Iwendi, C. (2020). Artificial intelligence enabled road vehicle-train collision risk assessment framework for unmanned railway level crossings. IEEE Access, 8, 113790-113806. [CrossRef]
  20. Usha Rani, M., & Kamalesh, S. (2014). Web based service to monitor automatic irrigation system for the agriculture field using sensors. 2014 International Conference on Advances in Electrical Engineering, ICAEE 2014. [CrossRef]
  21. Yong, C. T., Hao, C. V., Ruskhan, B., Lim, S. K. Y., Boon, T. G., Wei, T. S., & Shah, S. B. I. A. (2023). An Implementation of Efficient Smart Street Lights with Crime and Accident Monitoring: A Review. Journal of Survey in Fisheries Sciences, 287–305. [CrossRef]
Disclaimer/Publisher’s Note: The statements, opinions and data contained in all publications are solely those of the individual author(s) and contributor(s) and not of MDPI and/or the editor(s). MDPI and/or the editor(s) disclaim responsibility for any injury to people or property resulting from any ideas, methods, instructions or products referred to in the content.
Copyright: This open access article is published under a Creative Commons CC BY 4.0 license, which permit the free download, distribution, and reuse, provided that the author and preprint are cited in any reuse.
Prerpints.org logo

Preprints.org is a free preprint server supported by MDPI in Basel, Switzerland.

Subscribe

Disclaimer

Terms of Use

Privacy Policy

Privacy Settings

© 2026 MDPI (Basel, Switzerland) unless otherwise stated