Submitted:
13 May 2024
Posted:
13 May 2024
You are already at the latest version
Abstract
Keywords:
1. Introduction
2. Theoretical Background and Hypotheses Development
2.1. The Study Context
2.2. Green HRM and EP
2.3. Green HRM and Sustainability
2.4. Green HRM and EHO
2.5. EP and Sustainability
2.6. EP and EHO
2.7. The Mediating Role of EP in the Link between Green HRM and Sustainability
2.8. The Mediating Role of EP in the Link between Green HRM and EHO
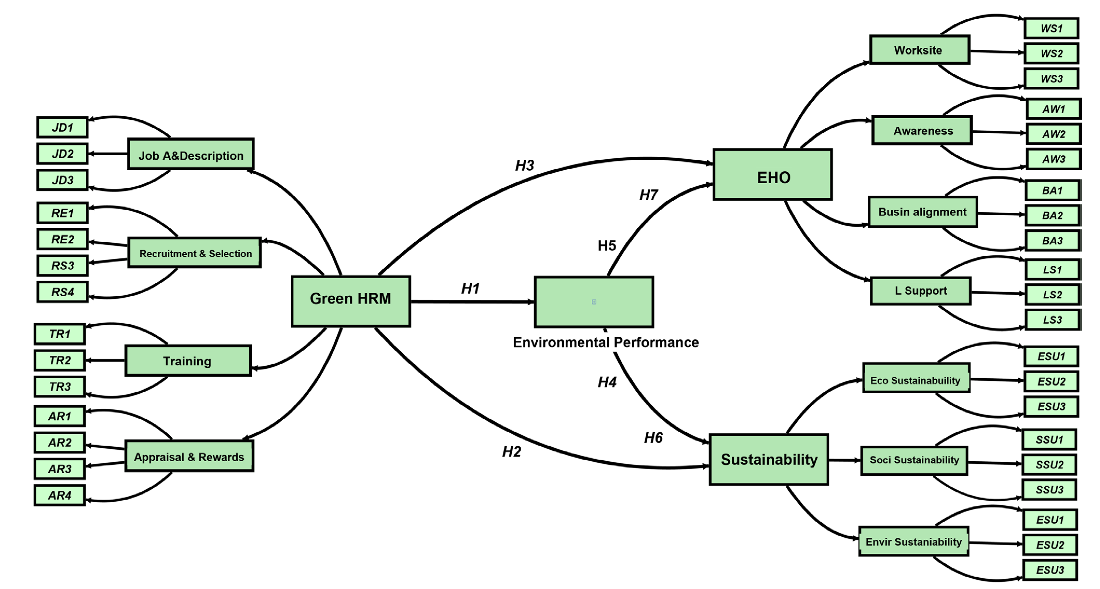
3. Theoretical Base
4. Methodology
4.1. Participants and Procedures
4.2. The Measurement Instruments
4.3. Common Method Bias
5. Data Analysis and Results
5.1. Assessment of Measurement Model
5.1.1. First-Order Measurement Model Assessment


5.1.2. Second-Order Measurement Model Assessment

5.2. The Structure Model
5.3. Mediation Analysis
5.4. The Explanatory Power of the Model
5.5. The Predictive Power of the Model
6. Discussion
7. Practical Contribution
8. Research Limitations and Directions for Future Research
References
- Ahmad, S. Green human resource management: Policies and practices. Cogent Business & Management 2015, 2, 1030817. [Google Scholar]
- Ahmed, U.; AlZgool MR, H.; Shah, S.M.M. The impact of green human resource practices on environmental sustainability. Polish Journal of Management Studies 2019, 20. [Google Scholar] [CrossRef]
- Alam, S.; Zhang, J.; Shehzad, M.U.; Boamah, F.A.; Wang, B. The inclusive analysis of green technology implementation impacts on employees age, job experience, and size in manufacturing firms: Empirical assessment. Environment, Development and Sustainability 2023, 1–20. [Google Scholar] [CrossRef]
- Al-Hawari, M.A.; Quratulain, S.; Melhem, S.B. How and when frontline employees’ environmental values influence their green creativity? Examining the role of perceived work meaningfulness and green HRM practices. Journal of Cleaner Production 2021, 310, 127598. [Google Scholar] [CrossRef]
- Amjad, F.; Abbas, W.; Zia-UR-Rehman, M.; Baig, S.A.; Hashim, M.; Khan, A.; Rehman, H. Effect of green human resource management practices on organizational sustainability: the mediating role of environmental and employee performance. Environmental Science and Pollution Research 2021, 28, 28191–28206. [Google Scholar] [CrossRef]
- Amrutha, V.N.; Geetha, S.N. A systematic review on green human resource management: Implications for social sustainability. Journal of Cleaner Production 2020, 247, 119131. [Google Scholar] [CrossRef]
- Anwar, N.; Mahmood NH, N.; Yusliza, M.Y.; Ramayah, T.; Faezah, J.N.; Khalid, W. Green Human Resource Management for organisational citizenship behaviour towards the environment and environmental performance on a university campus. Journal of Cleaner Production 2020, 256, 120401. [Google Scholar] [CrossRef]
- Arulrajah, A.A.; Opatha, H.; Nawaratne, N.N.J. Green human resource management practices: A review. 2015.
- Awan, F.H.; Dunnan, L.; Jamil, K.; Gul, R.F. Stimulating environmental performance via green human resource management, green transformational leadership, and green innovation: a mediation-moderation model. Environmental Science and Pollution Research 2023, 30, 2958–2976. [Google Scholar] [CrossRef]
- Ayayi, A.G.; Wijesiri, M. Is there a trade-off between environmental performance and financial sustainability in microfinance institutions? Evidence from South and Southeast Asia. Business Strategy and the Environment 2022, 31, 1552–1565. [Google Scholar] [CrossRef]
- Bansal, S.; Mani, S.P.; Gupta, H.; Maurya, S. Sustainable development of the green bond markets in India: Challenges and strategies. Sustainable Development 2023, 31, 237–252. [Google Scholar] [CrossRef]
- Baral, M.M.; Rao UV, A.; Rao, K.S.; Dey, G.C.; Mukherjee, S.; Kumar, M.A. Achieving Sustainability of SMEs Through Industry 4.0-Based Circular Economy. International Journal of Global Business and Competitiveness 2023, 1–17. [Google Scholar] [CrossRef]
- Barney, J. Firm resources and sustained competitive advantage. Journal of Management 1991, 17, 99–120. [Google Scholar] [CrossRef]
- Barney, J.B. Is the resource-based “view” a useful perspective for strategic management research? Yes. Academy of Management Review 2001, 26, 41–56. [Google Scholar]
- Beehr, T.A.; Newman, J.E. Job stress, employee health, and organizational effectiveness: A facet analysis, model, and literature review 1. Personnel Psychology 1978, 31, 665–699. [Google Scholar] [CrossRef]
- Chen, H.-M.; Kuo, T.-C.; Chen, J.-L. Impacts on the ESG and financial performances of companies in the manufacturing industry based on the climate change related risks. Journal of Cleaner Production 2022, 380, 134951. [Google Scholar] [CrossRef]
- Daily, B.F.; Bishop, J.W.; Steiner, R. The mediating role of EMS teamwork as it pertains to HR factors and perceived environmental performance. Journal of Applied Business Research (JABR) 2007, 23. [Google Scholar] [CrossRef]
- Das, S.C.; Singh, R.K. Green HRM and organizational sustainability: An empirical review. Kegees Journal of Social Science 2016, 8, 227–236. [Google Scholar]
- de Castro Hilsdorf, W.; de Mattos, C.A.; de Campos Maciel, L.O. Principles of sustainability and practices in the heavy-duty vehicle industry: A study of multiple cases. Journal of Cleaner Production 2017, 141, 1231–1239. [Google Scholar] [CrossRef]
- Della, L.J.; DeJoy, D.M.; Goetzel, R.Z.; Ozminkowski, R.J.; Wilson, M.G. Assessing management support for worksite health promotion: psychometric analysis of the leading by example (LBE) instrument. American Journal of Health Promotion 2008, 22, 359–367. [Google Scholar] [CrossRef]
- Dumont, J.; Shen, J.; Deng, X. Effects of green HRM practices on employee workplace green behavior: The role of psychological green climate and employee green values. Human Resource Management 2017, 56, 613–627. [Google Scholar] [CrossRef]
- Dutta, D. Greening people: A strategic dimension. ZENITH International Journal of Business Economics & Management Research 2012, 2. [Google Scholar]
- Elkington, J. Towards the sustainable corporation: Win-win-win business strategies for sustainable development. California Management Review 1994, 36, 90–100. [Google Scholar] [CrossRef]
- Elkington, J. Governance for sustainability. Corporate Governance: An International Review 2006, 14, 522–529. [Google Scholar] [CrossRef]
- Elshaer, I.A.; Sobaih AE, E.; Aliedan, M.; Azazz AM, S. The effect of green human resource management on environmental performance in small tourism enterprises: mediating role of pro-environmental behaviors. Sustainability 2021, 13, 1956. [Google Scholar] [CrossRef]
- Fornell, C.; Larcker, D.F. Evaluating structural equation models with unobservable variables and measurement error. Journal of Marketing Research 1981, 18, 39–50. [Google Scholar] [CrossRef]
- Freeman, R.E. (1984). Strategic management: a stakeholder approach, Pitman. Boston, MA.
- Geng, L.; Lu, X.; Zhang, C. The Theoretical Lineage and Evolutionary Logic of Research on the Environmental Behavior of Family Firms: A Literature Review. International Journal of Environmental Research and Public Health 2023, 20, 4768. [Google Scholar] [CrossRef] [PubMed]
- Gericke, N.; Boeve-de Pauw, J.; Berglund, T.; Olsson, D. The Sustainability Consciousness Questionnaire: The theoretical development and empirical validation of an evaluation instrument for stakeholders working with sustainable development. Sustainable Development 2019, 27, 35–49. [Google Scholar] [CrossRef]
- Ghouri, A.M.; Mani, V.; Khan, M.R.; Khan, N.R.; Srivastava, A.P. Enhancing business performance through green human resource management practices: an empirical evidence from Malaysian manufacturing industry. International Journal of Productivity and Performance Management 2020. [Google Scholar] [CrossRef]
- Gilal, F.G.; Ashraf, Z.; Gilal, N.G.; Gilal, R.G.; Channa, N.A. Promoting environmental performance through green human resource management practices in higher education institutions: A moderated mediation model. Corporate Social Responsibility and Environmental Management 2019, 26, 1579–1590. [Google Scholar] [CrossRef]
- Gouda, S.K.; Saranga, H. Pressure or premium: what works best where? Antecedents and outcomes of sustainable manufacturing practices. International Journal of Production Research 2020, 58, 7201–7217. [Google Scholar] [CrossRef]
- Gu, Y. (2023). Environmental performance and employee welfare: Evidence from health benefit costs. International Review of Finance.
- Gupta, V.; Santosh, K.C.; Arora, R.; Ciano, T.; Kalid, K.S.; Mohan, S. Socioeconomic impact due to COVID-19: An empirical assessment. Information Processing & Management 2022, 59, 102810. [Google Scholar]
- Hair, J.F.; Risher, J.J.; Sarstedt, M.; Ringle, C.M. When to use and how to report the results of PLS-SEM. European Business Review 2019, 31, 2–24. [Google Scholar] [CrossRef]
- Hair, J.F., Jr.; Hult GT, M.; Ringle, C.M.; Sarstedt, M. A primer on partial least squares structural equation modeling (PLS-SEM). Sage publications. 2021.
- Hair, J.F., Jr.; Sarstedt, M.; Hopkins, L.; Kuppelwieser, V.G. Partial least squares structural equation modeling (PLS-SEM): An emerging tool in business research. European Business Review. 2014.
- Hair, J., Jr.; Hult, F.; GTM, R.C.; Sarstedt, M. (2017). A primer on partial least squares structural equation modeling (PLS-SEM)(ed.) Sage Publications, Thousand Oaks.
- Han, Z.; Huo, B. The impact of green supply chain integration on sustainable performance. Industrial Management & Data Systems 2020, 120, 657–674. [Google Scholar]
- Henseler, J.; Ringle, C.M.; Sarstedt, M. A new criterion for assessing discriminant validity in variance-based structural equation modeling. Journal of the Academy of Marketing Science 2015, 43, 115–135. [Google Scholar] [CrossRef]
- Henseler, J.; Ringle, C.M.; Sinkovics, R.R. (2009). The use of partial least squares path modeling in international marketing. In New challenges to international marketing. Emerald Group Publishing Limited.
- Ikram, M.; Zhou, P.; Shah, S.A.A.; Liu, G.Q. Do environmental management systems help improve corporate sustainable development? Evidence from manufacturing companies in Pakistan. Journal of Cleaner Production 2019, 226, 628–641. [Google Scholar] [CrossRef]
- Iqbal, Q. The era of environmental sustainability: Ensuring that sustainability stands on human resource management. Global Business Review 2020, 21, 377–391. [Google Scholar] [CrossRef]
- Jabbar, M.H.; Abid, M. A study of green HR practices and its impact on environmental performance: A review. Management Research Report 2015, 3, 142–154. [Google Scholar]
- Jabbour, C.J.C.; Santos, F.C.A.; Nagano, M.S. Contributions of HRM throughout the stages of environmental management: methodological triangulation applied to companies in Brazil. The International Journal of Human Resource Management 2010, 21, 1049–1089. [Google Scholar] [CrossRef]
- Jackson, S.E.; Renwick, D.W.S.; Jabbour, C.J.C.; Muller-Camen, M. State-of-the-art and future directions for green human resource management: Introduction to the special issue. German Journal of Human Resource Management 2011, 25, 99–116. [Google Scholar] [CrossRef]
- Jamal, T.; Zahid, M.; Martins, J.M.; Mata, M.N.; Rahman, H.U.; Mata, P.N. Perceived green human resource management practices and corporate sustainability: multigroup Analysis and major industries perspectives. Sustainability 2021, 13, 3045. [Google Scholar] [CrossRef]
- Jerónimo, H.M.; Henriques, P.L.; de Lacerda, T.C.; da Silva, F.P.; Vieira, P.R. Going green and sustainable: The influence of green HR practices on the organizational rationale for sustainability. Journal of Business Research 2020, 112, 413–421. [Google Scholar] [CrossRef]
- Kim, K.; Kim, S. Bringing power and time in: How do the role of government and generation matter for environmental policy support? Energy Strategy Reviews 2022, 42, 100894. [Google Scholar] [CrossRef]
- Kim, Y.J.; Kim, W.G.; Choi, H.-M.; Phetvaroon, K. The effect of green human resource management on hotel employees’ eco-friendly behavior and environmental performance. International Journal of Hospitality Management 2019, 76, 83–93. [Google Scholar] [CrossRef]
- Kock, N. Common method bias in PLS-SEM: A full collinearity assessment approach. International Journal of E-Collaboration (Ijec) 2015, 11, 1–10. [Google Scholar] [CrossRef]
- Kock, N.; Lynn, G. Lateral collinearity and misleading results in variance-based SEM: An illustration and recommendations. Journal of the Association for Information Systems 2012, 13. [Google Scholar] [CrossRef]
- Koo, C.; Chung, N.; Ryoo, S.Y. How does ecological responsibility affect manufacturing firms’ environmental and economic performance? Total Quality Management & Business Excellence 2014, 25, 1171–1189. [Google Scholar]
- Kumar, C.M.S.; Singh, S.; Gupta, M.K.; Nimdeo, Y.M.; Raushan, R.; Deorankar, A.V.; Kumar, T.M.A.; Rout, P.K.; Chanotiya, C.S.; Pakhale, V.D. Solar energy: A promising renewable source for meeting energy demand in Indian agriculture applications. Sustainable Energy Technologies and Assessments 2023, 55, 102905. [Google Scholar] [CrossRef]
- Kuuyelleh, E.N.; Ayentimi, D.T.; Ali Abadi, H. Green People Management, Internal Communications and Employee Engagement. Green Marketing and Management in Emerging Markets: The Crucial Role of People Management in Successful Implementation 2021, 151–165. [Google Scholar]
- Li, W.; Chen, S.; Gao, Z.; Chen, X. (2023). Assessing the impact of corporate environmental performance on efficiency improvement in labor investment. Business Strategy and the Environment.
- Mahdy, F.; Alqahtani, M.; Binzafrah, F. Imperatives, Benefits, and Initiatives of Green Human Resource Management (GHRM): A Systematic Literature Review. Sustainability 2023, 15, 4866. [Google Scholar] [CrossRef]
- Malik, S.Y.; Cao, Y.; Mughal, Y.H.; Kundi, G.M.; Mughal, M.H.; Ramayah, T. Pathways towards sustainability in organizations: Empirical evidence on the role of green human resource management practices and green intellectual capital. Sustainability 2020, 12, 3228. [Google Scholar] [CrossRef]
- Margaretha, M.; Saragih, S. Developing new corporate culture through green human resource practice. International Conference on Business, Economics, and Accounting 2013, 1.
- Masri, H.A.; Jaaron, A.A.M. Assessing green human resources management practices in Palestinian manufacturing context: An empirical study. , 143, 474–489. Journal of Cleaner Production 2017, 143, 474–489. [Google Scholar] [CrossRef]
- Melnyk, S.A.; Sroufe, R.P.; Calantone, R. Assessing the impact of environmental management systems on corporate and environmental performance. Journal of Operations Management 2003, 21, 329–351. [Google Scholar] [CrossRef]
- Mousa, S.K.; Othman, M. The impact of green human resource management practices on sustainable performance in healthcare organisations: A conceptual framework. Journal of Cleaner Production 2020, 243, 118595. [Google Scholar] [CrossRef]
- Mtembu, V. Does having knowledge of green human resource management practices influence its implementation within organizations? Problems and Perspectives in Management 2019, 17, 267. [Google Scholar] [CrossRef]
- Nasir, M.; Asad, N.; Hashmi, H.B.A.; Fu, H.; Abbass, K. Analyzing the pro-environmental behavior of pharmaceutical employees through Green HRM practices: The mediating role of green commitment. Environmental Science and Pollution Research 2023, 30, 7886–7903. [Google Scholar] [CrossRef]
- Nawangsari, L.C.; Sutawidjaya, A.H. (2019). How the Green Human Resources Management (GHRM) Process Can Be Adopted for the Organization Business? 1st International Conference on Economics, Business, Entrepreneurship, and Finance (ICEBEF 2018), 463–465.
- Nguyen, H.T.T.; Bui, L.T.B.; Tran, K.T.; Tran, M.D.T.; Nguyen, K.V.; Bui, H.M. The toxic waste management towards corporates’ sustainable development: A causal approach in Vietnamese industry. Environmental Technology & Innovation 2023, 103186. [Google Scholar]
- Nguyen, T.H.H.; Elmagrhi, M.H.; Ntim, C.G.; Wu, Y. Environmental performance, sustainability, governance and financial performance: Evidence from heavily polluting industries in China. Business Strategy and the Environment 2021, 30, 2313–2331. [Google Scholar] [CrossRef]
- Obaid, T. The impact of green recruitment, green training and green learning on the firm performance: conceptual paper. International Journal of Applied Research 2015, 1, 951–953. [Google Scholar]
- Obeidat, S.M.; Al Bakri, A.A.; Elbanna, S. Leveraging “green” human resource practices to enable environmental and organizational performance: Evidence from the Qatari oil and gas industry. Journal of Business Ethics 2020, 164, 371–388. [Google Scholar] [CrossRef]
- Owino, W.A.; Kwasira, J. Influence of selected green human resource management practices on environmental sustainability at Menengai Oil Refinery Limited Nakuru, Kenya. Journal of Human Resource Management 2016, 4, 19–27. [Google Scholar] [CrossRef]
- Paillé, P.; Chen, Y.; Boiral, O.; Jin, J. The impact of human resource management on environmental performance: An employee-level study. Journal of Business Ethics 2014, 121, 451–466. [Google Scholar] [CrossRef]
- Paillé; P. ; Valéau, P.; Renwick, D.W. Leveraging green human resource practices to achieve environmental sustainability. Journal of Cleaner Production 2020, 260, 121137. [Google Scholar] [CrossRef]
- Pham, N.T.; Thanh, T.V.; Tučková, Z.; Thuy, V.T.N. The role of green human resource management in driving hotel’s environmental performance: Interaction and mediation analysis. International Journal of Hospitality Management 2020, 88, 102392. [Google Scholar] [CrossRef]
- Podsakoff, P.M.; MacKenzie, S.B.; Lee, J.-Y.; Podsakoff, N.P. Common method biases in behavioral research: a critical review of the literature and recommended remedies. Journal of Applied Psychology 2003, 88, 879. [Google Scholar] [CrossRef]
- Rani, S. (2023). Initiatives on Climate Change Mitigation. In Climate, Land-Use Change and Hydrology of the Beas River Basin, Western Himalayas (pp. 177–202). Springer.
- Rani, S.; Mishra, K. Green HRM: Practices and strategic implementation in the organizations. International Journal on Recent and Innovation Trends in Computing and Communication 2014, 2, 3633–3639. [Google Scholar]
- Rawashdeh, A. The impact of green human resource management on organizational environmental performance in Jordanian health service organizations. Management Science Letters 2018, 8, 1049–1058. [Google Scholar] [CrossRef]
- Razab, M.F.; Udin, Z.M.; Osman, W.N. Understanding the role of GHRM towards environmental performance. Journal of Global Business and Social Entrepreneurship (GBSE) 2015, 1, 118–125. [Google Scholar]
- Ren, S.; Tang, G.; EJackson, S. Green human resource management research in emergence: A review and future directions. Asia Pacific Journal of Management 2018, 35, 769–803. [Google Scholar] [CrossRef]
- Renwick, D.; Redman, T.; Maguire, S. Green HRM: A review, process model, and research agenda. University of Sheffield Management School Discussion Paper 2008, 1, 1–46. [Google Scholar]
- Renwick, D.W.S.; Redman, T.; Maguire, S. Green human resource management: A review and research agenda. International Journal of Management Reviews 2013, 15, 1–14. [Google Scholar] [CrossRef]
- Ringle, C.M.; Sarstedt, M.; Mitchell, R.; Gudergan, S.P. Partial least squares structural equation modeling in HRM research. The International Journal of Human Resource Management 2020, 31, 1617–1643. [Google Scholar] [CrossRef]
- Roscoe, S.; Subramanian, N.; Jabbour, C.J.C.; Chong, T. Green human resource management and the enablers of green organisational culture: Enhancing a firm’s environmental performance for sustainable development. Business Strategy and the Environment 2019, 28, 737–749. [Google Scholar] [CrossRef]
- Rubel, M.R.B.; Kee, D.M.H.; Rimi, N.N. Green human resource management and supervisor pro-environmental behavior: The role of green work climate perceptions. Journal of Cleaner Production 2021, 313, 127669. [Google Scholar] [CrossRef]
- Saeed BBin Afsar, B.; Hafeez, S.; Khan, I.; Tahir, M.; Afridi, M.A. Promoting employee’s proenvironmental behavior through green human resource management practices. Corporate Social Responsibility and Environmental Management 2019, 26, 424–438. [Google Scholar] [CrossRef]
- Sahoo, S. Lean practices and operational performance: the role of organizational culture. International Journal of Quality & Reliability Management 2022, 39, 428–467. [Google Scholar]
- Scalia, M.; Barile, S.; Saviano, M.; Farioli, F. Governance for sustainability: A triple-helix model. Sustainability Science 2018, 13, 1235–1244. [Google Scholar] [CrossRef]
- Shafaei, A.; Nejati, M.; Yusoff, Y.M. Green human resource management: A two-study investigation of antecedents and outcomes. International Journal of Manpower. 2020. [Google Scholar] [CrossRef]
- Shaikh, M. Green HRM: A requirement of 21st century. Journal of Research in Commerce and Management 2010, 1, 122–127. [Google Scholar]
- Shmueli, G.; Sarstedt, M.; Hair, J.F.; Cheah, J.-H.; Ting, H.; Vaithilingam, S.; Ringle, C.M. Predictive model assessment in PLS-SEM: guidelines for using PLSpredict. European Journal of Marketing. 2019. [Google Scholar] [CrossRef]
- Singh, S.K.; Del Giudice, M.; Chierici, R.; Graziano, D. Green innovation and environmental performance: The role of green transformational leadership and green human resource management. Technological Forecasting and Social Change 2020, 150, 119762. [Google Scholar] [CrossRef]
- Siyambalapitiya, J.; Zhang, X.; Liu, X. Green human resource management: A proposed model in the context of Sri Lanka’s tourism industry. Journal of Cleaner Production 2018, 201, 542–555. [Google Scholar] [CrossRef]
- Sorensen, G.; McLellan, D.; Dennerlein, J.T.; Pronk, N.P.; Allen, J.D.; Boden, L.I.; Okechukwu, C.A.; Hashimoto, D.; Stoddard, A.; Wagner, G.R. Integration of health protection and health promotion: rationale, indicators, and metrics. Journal of Occupational and Environmental Medicine/American College of Occupational and Environmental Medicine 2013, 55, S12. [Google Scholar] [CrossRef] [PubMed]
- Srivastava, A.K.; Dharwal, M.; Sharma, A. Green financial initiatives for sustainable economic growth: a literature review. Materials Today: Proceedings 2022, 49, 3615–3618. [Google Scholar] [CrossRef]
- Suharti, L.; Sugiarto, A. A qualitative study OF Green HRM practices and their benefits in the organization: An Indonesian company experience. Business: Theory and Practice 2020, 21, 200–211. [Google Scholar] [CrossRef]
- Sujatha, R.; Basu, S. Human resource dimensions for environment management system: evidences from two Indian fertilizer firms. European Journal of Business and Management 2013, 5, 2222–2839. [Google Scholar]
- Tiwari, R.; Sharma, Y. Public policies to promote renewable energy technologies: Learning from Indian experiences. Materials Today: Proceedings 2022, 49, 366–371. [Google Scholar] [CrossRef]
- Tripathi, V.; Jham, J. Corporate environmental performance and stock market performance: Indian evidence on disaggregated measure of sustainability. Journal of Corporate Accounting & Finance 2020, 31, 76–97. [Google Scholar]
- Úbeda-García, M.; Claver-Cortés, E.; Marco-Lajara, B.; Zaragoza-Sáez, P. Corporate social responsibility and firm performance in the hotel industry. The mediating role of green human resource management and environmental outcomes. Journal of Business Research 2021, 123, 57–69. [Google Scholar]
- Umrani, W.A.; Channa, N.A.; Yousaf, A.; Ahmed, U.; Pahi, M.H.; Ramayah, T. Greening the workforce to achieve environmental performance in hotel industry: A serial mediation model. Journal of Hospitality and Tourism Management 2020, 44, 50–60. [Google Scholar] [CrossRef]
- Wang, D.; Li, S.; Sueyoshi, T. DEA environmental assessment on US Industrial sectors: Investment for improvement in operational and environmental performance to attain corporate sustainability. Energy Economics 2014, 45, 254–267. [Google Scholar] [CrossRef]
- Wen, J.; Hussain, H.; Waheed, J.; Ali, W.; Jamil, I. Pathway toward environmental sustainability: mediating role of corporate social responsibility in green human resource management practices in small and medium enterprises. International Journal of Manpower 2022, 43, 701–718. [Google Scholar] [CrossRef]
- Wendling, Z.A.; Jacob, M.; Esty, D.C.; Emerson, J.W. Explaining environmental performance: Insights for progress on sustainability. Environmental Development 2022, 44, 100741. [Google Scholar] [CrossRef]
- Wright, T.A.; Wright, V.P. Organizational researcher values, ethical responsibility, and the committed-to-participant research perspective. Journal of Management Inquiry 2002, 11, 173–185. [Google Scholar] [CrossRef]
- Yong, J.Y.; Yusliza, M.; Ramayah, T.; Chiappetta Jabbour, C.J.; Sehnem, S.; Mani, V. Pathways towards sustainability in manufacturing organizations: Empirical evidence on the role of green human resource management. Business Strategy and the Environment 2020, 29, 212–228. [Google Scholar] [CrossRef]
- Yong, J.Y.; Yusliza, M.-Y.; Fawehinmi, O.O. Green human resource management: A systematic literature review from 2007 to 2019. Benchmarking: An International Journal.
- Yusoff, Y.M.; Nejati, M.; Kee, D.M.H.; Amran, A. Linking green human resource management practices to environmental performance in hotel industry. Global Business Review 2020, 21, 663–680. [Google Scholar] [CrossRef]
- Zaid, A.A.; Bon, A.T.; Jaaron, A.A. Green human resource management bundle practices and manufacturing organizations for performance optimization: a conceptual model. International Journal of Engineering & Technology 2018, 7, 87–91. [Google Scholar]
- Zhao, X.; Lynch Jr, J.G.; Chen, Q. Reconsidering Baron and Kenny: Myths and truths about mediation analysis. Journal of Consumer Research 2010, 37, 197–206. [Google Scholar] [CrossRef]
- Zighan, S.; Abuhussein, T.; Al-Zu’bi, Z.; Dwaikat, N.Y. (2023). A qualitative exploration of factors driving sustainable innovation in small-and medium-sized enterprises in Jordan. Journal of Enterprising Communities: People and Places in the Global Economy.
- Zoogah, D.B. The dynamics of Green HRM behaviors: A cognitive social information processing approach. German Journal of Human Resource Management 2011, 25, 117–139. [Google Scholar] [CrossRef]

| Variable | Category | Frequency | Percentage |
|---|---|---|---|
| Types of firms | Service firms | 221 | 69.5 |
| Manufacturing firms | 97 | 30.5 | |
| Annual Turnover | Less than 5 Crores | 52 | 16.4 |
| 5 - 75 Crores | 63 | 19.8 | |
| 75 - 250 Crores | 96 | 30.2 | |
| Above 250 Crores | 107 | 33.6 | |
| Ownership | Family Business | 216 | 67.9 |
| Public Limited | 24 | 7.5 | |
| Private Limited | 16 | 5.0 | |
| Collaboration with international firms | 62 | 19.5 | |
| Total | 318 | 100% | |
| Coding | Loadings | Constructs’ α, CR, rho-A and EVA |
|---|---|---|
| JD1 | 0.929 | Job & Description (α=0.895, CR=0.934, rho-A=0.903, AVE=0.826 |
| JD2 | 0.894 | |
| JD3 | 0.904 | |
| RS1 | 0.849 | Recruitment & Selection (α=0.889, CR=0.923, rho-A=0.890, AVE=0.749) |
| RS2 | 0.875 | |
| RS3 | 0.861 | |
| RS4 | 0.878 | |
| TR1 | 0.888 | Training (α=0.853, CR=0.911, rho-A=0.855, AVE=0.772) |
| TR2 | 0.883 | |
| TR3 | 0.866 | |
| AR1 | 0.832 | Appraisal & Rewards (α=0.879, CR=0.916, rho-A=0.883, AVE=0.733) |
| AR2 | 0.860 | |
| AR3 | 0.847 | |
| AR4 | 0.884 | |
| EP1 | 0.811 | Environmental performance (α=0.921, CR=0.936, rho-A=0.933, AVE=0.676) |
| EP2 | 0.779 | |
| EP3 | 0.799 | |
| EP4 | 0.823 | |
| EP5 | 0.831 | |
| EP6 | 0.871 | |
| EP7 | 0.839 | |
| WS1 | 0.814 | Worksite (α=0.814, CR=0.890, rho-A=0.830, AVE=729) |
| WS2 | 0.901 | |
| WS3 | 0.844 | |
| AW1 | 0.802 | Awareness (α=0.836, CR=0.901, rho-A=0.885, AVE=0.753) |
| AW2 | 0.899 | |
| AW3 | 0.898 | |
| BA1 | 0.871 | Business alignment (α=0.818, CR=0.891, rho-A=0.829, AVE=0.732) |
| BA2 | 0.868 | |
| BA3 | 0.827 | |
| LS1 | 0.847 | Leadership Support (α=0.784, CR=0.874, rho-A=0.786, AVE=0.698) |
| LS2 | 0.845 | |
| LS3 | 0.813 | |
| ES1 | 0.908 | Economic Sustainability (α=0.885, CR=0.929, rho-A=0.898, AVE=0.813) |
| ES2 | 0.868 | |
| ES3 | 0.928 | |
| SS1 | 0.914 | Social Sustainability (α0.900=, CR=0.938, rho-A=0.900, AVE=0.834) |
| SS2 | 0.897 | |
| SS3 | 0.927 | |
| ES1 | 0.899 | Environmental Sustainability (α=0.895, CR=0.934, rho-A=0.898, AVE=0.826) |
| ES2 | 0.914 | |
| ES3 | 0.913 |
| No | FOCs | 1 | 2 | 3 | 4 | 5 | 6 | 7 | 8 | 9 | 10 | 11 | 12 |
| 1 | Job & Description | 0.909 | |||||||||||
| 2 | Recruitment& Selection | 0.599 | 0.866 | ||||||||||
| 3 | Training | 0.5 | 0.614 | 0.879 | |||||||||
| 4 | Appraisal & Rewards | 0.565 | 0.693 | 0.699 | 0.856 | ||||||||
| 5 | Envir performance | 0.219 | 0.343 | 0.262 | 0.274 | 0.822 | |||||||
| 6 | Worksite | 0.392 | 0.466 | 0.397 | 0.467 | 0.295 | 0.854 | ||||||
| 7 | Awareness | 0.361 | 0.444 | 0.426 | 0.443 | 0.281 | 0.623 | 0.868 | |||||
| 8 | Business alignment | 0.273 | 0.301 | 0.254 | 0.343 | 0.236 | 0.594 | 0.604 | 0.856 | ||||
| 9 | Leadership Support | 0.383 | 0.445 | 0.365 | 0.443 | 0.295 | 0.718 | 0.444 | 0.592 | 0.835 | |||
| 10 | Economic Sustainability | 0.219 | 0.238 | 0.178 | 0.301 | 0.328 | 0.243 | 0.312 | 0.216 | 0.302 | 0.901 | ||
| 11 | Social Sustainability | 0.2 | 0.275 | 0.235 | 0.309 | 0.344 | 0.279 | 0.355 | 0.259 | 0.344 | 0.625 | 0.913 | |
| 12 | Environmental Sustainability | 0.137 | 0.175 | 0.17 | 0.193 | 0.304 | 0.115 | 0.252 | 0.125 | 0.199 | 0.562 | 0.634 | 0.909 |
| No | FOCs | 1 | 2 | 3 | 4 | 5 | 6 | 7 | 8 | 9 | 10 | 11 | 12 |
| 1 | Job & Description | ||||||||||||
| 2 | Recruitment & Selection | 0.672 | |||||||||||
| 3 | Training | 0.568 | 0.705 | ||||||||||
| 4 | Appraisal & Rewards | 0.632 | 0.781 | 0.805 | |||||||||
| 5 | Envir performance | 0.231 | 0.372 | 0.288 | 0.292 | ||||||||
| 6 | Worksite | 0.45 | 0.546 | 0.471 | 0.329 | 0.329 | |||||||
| 7 | Awareness | 0.411 | 0.51 | 0.497 | 0.308 | 0.308 | 0.755 | ||||||
| 8 | Business alignment | 0.315 | 0.352 | 0.305 | 0.26 | 0.26 | 0.722 | 0.739 | |||||
| 9 | Leadership Support | 0.454 | 0.533 | 0.445 | 0.334 | 0.334 | 0.897 | 0.786 | 0.733 | ||||
| 10 | Economic Sustainability | 0.241 | 0.265 | 0.201 | 0.357 | 0.357 | 0.285 | 0.358 | 0.248 | 0.358 | |||
| 11 | Social Sustainability | 0.22 | 0.308 | 0.269 | 0.369 | 0.369 | 0.323 | 0.406 | 0.3 | 0.408 | 0.697 | ||
| 12 | Environmental Sustainability | 0.149 | 0.196 | 0.194 | 0.357 | 0.33 | 0.136 | 0.284 | 0.143 | 0.238 | 0.633 | 0.707 |
| SOCs | FOCs | Loadings | Alpha | CR | rho-A | EVA |
| Green HRM | Job & Description | 0.774 | 0.863 | 0.907 | 0.874 | 0.710 |
| Recruitment & Selection | 0.874 | |||||
| Training | 0.830 | |||||
| Appraisal & Rewards | 0.888 | |||||
| EHO | Worksite | 0.876 | 0.871 | 0.911 | 0.883 | 0.720 |
| Awareness | 0.848 | |||||
| Business alignment | 0.792 | |||||
| Leadership Support | 0.875 | |||||
| Sustainability | Economic Sustainability | 0.854 | 0.822 | 0.894 | 0.832 | 0.737 |
| Social Sustainability | 0.888 | |||||
| Environmental Sustainability | 0.832 |
| No | SOCs | 1 | 2 | 3 | 4 |
| 1 | Green HRM | 0.842 | |||
| 2 | EP | 0.330 | 0.822 | ||
| 3 | EHO | 0.553 | 0.328 | 0.848 | |
| 4 | Sustainability | 0.310 | 0.381 | 0.353 | 0.859 |
| No | SOCs | 1 | 2 | 3 | 4 |
| 1 | Green HRM | ||||
| 2 | EP | 0.357 | |||
| 3 | EHO | 0.626 | 0.351 | ||
| 4 | Sustainability | 0.360 | 0.428 | 0.405 |
| Hypo | Path | β | SD | t-value | p-value | CI | Supported | |
| 2.50% | 97.50% | |||||||
| H1 | Green HRM -> EP | 0.330 | 0.051 | 6.402 | 0.000 | 0.228 | 0.432 | Yes |
| H2 | Green HRM -> Sustainability | 0.207 | 0.064 | 3.229 | 0.001 | 0.080 | 0.329 | Yes |
| H3 | Green HRM -> EHO | 0.499 | 0.051 | 9.766 | 0.000 | 0.396 | 0.595 | Yes |
| H4 | EP -> Sustainability | 0.312 | 0.061 | 5.133 | 0.000 | 0.196 | 0.434 | Yes |
| H5 | EP -> EHO | 0.164 | 0.051 | 3.203 | 0.001 | 0.063 | 0.265 | Yes |
| Hypo | Path | Indirect effect | Decision | Type of mediation | |||||
| β | SD | β | p-value | CI | |||||
| 2.5% | 97.5% | ||||||||
| H6 | Green HRM -> EP -> Sustainability | 0.103 | 0.028 | 3.695 | 0.000 | 0.057 | 0.166 | Supported | Partial mediation |
| H7 | Green HRM -> EP -> EHO | 0.054 | 0.020 | 2.656 | 0.008 | 0.020 | 0.099 | Supported | Partial mediation |
| SOCs | R2 | R2adjusted |
| Sustainability | 0.183 | 0.178 |
| EHO | 0.329 | 0.325 |
| Indicators | Q²predict | MAE | PLS-SEM-LM | ||
| PLS-SEM | LM | ||||
| Economic Sustainability | 0.071 | 0.967 | 0.968 | -0.001 | |
| Environmental Sustainability | 0.031 | 0.988 | 0.997 | -0.009 | |
| Social Sustainability | 0.085 | 0.960 | 0.966 | -0.006 | |
| Awareness | 0.241 | 0.874 | 0.882 | -0.009 | |
| Business alignment | 0.108 | 0.947 | 0.949 | -0.002 | |
| Leadership Support | 0.231 | 0.879 | 0.887 | -0.007 | |
| Worksite | 0.257 | 0.865 | 0.872 | -0.008 | |
Disclaimer/Publisher’s Note: The statements, opinions and data contained in all publications are solely those of the individual author(s) and contributor(s) and not of MDPI and/or the editor(s). MDPI and/or the editor(s) disclaim responsibility for any injury to people or property resulting from any ideas, methods, instructions or products referred to in the content. |
© 2024 by the authors. Licensee MDPI, Basel, Switzerland. This article is an open access article distributed under the terms and conditions of the Creative Commons Attribution (CC BY) license (http://creativecommons.org/licenses/by/4.0/).