Submitted:
30 April 2024
Posted:
01 May 2024
Read the latest preprint version here
Abstract
Keywords:
1. Introduction
1.2. Underpinning Theory
1.2.1. Sustainable Competitive Advantage (SCA)
1.2.2. Eco-Innovation
1.2.3. Eco-Innovation as a Complex Adaptive System
1.2.4. Relationship of Eco-Innovation to Strategic Dimensions in Manufacturing SMEs
1.3. Research Hypotheses
1.3.1. The Competitive Environment
1.3.2. The Economic Environment
1.3.3. The Technological Environment
1.3.4. Political Environment
1.3.5. Social Environment
1.3.6. Strategic Orientation and Focus
1.3.7. Internal and Organizational Capabilities
1.3.8. Adsorption Capabilities

2. Materials and Methods
2.1. The Research Design
2.2. Data Collection
- Step 1: formulation of the research question.
- Step 2: location of studies.
- Step 3: selection and evaluation of studies.
- Step 4: analysis and synthesis.
- Step 5: reporting and use of research results.
| Step. 1 | Conceptual limits for document search in WOS and SCOPUS:
|
| Step 2 | Definition of criteria for document search in WOS and SCOPUS:
|
| Step 3 | Definition of exclusion criteria for the documents found:
|
2.3. Data Analysis
3. Results
3.1. Literature Review
| Overall Dimensions/Categories | Study |
| Social capital and eco-Innovation | Assessing the influence of social capital and innovations on environmental performance of manufacturing SMEs [120]. |
| Knowledge and expertise for eco-Innovation | Ecolabnet service packages as a response to the needs of manufacturing enterprises in the SME sector of the Baltic Sea Region [121]. |
| Eco-innovation of food processing and manufacturing SMEs [122]. | |
| Innovation in manufacturing SMEs during the COVID-19 pandemic: How does environmental dynamism reinforce employee proactive behavior [123]. | |
| Manufacturing SMEs doing it for themselves: developing, testing and piloting an online sustainability and eco-innovation toolkit for SMEs [124]. | |
| Internal environmental capabilities | Linking internal environmental capabilities to sustainable competitive advantage in manufacturing SMEs [125]. |
| The role of CSR oriented organisational culture in eco-innovation practices [126]. | |
| On the growth impact of different eco-innovation business strategies [127]. | |
| Institutional pressure and eco-innovation: The mediating role of green absorptive capacity and strategically environmental orientation among manufacturing SMEs in Egypt [128]. | |
| External pressures and regulations | Environmental pressures and eco-innovation in manufacturing SMEs [129]. |
| Effects of the Fit between Size and Environmental Uncertainty on Manufacturing SMEs’ Innovation Activity [130]. | |
| Adoption of green innovations by SMEs: an investigation about the influence of stakeholders [131]. | |
| Determinants of eco-innovation initiatives toward sustainability in manufacturing SMEs: Evidence from Bangladesh [132] | |
| Institutional pressure and eco-innovation [133] | |
| Sustainable business performance | Eco-Innovation Capabilities and Sustainable Business Performance during the COVID-19 Pandemic [134] |
| Corporate sustainability and firm performance in small and medium enterprises in Ghana: Mediating role of green innovation [135]. | |
| Green manufacturing practices and SMEs' sustainable performance: a moderated mediation mechanisms of green innovation and managerial discretion [136]. | |
| Determinants of eco-innovation capabilities adapted by Malaysian SMEs during the COVID-19 pandemic [137]. | |
| Innovative Green Initiatives in the Manufacturing SME Sector in Poland [138]. | |
| Sustainable competitive advantage | Drivers of multiple eco-innovation and the impact on sustainable competitive advantage [139]. |
| Eco-marketing and digital innovation | An Analysis of Eco-Innovation Capabilities among Small and Medium Enterprises in Malaysia [140]. |
| Environmental and technological factor diffusion with innovation and firm performance: Empirical evidence from manufacturing SMEs [141]. | |
| Unraveling the transformation: the three-wave time-lagged study on big data analytics, green innovation and their impact on economic and environmental performance in manufacturing SMEs [142]. | |
| Digital technology and circular economy practices [143]. | |
| Non-technological Innovation | Environmental objectives and non-technological innovation in Spanish manufacturing SMEs [144]. |
3.2. Causal Map
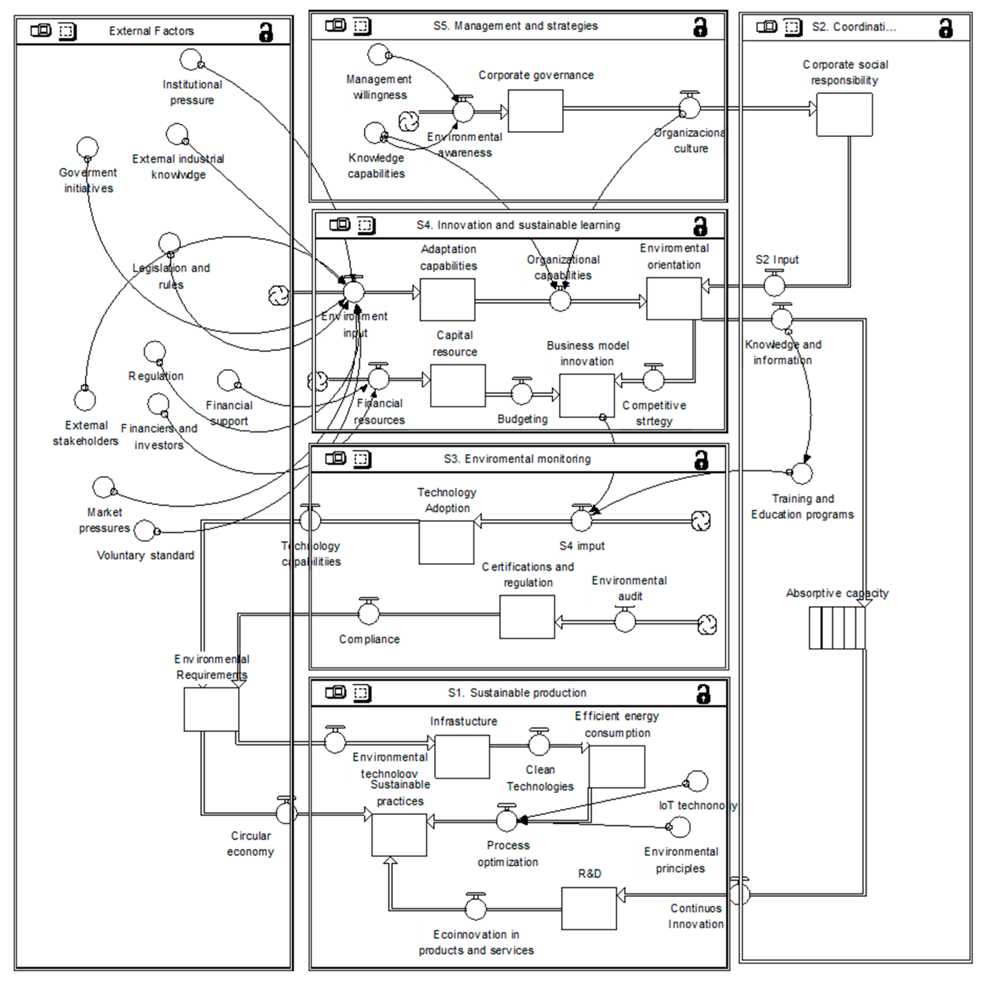
3.3. Viable System Model
4. Discussion
4.1. The Competitive Environment
4.2. The Economic Environment
4.3. The Technological Environment
4.5. Social Environment
4.6. Strategic Orientation and Focus
4.7. Internal and Organizational Capabilities
4.8. Adsorption Capabilities
5. Conclusions
Author Contributions
Funding
Data Availability Statement
Acknowledgments
Conflicts of Interest
References
- V. Nikolova-Alexieva, I. Alexieva, K. Valeva, and M. Petrova, “Model of the Factors Affecting the Eco-Innovation Activity of Bulgarian Industrial Enterprises,” Risks 2022, Vol. 10, Page 178, vol. 10, no. 9, p. 178, Sep. 2022. [CrossRef]
- C. P. Kiefer, P. del Río, and J. Carrillo-Hermosilla, “On the contribution of eco-innovation features to a circular economy: A microlevel quantitative approach,” Bus Strategy Environ, vol. 30, no. 4, pp. 1531–1547, May 2021. [CrossRef]
- IPCC, “Global Warming of 1.5 oC .” Accessed: Jan. 25, 2024. [Online]. Available: https://www.ipcc.ch/sr15/.
- IPCC, “Climate Change 2022: Impacts, Adaptation and Vulnerability.” Accessed: Jan. 25, 2024. [Online]. Available: https://www.ipcc.ch/report/ar6/wg2/.
- Riaz, F. Ali, K. Ashfaq, A. Bhatti, and S. U. Rehman, “Eco-innovation of food processing and manufacturing SMEs,” British Food Journal, vol. 125, no. 8, pp. 2988–3006, Jul. 2023. [CrossRef]
- D. Russo, G. Bersano, V. Birolini, and R. Uhl, “European testing of the efficiency of TRIZ in eco-innovation projects for manufacturing SMEs,” Procedia Eng, vol. 9, pp. 157–171, Jan. 2011. [CrossRef]
- L. Božić and V. Botrić, “Eco-innovations in Croatia: Exploring entrepreneurs’ motivation,” Journal of East European Management Studies, vol. 22, no. 4, pp. 484–510, Dec. 2017. [CrossRef]
- K. Kwak, D. Kim, and C. Heo, “Sustainable innovation in a low- and medium-tech sector: Evidence from an SME in the footwear industry,” J Clean Prod, vol. 397, p. 136399, Apr. 2023. [CrossRef]
- P. Portillo-Tarragona, S. Scarpellini, J. M. Moneva, J. Valero-Gil, and A. Aranda-Usón, “Classification and Measurement of the Firms’ Resources and Capabilities Applied to Eco-Innovation Projects from a Resource-Based View Perspective,” Sustainability 2018, Vol. 10, Page 3161, vol. 10, no. 9, p. 3161, Sep. 2018. [CrossRef]
- P. Mishra and M. Yadav, “‘Environmental capabilities, proactive environmental strategy and competitive advantage: A natural-resource-based view of firms operating in India,’” J Clean Prod, vol. 291, p. 125249, Apr. 2021. [CrossRef]
- K. Hockerts and R. Wüstenhagen, “Greening Goliaths versus emerging Davids — Theorizing about the role of incumbents and new entrants in sustainable entrepreneurship,” J Bus Ventur, vol. 25, no. 5, pp. 481–492, Sep. 2010. [CrossRef]
- D. Geng, K. hung Lai, and Q. Zhu, “Eco-innovation and its role for performance improvement among Chinese small and medium-sized manufacturing enterprises,” Int J Prod Econ, vol. 231, p. 107869, Jan. 2021. [CrossRef]
- E. Hansen, B. Sondergard, and S. Meredith, “Environmental Innovations in Small and Medium Sized Enterprises,” Technol Anal Strateg Manag, vol. 14, no. 1, pp. 37–56, 2002. [CrossRef]
- S. Mitchell, P. O’Dowd, and A. Dimache, “Manufacturing SMEs doing it for themselves: developing, testing and piloting an online sustainability and eco-innovation toolkit for SMEs,” International Journal of Sustainable Engineering, vol. 13, no. 3, pp. 159–170, May 2019. [CrossRef]
- Ociepa-Kubicka and P. Pachura, “Eco-innovations in the functioning of companies.,” Environ Res, vol. 156, pp. 284–290, 2017. [CrossRef]
- S. Y. P. Castro and G. M. Guzmán, “The Relationship between Eco-Innovation and Business Performance in Mexican SMEs,” Journal of Business & Economic Policy, vol. 6, no. 3, 2019. [CrossRef]
- M. del R. Reyes-Santiago and P. Sánchez-Medina, “Eco-Innovación en Empresas Hoteleras de Oaxaca, México,” 2016.
- P. J. R. Sánchez, M. H. González, and J. C. B. Arias, “Eco-Innovation And Sustainable Production In Developing Countries. Cases Colombia And Mexico,” Economy & Business Journal, vol. 12, no. 1, pp. 228–238, 2018, Accessed: Feb. 01, 2024. [Online]. Available: https://ideas.repec.org/a/isp/journl/v12y2018i1p228-238.html.
- W. B. Stiles, “Qualitative Research: Evaluating the Process and the Product,” Handbook of Clinical Health Psychology, pp. 477–499, Jan. 2005. [CrossRef]
- Q. Xuehong, “Qualitative Research,” Chinese Education & Society, vol. 35, no. 2, pp. 47–54, 2002. [CrossRef]
- M. Lichtman, “Qualitative Research for the Social Sciences,” Qualitative Research for the Social Sciences, Dec. 2014. [CrossRef]
- M. Kosciejew, “Book Review: Documentary Research in the Social Sciences by Malcolm Tight,” vol. 15, no. 1, pp. 157–160, Dec. 2020. [CrossRef]
- Parkhe, “Interviews: A Key Data Source in International Business Research,” Handbook of Qualitative Research Methods for International Business, pp. xviii–xviii, Jan. 2004. [CrossRef]
- Sachan, A. Singh, and N. Sachan, “Interview Method in Research,” SEAJCRR July, vol. 1, no. 1, p. 2012, 2012.
- Chadwick, J. F. Super, and K. Kwon, “Resource orchestration in practice: CEO emphasis on SHRM, commitment-based HR systems, and firm performance,” Strategic Management Journal, vol. 36, no. 3, pp. 360–376, Mar. 2015. [CrossRef]
- S. L. Hart and G. Dowell, “Invited Editorial: A Natural-Resource-Based View of the Firm,”, vol. 37, no. 5, pp. 1464–1479, Dec. 2010. [CrossRef]
- R. W. Cuthbertson and P. I. Furseth, “Digital services and competitive advantage: Strengthening the links between RBV, KBV, and innovation,” J Bus Res, vol. 152, pp. 168–176, Nov. 2022. [CrossRef]
- K. Mady, M. Battour, M. Aboelmaged, and R. S. Abdelkareem, “Linking internal environmental capabilities to sustainable competitive advantage in manufacturing SMEs: The mediating role of eco-innovation,” J Clean Prod, vol. 417, p. 137928, Sep. 2023. [CrossRef]
- J. I. Dirisu and O. S. Ibidunni, “PRODUCT DIFFERENTIATION: A TOOL OF COMPETITIVE ADVANTAGE AND OPTIMAL ORGANIZATIONAL PERFORMANCE (A STUDY OF UNILEVER NIGERIA PLC),” vol. 9, no. 34, pp. 1857–7881, 2013.
- W. Kuncoro and W. O. Suriani, “Achieving sustainable competitive advantage through product innovation and market driving,” Asia Pacific Management Review, vol. 23, no. 3, pp. 186–192, Sep. 2018. [CrossRef]
- Y. Na, S. Kang, H. J.- Sustainability, and undefined 2019, “The effect of market orientation on performance of sharing economy business: Focusing on marketing innovation and sustainable competitive advantage,” mdpi.comYK Na, S Kang, HY JeongSustainability, 2019•mdpi.com, vol. 11, no. 3, Jan. 2019. [CrossRef]
- S. A. ; Alenazi, T. M. Alanazi, A. Alenazi, and T. M. Alanazi, “The Mediating Role of Sustainable Dynamic Capabilities in the Effect of Social Customer Relationship Management on Sustainable Competitive Advantage: A Study on SMEs in Saudi Arabia,” Sustainability 2023, Vol. 15, Page 1952, vol. 15, no. 3, p. 1952, Jan. 2023. [CrossRef]
- E. Kesidou and P. Demirel, “On the drivers of eco-innovations: Empirical evidence from the UK,” Res Policy, vol. 41, no. 5, pp. 862–870, Jun. 2012. [CrossRef]
- C. A. Rusinko, “Green manufacturing: An evaluation of environmentally sustainable manufacturing practices and their impact on competitive outcomes,” IEEE Trans Eng Manag, vol. 54, no. 3, pp. 445–454, Aug. 2007. [CrossRef]
- M. E. Porter, “America’ Green Strategy,” Business and the environment: A reader, pp. 33–35, 1996.
- J. Galbreath, C. Y. Chang, and D. Tisch, “The impact of a proactive environmental strategy on environmentally sustainable practices in service firms: The moderating effect of information use value,” Bus Strategy Environ, 2023. [CrossRef]
- G. Afrifa et al., “Innovation and the Sustainable Competitive Advantage of Young Firms: A Strategy Implementation Approach,” Sustainability 2023, Vol. 15, Page 10555, vol. 15, no. 13, p. 10555, Jul. 2023. [CrossRef]
- C. Otero-Neira, M. T. Lindman, and M. J. Fernández, “Innovation and performance in SME furniture industries: An international comparative case study,” Marketing Intelligence and Planning, vol. 27, no. 2, pp. 216–232, Mar. 2009. [CrossRef]
- E. A. Severo et al., “Project management and innovation practices: backgrounds of the sustainable competitive advantage in Southern Brazil enterprises,” Production Planning & Control, vol. 31, no. 15, pp. 1276–1290, Nov. 2020. [CrossRef]
- K. Mady, M. A. S. Abdul Halim, and K. Omar, “Drivers of multiple eco-innovation and the impact on sustainable competitive advantage: evidence from manufacturing SMEs in Egypt,” International Journal of Innovation Science, vol. 14, no. 1, pp. 40–61, Jan. 2022. [CrossRef]
- Rabadán et al., “Tradition vs. Eco-Innovation: The Constraining Effect of Protected Designations of Origin (PDO) on the Implementation of Sustainability Measures in the Olive Oil Sector,” Agronomy 2021, Vol. 11, Page 447, vol. 11, no. 3, p. 447, Feb. 2021. [CrossRef]
- Rabadán, ángela González-Moreno, and F. J. Sáez-Martínez, “Improving Firms’ Performance and Sustainability: The Case of Eco-Innovation in the Agri-Food Industry,” Sustainability 2019, Vol. 11, Page 5590, vol. 11, no. 20, p. 5590, Oct. 2019. [CrossRef]
- World Commission on Environment and Development, “Report of the World Commission on Environment and Development: Our Common Future - A/42/427 Annex - UN Documents: Gathering a body of global agreements.” Accessed: Nov. 20, 2023. [Online]. Available: http://www.un-documents.net/wced-ocf.htm.
- Fussier and P. James, “« A breakthrough discipline for innovation and sustainability »,” Pitman Publishing: London, UK., p. 364, 1996, Accessed: Dec. 16, 2022. [Online]. Available: https://books.google.com/books/about/Driving_Eco_innovation.html?id=Ft4De24gY38C.
- K. Rennings, “Redefining innovation — eco-innovation research and the contribution from ecological economics,” Ecological Economics, vol. 32, no. 2, pp. 319–332, Feb. 2000. [CrossRef]
- M. S. Park, R. Bleischwitz, K. J. Han, E. K. Jang, and J. H. Joo, “Eco-Innovation Indices as Tools for Measuring Eco-Innovation,” Sustainability 2017, Vol. 9, Page 2206, vol. 9, no. 12, p. 2206, Nov. 2017. [CrossRef]
- European Commission, “European Commission: Innovation for a Sustainable... - Google Académico.” Accessed: Nov. 20, 2023. [Online]. Available: https://scholar.google.com/scholar_lookup?title=Innovation+for+a+Sustainable+Future%E2%80%94The+Eco-Innovation+Action+Plan+(Eco-AP)&author=Commission+of+the+European+Communities&publication_year=2001#d=gs_cit&t=1700565678903&u=%2Fscholar%3Fq%3Dinfo%3AmDt1RQy928IJ%3Ascholar.google.com%2F%26output%3Dcite%26scirp%3D0%26hl%3Des.
- J. Mondéjar-Jiménez, M. Segarra-Oña, Á. Peiró-Signes, A. M. Payá-Martínez, and F. J. Sáez-Martínez, “Segmentation of the Spanish automotive industry with respect to the environmental orientation of firms: towards an ad-hoc vertical policy to promote eco-innovation,” J Clean Prod, vol. 86, pp. 238–244, Jan. 2015. [CrossRef]
- K. Mady, M. A. S. Abdul Halim, K. Omar, M. Battour, and R. S. Abdelkareem, “Environmental pressures and eco-innovation in manufacturing SMEs: the mediating effect of environmental capabilities,” International Journal of Innovation Science, vol. ahead-of-print, no. ahead-of-print, 2023. [CrossRef]
- J. H. Mann, “Systems Thinking – Creative Holism for Managers,” Kybernetes, vol. 33, no. 8, Sep. 2004. [CrossRef]
- C. A. Pigosso, A. Schmiegelow, and M. M. Andersen, “Measuring the Readiness of SMEs for Eco-Innovation and Industrial Symbiosis: Development of a Screening Tool,” Sustainability 2018, Vol. 10, Page 2861, vol. 10, no. 8, p. 2861, Aug. 2018. [CrossRef]
- P. McCarthy, C. Tsinopoulos, P. Allen, and C. Rose-Anderssen, “New Product Development as a Complex Adaptive System of Decisions,” Journal of Product Innovation Management, vol. 23, no. 5, pp. 437–456, Sep. 2006. [CrossRef]
- Mitleton-Kelly, “Organisation as co-evolving complex adaptive systems,” 1997, Accessed: Nov. 20, 2023. [Online]. Available: http://www.bam.ac.uk/.
- A. Iñigo and L. Albareda, “Understanding sustainable innovation as a complex adaptive system: a systemic approach to the firm,” J Clean Prod, vol. 126, pp. 1–20, Jul. 2016. [CrossRef]
- Hernández-Castorena, L. Aguilera-Enríquez, and S. Y. Pinzón-Castro, “El impacto de las estrategias, colaboración y acuerdos con los proveedores: elementos claves para el rendimiento de la Pyme manufacturera en Aguascalientes, México,” Revista CEA, vol. 1, no. 2, p. 15, Jul. 2015. [CrossRef]
- Rangel-Magdaleno, “El impacto de la innovación y las finanzas en la competitividad de las PYMEs manufactureras,” Small Business International Review, vol. 2, no. 2, pp. 38–53, Jul. 2018. [CrossRef]
- P. del Río, J. Carrillo-Hermosilla, T. Könnölä, and M. Bleda, “Business Strategies and Capacities for Eco-Innovation,” SSRN Electronic Journal, Mar. 2011. [CrossRef]
- U. Tamayo-Orbegozo, M. A. Vicente-Molina, and O. Villarreal-Larrinaga, “Eco-innovation strategic model. A multiple-case study from a highly eco-innovative European region,” J Clean Prod, vol. 142, pp. 1347–1367, Jan. 2017. [CrossRef]
- N. Salim, M. N. Ab Rahman, and D. Abd Wahab, “A systematic literature review of internal capabilities for enhancing eco-innovation performance of manufacturing firms,” J Clean Prod, vol. 209, pp. 1445–1460, Feb. 2019. [CrossRef]
- N. Arranz, N. L. Arguello, and J. C. Fernández de Arroyabe, “How do internal, market and institutional factors affect the development of eco-innovation in firms?,” J Clean Prod, vol. 297, p. 126692, May 2021. [CrossRef]
- Y. Fernando, M. L. Tseng, R. Sroufe, A. Z. Abideen, M. S. Shaharudin, and R. Jose, “Eco-innovation impacts on recycled product performance and competitiveness: Malaysian automotive industry,” Sustain Prod Consum, vol. 28, pp. 1677–1686, Oct. 2021. [CrossRef]
- S. N. A. Zulkiffli, N. F. Z. Zaidi, S. F. Padlee, and N. K. A. Sukri, “Eco-Innovation Capabilities and Sustainable Business Performance during the COVID-19 Pandemic,” Sustainability, vol. 14, no. 13, pp. 1–17, 2022, Accessed: Jun. 13, 2023. [Online]. Available: https://ideas.repec.org/a/gam/jsusta/v14y2022i13p7525-d843642.html.
- S. Scarpellini, L. M. Marín-Vinuesa, P. Portillo-Tarragona, and J. M. Moneva, “Defining and measuring different dimensions of financial resources for business eco-innovation and the influence of the firms’ capabilities,” J Clean Prod, vol. 204, pp. 258–269, Dec. 2018. [CrossRef]
- S. Scarpellini, J. Valero-Gil, and P. Portillo-Tarragona, “The ‘economic–finance interface’ for eco-innovation projects,” International Journal of Project Management, vol. 34, no. 6, pp. 1012–1025, Aug. 2016. [CrossRef]
- P. Ekins, “Eco-innovation for environmental sustainability: Concepts, progress and policies,” International Economics and Economic Policy, vol. 7, no. 2, pp. 267–290, Jun. 2010. [CrossRef]
- M. B. Bossle, M. Dutra De Barcellos, L. M. Vieira, and L. Sauvée, “The drivers for adoption of eco-innovation,” J Clean Prod, vol. 113, pp. 861–872, Feb. 2016. [CrossRef]
- Y. Krozer and A. Nentjes, “Environmental policy and innovations,” Bus Strategy Environ, vol. 17, no. 4, pp. 219–229, May 2008. [CrossRef]
- M. Liu and P. Student, “Environmental Policy Instruments and Eco-innovation,” International Journal of Business and Social Science, vol. 10, no. 8, 2019. [CrossRef]
- B. Desmarchelier, F. Djellal, and F. Gallouj, “Environmental policies and eco-innovations by service firms: an agent-based model,” Technol Forecast Soc Change, vol. 80, no. 7, pp. 1395–1408, Sep. 2013. [CrossRef]
- D. Popp, “Environmental policy and innovation: a decade of research,” 2019, Accessed: Feb. 20, 2024. [Online]. Available: www.RePEc.org.
- E. Kesidou and P. Demirel, “On the Drivers of Eco-Innovations: Empirical Evidence from the UK,” SSRN Electronic Journal, Feb. 2010. [CrossRef]
- Horbach, C. Rammer, and K. Rennings, “Determinants of Eco-innovations by Type of Environmental Impact: The Role of Regulatory Push/Pull, Technology Push and Market Pull,” ERN: Econometric Modeling in Microeconomics (Topic), Nov. 2011. [CrossRef]
- Grunwald, “On the Roles of Individuals as Social Drivers for Eco-innovation,” J Ind Ecol, vol. 15, no. 5, pp. 675–677, Oct. 2011. [CrossRef]
- X. Vence and Á. Pereira, “Eco-innovation and Circular Business Models as drivers for a circular economy,” Contaduría y Administración, vol. 64, no. 1, 2018. [CrossRef]
- C. C. Hsu, K. C. Tan, and S. H. Mohamad Zailani, “Strategic orientations, sustainable supply chain initiatives, and reverse logistics: Empirical evidence from an emerging market,” International Journal of Operations and Production Management, vol. 36, no. 1, pp. 86–110, Jan. 2016. [CrossRef]
- Hill and R. Cuthbertson, “Fitness map: A classification of internal strategic fit in service organisations,” International Journal of Operations and Production Management, vol. 31, no. 9, pp. 991–1021, Aug. 2011. [CrossRef]
- H. Tseng, K. H. Chang, and H. W. Chen, “Strategic Orientation, Environmental Management Systems, and Eco-Innovation: Investigating the Moderating Effects of Absorptive Capacity,” Sustainability 2021, Vol. 13, Page 12147, vol. 13, no. 21, p. 12147, Nov. 2021. [CrossRef]
- P. Christmann, “Effects of ‘Best Practices’ of Environmental Management on Cost Advantage: The Role of Complementary Assets,” Academy of Management Journal, vol. 43, no. 4, pp. 663–680, Aug. 2000. [CrossRef]
- P. Hong, H. B. Kwon, and J. J. Roh, “Implementation of strategic green orientation in supply chain,” European Journal of Innovation Management, vol. 12, no. 4, pp. 512–532, Oct. 2009. [CrossRef]
- Y. Fernando, C. J. Chiappetta Jabbour, and W. X. Wah, “Pursuing green growth in technology firms through the connections between environmental innovation and sustainable business performance: Does service capability matter?,” Resour Conserv Recycl, vol. 141, pp. 8–20, Feb. 2019. [CrossRef]
- N. Arranz, N. L. Arguello, and J. C. Fernández de Arroyabe, “How do internal, market and institutional factors affect the development of eco-innovation in firms?,” J Clean Prod, vol. 297, p. 126692, May 2021. [CrossRef]
- J. Garcia-Quevedo, E. Martinez-Ros, and K. B. Tchorzewska, “End-of-pipe and cleaner production technologies. Do policy instruments and organizational capabilities matter? Evidence from Spanish firms,” J Clean Prod, vol. 340, p. 130307, Mar. 2022. [CrossRef]
- J. Valero-Gil, J. A. Surroca, J. A. Tribo, L. Gutierrez, and I. Montiel, “Innovation vs. standardization: The conjoint effects of eco-innovation and environmental management systems on environmental performance,” Res Policy, vol. 52, no. 4, p. 104737, May 2023. [CrossRef]
- Aboelmaged and G. Hashem, “Absorptive capacity and green innovation adoption in SMEs: The mediating effects of sustainable organisational capabilities,” J Clean Prod, vol. 220, pp. 853–863, May 2019. [CrossRef]
- W. Ben Arfi, L. Hikkerova, and J. M. Sahut, “External knowledge sources, green innovation and performance,” Technol Forecast Soc Change, vol. 129, pp. 210–220, Apr. 2018. [CrossRef]
- B. Njie and S. Asimiran, “Case Study as a Choice in Qualitative Methodology,” IOSR Journal of Research & Method in Education, vol. 4, no. 3, pp. 35–40, 2014. [CrossRef]
- J. Bradley, “Methodological Issues and Practices in Qualitative Research,”, vol. 63, no. 4, pp. 431–449, 1993. [CrossRef]
- V. Schwaighofer, “The qualitative interviews,” Tourist Destination Images and Local Culture, pp. 75–79, 2014. [CrossRef]
- D. Barrett and A. Twycross, “Data collection in qualitative research,” Evidence Based Journals, vol. 21, no. 3, pp. 63–64, Jul. 2018. [CrossRef]
- E. Curtis, C. Comiskey, and O. Dempsey, “Importance and use of correlational research,” Nurse Res, vol. 23, no. 6, pp. 20–25, Jul. 2016. [CrossRef]
- Jiang and Y. Cao, “The Context and Evolution of Business Environment Research: Based on the Review of Foreign Literature,” Apr. 2020. [CrossRef]
- S. Young, “Viewpoint: what do researchers know about the global business environment?,” International Marketing Review, vol. 18, no. 2, pp. 120–129, 2001. [CrossRef]
- Crump, “Conducting Field Research Effectively,” American Behavioral Scientist, vol. 64, no. 2, pp. 198–219, Feb. 2020. [CrossRef]
- B. Sachan, A. Singh, and N. Sachan, “Interview Method in Research,” The Southeast Asian Journal of Case Report and Review, 2012.
- S. Mikėnė, I. Gaižauskaitė, and N. Valaviciene, “Qualitative Interviewing: Field-Work Realities,” Soc Work, 2013.
- K. Roulston, “Interviews in Qualitative Research,” The Encyclopedia of Applied Linguistics, pp. 1–10, Dec. 2018. [CrossRef]
- P. Brereton, B. A. Kitchenham, D. Budgen, M. Turner, and M. Khalil, “Lessons from applying the systematic literature review process within the software engineering domain,” Journal of Systems and Software, vol. 80, no. 4, pp. 571–583, Apr. 2007. [CrossRef]
- D. Denyer and D. Tranfield, “Producing a systematic review.,” 2009, Accessed: Mar. 24, 2024. [Online]. Available: https://psycnet.apa.org/record/2010-00924-039.
- W. C. Adams, “Conducting Semi-Structured Interviews,” Handbook of Practical Program Evaluation: Fourth Edition, pp. 492–505, Oct. 2015. [CrossRef]
- C. E. Wilson, “Semi-Structured Interviews,” Interview Techniques for UX Practitioners, pp. 23–41, 2014. [CrossRef]
- V. Braun and V. Clarke, “Thematic analysis.,” APA handbook of research methods in psychology, Vol 2: Research designs: Quantitative, qualitative, neuropsychological, and biological., pp. 57–71, Mar. 2012. [CrossRef]
- Steils, “Non-participant observation online: using screen recording and trace analysis for collecting and analyzing individual behaviors online,” 2019.
- M. A. Abernethy, M. Horne, A. M. Lillis, M. A. Malina, and F. H. Selto, “A multi-method approach to building causal performance maps from expert knowledge,” Management Accounting Research, vol. 16, no. 2, pp. 135–155, Jun. 2005. [CrossRef]
- S. E. Hopkins, “Lessons learned through reflecting on a classroom observation,” 2017. [CrossRef]
- M. Handley, F. Bunn, J. Lynch, and C. Goodman, “Using non-participant observation to uncover mechanisms: Insights from a realist evaluation,” Evaluation, vol. 26, no. 3, pp. 380–393, Jul. 2020. [CrossRef]
- Pyrko, S. Howick, and C. Eden, “Risk systemicity and city resilience.” Jun. 21, 2017. Accessed: Mar. 25, 2024. [Online]. Available: https://pureportal.strath.ac.uk/en/publications/risk-systemicity-and-city-resilience-2.
- C. Eden, “Analyzing cognitive maps to help structure issues or problems,” Eur J Oper Res, vol. 159, no. 3, pp. 673–686, Dec. 2004. [CrossRef]
- K. M. Nelson, H. James Nelson, and D. Armstrong, “Revealed causal mapping as an evocative method for information systems research,” Proceedings of the Annual Hawaii International Conference on System Sciences, vol. 2000-January, 2000. [CrossRef]
- Y. S. Lincoln, E. G. Guba, and J. J. Pilotta, “Naturalistic inquiry,” International Journal of Intercultural Relations, vol. 9, no. 4, pp. 438–439, Jan. 1985. [CrossRef]
- D. Shmatkov, “THE USE OF CAUSAL MAPS AS INTERDISCIPLINARY DIDACTIC REDUCTION METHOD,” Advanced Education, vol. 0, no. 0, pp. 16–21, Dec. 2016. [CrossRef]
- Hoverstadt, “The Viable System Model,” Systems Approaches to Managing Change: A Practical Guide, pp. 87–133, 2010. [CrossRef]
- Fedotova, “THE MODEL OF VIABLE SYSTEM OF AN ENTERPRISE INNOVATION ACTIVITY MANAGEMENT,” Economics of the transport complex, vol. 0, no. 28, p. 17, Dec. 2016. [CrossRef]
- Stafford. Beer, “Diagnosing the system for organizations,” p. 152, 1985, Accessed: Apr. 03, 2024. [Online]. Available: https://search.worldcat.org/title/11469665.
- S. W. Adey and S. Beer, “Cybernetics and Management,” Nature, vol. 187, no. 4734, pp. 269–270, Jul. 1960. [CrossRef]
- Stafford. Beer, “Brain of the firm: the managerial cybernetics of organization.,” p. 319, 1972, Accessed: Apr. 03, 2024. [Online]. Available: https://search.worldcat.org/title/415702.
- Gomez, “Die kybernetische Gestaltung des Operations Managements,” 1978, Accessed: Apr. 03, 2024. [Online]. Available: https://www.alexandria.unisg.ch/11039.
- B. Voltelen, H. Konradsen, and B. Østergaard, “Ethical considerations when conducting joint interviews with close relatives or family: an integrative review,” Scand J Caring Sci, vol. 32, no. 2, pp. 515–526, Jun. 2018. [CrossRef]
- C. Fletcher, “Ethical issues in the selection interview,” Journal of Business Ethics, vol. 11, no. 5–6, pp. 361–367, May 1992. [CrossRef]
- Allmark et al., “Ethical Issues in the Use of In-Depth Interviews: Literature Review and Discussion,”, vol. 5, no. 2, pp. 48–54, Jun. 2009. [CrossRef]
- K. Ooi, C. H. Lee, and A. Amran, “Assessing the influence of social capital and innovations on environmental performance of manufacturing SMEs,” Corp Soc Responsib Environ Manag, vol. 30, no. 6, pp. 3242–3254, Nov. 2023. [CrossRef]
- E. Kulej-Dudek, “Ecolabnet service packages as a response to the needs of manufacturing enterprises in the SME sector of the Baltic Sea Region,” Production Engineering Archives, vol. 27, no. 4, pp. 265–271, Dec. 2021. [CrossRef]
- Mitchell, P. O’Dowd, and A. Dimache, “Manufacturing SMEs doing it for themselves: developing, testing and piloting an online sustainability and eco-innovation toolkit for SMEs,” International Journal of Sustainable Engineering, vol. 13, no. 3, pp. 159–170, May 2020. [CrossRef]
- Y. F. Huang, H. C. Lin, and H. M. Lee, “Innovation in manufacturing SMEs during the COVID-19 pandemic: How does environmental dynamism reinforce employee proactive behavior?,” Technol Forecast Soc Change, vol. 187, p. 122247, Feb. 2023. [CrossRef]
- Mitchell, P. O’Dowd, and A. Dimache, “Manufacturing SMEs doing it for themselves: developing, testing and piloting an online sustainability and eco-innovation toolkit for SMEs,” International Journal of Sustainable Engineering, vol. 13, no. 3, pp. 159–170, May 2020. [CrossRef]
- Mady, M. Battour, M. Aboelmaged, and R. S. Abdelkareem, “Linking internal environmental capabilities to sustainable competitive advantage in manufacturing SMEs: The mediating role of eco-innovation,” J Clean Prod, vol. 417, p. 137928, Sep. 2023. [CrossRef]
- S. K. Ooi, C. A. Ooi, and K. R. Memon, “The role of CSR oriented organisational culture in eco-innovation practices,” World Review of Entrepreneurship, Management and Sustainable Development, vol. 16, no. 5, pp. 538–556, 2020. [CrossRef]
- S. Caravella and F. Crespi, “On the growth impact of different eco-innovation business strategies,” Economia Politica, vol. 39, no. 2, pp. 657–683, Jul. 2022. [CrossRef]
- Mady, M. A. S. Abdul Halim, K. Omar, R. S. Abdelkareem, and M. Battour, “Institutional pressure and eco-innovation: The mediating role of green absorptive capacity and strategically environmental orientation among manufacturing SMEs in Egypt,” Cogent Business & Management, vol. 9, no. 1, Dec. 2022. [CrossRef]
- Mady, M. A. S. Abdul Halim, K. Omar, M. Battour, and R. S. Abdelkareem, “Environmental pressures and eco-innovation in manufacturing SMEs: the mediating effect of environmental capabilities,” International Journal of Innovation Science, vol. ahead-of-print, no. ahead-of-print, 2023. [CrossRef]
- S. H. Kim, Y. W. Sawng, and T. K. Park, “Effects of the Fit between Size and Environmental Uncertainty on Manufacturing SMEs’ Innovation Activity,” Entrepreneurship Research Journal, vol. 11, no. 4, Oct. 2021. [CrossRef]
- Thomas, G. Scandurra, and A. Carfora, “Adoption of green innovations by SMEs: an investigation about the influence of stakeholders,” European Journal of Innovation Management, vol. 25, no. 6, pp. 44–63, 2021. [CrossRef]
- J. Hasan and M. S. Rahman, “Determinants of eco-innovation initiatives toward sustainability in manufacturing SMEs: Evidence from Bangladesh,” Heliyon, vol. 9, no. 7, p. e18102, Jul. 2023. [CrossRef]
- K. Mady, M. A. S. Abdul Halim, K. Omar, R. S. Abdelkareem, and M. Battour, “Institutional pressure and eco-innovation: The mediating role of green absorptive capacity and strategically environmental orientation among manufacturing SMEs in Egypt,” Cogent Business & Management, vol. 9, no. 1, Dec. 2022. [CrossRef]
- S. N. ‘Atikah Zulkiffli, N. F. Z. Zaidi, S. F. Padlee, and N. K. A. Sukri, “Eco-Innovation Capabilities and Sustainable Business Performance during the COVID-19 Pandemic,” Sustainability 2022, Vol. 14, Page 7525, vol. 14, no. 13, p. 7525, Jun. 2022. [CrossRef]
- S. S. Adu-Yeboah, Y. Jiang, M. F. Frempong, M. A. Hossin, and R. Amoako, “Corporate sustainability and firm performance in small and medium enterprises in Ghana: Mediating role of green innovation,” Journal of Psychology in Africa, vol. 32, no. 4, pp. 311–318, Jul. 2022. [CrossRef]
- Omar, A. Al-shari, S. H. A. Shah, G. Erkol Bayram, E. Zameer Rahman, and M. Valeri, “Green manufacturing practices and SMEs’ sustainable performance: a moderated mediation mechanisms of green innovation and managerial discretion,” European Business Review, vol. ahead-of-print, no. ahead-of-print, 2023. [CrossRef]
- S. Nur ’ et al., “Determinants of eco-innovation capabilities adapted by Malaysian SMEs during the COVID-19 pandemic,” Kasetsart Journal of Social Sciences, vol. 45, no. 1, pp. 181-192–181–192, 2024. [CrossRef]
- J. Wysocki, “Innovative Green Initiatives in the Manufacturing SME Sector in Poland,” Sustainability 2021, Vol. 13, Page 2386, vol. 13, no. 4, p. 2386, Feb. 2021. [CrossRef]
- K. Mady, M. A. S. Abdul Halim, and K. Omar, “Drivers of multiple eco-innovation and the impact on sustainable competitive advantage: evidence from manufacturing SMEs in Egypt,” International Journal of Innovation Science, vol. 14, no. 1, pp. 40–61, Jan. 2022. [CrossRef]
- K. A. Sukri, S. N. ‘Atikah Zulkiffli, N. H. N. Mat, K. Omar, M. K. Mawardi, and N. F. Z. Zaidi, “An Analysis of Eco-Innovation Capabilities among Small and Medium Enterprises in Malaysia,” Administrative Sciences 2023, Vol. 13, Page 113, vol. 13, no. 4, p. 113, Apr. 2023. [CrossRef]
- Akbar, A. Hussain, A. Shahzad, H. Mohelska, and R. Hassan, “Environmental and technological factor diffusion with innovation and firm performance: Empirical evidence from manufacturing SMEs,” Front Environ Sci, vol. 10, p. 960095, Jul. 2022. [CrossRef]
- K. Mehmood, F. Jabeen, M. Rashid, S. M. Alshibani, A. Lanteri, and G. Santoro, “Unraveling the transformation: the three-wave time-lagged study on big data analytics, green innovation and their impact on economic and environmental performance in manufacturing SMEs,” European Journal of Innovation Management, vol. ahead-of-print, no. ahead-of-print, 2024. [CrossRef]
- S. A. R. Khan, A. Z. Piprani, and Z. Yu, “Digital technology and circular economy practices: future of supply chains,” Operations Management Research, vol. 15, no. 3–4, pp. 676–688, Dec. 2022. [CrossRef]
- M. Cornejo-Cañamares, N. Medrano, and C. Olarte-Pascual, “Environmental objectives and non-technological innovation in Spanish manufacturing SMEs,” J Clean Prod, vol. 296, p. 126445, May 2021. [CrossRef]
- K. J. Hoare, J. Mills, and K. Francis, “Sifting, sorting and saturating data in a grounded theory study of information use by practice nurses: a worked example.,” Int J Nurs Pract, vol. 18, no. 6, pp. 582–588, Dec. 2012. [CrossRef]
- S. C. Brown, R. Stevens, P. Troiano, and M. Schneider, “Exploring Complex Phenomena: Grounded Theory in Student Affairs Research,” J Coll Stud Dev, 2002.
- D. Mohajan and H. K. Mohajan, “Exploration of Coding in Qualitative Data Analysis: Grounded Theory Perspective,” Research and Advances in Education, vol. 1, no. 6, pp. 50–60, Dec. 2022. [CrossRef]
- S. Walker, S. Read, and H. Priest, “A researcher’s experience of focused coding in grounded theory: What makes the final cut?,” QMiP bulletin, vol. 1, no. 15, pp. 23–32, 2013. [CrossRef]
- Oncioiu, “Eco - Innovation in European SMEs: between Limitation and Possibilities,” 2015.
- A. Zhang and S. Walton, “Eco-Innovation and Business Performance: The Moderating Effects of Environmental Orientation and Resource Commitment in Green-Oriented SMEs,” Change Management Strategy eJournal, vol. 47, no. 5, pp. E26–E39, Nov. 2017. [CrossRef]
- Temri, “Environmental Technology Innovations in SMEs: An Analytical Model,” Innovations, 2011.
- Fei-hong, “Study of SME’s Technology Innovation Based on the Perspective of Ecology,” Technoeconomics & Management Research, 2010.
- K. A. Sukri, S. N. ‘Atikah Zulkiffli, N. H. N. Mat, K. Omar, M. K. Mawardi, and N. F. Z. Zaidi, “An Analysis of Eco-Innovation Capabilities among Small and Medium Enterprises in Malaysia,” Adm Sci, vol. 13, no. 4, Apr. 2023. [CrossRef]
- X. Xiumei, J. Ruolan, U. Shahzad, and F. Xiao, “Sustainable Innovation in Small and Medium-Sized Enterprises: Environmental Regulations and Digitalization as Catalyst,” J Environ Dev, vol. 32, no. 4, pp. 413–443, Dec. 2023. [CrossRef]
- G. Cecere, N. Corrocher, and M. L. Mancusi, “Financial constraints and public funding of eco-innovation: empirical evidence from European SMEs,” Small Business Economics, vol. 54, no. 1, pp. 285–302, Jan. 2018. [CrossRef]
- X. Cao and C. Bao, “Government Subsidy, Tax Incentives and Innovation of Small andMedium-sized Enterprises in China,” Proceedings of the 2023 14th International Conference on E-business, Management and Economics, pp. 398–403, Jul. 2023. [CrossRef]
- G. Cecere, N. Corrocher, and M. L. Mancusi, “Financial constraints and public funding of eco-innovation: empirical evidence from European SMEs,” Small Business Economics, vol. 54, no. 1, pp. 285–302, Jan. 2018. [CrossRef]
- S. Parris and P. Demirel, “Innovators and Access to Finance in the UK’s Environmental Sector,” Environment for Innovation eJournal, 2012.
- X. Cao and C. Bao, “Government Subsidy, Tax Incentives and Innovation of Small andMedium-sized Enterprises in China,” Proceedings of the 2023 14th International Conference on E-business, Management and Economics, pp. 398–403, Jul. 2023. [CrossRef]
- Guo and Z. Shi, “Systematic Analysis on the Environment of Innovative Small and Medium Enterprises,” Phys Procedia, vol. 24, pp. 1214–1220, 2012. [CrossRef]
- P. Singh and A. Chakraborty, “Eco-innovation and sustainability performance: an empirical study on Indian manufacturing SMEs,” World Review of Entrepreneurship, Management and Sustainable Development, vol. 17, no. 4, pp. 497–512, 2021. [CrossRef]
- Wayan Edi Arsawan, V. Koval, G. Duginets, O. Kalinin, and I. Korostova, “The impact of green innovation on environmental performance of SMEs in an emerging economy,” E3S Web of Conferences, vol. 255, May 2021. [CrossRef]
- K. A. Sukri, S. N. ‘Atikah Zulkiffli, N. H. N. Mat, K. Omar, M. K. Mawardi, and N. F. Z. Zaidi, “An Analysis of Eco-Innovation Capabilities among Small and Medium Enterprises in Malaysia,” Adm Sci, vol. 13, no. 4, Apr. 2023. [CrossRef]
- M. Fadhilah and Andriyansah, “Strategic implementation of environmentally friendly innovation of small and medium-sized enterprises in Indonesia,” European Research Studies Journal, vol. 20, no. 4, pp. 134–148, 2017. [CrossRef]
- Salim, M. N. Ab Rahman, and D. Abd Wahab, “A systematic literature review of internal capabilities for enhancing eco-innovation performance of manufacturing firms,” J Clean Prod, vol. 209, pp. 1445–1460, Feb. 2019. [CrossRef]
- L. E. Valdez-Juárez and M. Castillo-Vergara, “Technological Capabilities, Open Innovation, and Eco-Innovation: Dynamic Capabilities to Increase Corporate Performance of SMEs,” Journal of Open Innovation: Technology, Market and Complexity, vol. 7, no. 1, pp. 1–19, 2020. [CrossRef]
- Hoppmann, “THE ROLE OF INTERFIRM KNOWLEDGE SPILLOVERS FOR INNOVATION IN ENVIRONMENTAL TECHNOLOGIES: EVIDENCE FROM THE SOLAR PHOTOVOLTAIC INDUSTRY,” 2016.
- C. Mothe, U. T. Nguyen-Thi, and Á. Triguero, “Innovative products and services with environmental benefits: design of search strategies for external knowledge and absorptive capacity,” Journal of Environmental Planning and Management, vol. 61, no. 11, pp. 1934–1954, Sep. 2018. [CrossRef]
- M. Marczewska, “KNOWLEDGE AS A KEY RESOURCE CONTRIBUTING TO THE DEVELOPMENT OF ECO-INNOVATIONS BY COMPANIES-SUPPLIERS OF ENVIRONMENTALLY SOUND TECHNOLOGIES,” CBU International Conference Proceedings, vol. 4, pp. 240–247, Sep. 2016. [CrossRef]






Disclaimer/Publisher’s Note: The statements, opinions and data contained in all publications are solely those of the individual author(s) and contributor(s) and not of MDPI and/or the editor(s). MDPI and/or the editor(s) disclaim responsibility for any injury to people or property resulting from any ideas, methods, instructions or products referred to in the content. |
© 2024 by the authors. Licensee MDPI, Basel, Switzerland. This article is an open access article distributed under the terms and conditions of the Creative Commons Attribution (CC BY) license (http://creativecommons.org/licenses/by/4.0/).
