Submitted:
14 April 2024
Posted:
15 April 2024
You are already at the latest version
Abstract
Keywords:
1. Introduction
2. Results
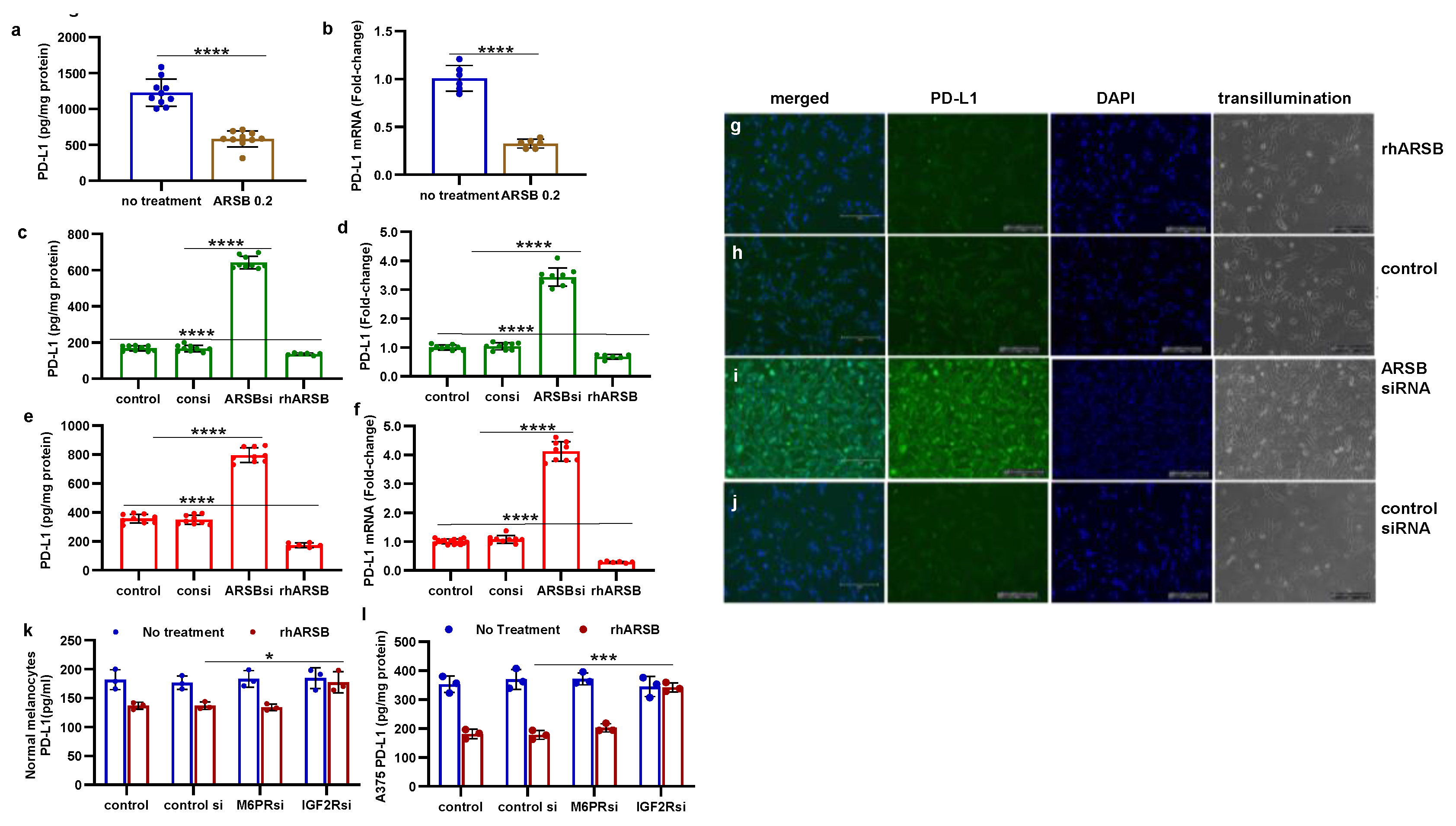
2.1. Exogenous ARSB Reduces and ARSB siRNA Increases PD-L1 Expression
2.2. Exogenous ARSB Reduces Free Galectin-3 Due to Increased Binding with Chondroitin 4-Sulfate
2.3. Impact of Galectin-3 on Phospho-(Thr183/Tyr185)-JNK and Nuclear c-jun
2.4. HDAC3 Activity and Expression Modulated by ARSB and Galectin-3
2.5. Regulation of PD-L1 Promoter by H3 Acetylation
2.6. Impact of β-D-xyloside on Mediators of PD-L1 Expression
2.7. Overall Pathway of PD-L1 Expression by ARSB
3. Discussion
4. Materials and Methods
4.1. Cell Culture
4.2. Animal Procedures
4.3. Treatment of A375 Human Melanoma Cells by Exogenous ARSB, siRNAs, and Other Agents
4.4. Treated and Control Cells Were Harvested and Frozen at -80°C for Subsequent Analysis
4.5. Immunohistochemistry of PD-L1 in A375 Cells
4.6. Arylsulfatase B (ARSB) Activity Assay
4.7. Measurement of Total Sulfated Glycosaminoglycans (sGAG) and Chondroitin-4-sulfate
4.8. Total Sulfotransferase Activity
4.9. ELISAs for Galectin-3, phospho-(Thr183/Tyr185)-JNK, PD-L1
4.10. Oligonucleotide-based ELISA to Detect Nuclear c-Jun
4.11. HDAC3 Activity and Expression
4.12. mRNA Expression of HDAC3 and PDL1
4.13. Chromatin Immunoprecipitation (ChIP) Assay for Histone 3-Acetylation
4.14. Statistical Analysis
5. Conclusion
Supplementary Materials
Author Contributions
Data Availability
Acknowledgments
References
- Brahmer JR, Tykodi SS, Chow LQ, Hwu WJ, Topalian SL, Hwu P, Drake CG, Camacho LH, Kauh J, Odunsi K, Pitot HC, Hamid O, Bhatia S, Martins R, Eaton K, Chen S, Salay TM, Alaparthy S, Grosso JF, Korman AJ, Parker SM, Agrawal S, Goldberg SM, Pardoll DM, Gupta A, Wigginton JM. Safety and activity of anti-PD-L1 antibody in patients with advanced cancer. N Engl J Med. 2012, 366, 2455–2465. [Google Scholar] [CrossRef]
- Pilon-Thomas S, Mackay A, Vohra N, Mulé JJ. Blockade of programmed death ligand 1 enhances the therapeutic efficacy of combination immunotherapy against melanoma. J Immunol. 2010, 184, 3442–3449. [Google Scholar] [CrossRef] [PubMed]
- Fiorentino V, Pizzimenti C, Franchina M, Pepe L, Russotto F, Tralongo P, Micali MG, Militi GB, Lentini M. Programmed cell death ligand 1 immunohistochemical expression and cutaneous melanoma: A controversial relationship. Int J Mol Sci. 2024, 25, 676. [Google Scholar] [CrossRef] [PubMed]
- Hino R, Kabashima K, Kato Y, Yagi H, Nakamura M, Honjo T, Okazaki T, Tokura Y. Tumor cell expression of programmed cell death-1 ligand 1 is a prognostic factor for malignant melanoma. Cancer. 2010, 116, 1757–1766. [Google Scholar] [CrossRef] [PubMed]
- Massi D, Brusa D, Merelli B, Ciano M, Audrito V, Serra S, Buonincontri R, Baroni G, Nassini R, Minocci D, Cattaneo L, Tamborini E, Carobbio A, Rulli E, Deaglio S, Mandalà M. PD-L1 marks a subset of melanomas with a shorter overall survival and distinct genetic and morphological characteristics. Ann Oncol. 2014, 25, 2433–2442. [Google Scholar] [CrossRef] [PubMed]
- Bhattacharyya S, O-Sullivan I, Tu J, Chen Z, Tobacman JK. Exogenous recombinant N-acetylgalactosamine-4-sulfatase (Arylsulfatase B; ARSB) inhibits progression of B16F10 cutaneous melanomas and modulates cell signaling. Biochim Biophys Acta Mol Basis Dis. 2024, 1870, 166913. [Google Scholar]
- Bhattacharyya S, Feferman L, Terai K, Dudek AZ, Tobacman JK. Decline in arylsulfatase B leads to increased invasiveness of melanoma cells. Oncotarget. 2017, 17, 4169–4180. [Google Scholar]
- Feferman L, Bhattacharyya S, Deaton R, Gann P, Guzman G, Kajdacsy-Balla A, Tobacman JK. Arylsulfatase B (N-acetylgalactosamine-4-sulfatase): potential role as a biomarker in prostate cancer. Prostate Cancer Prostatic Dis. 2013, 16, 277–284. [Google Scholar] [CrossRef] [PubMed]
- Bhattacharyya S, Tobacman JK. Arylsulfatase B regulates colonic epithelial cell migration by effects on MMP9 expression and RhoA activation. Clin Exp Metastasis. 2009, 26, 535–545. [Google Scholar] [CrossRef]
- Bhattacharyya S, Tobacman JK. Steroid sulfatase, arylsulfatases A and B, galactose-6-sulfatase, and iduronate sulfatase in mammary cells and effects of sulfated and non-sulfated estrogens on sulfatase activity. J Steroid Biochem Mol Biol. 2007, 103, 20–34. [Google Scholar] [CrossRef]
- Tobacman JK, Bhattacharyya S. Profound impact of decline in N-acetylgalactosamine-4-sulfatase (Arylsulfatase B) on molecular pathophysiology and human diseases. Int J Mol Sci. 2022, 23, 13146. [Google Scholar] [CrossRef]
- Bhattacharyya S, Feferman L, Han X, Ouyang Y, Zhang F, Linhardt RJ, Tobacman JK. Decline in arylsulfatase B expression increases EGFR expression by inhibiting the protein-tyrosine phosphatase SHP2 and activating JNK in prostate cells. J Biol Chem. 2018, 293, 11076–11087. [Google Scholar] [CrossRef]
- Bhattacharyya S, Feferman L, Tobacman JK. Arylsulfatase B regulates versican expression by galectin-3 and AP-1 mediated transcriptional effects. Oncogene. 2014, 33, 5467–5476. [Google Scholar] [CrossRef] [PubMed]
- Bhattacharyya S, Feferman L, Tobacman JK. Chondroitin sulfatases differentially regulate Wnt signaling in prostate stem cells through effects on SHP2, phospho-ERK1/2, and Dickkopf Wnt signaling pathway inhibitor (DKK3). Oncotarget. 2017, 8, 100242–100260. [Google Scholar] [CrossRef]
- Bhattacharyya S, Feferman L, Tobacman JK. Increased expression of colonic Wnt9A through Sp1-mediated transcriptional effects involving arylsulfatase B, chondroitin 4-sulfate, and galectin-3. J Biol Chem. 2014, 289, 17564–17575. [Google Scholar] [CrossRef]
- Tobacman JK, Bhattacharyya B, Feferman L. Decline in Arylsulfatase B (ARSB) increases PD-L1 expression in melanoma, hepatic, prostate, and mononuclear cells [abstract]. Cancer Res 2020, 80, 4699. [Google Scholar] [CrossRef]
- Woods DM, Sodré AL, Villagra A, Sarnaik A, Sotomayor EM, Weber J. Cancer Immunol Res. HDAC inhibition upregulates PD-1 ligands in melanoma and augments immunotherapy with PD-1 blockade. 2015, 3, 1375–1385.
- Wang YF, Liu F, Sherwin S, Farrelly M, Yan XG, Croft A, Liu T, Jin L, Zhang XD, Jiang CC. Cooperativity of HOXA5 and STAT3 Is critical for HDAC8 inhibition-mediated transcriptional activation of PD-L1 in human melanoma cells. J Invest Dermatol. 2018, 138, 922–932. [Google Scholar] [CrossRef] [PubMed]
- Booth L, Roberts JL, Poklepovic A, Kirkwood J, Dent P. HDAC inhibitors enhance the immunotherapy response of melanoma cells. Oncotarget. 2017, 8, 83155–83170. [Google Scholar] [CrossRef]
- Chatterjee A, Rodger EJ, Ahn A, Stockwell PA, Parry M, Motwani J, Gallagher SJ, Shklovskaya E, Tiffen J, Eccles MR, Hersey P. Marked Global DNA hypomethylation Is associated with constitutive PD-L1 expression in melanoma. iScience. 2018, 4, 312–325. [Google Scholar] [CrossRef]
- Gallagher SJ, Tiffen JC, Hersey P. Histone modifications, modifiers and readers in melanoma resistance to targeted and immune therapy. Cancers (Basel). 2015, 7, 1959–1982. [Google Scholar] [CrossRef]
- Hicks KC, Fantini M, Donahue RN, Schwab A, Knudson KM, Tritsch SR, Jochems C, Clavijo PE, Allen CT, Hodge JW, Tsang KY, Schlom J, Gameiro SR. Epigenetic priming of both tumor and NK cells augments antibody-dependent cellular cytotoxicity elicited by the anti-PD-L1 antibody avelumab against multiple carcinoma cell types. Oncoimmunology. 2018, 7, e1466018. [Google Scholar] [CrossRef] [PubMed]
- Darvin P, Sasidharan Nair V, Elkord E. PD-L1 expression in human breast cancer stem cells is epigenetically regulated through posttranslational histone modifications. J Oncol. 2019, 2019, 3958908. [Google Scholar]
- Lienlaf M, Perez-Villarroel P, Knox T, Pabon M, Sahakian E, Powers J, Woan KV, Lee C, Cheng F, Deng S, Smalley KSM, Montecino M, Kozikowski A, Pinilla-Ibarz J, Sarnaik A, Seto E, Weber J, Sotomayor EM, Villagra A. Essential role of HDAC6 in the regulation of PD-L1 in melanoma. Mol Oncol. 2016, 10, 735–750. [Google Scholar] [CrossRef] [PubMed]
- Wang H, Fu C, Du J, Wang H, He R, Yin X, Li H, Li X, Wang H, Li K, Zheng L, Liu Z, Qiu Y. Enhanced histone H3 acetylation of the PD-L1 promoter via the COP1/c-Jun/HDAC3 axis is required for PD-L1 expression in drug-resistant cancer cells. J Exp Clin Cancer Res. 2020, 39, 29. [Google Scholar] [CrossRef] [PubMed]
- Deng S, Hu Q, Zhang H, Yang F, Peng C, Huang C. HDAC3 inhibition upregulates PD-L1 expression in B-cell lymphomas and augments the efficacy of anti-PD-L1 therapy. Mol Cancer Ther. 2019, 18, 900–908. [Google Scholar] [CrossRef] [PubMed]
- Li X, Su X, Liu R, Pan Y, Fang J, Cao L, Feng C, Shang Q, Chen Y, Shao C, Shi Y. HDAC inhibition potentiates anti-tumor activity of macrophages and enhances anti-PD-L1-mediated tumor suppression. Oncogene. 2021, 40, 1836–1850. [Google Scholar] [CrossRef] [PubMed]
- Mondello P, Tadros S, Teater M, Fontan L, Chang AY, Jain N, Yang H, Singh S, Ying HY, Chu CS, Ma MCJ, Toska E, Alig S, Durant M, de Stanchina E, Ghosh S, Mottok A, Nastoupil L, Neelapu SS, Weigert O, Inghirami G, Baselga J, Younes A, Yee C, Dogan A, Scheinberg DA, Roeder RG, Melnick AM, Green MR. Selective inhibition of HDAC3 targets synthetic vulnerabilities and activates immune surveillance in lymphoma. Cancer Discov. 2020, 10, 440–459. [Google Scholar] [CrossRef]
- Elleback E, Khan S, Bastholt L, Schmidt H, Haslund CA, Donis M, Svane IM. PD-L1 is a biomarker of real-world clinical outcomes for anti-CTLA-4 plus anti-PD-1 or anti-PD-1 monotherapy in metastatic melanoma. Eur J Cancer 2023, 198, 113476. [Google Scholar]
- .Peng X, Li L, Chen J, Ren Y, Liu J, Yu Z, Cao H, Chen J. Discovery of novel histone deacetylase 6 (HDAC6) inhibitors with enhanced antitumor immunity of anti-PD-L1 immunotherapy in melanoma. J Med Chem. 2022, 65, 2434–2457. [Google Scholar] [CrossRef]
- Peng X, Yu Z, Surineni G, Deng B, Zhang M, Li C, Sun Z, Pan W, Liu Y, Liu S, Yu B, Chen J. Discovery of novel benzohydroxamate-based histone deacetylase 6 (HDAC6) inhibitors with the ability to potentiate anti-PD-L1 immunotherapy in melanoma. J Enzyme Inhib Med Chem. 2023, 38, 2201408. [Google Scholar] [CrossRef] [PubMed]
- Wang YF, Liu F, Sherwin S, Farrelly M, Yan XG, Croft A, Liu T, Jin L, Zhang XD, Jiang CC. Cooperativity of HOXA5 and STAT3 is critical for HDAC8 inhibition-mediated transcriptional activation of PD-L1 in human melanoma cells. J Invest Dermatol. 2018, 138, 922–932. [Google Scholar] [CrossRef] [PubMed]
- Yeon M, Kim Y, Jung HS, Jeoung D. Histone deacetylase inhibitors to overcome resistance to targeted and immuno therapy in metastatic melanoma. Front Cell Dev Biol. 2020, 8, 486. [Google Scholar]
- Knox T, Sahakian E, Banik D, Hadley M, Palmer E, Noonepalle S, Kim J, Powers J, Gracia-Hernandez M, Oliveira V, Cheng F, Chen J, Barinka C, Pinilla-Ibarz J, Lee NH, Kozikowski A, Villagra A. Selective HDAC6 inhibitors improve anti-PD-1 immune checkpoint blockade therapy by decreasing the anti-inflammatory phenotype of macrophages and down-regulation of immunosuppressive proteins in tumor cells. Sci Rep. 2019, 9, 6136. [Google Scholar] [CrossRef] [PubMed]
- Han J, Xu X, Liu Z, Li Z, Wu Y, Zuo D. Recent advances of molecular mechanisms of regulating PD-L1 expression in melanoma. Int Immunopharmacol. 2020, 88, 106971. [Google Scholar] [CrossRef] [PubMed]
- Holzberg D, Knight CG, Dittrich-Breiholz O, Schneider H, Dörrie A, Hoffmann E, Resch K, Kracht M. Disruption of the c-JUN-JNK complex by a cell-permeable peptide containing the c-JUN δ domain induces apoptosis and affects a distinct set of interleukin-1-induced inflammatory genes. J Biol Chem 2003, 278, 40213–40223. [Google Scholar] [CrossRef] [PubMed]
- Barr R K, Kendrick T S, Bogoyevitch MA. Identification of the critical features of a small peptide inhibitor of JNK activity. J Biol Chem. 2002, 277, 10987–10997. [Google Scholar] [CrossRef] [PubMed]
- Zhang Z, Zhang Q, Xie J, Zhong Z, Deng C. Enzyme-responsive micellar JQ1 induces enhanced BET protein inhibition and immunotherapy of malignant tumors. Biomater Sci. 2021, 9, 6915–6926. [Google Scholar] [CrossRef]
- Dahms NM, Lobel P, Kornfeld S. Mannose 6-phosphate receptors and lysosomal enzyme targeting. J Biol Chem. 1989, 264, 12115–12118. [Google Scholar] [CrossRef]
- Iwaki J, Hirabayashi J. Evaluation of galectin binding by frontal affinity chromatography (FAC). Methods Mol Biol. 2015, 1207, 63–74. [Google Scholar]
- Song S, Byrd JC, Mazurek N, Liu K, Koo JS, Bresalier RS. Galectin-3 modulates MUC2 mucin expression in human colon cancer cells at the level of transcription via AP-1 activation. Gastroenterology. 2005, 129, 1581–1591. [Google Scholar] [CrossRef]
- Wolter S, Doerrie A, Weber A, Schneider H, Hoffmann E, von der Ohe J, Bakiri L, Wagner EF, Resch K, Kracht M. c-Jun controls histone modifications, NF-kappaB recruitment, and RNA polymerase II function to activate the ccl2 gene. Mol Cell Biol. 2008, 28, 4407–4423. [Google Scholar] [CrossRef] [PubMed]
- Weiss C, Schneider S, Wagner EF, Zhang X, Seto E, Bohmann D. JNK phosphorylation relieves HDAC3-dependent suppression of the transcriptional activity of c-Jun. EMBO J. 2003, 22, 3686–3695. [Google Scholar] [CrossRef] [PubMed]
- Schwartz, NB. Regulation of chondroitin sulfate synthesis. Effect of beta-xylosides on synthesis of chondroitin sulfate proteoglycan, chondroitin sulfate chains, and core protein. J Biol Chem. 1977, 252, 6316–6321. [Google Scholar] [CrossRef] [PubMed]
- Feferman L, Bhattacharyya S, Oates E, Haggerty N, Wang T, Varady K, Tobacman JK. Carrageenan-free diet shows improved glucose tolerance and insulin signaling in prediabetes: A randomized, pilot clinical trial. J Diabetes Res. 2020, 2020, 8267980. [Google Scholar]
- D'Avanzo F, Zanetti A, De Filippis C, Tomanin R. Mucopolysaccharidosis Type VI, an updated overview of the disease. Int J Mol Sci. 2021, 22, 13456. [Google Scholar] [CrossRef] [PubMed]
- Guo Y, Shen R, Yang K, Wang Y, Song H, Liu X, Cheng X, Wu R, Song Y, Wang D. RNF8 enhances the sensitivity of PD-L1 inhibitor against melanoma through ubiquitination of galectin-3 in stroma. Cell Death Discov. 2023, 9, 205. [Google Scholar] [CrossRef] [PubMed]
- Curti BD, Koguchi Y, Leidner RS, Rolig AS, Sturgill ER, Sun Z, Wu Y, Rajamanickam V, Bernard B, Hilgart-Martiszus I, Fountain CB, Morris G, Iwamoto N, Shimada T, Chang S, Traber PG, Zomer E, Horton JR, Shlevin H, Redmond WL. Enhancing clinical and immunological effects of anti-PD-1 with belapectin, a galectin-3 inhibitor. J Immunother Cancer. 2021, 9, e002371. [Google Scholar] [CrossRef] [PubMed]
- Mabbitt J, Holyer ID, Roper JA, Nilsson UJ, Zetterberg FR, Vuong L, Mackinnon AC, Pedersen A, Slack RJ. Resistance to anti-PD-1/anti-PD-L1: galectin-3 inhibition with GB1211 reverses galectin-3-induced blockade of pembrolizumab and atezolizumab binding to PD-1/PD-L1. Front Immunol. 2023, 14, 1250559. [Google Scholar] [CrossRef]
- Derosiers N, Aguilar W, DeGaramo DA, Posey AD Jr. Sweet immune checkpoint targets to enhance T cell therapy. J Immunol. 2022, 208, 278–285. [Google Scholar] [CrossRef]








Disclaimer/Publisher’s Note: The statements, opinions and data contained in all publications are solely those of the individual author(s) and contributor(s) and not of MDPI and/or the editor(s). MDPI and/or the editor(s) disclaim responsibility for any injury to people or property resulting from any ideas, methods, instructions or products referred to in the content. |
© 2024 by the authors. Licensee MDPI, Basel, Switzerland. This article is an open access article distributed under the terms and conditions of the Creative Commons Attribution (CC BY) license (http://creativecommons.org/licenses/by/4.0/).