Submitted:
02 April 2024
Posted:
03 April 2024
You are already at the latest version
Abstract
Keywords:
1. Introduction
2. Related Works
2.1. Impact of Carried Luggage on Pessenger Crowd
2.2. Disturbance Propagation in Crowd Flow
3. Disturbance Dynamics Model of Luggage-laden Passenger
3.1. Dynamic Pressure between Luggage-Laden and Non-Luggage Passengers
3.2. Disturbing Effect of Luggage Drifting Motion
4. The Disturbance Propagation Model based on AR-Rascle Model in Crowd Flow
4.1. Disturbance of Luggage-Laden Passenger Particle on Surrounding Passengers
4.2. Disturbance Propagation Model based on Aw-Rascle Model
5. Case Study and Discussion
5.1. Experiment Parameters Initialization
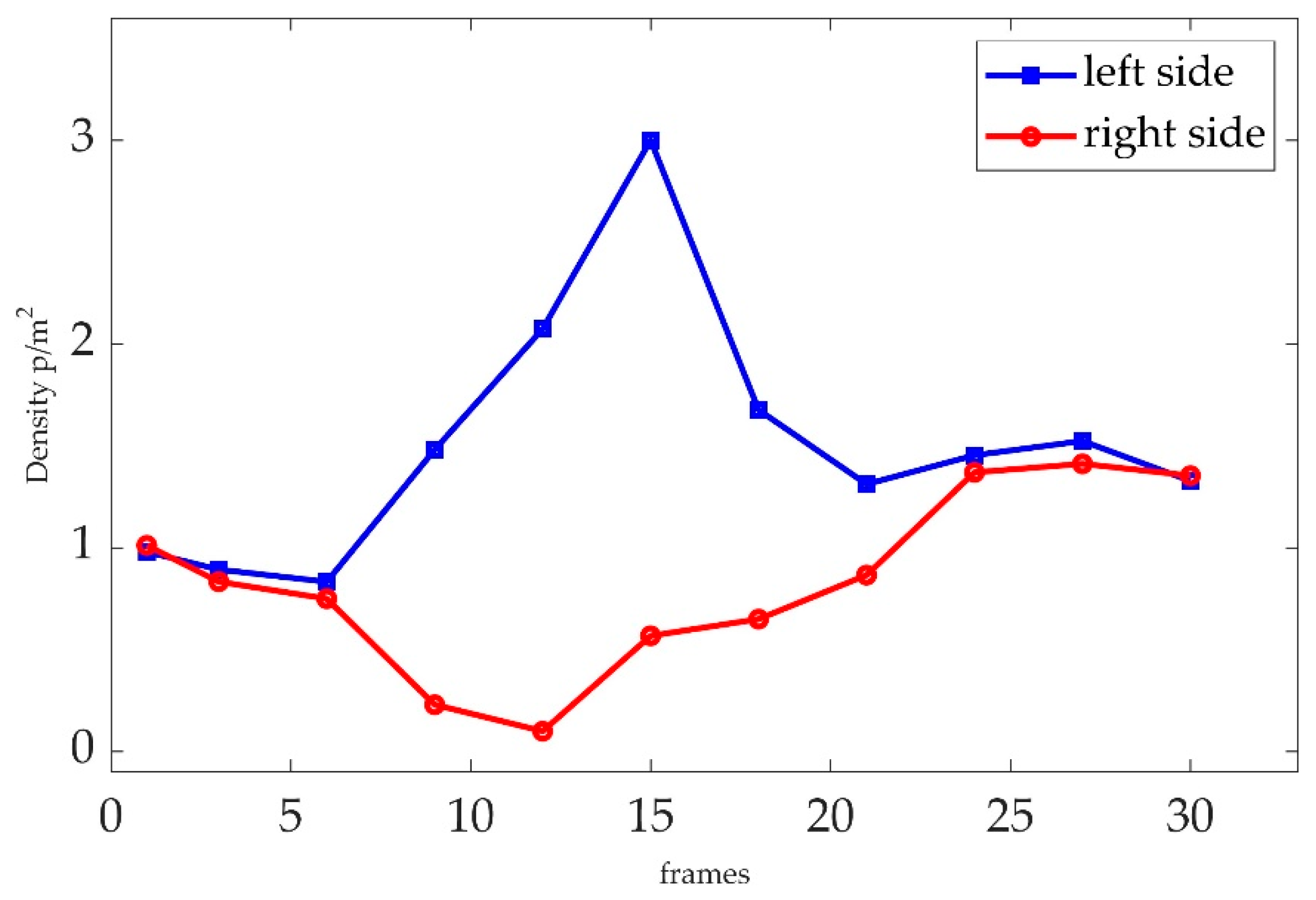
5.2. Case 1: Luggage Drifting Disturbance Propagation in a L-Shaped Corridor



5.3. Case 2: Luggage Retrograding Disturbance Propagation in a Straight Corridor
6. Conclusions
Author Contributions
Funding
Institutional Review Board Statement
Informed Consent Statement
Data Availability Statement
Conflicts of Interest
References
- Xu, D., J. Wang, J. Liu, Y. Wang and J. Jiang, 2023. A simulation study on the impact of abandoned trolley cases on pedestrian evacuation. KSCE Journal of Civil Engineering, 27(3): 1340-1349. [CrossRef]
- Zhang, K., S. Yang, L. He and Y. Long, 2017. Research on emergency evacuation of passengers with luggage from bus station. China Safety Science Journal(CSSJ), 27(1): 30-35. [CrossRef]
- Yugendar, P. and K.V.R. Ravishankar, 2018. Crowd behavioural analysis at a mass gathering event. Journal of KONBiN, 46: 20 - 25. [CrossRef]
- Laxman, K.K., R. Rastogi and S. Chandra, 2010. Pedestrian flow characteristics in mixed traffic conditions. Journal of Urban Planning and Development-asce, 136: 23-33. [CrossRef]
- Tang, J., L. Yang and K. Liu, 2021. Simulation of safety evacuation of personnel at construction site based on bim technology. In: Proceedings of the 24th International Symposium on Advancement of Construction Management and Real Estate, J. TangL. Yang and K. Liu (Eds.). Springer Singapore, Singapore: pp: 1165-1175.
- Davis, D.G. and J.P. Braaksma, 1988. Adjusting for luggage-laden pedestrians in airport terminals. Transportation Research Part A: General, 22(5): 375-388. [CrossRef]
- Jahedinia, F., M. Bagheri, A. Naderan and Z. Bahramian, 2023. Simulation of luggage-laden passengers’ behavior in the evacuation process based on a floor field ca model case study: Tehran metro-rail transfer corridor. SIMULATION, 99(7): 681-701. [CrossRef]
- Zhuang, Y., A. Schadschneider, H. Cheng and L. Yang, 2018. Estimating escalator vs stairs choice behavior in the presence of entry railing: A field study. KSCE Journal of Civil Engineering, 22(12): 5203-5214. [CrossRef]
- Zhao, R., D. Wang, Y. Wang, C. Han, P. Jia, C. Li and Y. Ma, 2021. Macroscopic view: Crowd evacuation dynamics at t-shaped street junctions using a modified aw-rascle traffic flow model. IEEE Transactions on Intelligent Transportation Systems, 22(10): 6612-6621. [CrossRef]
- Xiaofei, L., Experimental study on the effect of luggage type on pedestrian movement characteristics in stairs. Master Dissertation, Southwest Jiaotong University, 2022-05-17.
- Fang, Z., W. Lv, L.-X. Jiang, Q. Xu and W. Song, 2015. Observation, simulation and optimization of the movement of passengers with baggage in railway station. International Journal of Modern Physics C, 26: 1550124. [CrossRef]
- Fu, L.B., Y.Q. Chen, H.G. Qin, Q.Y. Chen, Y.J. He and Y.Q. Shi, 2023. Dynamics of merging flow involving luggage-laden pedestrians in a y-shaped corridor: An experimental study. Physica A, 628. [CrossRef]
- Shi, Z.G., J. Zhang, X.X. Ren and W.G. Song, 2020. Quantifying the impact of luggage on pedestrian walking and running movements. Safety Science, 130. [CrossRef]
- Shi, D., J. Ma, Q. Luo, X. Li, J. Chen and P. Lin, 2021. Fundamental diagrams of luggage-laden pedestrians ascending and descending stairs. Physica A: Statistical Mechanics and its Applications. [CrossRef]
- Deng, Q., Z. Fu, T. Li, J. Ma and L. Luo, 2021. Effect of luggage-carrying on pedestrian flow through bottleneck: An experimental study. Transportmetrica A: Transport Science, 18: 1734 - 1753. [CrossRef]
- Huang, S., R. Wei, S. Lo, S. Lu, C. Li, C. An and X. Liu, 2019. Experimental study on one-dimensional movement of luggage-laden pedestrian. Physica A: Statistical Mechanics and its Applications, 516: 520-528. [CrossRef]
- Ma, J., W.G. Song, S.M. Lo and Z.M. Fang, 2013. New insights into turbulent pedestrian movement pattern in crowd-quakes. Journal of Statistical Mechanics: Theory and Experiment, 2013(02): P02028. [CrossRef]
- Wei, J., W. Fan, Y. Guo, J.S. Hu and Y. Fang, 2020. An extended social force model for pedestrian evacuation under disturbance fluctuation force. International Journal of Modern Physics C. [CrossRef]
- Wang, X., Z. Zhang, Y. Wang, J. Yang and L. Lu, 2022. A study on safety evaluation of pedestrian flows based on partial impact dynamics by real-time data in subway stations. Sustainability, 14(16): 10328-10347. [CrossRef]
- Guo, Y., S. Ma, F. Wei, L. Lu, F. Sun and J. Wang, 2022. Analysis of behavior characteristics for pedestrian twice-crossing at signalized intersections based on an improved social force model. Sustainability, 14(4): 2003-2020. [CrossRef]
- Zeng, W., H. Nakamura and P. Chen, 2014. A modified social force model for pedestrian behavior simulation at signalized crosswalks. Procedia - Social and Behavioral Sciences, 138: 521-530. [CrossRef]
- Lu, C.X., 2006. Analysis on the wave of pedestrians. China Safety Science Journal(CSSJ)(02): 30-34+146. [CrossRef]
- Qin, W., B. Cui and X. Lou, 2019. Tracking control of disturbed crowd dynamic system using unit sliding mode control and feedback linearization. Nonlinear Dynamics, 98(3): 2247-2260. [CrossRef]
- Flurin, S.H., B. Michel, F. Bilal and M. Thomas, 2014. A macroscopic loading model for time-varying pedestrian flows in public walking areas. Transportation Research Part B: Methodological, 69: 60-80. [CrossRef]
- Wang, P., G. Yu, X. Wu and Y. Wang, 2017. Linear and nonlinear stability analysis of an extended car-following model considering pedestrians on adjacent lane. Nonlinear Dynamics, 88(1): 777-789. [CrossRef]
- Zhao, R., Q. Hu, Q. Liu, C. Li, D. Dong and Y. Ma, 2020. Panic propagation dynamics of high-density crowd based on information entropy and aw-rascle model. IEEE Transactions on Intelligent Transportation Systems, 21(10): 4425-4434. [CrossRef]
- Li, C., R. Zhao, Y. Wang, P. Jia, W. Zhu, Y. Ma and M. Li, 2023. Disturbance propagation model of pedestrian fall behavior in a pedestrian crowd and elimination mechanism analysis. IEEE Transactions on Intelligent Transportation Systems: 1-11. [CrossRef]
- Cundall, P.A. and O.D.L. Strack, 1979. A discrete numerical model for granular assemblies. Geotechnique, 29: 47-65. [CrossRef]
- Mindlin, R.D., 2021. Compliance of elastic bodies in contact. Journal of Applied Mechanics, 16(3): 259-268. [CrossRef]
- Pasha, M., S. Dogbe, C. Hare, A. Hassanpour and M. Ghadiri, 2014. A linear model of elasto-plastic and adhesive contact deformation. Granular Matter, 16(1): 151-162. [CrossRef]
- Maio, F.D. and A.D. Renzo, 2005. Modelling particle contacts in distinct element simulations: Linear and non-linear approach. Chemical Engineering Research & Design, 83: 1287-1297. [CrossRef]
- X, L., Study on the human crowd characteristics and trampling and crowd risk in railway station. Doctor Dissertation, Beijing Jiaotong university, 2020-.
- Aw, A. and M. Rascle, 2000. Resurrection of "second order" models of traffic flow. SIAM Journal on Applied Mathematics, 60(3): 916-938. [CrossRef]
- Helbing, D., I. Farkas and T. Vicsek, 2000. Simulating dynamical features of escape panic. Nature, 407(6803): 487-490. [CrossRef]
- Zhao, R., Y. Wang, P. Jia, W. Zhu, C. Li, Y. Ma and M. Li, 2023. Abnormal behavior detection based on dynamic pedestrian centroid model: Case study on u-turn and fall-down. IEEE Transactions on Intelligent Transportation Systems, 24(8): 8066-8078. [CrossRef]
- Zhao, R., Q. Liu, Q. Hu, D. Dong, C. Li and Y. Ma, 2021. Lyapunov-based crowd stability analysis for asymmetric pedestrian merging layout at t-shaped street junction. IEEE Transactions on Intelligent Transportation Systems, 22(11): 6833-6842. [CrossRef]
- Rascle, M., 2002. An improved macroscopic model of traffic flow: Derivation and links with the lighthill-whitham model. Mathematical and Computer Modelling, 35(5): 581-590. [CrossRef]
- Zhang, B.S., 2021. Experimental study on the influence of baggage weight on evacuation speed. Fire Science and Technology, 40(06): 837-842.












| Key areas in transportation hubs | |
|---|---|
| Entrance of corridor | |
| Middle of corridor | |
| Exit of corridor | |
| Down stairs | |
| Up stairs | |
| Platform queuing area |
| Category | Parameters and their description | Value |
| Non-luggage passengers particle | Initial density (ped /m2) | Variable |
| Desire velocity (m/s) | Variable | |
| Initial velocity (m/s) | 1.2m/s | |
| Particle radius (m) | 1.1m | |
| Particle mass (kg) | 64.08 | |
| Contact | Fraction coefficient μ | 0.3 |
| Normal stiffness kn | ||
| Initial shear stiffness ks | ||
| Normal damping coefficient | ||
| Shear damping coefficient | ||
| Luggage-laden passengers particle | Initial density ρ(ped /m2) | Variable |
| Desire velocity (m/s) | Variable | |
| Initial velocity (m/s) | 1.2m/s | |
| Particle radius (m) | 0.75 | |
| Particle radius m(kg) | 74 |
Disclaimer/Publisher’s Note: The statements, opinions and data contained in all publications are solely those of the individual author(s) and contributor(s) and not of MDPI and/or the editor(s). MDPI and/or the editor(s) disclaim responsibility for any injury to people or property resulting from any ideas, methods, instructions or products referred to in the content. |
© 2024 by the authors. Licensee MDPI, Basel, Switzerland. This article is an open access article distributed under the terms and conditions of the Creative Commons Attribution (CC BY) license (http://creativecommons.org/licenses/by/4.0/).