Submitted:
13 March 2024
Posted:
14 March 2024
You are already at the latest version
Abstract
Keywords:
1. Introduction
2. Materials and Methods
2.1. Cell Cultures
2.2. Analysis of RNA-Seq Data from the TCGA Database
2.3. Gene Expression Analyses
2.4. PCR-Based Discrimination of EGFR Variants
2.5. Flow Cytometry
2.6. Western Blot Analysis
2.7. Detection of EGFR Gene Amplification
2.8. Gene Silencing
2.9. Statistical Analysis
3. Results
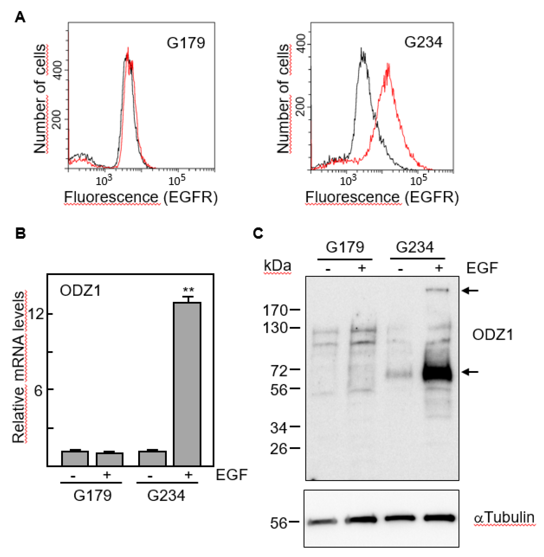
3.1. Activation of EGFR Correlates with the Expression of ODZ1
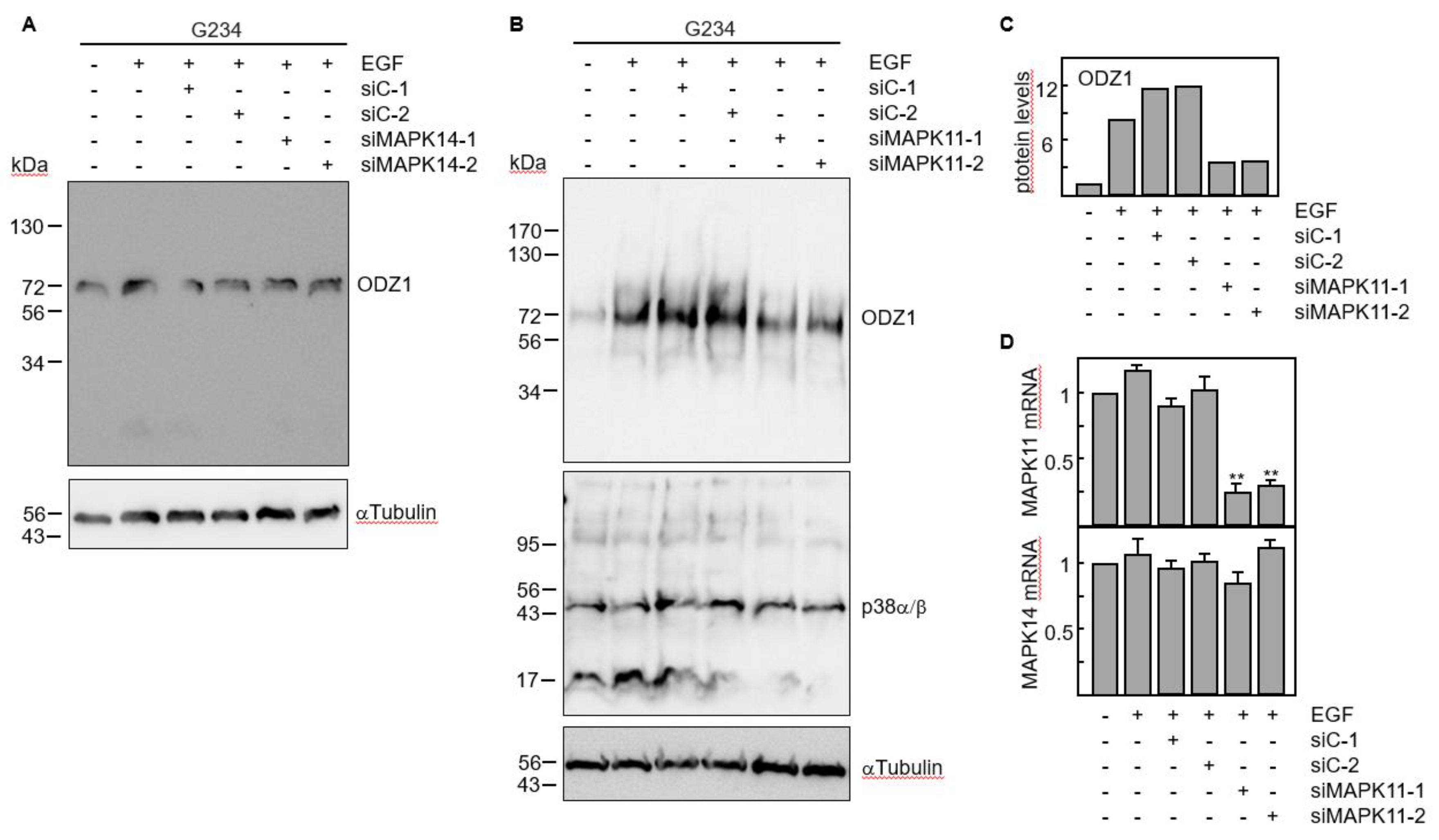
3.2. ODZ1 Is Upregulated through an EGF-p38 Pathway
4. Discussion
5. Conclusions
Author Contributions
Funding
Institutional Review Board Statement
Informed Consent Statement
Data Availability Statement
Acknowledgments
Conflicts of Interest
References
- Paw, I., Carpenter, R. C., Watabe, K., Debinski, W. & Lo, H. W. Mechanisms regulating glioma invasion. Cancer Lett 362, 1-7 (2015). [CrossRef]
- Ostrom, Q. T., Cioffi, G., Waite, K., Kruchko, C. & Barnholtz-Sloan, J. S. CBTRUS Statistical Report: Primary Brain and Other Central Nervous System Tumors Diagnosed in the United States in 2014-2018. Neuro Oncol 23, iii1-iii105 (2021). [CrossRef]
- Talamillo, A. et al. ODZ1 allows glioblastoma to sustain invasiveness through a Myc-dependent transcriptional upregulation of RhoA. Oncogene 36, 1733-1744 (2017). [CrossRef]
- Lefranc, F., Le Rhun, E., Kiss, R. & Weller, M. Glioblastoma quo vadis: Will migration and invasiveness reemerge as therapeutic targets? Cancer Treat Rev 68, 145-154 (2018).
- Petrini, I. et al. Whole genome and transcriptome sequencing of a B3 thymoma. PLoS One 8, e60572 (2013). [CrossRef]
- Drappatz, J., Norden, A. D. & Wen, P. Y. Therapeutic strategies for inhibiting invasion in glioblastoma. Expert Rev Neurother 9, 519-534 (2009). [CrossRef]
- Velasquez, C. et al. Hypoxia Can Induce Migration of Glioblastoma Cells Through a Methylation-Dependent Control of ODZ1 Gene Expression. Front Oncol 9, 1036 (2019). [CrossRef]
- Carcelen, M., Velasquez, C., Vidal, V., Gutierrez, O. & Fernandez-Luna, J. L. HIF2alpha Upregulates the Migration Factor ODZ1 under Hypoxia in Glioblastoma Stem Cells. Int J Mol Sci 23 (2022). [CrossRef]
- Vidal, V., Gutierrez, O., Talamillo, A., Velasquez, C. & Fernandez-Luna, J. L. Glioblastoma invasion factor ODZ1 is induced by microenvironmental signals through activation of a Stat3-dependent transcriptional pathway. Sci Rep 11, 16196 (2021). [CrossRef]
- Ezzati, S., Salib, S., Balasubramaniam, M. & Aboud, O. Epidermal Growth Factor Receptor Inhibitors in Glioblastoma: Current Status and Future Possibilities. Int J Mol Sci 25 (2024). [CrossRef]
- Pan, P. C. & Magge, R. S. Mechanisms of EGFR Resistance in Glioblastoma. Int J Mol Sci 21 (2020). [CrossRef]
- Nogueira, L. et al. Blockade of the NFkappaB pathway drives differentiating glioblastoma-initiating cells into senescence both in vitro and in vivo. Oncogene 30, 3537-3548 (2011).
- Mamatjan, Y. et al. Molecular Signatures for Tumor Classification: An Analysis of The Cancer Genome Atlas Data. J Mol Diagn 19, 881-891 (2017).
- Del Vecchio, C. A. et al. EGFRvIII gene rearrangement is an early event in glioblastoma tumorigenesis and expression defines a hierarchy modulated by epigenetic mechanisms. Oncogene 32, 2670-2681 (2013). [CrossRef]
- Munoz-Hidalgo, L. et al. Somatic copy number alterations are associated with EGFR amplification and shortened survival in patients with primary glioblastoma. Neoplasia 22, 10-21 (2020). [CrossRef]
- Grave, N. et al. The functional role of p38 MAPK pathway in malignant brain tumors. Front Pharmacol 13, 975197 (2022). [CrossRef]
- Kumar, S., Jiang, M. S., Adams, J. L. & Lee, J. C. Pyridinylimidazole compound SB 203580 inhibits the activity but not the activation of p38 mitogen-activated protein kinase. Biochem Biophys Res Commun 263, 825-831 (1999). [CrossRef]
- Kudaravalli, S., den Hollander, P. & Mani, S. A. Role of p38 MAP kinase in cancer stem cells and metastasis. Oncogene 41, 3177-3185 (2022). [CrossRef]
- Brennan, C. W. et al. The somatic genomic landscape of glioblastoma. Cell 155, 462-477 (2013). [CrossRef]
- Snuderl, M. et al. Mosaic amplification of multiple receptor tyrosine kinase genes in glioblastoma. Cancer Cell 20, 810-817 (2011). [CrossRef]
- Ono, M. & Kuwano, M. Molecular mechanisms of epidermal growth factor receptor (EGFR) activation and response to gefitinib and other EGFR-targeting drugs. Clin Cancer Res 12, 7242-7251 (2006). [CrossRef]
- Andl, C. D. et al. EGFR-induced cell migration is mediated predominantly by the JAK-STAT pathway in primary esophageal keratinocytes. Am J Physiol Gastrointest Liver Physiol 287, G1227-1237 (2004). [CrossRef]
- Holsken, A. et al. EGFR signaling regulates tumor cell migration in craniopharyngiomas. Clin Cancer Res 17, 4367-4377 (2011). [CrossRef]
- Sundqvist, A. et al. TGFbeta and EGF signaling orchestrates the AP-1- and p63 transcriptional regulation of breast cancer invasiveness. Oncogene 39, 4436-4449 (2020).
- Da Silva, J., Pierrat, B., Mary, J. L. & Lesslauer, W. Blockade of p38 mitogen-activated protein kinase pathway inhibits inducible nitric-oxide synthase expression in mouse astrocytes. J Biol Chem 272, 28373-28380 (1997). [CrossRef]
- Haines, J. D., Fulton, D. L., Richard, S. & Almazan, G. p38 Mitogen-Activated Protein Kinase Pathway Regulates Genes during Proliferation and Differentiation in Oligodendrocytes. PLoS One 10, e0145843 (2015). [CrossRef]
- Risco, A. & Cuenda, A. New Insights into the p38gamma and p38delta MAPK Pathways. J Signal Transduct 2012, 520289 (2012).
- Roche, O. et al. p38beta and Cancer: The Beginning of the Road. Int J Mol Sci 21 (2020).
- Li, Y. et al. Knocking down of LINC01220 inhibits proliferation and induces apoptosis of endometrial carcinoma through silencing MAPK11. Biosci Rep 39 (2019). [CrossRef]
- Frey, M. R., Golovin, A. & Polk, D. B. Epidermal growth factor-stimulated intestinal epithelial cell migration requires Src family kinase-dependent p38 MAPK signaling. J Biol Chem 279, 44513-44521 (2004). [CrossRef]







Disclaimer/Publisher’s Note: The statements, opinions and data contained in all publications are solely those of the individual author(s) and contributor(s) and not of MDPI and/or the editor(s). MDPI and/or the editor(s) disclaim responsibility for any injury to people or property resulting from any ideas, methods, instructions or products referred to in the content. |
© 2024 by the authors. Licensee MDPI, Basel, Switzerland. This article is an open access article distributed under the terms and conditions of the Creative Commons Attribution (CC BY) license (http://creativecommons.org/licenses/by/4.0/).