Preprint
Article

This version is not peer-reviewed.

Exploring Corporate Tax Avoidance: Effects on Comprehensive Budget Income – a Practical Analysis

Submitted:

07 March 2024

Posted:

07 March 2024

Read the latest preprint version here

Abstract
This paper addresses the pressing concern of corporate tax evasion recognized by several nations, employing insights from public choice theory and tax compliance theory. The research aims to evaluate the ramifications of corporate tax evasion on public revenue, public expenditures, tax rates, and the prevailing budget deficit. Methodologically, the study utilizes questionnaire data and employs structural equation modeling for analysis. The findings indicate that tax evasion is significantly influenced by multiple factors, encompassing tax income, public expenditures, tax rates, and the budget deficit. The article offers a comprehensive exploration of both theoretical frameworks and practical implications, contributing valuable insights to the ongoing discourse on corporate tax evasion and its multifaceted impact on fiscal dynamics.
Keywords: 
;  ;  ;  ;  ;  ;  

1. Introduction

Taxation is a critical mechanism that supports the government’s economic management and the provision of public services (Jiménez and Iyer, 2016; Demirhan, 2019). Governments use taxes to fund their development policies in the economic and social sectors, aiming to benefit the public by enhancing the quality of public services, such as education and healthcare, and bolstering vital infrastructure, such as roads and public projects (Guironnet et al., 2016; Ruane et al., 2020). Therefore, taxation is essential for the state to fulfill its role, and tax evasion undermines this role by causing significant financial losses, prompting lawmakers to enact criminal laws to deter such evasion (Tresch, 2022). Additionally, tax is a mandatory financial deduction imposed by the government on individuals without conditions to meet fiscal obligations (Moldogaziev et al., 2017). In public finance, tax evasion is an unlawful activity in which individuals or entities deliberately avoid paying their true tax liabilities. This evasion can involve full or partial noncompliance with tax payments without shifting the burden to others, significantly impacting the state’s tax revenue and considered one of the most serious crimes (Houben and Snyers, 2018).
The intricacy and challenges associated with taxation regulations, tax collection processes, and the escalating tax burdens borne by authorities contribute to the proliferation of tax evasion (Varotsis and Katerelos, 2020). In Jordan, the economy contends with resource scarcity and fiscal deficits in its budget, with tax revenues forming a primary source to bridge this deficit (Alasfour, 2019; Youssef, 2019; Beck and Richter, 2021). Tax evasion in Jordan has resulted in substantial losses in tax revenue, exacerbating the gap between government income and expenditure, ultimately leading to budgetary imbalances (Alqtish et al., 2018). The Jordanian economy grapples with limited natural resources and ongoing fiscal instability, making it challenging to secure the necessary funds for economic and social growth initiatives (Alsheikh et al., 2016; Alshira’h, 2018).
Determining the extent of tax evasion presents challenges due to factors such as smuggling, high tax rates, the substantial informal economy, unregistered labor, and the methods used for accounting, which can mask significant funds allocated to cover public expenditures, especially in sectors like water and energy (Vanhoeyveld et al., 2020). Notably, tax evasion in developing countries often surpasses that in developed nations, illustrating the magnitude of the issue (Avi-Yonah and Xu, 2016). Tax revenues are typically viewed as the most traditional and accessible means of financing a nation’s treasury, with most economies relying on them to meet their financial needs (Kodali et al., 2017; Luciani, 2015). Consequently, taxation proves to be a practical approach for governments to generate revenue to support their developmental endeavors (Althaus et al., 2022).
The study of tax evasion is of paramount significance due to its severe impact on the public treasury’s resources. This criminal activity results in the loss of funds that could have been allocated for the public good and the development of sophisticated tax evasion techniques. Moreover, tax evasion disrupts the principle of tax justice in distributing the fiscal burden among citizens (Lindsay, 2016). Meanwhile, there is a need to modify income tax regulations without adversely affecting business profits or state revenues (Beer et al., 2018). This study aims to analyze the impact of business tax evasion on the decline in budget revenues through a case study of Jordan’s overall budget.
The structure of this paper includes Section 2, which lays the theoretical foundation for examining the relationship between variables. Section 3 outlines the investigation model, while Section 4 introduces the study’s design. Section 5 employs a descriptive-analytical approach to scrutinize the data, validate hypotheses, and draw conclusions. Finally, in Section 6, the study delves into the findings, offers potential theoretical and practical implications, and identifies the study’s limitations.

2. Literature Review and Hypothesis Development

Tax evasion has gained significant attention in recent years, particularly following the global financial crisis of 2008 (Chowdhury and Zuk, 2018) and the widespread impact of the COVID-19 pandemic (Al-Qudah et al., 2022). This heightened focus has spurred efforts to combat tax evasion, driven by the urgent need for revenue and funding without resorting to introducing new taxes (Brownlee, 2016).
The reasons for tax evasion in Jordan, as highlighted in various studies, including this one, align with those observed in other countries. These reasons can be broadly categorized into moral, technical legal, and economic and social factors.
Individuals with higher moral standards tend to exhibit a heightened sense of responsibility, a strong commitment to the public interest, and a dedication to fulfilling their duties as prescribed by regulations and laws within the community (Alkurdi and Mardini, 2020). These individuals are more likely to comply with tax laws, recognizing their role in contributing to the collective well-being.
The complexity and volatility of the tax system, coupled with frequent amendments to related laws, can contribute to difficulties in understanding tax regulations (Martins et al., 2018). This lack of clarity can lead to inadvertent non-compliance and may encourage individuals to seek loopholes or avoid tax obligations altogether.
Citizens’ perception of high tax rates is a significant motivator for tax evasion (Shafer et al., 2020). When individuals perceive taxes as excessive or unfair, they may be more inclined to engage in non-compliant behavior. Economic hardships and a lack of trust in government institutions can further exacerbate tax evasion tendencies.
Effectively addressing tax evasion requires a comprehensive approach that tackles the underlying factors driving non-compliance. This includes promoting ethical values, simplifying tax regulations, enhancing taxpayer education, and fostering trust in government institutions. Additionally, strengthening tax administration and enforcement mechanisms can deter tax evasion and ensure that all citizens contribute their fair share.

2.1. Tax Revenue and Public Revenues

Tax revenue is a vital source of funding for a country’s economic development. However, tax evasion poses significant challenges for tax authorities in efficiently collecting revenue from taxpayers. Tax evasion is defined as the illegal act of reducing one’s tax liability by violating laws and deviating from social norms (Rashid, 2020). It represents a substantial loss of government revenues, hindering the smooth provision of public services due to declines in state budget revenues (Erdoğan et al., 2020).
While combating tax evasion can undoubtedly increase treasury revenues, it alone is not a sufficient or reliable strategy for addressing long-term economic challenges (Morgan, 2021). Zucman (2014) emphasizes that success in curbing tax evasion does not guarantee sustained revenue growth due to the influence of other factors. Some revenues from evaders settling their obligations may be considered “one-time” and may not recur at the same volume.
Tax evasion’s direct impact on government tax revenues has been observed in various countries. Alkhatib (2019) asserts that tax evasion directly results in a loss of government tax revenues in Palestine. In Egypt, the tax evasion situation may worsen as government revenues rise faster than the underground sector (Udoh, 2015). Vietnam experiences an increase in total tax evasion despite public revenues growing more slowly than the formal economy (Ivanyna, Moumouras, and Rangazas, 2016). Accurately measuring tax evasion in Pakistan is crucial due to its potential impact, as other indicators like national accounts, unemployment rates, and inflation rates could be misleading to policymakers (Kemme, Parikh, and Steigner, 2017; Mügge, 2016). Bethencourt and Kunze (2019) explore the relationship between tax evasion and public revenues, finding a positive connection between the declared tax rate and tax evasion, and a negative connection with tax revenues allocated to tax auditing.
Effectively addressing tax evasion requires a multifaceted approach that tackles the underlying factors driving non-compliance. This includes promoting ethical values, simplifying tax regulations, enhancing taxpayer education, strengthening tax administration and enforcement mechanisms, and fostering trust in government institutions. Additionally, embracing technological advancements, such as data analytics and e-tax systems, can streamline tax collection and enhance tax compliance.

2.2. Tax Revenue and Public Expenses

The literature surrounding tax evasion and taxpayers’ satisfaction with government policies, particularly in the context of public goods provision and overall public expenditure, is highly relevant to our subject. Experimental research consistently demonstrates that taxpayers are more likely to engage in tax evasion when they perceive mismanagement of their funds (D’Agostino et al., 2021; Kiow et al., 2017). Casaburi and Troiano (2016) conducted an empirical study to investigate the impact of local efficiency on tax evasion in Italian municipalities, using public spending and taxation views to measure tax evasion. Their findings revealed that inefficiencies in public expenditure contribute to increased tax evasion, especially when public spending is lower (World Bank, 2019).
It is crucial to acknowledge that formal sector figures do not account for tax evasion arising from overreporting deductible expenses, underreporting taxable income in corporate income tax calculations, profit transfers to other jurisdictions, and local taxes on goods and property (Ioniţă and Brezeanu, 2017). Tax evasion and fraud have a significant impact on state budgets and government spending in both developed and developing countries. The magnitude of this impact is influenced by factors such as economic development, tax rates, tax revenue composition, taxpayer perceptions, education, bureaucracy, and others (OECD, 2015; Taing and Chang, 2021).
However, the early part of 2017 witnessed a decline in tax evasion due to reductions in the limits for calculating necessary social security contributions and the implementation of the compulsory micro-enterprise taxation system for businesses with sales below five million euros. Potential reforms that could further curb tax evasion include the introduction of progressive income tax rates, the elimination of evaluations related to VAT activities, and the mandatory disclosure of personal assets (Ioniţă and Brezeanu, 2017).

2.3. Tax Evasion and Tax Rate

This research delves into an individual’s decision to evade taxes as a choice under uncertainty, examining how the tax rate, taxpayer income, and enforcement parameters influence the level of tax evasion under various assumptions. The relationship between tax evasion and tax rates has been a subject of extensive investigation (Slemrod, 2019). Empirical studies, such as Paulus (2015) in the United Kingdom, demonstrate a positive correlation between tax evasion and both the marginal tax rate and after-tax income, utilizing cross-sectional data and a Tobit model. In the United States, Dean (2012) tackles this issue by analyzing a tax rate change for higher income levels in both 2015 and 2020, finding no statistically significant effect of income on tax evasion but a surprisingly significant negative impact of the marginal tax rate.
Macro-level evidence regarding the tax rate-tax evasion relationship is complemented by micro-founded research emphasizing a high tax burden as a primary driver of tax evasion (Chiarini et al., 2013). For instance, findings from the Bank of Italy’s Survey on Household Income and Wealth indicate that nearly half of respondents (46%) in 2004 attributed tax evasion to excessively high tax rates (Gokalp et al., 2017). However, an effective tax system must incentivize taxpayers, both individuals and corporations, to comply with the law; otherwise, taxes would not be voluntarily remitted in a competitive economy (Awasthi and Engelschalk, 2018). Empirical evidence underscores that tax evasion and fiscal corruption persist as significant global issues, with serious negative consequences. Tax evasion constitutes a substantial portion of the global shadow economy, even in advanced industrialized countries (Alm et al., 2016).

2.4. Tax Evasion and Budget Deficit

Tax evasion, the deliberate underpayment of taxes, can have a significant impact on government revenue and, consequently, the budget deficit. When taxpayers successfully evade taxes, the government receives less revenue than it should, leading to a wider gap between income and expenditure. This can hinder governments’ ability to fund essential public services, such as healthcare, education, and infrastructure.
Effective tax evasion occurs when taxpayers utilize legal means to reduce their tax liabilities, aligning with the intended purpose of applicable legislation. However, when tax evasion lowers taxes in a manner that contradicts the goal of reducing the budget deficit, it raises concerns about the legitimacy of such practices (Langenmayr, 2017).
While claiming all applicable tax breaks within the bounds of the law is permissible, the long-term impact of tax evasion on the budget deficit is likely to be detrimental (Alm, 2019). This is evident in Palestine, where a notably high rate of tax avoidance contributes significantly to a budget deficit equivalent to almost 30% of total government expenditures in 2018 (World Bank Group, 2019).
In the UK, the size of the tax gap, particularly tax evasion, is estimated at an annual loss to the state treasury of £122 billion (Murphy, 2014). This substantial shortfall is nearly equivalent to the annual budget of the National Health Service (NHS) and could cover the entire UK education budget with over £20 billion left over. Addressing tax evasion should, therefore, be a top priority for policymakers.
The tax gap, encompassing both tax avoided and evaded as well as uncollected tax that is known but remains unpaid or is paid late, represents the disparity between the amount of tax that should be paid and the amount actually collected in the United Kingdom.
In their study, Bird and Davis-Nozemack (2018) emphasize the crucial need for tax reform and combatting tax evasion for any government seeking to effectively address the budget deficit. With increasing indebtedness reaching record levels, tackling the budget deficit becomes a major challenge. Governments, as noted by Cowx et al. (2022), are exploring various means to augment public revenues and reduce fiscal deficits, often exacerbated by high rates of tax evasion. These efforts aim to enhance citizens’ standards of living through salary increases, improved living conditions, and the repayment of government obligations.
After reviewing the previous studies and the theories related to the subject of this research, and based on the research question and its objectives, this study is based on the following hypotheses:
H1: There is a negative relationship between tax evasion and public revenues in Jordan.
H2: There is a negative relationship between tax evasion and public expense in Jordan.
H3: There is a negative relationship between the tax evasion and tax rate in Jordan.
H4: There is a positive relationship between tax evasion and budget deficit in Jordan.

3. Research Methodology

The research methodology employed in this study adopts a quantitative research design to investigate the impact of business tax evasion on the reduction of budget revenues, specifically focusing on Jordan’s overall budget. The utilization of quantitative methods is considered both appropriate and logical for scrutinizing relationships between variables and testing hypotheses. Quantitative research is designed to test theories or address specific research questions (Nardi, 2018), rendering it well-suited for studies on tax behavior in both developed and developing countries (Al-Rahamneh & Bidin, 2022). The decision to employ a quantitative approach is particularly pertinent for intricate studies involving multiple factors. The use of predetermined instruments and closed-ended questions facilitates the examination of variables, enabling the application of statistical processes to analyze the collected data (Creswell and Creswell, 2017).
In the case study on Jordan’s general budget, preliminary data is collected from the study sample using the questionnaire list method. This method encompasses the distribution of questionnaires either electronically or through personal interviews to elicit opinions and trends regarding the impact of corporate tax evasion on the decline in budget revenues. The research population for this study is defined as tax collectors from the Ministry of Finance in the Hashemite Kingdom of Jordan.
To ensure a representative sample, a simple random sample approach is employed, with 264 questionnaires distributed and 250 valid questionnaires obtained for analysis. This sample size, falling between 30 and 500 samples, is deemed sufficient for most studies (Saidan et al., 2017). The percentage of analyzable questionnaires out of the total distributed questionnaires is set at 94%. A convenience sampling method is employed, gathering information from members of the population who are readily available to provide it. In this case, 250 surveys are distributed, and the sample size of 250 is deemed appropriate for statistical analysis.
The target population, comprised of tax collectors from the Ministry of Finance in the Hashemite Kingdom of Jordan, is crucial in comprehending the factors influencing sales tax evasion behavior. The questionnaire employs a five-point Likert scale for measurement, with 1 indicating strongly disagree and 5 indicating strongly agree. The questionnaire items are adapted from various sources to measure sales tax evasion, public revenues, public expenses, tax rate, and budget deficit. Specifically, eight items for sales tax evasion are adapted from Alqtish (2018) and Benk (2015), five items for public revenues from Ababneh & Rawabdeh (2018) and Adenya & Muturi (2017), four items for public expenses from Al-Hiyasat (2014), five items for tax rate from Alshirah et al. (2021), and five items for budget deficit from Al-Naimat (2013) and Mitrakos (2016).

3.1. Demographic Characteristics of the Sample

In terms of respondent profiles based on various demographic characteristics, the majority of participants were male, comprising 62.4% of the total, while females made up 37.6%. The distribution of ages among respondents showed that 1.1% were in the 21-30 age group, 29.0% fell within the 31-40 age range, 53.8% were in the 41-50 age category, 16.1% belonged to the 51-60 age range, and a marginal 1.1% were below 60 years old. Regarding educational attainment, a significant portion of respondents held Bachelor’s degrees, constituting 77.4%, followed by those with Master’s degrees at 19.4%, and individuals with PhDs at 3.2%. In terms of professional experience, respondents with 2-4 years of experience constituted 9.7%, those with 5-7 years represented 25.8%, individuals with 8-10 years accounted for 50.5%, and those with less than 10 years of experience comprised 14.0% of the total. This detailed breakdown provides a comprehensive insight into the composition of survey participants across gender, age, education level, and professional experience categories. Consequently, the demographic profile of the respondents indicates that they possess sufficient knowledge and experience to actively engage in the survey, thereby contributing reliable data to this study.

3.2. Data Analysis and Results

Assessment of the Measurement Model

We employed causal-predictive structural equation modeling (SEM) using SmartPLS 4 software to evaluate and estimate the linear and interactive associations among the variables under investigation. This approach, commonly referred to as partial least squares structural equation modeling (PLS-SEM), differs from covariance-based SEM (CB-SEM) in its approach to latent scores. CB-SEM operates on the basis of factor score indeterminacy, as outlined by Rigdon et al. (2017), while PLS-SEM relies on fixed latent scores and focuses on optimizing the prediction of endogenous constructs rather than fitting the model, as explained by Hair et al. (2019). PLS-SEM exhibits flexibility in handling complex structural models, second-order models, and small sample sizes, and it does not strictly require data normality.
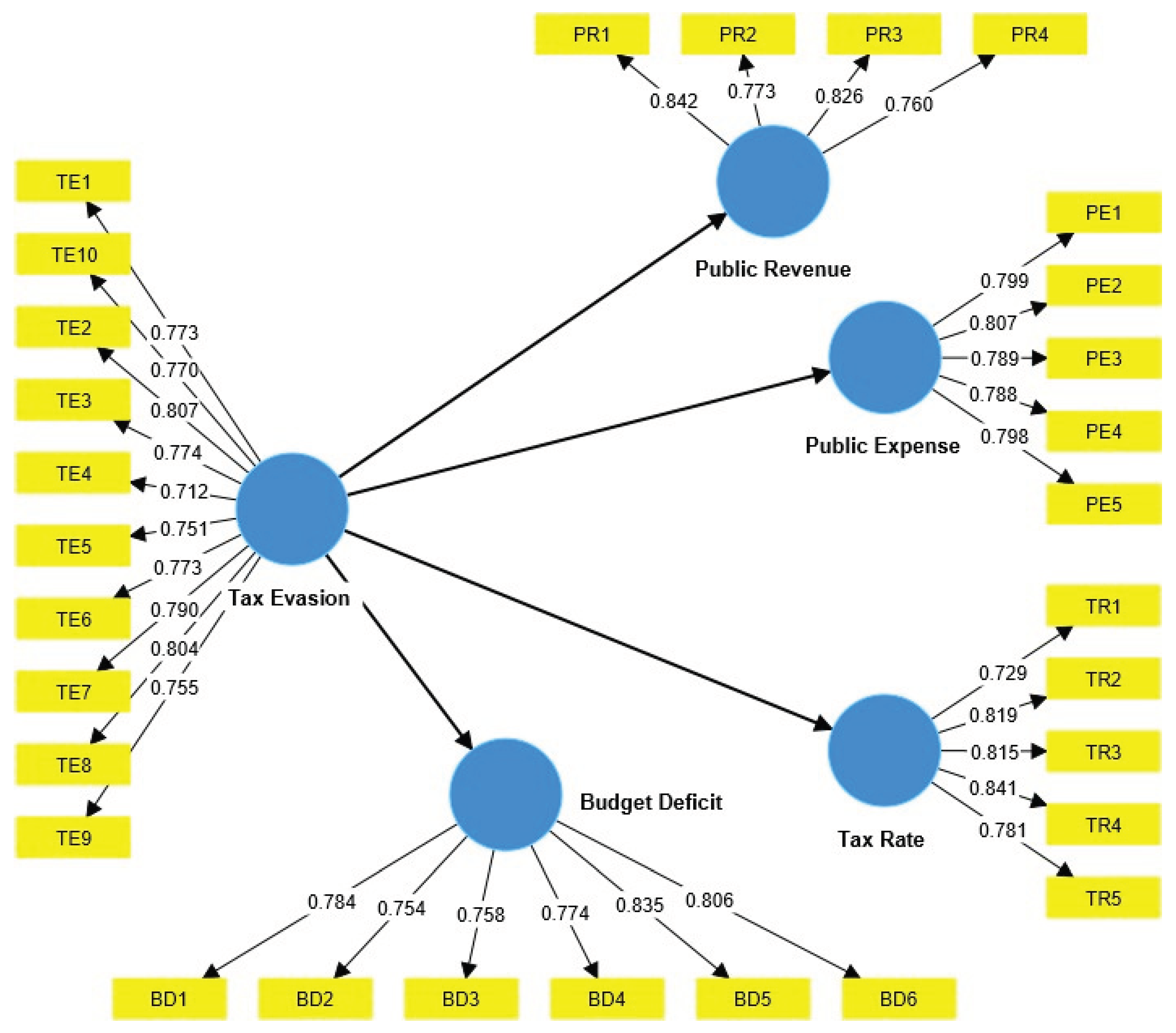
The PLS-SEM approach embraces a prediction-oriented philosophy, ensuring that researchers can evaluate the predictive quality of the results, as advocated by Sarstedt et al. (2017). Figure 1 depicts the outer loadings of the scale items, beta estimates in the inner model, and R2 within the blue circle. Additionally, Figure 1 illustrates the significance level of each scale item in the outer model and the significance level of the relationships between the variables in the inner model.
The outer model loadings presented in Figure 1 were mostly above the 0.7 threshold. Together with the Cronbach’s alpha (α) >.70, composite reliability (CR) >.70, and average variance extracted (AVE) >.50 values presented in Table 1. Furthermore, Table 2 show that Fornell–Larcker criterion were satisfied as the square of each variable’s AVE is greater than the inter-correlations. Thus, we concluded that the measurement model has achieved internally consistency, convergent and discriminant validity.
The preceding sections established models’ reliability and validity. The coefficient of estimation for the structural model are reported in Table 3. The observed direct impact of tax evasion on budget deficit is positive and significant (β =.743, ρ =.000), the direct effect of tax evasion on public expense is negative and significant (β = - .746, ρ =.000), also the direct effect of tax evasion on public revenue is negative and significant (β = -0.685, ρ =.000. Finlay, the direct effect of tax evasion on tax rate negative and significant (β = -.780, ρ =.000). We therefore accepted all hypotheses.

4. Discussion

Statistical analysis provides robust support for hypothesis H1, which posits a negative relationship between tax evasion and public revenues in Jordan. This finding aligns with the broader literature, as Rashid (2020) defines tax evasion as an illegal act that diminishes government revenues. Zucman (2014) emphasises that while curbing tax evasion can increase treasury revenues, it may not be a comprehensive solution for long-term economic challenges. Alkhatib’s (2019) work in Palestine directly links tax evasion to a loss of government tax revenues. Bethencourt and Kunze (2019) further support the positive relationship between the declared tax rate and tax evasion.
However, caution is warranted, as successful measures against tax evasion may not guarantee sustained revenue growth, and settlements from evaders may constitute “one-time” revenues (Zucman, 2014). The findings highlight the need for comprehensive strategies in Jordan, including ethical promotion, regulatory simplification, taxpayer education, and technological advancements, to achieve sustained fiscal health.
Statistical analysis supports the acceptance of hypothesis H2, which suggests a negative relationship between tax evasion and public expense in Jordan. This finding aligns with existing literature, as Casaburi and Troiano’s (2016) empirical study in Italian municipalities highlights that inefficiencies in public expenditure contribute to increased tax evasion. The relationship is further supported by the World Bank’s (2019) findings, emphasizing that higher tax evasion occurs when public spending is lower.
However, it is crucial to note that formal sector figures may not capture all forms of tax evasion, as emphasized by Ioniţă and Brezeanu (2017), who point out that tax evasion can result from various practices, including overreporting deductible expenses and underreporting taxable income. The decline in tax evasion observed in early 2017, attributed to policy changes, indicates the potential effectiveness of reforms in curbing evasion (Ioniţă and Brezeanu, 2017). Overall, the positive relationship between tax evasion and public expense underscores the importance of efficient public expenditure management in mitigating tax evasion in Jordan.
Statistical analysis validates the acceptance of hypothesis H3, indicating a negative relationship between tax evasion and tax rates in Jordan. This finding resonates with existing literature that has extensively explored the connection between tax evasion and tax rates. Empirical studies, such as Paulus’s (2015) investigation in the United Kingdom and Dean’s (2012) analysis in the United States, reveal a positive correlation between tax evasion and both the marginal tax rate and after-tax income. The insights from these studies align with micro-founded research, emphasizing that a high tax burden, as highlighted by Chiarini et al. (2013), can drive tax evasion. Furthermore, the Bank of Italy’s Survey on Household Income and Wealth underscores the perception among respondents that excessively high tax rates contribute to tax evasion (Gokalp et al., 2017). The need for an effective tax system that incentivizes compliance is emphasized by Awasthi and Engelschalk (2018). In the Jordanian context, this positive relationship underscores the importance of tax policy considerations in influencing individuals’ decisions regarding tax evasion.
The study validates Hypothesis H4, demonstrating a significant positive correlation between tax evasion and the budget deficit in Jordan. This discovery aligns with global trends, highlighting the adverse impact of intentional tax underpayment on government fiscal health. While legal frameworks may allow for effective tax evasion, its problematic nature arises when it contributes to heightened budget deficits, a phenomenon observed in regions like Palestine and the UK. The research underscores the imperative for Jordanian policymakers to address tax evasion as a pivotal factor influencing the country’s budget deficit. Prominent references supporting this viewpoint include the works of Langenmayr (2017), Alm (2019), World Bank Group (2019), Murphy (2014), and Bird and Davis-Nozemack (2018). These findings underscore the necessity for strategic fiscal measures in Jordan to navigate the challenges posed by increasing indebtedness.

4.1. Practical and Theoretical Implications

The empirical investigation into corporate tax evasion and its influence on Jordan’s overall budget produces practical and theoretical consequences that transcend Jordan’s boundaries, providing useful insights for policymakers and researchers globally.
From a pragmatic standpoint, authorities in Jordan should contemplate implementing all-encompassing approaches to address tax evasion, with a focus on promoting ethical behaviour, streamlining regulations, educating taxpayers, and embracing technology improvements. It is important to exercise caution when depending only on successful efforts to reduce tax evasion, as the money collected from evaders may only be a one-time source of revenue. Ensuring a varied range of income streams and enhancing the control of public spending are crucial elements for maintaining long-term fiscal well-being. Furthermore, the study emphasises the importance of thoughtful deliberation on tax policy, creating mechanisms that encourage adherence to tax regulations, and acknowledging the complex connections between tax rates, government expenditures, and income.
The contribution to tax literature yields theoretical implications by giving empirical evidence that supports wider theoretical perspectives on tax evasion, while also supplying context-specific insights. The analysis confirms established theories that propose a direct correlation between tax evasion and other circumstances, so strengthening our comprehension of how these elements interplay within the specific context of Jordan. The research methodology and findings provide a foundation for future studies, prompting researchers to investigate more factors, improve measurement models, and carry out cross-country comparisons. Moreover, the study reveals a reciprocal relationship between theoretical discoveries and practical legislation, enhancing the field of tax behaviour research.
In summary, these implications have broader relevance beyond Jordan’s specific situation, offering useful insights for policymakers and researchers dealing with the problem of corporate tax evasion and its impact on worldwide budget revenues. The report emphasises the significance of implementing comprehensive solutions to address tax evasion, acknowledging the complex nature of the problem, and creating tax systems that encourage adherence to regulations. Moreover, it underscores the importance of adopting a comprehensive strategy for fiscal management that encompasses both the diversification of revenue sources and the enhancement of public expenditure efficiency.

5. Conclusion

This paper empirically investigates the intricate relationship between corporate tax evasion and the decline in budget revenues in Jordan, employing a robust quantitative research design. The research methodology involved distributing questionnaires to tax collectors within the Ministry of Finance, yielding 250 valid responses that constituted a representative sample.
The results discussion delves into the implications of these findings, aligning them with existing literature and emphasizing the need for comprehensive approaches to tackle tax evasion in Jordan. The inverse correlations between tax evasion and public revenues, public expenses, and tax rates, coupled with the positive correlation between tax evasion and the budget deficit, underscore the complexity of the issue presented by tax evasion. Concerns were raised about the long-term sustainability of revenue growth, even with effective anti-tax evasion measures, and the necessity to address inefficiencies in managing public spending.
The study’s findings provide valuable insights for Jordanian policymakers, indicating the importance of not only reducing tax evasion but also implementing comprehensive reforms. These reforms should encompass ethical promotion, regulatory simplification, taxpayer education, and technological advancements. This study enhances our understanding of the factors influencing budget revenues in the context of tax evasion and emphasizes the urgent need for sound fiscal policies to address the challenges arising from the increasing debt levels in Jordan.
Tax evasion impedes the state’s ability to mobilize resources and generate the necessary revenues for financing public expenditure. Consequently, this can diminish the quality of public services, hinder investment prospects in essential infrastructure and facilities, and impede government policies aimed at fostering economic growth and development. Due to insufficient resources and a budget shortfall, the government is compelled to increase the tax burden on individuals, including employees and wage earners, whose income taxes are deducted at the source. These individuals lack means to evade or reduce their tax obligations, hindering the establishment of an equitable tax system that allocates the responsibility of public expenditure fairly and proportionally based on individuals’ ability to contribute. Therefore, without justice and considering the sentiments of various societal groups perceiving social injustice and discrimination, the tax becomes invalid and unjustifiable.
The study’s limitations revolve around the sample strategy and data gathering methodology. The data collected from the questionnaire survey is insufficient to provide a comprehensive explanation of tax evasion in Jordan’s overall budget. Future researchers should consider alternative data collection methods, such as employing mixed methods. Subsequent research could expand the scope of tax evasion causes to incorporate unexplored features or variables yielding conflicting outcomes. Additionally, future research could introduce mediating variables to examine their potential impact on tax evasion.

References

  1. Alasfour, F. (2019). Costs of distrust: the virtuous cycle of tax compliance in Jordan. Journal of Business Ethics, 155(1), 243-258. [CrossRef]
  2. Alkhatib, A. A., Abdul-Jabbar, H., Abuamria, F., & Rahhal, A. (2019). The effects of social influence factors on income tax evasion among the palestinian SMEs. https://dspace.alquds.edu/handle/20.500.12213/5064.
  3. Alkurdi, A., & Mardini, G. H. (2020). The impact of ownership structure and the board of directors’ composition on tax avoidance strategies: empirical evidence from Jordan. Journal of Financial Reporting and Accounting, 18(4), 795-812. [CrossRef]
  4. Alm, J. (2019). Tax compliance and administration. In Handbook on taxation (pp. 741-768). Routledge.
  5. Alm, J., Martinez-Vazquez, J., and McClellan, C. (2016). Corruption and firm tax evasion. Journal of Economic Behavior and Organization, 124, 146-163. [CrossRef]
  6. Alqtish, A., Alqirem, R., and Kasem, F. (2018). The Impact of Electronic Tax Auditing on the Reduction of Tax Evasion from the Perspective of the Income and Sales Tax Department in Jordan. Journal of Accounting, Finance and Management Strategy, 13(1), 77-104.
  7. Al-Qudah, L. A., Ahmad Qudah, H., Abu Hamour, A. M., Abu Huson, Y., & Al Qudah, M. Z. (2022). The effects of COVID-19 on conditional accounting conservatism in developing countries: evidence from Jordan. Cogent Business & Management, 9(1), 2152156. [CrossRef]
  8. Al-Rahamneh, N. M., & Bidin, Z. (2022). The effect of tax fairness, peer influence, and moral obligation on sales tax evasion among Jordanian SMEs. Journal of Risk and Financial Management, 15(9), 407. [CrossRef]
  9. Alsheikh, E., AlAdham, M., Qasem, M. F., and Yousef, A. A. (2016). Factors affecting corporate tax evasion: Evidence from Jordan. International Journal for Innovation Education and Research, 4(6), 1-15. [CrossRef]
  10. Alshira’h, A. F. A. (2018). Determinants of sales tax compliance among Jordanian SMEs: the moderating effect of public governance (Doctoral dissertation, Universiti Utara Malaysia). [CrossRef]
  11. Althaus, C., Ball, S., Bridgman, P., Davis, G., & Threlfall, D. (2022). The Australian policy handbook: A practical guide to the policymaking process. Taylor & Francis.
  12. Arnold, B. J. (2019). International tax primer. Kluwer Law International BV.
  13. Arnold, B. J., Ault, H. J., and Cooper, G. (Eds.). (2019). Comparative income taxation: a structural analysis. Kluwer Law International BV.
  14. Avi-Yonah, R. S., and Xu, H. (2016). Evaluating BEPS: A Reconsideration of the Benefits Principle and Proposal for UN Oversight. Harv. Bus. L. Rev., 6, 185.
  15. Awasthi, R., and Engelschalk, M. (2018). Taxation and the shadow economy: how the tax system can stimulate and enforce the formalization of business activities. World Bank Policy Research Working Paper, (8391).
  16. Beck, M., and Richter, T. (2021). Pressured by the decreased price of oil: Post-2014 adjustment policies in the Arab Gulf and beyond. In Oil and the political economy in the Middle East (pp. 1-35). Manchester University Press.
  17. Beer, S., Klemm, M. A. D., & Matheson, M. T. (2018). Tax spillovers from US corporate income tax reform. International Monetary Fund.
  18. Bethencourt, C., and Kunze, L. (2019). Tax evasion, social norms, and economic growth. Journal of Public Economic Theory, 21(2), 332-346.
  19. Bird, R., and Davis-Nozemack, K. (2018). Tax avoidance as a sustainability problem. Journal of Business Ethics, 151(4), 1009-1025. [CrossRef]
  20. Brownlee, W. E. (2016). Federal Taxation in America. Cambridge University Press.
  21. Casaburi, L., and Troiano, U. (2016). Ghost-house busters: The electoral response to a large anti–tax evasion program. The Quarterly Journal of Economics, 131(1), 273-314. [CrossRef]
  22. Chiarini, B., Marzano, E., and Schneider, F. (2013). Tax rates and tax evasion: an empirical analysis of the long-run aspects in Italy. European Journal of Law and Economics, 35(2), 273-293. [CrossRef]
  23. Chowdhury, A., and Żuk, P. (2018). From crisis to crisis: Capitalism, chaos and constant unpredictability. The Economic and Labour Relations Review, 29(4), 375-393.
  24. Cowx, M., Silva, F. B. G., and Yeung, K. (2022). Government Deficits and Corporate Tax Avoidance. Available at SSRN 4060416.
  25. D’Agostino, E., De Benedetto, M. A., and Sobbrio, G. (2021). Tax evasion and government size: evidence from Italian provinces. Economia Politica, 1-39. [CrossRef]
  26. Dean, J. (2012). The communist horizon. Verso Books.
  27. Demirhan, H. (2019). Effective taxation system by blockchain technology. Blockchain economics and financial market innovation: Financial innovations in the digital age, 347-360.
  28. Erdoğan, S., Yıldırım, D. Ç., and Gedikli, A. (2020). Natural resource abundance, financial development and economic growth: an investigation on Next-11 countries. Resources Policy, 65, 101559. [CrossRef]
  29. Falk, R. F., & Miller, N. B. (1992). A primer for soft modeling. University of Akron Press.
  30. Gokalp, O. N., Lee, S. H., and Peng, M. W. (2017). Competition and corporate tax evasion: An institution-based view. Journal of World Business, 52(2), 258-269. [CrossRef]
  31. Guironnet, A., Attuyer, K., and Halbert, L. (2016). Building cities on financial assets: The financialisation of property markets and its implications for city governments in the Paris city-region. Urban studies, 53(7), 1442-1464. [CrossRef]
  32. Hair, J. F., Risher, J. J., Sarstedt, M., & Ringle, C. M. (2019). When to use and how to report.
  33. Houben, R., and Snyers, A. (2018). Cryptocurrencies and blockchain: Legal context and implications for financial crime, money laundering and tax evasion.
  34. Ioniţă, C., and Brezeanu, P. (2017). THE IMPACT OF TAX EVASION AND TAX FRAUD ON THE PUBLIC EXPENSES ALLOCATED TO THE DEFENCE OF ROMANIA. In International Scientific Conference” Strategies XXI” (pp. 237-246). “ Carol I” National Defence University.
  35. Ioniţă, C., and Brezeanu, P. (2017). THE IMPACT OF TAX EVASION AND TAX FRAUD ON THE PUBLIC EXPENSES ALLOCATED TO THE DEFENCE OF ROMANIA. In International Scientific Conference” Strategies XXI” (pp. 237-246). “ Carol I” National Defence University.
  36. Ivanyna, M., Moumouras, A., and Rangazas, P. (2016). The culture of corruption, tax evasion, and economic growth. Economic inquiry, 54(1), 520-542.
  37. Jimenez, P., and Iyer, G. S. (2016). Tax compliance in a social setting: The influence of social norms, trust in government, and perceived fairness on taxpayer compliance. Advances in accounting, 34, 17-26. [CrossRef]
  38. Kemme, D. M., Parikh, B., and Steigner, T. (2017). Tax havens, tax evasion and tax information exchange agreements in the OECD. European Financial Management, 23(3), 519-542. [CrossRef]
  39. Kiow, T. S., Mohd Salleh, M. F., and Bt Md Kassim, A. A. (2017). The determinants of individual taxpayers’ tax compliance behaviour in peninsular malaysia. [CrossRef]
  40. Kodali, N., Abernethy, J., Hays, J., and Kira, Z. (2017). On convergence and stability of gans. arXiv preprint. arXiv:1705.07215.
  41. Langenmayr, D. (2017). Voluntary disclosure of evaded taxes—Increasing revenue, or increasing incentives to evade. Journal of Public Economics, 151, 110-125.
  42. Lenz, H. (2020). Aggressive tax avoidance by managers of multinational companies as a violation of their moral duty to obey the law: A Kantian rationale. Journal of Business Ethics, 165(4), 681-697. [CrossRef]
  43. Lindsay, I. K. (2016). Tax fairness by convention: A defense of horizontal equity. Fla. Tax Rev., 19, 79. [CrossRef]
  44. Luciani, F. G. (2015). Allocation vs. production states: A theoretical framework. In The rentier state (pp. 77-96). Routledge.
  45. Martins, A., Dinis, A., and Lopes, C. (2018). Interpretative complexity and tax law changes: the taxation of corporate expenses in Portugal. Journal of Applied Accounting Research, 19(4), 537-551. [CrossRef]
  46. Moldogaziev, T. T., Kioko, S. N., and Hildreth, W. B. (2017). Impact of bankruptcy eligibility requirements and statutory liens on borrowing costs. Public Budgeting and Finance, 37(4), 47-73. [CrossRef]
  47. Morgan, J. (2021). A critique of the Laffer theorem’s macro-narrative consequences for corporate tax avoidance from a Global Wealth Chain perspective. Globalizations, 18(2), 174-194. [CrossRef]
  48. Mügge, D. (2016). Studying macroeconomic indicators as powerful ideas. Journal of European Public Policystep-by-step-427. [CrossRef]
  49. Murphy, R. (2014). The Tax Gap. Tax Evasion in 2014-and what can be done about it.
  50. Nardi, P. M. (2018). Doing survey research: A guide to quantitative methods. Routledge.
  51. OECD. (2015). Update on voluntary disclosure programmes: a pathway to tax compliance.
  52. Paulus, A. (2015). Tax evasion and measurement error: An econometric analysis of survey data linked with tax records (No. 2015-10). ISER Working Paper Series.
  53. Qudah, H. A. A. (2021). Credit risks measurement in Islamic banks study model. Journal of Sustainable Finance and Investment, 1-19.
  54. Rashid, M. H. U. (2020). Taxpayer’s attitude towards tax evasion in a developing country: do the demographic characteristics matter. International Journal of Applied Behavioral Economics (IJABE), 9(2), 1-19.
  55. Rigdon, E. E., Sarstedt, M., & Ringle, C. M. (2017). On comparing results from CB-SEM and PLS-SEM: Five perspectives and five recommendations. Marketing: ZFP–Journal of Research and Management, 39(3), 4-16. [CrossRef]
  56. Ruane, S., Collins, M. L., & Sinfield, A. (2020). The centrality of taxation to social policy. Social Policy and Society, 19(3), 437-453. [CrossRef]
  57. Saidan, M. N., Drais, A. A., and Al-Manaseer, E. (2017). Solid waste composition analysis and recycling evaluation: Zaatari Syrian Refugees Camp, Jordan. Waste Management, 61, 58-66. [CrossRef]
  58. Sarstedt, M., Ringle, C. M., & Hair, J. F. (2017). Treating unobserved heterogeneity in PLS-SEM: A multi-method approach. Partial least squares path modeling: Basic concepts, methodological issues and applications, 197-217.
  59. Sassenberg, K., Matschke, C., and Scholl, A. (2011). The impact of discrepancies from ingroup norms on group members’ well-being and motivation. European journal of social psychology, 41(7), 886-897. [CrossRef]
  60. Shafer, W. E., Wang, Z., and Hsieh, T. S. (2020). Support for economic inequality and tax evasion. Sustainability, 12(19), 8025. [CrossRef]
  61. Slemrod, J. (2019). Tax compliance and enforcement. Journal of Economic Literature, 57(4), 904-54.
  62. Taing, H. B., and Chang, Y. (2021). Determinants of tax compliance intention: Focus on the theory of planned behavior. International journal of public administration, 44(1), 62-73. [CrossRef]
  63. the results of PLS-SEM. European Business Review, 31(1), 2-24.
  64. Tresch, R. W. (2022). Public finance: A normative theory. Academic Press.
  65. Udoh, E. J. (2015). Taxing the informal economy in Nigeria: Issues, challenges, and opportunities. International Journal of Business and Social Science, 6(10), 160-175.
  66. Vanhoeyveld, J., Martens, D., and Peeters, B. (2020). Value-added tax fraud detection with scalable anomaly detection techniques. Applied Soft Computing, 86, 105895. [CrossRef]
  67. Varotsis, N., and Katerelos, I. (2020). Tax behaviour relating to the review of a revised regional tax policy: a study in Greece. Journal of Economic Structures, 9(1), 1-16. [CrossRef]
  68. World Bank Group. (2019). Economic Monitoring Report to the Ad Hoc Liaison Committee. World Bank.
  69. World Bank. (2019). Republic of Cabo Verde Public Expenditure Review: Revisiting the Efficiency of Public Spending to Reduce Debt and Improve Education and Health Outcomes. World Bank.
  70. Youssef, E. A. (2019). The Role of Tax Administration on Raising Government Revenue, Journal of Economic Structures, 7(1), 17-28.
  71. Zucman, G. (2014). Taxing across borders: Tracking personal wealth and corporate profits. Journal of economic perspectives, 28(4), 121-48. [CrossRef]
Figure 1. Items Loading.
Figure 1. Items Loading.
Preprints 100786 g001
Table 1. Reliability, validity, CR, AVE.
Table 1. Reliability, validity, CR, AVE.
Instruments α CR AVE R2
Public Expense 0.856 0.857 0.634 0.557
Public Revenue 0.813 0.816 0.642 0.469
Tax Evasion 0.924 0.924 0.595 -
Tax Rate 0.857 0.865 0.637 0.608
Budget Deficit 0.877 0.886 0.617 0.552
Table 2. divergent validity based on the Fornell–Larcker approach.
Table 2. divergent validity based on the Fornell–Larcker approach.
Instruments 1 2 3 4 5
1.Budget Deficit 0.786
2.Public Expense 0.593 0.796
3.Public Revenue 0.584 0.701 0.801
4.Tax Evasion 0.743 0.746 0.685 0.780
5.Tax Rate 0.672 0.766 0.624 0.771 0.798
Note: Square root of AVE in bold.
Table 3. Direct effects.
Table 3. Direct effects.
Relationships β ρ Decision
Tax Evasion -> Budget Deficit 0.743 0.000 Accepted
Tax Evasion -> Public Expense - 0.746 0.000 Accepted
Tax Evasion -> Public Revenue - 0.685 0.000 Accepted
Tax Evasion -> Tax Rate - 0.780 0.000 Accepted
Note: β, beta value; ρ, ρ-value.
Disclaimer/Publisher’s Note: The statements, opinions and data contained in all publications are solely those of the individual author(s) and contributor(s) and not of MDPI and/or the editor(s). MDPI and/or the editor(s) disclaim responsibility for any injury to people or property resulting from any ideas, methods, instructions or products referred to in the content.
Copyright: This open access article is published under a Creative Commons CC BY 4.0 license, which permit the free download, distribution, and reuse, provided that the author and preprint are cited in any reuse.
Prerpints.org logo

Preprints.org is a free preprint server supported by MDPI in Basel, Switzerland.

Subscribe

Disclaimer

Terms of Use

Privacy Policy

Privacy Settings

© 2026 MDPI (Basel, Switzerland) unless otherwise stated