Submitted:
12 September 2024
Posted:
13 September 2024
You are already at the latest version
Abstract
Keywords:
1. Introduction
- An ensemble-based predictive classifier was implemented to predict whether rain will occur on a particular day.
- An ensemble-based predictive regressor was implemented to predict the rainfall amount and daily average temperature.
- The performance of the ensemble-based models with basic machine learning algorithms was evaluated using metrics including accuracy, precision, recall, F1 score, Root Mean Squared Error (RMSE), and Mean Absolute Error (MAE).
2. Related Work
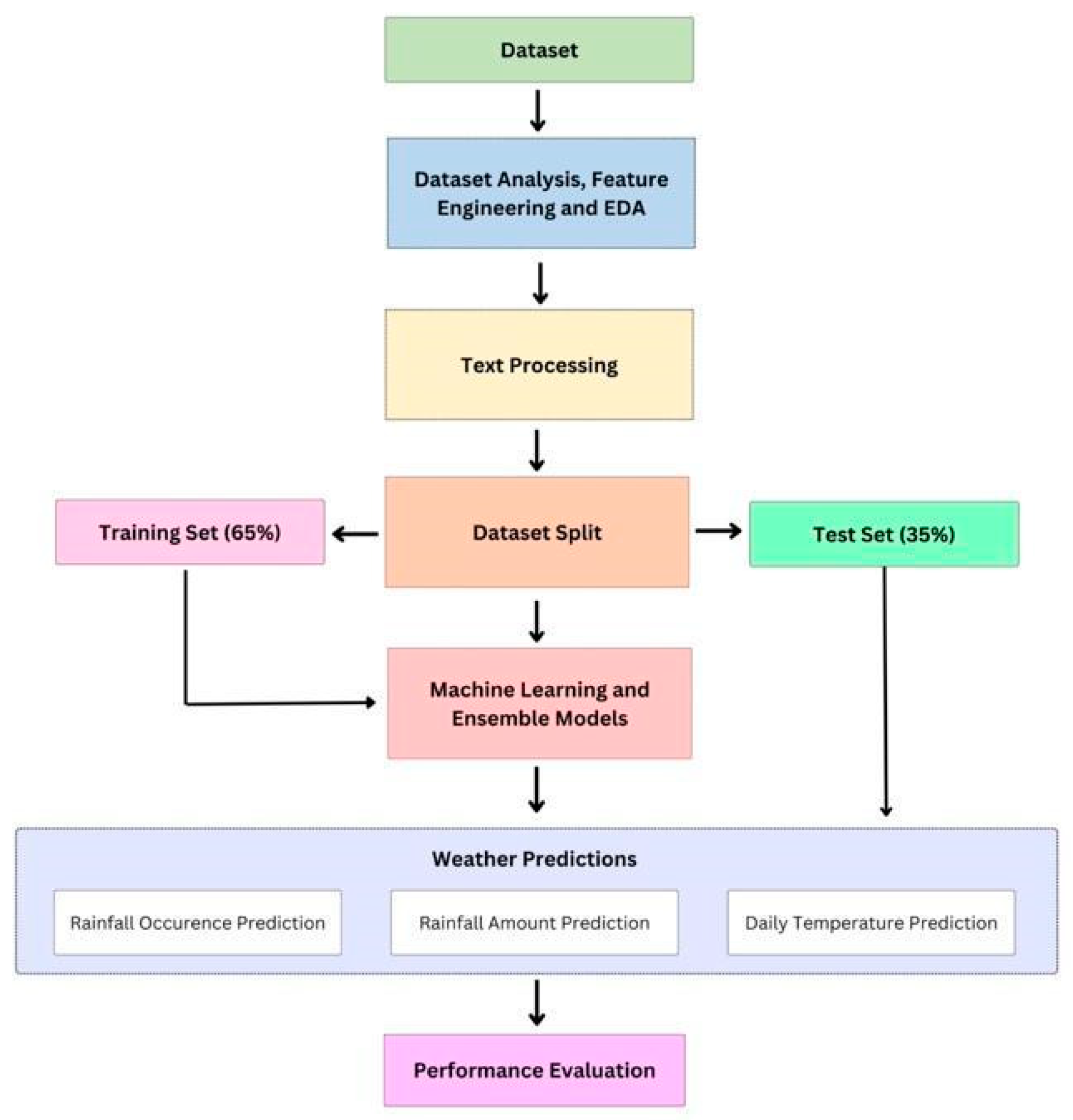
3. Methodology
3.1. Ensemble Models
3.2. Dataset
3.3. Evaluation Metrics
4. Data Analysis
4.1. Feature Distribution
4.2. EDA
5. Implementation
5.1. Data Processing
5.2. Standardizing the Variables
5.3. Transforming Categorical Variables
5.4. Rainfall Occurrence Prediction
5.5. Rainfall Amount Prediction
5.6. Daily Average Temperature Prediction
6. Result and Discussion
6.1. Rainfall Occurrence Prediction
6.2. Comparison with Literature
6.3. Rainfall Amount Prediction
6.4. Daily Average Temperature Prediction
7. Conclusion
Author Contributions
Conflict of Interest
References
- Badhiye, S.; Chatur, P.; Wakode, B. Temperature and humidity data analysis for future value prediction using clustering technique: an approach. International Journal of Emerging Technology and Advanced Engineering 2012, 2, 88–91. [Google Scholar]
- Pabreja, K. Clustering technique to interpret Numerical Weather Prediction output products for forecast of Cloudburst. International Journal of Computer Science and Information Technologies (IJCSIT) 2012, 3, 2996–2999. [Google Scholar]
- Parmar, A.; Mistree, K.; Sompura, M. Machine learning techniques for rainfall prediction: A review. in Proc. in Proc. International conference on innovations in information embedded and communication systems 2017, 3. [Google Scholar]
- Kundu, S.; Biswas, S.K.; Tripathi, D.; Karmakar, R.; Majumdar, S.; Mandal, S. A review on rainfall forecasting using ensemble learning techniques. e-Prime-Advances in Electrical Engineering, Electronics and Energy 2023, 100296. [Google Scholar] [CrossRef]
- Mann, M.E.; Gleick, P.H. Climate change and California drought in the 21st century. Proceedings of the National Academy of Sciences 2015, 112, 3858–3859. [Google Scholar] [CrossRef]
- Malki, A.; Atlam, E.-S.; Gad, I. Machine learning approach of detecting anomalies and forecasting time-series of IoT devices. Alexandria Engineering Journal 2022, 61, 8973–8986. [Google Scholar] [CrossRef]
- Hussain, A.; Aslam, A. Cardiovascular disease prediction using risk factors: A comparative performance analysis of machine learning models. Journal on Artificial Intelligence 2024, 6, 129–152. [Google Scholar] [CrossRef]
- Aslam, A.; Hussain, A. A performance analysis of machine learning techniques for credit card fraud detection. Journal of Artificial Intelligence (2579-0021) 2024, 6. [Google Scholar] [CrossRef]
- Hussain, A.; Khatoon, A.; Aslam, A.; Tariq, *!!! REPLACE !!!*; Khosa, M.-A. A comparative performance analysis of machine learning models for intrusion detection classification. Journal of Cyber Security 2024, 6, 1–23. [Google Scholar] [CrossRef]
- Stephan, C.C.; Klingaman, N.P.; Vidale, P.L.; Turner, A.G.; Demory, M.-E.; Guo, L. A comprehensive analysis of coherent rainfall patterns in China and potential drivers. Part I: Interannual variability. Climate Dynamics 2018, 50, 4405–4424. [Google Scholar] [CrossRef]
- Klutse, N.A.B.; Abiodun, B.J.; Hewitson, B.C.; Gutowski, W.J.; Tadross, M.A. Evaluation of two GCMs in simulating rainfall inter-annual variability over Southern Africa. Theoretical and applied climatology 2016, 123, 415–436. [Google Scholar] [CrossRef]
- Sittichok, K.; Djibo, A.G.; Seidou, O.; Saley, H.M.; Karambiri, H.; Paturel, J. Statistical seasonal rainfall and streamflow forecasting for the Sirba watershed, West Africa, using sea-surface temperatures. Hydrological Sciences Journal 2016, 61, 805–815. [Google Scholar] [CrossRef]
- Wu, J.; Long, J.; Liu, M. Evolving RBF neural networks for rainfall prediction using hybrid particle swarm optimization and genetic algorithm. Neurocomputing 2015, 148, 136–142. [Google Scholar] [CrossRef]
- Singh, N.; Chaturvedi, S.; Akhter, S. Weather forecasting using machine learning algorithm. in Proc. 2019 International Conference on Signal Processing and Communication (ICSC). 2019; 171–174. [Google Scholar]
- Cramer, S.; Kampouridis, M.; Freitas, A.A.; Alexandridis, A.K. An extensive evaluation of seven machine learning methods for rainfall prediction in weather derivatives. Expert Systems with Applications 2017, 85, 169–181. [Google Scholar] [CrossRef]
- Srinu, N.; Bindu, B.H. A review on machine learning and deep learning based rainfall prediction methods. in Proc. 2022 International Conference on Power, Energy, Control and Transmission Systems (ICPECTS) 2022, 1–4. [Google Scholar]
- Dritsas, E.; Trigka, M.; Mylonas, P. A multi-class classification approach for weather forecasting with machine learning techniques. in Proc. 2022 17th International Workshop on Semantic and Social Media Adaptation & Personalization (SMAP), 2022; 1–5. [Google Scholar]
- Choi, S.; Jung, E.-S. Optimizing numerical weather prediction model performance using machine learning techniques. IEEE Access, 2023. [Google Scholar]
- Nigam, S.; Gupta, M.; Shrinivasan, A.; Uttej, A.V.S.; Kumari, C.; Disha, P. Comparative study to determine accuracy for weather prediction using machine learning. in Proc. In 2023 International Conference on Computer Communication and Informatics (ICCCI); IEEE, 2023; pp. 1–4. [Google Scholar]
- Rahman, M.A.; Yunsheng, L.; Sultana, N. Analysis and prediction of rainfall trends over Bangladesh using Mann–Kendall, Spearman’s rho tests and ARIMA model. Meteorology and Atmospheric Physics 2017, 129, 409–424. [Google Scholar] [CrossRef]
- Mahabub, A.; Habib, A. An overview of weather forecasting for Bangladesh using machine learning techniques. Machine Learning, 2019; 1–36. [Google Scholar]
- Shaiba, H.; et al. S. Computers, Materials and Continua 2022, 73, no. 2.
- Al Mamun, M.A.; et al. Identification of influential weather parameters and seasonal drought prediction in Bangladesh using machine learning algorithm. Scientific reports 2024, 14, 566. [Google Scholar] [CrossRef]
- Bosu, H.; Rashid, T.; Mannan, A.; Meandad, J. Trends of rainfall and temperature in bangladesh: A comparative analysis of CMIP5 results and meteorological station data. The Dhaka University Journal of Earth and Environmental Sciences 2020, 9, 9–18. [Google Scholar] [CrossRef]
- Hashim, F.; Daud, N.N.; Ahmad, K.; Adnan, J.; Rizman, Z. Prediction of rainfall based on weather parameter using artificial neural network. Journal of Fundamental and Applied Sciences 2017, 9, 493–502. [Google Scholar] [CrossRef]
- Dong, J.; Zeng, W.; Wu, L.; Huang, J.; Gaiser, T.; Srivastava, A.K. Enhancing short-term forecasting of daily precipitation using numerical weather prediction bias correcting with XGBoost in different regions of China. Engineering Applications of Artificial Intelligence 1055, 11779, 2023. [Google Scholar] [CrossRef]
- Paul, S.; Roy, S. Forecasting the average temperature rise in Bangladesh: A time series analysis. Journal of Engineering Science 2020, 11, 83–91. [Google Scholar] [CrossRef]
- Sulaiman, J.; Wahab, S.H. Heavy rainfall forecasting model using artificial neural network for flood prone area. in Proc. IT Convergence and Security 2017, Springer 2018, 1, 68–76. [Google Scholar]
- Pham, B.T.; Bui, D.T.; Dholakia, M.; Prakash, I.; Pham, H.V. A comparative study of least square support vector machines and multiclass alternating decision trees for spatial prediction of rainfall-induced landslides in a tropical cyclones area. Geotechnical and Geological Engineering 2016, 34, 1807–1824. [Google Scholar] [CrossRef]
- Kim, M.; Kim, Y.; Kim, H.; Piao, W.; Kim, C. Evaluation of the k-nearest neighbor method for forecasting the influent characteristics of wastewater treatment plant. Frontiers of Environmental Science & Engineering 2016, 10, 299–310. [Google Scholar]
- Zainudin, S.; Jasim, D.S.; Bakar, A.A. Comparative analysis of data mining techniques for Malaysian rainfall prediction. Int. J. Adv. Sci. Eng. Inf. Technol 2016, 6, 1148–1153. [Google Scholar] [CrossRef]
- Zhang, Y.; Xu, S.; Zhang, L.; Jiang, W.; Alam, S.; Xue, D. Short-term multi-step-ahead sector-based traffic flow prediction based on the attention-enhanced graph convolutional LSTM network (AGC-LSTM). Neural Computing and Applications 2024, 1–20. [Google Scholar] [CrossRef]
- Sagi, O.; Rokach, L. Ensemble learning: A survey. Wiley Interdisciplinary Reviews: Data Mining and Knowledge Discovery 2018, 8, e1249. [Google Scholar] [CrossRef]
- Sani, N.S.; Rahman, A.H.A.; Adam, A.; Shlash, I.; Aliff, M. Ensemble learning for rainfall prediction. International Journal of Advanced Computer Science and Applications 2020, 11. [Google Scholar] [CrossRef]
- Ren, Y.; Zhang, L.; Suganthan, P.N. Ensemble classification and regression-recent developments, applications and future directions. IEEE Computational intelligence magazine 2016, 11, 41–53. [Google Scholar] [CrossRef]
- Kunapuli, G. , Ensemble Methods for Machine Learning, Simon and Schuster, 2023.
- Kaggle. (September 2023). Weather Data Bangladesh: Rain and Temperature Prediction Based on Weather Data Using Machine Learning. [Online]. Available online: https://www.kaggle.com/datasets/apurboshahidshawon/weatherdatabangladesh.













| Refs. | Models | Prediction | Limitation |
|---|---|---|---|
| [11] | Genetic programming, Support Vector Regression (SVR), M5 rules, M5 model trees, radial basis neural network | Rainfall amount | Using traditional machine learning techniques |
| [17] | SVR, linear regression, ridge regression, Bayesian ridge, gradient boosting, XGBoost, CatBoost, AdaBoost, KNN, decision trees | Windspeed, humidity, temperature, and rainfall amount | ∙ Rainfall occurrence prediction is not implemented ∙ Only regression-based algorithms are used |
| [20] | Multi-Layer Perceptron (MLP) | Rainfall prediction using temperature, pressure, and humidity | ∙ Uses only a single model ∙ Rainfall occurrence prediction and temperature prediction are not implemented |
| [21] | XGBoost | Rainfall amount prediction | Rainfall occurrence prediction is not implemented |
| [22] | Linear regression, polynomial regression, and SVR | Daily min, max, and average temperature prediction | ∙ Rainfall occurrence prediction and rainfall amount prediction are not implemented ∙ Traditional techniques |
| [23] | Artificial Neural Network (ANN) | Rainfall amount prediction | Rainfall occurrence prediction is not implemented |
| Models | Accuracy | Precision | Recall | F1 Score |
|---|---|---|---|---|
| Logistic Regression | 82.36% | 54.81% | 71.42% | 62.03% |
| KNN | 80.0% | 36.87% | 74.0% | 82.52% |
| Decision Tree | 77.47% | 59.47% | 56.82% | 58.11% |
| SVC | 82.89% | 52.82% | 74.64% | 61.87% |
| Random Forest | 82.97% | 51.17% | 76.23% | 61.23% |
| Ensemble Classifier | 83.40% | 51.17 | 78.18% | 61.84% |
| Models | Accuracy | Precision | Recall | F1 Score |
|---|---|---|---|---|
| Combination of (SVM, ANN, NB, C4.5, RF) [28] | 75% | 53% | 73% | 61% |
| Ours | 83% | 51% | 78% | 61% |
| Algorithms | MAE | RMSE |
|---|---|---|
| Linear Regression | 0.498774 | 0.948272 |
| Random Forest | 0.378243 | 0.882860 |
| Support Vector Regression (SVR) | 0.365070 | 0.971967 |
| Ensemble Regression | 0.363691 | 0.904688 |
| Algorithms | MAE | RMSE |
|---|---|---|
| Linear Regression | 0.470631 | 0.603241 |
| Random Forest | 0.450968 | 0.570240 |
| Support Vector Regression (SVR) | 0.434701 | 0.560317 |
| Ensemble Regression | 0.425209 | 0.545714 |
Disclaimer/Publisher’s Note: The statements, opinions and data contained in all publications are solely those of the individual author(s) and contributor(s) and not of MDPI and/or the editor(s). MDPI and/or the editor(s) disclaim responsibility for any injury to people or property resulting from any ideas, methods, instructions or products referred to in the content. |
© 2024 by the authors. Licensee MDPI, Basel, Switzerland. This article is an open access article distributed under the terms and conditions of the Creative Commons Attribution (CC BY) license (http://creativecommons.org/licenses/by/4.0/).