Submitted:
06 February 2024
Posted:
07 February 2024
Read the latest preprint version here
Abstract
Keywords:
1. Introduction
2. Materials and methods
2.1. Instrument
- Perceived cost (PC), encompassing nine indicators, gauges the owner’s perceived financial burden associated with pet ownership.
- Perceived emotional closeness (PEC), with 11 indicators, delves into the depth of the emotional bond between the pet owner and their animal, a critical factor in the overall quality of the relationship.
- Pet-Owner Interactions (POI), featuring 9 indicators, quantitatively assesses the day-to-day interactions between the pet and its owner, including activities like play, grooming, and providing companionship. This dimension offers invaluable insights into the practical nuances of pet-owner relationships. The scale, refined through rigorous statistical analysis, is presented in the appendix.
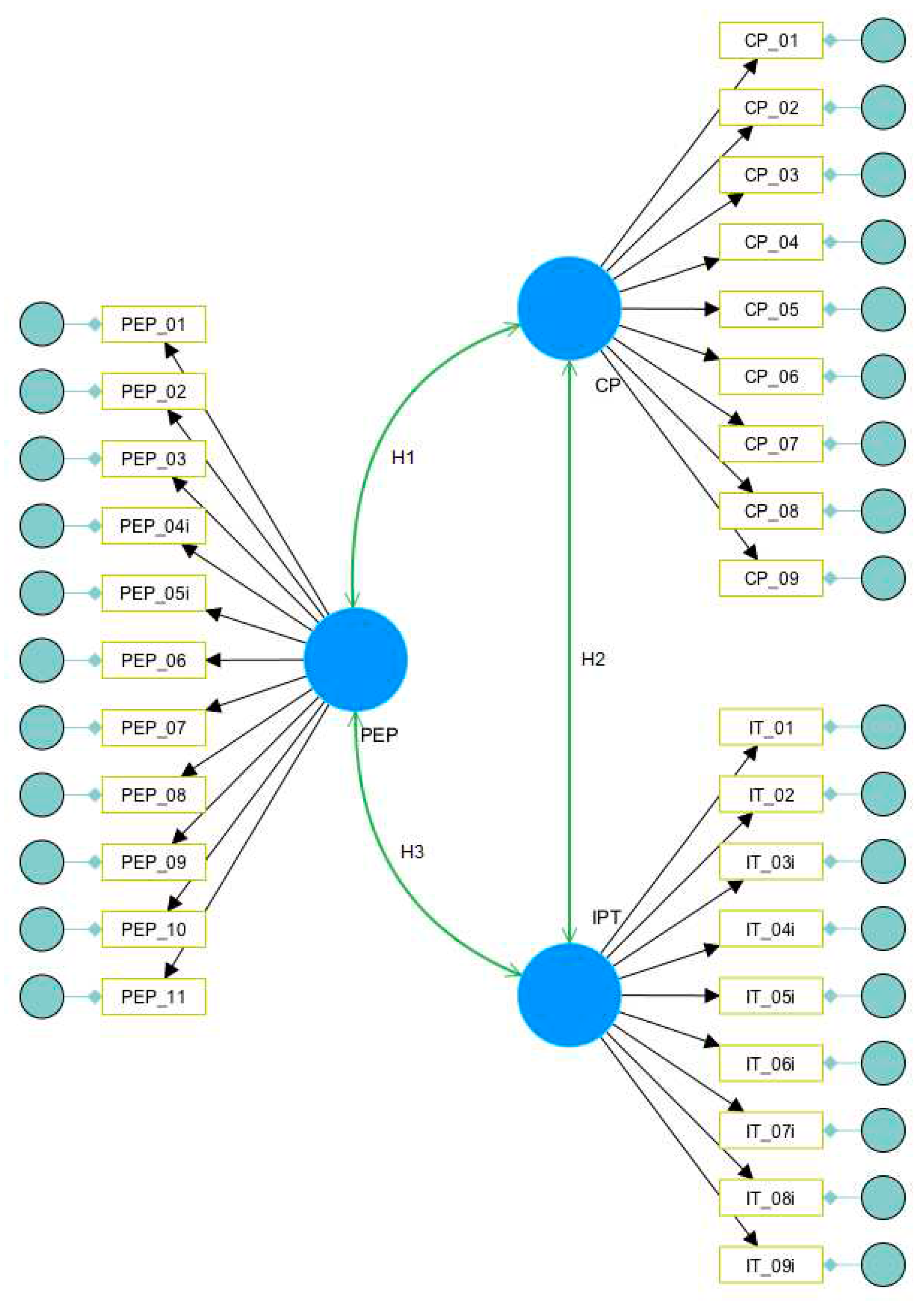
2.2. Analysis of the measurement and conceptual models
2.3. Comparative analyses
2.4. Background of the hypotheses
2.5. Profile
3. Results
4. Discussion
5. Conclusions
Author Contributions
Funding
Institutional Review Board Statement
Informed Consent Statement
Data Availability Statement
Acknowledgments
Conflicts of Interest
Appendix A
| Escala de Relacionamento Pet-Tutor (ERPT) PEP = Proximidade Emocional Percebida (Perceived Emotional Closeness) CP = Custo Percebido (Perceived Cost) IPT = Interação Pet-Tutor (Pet-Owner Interactions) |
||
| Item | Questions | Variable |
| 1 |
Meu PET me dá motivo para me levantar de manhã. (My pet gives me a reason to get up in the morning) |
PEP01 |
| (1) Discordo totalmente (2) Discordo (3) Nem concordo nem discordo (4) Concordo (5) Concordo totalmente (1) Strongly disagree (2) Disagree (3) Neither agree nor disagree (4) Agree (5) Strongly agree | ||
| 2 |
Há aspectos importantes de ter um PET que eu não goste. There are important aspects of having a pet that I do not like. |
CP02 |
|
(1) Discordo totalmente (2) Discordo (3) Nem concordo nem discordo (4) Concordo (5) Concordo totalmente (1) Strongly disagree (2) Disagree (3) Neither agree nor disagree (4) Agree (5) Strongly agree | ||
| 3 |
Com que frequência você beija seu PET? How often do you kiss your pet? (1) Nunca (2) Uma vez por mês (3) Uma vez por semana (4) Uma vez a cada 3 dias (5) Pelo menos uma vez por dia |
PEP02 |
| (1) Never (2) Once a month (3) Once a week (4) Once every 3 days (5) At least once a day | ||
| 4 |
Eu gostaria que meu PET e eu nunca tivéssemos que estar separados. I wish my pet and I never had to be apart. |
PEP03 |
|
(1) Discordo totalmente (2) Discordo (3) Nem concordo nem discordo (4) Concordo (5) Concordo totalmente (1) Strongly disagree (2) Disagree (3) Neither agree nor disagree (4) Agree (5) Strongly agree | ||
| 5 |
Meu PET faz muita bagunça. My pet makes a lot of mess. (1) Discordo totalmente (2) Discordo (3) Nem concordo nem discordo (4) Concordo (5) Concordo totalmente |
CP03 |
| (1) Strongly disagree (2) Disagree (3) Neither agree nor disagree (4) Agree (5) Strongly agree | ||
| 6 |
Com que frequência você brinca com seu PET? How often do you play with your pet? |
IPT01 |
|
(1) Nunca (2) Uma vez por mês (3) Uma vez por semana (4) Uma vez a cada 3 dias (5) Pelo menos uma vez por dia (1) Never (2) Once a month (3) Once a week (4) Once every 3 days (5) At least once a day | ||
| 7 |
Incomoda-me que meu PET me impeça de fazer coisas que eu gostava antes de adotá-lo. It bothers me that my pet prevents me from doing things I enjoyed before I adopted it. |
CP04 |
| (1) Strongly disagree (2) Disagree (3) Neither agree nor disagree (4) Agree (5) Strongly agree | ||
| 8 |
Com que frequência você passa o tempo observando seu PET? How often do you spend time watching your pet? |
IPT02 |
|
(1) Nunca (2) Uma vez por mês (3) Uma vez por semana (4) Uma vez a cada 3 dias (5) Pelo menos uma vez por dia (1) Never (2) Once a month (3) Once a week (4) Once every 3 days (5) At least once a day | ||
| 9 |
É desagradável que às vezes eu tenha que mudar meus planos por causa do meu PET. I find it unpleasant that sometimes I have to change my plans because of my pet. |
CP05 |
|
(1) Discordo totalmente (2) Discordo (3) Nem concordo nem discordo (4) Concordo (5) Concordo totalmente (1) Strongly disagree (2) Disagree (3) Neither agree nor disagree (4) Agree (5) Strongly agree | ||
| 10 |
Meu PET gera custos altos para meu orçamento. My pet adds significant expenses to my budget. |
CP06 |
|
(1) Discordo totalmente (2) Discordo (3) Nem concordo nem discordo (4) Concordo (5) Concordo totalmente (1) Strongly disagree (2) Disagree (3) Neither agree nor disagree (4) Agree (5) Strongly agree | ||
| 11 |
Com que frequência você conversa com seu PET? How often do you talk to your pet? |
IPT03i* |
| (1) Pelo menos uma vez por dia (2) Uma vez a cada 3 dias (3) Uma vez por semana (4) Uma vez por mês (5) Nunca (1) At least once a day (2) Once every 3 days (3) Once a week (4) Once a month (5) Never | ||
| 12 |
Gostaria de ter meu PET perto de mim o tempo todo. I want to have my pet near me all the time. |
PEP06 |
|
(1) Discordo totalmente (2) Discordo (3) Nem concordo nem discordo (4) Concordo (5) Concordo totalmente (1) Strongly disagree (2) Disagree (3) Neither agree nor disagree (4) Agree (5) Strongly agree | ||
| 13 |
Se as pessoas me deixassem, meu PET sempre estaria comigo. If people left me, my pet would always be with me. |
PEP07 |
|
(1) Discordo totalmente (2) Discordo (3) Nem concordo nem discordo (4) Concordo (5) Concordo totalmente (1) Strongly disagree (2) Disagree (3) Neither agree nor disagree (4) Agree (5) Strongly agree | ||
| 14 |
Meu PET me ajuda a passar por momentos difíceis. My pet helps me through difficult times. |
PEP08 |
|
(1) Discordo totalmente (2) Discordo (3) Nem concordo nem discordo (4) Concordo (5) Concordo totalmente (1) Strongly disagree (2) Disagree (3) Neither agree nor disagree (4) Agree (5) Strongly agree | ||
| 15 |
Com que frequência você abraça seu PET? How often do you hug your pet? |
IPT04i* |
|
(1) Pelo menos uma vez por dia (2) Uma vez a cada 3 dias (3) Uma vez por semana (4) Uma vez por mês (5) Nunca (1) At least once a day (2) Once every 3 days (3) Once a week (4) Once a month (5) Never | ||
| 16 |
Meu PET me proporciona companhia constante. My pet provides me with constant companionship. |
PEP09 |
|
(1) Discordo totalmente (2) Discordo (3) Nem concordo nem discordo (4) Concordo (5) Concordo totalmente (1) Strongly disagree (2) Disagree (3) Neither agree nor disagree (4) Agree (5) Strongly agree | ||
| 17 |
Com que frequência você tem seu PET com você enquanto relaxa? How often do you have your pet with you while you relax? |
IPT05i* |
|
(1) Pelo menos uma vez por dia (2) Uma vez a cada 3 dias (3) Uma vez por semana (4) Uma vez por mês (5) Nunca (1) At least once a day (2) Once every 3 days (3) Once a week (4) Once a month (5) Never | ||
| 18 |
Meu PET está por perto sempre que preciso ser consolado. My pet is always around whenever I need to be comforted. |
PEP10 |
|
1) Discordo totalmente (2) Discordo (3) Nem concordo nem discordo (4) Concordo (5) Concordo totalmente (1) Strongly disagree (2) Disagree (3) Neither agree nor disagree (4) Agree (5) Strongly agree | ||
| 19 |
Quão traumático você acha que será para você quando seu PET morrer? How traumatic do you think it will be for you when your pet dies? |
PEP11 |
| (1) Muito não traumático (2) Não traumático (3) Nem traumático nem não traumático (4) Traumático (5) Muito traumático (1) Very non-traumatic (2) Non-traumatic (3) Neither (4) Traumatic (5) Very traumatic | ||
| 20 |
Com que frequência você acaricia seu PET? How often do you pet your pet? |
IPT06i* |
| (1) Pelo menos uma vez por dia (2) Uma vez a cada 3 dias (3) Uma vez por semana (4) Uma vez por mês (5) Nunca (1) At least once a day (2) Once every 3 days (3) Once a week (4) Once a month (5) Never |
References
- Menache, S. Dogs and human beings: A story of friendship. Soc. Anim. 1998, 6, 67–86. [Google Scholar] [CrossRef]
- Serpell, J.A. Domestication and history of the cat. In The domestic cat: The biology of its behaviour, 2nd. 2000, pp. 180-192.
- IPB - Instituto Pet Brasil. Censo Pet IPB: com alta recorde de 6% em um ano, gatos lideram crescimento de animais de estimação no Brasil. 2022. Available in: https://institutopetbrasil.com/fique-pordentro/amor-pelos-animais-impulsiona-os-negocios-2-2/.
- Riggio, G.; Piotti, P.; Diverio, S.; Borrelli, C.; Di Iacovo, F.; Gazzano, A.; Howell, T.J.; Pirrone, F.; Mariti, C. The dog–owner relationship: Refinement and validation of the Italian C/DORS for dog owners and correlation with the LAPS. Animals 2021, 11, 2166. [Google Scholar] [CrossRef] [PubMed]
- Allen, K. Are pets a healthy pleasure? The influence of pets on blood pressure. Curr Dir Psychol Sci 2003, 12, 236–239. [Google Scholar] [CrossRef]
- Bowlby, J. The making and breaking of affectional bonds: II. Some principles of psychotherapy: The Fiftieth Maudsley Lecture (expanded version). Br J Psychiatry 1977, 130, 421–431. [Google Scholar] [CrossRef] [PubMed]
- Albert, A.; Bulcroft, K. Pets, families, and the life course. J Mar Fam 1988, 543–552. [Google Scholar] [CrossRef]
- Kretzler, B.; König, H.H.; Hajek, A. Pet ownership, loneliness, and social isolation: a systematic review. Soc Psychiatry Psychiatr Epidemiol 2022, 57, 1935–1957. [Google Scholar] [CrossRef]
- Howell, T.J.; Bowen, J.; Fatjó, J.; Calvo, P.; Holloway, A.; Bennett, P.C. Development of the cat-owner relationship scale (CORS). Behav. Processes. 2017, 141, 305–315. [Google Scholar] [CrossRef] [PubMed]
- Foltin, S.; Glenk, L.M. Current Perspectives on the Challenges of Implementing Assistance Dogs in Human Mental Health Care. Vet. Sci. 2023, 10, 62. [Google Scholar] [CrossRef]
- Teo, J.T.; Johnstone, S.J.; Römer, S.S.; Thomas, S. J. Psychophysiological mechanisms underlying the potential health benefits of human-dog interactions: A systematic literature review. Int. J. Psychophysiol. 2022, 180, 27–48. [Google Scholar] [CrossRef]
- Wells, D.L.; Clements, M.A.; Elliott, L.J.; Meehan, E.S.; Montgomery, C.J.; Williams, G. A. Quality of the human–animal bond and mental wellbeing during a COVID-19 lockdown. Anthrozoos 2022, 35, 847–866. [Google Scholar] [CrossRef]
- Handlin, L.; Nilsson, A.; Ejdebäck, M.; Hydbring-Sandberg, E.; Uvnäs-Moberg, K. Associations between the Psychological Characteristics of the Human–Dog Relationship and Oxytocin and Cortisol Levels. Anthrozoos 2012, 25, 215–228. [Google Scholar] [CrossRef]
- Calvo, P.; Bowen, J.; Bulbena, A.; Tobeña, A.; Fatjó, J. Highly Educated Men Establish Strong Emotional Links with Their Dogs: A Study with Monash Dog Owner Relationship Scale (MDORS) in Committed Spanish Dog Owners. Plos One 2016, 11, e0168748. [Google Scholar] [CrossRef]
- Schöberl, I.; Beetz, A.; Solomon, J.; Gee, N.; Kotrschal, K. Social factors influencing cortisol modulation in dogs during a strange situation procedure. J. Vet. Behav. 2015, 11, 77–85. [Google Scholar] [CrossRef]
- Meyer, I.; Forkman, B. Dog and owner characteristics affecting the dog–owner relationship. J. Vet. Behav. 2014, 20149, 143–150. [Google Scholar] [CrossRef]
- van Houtert, E.A.; Endenburg, N.; Wijnker, J.J.; Rodenburg, T.B.; van Lith, H.A.; Vermetten, E. The translation and validation of the Dutch Monash dog–owner relationship scale (MDORS). Animals 2019, 9, 249. [Google Scholar] [CrossRef] [PubMed]
- Johnson, T.P.; Garrity, T.F.; Stallones, L. Psychometric evaluation of the Lexington attachment to pets scale (LAPS). Anthrozoos 1992, 5, 160–175. [Google Scholar] [CrossRef]
- Ramírez, M.T.G.; Quezada Berumen, L. D. C.; Hernández, R. L. Psychometric properties of the lexington attachment to pets scale: Mexican version (LAPS-M). Anthrozoos 2014, 27, 351–359. [Google Scholar] [CrossRef]
- Hielscher, B.; Gansloßer, U.; Froböse, I. Attachment to Dogs and Cats in Germany: Translation of the Lexington Attachment to Pets Scale (LAPS) and Description of the Pet Owning Population in Germany. Hum. Anim. Interact. Bull. 2019. [Google Scholar] [CrossRef]
- Albuquerque, N.S.; Costa, D.B.; Reis Rodrigues, G.; Sessegolo, N.S.; Moret-Tatay, C.; Irigaray, T. Q. Adaptation and psychometric properties of Lexington Attachment to Pets Scale: Brazilian version (LAPS-B). J. Vet. Behav. 2023, 61, 50–56. [Google Scholar] [CrossRef]
- Ward, C.; Johnson, I.; Bamwine, P.; Light, M. The Pet Paradox: Uncovering the Role of Animal Companions During the Serious Health Events of People Experiencing Homelessness. Anthrozoos 2023, 1–17. [Google Scholar] [CrossRef]
- Shrestha, N. Factor analysis as a tool for survey analysis. Am. J. Appl. Math. Stat. 2021, 9, 4–11. [Google Scholar] [CrossRef]
- Ringle, C. M.; Wende, S.; Becker, J.-M. SmartPLS 4. Oststeinbek: SmartPLS GmbH: SmartPLS, 2022, Available in: https://www.smartpls.com.
- Barcelos, A.M.; Kargas, N.; Maltby, J.; Mills, D.S. Potential Psychosocial Explanations for the Impact of Pet Ownership on Human Well-Being: Evaluating and Expanding Current Hypotheses. Hum. Anim. Interact. 2023. [Google Scholar] [CrossRef]
- Brown, B.R. The dimensions of pet-owner loyalty and the relationship with communication, trust, commitment and perceived value. Vet. Sci. 2018, 5, 95. [Google Scholar] [CrossRef] [PubMed]
- Merkouri, A.; Graham, T.M.; O’Haire, M.E.; Purewal, R.; Westgarth, C. Dogs and the good life: a cross-sectional study of the association between the dog–owner relationship and owner mental wellbeing. Front. Psychol. 2022, 13, 903647. [Google Scholar] [CrossRef] [PubMed]
- Kipperman, B. The Influence of Economics on Decision-Making. Decis. Mak. Vet. Pract. 2023, 77. [Google Scholar]
- Borrelli, C.; Riggio, G.; Howell, T.J.; Piotti, P.; Diverio, S.; Albertini, M.; Mongillo, P.; Marinelli, L.; Baragli, P.; Di lacovo, F.P; Gazzano, A., Pirrone, F.; Mariti, C. The Cat–Owner Relationship: Validation of the Italian C/DORS for Cat Owners and Correlation with the LAPS. Animals 2022, 3, 69. [CrossRef]
- Junça-Silva, A.; Almeida, M.; Gomes, C. The role of dogs in the relationship between telework and performance via affect: A moderated moderated mediation analysis. Animals 2022, 12, 1727. [Google Scholar] [CrossRef] [PubMed]
- Somppi, S.; Törnqvist, H.; Koskela, A.; Vehkaoja, A.; Tiira, K.; Väätäjä, H.; Surakka, V.; Vainio, O.; Kujala, M. V. Dog–owner relationship, owner interpretations and dog personality are connected with the emotional reactivity of dogs. Animals 2022, 12, 1338. [Google Scholar] [CrossRef] [PubMed]
- Collins, C.; Haase, D.; Heiland, S.; Kabisch, N. Urban green space interaction and wellbeing–investigating the experience of international students in Berlin during the first COVID-19 lockdown. Urban For. Urban Green. 2022, 70, 127543. [Google Scholar] [CrossRef]
- Hoy, L.S., Stangl, B.; Morgan, N. Dog Guardians’ Subjective Well-Being During Times of Stress and Crisis: A Diary Study of Affect During COVID-19. People and Animals: Int. J. Res. Pract. 2023, 6, 6. Disponível em: https://docs.lib.purdue.edu/paij/vol6/iss1/6.
- Hair, J.F., Hult, G.T.M., Ringle, C.; Sarstedt, M. A primer on partial least squares structural equation modeling (PLS-SEM). Los Angeles: Sage publications, 2017.
- Fornell, C., Larcker, D. F. Evaluating structural equation models with unobservable variables and measurement error. J. Mark. Res. 1981, 18, 39–50. [CrossRef]
- Henseler, J.; Ringle, C.M.; Sarstedt, M. A new criterion for assessing discriminant validity in variance-based structural equation modeling. J. Acad. Mark. Sci. 2015, 43, 115–135. [Google Scholar] [CrossRef]
- Chen, S.; Ding, Y.; Liu, X. Development of the growth mindset scale: Evidence of structural validity, measurement model, direct and indirect effects in Chinese samples. Curr. Psychol. 2023, 42, 1712–1726. [Google Scholar] [CrossRef]
- Boissy, A.; Manteuffel, G.; Jensen, M. B.; Moe, R. O.; Spruijt, B.; Keeling, L. J.; Winckler, C.; Forkman, B.; Dimitrov, I.; LongBein, J.; Bakken, M.; Veissier, I.; Aubert, A. Assessment of positive emotions in animals to improve their welfare. Physiol. Behav. 2007, 92, 375–397. [Google Scholar] [CrossRef] [PubMed]
- Rault, J.L.; Waiblinger, S.; Boivin, X.; Hemsworth, P. The power of a positive human–animal relationship for animal welfare. Front. Vet. Sci. 2020, 7, 590867. [Google Scholar] [CrossRef]
- Pongrácz, P.; Dobos, P. What is a companion animal? An ethological approach based on Tinbergen’s four questions. Critical review. Appl. Anim. Behav. Sci. 2023, 106055. [Google Scholar] [CrossRef]
- Ogata, N.; Weng, H.Y.; L. McV. Messam, L. Temporal patterns of owner-pet relationship, stress, and loneliness during the COVID-19 pandemic, and the effect of pet ownership on mental health: A longitudinal survey. Plos One 2023, 18, e0284101. [CrossRef]


| Demographic data | n | % |
|---|---|---|
|
Sex Female Male |
178 56 |
76.1 23.9 |
|
Age (years) 18–31 31–40 41–50 >50 |
80 45 50 59 |
34.2 19.2 21.4 25.2 |
|
Marital status Married Single Divorced/Widowed |
126 91 17 |
53.8 38.9 7.3 |
|
Level of education High school education Higher education Graduate education |
46 75 113 |
19.7 32.0 48.3 |
|
Region of Brazil South Southeast Central West North and Northeast |
200 11 20 3 |
85.5 4.7 8.5 1.3 |
|
Household composition (no. of people) 1 2 3 ≥4 |
30 90 58 56 |
12.8 38.5 24.8 23.9 |
|
Household pet Dog(s) Cat(s) Dog(s) and cat(s) |
121 48 65 |
51.7 20.5 27.8 |
|
Number of household pets 1 2 3 ≥4 |
90 59 35 50 |
38.5 25.2 15.0 21.3 |
| Dimensions/indicators* | h2 | KMO | θ(CA) | θ(CR) | AVE |
|---|---|---|---|---|---|
| Perceived Cost (PC) | 0.898 | 0.666 | 0.670 | 0.531 | |
| PC02 | 0.640 | ||||
| PC03 | 0.656 | ||||
| PC04 | 0.780 | ||||
| PC05 | 0.755 | ||||
| PC06 | 0.610 | ||||
| Perceived Emotional Closeness (PEC) | 0.765 | 0.820 | 0.824 | 0.586 | |
| PEC01 | 0.694 | ||||
| PEC02 | 0.661 | ||||
| PEC03 | 0.718 | ||||
| PEC06 | 0.831 | ||||
| PEC07 | 0.860 | ||||
| PEC08 | 0.823 | ||||
| PEC09 | 0.756 | ||||
| PEC10 | 0.893 | ||||
| PEC11 | 0.624 | ||||
| Pet-Owner Interactions (POI) | 0.802 | 0.880 | 0.886 | 0.587 | |
| POI01 | 0.769 | ||||
| POI02 | 0.718 | ||||
| POI03i | 0.809 | ||||
| POI04i | 0.692 | ||||
| POI05i | 0.698 | ||||
| POI06i | 0.844 |
| Dimensions | Pearson’s correlation matrix | |||
|---|---|---|---|---|
| PC | POI | PEC | ||
| PC | 0.729 | 1.000 | ||
| POI | 0.766 | -0.342 | 1.000 | |
| PEC | 0.766 | -0.417 | 0.566 | 1.000 |
| HTMT | ||||
| POI | 0.443 | |||
| PEC | 0.517 | 0.636 | ||
| Models | χ2 | df | χ2/df | RMSEA | SRMR | GFI | CFI | NFI | AGFI |
|---|---|---|---|---|---|---|---|---|---|
| Acceptable fit | --- | --- | < 3 | < 0.10 | < 0.050 | > 0.90 | > 0.90 | > 0.90 | > 0.90 |
| Structural model | 414.71 | 167.00 | 2.48 | 0.09 | 0.046 | 0.96 | 0.92 | 0.96 | 0.94 |
| Hypotheses | Direct relationships | β | sd | t-statistic (β/sd) | p |
|---|---|---|---|---|---|
| H1 | PC → PEC | -0.108 | 0.047 | 2.298 | 0.006 |
| H2 | PC → POI | -0.106 | 0.043 | 2.010 | 0.011 |
| H3 | PEC → POI | 0.442 | 0.024 | 3.564 | 0.000 |
| Indirect relationship (mediation) | |||||
| H4 | PC → PEC → POI | 0.099 | 0.034 | 2.944 | 0.001 |
| Dimensions | Dogs (n = 121) | Cats (n = 48) | Dogs and cats (n = 65) | KW test |
|---|---|---|---|---|
| PC | 2.5 (0.76) | 2.5 (0.75) | 2.6 (0.72) | 0.585 |
| PEC | 4.1 (0.82) | 4.1 (0.72) | 3.9 (0.88) | 0.080 |
| POI | 4.6 (0.74) | 4.8 (0.66) | 4.7 (0.52) | 0.237 |
| Hypotheses | Relationships (dogs) | β | sd | t-statistic (β/sd) | p |
|---|---|---|---|---|---|
| H1c | PC → PEC | -0.176 | 0.075 | 2.352 | 0.001 |
| H2c | PC → POI | -0.331 | 0.077 | 4.303 | 0.000 |
| H3c | PEC → POI | 0.550 | 0.073 | 7.572 | 0.000 |
| H4c | PC → PEC → POI | 0.125 | 0.023 | 5.369 | 0.000 |
| Relationships (cats) | |||||
| H1g | PC → PEC | -0.306 | 0.082 | 3.719 | 0.000 |
| H2g | PC → POI | -0.380 | 0.109 | 3.481 | 0.001 |
| H3g | PEC → POI | 0.275 | 0.120 | 2.287 | 0.002 |
| H4g | PC → PEC → POI | 0.116 | 0.021 | 5.525 | 0.000 |
| Relationships (both = dogs and cats) | |||||
| H1a | PC → PEC | -0.116 | 0.027 | 4.333 | 0.000 |
| H2a | PC → POI | -0.233 | 0.115 | 2.021 | 0.001 |
| H3a | PEC → POI | 0.403 | 0.124 | 3.275 | 0.000 |
| H4a | PC → PEC → POI | 0.127 | 0.026 | 4.793 | 0.000 |
| Difference = dogs - cats | (β1 - β2) | sd | t-statistic | p | |
| H1cg | PC → PEC | 0.130 | --- | 1.265 | 0.208 |
| H2cg | PC → POI | 0.049 | --- | 0.172 | 0.863 |
| H3cg | PEC → POI | 0.275 | --- | 1.614 | 0.108 |
| H4cg | PC → PEC → POI | 0.009 | --- | 1.201 | 0.231 |
| Difference = dogs - both | |||||
| H1ca | PC → PEC | -0.060 | --- | 0.182 | 0.855 |
| H2ca | PC → POI | -0.098 | --- | 0.367 | 0.714 |
| H3ca | PEC → POI | 0.147 | --- | 0.735 | 0.463 |
| H4ca | PC → PEC → POI | -0.002 | --- | 0.025 | 0.980 |
| Difference = cats - both | |||||
| H1ga | PC → PEC | -0.190 | --- | 0.526 | 0.600 |
| H2ga | PC → POI | -0.147 | --- | 0.730 | 0.467 |
| H3ga | PEC → POI | -0.128 | --- | 0.395 | 0.694 |
| H4ga | PC → PEC → POI | -0.011 | --- | 0.125 | 0.736 |
Disclaimer/Publisher’s Note: The statements, opinions and data contained in all publications are solely those of the individual author(s) and contributor(s) and not of MDPI and/or the editor(s). MDPI and/or the editor(s) disclaim responsibility for any injury to people or property resulting from any ideas, methods, instructions or products referred to in the content. |
© 2024 by the authors. Licensee MDPI, Basel, Switzerland. This article is an open access article distributed under the terms and conditions of the Creative Commons Attribution (CC BY) license (http://creativecommons.org/licenses/by/4.0/).
