Submitted:
27 October 2023
Posted:
27 October 2023
You are already at the latest version
Abstract
Keywords:
MSC: 34D20; 37M05; 37N25; 92D30; 34A40
1. Introduction
2. Preliminary results
3. Mathematical model
4. Equilibrium point and basic reproduction number
5. Qualitative Analysis of PAB – Fractional model 1
5.1. Ulam-Hyers stability
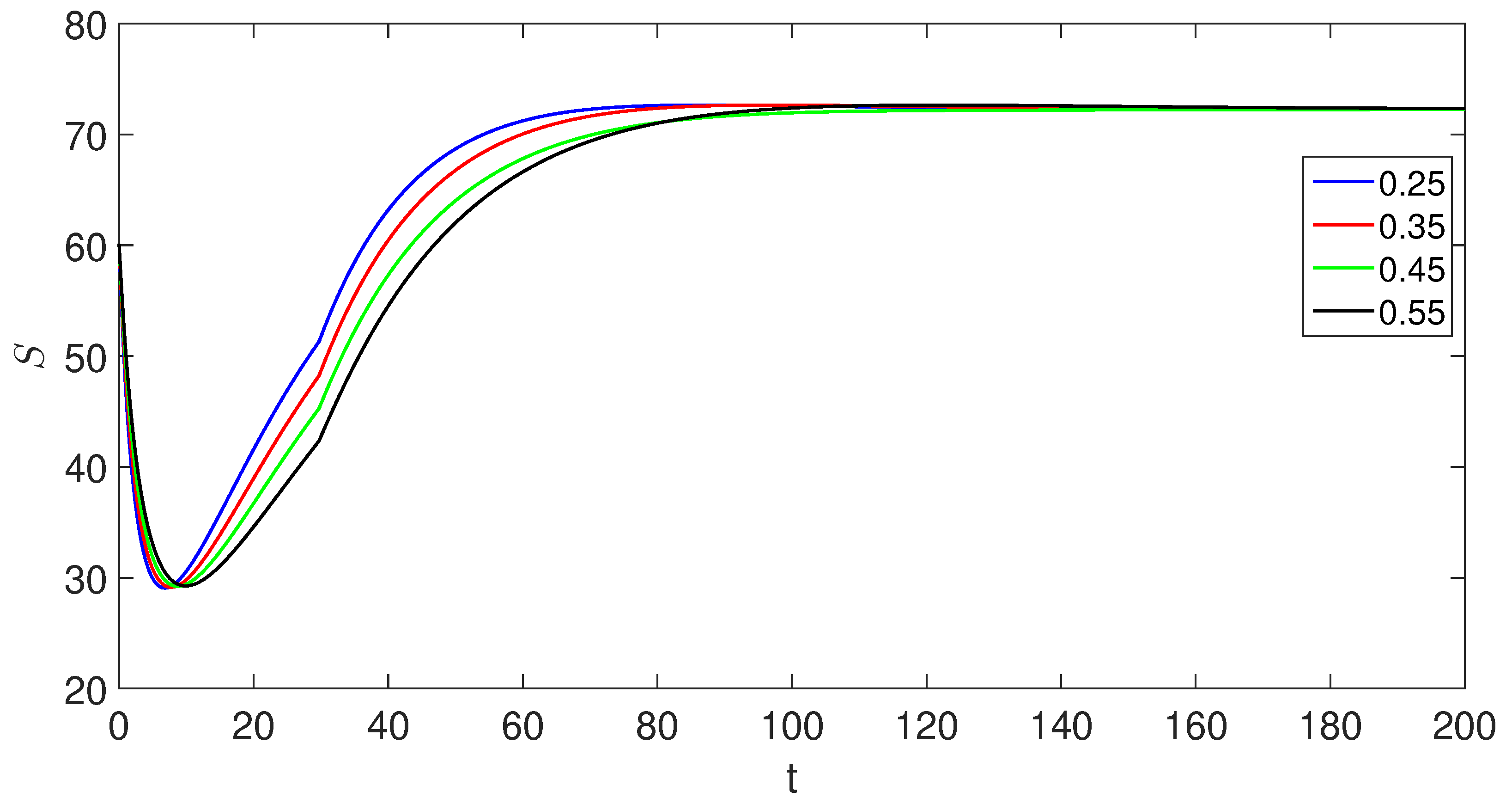
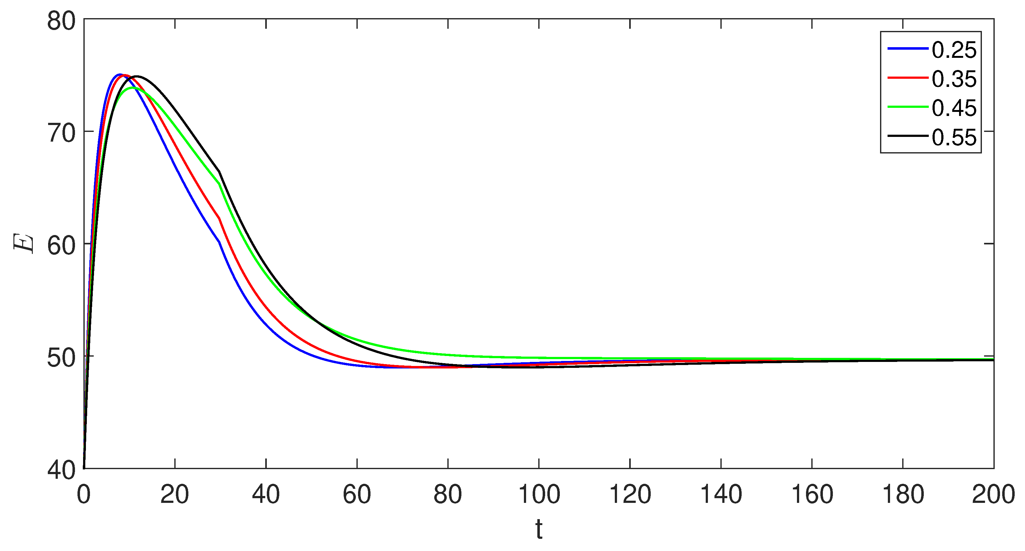
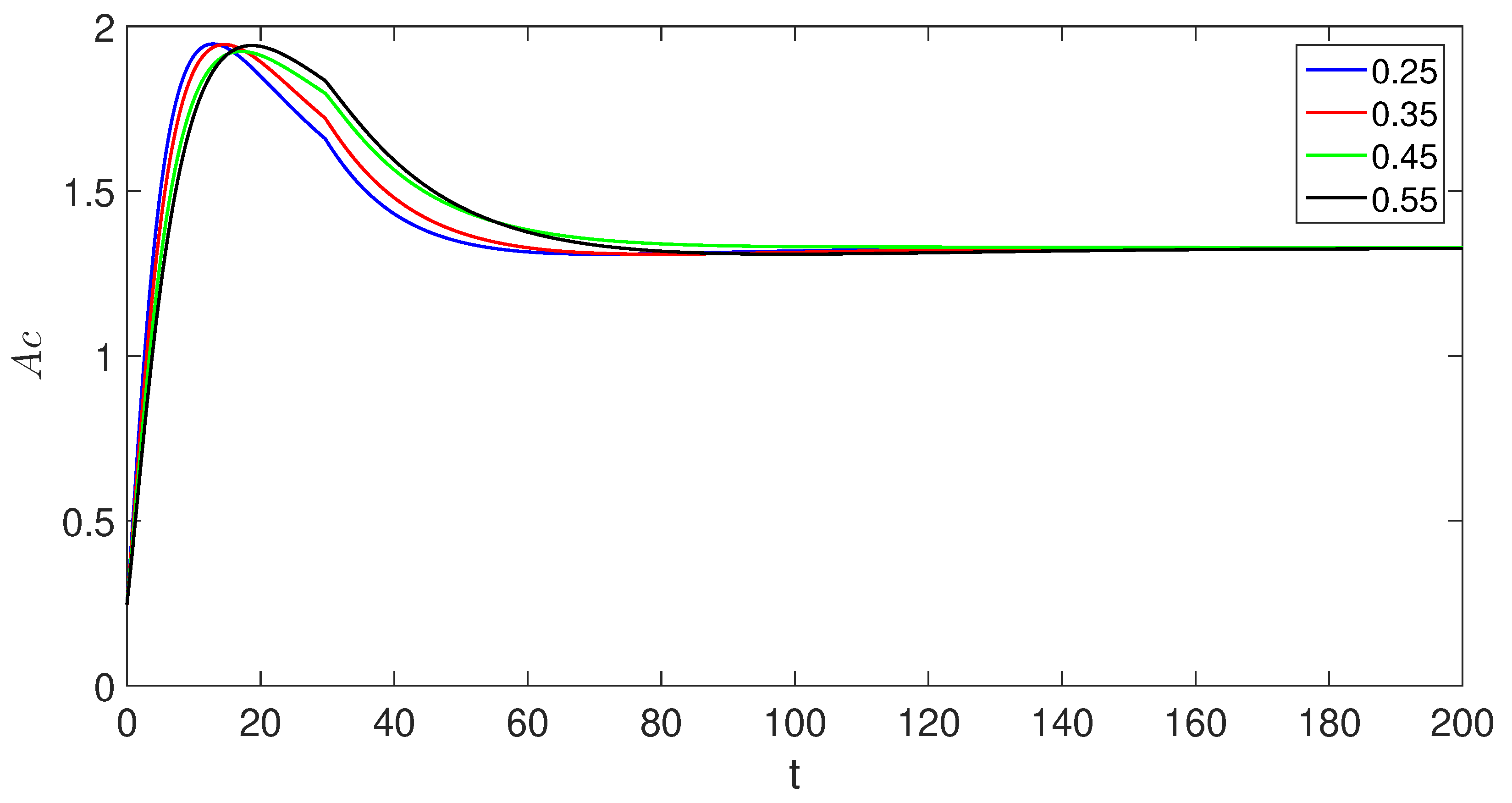
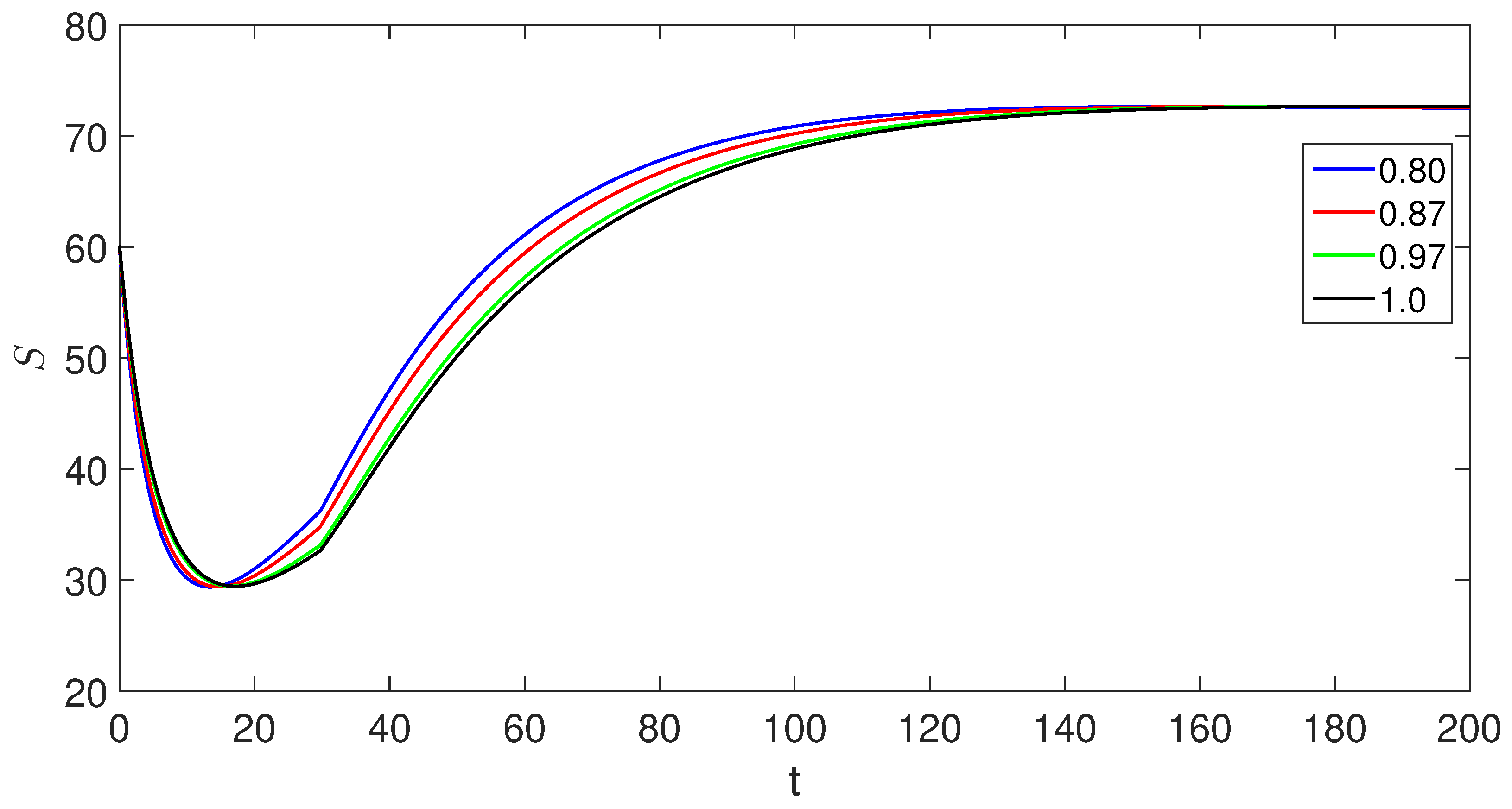
6. Numerical scheme with piecewise derivative
7. Conclusion
Funding
Availability of data and material
Conflicts of Interest
References
- Volterra, V.: Théorie mathématique de la lutte pour la vie. Gauthier-Villars, Paris (1931).
- Lotka, A.J.: Elements of Physical Biology. Williams & Wilkins, Baltimore (1925).
- Kolmogoroff, A.N.: Sulla theoria di Volterra della lotta per l’esistenza. G. Ist. Ital. Attuari 7, 74–80 (1936).
- Kostitzin, V.A.: Mathematical Biology. Harrap, Bromley (1939).
- Smith, M.: Models in Ecology. Cambridge University Press, Cambridge (1974).
- Murray, J.: Mathematical Biology. Springer, Berlin (1989).
- Svirezhev, Y.M.: Nonlinearities in mathematical ecology: phenomena and models, would we live in Volterra’s world. Ecol. Model. 216, 89–101 (2008). [CrossRef]
- Kilbas, A.A., Shrivastava, H.M., Trujillo, J.J.: Theory and Applications of Fractional Differential Equations. Elsevier, Amsterdam (2006).
- Podlubny, I.: Fractional Differential Equations. Academic Press, San Diego (1999).
- Caputo, M, Fabrizio, M: A new definition of fractional derivative without singular kernel. Prog. Fract. Differ. Appl. 1(2), 73-85 (2015). [CrossRef]
- Atangana, A, Baleanu, D: New fractional derivative with non-local and non-singular kernel. Therm. Sci. 20(2), 757-763 (2016).
- Abdeljawad, T.: A Lyapunov type inequality for fractional operators with nonsingular Mittag-Leffler kernel. J. Inequal. Appl. 2017(1), 130 (2017). [CrossRef]
- T. Abdeljawad, D. Baleanu, On fractional derivatives with generalized Mittag-Leffler kernels, Adv. Differ. Eqs. 2018 (2018) 468. [CrossRef]
- T. Abdeljawad, Fractional operators with generalized Mittag-Leffler kernels and their differintegrals, Chaos 29 (2019), 023102. [CrossRef]
- T. Abdeljawad, Fractional difference operators with discrete generalized Mittag-Leffler kernels, Chaos Sol. Fract. 126 (2019) 315–324. [CrossRef]
- Atangana, A., Gómez-Aguilar, J.F.: Fractional derivatives with no-index law property: application to chaos and statistics. Chaos Solitons Fractals 114, 516–535 (2018). [CrossRef]
- Atangana, A.: Fractal-fractional differentiation and integration: connecting fractal calculus and fractional calculus to predict complex system. Chaos Solitons Fractals 102, 396–406 (2017). [CrossRef]
- Khan, H., Alam, K., Gulzar, H., Etemad, S., Rezapour, S. A case study of fractal-fractional tuberculosis model in China: Existence and stability theories along with numerical simulations. Mathematics and Computers in Simulation, 198 (2022) 455-473. [CrossRef]
- Atangana, A., Baleanu, D.: New fractional derivatives with nonlocal and nonsingular kernel: theory and application to heat transfer model (2016). arXiv:1602.03408. arXiv preprint.
- Khan, A., Gómez-Aguilar, J. F., Khan, T. S., Khan, H. Stability analysis and numerical solutions of fractional order HIV/AIDS model. Chaos, Solitons & Fractals, 122, 119-128 (2019). [CrossRef]
- Alkahtani, B.S.T.: Chua’s circuit model with Atangana-Baleanu derivative with fractional order. Chaos Solitons Fractals 89, 547–551 (2016). [CrossRef]
- Abdo, M. S., Abdeljawad, T., Kucche, K. D., Alqudah, M. A., Ali, S. M., & Jeelani, M. B.: On nonlinear pantograph fractional differential equations with Atangana–Baleanu–Caputo derivative. Advances in Difference Equations, 2021(1) (2021) 1-17. [CrossRef]
- Abdo, M. S., Abdeljawad, T., Ali, S. M., & Shah, K.: On fractional boundary value problems involving fractional derivatives with Mittag-Leffler kernel and nonlinear integral conditions. Advances in Difference Equations, 2021(1), (2021) 1-21. [CrossRef]
- Almalahi, M. A., Panchal, S. K., Shatanawi, W., Abdo, M. S., Shah, K., Abodayeh, K.: Analytical study of transmission dynamics of 2019-nCoV pandemic via fractal fractional operator. Results in Physics, (2021) 104045. [CrossRef]
- Atangana, A., & Araz, S. İ. (2021). New concept in calculus: Piecewise differential and integral operators. Chaos, Solitons & Fractals, 145, 110638. [CrossRef]
- Gul, N., Bilal, R., Algehyne, E. A., Alshehri, M. G., Khan, M. A., Chu, Y. M., & Islam, S. (2021). The dynamics of fractional order Hepatitis B virus model with asymptomatic carriers. Alexandria Engineering Journal, 60(4), 3945-3955. [CrossRef]
- Van den Driessche, P., & Watmough, J. (2002). Reproduction numbers and sub-threshold endemic equilibria for compartmental models of disease transmission. Mathematical biosciences, 180(1-2), 29-48. [CrossRef]
- Abdeljawad, T., Baleanu, D.: Discrete fractional differences with nonsingular discrete Mittag-Leffler kernels. Adv. Differ. Equ. 2016(1), 232 (2016). [CrossRef]
- Goufo, E.F.D. Application of the Caputo-Fabrizio fractional derivative without singular kernel to Korteweg-de Vries-Burgers equation, Math Model Anal, 21(2)(2016), 188-98. [CrossRef]
- Losada, J, Nieto, JJ: Properties of a new fractional derivative without singular kernel. Prog. Fract. Differ. Appl. 1(2), 87-92 (2015). [CrossRef]















Disclaimer/Publisher’s Note: The statements, opinions and data contained in all publications are solely those of the individual author(s) and contributor(s) and not of MDPI and/or the editor(s). MDPI and/or the editor(s) disclaim responsibility for any injury to people or property resulting from any ideas, methods, instructions or products referred to in the content. |
© 2023 by the authors. Licensee MDPI, Basel, Switzerland. This article is an open access article distributed under the terms and conditions of the Creative Commons Attribution (CC BY) license (http://creativecommons.org/licenses/by/4.0/).
