Submitted:
10 October 2023
Posted:
12 October 2023
Read the latest preprint version here
Abstract

Keywords:
1. Introduction
2. A thin plate immersed in convergent flow
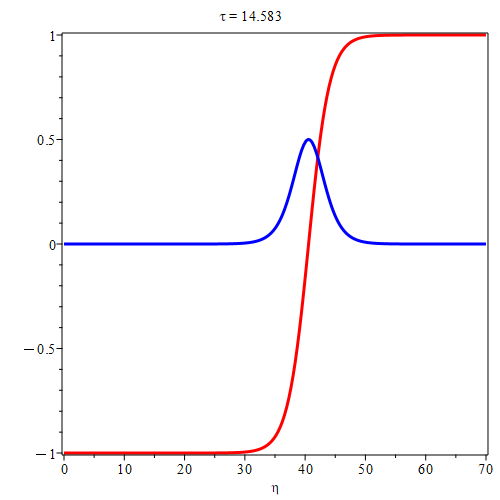
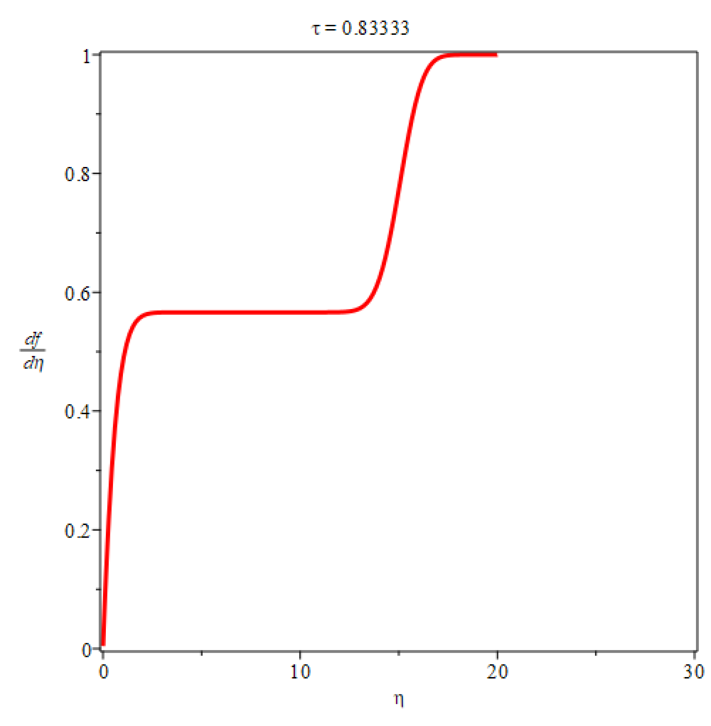
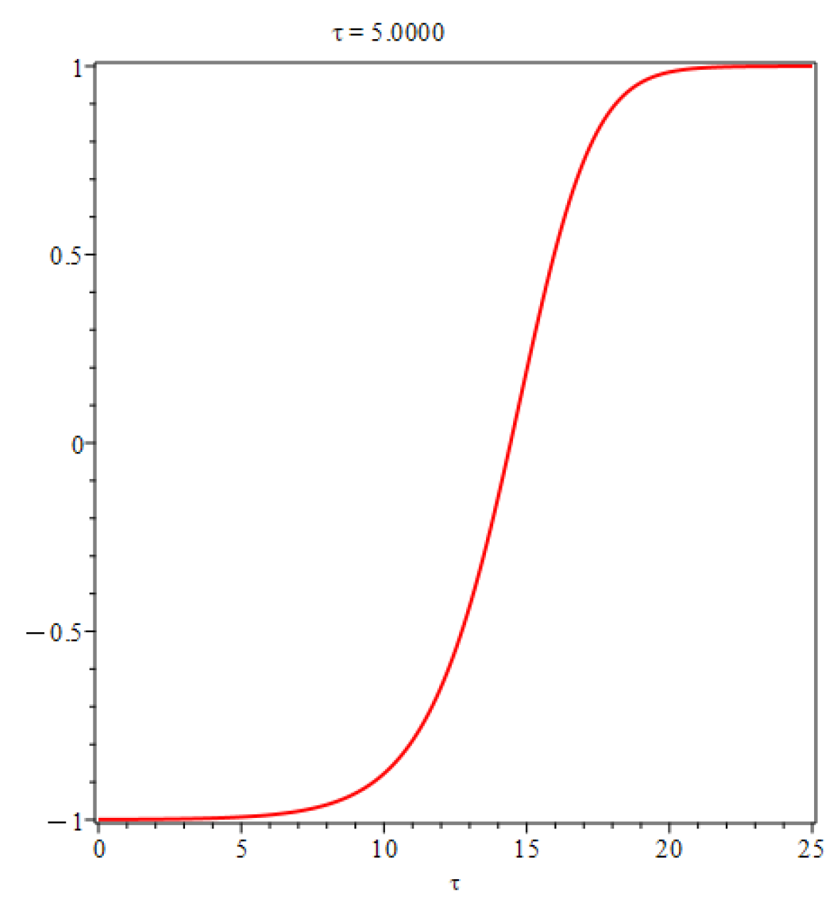
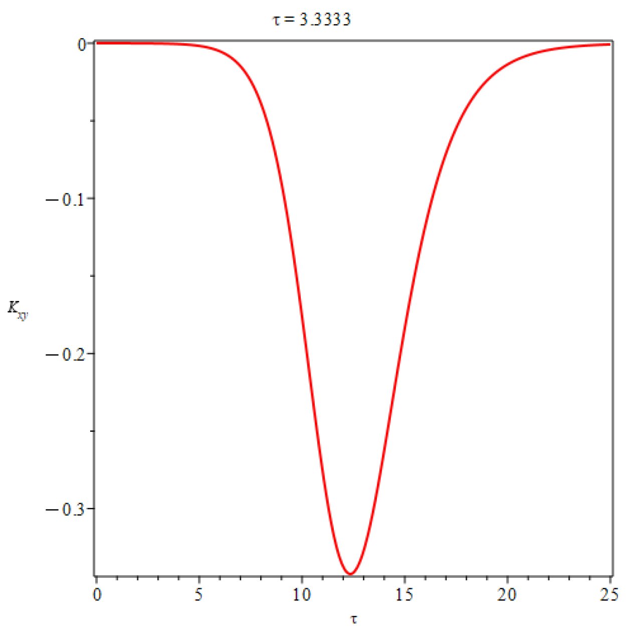
3. Solitonlike solution of the first order approximation of Eq.2
4. Beyond laminar: Convergent channel turbulent boundary layers
5. Are there solitonlike coherent structures in flows ?
5.1. 2D flows
5.2. 3D flows
6. Conclusions and perspectives
Acknowledgments
References
- H. Schlichting, Boundary Layer Theory, McGraw-Hills, 1960 translated by J. Kestin.
- M. V. Morkovin, “On the many faces of transition,” in Viscous Drag Reduction, edited by C. S. Wells (Springer, New York, 1969), pp. 1–31.
- H. Tennekes and J.L. Lumley, A First Course of Turbulence, The MIT Press, Cambridge (1972).
- E. Reshotko, “Boundary-layer stability and transition,” Annu. Rev. Fluid Mech. 8, 311–349 (1976). [CrossRef]
- B. J. Bayly, S. A. B. J. Bayly, S. A. Orszag, and T. Herbert, “Instability mechanisms in shear-flow transition,” Annu. Rev. Fluid Mech. 20, 359–391 (1988). [CrossRef]
- L. Rosenhead, Laminar Boundary Layers, Dover Publications, Inc. New York (1988).
- I. E. Beckwith and C. G. Miller, “Aerothermodynamics and transition in high-speed wind tunnels at NASA Langley,” Annu. Rev. Fluid Mech. 22, 419–439 (1990). [CrossRef]
- Y. S. Kachanov, “Physical mechanisms of laminar-boundary-layer transition,” Annu. Rev. Fluid Mech. 26, 411–482 (1994). [CrossRef]
- U. Frisch, Turbulence, Cambridge University Press, Cambridge (1995).
- H. L. Reed, W. S. H. L. Reed, W. S. Saric, and D. Arnal, “Linear stability theory applied to boundary layers,” Annu. Rev. Fluid Mech. 28, 389–428 (1996). [CrossRef]
- T. Herbert, “Parabolized stability equations,” Annu. Rev. Fluid Mech. 29, 245–283 (1997). [CrossRef]
- C. B. Lee, “Possible universal transitional scenario in a flat plate boundary layer: Measurement and visualization,” Phys. Rev. E 62, 3659 (2000). [CrossRef]
- W. S. Saric, H. L. W. S. Saric, H. L. Reed, and E. B. White, “Stability and transition of threedimensional boundary layers,” Annu. Rev. Fluid Mech. 35, 413–440 (2003). [CrossRef]
- P. Durbin and X. Wu, “Transition beneath vortical disturbances,” Annu. Rev. Fluid Mech. 39, 107–128 (2007). [CrossRef]
- B. Eckhardt, T. M. B. Eckhardt, T. M. Schneider, B. Hof, and J. Westerweel, “Turbulence transition in pipe flow,” Annu. Rev. Fluid Mech. 39, 447–468 (2007). [CrossRef]
- C. B. Lee and J. Z. Wu, “Transition in wall-bounded flows,” Appl. Mech. Rev. 61, 030802 (2008). [CrossRef]
- A. Fedorov, “Transition and stability of high-speed boundary layers,” Annu. Rev. Fluid Mech. 43, 79–95 (2011). [CrossRef]
- X. Zhong and X. Wang, “Direct numerical simulation on the receptivity, instability, and transition of hypersonic boundary layers,” Annu. Rev. Fluid Mech. 44, 527–561 (2012). [CrossRef]
- J. Jiménez, “Coherent structures in wall-bounded turbulence,” J. Fluid Mech. 842, 513–531 (2018). [CrossRef]
- X. Wu, “Nonlinear theories for shear flow instabilities: Physical insights and practical implications,” Annu. Rev. Fluid Mech. 51, 451–485 (2019). [CrossRef]
- C.B. Lee and X.Y. Jiang, “Flow structures in transitional and turbulent boundary layer,” Phys. 1113; 31. [CrossRef]
- X. Y. Jiang, C. B. X. Y. Jiang, C. B. Lee, X. Chen, C. R. Smith and P. F. Linden, “Structure evolution at early stage of boundary layer transition: simulation and experiment,” J. Fluid Mech. (2020), vol. 890. [CrossRef]
- B. H. Sun, “Thirty years of turbulence study in China" Applied Mathematics and Mechanics, 40(2) (2019) 193-214. [CrossRef]
- K. Stewartson, "On the impulsive motion of a flat plate in a viscous fluid," Quart. J. Mech. Appl. Math., 4 (1951), pp. 182-198.
- K. Takuda, "On the impulsive motion of a flat plate in a viscous fluid," J. FZuid Mech. (1968), VOZ. 33, part 4, pp. [CrossRef]
- K. Stewartson, "On the impulsive motion of a flate plate in a viscous fluid." H, Quart. J. Mech. Appl. Math., 26 (1973), pp. 143-152.
- M. G. Hall, "The boundary layer over an impulsively started flat plate," Proc. Roy. Soc. Ser. A, 310 (1969), pp. 401-414. [CrossRef]
- S. C. R. Dennis, "Motion of a viscous.fluid past an impulsively started semi-infinite flat plate," J. Inst. Math. Appl., 10 (1972), pp. 105-117. [CrossRef]
- N. Riley, "Unsteady Laminar Boundary Layers," SIAM Review, 17(4), 1975. [CrossRef]
- B.H. Sun, "Similarity solutions of Prandtl mixing length modelled two dimensional turbulent boundary layer equations," Theoretical and Applied Mechanics Letters 12 (2022) 100338. [CrossRef]
- B.H. Sun, "Exact Similarity Solutions of Unsteady Laminar Boundary Layer Flows," Preprints 2023, 2023092117. [CrossRef]







Disclaimer/Publisher’s Note: The statements, opinions and data contained in all publications are solely those of the individual author(s) and contributor(s) and not of MDPI and/or the editor(s). MDPI and/or the editor(s) disclaim responsibility for any injury to people or property resulting from any ideas, methods, instructions or products referred to in the content. |
© 2020 by the author. Licensee MDPI, Basel, Switzerland. This article is an open access article distributed under the terms and conditions of the Creative Commons Attribution (CC BY) license (https://creativecommons.org/licenses/by/4.0/).