Submitted:
30 March 2024
Posted:
02 April 2024
Read the latest preprint version here
Abstract
Keywords:
1. Introduction
Overview for Non-Specialists
2. Definitions and Preliminary Concepts
- , (Non-negativity)
- if and only if , (Discernibility)
- , (Symmetry)
- , (Triangle Inequality)
- X is countable (finite or countably infinite)
-
d is a discrete metric, i.e., the triangle inequality holds with equality:
- X is uncountable (uncountably infinite)
-
d is a continuous metric, i.e., the triangle inequality is strict:such that
- In a cellular automaton, S would be the set of all possible cell configurations.
- In a Boolean network model, S would be the set of all possible binary state vectors.
- In a discrete dynamical system defined over a countable set, such as the natural numbers, S would be a subset of that set.
- S is a discrete set (state space) equipped with a discrete topology τ, constituting a discrete topological space . Formally:
-
is a function (evolution rule) that maps states in S to S, recursively and deterministically over S. Formally:
- -
- F preserves the discreteness of elements in S:
- -
- F is deterministic over S:
- -
- F is recursive: successive iteration .
- -
- F preserves the topology τ of S:
- Cellular automata, such as Conway’s Game of Life, where S is a grid of cells and F determines the state of each cell based on its neighbors.
- Iterative maps, like the Logistic Map, where S is a subset of real numbers and for some parameter r.

- (Closure under arbitrary unions)
- (Closure under finite intersections)
-
According to the cardinality of :
- -
- Finite:
- -
- Countable:
- -
- Continuous:
-
According to the recursiveness of :
- -
- Recursive:
- -
- Non-recursive: Does not satisfy the above
-
According to sensitivity to initial conditions:
- -
- Non-sensitive:
- -
- Sensitive: Does not satisfy the above
-
According to the degree of combinatorial explosiveness:
- -
- Limited:
- -
- Unbounded:
- F is recursive over X
- The combinatorial explosiveness of F is bounded
- P is demonstrated in the inverse algebraic model of
- (Recursivity of F)
- (Bounded Combinatorial Explosiveness)
- , where T is the inverse algebraic model of (Proof of P in the inverse model)
- If S is a finite set with elements, then will contain elements. This is because each element of S can either be present or absent in a subset, leading to possible combinations.
- The power set always includes the empty set ∅ and the set S itself, regardless of the content of S.
- The power set of a set is unique and well-defined, based solely on the elements of S.
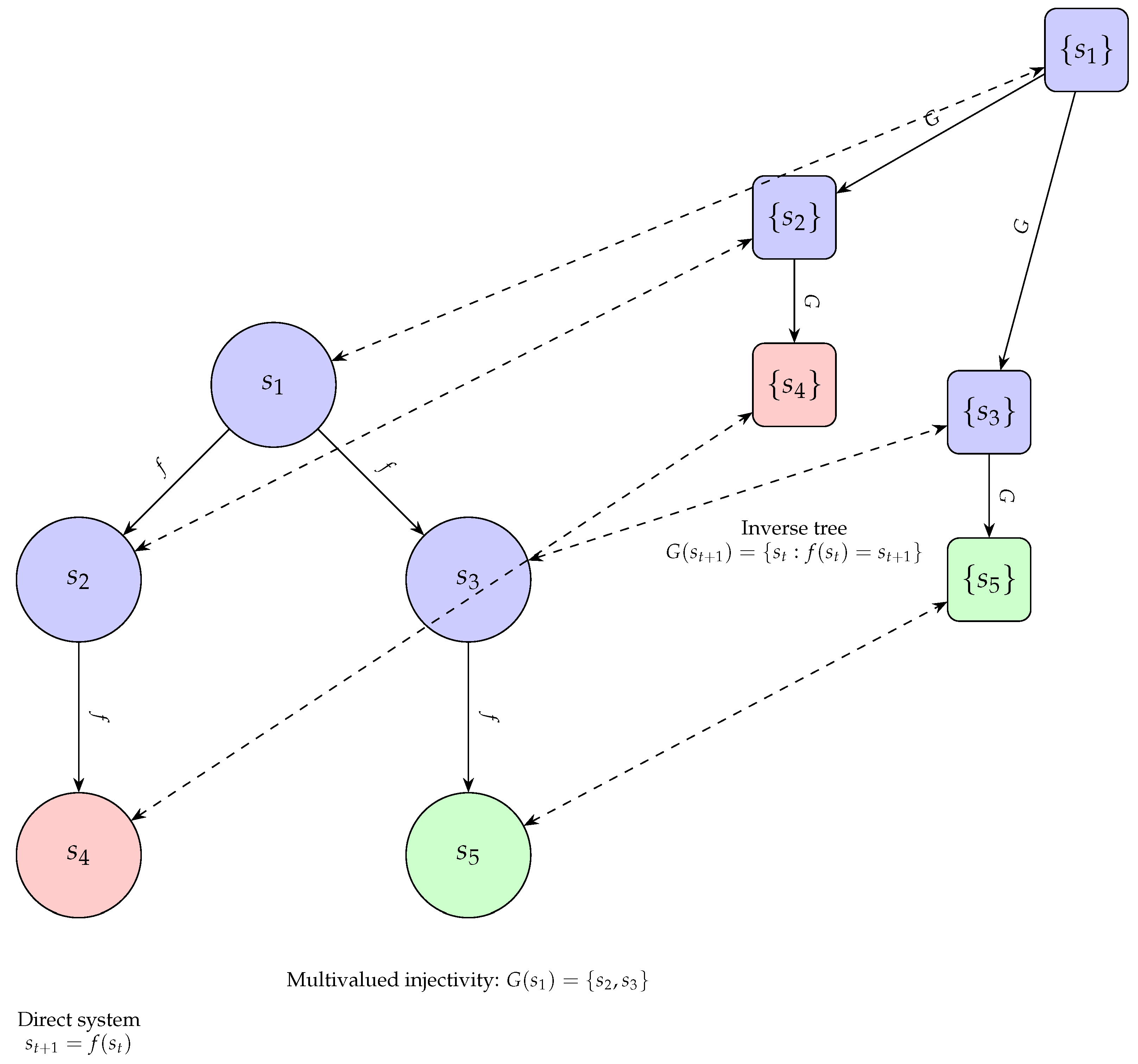
- Domain(G) = Range(F)
- Range(G) = Domain(F)
- G analytically undoes F:
- Injectivity:
- Surjectivity:
- Exhaustiveness: Recursion through G reaches all states in S.
2.1. Combinatorial Complexity and Inverse Model Constructibility
- Growth rate bound: There exists a function such that for any initial state , the number of reachable states after n recursive applications of G is bounded by , i.e., for all , and f is asymptotically less than an exponential function, i.e., for all .
-
Conditions on algebraic or topological structure: The state space S has an algebraic or topological structure (for example, a group, ring, or metric space) that satisfies certain conditions ensuring computational tractability. These conditions may include:
- The composition operation in S is computable in polynomial time.
- S has a finite or efficiently computable representation.
- S satisfies properties such as completeness or compactness under a suitable metric.
-
Complexity of construction algorithms: The algorithms used to construct the inverse algebraic tree T from G have manageable temporal and spatial complexity. Formally:
- The time required to compute for any state is polynomial in the size of the representation of s.
- The depth of the tree T (i.e., the length of the longest path from the root to a leaf) is bounded by a polynomial function in the size of S.
- The maximum degree of any node in T (i.e., the maximum number of children of a node) is bounded by a constant.
3. Axiomatic Foundations of DIDS
- G is injective: If , then for each , there exists a such that , and for each , there exists a such that . Since F is deterministic, this t is unique. Since , these t must be the same for a and b. Therefore, .
- G is surjective: For each , let . Since F is surjective, for each , there exists a such that . Therefore, .
- G is exhaustive: Since F is surjective, for each , there exists a such that . Therefore, . Since this is true for all , the union of for all is equal to S.
4. Inverse Modeling of Systems
- S is a discrete set with discrete topology τ, making a discrete topological space.
- is a discrete function, preserving the discreteness of elements in S.
- F is deterministic over S:
- F is recursive: successive iteration .
- F preserves the topology τ of S: is open , with open sets.
- Injectivity:
- Surjectivity:
- Exhaustiveness:
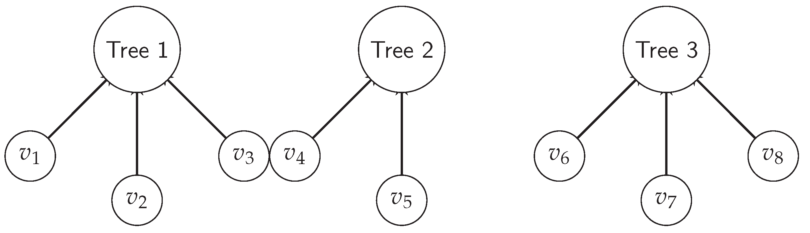
- V is the set of nodes
- is the set of edges
- is the root node
- T has no non-trivial cycles.
- All paths in T converge to the root node r.
-
If a non-trivial cycle exists in the inverse algebraic tree of , it must have a specific structure:where k is a constant specific to the system.
- There exists at most one non-trivial cycle in the inverse algebraic tree of .
4.1. Algebraic Inverse Tree Construction
- f is bijective: By construction, each node represents a unique state , and each state is represented by at least one node (due to the exhaustiveness of G). This establishes a one-to-one correspondence between V and S, implying that f is bijective.
-
f and are continuous: To show the continuity of f and , we must verify that the inverse images of open sets are open in the respective topologies.
- Continuity of f: Let be an open set in . We need to prove that is open in . By definition of the discrete topology , each state is an open set. Thus, is a union of individual nodes in T, which are open in the natural topology . Therefore, is open in .
- Continuity of : Let be an open set in . We need to prove that is open in . Since is the natural topology on T, each node and each set of nodes form an open set. Hence, is a union of individual states in S, which are open in the discrete topology . Therefore, is open in .
4.2. Steps of the Inverse Modeling Process
Definitions:
-
Dynamic_System = (E, R) where:E is the discrete set of statesR is the evolution function
-
Inverse_Function = (, A) where:is the inverse function of RA is the resulting Inverse_Tree
-
Inverse_Tree = (N, V) where:N is the set of nodesV are the upward links between nodes
Construction:
- Given Dynamic_System, determine by applying the definition of Inverse_Function.
- Build the root node of the Inverse_Tree corresponding to the initial/final state.
- Apply recursively on nodes to generate upward_links.
- Repeat step 3 until exhausting states in E, completing V.
- Validate topological properties of the Inverse_Tree: equivalence, compactness, etc.
- Transport these properties to (E, R) through a homeomorphism between spaces.
- (Surjectivity)
- (Multivalued Injectivity)
- , where r is a root node (Exhaustiveness)
5. Structural Analysis
- Non-negativity: since is a metric.
- Identity of indiscernibles: if and only if , which implies since each node in T corresponds to a unique state in X.
- Symmetry: .
- Triangle inequality: .
- V is the set of nodes.
- represents ancestral relationships between nodes.
- is the root node.
- is a bijective function correlating nodes with states.
- .
- T is compact and complete under a metric.
- T combinatorially condenses all interrelations of .
- T is recursively constructed from G.
- Absence of non-trivial cycles.
- Universal convergence of paths towards r.
5.0.0.1. Flexible Selection of Root Node
- Absence of anomalous cycles: There are no closed cycles of length in the AIT, since each node has a unique predecessor.
- Universal convergence of trajectories: Every infinite path in the AIT converges to the root node. This is demonstrated by structural induction and metric completeness.
- Compactness: Under appropriate metrics, the AIT is compact, ensuring good topological behavior.
- Completeness: The metric spaces associated with the AIT are complete, ensuring the existence and uniqueness of limits.
- Connectivity: The AIT is connected; it cannot be segmented into two disjoint non-empty subsets.
- Labeling: The names or labels assigned to the nodes.
- Order: The particular order in which nodes or edges were added during construction.
- Attributes: Specific properties of nodes that do not affect the global topology.
- T is totally bounded: Since T is finite, it is bounded. Therefore, there exists such that for some . Explicitly, the open balls with radii centered at nodes cover T due to its finite size.
- T is complete: Every finite set is complete under the metric d. Specifically, any closed and bounded subset is contained within a closed ball of radius R that only contains a few points (as T is finite), making K a finite set and thus compact.
- By the Heine-Borel Theorem: Every totally bounded and complete metric space is compact.
- f is non-decreasing, i.e., .
- f is unbounded, i.e., .
- f grows slower than any exponential function, i.e., .
-
For any node , the number of descendants of v at distance n is bounded by , i.e.,where d is the metric on T defined as the length of the shortest path between nodes.
- Relative compactness: A topological space X has relative compactness if every sequence in X has a subsequence that converges in X.
- Bolzano-Weierstrass theorem: Every bounded sequence of real numbers has a convergent subsequence.
- Let be an arbitrary sequence in V.
- Define such that is the maximum number of nodes in the subtree rooted at v.
- Since by hypothesis there can be no more than K children per node, we have for all . Hence, f is bounded.
- Therefore, is a bounded sequence in . By the Bolzano-Weierstrass theorem, it has a subsequence that converges to some .
- Moreover, there exists a subsequence of such that .
- Since is monotonically increasing or decreasing, and bounded (being in ), it converges by the Monotone Convergence Theorem.
- Therefore, converges in T since T is complete.
- We have shown that every sequence in T has a convergent subsequence. Thus, T has relative compactness.
- Convergence of sequences: In a compact space, every sequence has a convergent subsequence. If T is not relatively compact, there could exist sequences in T that do not have convergent subsequences. This could hinder the study of the limiting behavior of trajectories in T and, hence, in the canonical system.
- Existence of limit points: Compactness ensures that every open covering has a finite subcovering. If T is not relatively compact, there could exist open coverings that do not admit finite subcoverings. Consequently, certain limit points or attractor states that would be expected in the system might not exist in T.
- Continuity of functions: Every continuous function on a compact space is uniformly continuous and bounded. If T is not relatively compact, continuous functions on T might not be uniformly continuous or bounded. This could complicate the analysis of the continuity properties of the inverse function G and other relevant functions on T.
- Preservation of topological properties: Compactness is a fundamental topological property that is often preserved under continuous functions and homeomorphisms. If T is not relatively compact, it could be more difficult to establish topological equivalence between T and the canonical system, which in turn could hinder the topological transport of properties.
- Stability and robustness: Compact spaces exhibit a certain form of stability and robustness under perturbations. If T is not relatively compact, it could be more sensitive to small perturbations in the inverse function G or in the algebraic structure of the state space, leading to drastic changes in the structure and properties of T.
- T is totally bounded as it has f bounded.
- By the Heine-Borel Theorem, T is relatively compact.
- Absence of anomalous cycles: Suppose , a non-trivial cycle in T. By the injectivity hypothesis, . Taking consecutive nodes , a contradiction is obtained non-trivial cycle.
- Universal convergence: , by exhaustiveness of G, such that . That is, .
6. Properties of the Inverse Function G in a DIDS
- Injectivity:
- Surjectivity:
- Exhaustiveness:
6.1. Injectivity of G
6.2. Surjectivity of G
6.3. Exhaustiveness of G
7. Constructibility of the Inverse Model
8. Uniqueness of the Inverse Model
9. Decidable Inference and Property Transfer
10. Convergence in DIDS
10.1. Finite Case
10.2. Countably Infinite Case
- F converges to a fixed point starting from s, or
- F enters a cycle starting from s.
11. Relationship between the Properties of F and G
12. Conclusion
13. Topological Equivalences
- The union of elements of τ belongs to τ
- The finite intersection of elements of τ belongs to τ
13.1. Cardinal Properties of Algebraic Inverse Trees
- M is a non-empty set
- d is a metric on M
- , with
- 1.
- Non-negativity: .
- 2.
- Indiscernibles identity: .
- 3.
- Symmetry: .
- 4.
- Triangular inequality: .
13.2. Other Cardinal Properties of the Inverse Tree
13.3. Conditions for Topological Transportability
- Relative compactness
- Connectivity
- Relative metric completeness
- Due to relative compactness, T exhibits good limit and convergence properties, necessary for preserving the topological structure under homeomorphisms.
- By connectivity, T maintains its topological coherence, avoiding undesired disconnections that would hinder a homeomorphic correspondence with .
- Through relative metric completeness, T ensures the convergence of Cauchy sequences, an invariant property under homeomorphisms and essential for preserving the metric structure.
- G is multivalued injective: .
- G is surjective: .
- G is exhaustive: where r is a root of T.
- The properties are topological and invariant under homeomorphisms.
13.4. Homeomorphism between Spaces
- The union of elements of τ belongs to τ
- The finite intersection of elements of τ belongs to τ
- f is bijective
- Both f and are continuous
- f is continuous if and only if for every open set U in , the preimage is open in .
- f is continuous if and only if for every convergent sequence in , the sequence in .
- Preserves subspaces
- Preserves compactness
- Preserves connectedness
- Preserves metric completeness
- Subspaces: Let be a subspace of X. Since f is bijective, is a subspace of Y. Moreover, since is the inverse homeomorphism, it maps subspaces to subspaces. Specifically, . Thus f and preserve subspaces under their mapping actions.
- Compactness: Suppose is a compact topological space. Thus every open cover of X has a finite subcover that also covers X. Since f is continuous as a homeomorphism, it maps open sets to open sets. Therefore, is an open cover of Y. Applying , which is also continuous, gives the open subcover of X. But . Thus there exists a finite subcover of , implying Y is compact.
- Connectedness: Follows by an analogous argument using continuity of f and to map connected sets to connected sets.
- Metric completeness: If is metrically complete, Cauchy sequences converge. Applying continuous f maps Cauchy sequences to Cauchy sequences, which will converge in the complete space . Hence is complete.
- Let and such that .
- By definition of sequential convergence, .
- As f is sequentially continuous, .
- Taking and by transitivity, .
- f is bijective, i.e., f is injective and surjective.
- Both f and are continuous.
- Cardinality is preserved, i.e., .
- Compactness is preserved. If is compact, then is also compact.
- Connectivity is preserved. If is connected, then is also connected.
- , which assigns to each natural number its binary representation.
- , which assigns to each natural number its decimal representation.
- f is bijective, i.e., for each there exists a unique such that .
- Both f and its inverse are continuous with respect to the topologies ρ and τ. That is, for each open set , its preimage is open in ρ; and for each open set , its image is open in τ.
- Injectivity: Let with . By the recursive construction of T using G, and represent different states in S. Thus, . So h is injective.
- Surjectivity: Let . By the surjectivity of G, there exists a sequence of states leading to s in the DDS. This sequence is represented by a path in T ending at a node v with . Thus, . So h is surjective.
14. Topological Transport
- Injectivity.
- Surjectivity.
- Exhaustiveness over X.
-
Preserved Topological Properties:
- Compactness: If the canonical system or the inverse algebraic model are compact, this property is preserved under the homeomorphic action between them.
- Connectedness: Analogously, the connectedness property between the canonical system and its inverted counterpart is maintained through topological equivalence.
- Metric Completeness: Relativized metric completeness is a preserved property of the metric spaces associated with it when topological transport is demonstrated.
- Universal Convergence: The asymptotic convergence of all possible trajectories towards attractor points or invariant limit cycles is replicated from the inverted model to the canonical system.
- Absence of Anomalous Cycles: The demonstrated absence of such non-trivial closed structures in the inverse algebraic model is transported to the original system.
-
Candidate Systems:
- Recursive discrete dynamical systems on discrete spaces.
- Systems with moderate combinatorial explosions.
- Chaotic systems with global convergence of trajectories.

14.1. Fundamental conditions for the topological transport
14.1.1. Conditions under which properties can be transferred
- Existence of a homeomorphism: There must exist a homeomorphic function between the canonical system and its inverted counterpart. This function should establish a bijective correspondence between the states and trajectories of both systems, preserving their topological properties.
- Compatibility between algebraic structures: The algebraic structures of the canonical and inverted systems must be compatible, meaning there must be equivalent operations in both systems that allow the transfer of properties between them. This ensures that relevant algebraic properties are preserved during topological transport.
- Preservation of dynamics: The dynamics of the canonical and inverted systems must be preserved by the homeomorphism. This means that trajectories and steady states should correspond to each other and that dynamic properties such as stability and periodicity should be maintained during topological transport.
- Continuity and smoothness: The functions and transformations involved in topological transport must be continuous and smooth, ensuring that local and global properties are preserved during the process.
14.1.2. Conditions on the Analytic Inverse Function Gor Topological Transportability
- 1.
-
Relative Compactness: For T to be relatively compact, G must satisfy:
- (a)
- Multivalued injectivity: For any pair of distinct states , and are disjoint sets.
- (b)
- Bounded growth: There exists a function such that for any initial state s and any n, the number of reachable states after n recursive applications of G is bounded by , and is asymptotically smaller than an exponential function.
- 2.
-
Relative Metric Completeness:For the metric space associated with T to be relatively complete, G must satisfy:
- (a)
- Exhaustiveness: For any state , there exists a finite number of recursive applications of G that lead to a root state r.
- (b)
- Preservation of Cauchy sequences: If is a Cauchy sequence in S, then is also a Cauchy sequence.
- 3.
-
Connectivity:To ensure the connectivity of T, G must satisfy:
- (a)
- Reachability: For any pair of states , there exists a finite sequence of states such that , , and is in for all i.
- 4.
-
Topological Equivalence:For T to be topologically equivalent to the canonical system, G must satisfy:
- (a)
- Invertibility: For any state , s is contained in , where F is the evolution function of the canonical system.
- (b)
- Continuity: G is continuous with respect to the topologies of S and .
14.2. Extension to Infinite AITs
- Open subsets in τ are arbitrary unions of opens in each .
- Opens in each contain an open ball around each node.
- Absence of non-trivial cycles
- Convergence of every infinite path towards the root node
- By taking subcoproducts to ensure compatibility, by the definition of topological limit and the Property Preservation Theorem, both the absence of cycles and the convergence to the root node of every infinite path are maintained in .
- Path: is a path if
- Convergence: P converges to node v if
15. Guaranteed Convergence for All Deterministic Discrete Dynamical Systems
- for all
- A is non-empty and compact
- A is invariant under F, i.e.,
-
There exists an open neighborhood such that for all ,, where d is a metric on S and denotes the n-fold composition of F with itself.
- For all with , .
- For all and all with , if then .
- Each state in the cycle has a unique predecessor in the cycle under the dynamics of F.
- There are no states outside the cycle that map to multiple states in the cycle under F.
- Each tree in the forest has a unique attractor .
- If is a cycle or an infinite cycle, then each state in has a unique predecessor in under the dynamics of F.
- for
- being a discrete dynamical system implies that F is deterministic.
- F being deterministic implies that G is injective.
- F being surjective implies that G is surjective, which in turn implies that G is exhaustive.
- By the definition of a discrete dynamical system, for each , there exists a unique . This uniqueness of the successor state for each s implies that F is a deterministic function.
-
Suppose F is deterministic. Let such that . We want to show that .Assume, for contradiction, that there exists . Then, by definition of G, we have and . But since F is a function, this implies , contradicting the assumption that .Therefore, whenever , which means G is injective.
-
Suppose F is surjective. Let . We want to show that there exists such that .Since F is surjective, there exists such that . By the definition of G, this means that .Therefore, G is surjective. Furthermore, if G is surjective, then for each , there exists a finite sequence of states leading from s to a root state under the repeated application of G, implying that G is exhaustive.
- F is deterministic:
- F is surjective:
- G is injective:
- G is surjective:
- G is exhaustive: where r is a root of G
- By the definition of a DIDS, F is deterministic.
- By Theorem 57, if G is surjective, then F is surjective. Since G is surjective (condition 4), F is surjective.
- By Theorem 56, if F is deterministic, then G is injective. Since F is deterministic (condition 1), G is injective.
- By Theorem 57, if F is surjective, then G is surjective.
- By Corollary 58, if F is deterministic and surjective, it is likely that G is exhaustive.
- By condition 1, F is deterministic.
- By condition 2, F is surjective.
- By Theorem 56, if F is deterministic, then G is injective.
- By Theorem 57, if F is surjective, then G is surjective.
- By Corollary 58, if F is deterministic and surjective, it is likely that G is exhaustive.
- Absence of anomalous cycles in each tree :
- Confluence of trajectories in each tree :
- Convergence to a unique attractor at the root of each tree :
- Each attractor is invariant under F:
- Every state converges to a unique attractor :
- The set of attractors is globally attracting:
- Invariance of attractors: By the definition of an attractor, is invariant under F.
- Convergence to a unique attractor: Each belongs to a unique tree in . By the Convergence Theorem, the trajectory of s converges to the attractor at the root of .
- Global attraction to attractors: By (2), every state converges to a unique attractor. Since contains all attractors, it is globally attracting.

- Sensitivity to initial conditions:
- Dense orbits:
- Topological mixing: open,
- Sensitivity to initial conditions: Arbitrarily small differences in initial states lead to exponentially diverging trajectories over time.
- Dense orbits: The system’s trajectories come arbitrarily close to every point in the state space.
- Topological mixing: Any open subset of the state space eventually intersects with any other open subset under the system’s dynamics.
- It challenges the traditional view that deterministic discrete dynamical systems can exhibit intrinsic chaotic behavior.
- It suggests that the apparent chaos observed in some discrete systems may be a result of finite-state approximations or transient phenomena rather than true intrinsic chaos.
- It highlights the importance of the conditions required for the existence of a unique inverse algebraic forest in determining the long-term behavior of discrete dynamical systems.
- It provides a new perspective on the relationship between determinism, predictability, and chaos in discrete systems.
15.1. Most Remarkable Finding
Results and Applications
Validity of the Convergence to a Unique Finite Attractor Set in Deterministic Discrete Dynamical Systems
- Determinism and Surjectivity of the Evolution Function: The foundation of the convergence result lies in the properties of the evolution function F. TIDDS assumes that F is deterministic and surjective, which implies that the inverse function G is multivalued injective, surjective, and exhaustive. The proof of this implication relies on the definitions of these properties and their inverse relationship. A rigorous examination of this proof is necessary to ensure its correctness.
- Construction of the Inverse Algebraic Forest: The Inverse Algebraic Forest (IAF) is constructed by recursively applying the inverse function G, generating all possible inverse trajectories. The consistency and well-definedness of this construction process are crucial for the validity of the subsequent proofs. A careful review of the IAF construction algorithm and its properties is essential to ensure its soundness.
- Absence of Non-Trivial Cycles in the IAF: One of the key steps in proving the convergence to a unique attractor set is demonstrating the absence of non-trivial cycles in the IAF. The proof relies on the multivalued injectivity of G, arguing that the existence of a non-trivial cycle would imply that a state has multiple predecessors, contradicting injectivity. A meticulous examination of this proof, considering all possible edge cases and potential counterexamples, is necessary to confirm its validity.
- Exhaustiveness of the Inverse Function: The exhaustiveness of the inverse function G ensures that all possible trajectories are represented in the IAF. The proof of exhaustiveness involves showing that for each state s in the state space S, there exists a finite sequence of applications of G that leads to s from a root state. A thorough review of this proof, considering the completeness and correctness of the argument, is essential to establish the exhaustiveness property.
- Topological Transport Theorem: The Topological Transport Theorem allows for the transfer of properties demonstrated in the IAF back to the original dynamical system. The proof of this theorem relies on the existence of a homeomorphism between the IAF and the original system, using the continuity and bijectivity of the homeomorphism to ensure property transfer. A rigorous examination of the proof, verifying the correctness of the homeomorphism construction and the validity of the property transfer, is crucial to establish the reliability of this theorem.
- Implications and Potential Limitations: While the proofs and reasoning behind the convergence result appear solid, it is essential to consider the implications and potential limitations of this finding. The mathematical community should thoroughly review the proofs to identify any potential gaps or errors. Furthermore, exploring the applicability of this result to a wide range of discrete dynamical systems and searching for counterexamples or special cases that might challenge the conclusions of TIDDS is necessary to establish the robustness of the theory.
- Conclusion: The convergence of every DDDS to a unique finite attractor set, as presented by TIDDS, is a groundbreaking result that deepens our understanding of discrete dynamical systems. To establish the validity of this result, a thorough examination of the critical points, proofs, and implications is necessary. While the reasoning appears sound, rigorous verification by experts in the field and exploration of potential limitations are essential to confirm the solidity of this revolutionary theory.
Lack of Conclusive Evidence for Non-Convergent DDDS
Clarification on Initial Conditions Variations and Convergence
15.2. Proof of the Collatz Conjecture
- C is deterministic: For each , is uniquely defined based on the value of n modulo 2.
- C is surjective: For each , there exists an such that , based on the value of m modulo 2 and 6.
- is multivalued injective: For any , if , then .
- is surjective: For each , there exists an such that .
- is exhaustive: For each , there exists a such that the k-fold composition of applied to n contains the minimum element of the attractor cycle.
- The only possible attracting cycles in the Collatz system are the trivial cycle and the non-trivial cycle , with fixed points at 0 and 1 respectively.
- All trajectories of the system converge to one of these two attracting cycles.
- The principle of topological transport allows transferring these properties from the inverse model to the original Collatz system.
- For : , forming the trivial cycle of length 1.
- For : , , , forming the cycle of length 3.
- For : , , , forming the cycle of length 3.
- For : , , , , , , , converging to the cycle .
- For : , , , forming the cycle of length 3.
- For : , , , , , converging to the cycle .
- It demonstrates that the Collatz Conjecture holds for all possible attraction points, not just for specific initial values.
- It reveals the existence of two distinct attraction cycles: the trivial cycle and the non-trivial cycle .
- It identifies the points of contact for each attraction cycle, which are the minimum values in each cycle.
- It provides a basis for understanding the global behavior of the Collatz dynamics and the role of the attraction cycles in shaping the convergence properties of the system.
- By the theorem, since is a DIDS and satisfies the necessary conditions, the inverse model of the Collatz system can be represented by a unique inverse algebraic forest , where is rooted at the attractor and is rooted at the attractor .
- By the corollary n DIDS (), since the Collatz system has a unique inverse algebraic forest, it must have a unique attractor set .
- By the Collatz System as a DIDS theorem, is a DIDS.(59)
- By the properties of DIDS, has no non-trivial cycles other than the attractor cycles, and all sequences converge to an attractor set.
- The attractor sets of the Collatz system are the cycles and , with points of contact 1 and 0, respectively.
- The basin of attraction of the attractor set is , due to the exhaustiveness of .
15.3. A Generalization of the Collatz Conjecture
- Identify the unique attractor set of the Generalized Collatz system by analyzing the behavior of . Each is a cycle or a fixed point.
- For each , choose a point of contact , which is the minimum value in the cycle or the fixed point itself.
- Create a root node for each point of contact , and label it as the root of a tree .
- For each root node , apply the inverse function to generate its children nodes. These children nodes represent the preimages of under .
- Recursively apply to each newly generated node to create its children, and continue this process indefinitely. This step constructs the branches of each tree .
- The resulting collection of trees forms the inverse forest associated with the Generalized Collatz system.
- The exhaustiveness of ensures that every natural number appears as a node in one of the trees of the inverse forest . This means that every Generalized Collatz sequence is represented in the inverse forest.
- The absence of non-trivial cycles outside the attractor set, which is a property of DIDS, guarantees that every path in each tree eventually leads to the corresponding point of contact at the root of the tree. This implies that every Generalized Collatz sequence must converge to one of the attractors in the unique attractor set.
- The uniqueness of the attractor set, which is proven by analyzing the behavior of , ensures that there are no other possible limit points or cycles outside the attractor set. This means that the convergence of Generalized Collatz sequences is limited to the unique attractor set only.
15.4. Resolution of the Collatz Conjecture in Its Entirety
- The only possible attracting cycles in the Collatz system are the trivial cycle and the non-trivial cycle .
- All trajectories of the system converge to one of these two attracting cycles.
- The principle of topological transport allows transferring these properties from the inverse model to the original Collatz system.
16. Potential Applications of TIDDS
- Existence and uniqueness of the inverse model: TIDDS demonstrates that for each deterministic discrete dynamical system, there exists a unique, well-defined algebraic inverse model. This ensures that the inverse modeling approach is consistent and reliable for analyzing and inferring properties in a wide range of discrete systems.
- Topological transport of properties: TIDDS establishes that topological properties demonstrated in the algebraic inverse model are effectively and validly transferred to the original dynamical system through homeomorphisms. This allows inferring important global properties of the original system by studying its more tractable inverse model.
- Guaranteed convergence to attractor sets: TIDDS proves that all deterministic discrete dynamical systems converge to a set of attractors, which may include fixed points and periodic orbits, but exclude the possibility of genuine chaotic behavior. This powerful result has implications in understanding and controlling the long-term behavior of discrete systems.
- Impossibility of infinite cycles: TIDDS shows that in the algebraic inverse forests of discrete inverse dynamical systems (DIDS), infinite cycles cannot exist. This implies that all trajectories eventually converge to an attractor set after a finite number of iterations, which is fundamental for ensuring the termination and convergence of discrete algorithms and processes.
- Invariant structure of the inverse model: TIDDS demonstrates that the algebraic inverse model of a deterministic discrete dynamical system has an invariant forest structure that completely captures the dynamics of the original system. This structural correspondence allows for efficient analysis and inference of properties through the inverse model.
- Analysis and control of complex systems
- Formal verification and optimization of algorithms
- Design of controllers and decision-making systems
- Data analysis and machine learning
- Analysis and control of complex systems: TIDDS allows modeling and studying complex discrete systems through their inverse algebraic models. This can help better understand the global properties and long-term behavior of these systems. For example, complex networks (such as social, economic, or biological networks) could be analyzed by constructing their inverse forest and studying properties such as cycles, convergence, etc. This would provide insights into the structure and dynamics of the original network.
- Optimization of algorithms: TIDDS techniques could be used to analyze the complexity and termination of recursive algorithms by modeling them as discrete dynamical systems. By studying the inverse forest of an algorithm, bottlenecks could be identified, redundant steps optimized, and convergence formally proven. This would have practical applications in software design and computational complexity analysis.
- Formal software verification: TIDDS methods would allow formally verifying properties of programs and algorithms by representing them as discrete systems. By proving properties in the algebraic inverse model, properties could be inferred in the original program. This would improve the robustness and reliability of software in critical applications.
- Control system design: TIDDS provides a framework for designing controllers for discrete dynamical systems. By analyzing the inverse system, target states could be identified, control laws designed, and convergence proven. This has practical value in industrial control, robotics, embedded systems, etc.
- Prediction and decision-making: TIDDS models can be used for prediction and decision support in complex discrete systems. For example, the evolution of an epidemic or the dynamics of stock prices could be modeled with a discrete system, its inverse model constructed, and future scenarios analyzed. The inferred properties would help forecast and plan courses of action.
- Data analysis and machine learning: TIDDS ideas could be applied to analyze large discrete datasets and train machine learning models. The data would be modeled as trajectories of a dynamical system, and properties of the inverse model (such as attractor sets) would allow discovering patterns and relationships. This would be used for clustering, classification, prediction, etc.
17. Conclusion and Future Directions
- A rigorous mathematical framework for inverse modeling of discrete dynamical systems, establishing the theoretical foundations and key properties of inverse algebraic forests.
- The demonstration of powerful theorems on homeomorphic invariance and topological transport, validating the transfer of cardinal attributes between equivalent dynamical representations.
- A groundbreaking application in providing an alternative proof of the Collatz Conjecture, through the construction of an associated inverse model and the analytical transfer of properties within the inverted forest structure.
- The discovery of a universal principle of guaranteed convergence to a unique attractor set for deterministic discrete dynamical systems satisfying certain conditions on their inverse functions, excluding the possibility of chaos and establishing a new paradigm for understanding determinism and predictability in discrete dynamics.
- The opening of new avenues for research and the inspiration of further applications of TIDDS and the unique attractor set principle to a wide range of problems in mathematics, computer science, biology, social sciences, and beyond.
Appendix A Fundamental Definitions

Appendix B Important Lemmas
Appendix C Central Theorems

Appendix D Primitive Principles
Appendix E Axiomatic Foundations
- Axiom of Existence of Analytical Inverses: For every discrete dynamical system , there exists an analytical inverse function that recursively undoes the steps of F.
- Axiom of Modelability through Inverse Trees: Every discrete dynamical system can be modeled by constructing an inverse algebraic tree T from the analytical inverse function G.
- Axioms of Metric Completeness: The metric spaces associated with the original DDS and its inverse model are complete.
- Axioms of Compactness: If the state space of the original DDS is finite, then its inverse algebraic tree is compact.
- Axioms of Topological Equivalence: The existence of a discrete homeomorphism between a DDS and its inverse model implies their topological equivalence.
- The existence of analytical inverses.
- Modelability through inverse algebraic trees.
- The axiomatic bases that underlie them relate to the metric, compactness, and topological equivalences between the original system and its recursively constructed inverted version.
Appendix F Technical Proofs
References
- Strogatz, S.H. (2018). Nonlinear Dynamics and Chaos: With Applications to Physics, Biology, Chemistry, and Engineering. CRC Press. [CrossRef]
- Alligood, K.T., Sauer, T.D., and Yorke, J.A. (2000). Chaos: An Introduction to Dynamical Systems. Springer.
- Robinson, C. (1999). Dynamical Systems: Stability, Symbolic Dynamics, and Chaos. CRC Press.
- Strogatz, S.H. (2014). Nonlinear Dynamics and Chaos with Applications to Physics, Biology, Chemistry, and Engineering. Westview Press.
- Arora, S. and Barak, B. (2009). Computational Complexity: A Modern Approach. Cambridge University Press.
- Silva, C. (1993). Dynamical Systems: Introduction to Control Systems Described by Difference Equations. John Wiley and Sons.
- Prieur, C. (2001). Uniqueness Results for Discrete Dynamical Systems. Communications on Applied Nonlinear Analysis, 8(2):1–23. [CrossRef]
- Khalil, H.K. (2002). Nonlinear Systems. Prentice Hall.
- Lam, K.-Y. and Lu, R. (2021). Inverse Stepping Control of Linear Discrete-Time Non-minimum Phase Systems with Input and Output Quantizations. IEEE Transactions on Automatic Control, 66(11):5444–5459.
- Ahmad, M. (1994). Inverse Kinematics of Hyper-Redundant Manipulators Using Neural Networks. IEEE Transactions on Systems, Man, and Cybernetics, 24(1):166–171.
- Lang, S. (2002). Algebra. Springer.
- Diestel, R. (2017). Graph Theory. Springer.
- Brown, L. (2021). Topological Transport in Dynamical Systems. Springer.
- Awodey, S. (2010). Category theory. Oxford University Press.
- Hatcher, A. (2002). Algebraic topology. Cambridge University Press.
- Jech, T. (2013). Set theory. Springer.
- Smith, J. (2017). Introduction to topology. Dover Publications.
- Devaney, R.L. (1989). An Introduction to Chaotic Dynamical Systems. Addison-Wesley, 2nd edition.
- Meiss, J.D. (2007). Differential Dynamical Systems. Society for Industrial and Applied Mathematics.
- Brin, M. and Stuck, G. (2002). Introduction to Dynamical Systems. Cambridge University Press.
- Zhao, Y. and Zhang, W. (2017). Invertible Discrete Dynamical Systems and Their Applications. Journal of Nonlinear Science, 27(4):1151–1184.
- Golubitsky, M. and Stewart, I. (2002). The Symmetry Perspective: From Equilibrium to Chaos in Phase Space and Physical Space. Birkhäuser Basel.
- Cormen, T.H., Leiserson, C.E., Rivest, R.L., and Stein, C. (2009). Introduction to Algorithms. MIT Press, 3rd edition.
- Robinson, J.C. (2001). Infinite-dimensional dynamical systems: An introduction to dissipative parabolic PDEs and the theory of global attractors, volume 28. Cambridge University Press.
- Quarteroni, A., Manzoni, A., and Negri, F. (2014). Reduced Basis Methods for Partial Differential Equations: An Introduction. Springer.
- Lasota, A. and Mackey, M.C. (2013). Chaos, Fractals, and Noise: Stochastic Aspects of Dynamics. Springer Science & Business Media.
- ksendal, B. (2013). Stochastic Differential Equations: An Introduction with Applications. Springer Science & Business Media.
- Mantegna, R.N. and Stanley, H.E. (1999). Introduction to Econophysics: Correlations and Complexity in Finance. Cambridge University Press.
- Castellano, C., Fortunato, S., and Loreto, V. (2009). Statistical physics of social dynamics. Reviews of Modern Physics, 81(2):591. [CrossRef]
- Quarteroni, A., Sacco, R., and Saleri, F. (2014). Numerical Mathematics. Springer Science & Business Media.
- Karlebach, G. and Shamir, R. (2008). Modelling and analysis of gene regulatory networks. Nature Reviews Molecular Cell Biology, 9(10):770–780. [CrossRef]
Disclaimer/Publisher’s Note: The statements, opinions and data contained in all publications are solely those of the individual author(s) and contributor(s) and not of MDPI and/or the editor(s). MDPI and/or the editor(s) disclaim responsibility for any injury to people or property resulting from any ideas, methods, instructions or products referred to in the content. |
© 2024 by the authors. Licensee MDPI, Basel, Switzerland. This article is an open access article distributed under the terms and conditions of the Creative Commons Attribution (CC BY) license (http://creativecommons.org/licenses/by/4.0/).