Submitted:
15 August 2023
Posted:
22 August 2023
You are already at the latest version
Abstract
Keywords:
1. Introduction
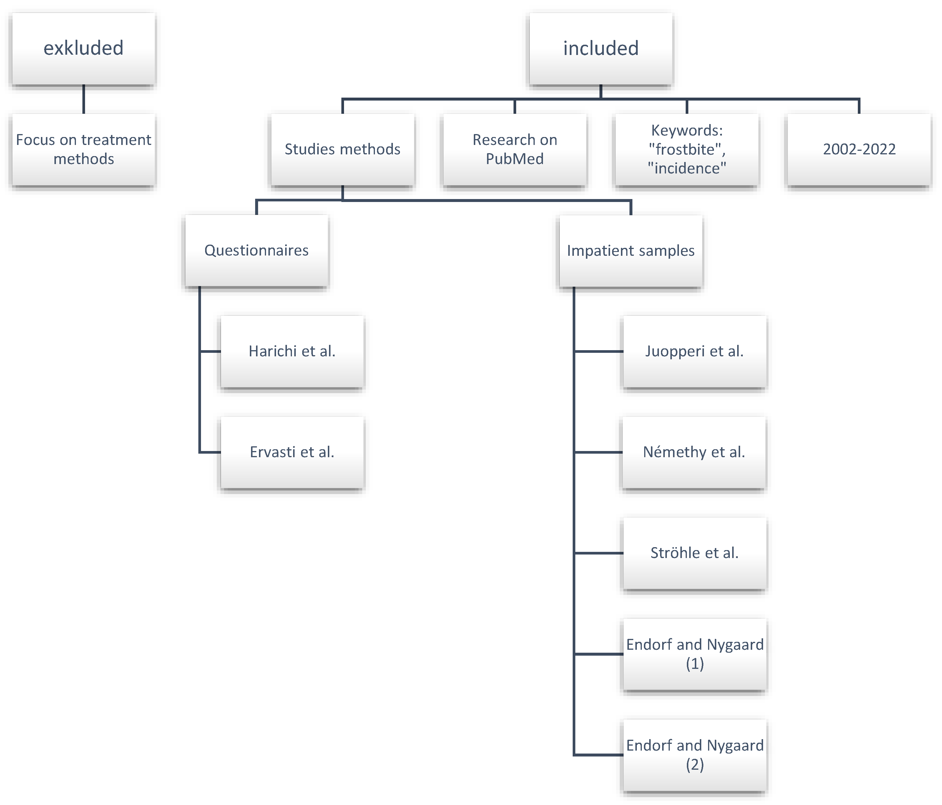
2. Methods
3. Results

4. Discussion
5. Conclusion
References
- Endorf, F. W., & Nygaard, R. M. (2021). Social Determinants of Poor Outcomes Following Frostbite Injury: A Study of the National Inpatient Sample. Journal of Burn Care & Research 1261-5. [CrossRef]
- Endorf, F. W., & Nygaard, R. M. (2021). Socioeconomic and Comorbid Factors Associated With Frostbite Injury in the United States. Journal of Burn Care & Research 646-51. [CrossRef]
- Endorf, F. W., Alapati, D., Xiong, Y., DiGiandomenico, C., Rasimas, C. S., Rasimas, J. J., & Nygaard, R. M. (2022, 101:34). Biopsychosocial factors associated with complications in patients with frostbite. Medicine 1-5. [CrossRef]
- Ervasti, O., Juopperi, K., Kettunen, P., Remes, J., Rintamäki, H., Latvala, J.,... Hassi, J. (2004). The occurrence of frostbite and its risk factors in young men. International Journal of Circumpolar Health 71-80. [CrossRef]
- Freer, L., Handford, C., & Imray, C. H. (2016). Frostbite. In P. S. Auerbach, T. A. Cushing, & N. S. Harris, Auerbach's Wilderness Medicine. Elsevier.
- Gorjanc, J., Morrison, S., Blagus, R., & Mekjavic, I. (2018, Jun). Cold Susceptibility of Digit Stumps Resulting from Amputation After Freezing Cold Injury in Elite Alpinists. High Alt Med Biol. 19(2), 185–192. [CrossRef]
- Gorjanc, J., Morrison, S., McDonnell, A., Mekjavic, P., Blagus, R., & Mekjavic, I. (2019). Ski-Everest (8848 m) Expedition: Digit Skin Temperature Responses to Cold Immersion May Reflect Susceptibility to Cold Injury. Wilderness Environ Med. 141–149. [CrossRef]
- Gross, E. A., & Moore, J. C. (2012;5). Using thrombolytics in frostbite injury. Journal of Emergencies, Trauma, and Shock 267–271. [CrossRef]
- Harirchi, I., Arvin, A., Vash, J. H., & Zafarmand, V. (2005;39). Frostbite: incidence and predisposing factors in mountaineers. Br J Sports Med 898–901. [CrossRef]
- Hickey, S., Whitson, A., Jones, L., Wibbenmeyer, L., Ryan, C., Fey, R.,... Bailey, J. K. (2020;41). Guidelines for thrombolytic therapy for frostbite. Journal of Burn Care & Research 176-83. [CrossRef]
- Juopperi, K., Hassi, J., Ervasti, O., Drebs, A., & Näyhä, S. (2002;61). Incidence of frostbite and ambient temperature in Finland, 1986–1995. A national study based on hospital admissions. International Journal of Circumpolar Health 352-62. [CrossRef]
- MSMR. (2019). Update: cold weather injuries, active and reserve components, U.S. Armed Forced, July 2014-June 2019. MSMR, 17-26.
- Némethy, M., Pressman, Andrew B, Freer, Luanne, & McIntosh, Scott E. (2015). Mt Everest Base Camp Medical Clinic "Everest ER": Epidemiology of Medical Events During the First 10 Years of Operation. Wilderness & Environmental Medicine(26) 4-10. [CrossRef]
- Nygaard, R. M., & Endorf, F. W. (2018;39). Frostbite in the United States: An examination of the National Burn Repository and National Trauma Data Bank. Journal of Burn Care & Research 780-5. [CrossRef]
- tröhle, M., Rauch, S., Lastei, P., Brodmann Maeder, M., Brugger, H., & Paal, P. (2018). Frostbite Injuries in the Austrian Alps: A Retrospective 11-Year National Registry Study. High Altitude Medicine & Biology 1-5. [CrossRef]







| 1 | Gross & Moore, 2012 |
| 2 | Freer, Handford & Imray, 2016 |
| 3 | MSMR, 2019 |
| 4 | Ervasti, et al., 2004 |
| 5 | Nygaard & Endorf, 2018 |
| 6 | Hickey, et. al., 2020 |
| 7 | Ervasti, et al., 2004 |
| 8 | Endorf & Nygaard, 2021 |
| 9 | Endorf & Nygaard, 2022 |
| 10 | Endorf, et al., 2022 |
| 11 | Ervasti, et al., 2004 |
| 12 | Harirchi, et al., 2005 |
| 13 | Ströhle, et al., 2018 |
| 14 | (Juopperi, Hassi, Ervasti, Drebs, & Näyhä, 2002;61) |
| 15 | (Ervasti, et al., 2004) |
| 16 | (Harirchi, Arvin, Vash, & Zafarmand, 2005;39) |
| 17 | (Némethy, Pressman, Andrew B, Freer, Luanne, & McIntosh, Scott E, 2015) |
| 18 | (Ströhle, et al., 2018) |
| 19 | (Endorf & Nygaard, Social Determinants of Poor Outcomes Following Frostbite Injury: A Study of the National Inpatient Sample, 2021) |
| 20 | (Endorf & Nygaard, Socioeconomic and Comorbid Factors Associated With Frostbite Injury in the United States, 2021) |
| 21 | (Juopperi, Hassi, Ervasti, Drebs, & Näyhä, 2002;61) |
| 22 | (Ervasti, et al., 2004) |
| 23 | (Harirchi, Arvin, Vash, & Zafarmand, 2005;39) |
| 24 | (Némethy, Pressman, Andrew B, Freer, Luanne, & McIntosh, Scott E, 2015) |
| 25 | (Ströhle, et al., 2018) |
| 26 | (Endorf & Nygaard, Social Determinants of Poor Outcomes Following Frostbite Injury: A Study of the National Inpatient Sample, 2021) |
| 27 | (Endorf & Nygaard, Socioeconomic and Comorbid Factors Associated With Frostbite Injury in the United States, 2021) |
| 28 | (Gorjanc J. , et al., 2019) |
| 29 | (Gorjanc J. , Morrison, Blagus, & Mekjavic, 2018) |
| 30 | Harirchi, et al., 2005 |
| 31 | Ströhle, et al., 2018 |
| 32 | Endorf & Nygaard, 2021 |
| 33 | Ervasti, et al., 2004 |
| 34 | Endorf & Nygaard, 2021 |
| 35 | Endorf & Nygaard, 2022 |
| 36 | Endorf, et al, 2022 |
| 37 | Juopperi, et al., 2002 |
| 38 | Endorf & Nygaard, 2021 |
| 39 | Endorf, et al., 2022 |
| 40 | Edorf & Nygaard, 2021 |
| 41 | Endorf & Nygaard, 2022 |
| 42 | Ströhle, et al., 2018 |
| 43 | Endorf & Nygaard, 2022 |
| 44 | Harirchi, et al., 2005 |
| 45 | Harirchi, et al., 2005 |
| 46 | Endorf, et al., 2022 |
Disclaimer/Publisher’s Note: The statements, opinions and data contained in all publications are solely those of the individual author(s) and contributor(s) and not of MDPI and/or the editor(s). MDPI and/or the editor(s) disclaim responsibility for any injury to people or property resulting from any ideas, methods, instructions or products referred to in the content. |
© 2023 by the authors. Licensee MDPI, Basel, Switzerland. This article is an open access article distributed under the terms and conditions of the Creative Commons Attribution (CC BY) license (http://creativecommons.org/licenses/by/4.0/).