Submitted:
09 August 2023
Posted:
10 August 2023
You are already at the latest version
Abstract
Keywords:
1. Introduction
1.1. Scipion Flexibility Hub solves challenges with Cryo-EM continuous heterogeneity analysis
1.2. Scipion-EM-ProDy facilitates better interpretation and simulation of atomic structures through rapid computational biophysics
2. Results
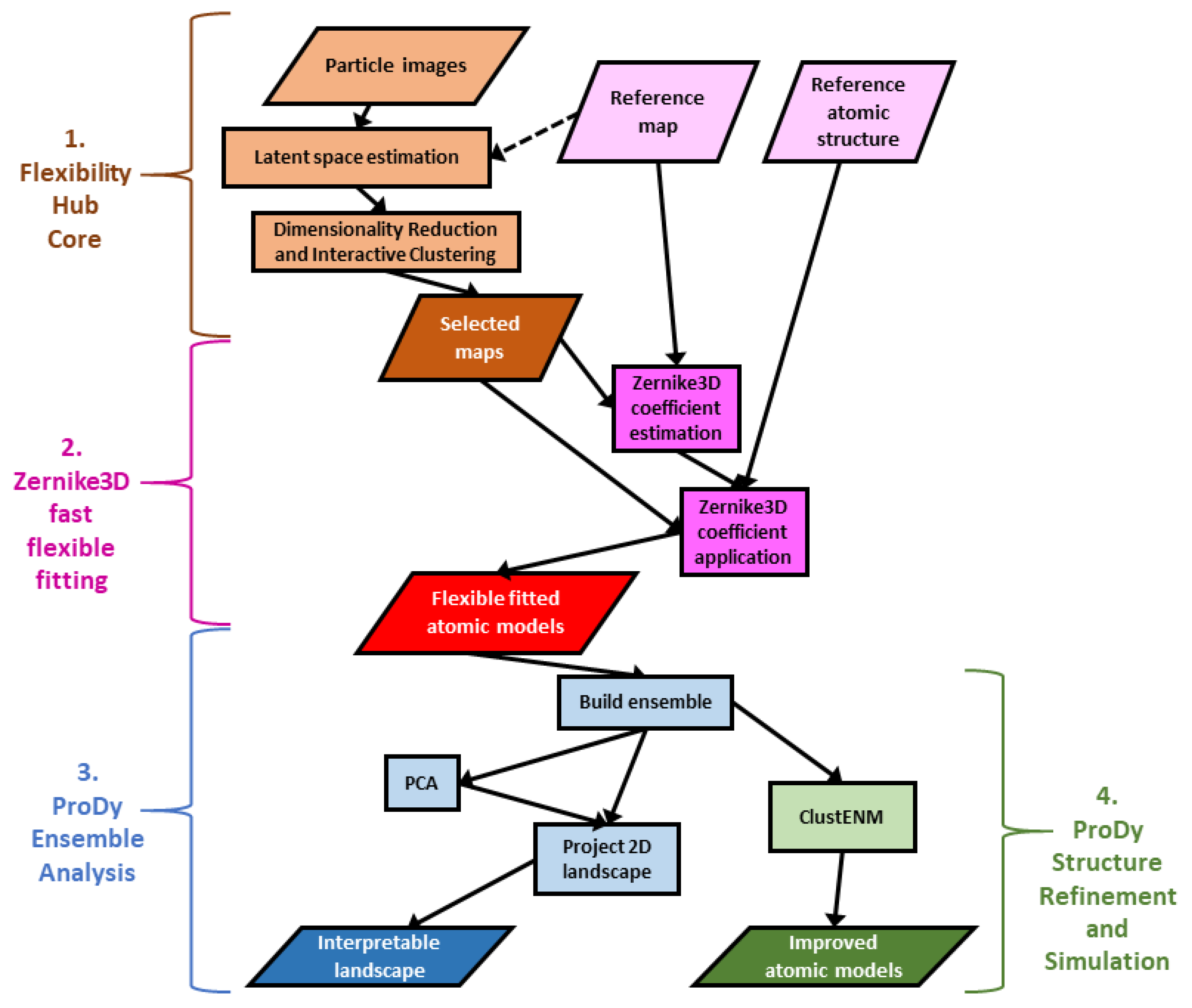
2.1. General overview of Scipion and Scipion-EM-ProDy for building workflows for computational biophysics
2.2. Ensemble Analysis via PCA downstream of Flexibility Hub enables Interpretation of Cryo-EM Conformational Landscapes
2.3. A New ClustENM(D) Protocol for Refining Atomic Models and Hybrid Simulations
2.4. A Combined Workflow for Comparing Structures from Experiments and Simulations
3. Discussion
4. Materials and Methods
4.1. Integration of ProDy pipelines into Scipion workflows
4.1.1. Building upon ProDy classes, functions and apps to create Scipion protocols and workflows
4.1.2. Protocols for atomic structure operations
Reconstructing biological molecular assemblies
Atom Selection
4.1.3. Pairwise alignment and ensemble construction
4.1.4. Protocols for calculating global modes of motion
Deformation vector analysis
Principal component analysis
Normal mode analysis protocols
4.2. Gaussian network model analysis and domain decomposition
4.2.1. Protocols for downstream analysis
Mode editing
Mode comparison
Landscape projection
4.2.2. ClustENM(D) hybrid simulations
4.2.3. Protocols for imports
Author Contributions
Funding
Data Availability Statement
Acknowledgments
Conflicts of Interest
Abbreviations
| ANM | Anisotropic network analysis |
| API | Application programming interface |
| PDB | Protein data bank |
| CE | combinatorial extension |
| Cryo-EM | Cryo-electron microscopy |
| dim. red. | dimensionality reduction |
| GNM | Gaussian network analysis |
| I | intermediate state for RBD |
| NMA | Normal mode analysis |
| NM | Normal mode |
| NMWiz | Normal mode wizard |
| PCA | Principal component analysis |
| PC | Principal component |
| ps | picoseconds |
| PDB | Protein data bank |
| RBD | Receptor-binding domain |
| RMSD | Root-mean-square deviation |
| RTB | Rotating and translating blocks |
| SPA | Single particle analysis |
| VMD | Visual molecular dynamics |
References
- Henzler-Wildman, K.; Kern, D. Dynamic personalities of proteins. Nature 2007, 450, 964–972. [Google Scholar] [CrossRef]
- Bahar, I.; Cheng, M.H.; Lee, J.Y.; Kaya, C.; Zhang, S. Structure-Encoded Global Motions and Their Role in Mediating Protein-Substrate Interactions. Biophysical Journal 2015, 109, 1101–1109. [Google Scholar] [CrossRef] [PubMed]
- Harpole, T.; Delemotte, L. Conformational landscapes of membrane proteins delineated by enhanced sampling molecular dynamics simulations. Biochim Biophys Acta Biomembr 2018, 1860, 909–926. [Google Scholar] [CrossRef] [PubMed]
- van den Bedem, H.; Fraser, J. Integrative, dynamic structural biology at atomic resolution–it’s about time. Nat Methods. 2015, 12, 307–18. [Google Scholar] [CrossRef] [PubMed]
- Srivastava, A.; Tiwari, S.; Miyashita, O.; Tama, F. Integrative/Hybrid Modeling Approaches for Studying Biomolecules. J Mol Biol. 2020, 432, 2846–2860. [Google Scholar] [CrossRef] [PubMed]
- Toader, B.; Sigworth, F.J.; Lederman, R.R. Methods for Cryo-EM Single Particle Reconstruction of Macromolecules Having Continuous Heterogeneity. Journal of Molecular Biology 2023, p. 168020. [CrossRef]
- Bonomi, M.; Vendruscolo, M. Determination of protein structural ensembles using cryo-electron microscopy. Curr Opin Struct Biol. 2019, 56, 37–45. [Google Scholar] [CrossRef]
- Sorzano, C.; Jiménez, A.; Mota, J.; Vilas, J.; Maluenda, D.; Martínez, M.; Ramírez-Aportela, E.; Majtner, T.; Segura, J.; Sánchez-García, R.; Rancel, Y.; Del Caño, L.; Conesa, P.; Melero, R.; Jonic, S.; Vargas, J.; Cazals, F.; Freyberg, Z.; Krieger, J.; Bahar, I.; Marabini, R.; Carazo, J. Survey of the analysis of continuous conformational variability of biological macromolecules by electron microscopy. Acta Crystallogr F 2019, 75, 19–32. [Google Scholar] [CrossRef]
- Donnat, C.; Levy, A.; Poitevin, F.; Zhong, E.; Miolane, N. Deep generative modeling for volume reconstruction in cryo-electron microscopy. J Struct Biol. 2022, 214, 107920. [Google Scholar] [CrossRef]
- Tang, W.S.; Zhong, E.D.; Hanson, S.M.; Thiede, E.H.; Cossio, P. Conformational heterogeneity and probability distributions from single-particle cryo-electron microscopy. Current Opinion in Structural Biology 2023, 81, 102626. [Google Scholar] [CrossRef]
- Herreros, D.; Lederman, R.; Krieger, J.; Jiménez-Moreno, A.; Martínez, M.; Myška, D.; Strelak, D.; Filipovic, J.; Bahar, I.; Carazo, J.; Sanchez, C. Approximating deformation fields for the analysis of continuous heterogeneity of biological macromolecules by 3D Zernike polynomials. IUCrJ 2021, 8, 992–1005. [Google Scholar] [CrossRef]
- Harastani, M.; Vuillemot, R.; Hamitouche, I.; Moghadam, N.B.; Jonic, S. ContinuousFlex: Software package for analyzing continuous conformational variability of macromolecules in cryo electron microscopy and tomography data. Journal of Structural Biology 2022, 214, 107906. [Google Scholar] [CrossRef] [PubMed]
- Punjani, A.; Fleet, D. 3DFlex: determining structure and motion of flexible proteins from cryo-EM. Nat Methods 2023, 20, 860–870. [Google Scholar] [CrossRef] [PubMed]
- Klebl, D.; Gravett, M.; Kontziampasis, D.; Wright, D.; Bon, R.; Monteiro, D.; Trebbin, M.; Sobott, F.; White, H.; Darrow, M.; Thompson, R.; Muench, S. Need for Speed: Examining Protein Behavior during CryoEM Grid Preparation at Different Timescales. Structure 2020, 28, 1238–1248. [Google Scholar] [CrossRef] [PubMed]
- Sanchez Sorzano, C.O.; Alvarez-Cabrera, A.L.; Kazemi, M.; Carazo, J.M.; Jonić, S. StructMap: Elastic Distance Analysis of Electron Microscopy Maps for Studying Conformational Changes. Biophysical Journal 2016, 110, 1753–1765. [Google Scholar] [CrossRef]
- Sorzano, C.; Martin-Ramos, A.; Prieto, F.; Melero, R.; Martin-Benito, J.; Jonic, S.; Navas-Calvente, J.; Vargas, J.; Oton, J.; Abrishami, V.; de la Rosa-Trevin, J.; Gomez-Blanco, J.; Vilas, J.; Marabini, R.; Carazo, J. Local analysis of strains and rotations for macromolecular electron microscopy maps. Journal of Structural Biology 2016, 195, 123–128. [Google Scholar] [CrossRef]
- Pettersen, E.; Goddard, T.; Huang, C.; Meng, E.; Couch, G.; Croll, T.; Morris, J.; Ferrin, T. UCSF ChimeraX: Structure visualization for researchers, educators, and developers. Protein Sci 2021, 30, 70–82. [Google Scholar] [CrossRef]
- Ecoffet, A.; Poitevin, F.; Dao Duc, K. MorphOT: transport-based interpolation between EM maps with UCSF ChimeraX. Bioinformatics 2021, 36, 5528–5529. [Google Scholar] [CrossRef]
- Zhong, E.; Bepler, T.; Berger, B.; Davis, J. CryoDRGN: reconstruction of heterogeneous cryo-EM structures using neural networks. Nature Methods 2021, 18, 176–185. [Google Scholar] [CrossRef]
- Kinman, L.; Powell, B.; Zhong, E. ; Berger, B.; Davis, J. Uncovering structural ensembles from single-particle cryo-EM data using cryoDRGN. Nat Protoc 2023, 18, 319–339. [Google Scholar] [CrossRef]
- Malhotra, S.; Träger, S.; Dal Peraro, M.; Topf, M. Modelling structures in cryo-EM maps. Curr Opin Struct Biol 2019, 58, 105–114. [Google Scholar] [CrossRef]
- Jin, Q.; Sorzano, C.; de la Rosa-Trevín, J.; Bilbao-Castro, J.; Núñez Ramírez, R.; Llorca, O.; Tama, F.; Jonić, S. Iterative Elastic 3D-to-2D Alignment Method Using Normal Modes for Studying Structural Dynamics of Large Macromolecular Complexes. Structure 2014, 22, 496–506. [Google Scholar] [CrossRef] [PubMed]
- Harastani, M.; Eltsov, M.; Leforestier, A.; Jonić, S. HEMNMA-3D: Cryo Electron Tomography Method Based on Normal Mode Analysis to Study Continuous Conformational Variability of Macromolecular Complexes. Frontiers in Molecular Biosciences 2021, 8, 663121. [Google Scholar] [CrossRef] [PubMed]
- Vuillemot, R.; Miyashita, O.; Tama, F.; Rouiller, I.; Jonic, S. NMMD: Efficient Cryo-EM Flexible Fitting Based on Simultaneous Normal Mode and Molecular Dynamics atomic displacements. Journal of Molecular Biology 2022, 434, 167483. [Google Scholar] [CrossRef] [PubMed]
- Vuillemot, R.; Mirzaei, A.; Harastani, M.; Hamitouche, I.; Fréchin, L.; Klaholz, B.; Miyashita, O.; Tama, F.; Rouiller, I.; Jonic, S. MDSPACE: Extracting Continuous Conformational Landscapes from Cryo-EM Single Particle Datasets Using 3D-to-2D Flexible Fitting based on Molecular Dynamics Simulation. J Mol Biol 2023, 435, 167951. [Google Scholar] [CrossRef]
- Cossio, P.; Hummer, G. Bayesian analysis of individual electron microscopy images: towards structures of dynamic and heterogeneous biomolecular assemblies. J Struct Biol 2013, 184, 427–437. [Google Scholar] [CrossRef]
- Giraldo-Barreto, J.; Ortiz, S.; Thiede, E.; Palacio-Rodriguez, K.; Carpenter, B.; Barnett, A.; Cossio, P. A Bayesian approach to extracting free-energy profiles from cryo-electron microscopy experiments. Sci Rep 2021, 11, 13657. [Google Scholar] [CrossRef]
- Tang, W.; Silva-Sánchez, D.; Giraldo-Barreto, J.; Carpenter, B.; Hanson, S.; Barnett, A.; Thiede, E.; Cossio, P. Ensemble Reweighting Using Cryo-EM Particle Images. J Phys Chem B 2023, 127, 5410–5421. [Google Scholar] [CrossRef]
- Hamitouche, I.; Jonić, S. DeepHEMNMA: ResNet-based hybrid analysis of continuous conformational heterogeneity in cryo-EM single particle images. Frontiers in Molecular Biosciences 2022, 9, 965645. [Google Scholar] [CrossRef]
- Herreros, D.; Krieger, J.M.; Fonseca, Y.; Conesa, P.; Harastani, M.; Vuillemot, R.; Hamitouche, I.; Serrano Gutiérrez, R.; Gragera, M.; Melero, R.; Jonic, S.; Carazo, J.M.; Sorzano, C.O.S. Scipion Flexibility Hub: an integrative framework for advanced analysis of conformational heterogeneity in cryoEM. Acta Crystallographica Section D 2023, 79, 569–584. [Google Scholar] [CrossRef]
- Conesa, P.; Fonseca, Y.; Jiménez de la Morena, J.; Sharov, G.; de la Rosa-Trevín, J.; Cuervo, A.; García Mena, A.; Rodríguez de Francisco, B.; del Hoyo, D.; Herreros, D.; Marchan, D.; Strelak, D.; Fernández-Giménez, E.; Ramírez-Aportela, E.; de Isidro-Gómez, F.; Sánchez, I.; Krieger, J.; Vilas, J.; del Cano, L.; Gragera, M.; Iceta, M.; Martínez, M.; Losana, P.; Melero, R.; Marabini, R.; Carazo, J.; Sorzano, C. Scipion3: a workflow engine for cryo-electron microscopy image processing and structural biology. Biological Imaging 2023, pp. 1–22. [CrossRef]
- Jimenez-Moreno, A.; Del Cano, L.; Martinez, M.; Ramirez-Aportela, E.; Cuervo, A.; Melero, R.; Sanchez-Garcia, R.; Strelak, D.; Fernandez-Gimenez, E.; de Isidro-Gomez, F.P.; Herreros, D.; Conesa, P.; Fonseca, Y.; Maluenda, D.; Jimenez de la Morena, J.; Macias, J.R.; Losana, P.; Marabini, R.; Carazo, J.M.; Sorzano, C.O.S. Cryo-EM and Single-Particle Analysis with Scipion. J Vis Exp 2021, p. e62261.
- Harastani, M.; Sorzano, C.O.S.; Jonic, S. Hybrid Electron Microscopy Normal Mode Analysis with Scipion. Protein Science 2020, 29, 223–236. [Google Scholar] [CrossRef]
- Herreros, D.; Lederman, R.; Krieger, J.; Jiménez-Moreno, A.; Martínez, M.; Myška, D.; Strelak, D.; Filipovic, J.; Sorzano, C.; Carazo, J. Estimating conformational landscapes from Cryo-EM particles by 3D Zernike polynomials. Nat Commun. 2023, 14, 154. [Google Scholar] [CrossRef] [PubMed]
- Orozco, M. A theoretical view of protein dynamics. Chem. Soc. Rev. 2014, 43, 5051–5066. [Google Scholar] [CrossRef] [PubMed]
- Hollingsworth, S.; Dror, R. Molecular Dynamics Simulation for All. Neuron 2018, 99, 1129–1143. [Google Scholar] [CrossRef] [PubMed]
- Collier, T.; Piggot, T.; Allison, J. Molecular Dynamics Simulation of Proteins. Methods Mol Biol 2020, 2073, 311–327. [Google Scholar] [CrossRef] [PubMed]
- Hénin, J.; Lelièvre, T.; Shirts, M.R.; Valsson, O.; Delemotte, L. Enhanced Sampling Methods for Molecular Dynamics Simulations [Article v1.0]. Living Journal of Computational Molecular Science 2022, 4, 1583. [Google Scholar] [CrossRef]
- Krieger, J.; Doruker, P.; Scott, A.; Perahia, D.; Bahar, I. Towards gaining sight of multiscale events: utilizing network models and normal modes in hybrid methods. Curr Opin Struct Biol 2020, 64, 34–41. [Google Scholar] [CrossRef] [PubMed]
- Atilgan, C. Chapter Two - Computational Methods for Efficient Sampling of Protein Landscapes and Disclosing Allosteric Regions. In Computational Molecular Modelling in Structural Biology; Karabencheva-Christova, T.G.; Christov, C.Z., Eds.; Academic Press, 2018; Volume 113, Advances in Protein Chemistry and Structural Biology; pp. 33–63. [CrossRef]
- Dill, K.; Jernigan, R.L.; Bahar, I. Protein Actions: Principles and Modeling; Garland Science: New York, 2017. [Google Scholar] [CrossRef]
- Bahar, I.; Lezon, T.R.; Bakan, A.; Shrivastava, I.H. Normal Mode Analysis of Biomolecular Structures: Functional Mechanisms of Membrane Proteins. Chem Rev 2010, 110, 1463–1497. [Google Scholar] [CrossRef]
- Bakan, A.; Meireles, L.M.; Bahar, I. ProDy: protein dynamics inferred from theory and experiments. Bioinformatics 2011, 27, 1575–1577. [Google Scholar] [CrossRef]
- Zhang, S.; Krieger, J.M.; Zhang, Y.; Kaya, C.; Kaynak, B.; Mikulska-Ruminska, K.; Doruker, P.; Li, H.; Bahar, I. ProDy 2.0: Increased Scale and Scope after 10 Years of Protein Dynamics Modelling with Python. Bioinformatics 2021, 37, 3657–3659. [Google Scholar] [CrossRef]
- Grant, B.J.; Skjaerven, L.; Yao, X.Q. The Bio3D packages for structural bioinformatics. Protein Sci 2021, 30, 20–30. [Google Scholar] [CrossRef]
- Suhre, K.; Sanejouand, Y.H. ElNemo: a normal mode web server for protein movement analysis and the generation of templates for molecular replacement. Nucleic Acids Research 2004, 32, W610–W614. [Google Scholar] [CrossRef] [PubMed]
- Tiwari, S.P.; Fuglebakk, E.; Hollup, S.M.; Skjaerven, L.; Cragnolini, T.; Grindhaug, S.H.; Tekle, K.M.; Reuter, N. WEBnm@ v2.0: Web server and services for comparing protein flexibility. BMC Bioinformatics 2014, 15, 427. [Google Scholar] [CrossRef]
- Li, H.; Chang, Y.Y.; Lee, J.Y.; Bahar, I.; Yang, L.W. DynOmics: dynamics of structural proteome and beyond. Nucleic Acids Res 2017, 45, W374–W380. [Google Scholar] [CrossRef] [PubMed]
- Kaynak, B.T. Zhang, S.; Bahar, I.; Doruker, P. ClustENMD: efficient sampling of biomolecular conformational space at atomic resolution. Bioinformatics 2021, 37, 3956–3958. [Google Scholar] [CrossRef] [PubMed]
- Bakan, A.; Dutta, A.; Mao, W.; Liu, Y.; Chennubhotla, C.; Lezon, T.R.; Bahar, I. Evol and ProDy for bridging protein sequence evolution and structural dynamics. Bioinformatics 2014, 30, 2681–2683. [Google Scholar] [CrossRef]
- Humphrey, W.; Dalke, A.; Schulten, K. VMD: visual molecular dynamics. J Mol Graph 1996, 14, 33–38. [Google Scholar] [CrossRef]
- Gur, M. Madura, J.; Bahar, I. Global transitions of proteins explored by a multiscale hybrid methodology: application to adenylate kinase. Biophys J. 2013, 105, 1643–1652. [Google Scholar] [CrossRef]
- Phillips, J.; Hardy, D.; Maia, J.; Stone, J.; Ribeiro, J.; Bernardi, R.; Buch, R.; Fiorin, G.; Hénin, J.; Jiang, W.; McGreevy, R.; Melo, M.; Radak, B.; Skeel, R.; Singharoy, A.; Wang, Y.; Roux, B.; Aksimentiev, A.; Luthey-Schulten, Z.; Kalé, L.; Schulten, K.; Chipot, C.; Tajkhorshid, E. Scalable molecular dynamics on CPU and GPU architectures with NAMD. J Chem Phys 2020, 153, 044130. [Google Scholar] [CrossRef]
- Jiménez-García, B.; Roel-Touris, J.; Romero-Durana, M.; Vidal, M.; Jiménez-González, D.; Fernández-Recio, J. LightDock: a new multi-scale approach to protein-protein docking. Bioinformatics 2018, 34, 49–55. [Google Scholar] [CrossRef]
- Bahar, I.; Atilgan, A.R.; Erman, B. Direct evaluation of thermal fluctuations in proteins using a single-parameter harmonic potential. Fold Des 1997, 2, 173–181. [Google Scholar] [CrossRef]
- Atilgan, A.R.; Durell, S.R.; Jernigan, R.L.; Demirel, M.C.; Keskin, O.; Bahar, I. Anisotropy of fluctuation dynamics of proteins with an elastic network model. Biophys J 2001, 80, 505–515. [Google Scholar] [CrossRef] [PubMed]
- Lezon, T.R.; Bahar, I. Using entropy maximization to understand the determinants of structural dynamics beyond native contact topology. PLoS Comput Biol 2010, 6, e1000816. [Google Scholar] [CrossRef] [PubMed]
- Orellana, L.; Rueda, M.; Ferrer-Costa, C.; Lopez-Blanco, J.; Chacón, P.; Orozco, M. Approaching Elastic Network Models to Molecular Dynamics Flexibility. J Chem Theory Comput 2010, 6, 2910–2923. [Google Scholar] [CrossRef] [PubMed]
- Durand, P.; Trinquier, G.; Sanejouand, Y.H. A new approach for determining low-frequency normal modes in macromolecules. Biopolymers 1994, 34, 759–771. [Google Scholar] [CrossRef]
- Tama, F.; Gadea, F.X.; Marques, O.; Sanejouand, Y.H. Building-block approach for determining low-frequency normal modes of macromolecules. Proteins 2000, 41, 1–7. [Google Scholar] [CrossRef]
- Zhang, Y.; Krieger, J.; Mikulska-Ruminska, K.; Kaynak, B.; Sorzano, C.O.S.; Carazo, J.; Xing, J.; Bahar, I. State-dependent sequential allostery exhibited by chaperonin TRiC/CCT revealed by network analysis of Cryo-EM maps. Progress in Biophysics and Molecular Biology 2021, 160, 104–120. [Google Scholar] [CrossRef]
- Kurkcuoglu, Z.; Bahar, I.; Doruker, P. ClustENM: ENM-Based Sampling of Essential Conformational Space at Full Atomic Resolution. J Chem Theory Comput. 2016, 12, 4549–4562. [Google Scholar] [CrossRef]
- Ginex, T.; Marco-Marín, C.; Wieczór, M.; Mata, C.; Krieger, J.; Ruiz-Rodriguez, P.; López-Redondo, M.; Francés-Gómez, C.; Melero, R.; Sánchez-Sorzano, C.; Martínez, M.; Gougeard, N.; Forcada-Nadal, A.; Zamora-Caballero, S.; Gozalbo-Rovira, R.; Sanz-Frasquet, C.; Arranz, R.; Bravo, J.; Rubio, V.; Marina, A.; IBV-Covid19-Pipeline.; Geller, R.; Comas, I.; Gil, C.; Coscolla, M.; Orozco, M.; Llácer, J.; Carazo, J. The structural role of SARS-CoV-2 genetic background in the emergence and success of spike mutations: The case of the spike A222V mutation. PLoS Pathogens 2022, 18, e1010631. [CrossRef]
- de la Rosa-Trevín, J.; Otón, J.; Marabini, R.; Zaldívar, A.; Vargas, J.; Carazo, J.; Sorzano, C. Xmipp 3.0: An improved software suite for image processing in electron microscopy. Journal of Structural Biology 2013, 184, 321–328. [Google Scholar] [CrossRef]
- Scheres, S. RELION: Implementation of a Bayesian approach to cryo-EM structure determination. Journal of Structural Biology 2012, 180, 519–530. [Google Scholar] [CrossRef]
- Benton, D.; Wrobel, A.; Roustan, C.; Borg, A.; Xu, P.; Martin, S.; Rosenthal, P.; Skehel, J.; Gamblin, S. The effect of the D614G substitution on the structure of the spike glycoprotein of SARS-CoV-2. Proc Natl Acad Sci U S A 2021, 118, e2022586118. [Google Scholar] [CrossRef] [PubMed]
- Berman, H.M.; Westbrook, J.; Feng, Z.; Gilliland, G.; Bhat, T.N.; Weissig, H.; Shindyalov, I.N.; Bourne, P.E. The Protein Data Bank. Nucleic Acids Res 2000, 28, 235–242. [Google Scholar] [CrossRef] [PubMed]
- Hunter, J.D. Matplotlib: A 2D graphics environment. Computing in Science & Engineering 2007, 9, 90–95. [Google Scholar] [CrossRef]
- Eastman, P.; Swails, J.; Chodera, J.; McGibbon, R.; Zhao, Y.; Beauchamp, K.; Wang, L.; Simmonett, A.; Harrigan, M.; Stern, C.; Wiewiora, R.; Brooks, B.; Pande, V. OpenMM 7: Rapid development of high performance algorithms for molecular dynamics. PLoS Comput Biol 2017, 13, e1005659. [Google Scholar] [CrossRef] [PubMed]
- Zhang, S.; Li, H.; Krieger, J.M.; Bahar, I. Shared Signature Dynamics Tempered by Local Fluctuations Enables Fold Adaptability and Specificity. Mol Biol Evol 2019, 36, 2053–2068. [Google Scholar] [CrossRef]
- Wrapp, D.; Wang, N.; Corbett, K.; Goldsmith, J.; Hsieh, C.; Abiona, O.; Graham, B.; McLellan, J. Cryo-EM structure of the 2019-nCoV spike in the prefusion conformation. Science 2020, 367, 1260–1263. [Google Scholar] [CrossRef]
- Walls, A.; Park, Y.; Tortorici, M.; Wall, A.; McGuire, A.; Veesler, D. Structure, Function, and Antigenicity of the SARS-CoV-2 Spike Glycoprotein. Cell 2020, 181, 281–292. [Google Scholar] [CrossRef]
- Ke, Z.; Oton, J.; Qu, K.; Cortese, M.; Zila, V.; McKeane, L.; Nakane, T.; Zivanov, J.; Neufeldt, C.; Cerikan, B.; Lu, J.; Peukes, J.; Xiong, X.; Krausslich, H.; Scheres, S.; Bartenschlager, R.; Briggs, J. Structures and distributions of SARS-CoV-2 spike proteins on intact virions. Nature 2020, 588, 498–502. [Google Scholar] [CrossRef]
- Yang, T.; Yu, P.; Chang, Y.; Hsu, S. D614G mutation in the SARS-CoV-2 spike protein enhances viral fitness by desensitizing it to temperature-dependent denaturation. J Biol Chem 2021, 297, 101238–101238. [Google Scholar] [CrossRef]
- Gobeil, S.; Janowska, K.; McDowell, S.; Mansouri, K.; Parks, R.; Manne, K.; Stalls, V.; Kopp, M.; Henderson, R.; Edwards, R.; Haynes, B.; Acharya, P. D614G Mutation Alters SARS-CoV-2 Spike Conformation and Enhances Protease Cleavage at the S1/S2 Junction. Cell Rep 2021, 34, 108630. [Google Scholar] [CrossRef]
- Krieger, J.; Sorzano, C.; Carazo, J.; Bahar, I. Protein dynamics developments for the large scale and cryoEM: case study of ProDy 2.0. Acta Crystallogr D Struct Biol. 2022, 78, 399–409. [Google Scholar] [CrossRef] [PubMed]
- Harris, C.; Millman, K.; van der Walt, S.; Gommers, R.; Virtanen, P.; Cournapeau, D.; Wieser, E.; Taylor, J.; Berg, S.; Smith, N.; Kern, R.; Picus, M.; Hoyer, S.; van Kerkwijk, M.; Brett, M.; Haldane, A.; Fernández del Río, J.; Wiebe, M.; Peterson, P.; Gérard-Marchant, P.; Sheppard, K.; Reddy, T.; Weckesser, W.; Abbasi, H.; Gohlke, C.; Oliphant, T. Array programming with NumPy. Nature 2020, 585, 357–362. [Google Scholar] [CrossRef] [PubMed]
- Krieger, J.; Greger, I.; Bahar, I. Structure, Dynamics, and Allosteric Potential of Ionotropic Glutamate Receptor N-Terminal Domains. Biophys J 2015, 109, 1136–1148. [Google Scholar] [CrossRef] [PubMed]
- Kabsch, W. A solution for the best rotation to relate two sets of vectors. Acta Cryst 1976, A32, 922–923. [Google Scholar] [CrossRef]
- Holm, L.; Laakso, L. Dali server update. Nucleic Acids Res 2016, 44, W351–W355. [Google Scholar] [CrossRef]
- Cock, P.; Antao, T.; Chang, J.T.; Chapman, B.; Cox, C.J.; Dalke, A.; Friedberg, I.; Hamelryck, T.; Kauff, F.; Wilczynski, B.; de Hoon, M.J. Biopython: freely available Python tools for computational molecular biology and bioinformatics. Bioinformatics 2009, 25, 1422–1423. [Google Scholar] [CrossRef]
- Shindyalov, I.; Bourne, P. Protein structure alignment by incremental combinatorial extension (CE) of the optimal path. Protein engineering 1998, 11, 739–747. [Google Scholar] [CrossRef]
- Virtanen, P.; Gommers, R.; Oliphant, T.E.; Haberland, M.; Reddy, T.; Cournapeau, D.; Burovski, E.; Peterson, P.; Weckesser, W.; Bright, J.; van der Walt, S.J.; Brett, M.; Wilson, J.; Millman, K.J.; Mayorov, N.; Nelson, A.R.J.; Jones, E.; Kern, R.; Larson, E.; Carey, C.J.; Polat, İ.; Feng, Y.; Moore, E.W.; VanderPlas, J.; Laxalde, D.; Perktold, J.; Cimrman, R.; Henriksen, I.; Quintero, E.A.; Harris, C.R.; Archibald, A.M.; Ribeiro, A.H.; Pedregosa, F.; van Mulbregt, P.; SciPy 1.0 Contributors. SciPy 1.0: Fundamental Algorithms for Scientific Computing in Python. Nature Methods 2020, 17, 261–272. [Google Scholar] [CrossRef]
- Bahar, I.; Lezon, T.R.; Eyal, E. Global dynamics of proteins: bridging between structure and function. Annu Rev Biophys 2010, 39, 23–42. [Google Scholar] [CrossRef]
- Tirion, M.M. Low-amplitude elastic motions in proteins from a single-parameter atomic analysis. Phys Rev Lett 1996, 77, 1905–1908. [Google Scholar] [CrossRef]
- Eyal, E.; Yang, L.W.; Bahar, I. Anisotropic network model: systematic evaluation and a new web interface. Bioinformatics 2006, 22, 2619–2627. [Google Scholar] [CrossRef] [PubMed]
- Doruker, P.; Jernigan, R.L.; Bahar, I. Dynamics of large proteins through hierarchical levels of coarse-grained structures. J Comput Chem 2002, 23, 119–127. [Google Scholar] [CrossRef] [PubMed]
- Sauerwald, N.; Zhang, S.; Kingsford, C.; Bahar, I. Chromosomal dynamics predicted by an elastic network model explains genome-wide accessibility and long-range couplings. Nucleic Acids Research 2017, 45, 3663–3673. [Google Scholar] [CrossRef] [PubMed]
- Hinsen, K. Analysis of domain motions by approximate normal mode calculations. Proteins 1998, 33, 417–429. [Google Scholar] [CrossRef]
- Ming, D.; Wall, M.E. Allostery in a coarse-grained model of protein dynamics. Phys Rev Lett 2005, 95, 198103. [Google Scholar] [CrossRef]
- Woodcock, H.L.; Zheng, W.; Ghysels, A.; Shao, Y.; Kong, J.; Brooks, B.R. Vibrational subsystem analysis: A method for probing free energies and correlations in the harmonic limit. J Chem Phys 2008, 129, 214109. [Google Scholar] [CrossRef]
- Zhang, Y.; Zhang, S.; Xing, J.; Bahar, I. Normal mode analysis of membrane protein dynamics using the vibrational subsystem analysis. J Chem Phys 2021, 154, 195102. [Google Scholar] [CrossRef]
- Lezon, T.; Bahar, I. Constraints imposed by the membrane selectively guide the alternating access dynamics of the glutamate transporter GltPh. Biophys J 2021, 102, 1331–1340. [Google Scholar] [CrossRef]
- Stember, J.; Wriggers, W. Bend-twist-stretch model for coarse elastic network simulation of biomolecular motion. J Chem Phys 2009, 131, 074112. [Google Scholar] [CrossRef]
- Fuglebakk, E.; Tiwari, S.; Reuter, N. Comparing the intrinsic dynamics of multiple protein structures using elastic network models. Biochim Biophys Acta 2015, 1850, 911–922. [Google Scholar] [CrossRef]
- Marques, O.; Sanejouand, Y. Hinge-bending motion in citrate synthase arising from normal mode calculations. Proteins 1995, 23, 557–560. [Google Scholar] [CrossRef] [PubMed]
- Carnevale, V.; Pontiggia, F.; Micheletti, C. Structural and Dynamical Alignment of Enzymes with Partial Structural Similarity. J. Phys. Condens. Matter 2007, 19, 285206. [Google Scholar] [CrossRef]
- Hess, B. Convergence of sampling in protein simulations. Phys. Rev. E. 2002, 65, 031910. [Google Scholar] [CrossRef] [PubMed]





| Problem | Solution | Existing tools | FlexUtils and ProDy |
|---|---|---|---|
| Most analyses of continuous heterogeneity lack biological interpretability and physical meaning (often separate images and maps by non-structural factors) | - Generate representative maps and atomic structures rather than just using landscapes and conformational changes directly from continuous heterogeneity analyses of images - Clustering and dim. red. in structural space | - NMA StructMap for map landscapes2 - Atomic structure dim. red. and NMA2 - VMD animation2 - Theoretical motion statistics from NMA of single structures2 - Cluster and dim. red. images as structures2 | - Correlation-based and Zernike3D-based StructMap1 - PCA, NMA, and deform vectors - NMWiz viewer and comparison tools - GNM and domain decomposition - Zernike3D motion statistics from images1 - Cluster and dim. red. images as structures1 |
| Large numbers of lower quality maps from continuous heterogeneity are challenging to fit with good structures | - Fix rough fits with short simulations, perhaps w/ NMA | - GENESIS NMMD and MD2 | - ClustENM(D) for OpenMM, with or without NMA |
| Need to compare standard cryo-EM and continuous heterogeneity outputs to existing structures and those from simulations, and make sense of results in broader context | - Compare cluster representatives from each approach - Compare images directly to projections from maps simulated from structures in a careful way that accounts for prior expectations, such as structural similarity | - BioEM, cryo-BIFE & ensemble reweighting3 | - Ensemble and trajectory analysis - Atomic structure clustering - Combined PCA - Deformations and landscapes priors1 |
| Scipion object | ProDy objects |
|---|---|
| AtomStruct, SetOfAtomStructs | Atomic1, AtomGroup, Selection |
| NormalMode | VectorBase1, Vector, Mode |
| SetOfNormalModes | NMA1, ANM, RTB, GNM |
| SetOfPrincipalComponents2 | PCA |
| TrajFrame3 | Conformation, Frame |
| SetOfTrajFrames3 | Ensemble, Trajectory |
| ProDyNpzEnsemble3 | PDBEnsemble |
Disclaimer/Publisher’s Note: The statements, opinions and data contained in all publications are solely those of the individual author(s) and contributor(s) and not of MDPI and/or the editor(s). MDPI and/or the editor(s) disclaim responsibility for any injury to people or property resulting from any ideas, methods, instructions or products referred to in the content. |
© 2023 by the authors. Licensee MDPI, Basel, Switzerland. This article is an open access article distributed under the terms and conditions of the Creative Commons Attribution (CC BY) license (http://creativecommons.org/licenses/by/4.0/).