Submitted:
04 August 2023
Posted:
09 August 2023
You are already at the latest version
Abstract
Keywords:
1. Introduction
2. Materials and Methods
2.1. The input data
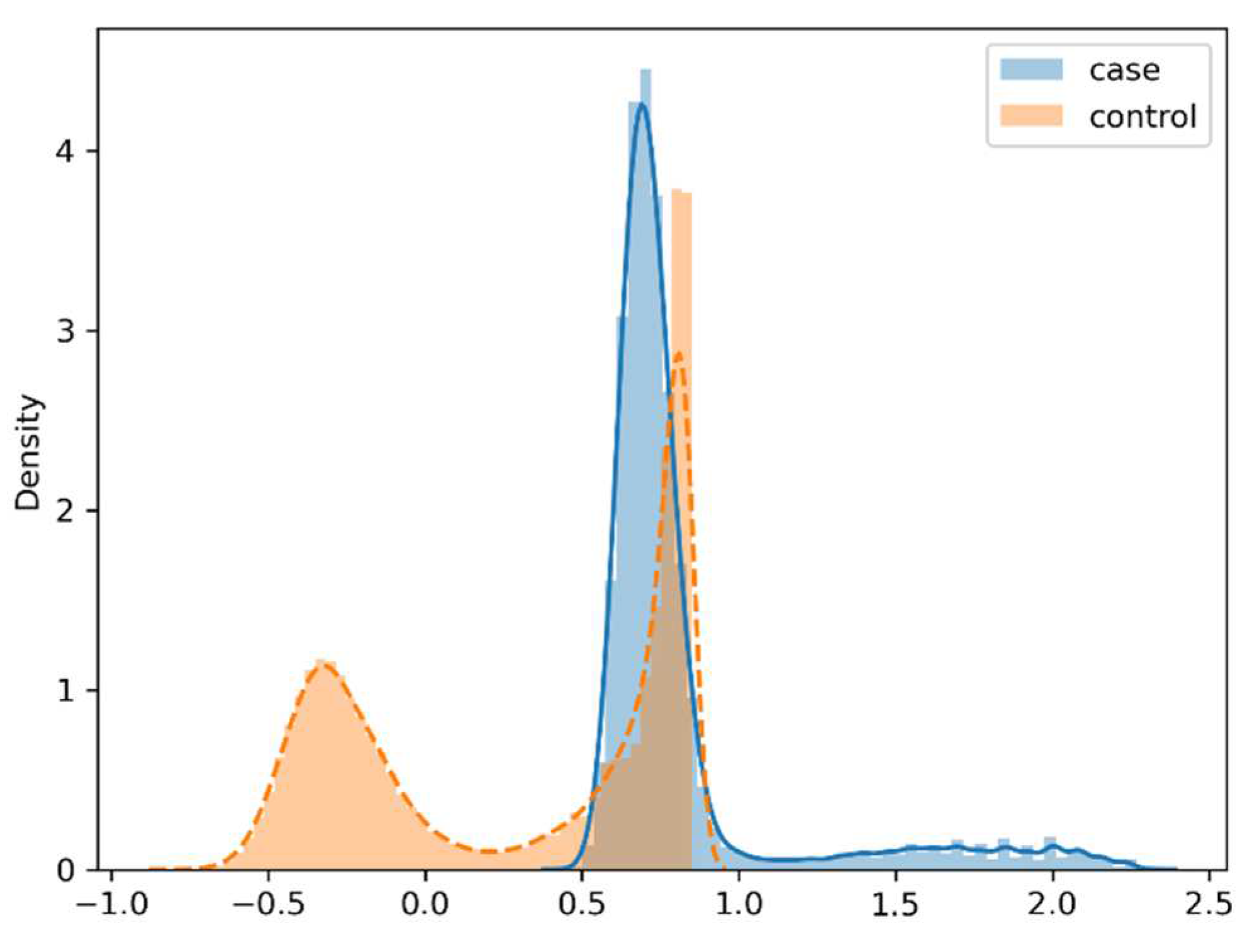
2.2. Kernel density estimation
2.3. Embedding vector
2.4. Machine learning algorithms
2.5. The analysis procedure
3. Results
4. Discussion
5. Conclusions
Author Contributions
Funding
Institutional Review Board Statement
Informed Consent Statement
Data Availability Statement
Acknowledgments
Conflicts of Interest
References
- I. M. Anderson, P. M. Haddad, and J. Scott, "Bipolar disorder," Bmj, vol. 345, p. e8508, Dec 27 2012. [CrossRef]
- A. P. Association, Diagnostic and Statistical Manual of Mental Disorders: DSM-5, 5th ed. Arlington, VA: American Psychiatric Publishing, 2013, p. 991.
- I. Grande, M. Berk, B. Birmaher, and E. Vieta, "Bipolar disorder," Lancet, vol. 387, no. 10027, pp. 1561-1572, Apr 9 2016. [CrossRef]
- A. Schmitt, B. Malchow, A. Hasan, and P. Falkai, "The impact of environmental factors in severe psychiatric disorders," Frontiers in neuroscience, vol. 8, p. 19, 2014. [CrossRef]
- A. F. Carvalho, J. Firth, and E. Vieta, "Bipolar Disorder," The New England journal of medicine, vol. 383, no. 1, pp. 58-66, Jul 2 2020. [CrossRef]
- D. S. Charney, J. D. Buxbaum, P. Sklar, and E. J. Nestler, Charney & Nestler's Neurobiology of Mental Illness, 5th ed. Oxford University Press, 2018, p. 1024.
- W. V. Bobo, "The Diagnosis and Management of Bipolar I and II Disorders: Clinical Practice Update," Mayo Clinic proceedings, vol. 92, no. 10, pp. 1532-1551, Oct 2017. [CrossRef]
- A. J. Ferrari et al., "The prevalence and burden of bipolar disorder: findings from the Global Burden of Disease Study 2013," Bipolar disorders, vol. 18, no. 5, pp. 440-50, Aug 2016. [CrossRef]
- S. Kesebir, M. I. Koc, and A. Yosmaoglu, "Bipolar Spectrum Disorder May Be Associated With Family History of Diseases," Journal of clinical medicine research, vol. 12, no. 4, pp. 251-254, Apr 2020. [CrossRef]
- Y. Ganin et al., "Domain-Adversarial Training of Neural Networks," Journal of Machine Learning Research, vol. 17, no. 59, pp. 1-35, 2016. [Online]. Available: http://jmlr.org/papers/v17/15-239.html.
- D. Hendrycks, K. Lee, and M. Mazeika, "Using Pre-Training Can Improve Model Robustness and Uncertainty," in International Conference on Machine Learning, 2019.
- A. Korattikara Balan, V. Rathod, K. P. Murphy, and M. Welling, "Bayesian dark knowledge," in Conference on Neural Information Processing Systems, Montreal, Canada, C. Cortes, N. Lawrence, D. Lee, M. Sugiyama, and R. Garnett, Eds., Dec 7-12 2015, vol. 28, pp. 3438-3446.
- J. Ba and R. Caruana, "Do Deep Nets Really Need to be Deep?," in Conference on Neural Information Processing Systems, Montreal, Canada, Z. Ghahramani, M. Welling, C. Cortes, N. Lawrence, and K. Q. Weinberger, Eds., Dec 8-13 2014, vol. 27, pp. 2654-2662.
- G. Hinton, O. Vinyals, and J. Dean, "Distilling the Knowledge in a Neural Network," presented at the Conference on Neural Information Processing Systems; Deep Learning and Representation Learning Workshop, Montreal, Canada, Dec 7-12, 2015.
- E. Parzen, "On Estimation of a Probability Density Function and Mode," The Annals of Mathematical Statistics, vol. 33, no. 3, pp. 1065-1076, 1962. [CrossRef]
- M. Rosenblatt, "Remarks on Some Nonparametric Estimates of a Density Function," The Annals of Mathematical Statistics, vol. 27, no. 3, pp. 832-837, 1956. [CrossRef]
- s. M. Piryonesi and T. El-Diraby, "Role of Data Analytics in Infrastructure Asset Management: Overcoming Data Size and Quality Problems," Journal of Transportation Engineering, Part B: Pavements, vol. 146, p. 04020022, 06/01 2020. [CrossRef]
- A. E. W. Johnson et al., "MIMIC-III, a freely accessible critical care database," Scientific Data, vol. 3, no. 1, p. 160035, 2016/05/24 2016. [CrossRef]
- D. Jurafsky, J. H. Martin, A. Kehler, K. V. Linden, and N. Ward, Speech and Language Processing: An Introduction to Natural Language Processing, Computational Linguistics and Speech Recognition, 1st ed. Prentice Hall, 2000, p. 934.
- T. Mikolov, I. Sutskever, K. Chen, G. Corrado, and J. Dean, "Distributed representations of words and phrases and their compositionality," presented at the Proceedings of the 26th International Conference on Neural Information Processing Systems - Volume 2, Lake Tahoe, Nevada, 2013.
- T. Mikolov, K. Chen, G. s. Corrado, and J. Dean, "Efficient Estimation of Word Representations in Vector Space," Proceedings of Workshop at International Conference on Learning Representations, 01/16 2013.
- D. v. Winterfeldt and W. Edwards, "Decision Analysis and Behavioral Research," 1986: Cambridge University Press, 1st ed.
- J. R. Quinlan, "Simplifying decision trees," International Journal of Man-Machine Studies, vol. 27, no. 3, pp. 221-234, 1987/09/01/ 1987. [CrossRef]
- A. K. Jain, M. Jianchang, and K. M. Mohiuddin, "Artificial neural networks: a tutorial," Computer, vol. 29, no. 3, pp. 31-44, 1996. [CrossRef]
- Y. LeCun, Y. Bengio, and G. Hinton, "Deep learning," Nature, vol. 521, no. 7553, pp. 436-444, 2015/05/01 2015. [CrossRef]
- T. Hastie, R. Tibshirani, and J. Friedman, The Elements of Statistical Learning: Data Mining, Inference, and Prediction (Springer Series in Statistics). Springer, 2003, p. 552.
- M. C. Jones, J. S. Marron, and S. J. Sheather, "A Brief Survey of Bandwidth Selection for Density Estimation," Journal of the American Statistical Association, vol. 91, pp. 401-407, 1996.
- Y.-J. Oyang, Y.-Y. Ou, S.-C. Hwang, C.-Y. Chen, and T.-H. Chang, "Data classification with a relaxed model of variable kernel density estimation," in Proceedings. 2005 IEEE International Joint Conference on Neural Networks, 2005., 31 July-4 Aug. 2005 2005, vol. 5, pp. 2831-2836 vol. 5. [CrossRef]
- Y.-J. Oyang, S.-C. Hwang, Y.-Y. Ou, C.-Y. Chen, and Z.-W. Chen, "Data classification with radial basis function networks based on a novel kernel density estimation algorithm," IEEE transactions on neural networks, vol. 16, no. 1, pp. 225-36, Jan 2005. [CrossRef]
- C.-C. Yang, "Kernel Density Based Probability Estimation for Data Classifiers," Master Master thesis, Master Program in Statistics, National Taiwan University, 2019.
- R.-J. Liu, "A Study on Optimal Bandwidth Settings for Adaptive Kernel Density Estimation," Master Master thesis, Master Program in Statistics, National Taiwan University, 2022.
- F. Romo-Nava et al., "Clinical characterization of patients with bipolar disorder and a history of asthma: An exploratory study," J Psychiatr Res, vol. 164, pp. 8-14, Aug 2023. [CrossRef]
- A. L. Price and G. R. Marzani-Nissen, "Bipolar disorders: a review," Am Fam Physician, vol. 85, no. 5, pp. 483-93, Mar 1 2012. [Online]. Available: https://www.ncbi.nlm.nih.gov/pubmed/22534227.
- M. Taloyan, H. Alinaghizadeh, B. Wettermark, J. H. Jan Hasselstrom, and B. C. Bertilson, "Physical-mental multimorbidity in a large primary health care population in Stockholm County, Sweden," Asian J Psychiatr, vol. 79, p. 103354, Jan 2023. [CrossRef]
- W. Gong et al., "Role of the Gut-Brain Axis in the Shared Genetic Etiology Between Gastrointestinal Tract Diseases and Psychiatric Disorders: A Genome-Wide Pleiotropic Analysis," JAMA Psychiatry, vol. 80, no. 4, pp. 360-370, Apr 1 2023. [CrossRef]
- B. J. S. Al-Haddad et al., "Long-term Risk of Neuropsychiatric Disease After Exposure to Infection In Utero," JAMA Psychiatry, vol. 76, no. 6, pp. 594-602, Jun 1 2019. [CrossRef]
- W. Liu et al., "Epidemiologic characteristics and risk factors in patients with ketamine-associated lower urinary tract symptoms accompanied by urinary tract infection: A cross-sectional study," Medicine (Baltimore), vol. 98, no. 23, p. e15943, Jun 2019. [CrossRef]
- A. L. Urback, A. W. Metcalfe, D. J. Korczak, B. J. MacIntosh, and B. I. Goldstein, "Reduced cerebrovascular reactivity among adolescents with bipolar disorder," Bipolar disorders, vol. 21, no. 2, pp. 124-131, Mar 2019. [CrossRef]
- P. J. Harrison and S. Luciano, "Incidence of Parkinson's disease, dementia, cerebrovascular disease and stroke in bipolar disorder compared to other psychiatric disorders: An electronic health records network study of 66 million people," Bipolar disorders, vol. 23, no. 5, pp. 454-462, Aug 2021. [CrossRef]



| (a) | |||||||||
|---|---|---|---|---|---|---|---|---|---|
| The algorithm | TP | FP | TN | FN | Accuracy | PPV | NPV | TPR | TNR |
| Decision tree | 1371 | 561 | 1445 | 623 | 0.704 | 0.710 | 0.699 | 0.688 | 0.720 |
| NN(80, 10, 1) | 1597 | 500 | 1468 | 306 | 0.792 | 0.762 | 0.828 | 0.839 | 0.746 |
| NN(160, 40, 1) | 1551 | 549 | 1447 | 349 | 0.770 | 0.739 | 0.806 | 0.816 | 0.725 |
| NN(80, 20, 10, 1) | 1566 | 509 | 1489 | 358 | 0.779 | 0.755 | 0.806 | 0.814 | 0.745 |
| (b) | |||||||||
| The algorithm | TP | FP | TN | FN | Accuracy | PPV | NPV | TPR | TNR |
| Decision tree | 1579 | 425 | 1581 | 415 | 0.790 | 0.788 | 0.792 | 0.792 | 0.788 |
| NN(80, 10, 1) | 1602 | 482 | 1554 | 315 | 0.798 | 0.769 | 0.831 | 0.836 | 0.763 |
| NN(160, 40, 1) | 1620 | 389 | 1633 | 372 | 0.810 | 0.806 | 0.814 | 0.813 | 0.808 |
| NN(80, 20, 10, 1) | 1584 | 432 | 1563 | 401 | 0.791 | 0.786 | 0.796 | 0.798 | 0.783 |
| (c) | |||||||||
| The algorithm | TP | FP | TN | FN | Accuracy | PPV | NPV | TPR | TNR |
| Decision tree | 1563 | 425 | 1581 | 431 | 0.786 | 0.786 | 0.786 | 0.784 | 0.788 |
| NN(80, 10, 1) | 1549 | 483 | 1484 | 432 | 0.768 | 0.762 | 0.775 | 0.782 | 0.754 |
| NN(160, 40, 1) | 1612 | 444 | 1533 | 332 | 0.802 | 0.784 | 0.822 | 0.829 | 0.775 |
| NN(80, 20, 10, 1) | 1505 | 526 | 1449 | 464 | 0.749 | 0.741 | 0.757 | 0.764 | 0.734 |
| (a) | |||||||||
|---|---|---|---|---|---|---|---|---|---|
| The algorithm | TP | FP | TN | FN | Accuracy | PPV | NPV | TPR | TNR |
| Decision tree | 979 | 1050 | 4945 | 1023 | 0.741 | 0.483 | 0.829 | 0.489 | 0.825 |
| NN(80, 10, 1) | 1363 | 991 | 5013 | 633 | 0.797 | 0.579 | 0.888 | 0.683 | 0.835 |
| NN(160, 40, 1) | 1307 | 909 | 5094 | 690 | 0.800 | 0.590 | 0.881 | 0.654 | 0.849 |
| NN(80, 20, 10, 1) | 1434 | 1041 | 4914 | 611 | 0.794 | 0.579 | 0.889 | 0.701 | 0.825 |
| (b) | |||||||||
| The algorithm | TP | FP | TN | FN | Accuracy | PPV | NPV | TPR | TNR |
| Decision tree | 1315 | 710 | 5285 | 690 | 0.825 | 0.649 | 0.885 | 0.656 | 0.882 |
| NN(80, 10, 1) | 1560 | 394 | 5588 | 458 | 0.894 | 0.798 | 0.924 | 0.773 | 0.934 |
| NN(160, 40, 1) | 1265 | 591 | 5410 | 734 | 0.834 | 0.682 | 0.881 | 0.633 | 0.902 |
| NN(80, 20, 10, 1) | 1278 | 717 | 5325 | 680 | 0.825 | 0.641 | 0.887 | 0.653 | 0.881 |
| (c) | |||||||||
| The algorithm | TP | FP | TN | FN | Accuracy | PPV | NPV | TPR | TNR |
| Decision tree | 1276 | 752 | 5243 | 729 | 0.815 | 0.629 | 0.878 | 0.636 | 0.875 |
| NN(80, 10, 1) | 1196 | 739 | 5238 | 827 | 0.804 | 0.618 | 0.864 | 0.591 | 0.876 |
| NN(160, 40, 1) | 1184 | 725 | 5260 | 831 | 0.806 | 0.620 | 0.864 | 0.588 | 0.879 |
| NN(80, 20, 10, 1) | 1179 | 788 | 5215 | 818 | 0.799 | 0.599 | 0.864 | 0.590 | 0.869 |
Disclaimer/Publisher’s Note: The statements, opinions and data contained in all publications are solely those of the individual author(s) and contributor(s) and not of MDPI and/or the editor(s). MDPI and/or the editor(s) disclaim responsibility for any injury to people or property resulting from any ideas, methods, instructions or products referred to in the content. |
© 2023 by the authors. Licensee MDPI, Basel, Switzerland. This article is an open access article distributed under the terms and conditions of the Creative Commons Attribution (CC BY) license (http://creativecommons.org/licenses/by/4.0/).