Preprint
Article

This version is not peer-reviewed.

Duality Principles and Numerical Procedures for a Large Class of Non-convex Models in the Calculus of Variations

Submitted:

10 July 2024

Posted:

11 July 2024

Read the latest preprint version here

Abstract
This article develops duality principles and numerical results for a large class of non-convex variational models. The main results are based on fundamental tools of convex analysis, duality theory and calculus of variations. More specifically the approach is established for a class of non-convex functionals similar as those found in some models in phase transition. Finally, in some sections we present concerning numerical examples and the respective softwares.
Keywords: 
;  ;  

1. Introduction

In this section we establish a dual formulation for a large class of models in non-convex optimization. It is worth highlighting the main duality principle is applied to double well models similar as those found in the phase transition theory.
Such results are based on the works of J.J. Telega and W.R. Bielski [1,2,3,4] and on a D.C. optimization approach developed in Toland [5]. About the other references, details on the Sobolev spaces involved are found in [6]. Related results on convex analysis and duality theory are addressed in [7,8,9,10,11,12,13].
Similar models on the superconductivity physics may be found in [14,15,16].
At this point we recall that the duality principles are important since the related dual variational formulations are either convex (in fact concave) or have a large region of convexity around their critical points. These features are relevant considering that, from a concerning strict convexity, the standard Newton, Newton type and similar methods are in general convergent. Moreover, the dual variational formulations are also relevant since in some situations, it is possible to assure the global optimality of some critical points which satisfy certain specific constraints theoretically established.
Among the main results here developed, we highlight the duality principles for the quasi-convex formulations in the context of the vectorial calculus of variations. An important example in non-linear elasticity is addressed along the text in details.
Also, for the applications in physics in the final sections, we believe to have found a path to connect the quantum approach with a more classical one in a unified framework.
Indeed, we have presented a path to model a great variety of chemical reactions through such a connection between the atomic and classical worlds.
Finally, in this text we adopt the standard Einstein convention of summing up repeated indices, unless otherwise indicated.
In order to clarify the notation, here we introduce the definition of topological dual space.
Theorem 1 (Topological dual spaces). 
Let U be a Banach space. We shall define its dual topological space, as the set of all linear continuous functionals defined on U. We suppose such a dual space of U, may be represented by another Banach space U , through a bilinear form · , · U : U × U R (here we are referring to standard representations of dual spaces of Sobolev and Lebesgue spaces). Thus, given f : U R linear and continuous, we assume the existence of a unique u U such that
f ( u ) = u , u U , u U .
The norm of f , denoted by f U , is defined as
f U = sup u U { | u , u U | : u U 1 } u U .
At this point we start to describe the primal and dual variational formulations.

2. A General Duality Principle Non-Convex Optimization

In this section we present a duality principle applicable to a model in phase transition.
This case corresponds to the vectorial one in the calculus of variations.
Let Ω R n be an open, bounded, connected set with a regular (Lipschitzian) boundary denoted by Ω .
Consider a functional J : V R where
J ( u ) = F ( u 1 , , u N ) + G ( u 1 , , u N ) u i , h i L 2 ,
and where
F ( u 1 , , u N ) = Ω f ( u 1 , , u N ) d x
f : R N × n R is a three times Fréchet differentiable function not necessarily convex. Moreover,
V = { u = ( u 1 , , u N ) W 1 , p ( Ω ; R N ) : u = u 0 on Ω } ,
h = ( h 1 , , h N ) L 2 ( Ω ; R N ) , and 1 < p < + .
We assume there exists α R such that
α = inf u V J ( u ) .
Furthermore, suppose G is Fréchet differentiable but not necessarily convex. A global optimum point may not be attained for J so that the problem of finding a global minimum for J may not be a solution.
Anyway, one question remains, how the minimizing sequences behave close the infimum of J.
We intend to use duality theory to approximately solve such a global optimization problem.
Define V 0 = W 0 1 , 2 ( Ω ; R N ) and
V 0 ( u ) = { ϕ V 0 : supp ϕ B ( u ) } ,
where
B ( u ) = { x Ω : f ( u ( x ) ) < f ( u ( x ) ) } .
Moreover, Y 1 = Y 1 = L 2 ( Ω ; R N × n ) , Y 2 = Y 2 = L 2 ( Ω ; R N × n ) , Y 3 = Y 3 = L 2 ( Ω ; R N ) , so that at this point we define, F 1 : V × V 0 R , G 1 : V R , G 2 : V R , G 3 : V 0 R and G 4 : V R , by
F 1 ( u , ϕ ) = F ( u 1 + ϕ 1 , , u N + ϕ N ) + K 2 Ω u j · u j d x + K 2 2 Ω ϕ j · ϕ j d x
and
G 1 ( u 1 , , u n ) = G ( u 1 , , u N ) + K 1 2 Ω u j u j d x u i , f i L 2 ,
G 2 ( u 1 , , u N ) = K 1 2 Ω u j · u j d x ,
G 3 ( ϕ 1 , , ϕ N ) = K 2 2 Ω ϕ j · ϕ j d x ,
and
G 4 ( u 1 , , u N ) = K 1 2 Ω u j u j d x .
Define now J 1 : V × V 0 R ,
J 1 ( u , ϕ ) = F ( u + ϕ ) + G ( u ) u i , h i L 2 .
Observe that
J 1 ( u , ϕ ) = F 1 ( u , ϕ ) + G 1 ( u ) G 2 ( u ) G 3 ( ϕ ) G 4 ( u ) F 1 ( u , ϕ ) + G 1 ( u ) u , z 1 L 2 ϕ , z 2 L 2 u , z 3 L 2 + sup v 1 Y 1 { v 1 , z 1 L 2 G 2 ( v 1 ) } + sup v 2 Y 2 { v 2 , z 2 L 2 G 3 ( v 2 ) } + sup u V { u , z 3 L 2 G 4 ( u ) } = F 1 ( u , ϕ ) + G 1 ( u ) u , z 1 L 2 ϕ , z 2 L 2 u , z 3 L 2 + G 2 ( z 1 ) + G 3 ( z 2 ) + G 4 ( z 3 ) = J 1 ( u , ϕ , z ) ,
u V , ϕ V 0 ( u ) , z = ( z 1 , z 2 , z 3 ) Y = Y 1 × Y 2 × Y 3 .
From the general results in [5], we may infer that
inf ( u , ϕ ) V × V 0 ( u ) J ( u , ϕ ) = inf ( u , ϕ , z ) V × V 0 ( u ) × Y J 1 ( u , ϕ , z ) .
On the other hand
inf u V J ( u ) inf ( u , ϕ ) V × V 0 ( u ) J 1 ( u , ϕ ) .
From these last two results we may obtain
inf u V J ( u ) inf ( u , ϕ , z ) V × V 0 ( u ) × Y J 1 ( u , ϕ , z ) .
Moreover, from standards results on convex analysis, we may have
inf u V J 1 ( u , ϕ , z ) = inf u V { F 1 ( u , ϕ ) + G 1 ( u ) u , z 1 L 2 ϕ , z 2 L 2 u , z 3 L 2 + G 2 ( z 1 ) + G 3 ( z 2 ) + G 4 ( z 3 ) } = sup ( v 1 , v 2 ) C { F 1 ( v 1 + z 1 , ϕ ) G 1 ( v 2 + z 3 ) ϕ , z 2 L 2 + G 2 ( z 1 ) + G 3 ( z 2 ) + G 4 ( z 3 ) } ,
where
C = { v = ( v 1 , v 2 ) Y 1 × Y 3 : div ( v 1 ) i + ( v 2 ) i = 0 , i { 1 , , N } } ,
F 1 ( v 1 + z 1 , ϕ ) = sup u V { u , div ( z 1 + v 1 ) L 2 F 1 ( u , ϕ ) } ,
and
G 1 ( v 2 + z 2 ) = sup u V { u , v 2 + z 2 L 2 G 1 ( u ) } .
Thus, defining
J 2 ( ϕ , z , v ) = F 1 ( v 1 + z 1 , ϕ ) G 1 ( v 2 + z 3 ) ϕ , z 2 L 2 + G 2 ( z 1 ) + G 3 ( z 2 ) + G 4 ( z 3 ) ,
we have got
inf u V J ( u ) inf ( u , ϕ ) V × V 0 J 1 ( u , ϕ ) = inf ( u , ϕ , z ) V × V 0 ( u ) × Y J 1 ( u , ϕ , z ) = inf z Y inf ϕ V 0 sup v C J 2 ( ϕ , z , v ) .
Finally, observe that
inf u V J ( u ) inf z Y inf ϕ V 0 ( u ) sup v C J 2 ( ϕ , z , v ) sup v C inf ( z , ϕ ) Y × V 0 ( u ) J 2 ( ϕ , z , v ) .
This last variational formulation corresponds to a concave relaxed formulation in v concerning the original primal formulation.

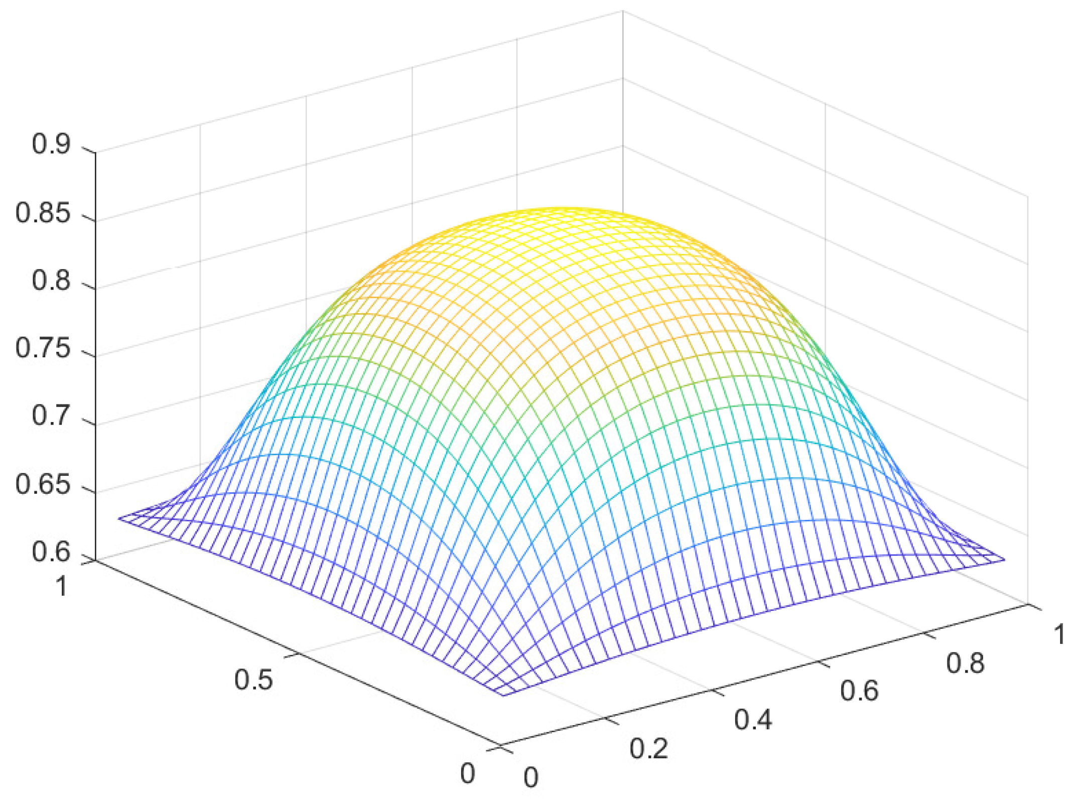
3. Another Duality Principle for a Simpler Related Model in Phase Transition with a Respective Numerical Example

In this section we present another duality principle for a related model in phase transition.
Let Ω = [ 0 , 1 ] R and consider a functional J : V R where
J ( u ) = 1 2 Ω ( ( u ) 2 1 ) 2 d x + 1 2 Ω u 2 d x u , f L 2 ,
and where
V = { u W 1 , 4 ( Ω ) : u ( 0 ) = 0 and u ( 1 ) = 1 / 2 }
and f L 2 ( Ω ) .
A global optimum point is not attained for J so that the problem of finding a global minimum for J has no solution.
Anyway, one question remains, how the minimizing sequences behave close the infimum of J.
We intend to use duality theory to approximately solve such a global optimization problem.
Denoting V 0 = W 0 1 , 4 ( Ω ) , at this point we define, F : V R and F 1 : V × V 0 R by
F ( u ) = 1 2 Ω ( ( u ) 2 1 ) 2 d x ,
and
F 1 ( u , ϕ ) = 1 2 Ω ( ( u + ϕ ) 2 1 ) 2 d x .
Observe that
F ( u ) inf ϕ V 0 F 1 ( u , ϕ ) , u V .
In order to restrict the action of ϕ on the region where the primal functional is non-convex, we redefine a not relabeled
V 0 = ϕ W 0 1 , 4 ( Ω ) : ( ϕ ) 2 1 0 , in Ω
and define also
F 2 : V × V 0 R ,
F 3 : V × V 0 R
and
G : V × V 0 R
by
F 2 ( u , ϕ ) = 1 2 Ω ( ( u + ϕ ) 2 1 ) 2 d x + 1 2 Ω u 2 d x u , f L 2 ,
F 3 ( u , ϕ ) = F 2 ( u , ϕ ) + K 2 Ω ( u ) 2 d x + K 1 2 Ω ( ϕ ) 2 d x
and
G ( u , ϕ ) = K 2 Ω ( u ) 2 d x + K 1 2 Ω ( ϕ ) 2 d x
Denoting Y = Y = L 2 ( Ω ) we also define the polar functional G : Y × Y R by
G ( v , v 0 ) = sup ( u , ϕ ) V × V 0 { u , v L 2 + ϕ , v 0 L 2 G ( u , ϕ ) } .
Observe that
inf u U J ( u ) inf ( ( u , ϕ ) , ( v , v 0 ) ) V × V 0 × [ Y ] 2 { G ( v , v 0 ) u , v L 2 ϕ , v 0 L 2 + F 3 ( u , ϕ ) } .
With such results in mind, we define a relaxed primal dual variational formulation for the primal problem, represented by J 1 : V × V 0 × [ Y ] 2 R , where
J 1 ( u , ϕ , v , v 0 ) = G ( v , v 0 ) u , v L 2 ϕ , v 0 L 2 + F 3 ( u , ϕ ) .
Having defined such a functional, we may obtain numerical results by solving a sequence of convex auxiliary sub-problems, through the following algorithm (in order to obtain the concerning critical points, at first we have neglected the constraint ( ϕ ) 2 1 0 in Ω ).
1.
Set K 0.1 and K 1 = 120.0 and 0 < ε 1 .
2.
Choose ( u 1 , ϕ 1 ) V × V 0 , such that u 1 1 , < 1 and ϕ 1 1 , < 1 .
3.
Set n = 1 .
4.
Calculate ( v n , ( v 0 ) n ) solution of the system of equations:
J 1 ( u n , ϕ n , v n , ( v 0 ) n ) v = 0
and
J 1 ( u n , ϕ n , v n , ( v 0 ) n ) v 0 = 0 ,
that is
G ( v n , ( v 0 ) n ) v u n = 0
and
G ( v n , ( v 0 ) n ) v 0 ϕ n = 0
so that
v n = G ( u n , ϕ n ) u
and
( v 0 ) n = G ( u n , ϕ n ) ϕ
5.
Calculate ( u n + 1 , ϕ n + 1 ) by solving the system of equations:
J 1 ( u n + 1 , ϕ n + 1 , v n , ( v 0 ) n ) u = 0
and
J 1 ( u n + 1 , ϕ n + 1 , v n , ( v 0 ) n ) ϕ = 0
that is
v n + F 3 ( u n + 1 , ϕ n + 1 ) u = 0
and
( v 0 ) n + F 3 ( u n + 1 , ϕ n + 1 ) ϕ = 0
6.
If max { u n u n + 1 , ϕ n + 1 ϕ n } ε , then stop, else set n : = n + 1 and go to item 4.
At this point, we present the corresponding software in MAT-LAB, in finite differences and based on the one-dimensional version of the generalized method of lines.
Here the software.
***********************
1.
clear all
m8=300;
d=1/m8;
K=0.1;
K1=120;
for i=1:m8
u o ( i , 1 ) = i 2 d / 2 ;
vo(i,1)=i*d/10;
yo(i,1)=sin(i*d*pi)/2;
end;
k=1;
b12=1.0;
while ( b 12 > 10 4.3 ) and ( k < 230000 )
k=k+1;
for i=1:m8-1
duo(i,1)=(uo(i+1,1)-uo(i,1))/d;
dvo(i,1)=(vo(i+1,1)-vo(i,1))/d;
end;
m9=zeros(2,2);
m9(1,1)=1;
i=1;
f 1 = 6 ( d u o ( i , 1 ) + d v o ( i , 1 ) ) 2 2 ;
m80(1,1,i)=-f1-K;
m80(1,2,i)=-f1;
m80(2,1,i)=-f1;
m80(2,2,i)=-f1-K1;
y 11 ( 1 , i ) = K ( u o ( i + 1 , 1 ) 2 u o ( i , 1 ) ) / d 2 y o ( i , 1 ) ;
y 11 ( 2 , i ) = K 1 ( v o ( i + 1 , 1 ) 2 v o ( i , 1 ) ) / d 2 ;
m 12 = 2 m 80 ( : , : , i ) m 9 d 2 ;
m50(:,:,i)=m80(:,:,i)*inv(m12);
z(:,i)=inv(m12)*y11(:,i)* d 2 ;
for i=2:m8-1
f 1 = 6 ( d u o ( i , 1 ) + d v o ( i , 1 ) ) 2 2 ;
m80(1,1,i)=-f1-K;
m80(1,2,i)=-f1;
m80(2,1,i)=-f1;
m80(2,2,i)=-f1-K1;
y 11 ( 1 , i ) = K ( u o ( i + 1 , 1 ) 2 u o ( i , 1 ) + u o ( i 1 , 1 ) ) / d 2 y o ( i , 1 ) ;
y 11 ( 2 , i ) = K 1 ( v o ( i + 1 , 1 ) 2 v o ( i , 1 ) + v o ( i 1 , 1 ) ) / d 2 ;
m 12 = 2 m 80 ( : , : , i ) m 9 d 2 m 80 ( : , : , i ) m 50 ( : , : , i 1 ) ;
m50(:,:,i)=inv(m12)*m80(:,:,i);
z ( : , i ) = i n v ( m 12 ) ( y 11 ( : , i ) d 2 + m 80 ( : , : , i ) z ( : , i 1 ) ) ;
end;
U(1,m8)=1/2;
U(2,m8)=0.0;
for i=1:m8-1
U(:,m8-i)=m50(:,:,m8-i)*U(:,m8-i+1)+z(:,m8-i);
end;
for i=1:m8
u(i,1)=U(1,i);
v(i,1)=U(2,i);
end;
b12=max(abs(u-uo))
uo=u;
vo=v;
u(m8/2,1)
end;
for i=1:m8
y(i)=i*d;
end;
plot(y,uo)
**************************************
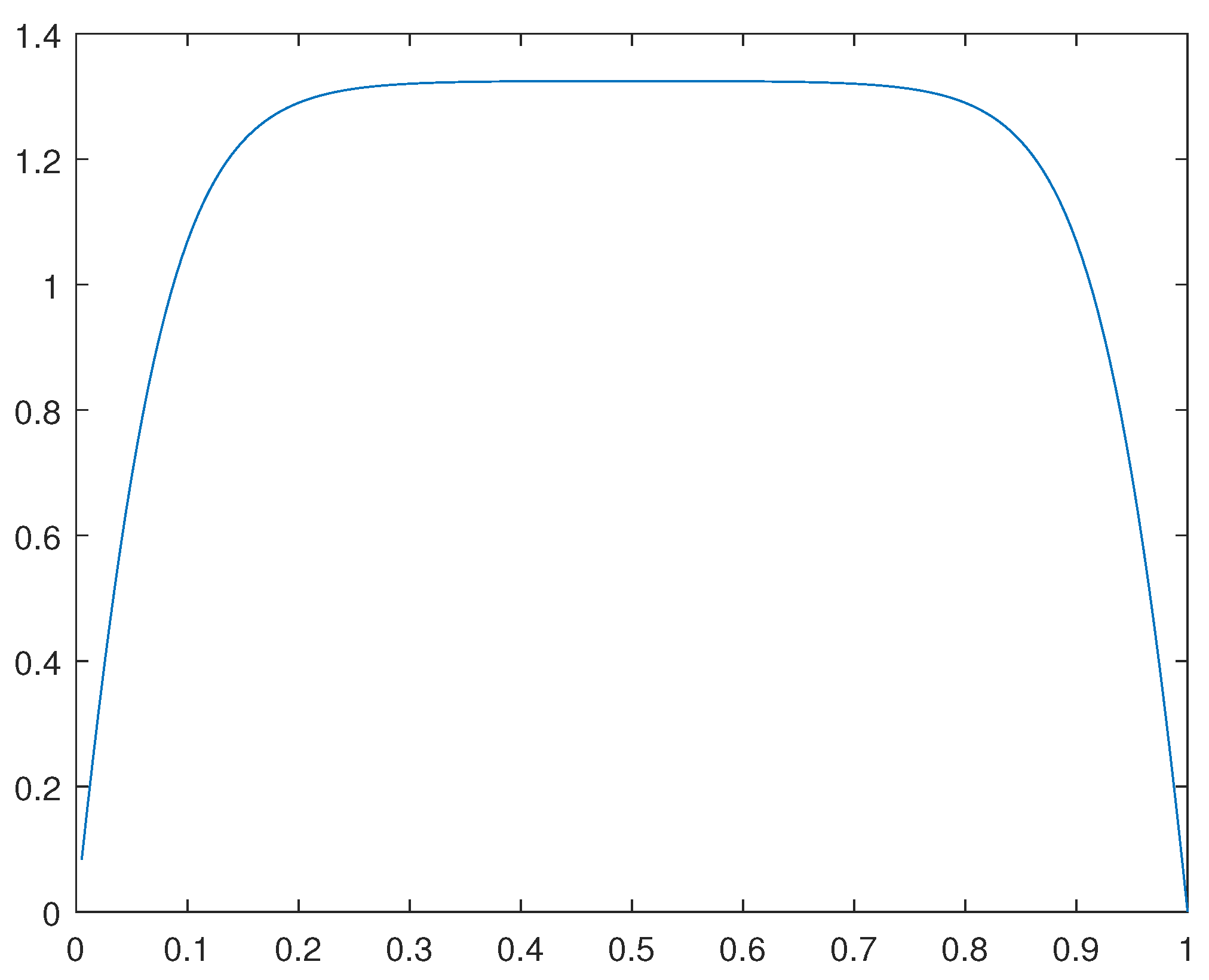
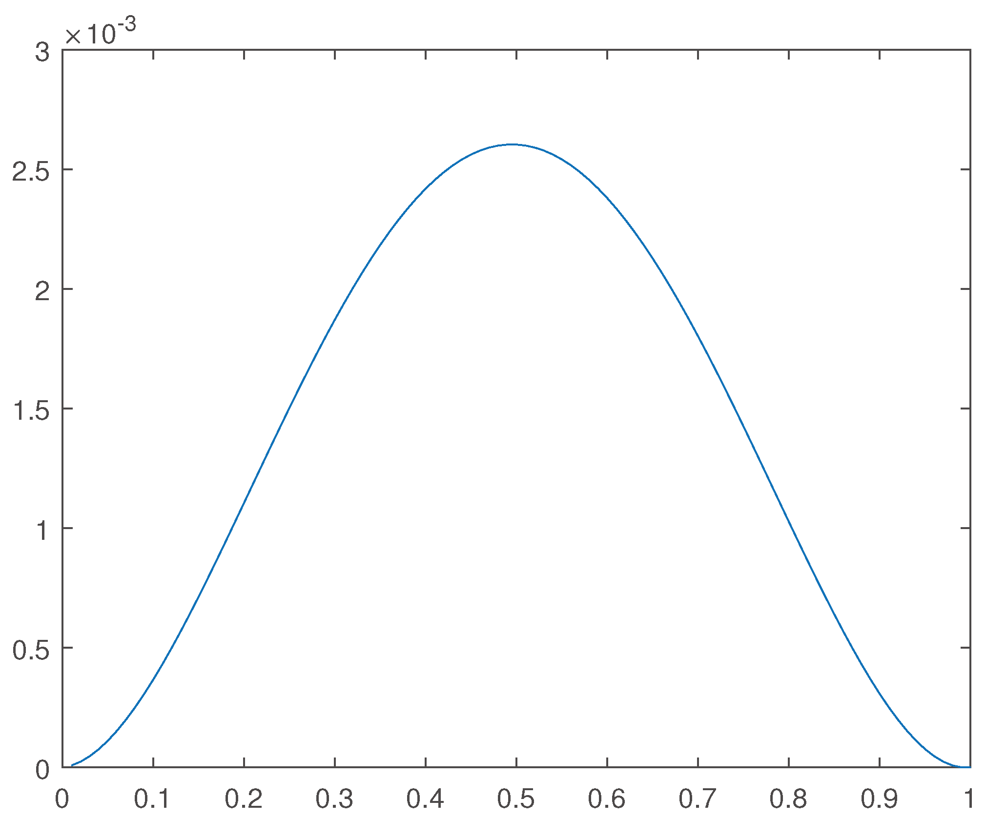
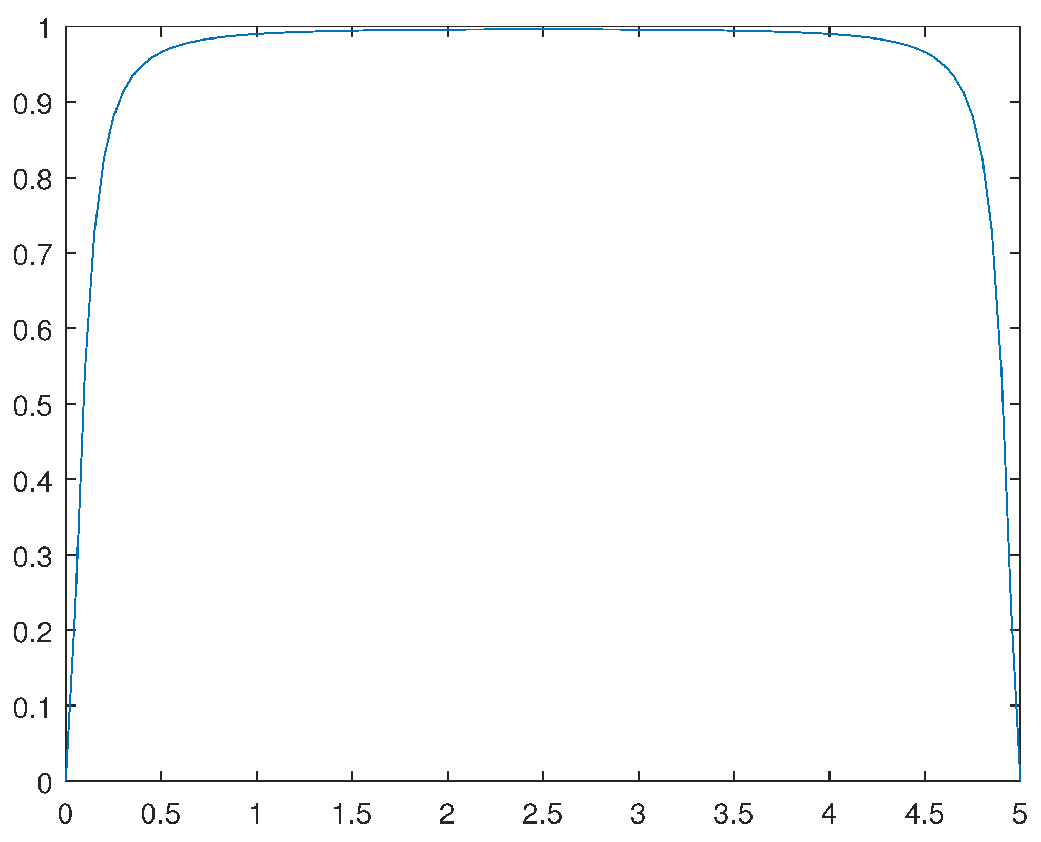
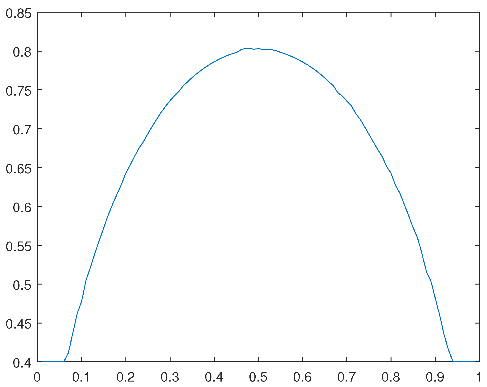
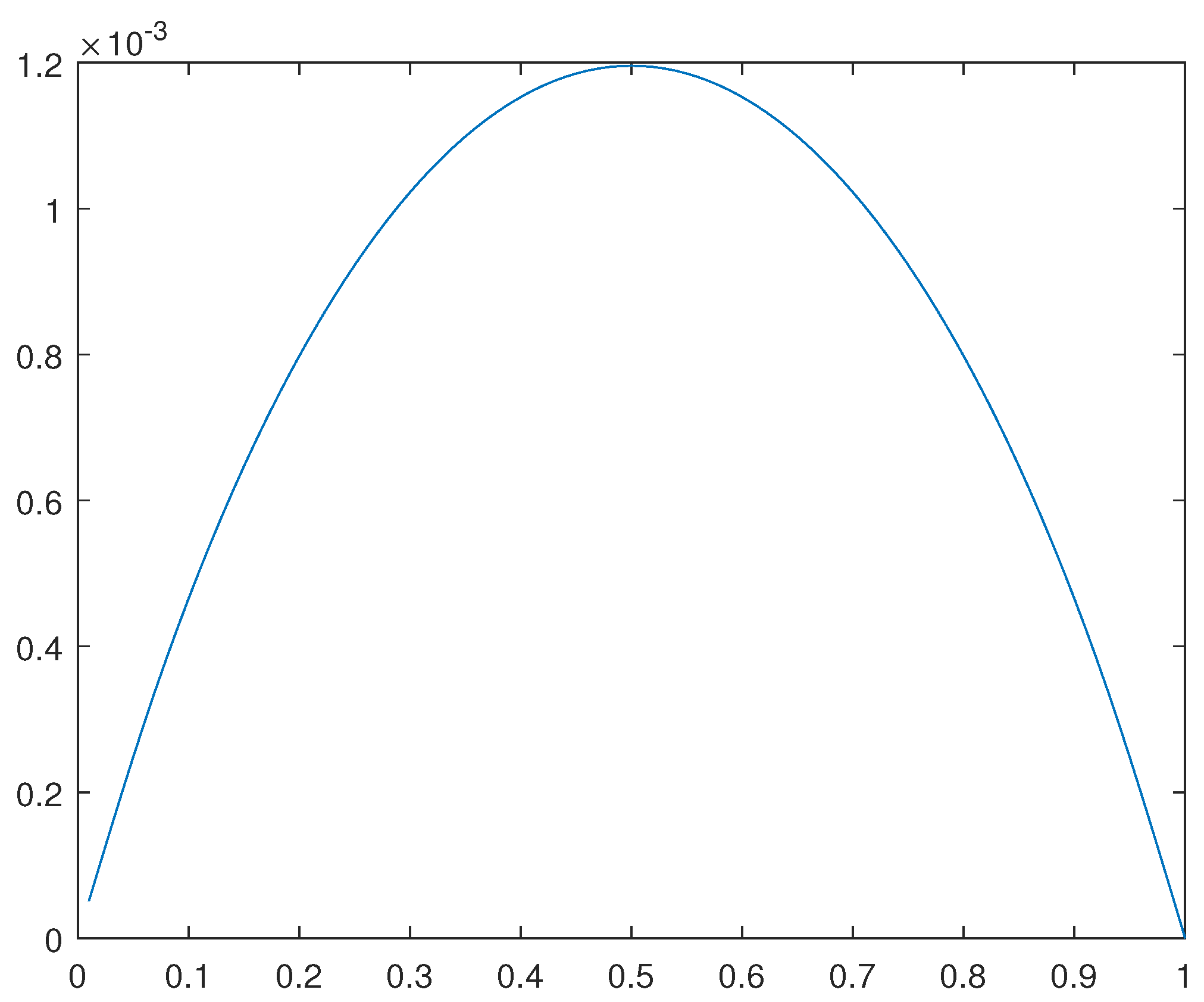
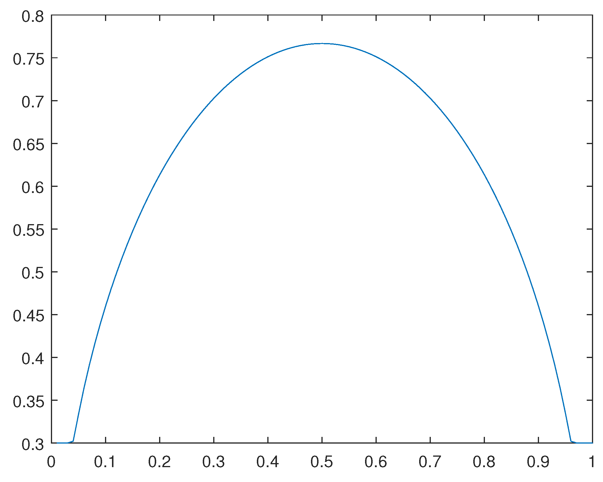
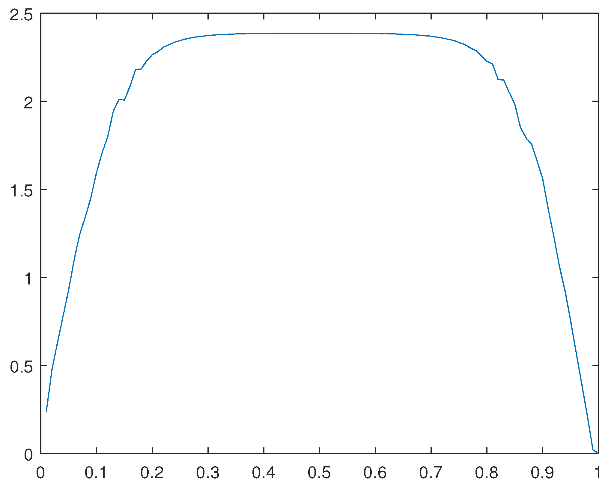
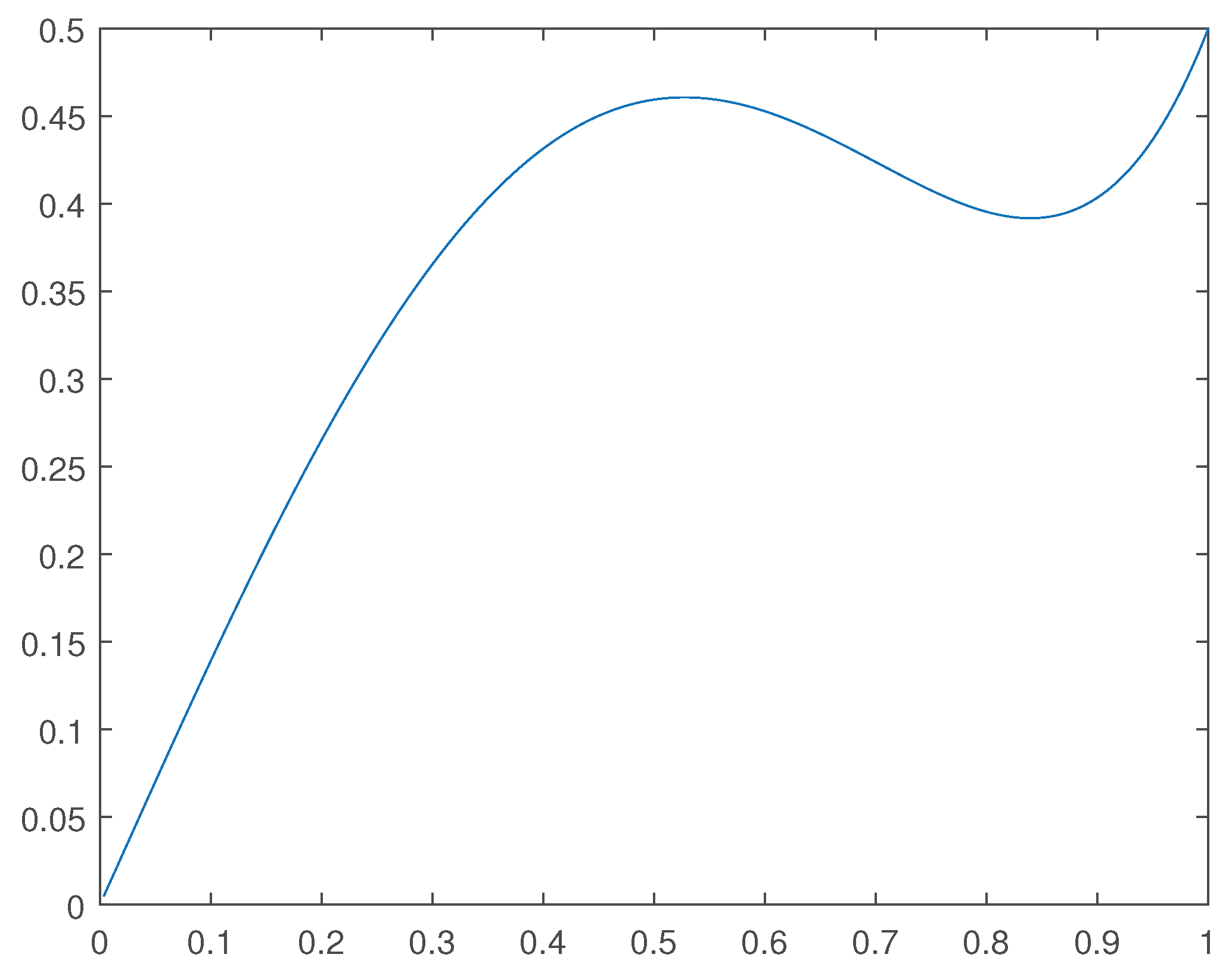
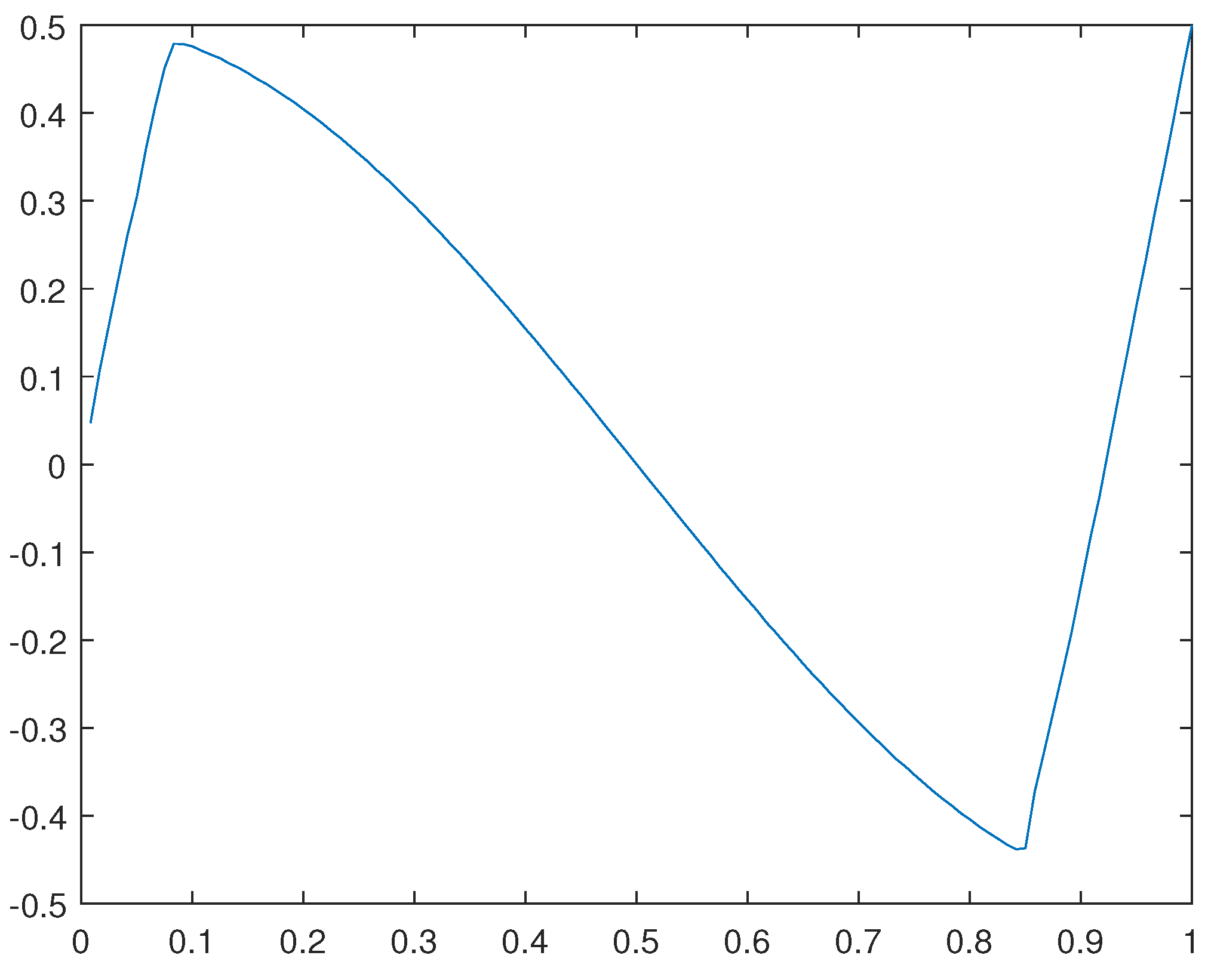
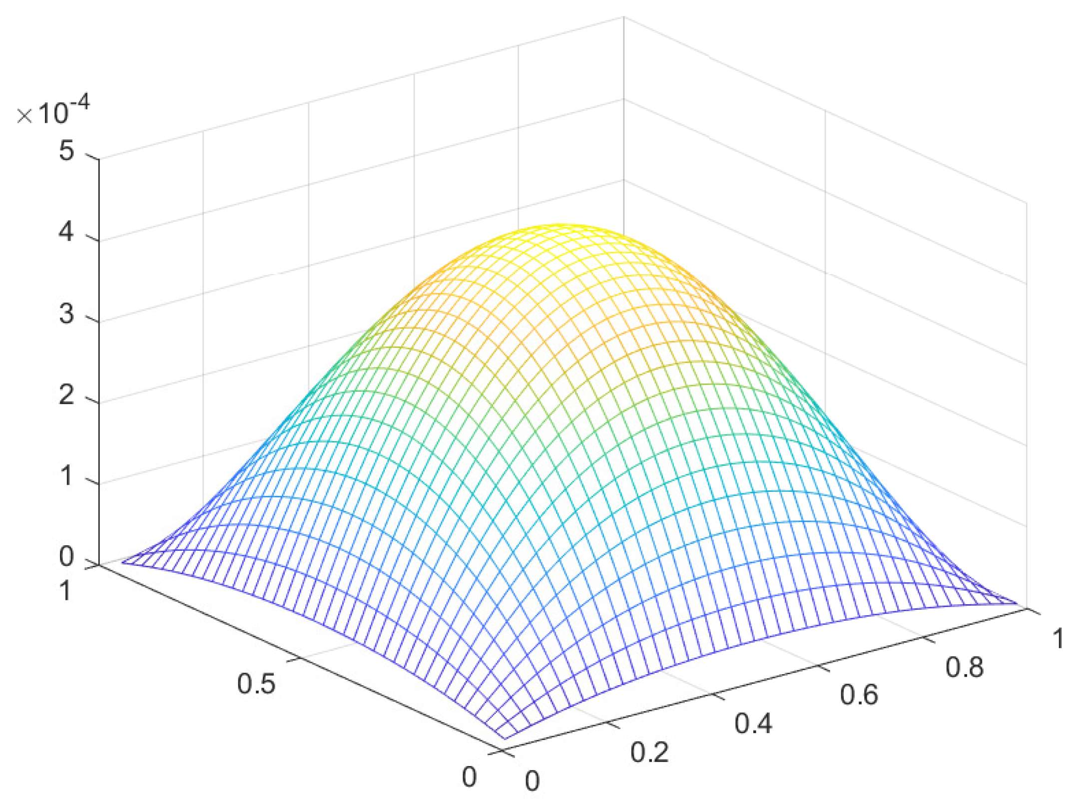
For the case in which f ( x ) = 0 , we have obtained numerical results for K = 0.1 and K 1 = 120 . For such a concerning solution u 0 obtained, please see Figure 1. For the case in which f ( x ) = sin ( π x ) / 2 , we have obtained numerical results also for K = 0.1 and K 1 = 120 . For such a concerning solution u 0 obtained, please see Figure 2.
Remark 1. 
Observe that the solutions obtained are approximate critical points. They are not, in a classical sense, the global solutions for the related optimization problems. Indeed, such solutions reflect the average behavior of weak cluster points for concerning minimizing sequences.

3.1. A General Proposal for Relaxation

Let Ω R n be an open, bounded and connected set with a regular (Lipschitzian) boundary denoted by Ω .
Consider a functional J : V R where
J ( u ) = F ( u ) + G ( u ) u , f 1 L 2 ,
where
V = u W 1 , 4 ( Ω ; R N ) : u = u 0 on Ω ,
u 0 C 1 ( Ω ; R N ) ,
f 1 L 2 ( Ω ; R N ) , G : V R is convex and Fréchet differentiable, and
F ( u ) = Ω f ( u ) d x ,
where f : R N × n R is also Fréchet differentiable.
Assume there exists N ^ N such that
W h y R N × n : f ( y ) < f ( y ) = j = 1 N ^ W j
where for each j { 1 , , N ^ } W j R N × n is an open connected set such that W j is regular. We also suppose
W j ¯ W k ¯ = , j k .
Define
W ^ j = v j W 0 1 , 4 ( Ω ; R N ) ; v j ( x ) W j , a . e . in Ω
and define also
W = v = ( v 1 , , v N ^ ) : v j W ^ j j { 1 , , N ^ } and supp v j supp v k = , j k .
At this point we define
h 5 ( u ( x ) , v ( x ) ) = f ( u ( x ) + v j ( x ) ) , if u ( x ) W j , f ( u ( x ) ) , if u ( x ) W h ,
and
H ( u ) = inf v W u Ω h 5 ( u , v ) d x ,
where
W u = { v W : u ( x ) + v j ( x ) W j , if u ( x ) W j , a . e . in Ω , j { 1 , , N ^ } } .
Moreover, we propose the relaxed functional
J 1 ( u ) = H ( u ) + G ( u ) u , f 1 L 2 .
Observe that clearly
inf u V J 1 ( u ) inf u V J ( u ) .

4. A Convex Dual Variational Formulation for A Third Similar Model

In this section we present another duality principle for a third related model in phase transition.
Let Ω = [ 0 , 1 ] R and consider a functional J : V R where
J ( u ) = 1 2 Ω min { ( u 1 ) 2 , ( u + 1 ) 2 } d x + 1 2 Ω u 2 d x u , f L 2 ,
and where
V = { u W 1 , 2 ( Ω ) : u ( 0 ) = 0 and u ( 1 ) = 1 / 2 }
and f L 2 ( Ω ) .
A global optimum point is not attained for J so that the problem of finding a global minimum for J has no solution.
Anyway, one question remains, how the minimizing sequences behave close to the infimum of J.
We intend to use the duality theory to solve such a global optimization problem in an appropriate sense to be specified.
At this point we define, F : V R and G : V R by
F ( u ) = 1 2 Ω min { ( u 1 ) 2 , ( u + 1 ) 2 } d x = 1 2 Ω ( u ) 2 d x Ω | u | d x + 1 / 2 F 1 ( u ) ,
and
G ( u ) = 1 2 Ω u 2 d x u , f L 2 .
Denoting Y = Y = L 2 ( Ω ) we also define the polar functional F 1 : Y R and G : Y R by
F 1 ( v ) = sup v Y { v , v L 2 F 1 ( v ) } = 1 2 Ω ( v ) 2 d x + Ω | v | d x ,
and
G ( ( v ) ) = sup u V { u , v L 2 G ( u ) } = 1 2 Ω ( ( v ) + f ) 2 d x 1 2 v ( 1 ) .
Observe this is the scalar case of the calculus of variations, so that from the standard results on convex analysis, we have
inf u V J ( u ) = max v Y { F 1 ( v ) G ( ( v ) ) } .
Indeed, from the direct method of the calculus of variations, the maximum for the dual formulation is attained at some v ^ Y .
Moreover, the corresponding solution u 0 V is obtained from the equation
u 0 = G ( ( v ^ ) ) ( v ) = ( v ^ ) + f .
Finally, the Euler-Lagrange equations for the dual problem stands for
( v ) + f v sign ( v ) = 0 , in Ω , ( v ) ( 0 ) + f ( 0 ) = 0 , ( v ) ( 1 ) + f ( 1 ) = 1 / 2 ,
where sign ( v ( x ) ) = 1 if v ( x ) > 0 , sign ( v ( x ) ) = 1 , if v ( x ) < 0 and
1 sign ( v ( x ) ) 1 ,
if v ( x ) = 0 .
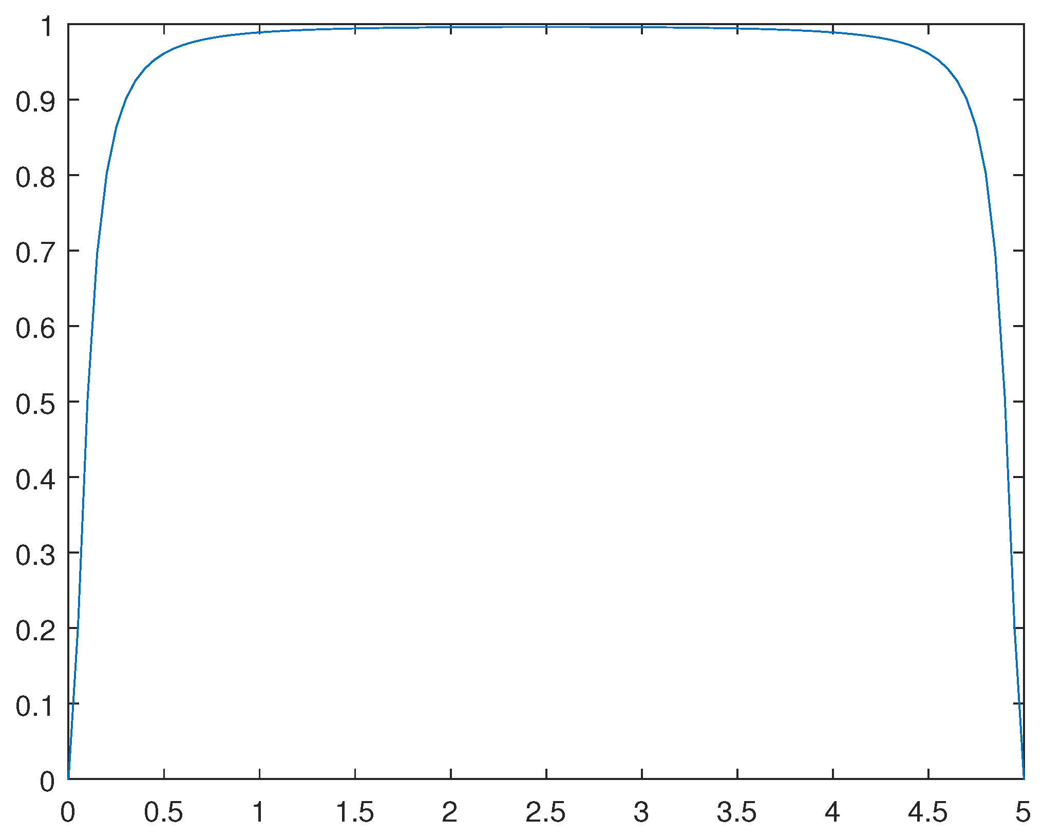
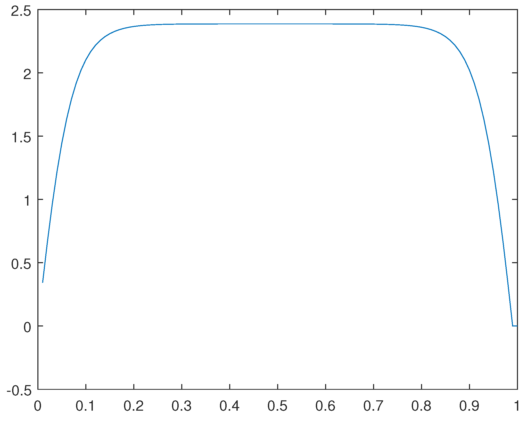
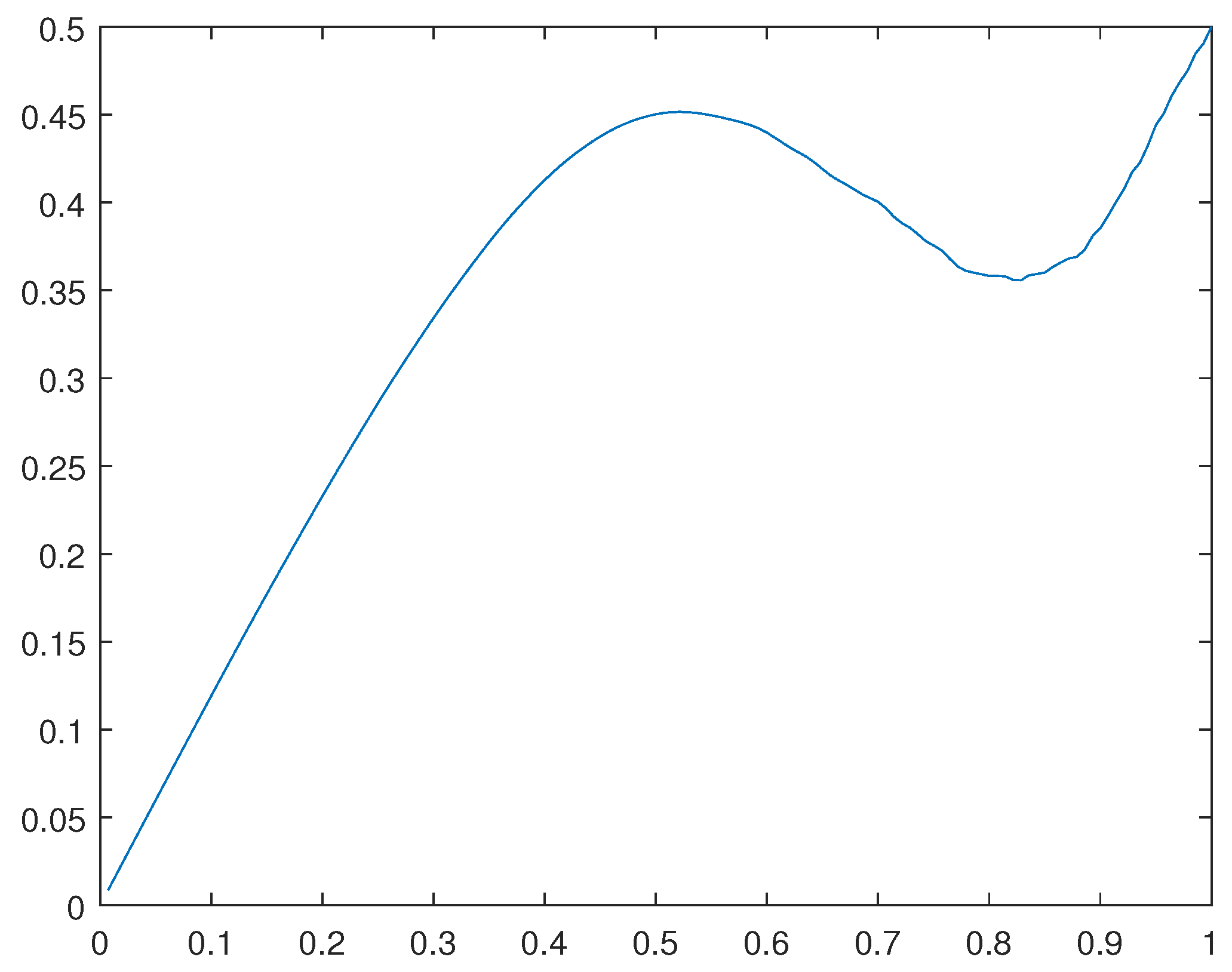
We have computed the solutions v and corresponding solutions u 0 V for the cases in which f ( x ) = 0 and f ( x ) = sin ( π x ) / 2 .
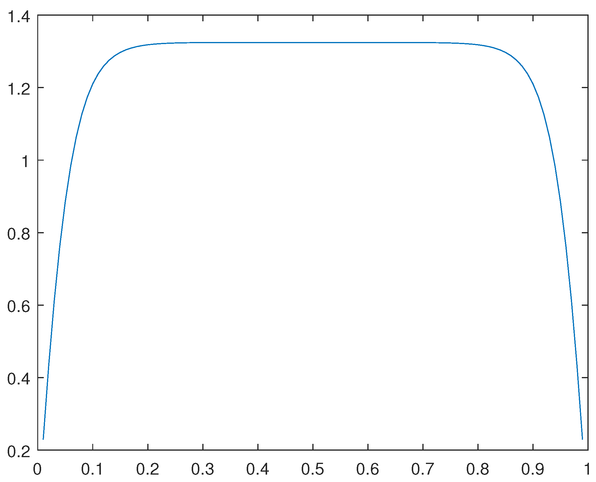
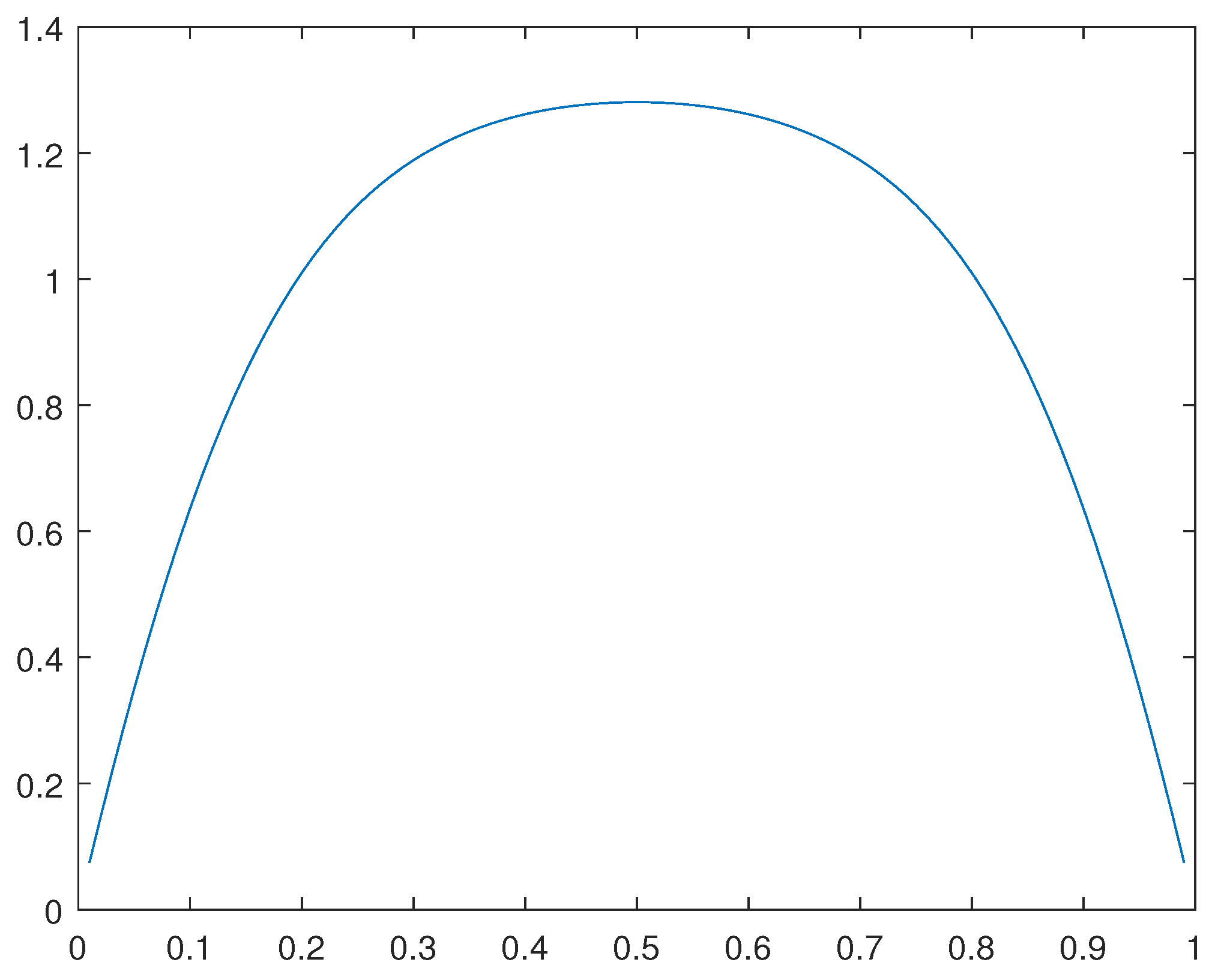
For the solution u 0 ( x ) for the case in which f ( x ) = 0 , please see Figure 3.
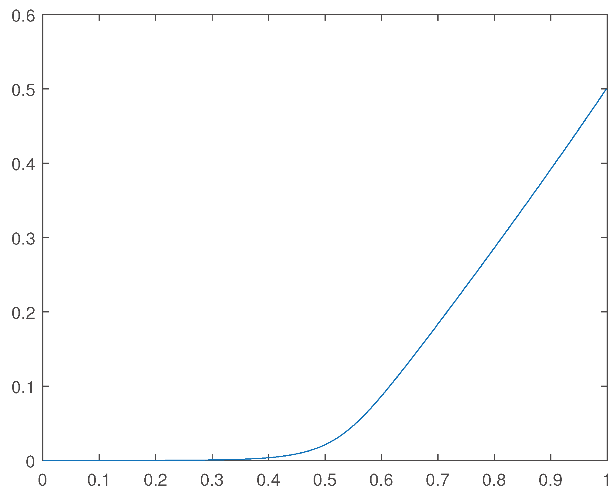
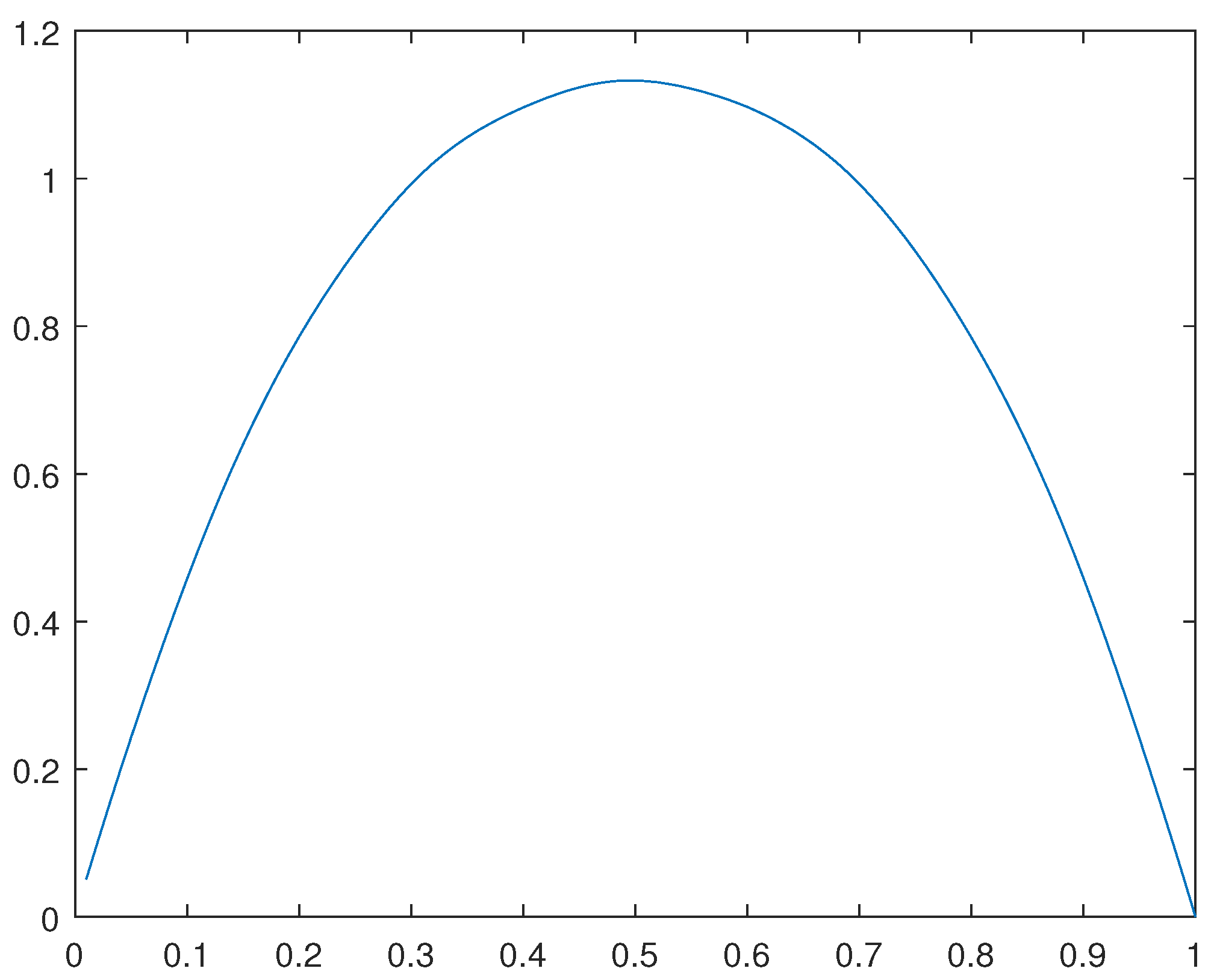
For the solution u 0 ( x ) for the case in which f ( x ) = sin ( π x ) / 2 , please see Figure 4.
Remark 2. 
Observe that such solutions u 0 obtained are not the global solutions for the related primal optimization problems. Indeed, such solutions reflect the average behavior of weak cluster points for concerning minimizing sequences.

4.1. The Slgorithm through Which We Have Obtained the Numerical Results

In this subsection we present the software in MATLAB through which we have obtained the last numerical results.
This algorithm is for solving the concerning Euler-Lagrange equations for the dual problem, that is, for solving the equation
( v ) + f v sign ( v ) = 0 , in Ω , ( v ) ( 0 ) = 0 , ( v ) ( 1 ) = 1 / 2 .
Here the concerning software in MATLAB. We emphasize to have used the smooth approximation
| v | ( v ) 2 + e 1 ,
where a small value for e 1 is specified in the next lines.
*************************************
1.
clear all
2.
m 8 = 800 ; (number of nodes)
3.
d = 1 / m 8 ;
4.
e 1 = 0.00001 ;
5.
f o r i = 1 : m 8
y o ( i , 1 ) = 0.01 ;
y 1 ( i , 1 ) = sin ( π i / m 8 ) / 2 ;
e n d ;
6.
f o r i = 1 : m 8 1
d y 1 ( i , 1 ) = ( y 1 ( i + 1 , 1 ) y 1 ( i , 1 ) ) / d ;
e n d ;
7.
f o r k = 1 : 3000 (we have fixed the number of iterations)
i = 1 ;
h 3 = 1 / v o ( i , 1 ) 2 + e 1 ;
m 12 = 1 + d 2 h 3 + d 2 ;
m 50 ( i ) = 1 / m 12 ;
z ( i ) = m 50 ( i ) ( d y 1 ( i , 1 ) d 2 ) ;
8.
f o r i = 2 : m 8 1
h 3 = 1 / v o ( i , 1 ) 2 + e 1 ;
m 12 = 2 + h 3 d 2 + d 2 m 50 ( i 1 ) ;
m 50 ( i ) = 1 / m 12 ;
z ( i ) = m 50 ( i ) ( z ( i 1 ) + d y 1 ( i , 1 ) d 2 ) ;
e n d ;
9.
v ( m 8 , 1 ) = ( d / 2 + z ( m 8 1 ) ) / ( 1 m 50 ( m 8 1 ) ) ;
10.
f o r i = 1 : m 8 1
v ( m 8 i , 1 ) = m 50 ( m 8 i ) v ( m 8 i + 1 ) + z ( m 8 i ) ;
e n d ;
11.
v ( m 8 / 2 , 1 )
12.
v o = v ;
e n d ;
13.
f o r i = 1 : m 8 1
u ( i , 1 ) = ( v ( i + 1 , 1 ) v ( i , 1 ) ) / d + y 1 ( i , 1 ) ;
e n d ;
14.
f o r i = 1 : m 8 1
x ( i ) = i d ;
e n d ;
p l o t ( x , u ( : , 1 ) )
********************************

5. An Improvement of the Convexity Conditions for a Non-convex Related Model through an Approximate Primal Formulation

In this section we develop an approximate primal dual formulation suitable for a large class of variational models.
Here, the applications are for the Kirchhoff-Love plate model, which may be found in Ciarlet, [17].
At this point we start to describe the primal variational formulation.
Let Ω R 2 be an open, bounded, connected set which represents the middle surface of a plate of thickness h. The boundary of Ω , which is assumed to be regular (Lipschitzian), is denoted by Ω . The vectorial basis related to the cartesian system { x 1 , x 2 , x 3 } is denoted by ( a α , a 3 ) , where α = 1 , 2 (in general Greek indices stand for 1 or 2), and where a 3 is the vector normal to Ω , whereas a 1 and a 2 are orthogonal vectors parallel to Ω . Also, n is the outward normal to the plate surface.
The displacements will be denoted by
u ^ = { u ^ α , u ^ 3 } = u ^ α a α + u ^ 3 a 3 .
The Kirchhoff-Love relations are
u ^ α ( x 1 , x 2 , x 3 ) = u α ( x 1 , x 2 ) x 3 w ( x 1 , x 2 ) , α and u ^ 3 ( x 1 , x 2 , x 3 ) = w ( x 1 , x 2 ) .
Here h / 2 x 3 h / 2 so that we have u = ( u α , w ) U where
U = u = ( u α , w ) W 1 , 2 ( Ω ; R 2 ) × W 2 , 2 ( Ω ) , u α = w = w n = 0 on Ω = W 0 1 , 2 ( Ω ; R 2 ) × W 0 2 , 2 ( Ω ) .
It is worth emphasizing that the boundary conditions here specified refer to a clamped plate.
We also define the operator Λ : U Y × Y , where Y = Y = L 2 ( Ω ; R 2 × 2 ) , by
Λ ( u ) = { γ ( u ) , κ ( u ) } ,
γ α β ( u ) = u α , β + u β , α 2 + w , α w , β 2 ,
κ α β ( u ) = w , α β .
The constitutive relations are given by
N α β ( u ) = H α β λ μ γ λ μ ( u ) ,
M α β ( u ) = h α β λ μ κ λ μ ( u ) ,
where: { H α β λ μ } and h α β λ μ = h 2 12 H α β λ μ , are symmetric positive definite fourth order tensors. From now on, we denote { H ¯ α β λ μ } = { H α β λ μ } 1 and { h ¯ α β λ μ } = { h α β λ μ } 1 .
Furthermore { N α β } denote the membrane force tensor and { M α β } the moment one. The plate stored energy, represented by ( G Λ ) : U R is expressed by
( G Λ ) ( u ) = 1 2 Ω N α β ( u ) γ α β ( u ) d x + 1 2 Ω M α β ( u ) κ α β ( u ) d x
and the external work, represented by F : U R , is given by
F ( u ) = w , P L 2 + u α , P α L 2 ,
where P , P 1 , P 2 L 2 ( Ω ) are external loads in the directions a 3 , a 1 and a 2 respectively. The potential energy, denoted by J : U R is expressed by:
J ( u ) = ( G Λ ) ( u ) F ( u )
Define now J 3 : U ˜ R by
J 3 ( u ) = J ( u ) + J 5 ( w ) .
where
J 5 ( w ) = 10 Ω a K b w ln ( a ) K 3 / 2 d x + 10 Ω a K ( b w 1 / 100 ) ln ( a ) K 3 / 2 d x .
In such a case for a = 2.71 , K = 185 , b = P / | P | in Ω and
U ˜ = { u U : w 0.01 and P w 0 a . e . in Ω } ,
we get
J 3 ( u ) w = J ( u ) w + J 5 ( u ) w J ( u ) w + O ( ± 3.0 ) ,
and
2 J 3 ( u ) w 2 = 2 J ( u ) w 2 + 2 J 5 ( u ) w 2 2 J ( u ) w 2 + O ( 850 ) .
This new functional J 3 has a relevant improvement in the convexity conditions concerning the previous functional J.
Indeed, we have obtained a gain in positiveness for the second variation 2 J ( u ) w 2 , which has increased of order O ( 700 1000 ) .
Moreover the difference between the approximate and exact equation
J ( u ) w = 0
is of order O ( ± 3.0 ) which corresponds to a small perturbation in the original equation for a load of P = 1500 N / m 2 , for example. Summarizing, the exact equation may be approximately solved in an appropriate sense.

5.1. A Duality Principle for the Concerning Quasi-Convex Envelope

In this section, denoting
V 1 = { ϕ = ϕ ( x , y ) W 1 , 2 ( Ω × Ω ; R 2 ) : ϕ = 0 on Ω × Ω } ,
we define the functional J 1 : U × V 1 R , where
J 1 ( u , ϕ ) = G 1 ( { w , α β } ) + G 2 1 2 ( u α , β + u β , α ) + ϕ α , y β + 1 2 w , α w , β w , P L 2 u α , P α L 2 .
where
G 1 ( { w , α β } ) = 1 2 Ω h α β λ μ w , α β w , λ μ d x
and,
G 2 1 2 ( u α , β + u β , α ) + ϕ α , y β + 1 2 w , α w , β = 1 2 | Ω | Ω Ω H α β λ μ 1 2 ( u α , β + u β , α ) + ϕ α , y β ( x , y ) + 1 2 w , α w , β × 1 2 ( u λ , μ + u λ , μ ) + ϕ λ , y μ ( x , y ) + 1 2 w , λ w , μ d x d y
We define also
J 2 ( { u α } , ϕ ) = inf w W 0 2 , 2 ( Ω ) J 1 ( u , ϕ ) ,
and
J 3 ( { u α } ) = inf ϕ V 1 J 2 ( { u α } , ϕ ) .
It is a well known result from the modern Calculus of Variations theory (please, see [18] for details) that
inf u U J ( u ) = inf { u α } W 0 1 , 2 ( Ω ; R 2 ) J 3 ( { u α } ) .
At this point we denote
Y 1 = Y 1 = Y 3 = Y 3 L 2 ( Ω × Ω ; R 4 )
and
Y 2 = Y 2 L 2 ( Ω × Ω ; R 2 ) .
Observe that
J ( u ) = G 1 ( { w , α β } ) + G 2 1 2 ( u α , β + u β , α ) + ϕ α , y β + 1 2 w , α w , β w , P L 2 u α , P α L 2 = G 1 ( { w , α β } ) w , α β , M α β L 2 + w , α β , M α β L 2 + 1 | Ω | Ω Ω w , α ( x ) , Q α ( x , y ) d x d y w , P L 2 1 | Ω | Ω Ω w , α ( x ) , Q α ( x , y ) d x d y + G 2 1 2 ( u α , β + u β , α ) + ϕ α , y β + 1 2 w , α w , β 1 | Ω | Ω Ω 1 2 ( u α , β + u β , α ) + ϕ α , y β + 1 2 w , α w , β , v α β ( x , y ) d x d y + 1 | Ω | Ω Ω 1 2 ( u α , β + u β , α ) + ϕ α , y β + 1 2 w , α w , β , v α β ( x , y ) d x d y u α , P α L 2 inf v 3 Y 3 { ( v 3 ) α β , M α β L 2 + G 1 ( ( v 3 ) α β ) } + inf w W 0 2 , 2 ( Ω ) w , α β , M α β L 2 + 1 | Ω | Ω Ω w , α ( x ) Q α ( x , y ) d x d y w , P L 2 + inf v Y 1 1 | Ω | Ω Ω v α β v α β d x d y + G 2 ( { v α β } ) + inf ( v 2 , { u α } ) Y 2 × W 0 1 , 2 ( Ω ; R 2 ) 1 | Ω | Ω Ω 1 2 ( u α , β + u β , α ) + ϕ α , y β + 1 2 ( v 2 ) α ( x , y ) ( v 2 ) β ( x , y ) × v α β ( x , y ) d x d y u α , P α L 2 + 1 | Ω | Ω Ω ( v 2 ) α ( x , y ) Q α ( x , y ) d x d y G 1 ( M ) 1 2 | Ω | Ω Ω v α β ¯ Q α Q β d x d y 1 2 | Ω | Ω Ω H ¯ α β λ μ v α β v λ μ d x d y ,
u U , ( M , Q ) C , v = { v α β } A where A = A 1 A 2 B ,
A 1 = { { v α β } Y 1 : ( v α β ) , y β = 0 , in Ω } ,
A 2 = { v α β } Y 1 : 1 | Ω | Ω v α β d y , x β + P α = 0 , in Ω ,
B = { v α β } Y 1 : v α β ( x , y ) is positive definite in Ω × Ω .
and
C = ( M , Q ) Y 3 × Y 2 : M α β , α β Ω Q α d y , x α P = 0 , in Ω .
Also
v α β ¯ = v α β 1 ,
and
{ H ¯ α β λ μ } = { H α β λ μ }
in an appropriate tensor sense.
Here it is worth highlighting we have denoted,
G 1 ( M ) = sup v 3 Y 3 { ( v 3 ) α β , M α β L 2 G 1 ( v 3 ) } = 1 2 Ω h ¯ α β λ μ M α β M λ μ d x ,
where we recall that
{ h ¯ α β λ μ } = { h α β λ μ } 1
in an appropriate tensorial sense.
Summarizing, defining J : C × A R by
J ( ( M , Q ) , v ) = G 1 ( M ) 1 2 | Ω | Ω Ω v α β ¯ Q α Q β d x d y 1 2 | Ω | Ω Ω H ¯ α β λ μ v α β v λ μ d x d y ,
we have got
inf u U J ( u ) sup ( ( M , Q ) , v ) C × A J ( ( M , Q ) , v ) .
Remark 3. 
This last dual functional is concave and such a concerning inequality corresponds a duality principle for the relaxed primal formulation.
We emphasize such results are extensions and in some sense complement the original duality principles in the works of Telega and Bielski, [1,2,3].
Moreover, if ( ( M 0 , Q 0 ) , v 0 ) C × A is such that
δ J ( ( M 0 , Q 0 ) , v 0 ) = 0 ,
it is a well known result from the Legendre transform proprieties that the corresponding ( u 0 , ϕ 0 ) V × V 1 such that
( w 0 ) , α β = h ¯ α β λ μ ( M 0 ) λ μ ,
and
( v 0 ) α β = H α β λ ( u 0 ) λ , μ + ( u 0 ) μ , λ 2 + ( ϕ 0 ) λ , y μ + ( ϕ 0 ) μ , y λ 2 + 1 2 ( v 2 0 ) λ ( v 2 0 ) μ ,
( v 0 ) α β , y β = 0 ,
is also such that
δ J 1 ( u 0 , ϕ 0 ) = 0
and
J 1 ( u 0 , ϕ 0 ) = J ( ( M 0 , Q 0 ) , v 0 ) .
From this and
inf u V J ( u ) = inf ( u , ϕ ) V × V 1 J 1 ( u , ϕ ) sup ( ( M , Q ) , v ) C × A J ( ( M , Q ) , v ) ,
we obtain
J 1 ( u 0 , ϕ 0 ) = inf ( u , ϕ ) V × V 1 J 1 ( u , ϕ ) = sup ( ( M , Q ) , v ) C × A J ( ( M , Q ) , v ) = J ( ( M 0 , Q 0 ) , v 0 ) = inf u V J ( u ) .
Also, from the modern calculus of variations theory, there exists a sequence { u n } V such that
u n u 0 , weakly in V ,
and
J ( u n ) J 1 ( u 0 , ϕ 0 ) = inf u V J ( u ) .
From this and the Ekeland variational principle, there exists { v n } V such that
u n v n V 1 / n ,
J ( v n ) inf u V J ( u ) + 1 / n ,
and
δ J ( v n ) V 1 / n , n N ,
so that
v n u 0 , weakly in V ,
and
J ( v n ) J 1 ( u 0 , ϕ 0 ) = inf u V J ( u ) .
Assume now we are dealing with a finite dimensional version of such a model, in a finite elements of finite differences context, for example.
In such a case we have
v n u 0 , strongly in R N
for an appropriate N N .
From continuity we obtain
δ J ( v n ) δ J ( u 0 ) = 0 ,
J ( v n ) J ( u 0 ) .
Summarizing, we have got
J ( u 0 ) = inf u V J ( u ) ,
δ J ( u 0 ) = 0 .
Here we highlight such last results are valid just for this finite-dimensional model version.

6. A Duality Principle for a Related Relaxed Formulation Concerning the Vectorial Approach in the Calculus of Variations

In this section we develop a duality principle for a related vectorial model in the calculus of variations.
Let Ω R n be an open, bounded and connected set with a regular (Lipschitzian) boundary denoted by Ω = Γ .
For 1 < p < + , consider a functional J : V R where
J ( u ) = G ( u ) + F ( u ) u , f L 2 ,
where
V = u W 1 , p ( Ω ; R N ) : u = u 0 on Ω ,
u 0 C 1 ( Ω ¯ ; R N ) and f L 2 ( Ω ; R N ) .
We assume G : Y R and F : V R are Fréchet differentiable and F is also convex.
Also
G ( u ) = Ω g ( u ) d x ,
where g : R N × n R it is supposed to be Fréchet differentiable. Here we have denoted Y = L p ( Ω ; R N × n ) .
We define also J 1 : V × Y 1 R by
J 1 ( u , ϕ ) = G 1 ( u + y ϕ ) + F ( u ) u , f L 2 ,
where
Y 1 = W 1 , p ( Ω × Ω ; R N )
and
G 1 ( u + y ϕ ) = 1 | Ω | Ω Ω g ( u ( x ) + y ϕ ( x , y ) ) d x d y .
Moreover, we define the relaxed functional J 2 : V R by
J 2 ( u ) = inf ϕ V 0 J 1 ( u , ϕ ) ,
where
V 0 = { ϕ Y 1 : ϕ ( x , y ) = 0 , on Ω × Ω } .
Now observe that
J 1 ( u , ϕ ) = G 1 ( u + y ϕ ) + F ( u ) u , f L 2 = 1 | Ω | Ω Ω v ( x , y ) · ( u + y ϕ ( x , y ) ) d y d x + G 1 ( u + y ϕ ) + 1 | Ω | Ω Ω v ( x , y ) · ( u + y ϕ ( x , y ) ) d y d x + F ( u ) u , f L 2 inf v Y 2 1 | Ω | Ω Ω v ( x , y ) · v ( x , y ) d y d x + G 1 ( v ) + inf ( v , ϕ ) V × V 0 1 | Ω | Ω Ω v ( x , y ) · ( u + y ϕ ( x , y ) ) d y d x + F ( u ) u , f L 2 = G 1 ( v ) F div x 1 | Ω | Ω v ( x , y ) d y + f + 1 | Ω | Ω Ω v ( x , y ) d y n u 0 d Γ ,
( u , ϕ ) V × V 0 , v A , where
A = { v Y 2 : div y v ( x , y ) = 0 , in Ω } .
Here we have denoted
G 1 ( v ) = sup v Y 2 1 | Ω | Ω Ω v ( x , y ) · v ( x , y ) d y d x G 1 ( v ) ,
where Y 2 = L p ( Ω × Ω ; R N × n ) , Y 2 = L q ( Ω × Ω ; R N × n ) , and where
1 p + 1 q = 1 .
Furthermore, for v A , we have
F div x 1 | Ω | Ω v ( x , y ) d y + f 1 | Ω | Ω Ω v ( x , y ) d y n u 0 d Γ = sup ( v , ϕ ) V × V 0 1 | Ω | Ω Ω v ( x , y ) · ( u + y ϕ ( x , y ) ) d y d x F ( u ) + u , f L 2 ,
Therefore, denoting J 3 : Y 2 R by
J 3 ( v ) = G 1 ( v ) F div x Ω v ( x , y ) d y + f + 1 | Ω | Ω Ω v ( x , y ) d y n u 0 d Γ ,
we have got
inf u V J 2 ( u ) sup v A J 3 ( v ) .
Finally, we highlight such a dual functional J 3 is convex (in fact concave).

6.1. An Example in Finite Elasticity

In this section we develop an application of results obtained in the last section to a model in non-linear elasticity.
Let Ω R 3 be an open, bounded and connected set with a regular (Lipschitzian) boundary denoted by Ω .
Concerning a standard model in non-linear elasticity, consider a functional J : V R where
J ( u ) = 1 2 Ω H i j k l u i , j + u j , i 2 + 1 2 u m , i u m , j u k , l + u j , i 2 + 1 2 u m , k u m , l d x u i , f i L 2
where f L 2 ( Ω ; R 3 ) and V = W 0 1 , 2 ( Ω ; R 3 ) .
Here { H i j k l } is a fourth-order and positive definite symmetric tensor (in an appropriate standard sense). Moreover, u = ( u 1 , u 2 , u 3 ) V is a field of displacements resulting from the f load field action on the volume comprised by Ω .
At this point, we define the functional J 1 : V × V 1 R , where
J 1 ( u , ϕ ) = 1 2 | Ω | Ω Ω H i j k l u i , j + u j , i 2 + ϕ i , y j + ϕ j , y i 2 1 2 ( u m , i + ϕ m , y i ) ( u m , j + ϕ m , y j ) × u k , l + u l , k 2 + ϕ k , y l + ϕ l , y k 2 + 1 2 ( u m , k + ϕ m , y k ) ( u m , l + ϕ m , y l ) d x d y u i , f i L 2 ,
where
V 1 = { ϕ W 1 , 2 ( Ω × Ω ; R 3 ) : ϕ = 0 on Ω × Ω } .
We define also the quasi-convex envelop of J, denoted by Q J : V R , as
Q J ( u ) = inf ϕ V 1 J 1 ( u , ϕ ) .
It is a well known result from the modern calculus of variations theory (please see [18] for details), that
inf u V J ( u ) = inf u V Q J ( u ) .
Observe now that, denoting Y 1 = Y 1 = L 2 ( Ω × Ω ; R 9 ) , Y 2 = Y 2 = L 2 ( Ω × Ω ; R 3 ) , and
G 1 u i , j + u j , i 2 + ϕ i , y j + ϕ j , y i 2 + 1 2 ( u m , i + ϕ m , y i ) ( u m , j + ϕ m , y j ) = 1 2 | Ω | Ω Ω H i j k l u i , j + u j , i 2 + ϕ i , y j + ϕ j , y i 2 + 1 2 ( u m , i + ϕ m , y i ) ( u m , j + ϕ m , y j ) × u k , l + u l , k 2 + ϕ k , y l + ϕ l , y k 2 + 1 2 ( u m , k + ϕ m , y k ) ( u m , l + ϕ m , y l ) d x d y
we have that
J 1 ( u , ϕ ) = G 1 u i , j + u j , i 2 + ϕ i , y j + ϕ j , y i 2 + 1 2 ( u m , i + ϕ m , y i ) ( u m , j + ϕ m , y j ) u i , f i L 2 = 1 | Ω | Ω Ω u i , j + u j , i 2 + ϕ i , y j + ϕ j , y i 2 + 1 2 ( u m , i + ϕ m , y i ) ( u m , j + ϕ m , y j ) σ i j d x d y + G 1 u i , j + u j , i 2 + ϕ i , y j + ϕ j , y i 2 + 1 2 ( u m , i + ϕ m , y i ) ( u m , j + ϕ m , y j ) + 1 | Ω | Ω Ω u i , j + u j , i 2 + ϕ i , y j + ϕ j , y i 2 + 1 2 ( u m , i + ϕ m , y i ) ( u m , j + ϕ m , y j ) σ i j d x d y u i , f i L 2 inf v Y 1 1 | Ω | Ω Ω v i j σ i j d x d y G 1 { v i j } + inf v 2 Y 1 1 | Ω | Ω Ω ( v 2 ) i j Q i j d x d y + 1 | Ω | Ω Ω σ i j 1 2 ( ( v 2 ) m i ( v 2 ) m j ) d x d y + inf ( u , ϕ ) V × V 1 1 | Ω | Ω Ω ( σ i j + Q i j ) u i , j + u j , i 2 + ϕ i , y j + ϕ j , y i 2 d x d y u i , f i L 2 1 2 | Ω | Ω Ω H ¯ i j k l σ i j σ k l d x d y 1 2 | Ω | Ω Ω σ i j ¯ Q m i Q m k d x d y ,
( u , ϕ ) V × V 1 , ( σ , Q ) A , where A = A 1 A 2 A 3 ,
A 1 = { ( σ , Q ) Y 1 × Y 1 : σ i j , y j + Q i j , y j = 0 , in Ω × Ω } .
A 2 = ( σ , Q ) Y 1 × Y 1 : 1 | Ω | Ω ( σ i j ) d y x j + 1 | Ω | Ω ( Q i j ) d y x j + f i = 0 , in Ω ,
A 3 = { ( σ , Q ) Y 1 × Y 1 : { σ i j } is positive definite in Ω × Ω } .
Hence, denoting
J ( σ , Q ) = 1 2 | Ω | Ω Ω H ¯ i j k l σ i j σ k l d x d y 1 2 | Ω | Ω Ω σ i j ¯ Q m i Q m k d x d y ,
we have obtained
inf u V J ( u ) sup ( σ , Q ) A J ( σ , Q ) .
Remark 4. 
This last dual functional is concave and such a concerning inequality corresponds a duality principle for the relaxed primal formulation.
We emphasize again such results are also extensions and in some sense complement the original duality principles in the works of Telega and Bielski, [1,2,3].
Moreover, if ( σ 0 , Q 0 ) A is such that
δ J ( σ 0 , Q 0 ) = 0 ,
it is a well known result from the Legendre transform proprieties that the corresponding ( u 0 , ϕ 0 ) V × V 1 such that
( σ 0 ) i j = H i j k l u k , l + u l , k 2 + ϕ k , y l + ϕ l , y k 2 + 1 2 ( u m , k + ϕ m , y k ) ( u m , l + ϕ m , y l )
and
( Q 0 ) i j = ( σ 0 ) i m ( v 2 0 ) m j ,
is also such that
δ J 1 ( u 0 , ϕ 0 ) = 0
and
J 1 ( u 0 , ϕ 0 ) = J ( σ 0 , Q 0 ) .
From this and
inf u V J ( u ) = inf ( u , ϕ ) V × V 1 J 1 ( u , ϕ ) sup ( σ , Q ) A J ( σ , Q ) ,
we obtain
J 1 ( u 0 , ϕ 0 ) = inf ( u , ϕ ) V × V 1 J 1 ( u , ϕ ) = sup ( σ , Q ) A J ( σ , Q ) = J ( σ 0 , Q 0 ) = inf u V J ( u ) .
Also, from the modern calculus of variations theory, there exists a sequence { u n } V such that
u n u 0 , weakly in V ,
and
J ( u n ) J 1 ( u 0 , ϕ 0 ) = inf u V J ( u ) .
From this and the Ekeland variational principle, there exists { v n } V such that
u n v n V 1 / n ,
J ( v n ) inf u V J ( u ) + 1 / n ,
and
δ J ( v n ) V 1 / n , n N ,
so that
v n u 0 , weakly in V ,
and
J ( v n ) J 1 ( u 0 , ϕ 0 ) = inf u V J ( u ) .
Assume now we are dealing with a finite dimensional version of such a model, in a finite elements of finite differences context, for example.
In such a case we have
v n u 0 , strongly in R N
for an appropriate N N .
From continuity we obtain
δ J ( v n ) δ J ( u 0 ) = 0 ,
J ( v n ) J ( u 0 ) .
Summarizing, we have got
J ( u 0 ) = inf u V J ( u ) ,
δ J ( u 0 ) = 0 .
Here we highlight such last results are valid just for this finite-dimensional model version.

7. An Exact Convex Dual Variational Formulation for a Non-Convex Primal One

In this section we develop a convex dual variational formulation suitable to compute a critical point for the corresponding primal one.
Let Ω R 2 be an open, bounded, connected set with a regular (Lipschitzian) boundary denoted by Ω .
Consider a functional J : V R where
J ( u ) = F ( u x , u y ) u , f L 2 ,
V = W 0 1 , 2 ( Ω ) and f L 2 ( Ω ) .
Here we denote Y = Y = L 2 ( Ω ) and Y 1 = Y 1 = L 2 ( Ω ) × L 2 ( Ω ) .
Defining
V 1 = { u V : u 1 , K 1 }
for some appropriate K 1 > 0 , suppose also F is twice Fréchet differentiable and
det 2 F ( u x , u y ) v 1 v 2 0 ,
u V 1 .
Define now F 1 : V R and F 2 : V R by
F 1 ( u x , u y ) = F ( u x , u y ) + ε 2 Ω u x 2 d x + ε 2 Ω u y 2 d x ,
and
F 2 ( u x , u y ) = ε 2 Ω u x 2 d x + ε 2 Ω u y 2 d x ,
where here we denote d x = d x 1 d x 2 .
Moreover, we define the respective Legendre transform functionals F 1 and F 2 as
F 1 ( v ) = v 1 , v 1 L 2 + v 2 , v 2 L 2 F 1 ( v 1 , v 2 ) ,
where v 1 , v 2 Y are such that
v 1 = F 1 ( v 1 , v 2 ) v 1 ,
v 2 = F 1 ( v 1 , v 2 ) v 2 ,
and
F 2 ( v ) = v 1 , v 1 + f 1 L 2 + v 2 , v 2 L 2 F 2 ( v 1 , v 2 ) ,
where v 1 , v 2 Y are such that
v 1 + f 1 = F 2 ( v 1 , v 2 ) v 1 ,
v 2 = F 2 ( v 1 , v 2 ) v 2 .
Here f 1 is any function such that
( f 1 ) x = f , in Ω .
Furthermore, we define
J ( v ) = F 1 ( v ) + F 2 ( v ) = F 1 ( v ) + 1 2 ε Ω ( v 1 + f 1 ) 2 d x + 1 2 ε Ω ( v 2 ) 2 d x .
Observe that through the target conditions
v 1 + f 1 = ε u x ,
v 2 = ε u y ,
we may obtain the compatibility condition
( v 1 + f 1 ) y ( v 2 ) x = 0 .
Define now
A = { v = ( v 1 , v 2 ) B r ( 0 , 0 ) Y 1 : ( v 1 + f 1 ) y ( v 2 ) x = 0 , in Ω } ,
for some appropriate r > 0 such that J is convex in B r ( 0 , 0 ) .
Consider the problem of minimizing J subject to v A .
Assuming r > 0 is large enough so that the restriction in r is not active, at this point we define the associated Lagrangian
J 1 ( v , φ ) = J ( v ) + φ , ( v 1 + f ) y ( v 2 ) x L 2 ,
where φ is an appropriate Lagrange multiplier.
Therefore
J 1 ( v ) = F 1 ( v ) + 1 2 ε Ω ( v 1 + f 1 ) 2 d x + 1 2 ε Ω ( v 2 ) 2 d x + φ , ( v 1 + f ) y ( v 2 ) x L 2 .
The optimal point in question will be a solution of the corresponding Euler-Lagrange equations for J 1 .
From the variation of J 1 in v 1 we obtain
F 1 ( v ) v 1 + v 1 + f ε φ y = 0 .
From the variation of J 1 in v 2 we obtain
F 1 ( v ) v 2 + v 2 ε + φ x = 0 .
From the variation of J 1 in φ we have
( v 1 + f ) y ( v 2 ) x = 0 .
From this last equation, we may obtain u V such that
v 1 + f = ε u x ,
and
v 2 = ε u y .
From this and the previous extremal equations indicated we have
F 1 ( v ) v 1 + u x φ y = 0 ,
and
F 1 ( v ) v 2 + u y + φ x = 0 .
so that
v 1 + f = F 1 ( u x φ y , u y + φ x ) v 1 ,
and
v 2 = F 1 ( u x φ y , u y + φ x ) v 2 .
From this and equation (38) and (39) we have
ε F 1 ( v ) v 1 x ε F 1 ( v ) v 2 y + ( v 1 + f 1 ) x + ( v 2 ) y = ε u x x ε u y y + ( v 1 ) x + ( v 2 ) y + f = 0 .
Replacing the expressions of v 1 and v 2 into this last equation, we have
ε u x x ε u y y + F 1 ( u x φ y , u y + φ x ) v 1 x + F 1 ( u x φ y , u y + φ x ) v 2 y + f = 0 ,
so that
F ( u x φ y , u y + φ x ) v 1 x + F ( u x φ y , u y + φ x ) v 2 y + f = 0 , in Ω .
Observe that if
2 φ = 0
then there exists u ^ such that u and φ are also such that
u x φ y = u ^ x
and
u y + φ x = u ^ y .
The boundary conditions for φ must be such that u ^ W 0 1 , 2 .
From this and equation (41) we obtain
δ J ( u ^ ) = 0 .
Summarizing, we may obtain a solution u ^ W 0 1 , 2 of equation δ J ( u ^ ) = 0 by minimizing J on A .
Finally, observe that clearly J is convex in an appropriate large ball B r ( 0 , 0 ) for some appropriate r > 0

8. Another Primal Dual Formulation for a Related Model

Let Ω R 3 be an open, bounded and connected set with a regular boundary denoted by Ω .
Consider the functional J : V R where
J ( u ) = γ 2 Ω u · u d x + α 2 Ω ( u 2 β ) 2 d x u , f L 2 ,
α > 0 , β > 0 , γ > 0 , V = W 0 1 , 2 ( Ω ) and f L 2 ( Ω ) .
Denoting Y = Y = L 2 ( Ω ) , define now J 1 : V × Y R by
J 1 ( u , v 0 ) = γ 2 Ω u · u d x u 2 , v 0 L 2 + K 1 2 Ω ( γ 2 u + 2 v 0 u f ) 2 d x + u , f L 2 + 1 2 α Ω ( v 0 ) 2 d x + β Ω v 0 d x ,
Define also
A + = { u V : u f 0 , a . e . in Ω } ,
V 2 = { u V : u K 3 } ,
and
V 1 = V 2 A +
for some appropriate K 3 > 0 to be specified.
Moreover define
B = { v 0 Y : v 0 K }
for some appropriate K > 0 to be specified.
Observe that, denoting
φ = γ 2 u + 2 v 0 u f
we have
2 J 1 ( u , v 0 ) ( v 0 ) 2 = 1 α + 4 K 1 u 2
2 J 1 ( u , v 0 ) u 2 = γ 2 2 v 0 + K 1 ( γ 2 + 2 v 0 ) 2
and
2 J 1 ( u , v 0 ) u v 0 = K 1 ( 2 φ + 2 ( γ 2 u + 2 v 0 u ) ) 2 u
so that
det { δ 2 J 1 ( u , v 0 ) } = 2 J 1 ( u , v 0 ) ( v 0 ) 2 2 J 1 ( u , v 0 ) u 2 2 J 1 ( u , v 0 ) u v 0 2 = K 1 ( γ 2 + 2 v 0 ) 2 α γ 2 + 2 v 0 + 4 α u 2 α 4 K 1 2 φ 2 8 K 1 φ ( γ 2 + 2 v 0 ) u + 8 K 1 φ u + 4 K 1 ( γ 2 u + 2 v 0 u ) u .
Observe now that a critical point φ = 0 and ( γ 2 u + 2 v 0 u ) u = f u 0 in Ω .
Therefore, for an appropriate large K 1 > 0 , also at a critical point, we have
det { δ 2 J 1 ( u , v 0 ) } = 4 K 1 f u δ 2 J ( u ) α + K 1 ( γ 2 + 2 v 0 ) 2 α > 0 .
Remark 5. 
From this last equation we may observe that J 1 has a large region of convexity about any critical point ( u 0 , v ^ 0 ) , that is, there exists a large r > 0 such that J 1 is convex on B r ( u 0 , v ^ 0 ) .
With such results in mind, we may easily prove the following theorem.
Theorem 2. 
Assume K 1 max { 1 , K , K 3 } and suppose ( u 0 , v ^ 0 ) V 1 × B is such that
δ J 1 ( u 0 , v ^ 0 ) = 0 .
Under such hypotheses, there exists r > 0 such that J 1 is convex in E = B r ( u 0 , v ^ 0 ) ( V 1 × B ) ,
δ J ( u 0 ) = 0 ,
and
J ( u 0 ) = J 1 ( u 0 , v ^ 0 ) = inf ( u , v 0 ) E J 1 ( u , v 0 ) .

9. A Third Primal Dual Formulation for a Related Model

Let Ω R 3 be an open, bounded and connected set with a regular boundary denoted by Ω .
Consider the functional J : V R where
J ( u ) = γ 2 Ω u · u d x + α 2 Ω ( u 2 β ) 2 d x u , f L 2 ,
α > 0 , β > 0 , γ > 0 , V = W 0 1 , 2 ( Ω ) and f L 2 ( Ω ) .
Denoting Y = Y = L 2 ( Ω ) , define now J 1 : V × Y × Y R by
J 1 ( u , v 0 , v 1 ) = γ 2 Ω u · u d x + 1 2 Ω K u 2 d x u , v 1 L 2 + 1 2 Ω ( v 1 ) 2 ( 2 v 0 + K ) d x + 1 2 ( α + ε ) Ω ( v 0 α ( u 2 β ) ) 2 d x + u , f L 2 1 2 α Ω ( v 0 ) 2 d x β Ω v 0 d x ,
where ε > 0 is a small real constant.
Define also
A + = { u V : u f 0 , a . e . in Ω } ,
V 2 = { u V : u K 3 } ,
and
V 1 = V 2 A +
for some appropriate K 3 > 0 to be specified.
Moreover define
B = { v 0 Y : v 0 K 4 }
and
D = { v 1 Y : v 1 K 5 } ,
for some appropriate real constants K 4 , K 5 > 0 to be specified.
Remark 6. 
Define now
H 1 ( u , v 0 ) = γ 2 + 2 v 0 + 4 α u 2
For an appropriate function (or, in a more general fashion, an appropriate bounded operator) M 1 define
B 1 = { v 0 B : 2 v 0 + M 1 ε 1 } ,
for some small parameter ε 1 > 0 .
Moreover, define
E = { u V 1 : 4 α | u | | M 1 + γ 2 | .
Since for ( u , v 0 ) V 1 × B 1 we have u f 0 , in Ω , so that for u 1 , u 2 V 1 we have
sign ( u 1 ) = sign ( u 2 ) in Ω ,
we may infer that E is a convex set.
Moreover if ( u , v 0 ) E × B 1 , then
4 α | u | | M 1 + γ 2 |
so that
4 α u 2 M 1 + γ 2
and
2 v 0 + M 1 ε 1
so that
H 1 ( u , v 0 ) = γ 2 + 2 v 0 + 4 α u 2 ε 1 .
Such a result we will be used many times in the next sections.
Observe that, defining
φ = v 0 α ( u 2 β )
we may obtain
2 J 1 ( u , v 0 , v 1 ) u 2 = γ 2 + K + α α + ε 4 u 2 2 φ α α + ε
2 J 1 ( u , v 0 , v 1 ) ( v 1 ) 2 = 1 2 v 0 + K
and
2 J 1 ( u , v 0 , v 1 ) u v 1 = 1
so that
det 2 J 1 ( u , v 0 , v 1 ) u v 1 = 2 J 1 ( u , v 1 , v 0 ) ( v 1 ) 2 2 J 1 ( u , v 1 , v 0 ) u 2 2 J 1 ( u , v 1 , v 0 ) u v 1 2 = γ 2 + 2 v 0 + 4 α 2 α + ε u 2 2 α α + ε φ 2 v 0 + K H ( u , v 0 ) .
However, at a critical point, we have φ = 0 so that, for a fixed v 0 B we define the non-active but convex restriction
( C 1 ) v 0 = { u V 1 : ( φ ) 2 ε } ,
for a small parameter ε > 0 .
From such results, assuming K max { K 3 , K 4 , K 5 } , and 0 < ε ε 1 1 , we have that
H ( u , v 0 ) > 0 ,
for v 0 B 1 and u E ( C 1 ) v 0 .
With such results in mind, we may easily prove the following theorem.
Theorem 3. 
Suppose ( u 0 , v ^ 1 , v ^ 0 ) ( E ( C 1 ) v ^ 0 ) × D × B 1 is such that
δ J 1 ( u 0 , v ^ 1 , v ^ 0 ) = 0 .
Under such hypotheses, we have that
δ J ( u 0 ) = 0
and
J ( u 0 ) = inf u ( C 1 ) v ^ 0 J ( u ) = J 1 ( u 0 , v ^ 1 , v ^ 0 ) = inf ( u , v 1 ) ( C 1 ) v ^ 0 × D sup v 0 B J 1 ( u , v 1 , v 0 ) = sup v 0 B inf ( u , v 1 ) ( C 1 ) v ^ 0 × D J 1 ( u , v 1 , v 0 ) .
Proof. 
The proof that
δ J ( u 0 ) = 0
and
J ( u 0 ) = J 1 ( u 0 , v ^ 1 , v ^ 0 )
may be easily made similarly as in the previous sections.
Moreover, observe that for K > 0 sufficiently large, we have
2 J 1 ( u 0 , v ^ 1 , v 0 ) ( v 0 ) 2 < 0 , v 0 B
so that this and the other hypotheses, we have also
J 1 ( u 0 , v ^ 1 , v ^ 0 ) = inf ( u , v 1 ) ( C 1 ) v ^ 0 × D J 1 ( u , v 1 , v ^ 0 )
and
J 1 ( u 0 , v ^ 1 , v ^ 0 ) = sup v 0 B J 1 ( u 0 , v ^ 1 , v 0 ) .
From this, from a standard saddle point theorem and the remaining hypotheses, we may infer that
J ( u 0 ) = J 1 ( u 0 , v ^ 1 , v ^ 0 ) = inf ( u , v 1 ) ( C 1 ) v ^ 0 × D sup v 0 B J 1 ( u , v 1 , v 0 ) = sup v 0 B inf ( u , v 1 ) ( C 1 ) v ^ 0 × D J 1 ( u , v 1 , v 0 ) .
Moreover, observe that
J 1 ( u 0 , v ^ 1 , v ^ 0 ) = inf ( u , v 1 ) ( C 1 ) v ^ 0 × D J 1 ( u , v 1 , v ^ 0 ) γ 2 Ω u · u d x + K 2 Ω u 2 d x + u 2 , v ^ 0 L 2 K 2 Ω u 2 d x 1 2 α Ω ( v ^ 0 ) 2 d x β Ω v ^ 0 d x + 1 2 ( α + ε ) Ω ( v ^ 0 α ( u 2 β ) ) 2 d x u , f L 2 sup v 0 Y γ 2 Ω u · u d x + u 2 , v 0 1 2 α Ω ( v 0 ) 2 d x β Ω v 0 d x + 1 2 ( α + ε ) Ω ( v 0 α ( u 2 β ) ) 2 d x u , f L 2 = γ 2 Ω u · u d x + α 2 Ω ( u 2 β ) 2 d x u , f L 2 , u ( C 1 ) v ^ 0 .
Summarizing, we have got
J ( u 0 ) = J 1 ( u 0 , v ^ 1 , v ^ 0 ) inf u ( C 1 ) v ^ 0 J ( u ) .
From such results, we may infer that
J ( u 0 ) = inf u ( C 1 ) v ^ 0 J ( u ) = J 1 ( u 0 , v ^ 1 , v ^ 0 ) = inf ( u , v 1 ) ( C 1 ) v ^ 0 × D sup v 0 B J 1 ( u , v 1 , v 0 ) = sup v 0 B inf ( u , v 1 ) ( C 1 ) v ^ 0 × D J 1 ( u , v 1 , v 0 ) .
The proof is complete. □

10. An Algorithm for a Related Model in Shape Optimization

The next two subsections have been previously published by Fabio Silva Botelho and Alexandre Molter in [8], Chapter 21.

10.1. Introduction

Consider an elastic solid which the volume corresponds to an open, bounded, connected set, denoted by Ω R 3 with a regular (Lipschitzian) boundary denoted by Ω = Γ 0 Γ t where Γ 0 Γ t = . Consider also the problem of minimizing the functional J ^ : U × B R where
J ^ ( u , t ) = 1 2 u i , f i L 2 ( Ω ) + 1 2 u i , f ^ i L 2 ( Γ t ) ,
subject to
( H i j k l ( t ) e k l ( u ) ) , j + f i = 0 in Ω , H i j k l ( t ) e k l ( u ) n j f ^ i = 0 , on Γ t , i { 1 , 2 , 3 } .
Here n = ( n 1 , n 2 , n 3 ) denotes the outward normal to Ω and
U = { u = ( u 1 , u 2 , u 3 ) W 1 , 2 ( Ω ; R 3 ) : u = ( 0 , 0 , 0 ) = 0 on Γ 0 } ,
B = t : Ω [ 0 , 1 ] measurable : Ω t ( x ) d x = t 1 | Ω | ,
where
0 < t 1 < 1
and | Ω | denotes the Lebesgue measure of Ω .
Moreover u = ( u 1 , u 2 , u 3 ) W 1 , 2 ( Ω ; R 3 ) is the field of displacements relating the cartesian system ( 0 , x 1 , x 2 , x 3 ) , resulting from the action of the external loads f L 2 ( Ω ; R 3 ) and f ^ L 2 ( Γ t ; R 3 ) .
We also define the stress tensor { σ i j } Y = Y = L 2 ( Ω ; R 3 × 3 ) , by
σ i j ( u ) = H i j k l ( t ) e k l ( u ) ,
and the strain tensor e : U L 2 ( Ω ; R 3 × 3 ) by
e i j ( u ) = 1 2 ( u i , j + u j , i ) , i , j { 1 , 2 , 3 } .
Finally,
{ H i j k l ( t ) } = { t H i j k l 0 + ( 1 t ) H i j k l 1 } ,
where H 0 corresponds to a strong material and H 1 to a very soft material, intending to simulate voids along the solid structure.
The variable t is the design one, which the optimal distribution values along the structure are intended to minimize its inner work with a volume restriction indicated through the set B.
The duality principle obtained is developed inspired by the works in [1,2]. Similar theoretical results have been developed in [7], however we believe the proof here presented, which is based on the min-max theorem is easier to follow (indeed we thank an anonymous referee for his suggestion about applying the min-max theorem to complete the proof). We highlight throughout this text we have used the standard Einstein sum convention of repeated indices.
Moreover, details on the Sobolev spaces addressed may be found in [6]. In addition, the primal variational development of the topology optimization problem has been described in [7].
The main contributions of this work are to present the detailed development, through duality theory, for such a kind of optimization problems. We emphasize that to avoid the check-board standard and obtain appropriate robust optimized structures without the use of filters, it is necessary to discretize more in the load direction, in which the displacements are much larger.

10.2. Mathematical Formulation of the Topology Optimization Problem

Our mathematical topology optimization problem is summarized by the following theorem.
Theorem 4. 
Consider the statements and assumptions indicated in the last section, in particular those refereing to Ω and the functional J ^ : U × B R .
Define J 1 : U × B R by
J 1 ( u , t ) = G ( e ( u ) , t ) + u i , f i L 2 ( Ω ) + u i , f ^ i L 2 ( Γ t ) ,
where
G ( e ( u ) , t ) = 1 2 Ω H i j k l ( t ) e i j ( u ) e k l ( u ) d x ,
and where
d x = d x 1 d x 2 d x 3 .
Define also J : U R by
J ( u ) = inf t B { J 1 ( u , t ) } = inf t B { G ( e ( u ) , t ) + u i , f i L 2 ( Ω ) + u i , f ^ i L 2 ( Γ t ) } .
Assume there exists c 0 , c 1 > 0 such that
H i j k l 0 z i j z k l > c 0 z i j z i j
and
H i j k l 1 z i j z k l > c 1 z i j z i j , z = { z i j } R 3 × 3 , such that z 0 .
Finally, define J : U × B R { + } by
J ( u , t ) = J ^ ( u , t ) + I n d ( u , t ) ,
where
I n d ( u , t ) = 0 , if ( u , t ) A , + , otherwise ,
where A = A 1 A 2 ,
A 1 = { ( u , t ) U × B : ( σ i j ( u ) ) , j + f i = 0 , in Ω , i { 1 , 2 , 3 } }
and
A 2 = { ( u , t ) U × B : σ i j ( u ) n j f ^ i = 0 , on Γ t , i { 1 , 2 , 3 } } .
Under such hypotheses, there exists ( u 0 , t 0 ) U × B such that
J ( u 0 , t 0 ) = inf ( u , t ) U × B J ( u , t ) = sup u ^ U J ( u ^ ) = J ( u 0 ) = J ^ ( u 0 , t 0 ) = inf ( t , σ ) B × C G ( σ , t ) = G ( σ ( u 0 ) , t 0 ) ,
where
G ( σ , t ) = sup v Y { v i j , σ i j L 2 ( Ω ) G ( v , t ) } = 1 2 Ω H ¯ i j k l ( t ) σ i j σ k l d x ,
{ H ¯ i j k l ( t ) } = { H i j k l ( t ) } 1
and C = C 1 C 2 , where
C 1 = { σ Y : σ i j , j + f i = 0 , in Ω , i { 1 , 2 , 3 } }
and
C 2 = { σ Y : σ i j n j f ^ i = 0 , on Γ t , i { 1 , 2 , 3 } } .
Proof. 
Observe that
inf ( u , t ) U × B J ( u , t ) = inf t B inf u U J ( u , t ) = inf t B sup u ^ U inf u U 1 2 Ω H i j k l ( t ) e i j ( u ) e k l ( u ) d x + u ^ i , ( H i j k l ( t ) e k l ( u ) ) , j + f i L 2 ( Ω ) u ^ i , H i j k l ( t ) e k l ( u ) n j f ^ i L 2 ( Γ t ) = inf t B sup u ^ U inf u U 1 2 Ω H i j k l ( t ) e i j ( u ) e k l ( u ) d x Ω H i j k l ( t ) e i j ( u ^ ) e k l ( u ) d x + u ^ i , f i L 2 ( Ω ) + u ^ i , f ^ i L 2 ( Γ t ) = inf t B sup u ^ U Ω H i j k l ( t ) e i j ( u ^ ) e k l ( u ^ ) d x u ^ i , f i L 2 ( Ω ) + u ^ i , f ^ i L 2 ( Γ t ) = inf t B inf σ C G ( σ , t ) .
Also, from this and the min-max theorem, there exist ( u 0 , t 0 ) U × B such that
inf ( u , t ) U × B J ( u , t ) = inf t B sup u ^ U J 1 ( u , t ) = sup u U inf t B J 1 ( u , t ) = J 1 ( u 0 , t 0 ) = inf t B J 1 ( u 0 , t ) = J ( u 0 ) .
Finally, from the extremal necessary condition
J 1 ( u 0 , t 0 ) u = 0
we obtain
( H i j k l ( t 0 ) e k l ( u 0 ) ) , j + f i = 0 in Ω ,
and
H i j k l ( t 0 ) e k l ( u 0 ) n j f ^ i = 0 on Γ t , i { 1 , 2 , 3 } ,
so that
G ( e ( u 0 ) ) = 1 2 ( u 0 ) i , f i L 2 ( Ω ) + 1 2 ( u 0 ) i , f ^ i L 2 ( Γ t ) .
Hence ( u 0 , t 0 ) A so that I n d ( u 0 , t 0 ) = 0 and σ ( u 0 ) C .
Moreover
J ( u 0 ) = G ( e ( u 0 ) ) + ( u 0 ) i , f i L 2 ( Ω ) + ( u 0 ) i , f ^ i L 2 ( Γ t ) = G ( e ( u 0 ) ) = G ( e ( u 0 ) ) + I n d ( u 0 , t 0 ) = J ( u 0 , t 0 ) = G ( σ ( u 0 ) , t 0 ) .
This completes the proof. □

10.3. About a Concerning Algorithm and Related Numerical Method

For numerically solve this optimization problem in question, we present the following algorithm
1.
Set t 1 = 0.5 in Ω and n = 1 .
2.
Calculate u n U such that
J 1 ( u n , t n ) = sup u U J 1 ( u , t n ) .
3.
Calculate t n + 1 B such that
J 1 ( u n , t n + 1 ) = inf t B J 1 ( u n , t ) .
4.
If t n + 1 t n < 10 4 or n > 100 then stop, else set n : = n + 1 and go to item 2.
We have developed a software in finite differences for solving such a problem.
Here the software.
**************************************
1.
clear all
global P m8 d w u v Ea Eb Lo d1 z1 m9 du1 du2 dv1 dv2 c3
m8=27;
m9=24;
c3=0.95;
d=1.0/m8;
d1=0.5/m9;
Ea= 210 10 5 ; (stronger material)
Eb=1000; (softer material simulating voids)
w=0.30;
P=-42000000;
z1=(m8-1)*(m9-1);
A3=zeros(z1,z1);
for i=1:z1
A3(1,i)=1.0;
end;
b=zeros(z1,1);
uo=0.000001*ones(z1,1);
u1=ones(z1,1);
b(1,1)=c3*z1;
for i=1:m9-1
for j=1:m8-1
Lo(i,j)=c3;
end; end;
for i=1:z1
x1(i)=c3*z1;
end;
for i=1:2*m8*m9
xo(i)=0.000;
end;
xw=xo;
xv=Lo;
for k2=1:24
c3=0.98*c3;
b(1,1)=c3*z1;
k2
b14=1.0;
k3=0;
while ( b 14 > 10 3.5 ) and ( k 3 < 5 )
k3=k3+1;
b12=1.0;
k=0;
while ( b 12 > 10 4.0 ) and ( k < 120 )
k=k+1;
k2
k3
k
X=fminunc(’funbeam’,xo);
xo=X;
b12=max(abs(xw-xo));
xw=X;
end;
for i=1:m9-1
for j=1:m8-1
E 1 = L o ( i , j ) 2 ( E a E b ) ;
ex=du1(i,j);
ey=dv2(i,j);
exy=1/2*(dv1(i,j)+du2(i,j));
S x = E 1 ( e x + w e y ) / ( 1 w 2 ) ;
S y = E 1 ( w e x + e y ) / ( 1 w 2 ) ;
Sxy=E1/(2*(1+w))*exy;
dc3(i,j)=-(Sx*ex+Sy*ey+2*Sxy*exy);
end;
end;
for i=1:m9-1
for j=1:m8-1
f(j+(i-1)*(m8-1))=dc3(i,j);
end;
end;
for k1=1:1
k1
X1=linprog(f, [ ] , [ ] ,A3,b,uo,u1,x1);
x1=X1;
end;
for i=1:m9-1
for j=1:m8-1
Lo(i,j)=X1(j+(m8-1)*(i-1));
end;
end;
b14=max(max(abs(Lo-xv)))
xv=Lo;
colormap(gray); imagesc(-Lo); axis equal; axis tight; axis off;pause(1e-6)
end;
end;
****************************************************
Here the auxiliary Function ’funbeam’
function S=funbeam(x)
global P m8 d w u v Ea Eb Lo d1 m9 du1 du2 dv1 dv2
for i=1:m9
for j=1:m8
u(i,j)=x(j+(m8)*(i-1));
v(i,j)=x(m8*m9+(i-1)*m8+j);
end;
end;
for i=1:m9
end;
u(m9-1,1)=0;
v(m9-1,1)=0;
u(m9-1,m8-1)=0;
v(m9-1,m8-1)=0;
for i=1:m9-1
for j=1:m8-1
du1(i,j)=(u(i,j+1)-u(i,j))/d;
du2(i,j)=(u(i+1,j)-u(i,j))/d1;
dv1(i,j)=(v(i,j+1)-v(i,j))/d;
dv2(i,j)=(v(i+1,j)-v(i,j))/d1;
end;
end;
S=0;
for i=1:m9-1
for j=1:m8-1
E 1 = L o ( i , j ) 3 E a + ( 1 L o ( i , j ) 3 ) E b ;
ex=du1(i,j);
ey=dv2(i,j);
exy=1/2*(dv1(i,j)+du2(i,j));
S x = E 1 ( e x + w e y ) / ( 1 w 2 ) ;
S y = E 1 ( w e x + e y ) / ( 1 w 2 ) ;
Sxy=E1/(2*(1+w))*exy;
S=S+1/2*(Sx*ex+Sy*ey+2*Sxy*exy);
end;
end;
S=S*d*d1-P*v(2,(m8)/3)*d*d1;
***********************************************
For a two dimensional beam of dimensions 1 m × 0.5 m and t 1 = 0.63 we have obtained the following results:
1.
Case A: For the optimal shape for a clamped beam at left (cantilever) and load P = 4 10 6 N j at ( x , y ) = ( 1 , 0.25 ) , please Figure 5.
2.
Case B :For the optimal shape for a simply supported beam at ( 0 , 0 ) and ( 1 , 0 ) and load P = 4 10 6 N j at ( x , y ) = ( 1 / 3 , 0.5 ) , please Figure 6.
In the first case the mesh was 28 × 24 . In the second one the mesh was 27 × 24

11. A Duality Principle for a General Vectorial Case in the Calculus of Variations

In this section we develop a duality principle for a general vectorial case in variational optimization.
Let Ω R 3 be an open, bounded and connected set with a regular (Lipschitzian) boundary denoted by Ω . Let J : V R be a functional where
J ( u ) = G ( u 1 , , u N ) u , f L 2 ,
where
V = W 0 1 , 2 ( Ω ; R N )
and
f = ( f 1 , , f N ) L 2 ( Ω ; R N ) .
Here we have denoted u = ( u 1 , , u N ) V and
u , f L 2 = u i , f i L 2 ,
so that we may also denote
J ( u ) = G ( u ) u , f L 2 .
Assume
G ( u ) = Ω g ( u ) d x
where g : R 3 N R is a differentiable function such that
g ( y ) +
as | y | . Moreover, suppose there exists α R such that
α = inf u V J ( u ) .
It is well known that
α = inf u V J ( u ) = inf u V J ( u ) = inf u V { ( G ) ( u ) u , f L 2 } .
Under some mild hypotheses, from convexity, we have that
inf u V { ( G ) ( u ) u , f L 2 } = sup v A { ( G ) ( d i v v ) } = ( G ) ( f ) ,
where
A = { v Y = Y = L 2 ( Ω ; R 3 N ) : d i v v + f = 0 } .
Now observe that the restriction v = u for some u V is equivalent to the restriction
curl v i = 0 , in Ω
where v = { v i } = { v i j } j = 1 3 , i { 1 , , N } , with appropriate boundary conditions, so that with an appropriate Lagrange multiplier ϕ = { ϕ i } , we obtain
( G ) ( d i v v ) = sup u V { u , d i v v L 2 G ( u ) } = sup u V { u , v L 2 G ( u ) } inf ϕ Y sup v Y { v , v L 2 G ( v ) + ϕ , curl v L 2 = inf ϕ Y G ( v + curl ϕ ) .
where we have denoted
curl v = { curl v i }
and
curl ϕ = { curl ϕ i } .
Joining the pieces, we have got
inf u V J ( u ) = inf u V { G ( u ) u , f L 2 } sup ( v , ϕ ) A × Y { G ( v + curl ϕ ) } ,
where we recall that Y = Y = L 2 ( Ω ; R 3 N ) .
We emphasize such a dual formulation in ( v , ϕ ) is convex (in fact concave).

12. A Note on the Galerkin Functional

Let Ω R 3 be an open, bounded and connected set with a regular (Lipschitzian) boundary denoted by Ω .
Consider the functional J : V R where
J ( u ) = γ 2 Ω u · u d x + α 4 Ω u 4 d x β 2 Ω u 2 d x u , f L 2
Here V = W 0 1 , 2 ( Ω ) , γ > 0 , α > 0 , β > 0 .
We denote also
Y = Y = L 2 ( Ω ) .
At this point we define
A + = { u V : u f 0 , in Ω } ,
V 2 = { u V : u K 3 } ,
for some appropriate real constant K 3 > 0 and
V 1 = A + V 2 .
Observe that
J ( u ) = γ 2 u + α u 3 β f ,
so that we define the Galerkin functional J 1 : V R by
J 1 ( u ) = 1 2 J ( u ) 2 2 = 1 2 Ω ( γ 2 u + α u 3 β u f ) 2 d x .
From this, we get
2 J 1 ( u ) u 2 = ( γ u + α u 3 β u f ) 6 α u + ( γ 2 + 3 α u 2 β ) 2 .
Define now
φ 2 = ( γ 2 u + α u 3 β u f ) 2 .
At this point, for an appropriate small real constant ε 1 > 0 and bounded constant operator M 1 > ε 1 , we set the intended non-active restriction
3 α | u | | M 1 + γ 2 + β | ,
and define
B 1 = { u V 1 : 3 α | u | | M 1 + γ 2 + β | } .
Observe that since for u V 1 we have u f 0 in Ω so that if u 1 , u 2 V 1 then
sign ( u 1 ) = sign ( u 2 ) , in Ω ,
we may infer that B 1 is a convex set.
Furthermore, if u B 1 , then
3 α | u | | M 1 + γ 2 + β | ,
so that
3 α u 2 M 1 + γ 2 + β ,
and hence
δ 2 J ( u ) = γ 2 + 3 α u 2 β M 1 > ε 1 > 0 .
For a small parameter ε > 0 we define the intended non-active restriction
φ 2 ε , in Ω ,
and define
B 2 = { u V 1 : φ 2 ε , in Ω } .
Observe that for α > 0 and β > 0 sufficiently large φ 2 is convex in V 1 (positive definite Hessian) so that B 2 is a convex set. Assuming 0 < ε ε 1 1 , define B 3 = B 1 B 2 , which is a convex set.
Summarizing, if u B 3 , then
δ 2 J 1 ( u ) 0 .
With such results in mind, we define the following convex optimization problem for finding a critical point of J.
Minimize
J 1 ( u ) = 1 2 J ( u ) 2 2 = 1 2 Ω ( γ 2 u + α u 3 β u f ) 2 d x ,
subject to
u B 3 .
Observe that a critical point u 0 B 3 of J 1 , from such a concerning convexity of J 1 on the convex set B 1 , is also such that
J ( u 0 ) = min u B 3 J 1 ( u ) .
Finally, we may also define the convex optimization problem of minimizing
J 3 ( u ) = K 1 J 1 ( u ) + J ( u ) = K 1 2 Ω ( γ 2 u + α u 3 β u f ) 2 d x + γ 2 Ω u · u d x + α 4 Ω u 4 d x β 2 Ω u 2 d x u , f L 2 ,
subject to
u B 3 .
Here K 1 > 0 is a large real constant.
Such a functional J 3 is also convex on B 3 so that a critical point u 0 B 3 of J is also a critical point of J 3 , and thus
J 3 ( u 0 ) = min u B 3 J 3 ( u ) .

13. A note on the Legendre-Galerkin Functional

Let Ω R 3 be an open, bounded and connected set with a regular (Lipschitzian) boundary denoted by Ω .
Consider the functional J : V R where
J ( u ) = γ 2 Ω u · u d x + α 4 Ω u 4 d x β 2 Ω u 2 d x u , f L 2
Here V = W 0 1 , 2 ( Ω ) , γ > 0 , α > 0 , β > 0 .
We denote also
Y = Y = L 2 ( Ω )
and F 1 : V R , F 2 : V R and F 3 : V R by
F 1 ( u ) = γ 2 Ω u · u d x ,
F 2 ( u ) = α 4 Ω u 4 d x ,
F 3 ( u ) = β 2 Ω u 2 d x .
Moreover, we define F 1 , F 2 , F 3 : Y R by
F 1 ( v 1 ) = sup u V { u , v 1 L 2 F 1 ( u ) } = 1 2 Ω ( v 1 ) 2 γ 2 d x ,
F 2 ( v 2 ) = sup u V { u , v 2 L 2 F 2 ( u ) } = 3 4 Ω ( v 2 ) 4 / 3 α 1 / 3 d x ,
F 3 ( v 3 ) = sup u V { u , v 3 L 2 F 3 ( u ) } = 1 2 β Ω ( v 3 ) 2 d x .
Observe now that these three last suprema are attained through the equations,
v 1 = F 1 ( u ) u = γ 2 u ,
v 2 = F 2 ( u ) u = α u 3
v 3 = F 3 ( u ) u = β u .
From such results, at a critical point, we obtain the following compatibility conditions
u = v 1 γ 2 = v 2 β 1 / 3 = v 3 β .
From such relations we have
v 1 γ 2 = v 3 β ,
and
v 2 = α v 3 β 3 ,
so that
v 1 = γ 2 v 3 β ,
and
v 2 = α v 3 β 3 .
Moreover, we define the functional F 4 : Y R , by
F 4 ( v ) = sup u V { u , v 1 + v 2 v 3 L 2 u , f L 2 } .
Therefore
F 4 ( v ) = 0 , if v 1 + v 2 v 3 f = 0 , in Ω , + , otherwise .
Hence, a critical point of J corresponds to the solution of the following system of equations
v 1 = γ 2 v 3 β ,
v 2 = α v 3 β 3 ,
and
v 1 + v 2 v 3 f = 0 , in Ω .
From this last equation we may obtain
v 1 = v 2 + v 3 + f ,
so that the final equations to be solved are
v 2 + v 3 + f + γ 2 v 3 β = 0
and
v 2 α v 3 β 3 = 0 , in Ω ,
with the boundary conditions
u = v 3 β = 0 , on Ω .
With such results in mind, we define the Legendre-Galerkin functional J : [ Y ] 2 R , where
J ( v ) = 1 2 Ω v 2 + v 3 + f + γ 2 v 3 β 2 d x + 1 2 Ω v 2 α v 3 β 3 2 d x .
At this point, defining
φ = v 2 α v 3 β 3 ,
we obtain
2 J ( v ) ( v 2 ) 2 = 2 ;
2 J ( v ) ( v 3 ) 2 = 1 γ 2 β 2 + 9 α 2 ( v 3 ) 4 β 6 + O ( φ ) ,
2 J ( v ) v 2 v 3 = 3 α ( v 3 ) 2 β 3 + 1 γ 2 β .
From such results we may infer that
det 2 J ( v ) v 2 v 3 = 2 J ( v ) ( v 2 ) 2 2 J ( v ) ( v 3 ) 2 2 J ( v ) v 2 v 3 2 = 1 γ 2 β + 3 α ( v 3 ) 2 β 3 2 + O ( φ )
Observe that a critical point φ = 0 so that δ 2 J ( v ) > 0 at a neighborhood of any critical point.
At this point we define
A + = v = ( v 2 , v 3 ) [ Y ] 2 : v 3 β f 0 , in Ω ,
D = { v = ( v 2 , v 3 ) [ Y ] 2 : v K } ,
for an appropriate real constant K > 0 .
Define now E = A + D ,
C 1 = { v = ( v 2 , v 3 ) E : φ 2 ε , in Ω } ,
for a small real constant ε > 0 ,
C 2 = v = ( v 2 , v 3 ) E : 1 γ 2 β + 3 α ( v 3 ) 2 β 3 ε 1 ,
and
C = C 1 C 2 .
Similarly as done in the previous section, we may prove that C is a convex set.
Furthermore, for 0 < ε ε 1 1 , we have that J is convex on C .
Summarizing, we may define the following convex optimization problem to obtain a critical point of the primal functional J,
Minimize J ( v 2 , v 3 ) subject to v = ( v 2 , v 3 ) C .
We call J the Legendre-Galerkin functional associated to J.

13.1. Numerical Examples

We have obtained numerical solutions for two one-dimensional examples.
1.
For γ = 1.0 , α = 3.0 , β = 30.0 , f 10 , in Ω = [ 0 , 1 ] .
For the respective solution please see Figure 7.
2.
For γ = 0.01 , α = 3.0 , β = 30.0 , f 10 , in Ω = [ 0 , 1 ] .
For the respective solution please see Figure 8.

14. A General Concave Dual Variational Formulation for Global Optimization

Let Ω R 3 be an open, bounded and connected set a regular (Lipschitzian) boundary denoted by Ω .
Consider a functional J : V R where
J ( u ) = G ( u ) u , f L 2 , u V .
Here V = W 0 1 , 2 ( Ω ) , f L 2 ( Ω ) and we also denote Y = Y = L 2 ( Ω ) .
Assume there exists α R such that
α = inf u V J ( u ) .
Furthermore, suppose G is three times Fréchet differentiable and there exists K > 0 such that
2 G ( u ) u 2 + K > 0 , u V .
Define now J 1 : V × Y R where,
J 1 ( u , v ) = G 1 ( u , v ) + F ( u ) ,
where
G 1 ( u , v ) = G ( v ) ε 2 Ω v 2 d x + K 2 Ω ( v u ) 2 d x ,
and
F ( u ) = ε 2 Ω u 2 d x u , f L 2 .
Moreover, we define the polar functionals G 1 : Y × V R and F : Y R , where
G 1 ( v , u ) = sup v Y { v , v L 2 G 1 ( u , v ) } = G K ε ( v + K u ) + K 2 Ω u 2 d x ,
G K ε ( v + K u ) = sup v Y v , v L 2 G ( v ) K 2 Ω v 2 d x + ε 2 Ω v 2 d x ,
and
F ( v ) = sup u V { u , v L 2 F ( u ) } = 1 2 ε Ω ( v f ) 2 d x .
At this point we define the functional J 2 : Y × V R by
J 2 ( v , u ) = G K ε ( v + K u ) + K 2 Ω u 2 d x F ( v ) .
With such results in mind we define
V 1 = { u V : u K 3 } ,
and
D = { v Y : v K 4 } ,
for appropriated real constants K 3 > 0 and K 4 > 0 .
Moreover, we define also the penalized functional J 3 : Y × V R where
J 3 ( v , u ) = J 2 ( v , u ) K 1 2 Ω v G ( u ) u + ε u 2 d x .
Finally, we remark that for ε > 0 sufficiently small and K 1 > 0 sufficiently large, J 3 is concave in D × V 1 around a concerning critical point. We recall that a critical point
v G ( u ) u + ε u = 0 , in Ω .

15. A Related Restricted Problem in Phase Transition

In this section we develop a convex (in fact concave) dual variational for a model similar to those found in phase transition problems.
Let Ω = [ 0 , 1 ] R . Consider the functional J : V R where
J ( u ) = 1 2 Ω min { ( u + 1 ) 2 , ( u 1 ) 2 } d x + 1 2 Ω u 2 d x u , f L 2 = 1 2 Ω ( u ) 2 d x Ω | u | d x + 1 / 2 + 1 2 Ω u 2 d x u , f L 2 .
Here
V = { u W 1 , 2 ( Ω ) : u ( 0 ) = 0 and u ( 1 ) = 1 / 2 } .
We also denote V 1 = W 0 1 , 2 ( Ω ) , and Y = Y = L 2 ( Ω ) .
Furthermore, we define the functionals G and F : V × V 1 R by
G ( u , v ) = 1 2 Ω ( u + v ) 2 d x Ω | u + v | d x + 1 / 2 ,
and
F ( u , v ) = 1 2 Ω u 2 d x u , f L 2 .
Moreover we define J 1 : V × V 1 R by
J 1 ( u , v ) = G ( u , v ) + F ( u , v ) ,
and consider the problem of minimizing J 1 on the set
A = { ( u , v ) V × V 1 : ( v ) 2 K 2 , in Ω } .
Already including the Lagrange multiplier ϕ concerning such restrictions, we define
J 2 ( u , v , ϕ ) = J 1 ( u , v ) + 1 2 ϕ 2 , ( v ) 2 K 2 L 2 .
Observe now that
J 2 ( u , v , ϕ ) = J 1 ( u , v ) + 1 2 ϕ 2 , ( v ) 2 K 2 L 2 = G ( u , v ) + 1 2 ϕ 2 , ( v ) 2 K 2 L 2 + F ( u , v ) = u , v 1 L 2 v , v 2 L 2 + G ( u , v ) + 1 2 ϕ 2 , ( v ) 2 K 2 L 2 u , v 1 L 2 + v , v 2 L 2 + F ( u , v ) inf ( v 1 , v 2 ) Y × Y v 1 , v 1 L 2 v 2 , v 2 L 2 + G 1 ( v 1 , v 2 , ϕ ) + 1 2 ϕ 2 , ( v 2 ) 2 K 2 L 2 + inf ( u , v ) V × V 1 { u , v 1 L 2 + v , v 2 L 2 + F ( u , v ) } = G 1 ( v 1 , v 2 , ϕ ) F ˜ ( v 1 , v 2 ) , ( u , v ) V × V 1 , ( v 1 , v 2 , ϕ ) [ Y ] 3 ,
where
G 1 ( u , v , ϕ ) = G ( u , v ) + 1 2 ϕ 2 , ( v ) 2 K 2 L 2 .
Also,
G 1 ( v 1 , v 2 , ϕ ) = sup ( v 1 , v 2 ) Y × Y { v 1 , v 1 L 2 + v 1 , v 1 L 2 G 1 ( v 1 , v 2 , ϕ ) } = 1 2 Ω ( v 1 ) 2 d x + Ω | v 1 | d x + 1 2 Ω ( v 1 v 2 ) 2 ϕ 2 + K 2 2 Ω ϕ 2 d x ,
where
F ˜ ( v ) = 1 2 Ω ( ( v 1 ) + f ) 2 d x v 1 ( 1 ) u ( 1 ) , if ( v 2 ) = 0 , in Ω , + , otherwise .
From this we may infer that v 2 = c , in Ω , for some c R .
Summarizing, denoting v = ( v 1 , v 2 ) = ( v 1 , c ) , and
J ( v , ϕ ) = G 1 ( v , ϕ ) F ˜ ( v )
we have got
inf ( u , v ) A J 1 ( u , v ) sup ( v , ϕ ) Y × R × Y J ( v ϕ ) .
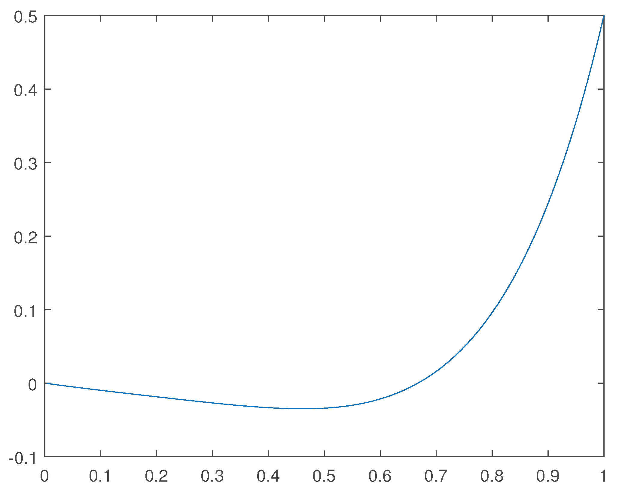
We have developed numerical results by maximizing the dual functional J for two examples, namely.
1.
Example A: In this case, we consider f ( x ) = cos ( π x ) / 2 , K 2 = 10 4 .
For the optimal
u 0 = ( v 1 ) + f ,
please see Figure 9.
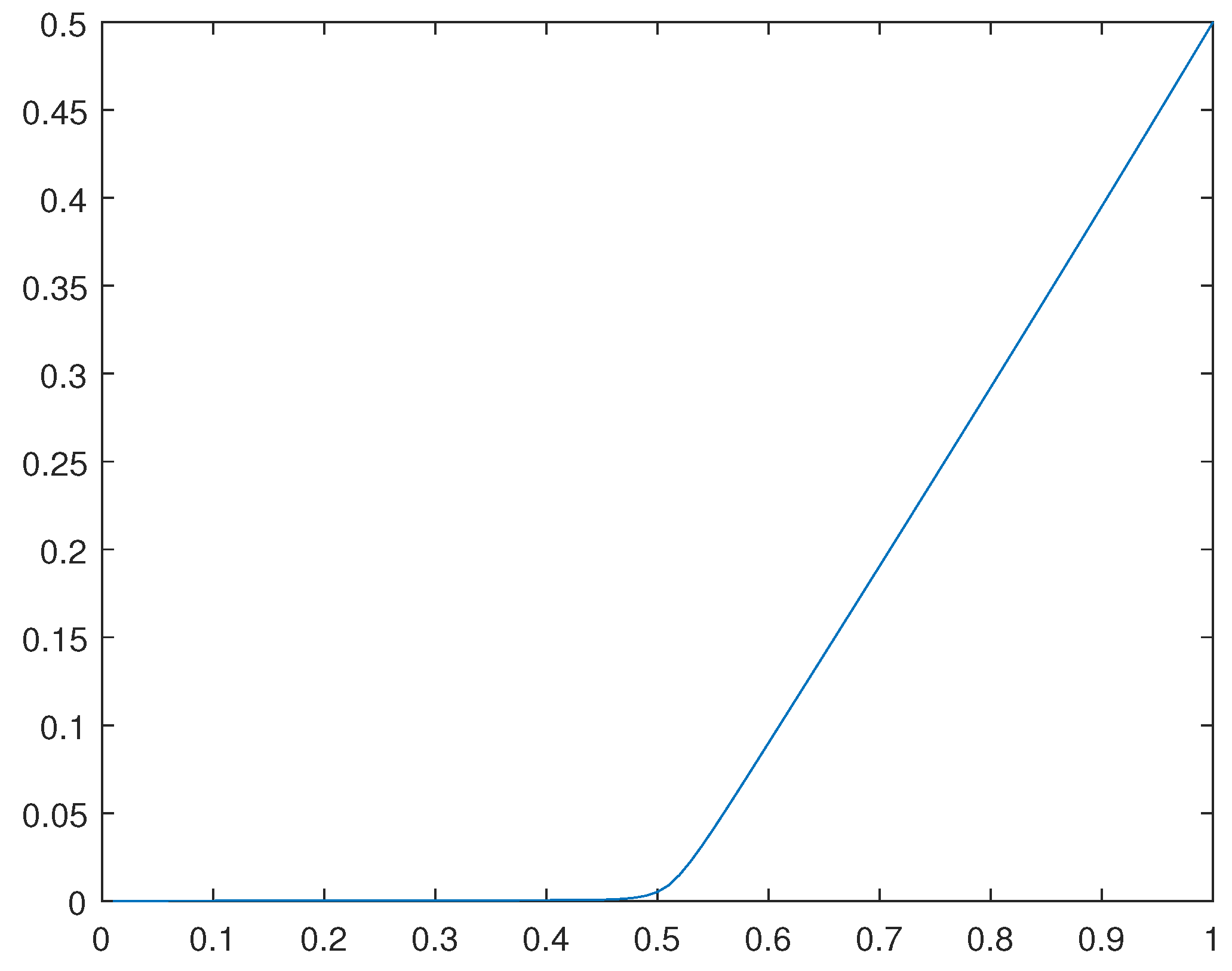
2.
Example B: In this case, we consider f ( x ) = cos ( π x ) / 2 , K 2 = 30 .
For the optimal
u 0 = ( v 1 ) + f ,
please see Figure 10.

16. One More Dual Variational Formulation

In this section we develop one more dual variational formulation for a related model.
Let Ω = [ 0 , 1 ] R and consider the functional J : V R defined by
J ( u ) = 1 2 Ω ( ( u ) 2 1 ) 2 d x + 1 2 Ω u 2 d x u , f L 2 ,
where
V = { u W 1 , 4 ( Ω ) : u ( 0 ) = 0 and u ( 1 ) = 1 / 2 } .
We define also the relaxed functional J 1 : V × V 0 R , already including a concerning restriction and corresponding non-negative Lagrange multiplier Λ 2 , where
J 1 ( u , v , Λ ) = 1 2 Ω ( ( u + v ) 2 1 ) 2 d x + 1 2 Ω u 2 d x u , f L 2 + Λ 2 , ( v ) 2 K L 2 .
where
V 0 = { v W 0 1 , 4 ( Ω ) : ( v ) 2 K 0 in Ω } .
Observe that
1 2 Ω ( ( u + v ) 2 1 ) 2 d x + 1 2 Ω u 2 d x u , f L 2 + Λ 2 , ( v ) 2 K L 2 = v 0 , ( u + v ) 2 1 L 2 + 1 2 Ω ( ( u + v ) 2 1 ) 2 d x + v 0 , ( u + v ) 2 1 L 2 + Λ 2 , ( v ) 2 K L 2 u , v 1 L 2 v , v 2 L 2 + u , v 1 L 2 + v , v 2 L 2 + 1 2 Ω u 2 d x u , f L 2 inf w Y v 0 , w L 2 + 1 2 Ω ( w ) 2 d x inf ( v 1 , v 2 ) Y × Y v 0 , ( v 1 + v 2 ) 2 1 L 2 + Λ 2 , ( v 2 ) 2 K L 2 v 1 , v 1 L 2 v 2 , v 2 L 2 + inf ( u , v ) V × V 0 u , v 1 L 2 + v , v 2 L 2 + 1 2 Ω u 2 d x u , f L 2 = 1 2 Ω ( v 0 ) 2 d x Ω v 0 d x 1 4 Ω ( v 1 ) 2 v 0 d x 1 2 Ω ( v 1 v 2 ) 2 2 Λ 2 d x 1 2 Ω ( ( v 1 ) + f ) 2 d x 1 2 Ω K Λ 2 d x + v 1 ( 1 ) u ( 1 ) .
Here, we highlight v 2 = c R in Ω , for some real constant c.
Hence, denoting
J 1 ( v , Λ ) = 1 2 Ω ( v 0 ) 2 d x Ω v 0 d x 1 4 Ω ( v 1 ) 2 v 0 d x 1 2 Ω ( v 1 v 2 ) 2 2 Λ 2 d x 1 2 Ω ( ( v 1 ) + f ) 2 d x 1 2 Ω K Λ 2 d x + v 1 ( 1 ) u ( 1 )
and
J 2 ( u , v ) = 1 2 Ω ( ( u + v ) 2 1 ) 2 d x + 1 2 Ω u 2 d x u , f L 2 ,
we have obtained
inf ( u , v ) V × V 0 J 2 ( u , v ) } sup ( v , Λ ) A × [ Y ] × R × Y J 1 ( v , Λ ) .
Finally, for
A = { v 0 Y : v 0 ε in Ω }
we emphasize J 1 is concave on A × [ Y ] × R × Y .
Here ε > 0 is a small regularizing real constant.
Remark 7. 
The constraint ( v ) 2 K 0 , in Ω is included to restrict the action of v on the region where the primal functional is non-convex, through an appropriate constant K > 0 .

17. A Model in Superconductivity through an Eigenvalue Approach

In this section we intend to model superconductivity through a two phase eigenvalue approach.
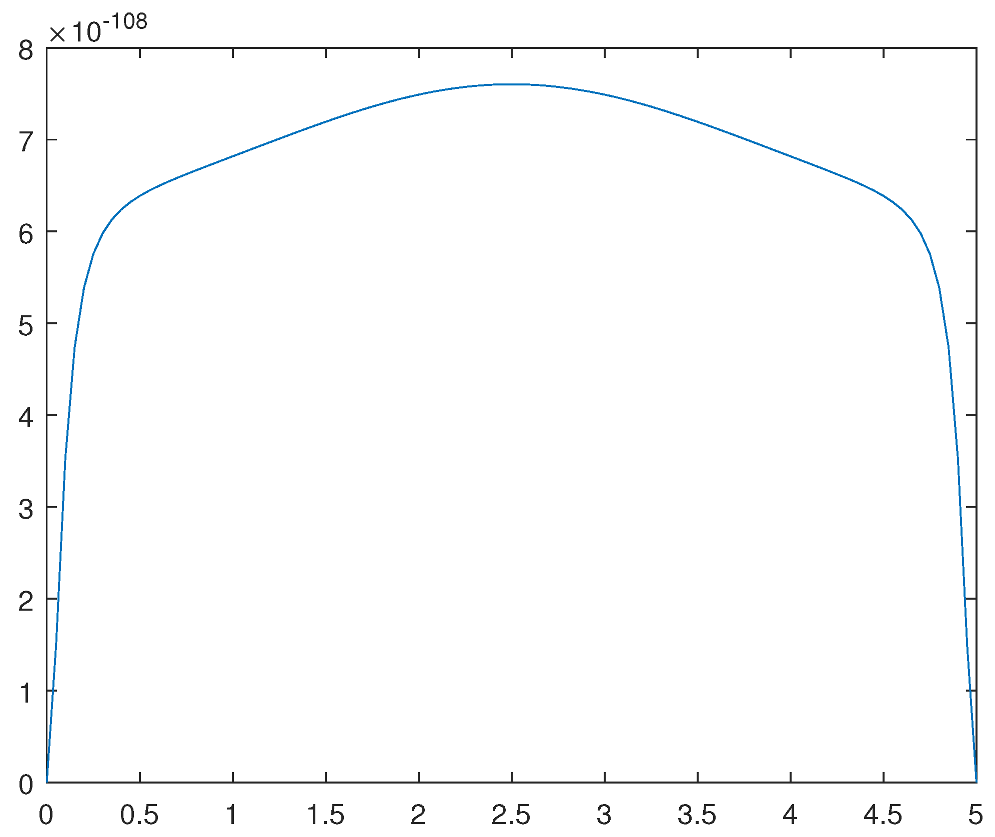
Let Ω = [ 0 , 5 ] R be a straight wire corresponding to a one-dimensional super-conducting sample.
Consider the functional J : V × V × R R where
J ( u , v , E ) = γ 1 2 Ω u · u d x + α 1 2 Ω | u | 4 d x ω 2 2 Ω | u | 2 d x + γ 2 2 Ω v · v d x + α 2 2 Ω | v | 4 d x ω 1 2 2 K 3 2 Ω | v | 2 d x E 2 Ω ( | u | 2 + | v | 2 ) d x m T .
Here, in atomic units, m T is the total electronic charge, V = W 0 1 , 2 ( Ω ) and we set α 1 = 10 4 corresponding to higher self-interacting energy which is related to a normal phase. We also set α 2 = 10 1 corresponding to a lower self-interacting energy which is related to a super-conducting phase and respective super-currents.
Moreover, we set γ 1 = γ 2 = 1 , and initially ω = 1.8 which is gradually decreased to ω = 1.0 .
Furthermore, we define
| ϕ N | 2 = | u | 2 | u | 2 + | v | 2
and
| ϕ S | 2 = | v | 2 | u | 2 + | v | 2
where ϕ N corresponds to a normal phase and ϕ S to a super-conducting one.
At this point we observe that the temperature T = T ( x , t ) is proportional the frequency ω / ( 2 π ) of vibration for the normal phase.
We start the process with ω = 1.8 which in atomic units corresponds to a higher temperature and gradually decreases it to the value ω = 1.0
Between ω = 1.2 and ω = 1.0 the system changes from an almost total normal phase to an almost total super-conducting phase, as expected.
We highlight that the temperature is proportional to the vibrational kinetics energy
E 1 ( t ) = 1 2 Ω | u | 2 r N ( x , t ) t · r N ( x , t ) t d x
so that for
r N ( x , t ) = e i ω t w 5 ( x )
and for a suitable vectorial function w 5 , we have
T E 1 ω 2
so that we may model the decreasing of temperature T through the decreasing of ω 2 .
For ω = 1.8 , for the corresponding normal phase ϕ N and super-conducting phase ϕ S , please se Figure 11 and Figure 12, respectively.
For ω = 1.0 , for the corresponding normal phase ϕ N and super-conducting phase ϕ S , please se Figure 13 and Figure 14, respectively.
Finally, we have set ω 1 / K 3 1 which for large ω 1 corresponds to the super-currents.

18. A Simplified Qualitative Many Body Model for the Hydrogen Nuclear Fusion

In this section we develop a qualitative simple model for the hydrogen nuclear fusion.
Let Ω = [ 0 , L ] 3 R 3 be a box in which is confined a gas comprised by an amount of ionized deuterium and tritium isotopes of hydrogen.
Though a suitable increasing in temperature, we intend to develop the following nuclear reaction
Deuterium + + Tritium + Helium + + + Neutron ( energetic ) .
We recall that the ionized Deuterium atom comprises a proton and a neutron and the ionized Tritium atom comprises a proton and two neutrons.
Under certain conditions and at a suitable high temperature the ionized Deuterium and Tritium atoms react chemically resulting in an ionized Helium atom, comprised by two protons and two neutrons and resulting also in one more single energetic neutron. We emphasize the higher kinetics neutron energy level has many potential practical applications, including its conversion in electric energy.
At this point we denote by m D , m T , m H e and m N the masses of the ionized Deuterium, Tritium and Helium atoms, and the single neutron, respectively.
Therefore, we have the following mass relation
m D + m T = m H e + m N .
To simplify our analysis, in such a chemical reaction, denoting the total masses of ionized Deuterium, Tritium, Helium and single Neutrons by ( m D ) T , ( m T ) T , ( m H e ) T and ( m N ) T we assume there is a real constant c > 0 such that
( m D ) T = c m D , ( m T ) T = c m T , ( m H e ) T = c m H e , ( m N ) T = c m N .
With such statements and definitions in mind, we define the following functional J, where
J ( ϕ , r ) = J ( ϕ D , ϕ T , ϕ H e , ϕ N , r ) = G ( ϕ ) + F ( ϕ ) + E c ( ϕ , r ) ,
where, in a simplified many body context,
| ϕ D ( x , y ) | 2 = | ϕ p D ( y ) | 2 + | ϕ N D ( x , y ) | 2 | ϕ p D ( y ) | 2 1 m p ,
| ϕ T ( x , y ) | 2 = | ϕ p T ( y ) | 2 + ( | ϕ N 1 T ( x , y ) | 2 + | ϕ N 2 T ( x , y ) | 2 ) | ϕ p T ( y ) | 2 1 m p ,
| ϕ H e ( x , y ) | 2 = | ϕ 2 P H e ( y ) | 2 + ( | ϕ N 1 H e ( x , y ) | 2 + | ϕ N 2 H e ( x , y ) | 2 ) | ϕ 2 P H e ( y ) | 2 1 2 m p ,
ϕ N = ϕ N ( x ) .
Here x , y Ω R 3 refers to the particle densities.
Furthermore, we assume γ p D > 0 , γ p T > 0 , γ N D > 0 , γ N 1 T > 0 , γ N 2 T > 0 , γ 2 p H e > 0 , γ N 1 H e > 0 ,   γ N 2 H e > 0 , γ N > 0 , and α D > 0 , α T > 0 , α H e > 0 , α N > 0 , α D T > 0 , α H e N > 0 , so that
G ( ϕ ) = γ p D 2 Ω ( ϕ p D ) · ( ϕ p D ) d y + γ N D 2 Ω ( ϕ N D ) · ( ϕ N D ) d x d y γ p T 2 Ω ( ϕ p T ) · ( ϕ p T ) d y + γ N 1 T 2 Ω ( ϕ N 1 T ) · ( ϕ N 1 T ) d x d y + γ N 2 T 2 Ω ( ϕ N 2 T ) · ( ϕ N 2 T ) d x d y + γ 2 p H e 2 Ω ( ϕ 2 p H e ) · ( ϕ 2 p H e ) d y + γ N 1 H e 2 Ω ( ϕ N 1 H e ) · ( ϕ N 1 H e ) d x d y + γ N 2 H e 2 Ω ( ϕ N 2 H e ) · ( ϕ N 2 H e ) d x d y + γ N 2 Ω ( ϕ N ) · ( ϕ N ) d x ,
and,
F ( ϕ ) = α D 2 Ω | ϕ D ( x ξ 1 , y ξ 2 ) | 2 | ϕ D ( ξ 1 , ξ 2 ) | 2 | ( x , y ) ( ξ 1 , ξ 2 ) | d x d y d ξ 1 d ξ 2 + α T 2 Ω | ϕ T ( x ξ 1 , y ξ 2 ) | 2 | ϕ T ( ξ 1 , ξ 2 ) | 2 | ( x , y ) ( ξ 1 , ξ 2 ) | d x d y d ξ 1 d ξ 2 + α D T 2 Ω | ϕ D ( x ξ 1 , y ξ 2 ) | 2 | ϕ T ( ξ 1 , ξ 2 ) | 2 | ( x , y ) ( ξ 1 , ξ 2 ) | d x d y d ξ 1 d ξ 2 + α H e 2 Ω | ϕ H e ( x ξ 1 , y ξ 2 ) | 2 | ϕ H e ( ξ 1 , ξ 2 ) | 2 | ( x , y ) ( ξ 1 , ξ 2 ) | d x d y d ξ 1 d ξ 2 + α N 2 0 t f Ω | ϕ N ( x ξ ) | 2 | ϕ N ( ξ ) | 2 | x ξ | d x d ξ + j = 1 2 α H e N 2 Ω | ϕ H e ( x 1 ξ 1 , y ξ 2 ) | 2 | ϕ N ( ξ j ) | 2 | ( x , y ) ( ξ 1 , ξ 2 ) | d x d y d ξ 1 d ξ 2
and the kinetics energy is expressed by
E c ( ϕ , r ) = 1 2 Ω | ϕ D | 2 r D t · r D t d x d y + 1 2 Ω | ϕ T | 2 r T t · r T t d x d y + 1 2 Ω | ϕ H e | 2 r H e t · r H e t d x d y + 1 2 Ω | ϕ N | 2 r N t · r N t d x d y ,
where we also assume
r D e i ω t w 5 ( x , y ) ,
r T e i ω t w 6 ( x , y ) ,
so that considering such a vibrational motion, the temperature T is proportional to ω 2 , that is
T ω 2 .
Therefore, an increasing in T corresponds to a proportional increasing in ω 2 .
Summarizing, we have supposed
E c ( ϕ , r ) 1 2 ω 2 Ω | ϕ D | 2 + | ϕ T | 2 d x C 1 + 1 2 ω 1 2 Ω | ϕ N | 2 d x C 2 ,
so that we represent the increasing in T through an increasing in ω 2 .
Moreover, we denote by m N the mass of a single neutron and by m p the mass of a single proton.
Thus, denoting also by λ 1 , λ 2 the proportion of non-reacted and reacted masses respectively, we have the following constraints.
1.
Ω | ϕ N D ( x , y ) | 2 d x = m N ,
2.
Ω | ϕ N 1 T ( x , y ) | 2 d x = m N ,
3.
Ω | ϕ N 2 T ( x , y ) | 2 d x = m N ,
4.
Ω | ϕ N 1 H e ( x , y ) | 2 d x = m N ,
5.
Ω | ϕ N 2 H e ( x , y ) | 2 d x = m N ,
6.
Ω | ϕ p D ( y ) | 2 d y = λ 1 c m p ,
7.
Ω | ϕ p T ( y ) | 2 d y = λ 1 c m p ,
8.
Ω | ϕ 2 P H e ( y ) | 2 d y = λ 2 ( 2 c m p ) ,
Similar constraints are valid corresponding to the charge of a single proton.
We have also the following complementing constraints,
1.
Ω | ϕ D | 2 d x d y = λ 1 ( m D ) T ,
2.
Ω | ϕ T | 2 d x d y = λ 1 ( m T ) T ,
3.
Ω | ϕ H e | 2 d x d y = λ 2 ( m H e ) T ,
4.
Ω | ϕ N | 2 d x d y = λ 2 ( m N ) T ,
5.
λ 1 + λ 2 = 1 .
With such results and statements in mind and simplifying the interacting terms, we re-define the functional J now denoting it by J 1 , here already including the Lagrange multipliers concerning the constraints, where
J 1 ( ϕ , ω , E , λ ) = γ p D 2 Ω ( ϕ p D ) · ( ϕ p D ) d y + γ N D 2 Ω ( ϕ N D ) · ( ϕ N D ) d x d y γ p T 2 Ω ( ϕ p T ) · ( ϕ p T ) d y + γ N 1 T 2 Ω ( ϕ N 1 T ) · ( ϕ N 1 T ) d x d y + γ N 2 T 2 Ω ( ϕ N 2 T ) · ( ϕ N 2 T ) d x d y + γ 2 p H e 2 Ω ( ϕ 2 p H e ) · ( ϕ 2 p H e ) d y + γ N 1 H e 2 Ω ( ϕ N 1 H e ) · ( ϕ N 1 H e ) d x d y + γ N 2 H e 2 Ω ( ϕ N 2 H e ) · ( ϕ N 2 H e ) d x d y + γ N 2 Ω ( ϕ N ) · ( ϕ N ) d x + α D 2 Ω | ϕ D | 4 d x + α T 2 Ω | ϕ T | 4 d x + α H e 2 Ω | ϕ H e | 4 d x + α N 2 Ω | ϕ N | 4 d x ω 2 Ω ( | ϕ D | 2 + | ϕ T | 2 ) d x ω 1 2 Ω | ϕ N | 2 d x + J A u x ,
where the functional J A u x stands for
J A u x = Ω ( E N D ) 5 ( y ) Ω | ϕ N D ( x , y ) | 2 d x m N d y Ω ( E N 1 T ) 6 ( y ) Ω | ϕ N 1 T ( x , y ) | 2 d x m N d y Ω ( E N 2 T ) 7 ( y ) Ω | ϕ N 2 T ( x , y ) | 2 d x m N d y Ω ( E N 1 H e ) 8 ( y ) Ω | ϕ N 1 H e ( x , y ) | 2 d x m N d y Ω ( E N 2 H e ) 9 ( y ) Ω | ϕ N 2 H e ( x , y ) | 2 d x m N d y ( E D ) 2 Ω | ϕ p D ( y ) | 2 d y λ 1 c m p ( E T ) 3 Ω | ϕ p T ( y ) | 2 d y λ 1 c m p ( E H e ) 3 Ω | ϕ 2 P H e ( x , y ) | 2 d y λ 2 2 c m p E 5 Ω | ϕ D | 2 d x d y λ 1 ( m D ) T E 6 Ω | ϕ T | 2 d x d y λ 1 ( m T ) T E 7 Ω | ϕ H e | 2 d x d y λ 2 ( m H e ) T E 8 Ω | ϕ N | 2 d x d y λ 2 ( m N ) T E 9 ( λ 1 + λ 2 1 ) .
Remark 8. 
In order to obtain consistent results it is necessary to set
( α N , α H e ) ( α D , α T ) .
In such a case, a higher temperature corresponding to a large ω 2 , though such a nuclear reaction, will result in a small λ 1 and a higher kinetics energy for the neutron field, corresponding to a large ω 1 2 and λ 2 closer to 1.

19. A More Detailed Mathematical Description of the Hydrogen Nuclear Fusion

In this section we develop in more details another model for the hydrogen nuclear fusion.
Remark 9. 
Denoting by i C the imaginary unit, in this and in the subsequent sections, for the time-dependent case we generically define the gradient of a scalar function u ( x , t ) with domain in R 4 , denoted by u ( x , t ) , as
u ( x , t ) = ( i u t ( x , t ) , u x 1 ( x , t ) , u x 2 ( x , t ) , u x 3 ( x , t ) ) ,
so that
u · u = u t 2 + j = 1 3 u x j 2 .
Let Ω R 3 be an open, bounded and connected set with a regular (Lipschitzian) boundary denoted by Ω .
Here such a set Ω stands for a control volume in which an ionized gas (plasma) flows. Such a gas comprises ionized Deuterium and Tritium atoms intended, through a suitable higher temperature, to chemically react resulting in atoms of Hellion and a field of single energetic Neutrons.
Symbolically such a reaction stands for
Deuterium + + Tritium + Helium + + + Neutron ( energetic ) .
We recall that the ionized Deuterium atom is comprised by a proton and a neutron and the ionized Tritium atom is comprised by a proton and two neutrons.
Moreover, the ionized Helium atom is comprised by two protons and two neutrons.
As previously mentioned, resulting from such a chemical reaction up surges also an energetic neutron which the higher kinetics energy has a great variety of applications, including its conversion in electric energy.
We highlight the model here presented includes electric and magnetic fields and the corresponding potential ones.
Denoting by t the time on the interval [ 0 , t f ] , at this point we define the following density functions:
1.
For the Deuterium field
| ϕ D ( x , y , t ) | 2 = | ϕ p D ( y , t ) | 2 + | ϕ N D ( x , y , t ) | 2 | ϕ p D ( y , t ) | 2 1 m p ,
2.
For the Tritium field
| ϕ T ( x , y , t ) | 2 = | ϕ p T ( y , t ) | 2 + ( | ϕ N 1 T ( x , y , t ) | 2 + | ϕ N 2 T ( x , y , t ) | 2 ) | ϕ p T ( y , t ) | 2 1 m p ,
3.
For the Helium field
| ϕ H e ( x , y , t ) | 2 = | ϕ 2 p H e ( y , t ) | 2 + ( | ϕ N 1 H e ( x , y , t ) | 2 + | ϕ N 2 H e ( x , y , t ) | 2 ) | ϕ 2 p H e ( y , t ) | 2 1 2 m p ,
4.
For the Neutron field
ϕ N = ϕ N ( x , t ) ,
5.
For the electronic field resulting from the ionization
ϕ e = ϕ e ( x , y , t ) .
Furthermore, we define also the related densities
1.
ρ D ( y , t ) = Ω | ϕ D ( x , y , t ) | 2 d x ,
2.
ρ T ( y , t ) = Ω | ϕ T ( x , y , t ) | 2 d x ,
ρ H e ( y , t ) = Ω | ϕ H e ( x , y , t ) | 2 d x ,
ρ N ( x , t ) = | ϕ N ( x , t ) | 2 ,
ρ e ( y , t ) = Ω | ϕ e ( x , y , t ) | 2 d x .
For the chemical reaction in question we consider that one unit of mass of fractional proportion α D of ionized Deuterium and α T of ionized Tritium results in one unit of mass of fractional proportion α H e of ionized Helium and α N of neutrons.
Symbolic, this stands for
1 = α D + α T = α H e + α N .
Concerning the control volume Ω in question and related surface control Ω , we assume such a volume has an initial (fot t = 0 ) amount of ionized Deuterium of ( m D ) 0 and an initial amount of ionized Tritium of ( m T ) 0 . The initial amount of ionized Helium and single neutrons are supposed to be zero.
On the other hand, about the surface control Ω , we assume there is a part Ω 1 Ω for which is allowed the entrance and exit of Deuterium and Tritium ionized atoms.
We assume also there is another part Ω 2 Ω such that Ω 1 Ω 2 = for which is allowed only the exit of ionized Helium atoms and neutrons, but not their entrance.
In Ω 2 is allowed the exit only (not the entrance) of ionized Deuterium and Tritium atoms.
Indeed, we assume the following relations for the masses:
1.
( m H e , N ) T ( t ) = m H e , N ( t ) + 0 t Ω 2 ( ρ H e ( x , τ ) + ρ N ( x , τ ) ) u · n d S d τ ,
2.
m H e , N ( t ) = m H e ( t ) + m N ( t ) ,
3.
m H e ( t ) = Ω ρ H e ( x , t ) d x ,
4.
m N ( t ) = Ω ρ N ( x , t ) d x ,
5.
( m H e ) T ( t ) = Ω ρ H e ( x , t ) d x + 0 t Ω 2 ρ H e ( x , τ ) u · n d Γ d τ ,
6.
( m N ) T ( t ) = Ω ρ N ( x , t ) d x + 0 t Ω 2 ρ N ( x , τ ) u · n d Γ d τ ,
7.
( m N ) T ( t ) ( m H e ) T ( t ) = α N α H e ,
so that
α N m H e ) T ( t ) = α H e ( m N ) T ( t ) ,
8.
( m D ) ( t ) = ( m D ) 0 0 t Ω 1 Ω 2 ( ρ D ( x , τ ) ) u · n d S d τ α D ( m H e , N ) T ( t ) ,
(9)
( m T ) ( t ) = ( m T ) 0 0 t Ω 1 Ω 2 ( ρ T ( x , τ ) ) u · n d S d τ α T ( m H e , N ) T ( t ) ,
(10)
( m e ) T ( t ) = m e ( t ) + 0 t Ω 2 ( ρ e ( x , τ ) ) u · n d S d τ ,
(11)
m e ( t ) = Ω ρ e ( x , t ) d x .
(12)
m e ( t ) = Ω | ϕ p D ( x , t ) | 2 d x m e m p + Ω | ϕ p T ( x , t ) | 2 d x m e m p + Ω | ϕ 2 p H e ( x , t ) | 2 d x m e m p .
Here n denotes the outward normal vectorial fields to the concerning surfaces.
Having clarified such masses relations, we define the functional
J ( ϕ , ρ , r , u , E , A , B )
where
J = G ( u ) + F ( ϕ ) + E c ( ϕ , r ) + F 1 + F 2 + F 3 ,
and where we assume γ p D > 0 , γ p T > 0 , γ N D > 0 , γ N 1 T > 0 , γ N 2 T > 0 , γ 2 p H e > 0 , γ N 1 H e > 0 ,   γ N 2 H e > 0 , γ N > 0 , γ e > 0 and α D > 0 , α T > 0 , α H e > 0 , α N > 0 , α D T > 0 , α H e N > 0 , α e , e > 0 , α H e , e < 0 so that
G ( ϕ ) = γ p D 2 0 t f Ω ( ϕ p D ) · ( ϕ p D ) d y d t + γ N D 2 0 t f Ω ( ϕ N D ) · ( ϕ N D ) d x d y d t γ p T 2 0 t f Ω ( ϕ p T ) · ( ϕ p T ) d y d t + γ N 1 T 2 0 t f Ω ( ϕ N 1 T ) · ( ϕ N 1 T ) d x d y d t + γ N 2 T 2 0 t f Ω ( ϕ N 2 T ) · ( ϕ N 2 T ) d x d y d t + γ 2 p H e 2 0 t f Ω ( ϕ 2 p H e ) · ( ϕ 2 p H e ) d y d t + γ N 1 H e 2 0 t f Ω ( ϕ N 1 H e ) · ( ϕ N 1 H e ) d x d y d t + γ N 2 H e 2 0 t f Ω ( ϕ N 2 H e ) · ( ϕ N 2 H e ) d x d y d t + γ N 2 0 t f Ω ( ϕ N ) · ( ϕ N ) d x d t + γ e 2 0 t f Ω ( ϕ e ) · ( ϕ e ) d x d y d t ,
and
F ( ϕ ) = α D 2 0 t f Ω | ϕ D ( x ξ 1 , y ξ 2 , t ) | 2 | ϕ D ( ξ 1 , ξ 2 , t ) | 2 | ( x , y ) ( ξ 1 , ξ 2 ) | d x d y d ξ 1 d ξ 2 d t + α T 2 0 t f Ω | ϕ T ( x ξ 1 , y ξ 2 , t ) | 2 | ϕ T ( ξ 1 , ξ 2 , t ) | 2 | ( x , y ) ( ξ 1 , ξ 2 ) | d x d y d ξ 1 d ξ 2 d t + α D T 2 0 t f Ω | ϕ D ( x ξ 1 , y ξ 2 , t ) | 2 | ϕ T ( ξ 1 , ξ 2 , t ) | 2 | ( x , y ) ( ξ 1 , ξ 2 ) | d x d y d ξ 1 d ξ 2 d t + α H e 2 0 t f Ω | ϕ H e ( x ξ 1 , y ξ 2 , t ) | 2 | ϕ H e ( ξ 1 , ξ 2 , t ) | 2 | ( x , y ) ( ξ 1 , ξ 2 ) | d x d y d ξ 1 d ξ 2 d t + α N 2 0 t f Ω | ϕ N ( x ξ , t ) | 2 | ϕ N ( ξ ) | 2 | x ξ , t | d x d ξ d t + j = 1 2 α H e N 2 0 t f Ω | ϕ H e ( x 1 ξ 1 , y ξ 2 , t ) | 2 | ϕ N ( ξ j , t ) | 2 | ( x , y ) ( ξ 1 , ξ 2 ) | d x d y d ξ 1 d ξ 2 d t + α H e , e 2 0 t f Ω | ϕ H e ( x ξ 1 , y ξ 2 , t ) | 2 | ϕ e ( ξ 1 , ξ 2 , t ) | 2 | ( x , y ) ( ξ 1 , ξ 2 ) | d x d y d ξ 1 d ξ 2 d t + α e , e 2 0 t f Ω | ϕ e ( x ξ 1 , y ξ 2 , t ) | 2 | ϕ e ( ξ 1 , ξ 2 , t ) | 2 | ( x , y ) ( ξ 1 , ξ 2 ) | d x d y d ξ 1 d ξ 2 d t
and the internal kinetics energy is expressed by
E c ( ϕ , r ) = 1 2 0 t f Ω | ϕ D | 2 r D t · r D t d x d y d t + 1 2 0 t f Ω | ϕ T | 2 r T t · r T t d x d y d t + 1 2 0 t f Ω | ϕ H e | 2 r H e t · r H e t d x d y d t + 1 2 0 t f Ω | ϕ N | 2 r N t · r N t d x d y d t + 1 2 0 t f Ω | ϕ e | 2 r e t · r e t d x d y d t ,
Here it is worth highlighting we have approximated the initially discrete set of indices s of particles as a continuous positive real variable s.
Moreover,
F 1 = 1 4 π 0 t f curl A B 0 2 d t ,
F 2 = 0 t f Ω E i n d · K p | ϕ p D | 2 u + r D t d x d y d t + 0 t f Ω E i n d · K p | ϕ p T | 2 u + r T t d x d y d t + 0 t f Ω E i n d · K p | ϕ 2 p H e | 2 u + r H e t d x d y d t + 0 t f Ω E i n d · K e | ϕ e | 2 u + r e t d x d y d t ,
where K p and K e are appropriate real constants related to the respective charges.
Here u = ( u 1 , u 2 , u 3 ) is the fluid velocity field and
r D , r T , r H e , r N , r e
are fields of displacements for the corresponding atom fields.
Also A denotes the magnetic potential, B 0 an external magnetic field and B is the total magnetic field.
Moreover, E i n d is an induced electric field.
Finally,
F 3 = C D 2 0 t f Ω ( x , y ) r D · ( x , y ) r D d x d y d t + C T 2 0 t f Ω ( x , y ) r T · ( x , y ) r T d x d y d t C H e 2 0 t f Ω ( x , y ) r H e · ( x , y ) r H e d x d y d t + C N 2 0 t f Ω ( x , y ) r N · ( x , y ) r N d x d y d t C e 2 0 t f Ω ( x , y ) r e · ( x , y ) r e d x d y d t ,
for appropriate real positive constants C D C T , C H e , C N , C e .
Such a functional J is subject to the following constraints:
1.
The momentum conservation equation for the fluid motion
ρ u k t + u j u k x j = ρ f k P x k + τ k j , j + ( F E ) k + ( F M ) k ,
k { 1 , 2 , 3 } .
Here ρ = ρ D + ρ T + ρ H e + ρ N + ρ e is the total density and P is the fluid pressure field.
Furthermore,
τ i j = μ u i x j + u j x i 2 3 δ i j k = 1 3 u k x k ,
i , j { 1 , 2 , 3 } ,
F E = { ( F E ) k } = K p ( | ϕ p D | 2 + | ϕ p T | 2 + | ϕ 2 p H e | 2 ) + K e Ω | ϕ e | 2 d x E ,
and
F M = { ( F M ) k } = K p | ϕ p D | 2 u + r D t | ϕ p T | 2 u + r T t + | ϕ 2 p H e | 2 u + r H e t + K e | ϕ e | 2 u + r e t × B .
2.
Mass conservation equation:
ρ t + div ( ρ u ) = 0 .
3.
Energy equation
ρ D e D t + P ( div u ) = Q t div q ,
where we assume the Fourier law
q = K T ,
where T = T ( x , t ) is the scalar field of temperature.
Also,
e = ρ 2 u · u + ρ D 2 r D t · r D t + ρ T 2 r T t · r T t + ρ H e 2 r H e t · r H e t + ρ N 2 r N t · r N t + ρ e 2 r e t · r e t
and
D e D t = e t + u j e x j .
4.
P = F 7 ( ρ , T ) ,
for an appropriate scalar function F 7 .
5.
Mass relations
(a)
m D ( t ) = Ω ρ D ( x , t ) d x ,
(b)
m T ( t ) = Ω ρ T ( x , t ) d x ,
(c)
m H e ( t ) = Ω ρ H e ( x , t ) d x ,
(d)
m N ( t ) = Ω ρ N ( x , t ) d x ,
(e)
m e ( t ) = Ω ρ e ( x , t ) d x ,
(f)
( m H e ) T ( t ) = Ω ρ H e ( x , t ) d x + 0 t Ω 2 ρ H e ( x , τ ) u · n d Γ d τ ,
(g)
( m N ) T ( t ) = Ω ρ N ( x , t ) d x + 0 t Ω 2 ρ N ( x , τ ) u · n d Γ d τ ,
(h)
( m N ) T ( t ) ( m H e ) T ( t ) = α N α H e ,
so that
α N m H e ) T ( t ) = α H e ( m N ) T ( t ) ,
where,
(a)
( m H e , N ) T ( t ) = m H e , N ( t ) + 0 t Ω 2 ( ρ H e ( x , τ ) ) u · n d S d τ ,
(b)
m H e , N ( t ) = m H e ( t ) + m N ( t ) ,
(c)
( m D ) ( t ) = ( m D ) 0 0 t Ω 1 Ω 2 ( ρ D ( x , τ ) ) u · n d S d τ α D ( m H e , N ) T ( t ) ,
(d)
( m T ) ( t ) = ( m T ) 0 0 t Ω 1 Ω 2 ( ρ T ( x , τ ) ) u · n d S d τ α T ( m H e , N ) T ( t ) ,
(e)
( m e ) T ( t ) = m e ( t ) + 0 t Ω 2 ( ρ T ( x , τ ) ) u · n d S d τ .
(f)
m e ( t ) = Ω | ϕ p D ( x , t ) | 2 d x m e m p + Ω | ϕ p T ( x , t ) | 2 d x m e m p + Ω | ϕ 2 p H e ( x , t ) | 2 d x m e m p .
6.
Other mass constraints
(a)
Ω | ϕ N D ( x , y , t ) | 2 d x = m N ,
(b)
Ω | ϕ N 1 T ( x , y , t ) | 2 d x = m N ,
(c)
Ω | ϕ N 2 T ( x , y , t ) | 2 d x = m N ,
(d)
Ω | ϕ N 1 H e ( x , y , t ) | 2 d x = m N ,
(e)
Ω | ϕ N 2 H e ( x , y , t ) | 2 d x = m N .
7.
For the induced electric field, we must have
curl E i n d + 1 c curl K ^ p | ϕ p D | 2 u + r D t + K ^ p | ϕ p T | 2 u + r T t + K ^ p | ϕ 2 p H e | 2 u + r H e t + K ^ e Ω | ϕ e ( x , y , t ) | 2 u ( y , t ) + r e ( x , y , t ) t d x × curl A B 0 1 c t curl A B 0 = 0 ,
where K ^ p and K ^ e are appropriate real constants related to the respective charges.
8.
A Maxwell equation:
div B = 0 ,
where
B = B 0 curl A .
(9)
Another Maxwell equation:
div E = 4 π K p ( | ϕ p D | 2 + | ϕ p T | 2 + | ϕ 2 p H e | 2 ) + K e Ω | ϕ e ( x , y , t ) | 2 d x ,
where the total electric field E stands for
E = E i n d + E ρ ,
and where generically denoting
F ( ϕ ) = Ω f 5 ( ϕ , x , ξ ) d x d ξ ,
we have also
E ρ = Ω f 5 ( ϕ , x , ξ ) x k d ξ .
At this point we generically denote
h 1 , h 2 L 2 = 0 t f Ω h 1 h 2 d x d y d t .
Thus, already including the Lagrange multipliers concerning the restrictions indicated, the extended functional J 3 stands for
J 3 = J 3 ( ϕ , u , r , P , A , B , E , Λ , E ) = G ( ϕ ) + F ( ϕ ) + E c ( ϕ , r ) + F 1 + F 2 + F 3 + Λ k , ρ u k t + u j u k x j ρ f k + P x k τ k j , j ( F E ) k ( F M ) k L 2 + Λ 4 , ρ t + div ( ρ u ) L 2 + J A u x 1 + J A u x 2 + J A u x 3 + J A u x 4 ,
where,
J A u x 1 = Λ 5 , ρ D e D t + P ( div u ) Q t + div q L 2 + Λ 6 , P F 7 ( ρ , T ) L 2 ,
J A u x 2 = Λ 7 , m D ( t ) Ω ρ D ( x , t ) d x L 2 + Λ 8 , m T ( t ) Ω ρ T ( x , t ) d x L 2 Λ 9 , m H e ( t ) Ω ρ H e ( x , t ) d x L 2 Λ 10 , m N ( t ) Ω ρ N ( x , t ) d x L 2 Λ 11 , m e ( t ) Ω ρ e ( x , t ) d x L 2 0 t f E 1 2 ( t ) ( α N m H e ) T ( t ) α H e ( m N ) T ( t ) ) d t ,
J A u x 3 = 0 t f Ω ( E N D ) 5 ( y , t ) Ω | ϕ N D ( x , y , t ) | 2 d x m N d y d t 0 t f Ω ( E N 1 T ) 6 ( y , t ) Ω | ϕ N 1 T ( x , y , t ) | 2 d x m N d y d t 0 t f Ω ( E N 2 T ) 7 ( y , t ) Ω | ϕ N 2 T ( x , y , t ) | 2 d x m N d y d t 0 t f Ω ( E N 1 H e ) 8 ( y , t ) Ω | ϕ N 1 H e ( x , y , t ) | 2 d x m N d y d t 0 t f Ω ( E N 2 H e ) 9 ( y , t ) Ω | ϕ N 2 H e ( x , y , t ) | 2 d x m N d y d t ,
J A u x 4 = Λ 12 , curl E i n d + 1 c curl K ^ p | ϕ p D | 2 u + r D t + K ^ p | ϕ p T | 2 u + r T t + K ^ p | ϕ 2 p H e | 2 u + r H e t + K ^ e Ω | ϕ e ( x , y , t ) | 2 u ( y , t ) + r e ( x , y , t ) t d x × curl A B 0 1 c t curl A B 0 L 2 + Λ 13 , div B L 2 + Λ 14 , div E 4 π K p ( | ϕ p D | 2 + | ϕ p T | 2 + | ϕ 2 p H e | 2 ) + K e Ω | ϕ e ( x , y , t ) | 2 d x L 2 .
Here we recall the following definitions and relations:
1.
For the Deuterium field
| ϕ D ( x , y , t ) | 2 = | ϕ p D ( y , t ) | 2 + | ϕ N D ( x , y , t ) | 2 | ϕ p D ( y , t ) | 2 1 m p ,
2.
For the Tritium field
| ϕ D ( x , y , t ) | 2 = | ϕ p D ( y , t ) | 2 + ( | ϕ N 1 D ( x , y , t ) | 2 + | ϕ N 2 D ( x , y , t ) | 2 ) | ϕ p D ( y , t ) | 2 1 m p ,
3.
For the Helium field
| ϕ H e ( x , y , t ) | 2 = | ϕ 2 p H e ( y , t ) | 2 + ( | ϕ N 1 H e ( x , y , t ) | 2 + | ϕ N 2 H e ( x , y , t ) | 2 ) | ϕ 2 p H e ( y , t ) | 2 1 2 m p ,
4.
For the Neutron field
ϕ N = ϕ N ( x , t ) ,
5.
For the electronic field resulting from the ionization
ϕ e = ϕ e ( x , y , t ) .
1.
ρ D ( y , t ) = Ω | ϕ D ( x , y , t ) | 2 d x ,
2.
ρ T ( y , t ) = Ω | ϕ T ( x , y , t ) | 2 d x ,
ρ H e ( y , t ) = Ω | ϕ H e ( x , y , t ) | 2 d x ,
ρ N ( x , t ) = | ϕ N ( x , t ) | 2 ,
ρ e ( y , t ) = Ω | ϕ e ( x , y , t ) | 2 d x .
Also,
ρ = ρ D + ρ T + ρ H e + ρ N + ρ e ,
1.
( m H e , N ) T ( t ) = m H e , N ( t ) + 0 t Ω 2 ( ρ H e ( x , τ ) + ρ N ( x , τ ) ) u · n d S d τ ,
2.
m H e , N ( t ) = m H e ( t ) + m N ( t ) ,
3.
m H e ( t ) = Ω ρ H e ( x , t ) d x ,
4.
m N ( t ) = Ω ρ N ( x , t ) d x ,
5.
( m D ) ( t ) = ( m D ) 0 0 t Ω 1 Ω 2 ( ρ D ( x , τ ) ) u · n d S d τ α D ( m H e , N ) T ( t ) ,
6.
( m T ) ( t ) = ( m T ) 0 0 t Ω 1 Ω 2 ( ρ T ( x , τ ) ) u · n d S d τ α T ( m H e , N ) T ( t ) ,
7.
( m H e ) T ( t ) = Ω ρ H e ( x , t ) d x + 0 t Ω 2 ρ H e ( x , τ ) u · n d Γ d τ ,
8.
( m N ) T ( t ) = Ω ρ N ( x , t ) d x + 0 t Ω 2 ρ N ( x , τ ) u · n d Γ d τ ,
9.
( m N ) T ( t ) ( m H e ) T ( t ) = α N α H e ,
so that
α N m H e ) T ( t ) = α H e ( m N ) T ( t ) ,
10.
( m e ) T ( t ) = m e ( t ) 0 t Ω 2 ( ρ e ( x , τ ) ) u · n d S d τ ,
11.
m e ( t ) = Ω ρ e ( x , t ) d x .
12.
m e ( t ) = Ω | ϕ p D ( x , t ) | 2 d x m e m p + Ω | ϕ p T ( x , t ) | 2 d x m e m p + Ω | ϕ 2 p H e ( x , t ) | 2 d x m e m p .
Finally,
E = E i n d + E ρ ,
and where generically denoting
F ( ϕ ) = Ω f 5 ( ϕ , x , ξ ) d x d ξ ,
we have also
E ρ = Ω f 5 ( ϕ , x , ξ ) x k d ξ .
and,
B = B 0 curl A .

20. A Final Mathematical Description of the Hydrogen Nuclear Fusion

In this section we develop in even more details another model for the hydrogen nuclear fusion.
Let Ω R 3 be an open, bounded and connected set with a regular (Lipschitzian) boundary denoted by Ω .
Here such a set Ω stands for a control volume in which an ionized gas (plasma) flows. Such a gas comprises ionized Deuterium and Tritium atoms intended, through a suitable higher temperature, to chemically react resulting in atoms of Helium and a field of single energetic Neutrons.
Symbolically such a reaction stands for
Deuterium + + Tritium + Helium + + + Neutron ( energetic ) .
We recall that the ionized Deuterium atom is comprised by a proton and a neutron and the ionized Tritium atom is comprised by a proton and two neutrons.
Moreover, the ionized Helium atom is comprised by two protons and two neutrons.
As previously mentioned, resulting from such a chemical reaction up surges also an energetic neutron which the higher kinetics energy has a great variety of applications, including its conversion in electric energy.
We highlight the model here presented includes electric and magnetic fields and the corresponding potential ones.
Denoting by t the time on the interval [ 0 , t f ] , at this point we define the following density functions:
1.
For a single Deuterium atom indexed by s:
| ϕ D ( x , y , t , s ) | 2 = | ϕ p D ( y , t , s ) | 2 + | ϕ N D ( x , y , t , s ) | 2 | ϕ p D ( y , t , s ) | 2 1 m p ,
2.
For a single Tritium atom indexed by s:
| ϕ T ( x , y , t , s ) | 2 = | ϕ p T ( y , t , s ) | 2 + ( | ϕ N 1 T ( x , y , t , s ) | 2 + | ϕ N 2 T ( x , y , t , s ) | 2 ) | ϕ p T ( y , t , s ) | 2 1 m p ,
3.
For a single Helium atom indexed by s:
| ϕ H e ( x , y , t , s ) | 2 = | ϕ 2 p H e ( y , t , s ) | 2 + ( | ϕ N 1 H e ( x , y , t , s ) | 2 + | ϕ N 2 H e ( x , y , t , s ) | 2 ) | ϕ 2 p H e ( y , t , s ) | 2 1 2 m p ,
4.
For the Neutron field:
ϕ N = ϕ N ( x , t , s ) ,
5.
For the electronic field resulting from the ionization
ϕ e = ϕ e ( x , y , t , s ) .
Furthermore, we define also the related densities
1.
ρ D ( y , t ) = 0 N D ( t ) Ω | ϕ D ( x , y , t , s ) | 2 d x d s ,
2.
ρ T ( y , t ) = 0 N T ( t ) Ω | ϕ T ( x , y , t , s ) | 2 d x d s ,
ρ H e ( y , t ) = 0 N H e ( t ) Ω | ϕ H e ( x , y , t , s ) | 2 d x d s ,
ρ N ( x , t ) = 0 N N ( t ) | ϕ N ( x , t , s ) | 2 d s ,
ρ e ( y , t ) = 0 N e ( t ) Ω | ϕ e ( x , y , t , s ) | 2 d x d s .
For the chemical reaction in question we consider that one unit of mass of fractional proportion α D of ionized Deuterium and α T of ionized Tritium results in one unit of mass of fractional proportion α H e of ionized Helium and α N of neutrons.
Symbolically, this stands for
1 = α D + α T = α H e + α N .
Concerning the control volume Ω in question and related surface control Ω , we assume such a volume has an initial (fot t = 0 ) amount of ionized Deuterium of ( m D ) 0 and an initial amount of ionized Tritium of ( m T ) 0 . The initial amount of ionized Helium and single neutrons are supposed to be zero.
On the other hand, about the surface control Ω , we assume there is a part Ω 1 Ω for which is allowed the entrance and exit of Deuterium and Tritium ionized atoms.
We assume also there is another part Ω 2 Ω such that Ω 1 Ω 2 = for which is allowed only the exit of ionized Helium atoms and neutrons, but not their entrance.
In Ω 2 is allowed the exit only (not the entrance) of ionized Deuterium and Tritium atoms.
Indeed, we assume the following relations for the masses:
1.
( m H e , N ) T ( t ) = m H e , N ( t ) + 0 t Ω 2 ( ρ H e ( x , τ ) + ρ N ( x , τ ) ) u · n d S d τ ,
2.
m H e , N ( t ) = m H e ( t ) + m N ( t ) ,
3.
m H e ( t ) = Ω ρ H e ( x , t ) d x ,
4.
m N ( t ) = Ω ρ N ( x , t ) d x ,
5.
( m D ) ( t ) = ( m D ) 0 0 t Ω 1 Ω 2 ( ρ D ( x , τ ) ) u · n d S d τ α D ( m H e , N ) T ( t ) ,
6.
( m T ) ( t ) = ( m T ) 0 0 t Ω 1 Ω 2 ( ρ T ( x , τ ) ) u · n d S d τ α T ( m H e , N ) T ( t ) ,
7.
( m H e ) T ( t ) = Ω ρ H e ( x , t ) d x + 0 t Ω 2 ρ H e ( x , τ ) u · n d Γ d τ ,
8.
( m N ) T ( t ) = Ω ρ N ( x , t ) d x + 0 t Ω 2 ρ N ( x , τ ) u · n d Γ d τ ,
9.
( m N ) T ( t ) ( m H e ) T ( t ) = α N α H e ,
so that
α N m H e ) T ( t ) = α H e ( m N ) T ( t ) ,
10.
( m e ) T ( t ) = m e ( t ) + 0 t Ω 2 ( ρ e ( x , τ ) ) u · n d S d τ ,
11.
m e ( t ) = Ω ρ e ( x , t ) d x .
12.
m e ( t ) = 0 N D ( t ) Ω | ϕ p D ( y , t , s ) | 2 d y d s m e m p + 0 N T ( t ) Ω | ϕ p T ( y , t , s ) | 2 d y d s m e m p + 0 N p ( t ) Ω | ϕ 2 p H e ( y , t , s ) | 2 d y d s m e m p .
Here n denotes the outward normal vectorial fields to the concerning surfaces.
Having clarified such masses relations, denoting by N D ( t ) N T ( t ) , N H e ( t ) , N N ( t ) , N e ( t ) the respective indexed number of particles at time t, we define the functional
J ( ϕ , ρ , r , u , E , A , B , { N D , N T , N H e , N N , N e } )
where
J = G ( u ) + F ( ϕ ) + E c ( ϕ , r ) + F 1 + F 2 + F 3 + F 4 ,
and where we assume γ p D > 0 , γ p T > 0 , γ N D > 0 , γ N 1 T > 0 , γ N 2 T > 0 ,   γ 2 p H e > 0 , γ N 1 H e > 0 ,   γ N 2 H e > 0 , γ N > 0 , γ e > 0 and α D > 0 , α T > 0 , α H e > 0 , α N > 0 , α D T > 0 , α H e N > 0 , α e , e > 0 , α H e , e < 0 so that
G ( ϕ ) = γ p D 2 0 t f 0 N D ( t ) Ω ( ϕ p D ) · ( ϕ p D ) d y d s d t + γ N D 2 0 t f 0 N D ( t ) Ω ( ϕ N D ) · ( ϕ N D ) d x d y d s d t γ p T 2 0 t f 0 N T ( t ) Ω ( ϕ p T ) · ( ϕ p T ) d y d s d t + γ N 1 T 2 0 t f 0 N T ( t ) Ω ( ϕ N 1 T ) · ( ϕ N 1 T ) d x d y d s d t + γ N 2 T 2 0 t f 0 N T ( t ) Ω ( ϕ N 2 T ) · ( ϕ N 2 T ) d x d y d s d t + γ 2 p H e 2 0 t f 0 N H e ( t ) Ω ( ϕ 2 p H e ) · ( ϕ 2 p H e ) d y d s d t + γ N 1 H e 2 0 t f 0 N H e ( t ) Ω ( ϕ N 1 H e ) · ( ϕ N 1 H e ) d x d y d s d t + γ N 2 H e 2 0 t f 0 N H e ( t ) Ω ( ϕ N 2 H e ) · ( ϕ N 2 H e ) d x d y d s d t + γ N 2 0 t f 0 N N ( t ) Ω ( ϕ N ) · ( ϕ N ) d x d s d t + γ e 2 0 t f 0 N e ( t ) Ω ( ϕ e ) · ( ϕ e ) d x d y d s d t ,
and
F ( ϕ ) = α D 2 0 t f 0 N D ( t ) 0 N D ( t ) Ω | ϕ D ( x ξ 1 , y ξ 2 , t , s s 1 ) | 2 | ϕ D ( ξ 1 , ξ 2 , t , s 1 ) | 2 | ( x , y ) ( ξ 1 , ξ 2 ) | d x d y d ξ 1 d ξ 2 d s d s 1 d t + α T 2 0 t f 0 N T ( t ) 0 N T ( t ) Ω | ϕ T ( x ξ 1 , y ξ 2 , t , s s 1 ) | 2 | ϕ T ( ξ 1 , ξ 2 , t , s 1 ) | 2 | ( x , y ) ( ξ 1 , ξ 2 ) | d x d y d ξ 1 d ξ 2 d s d s 1 d t + α D T 2 0 t f 0 N D ( t ) 0 N T ( t ) Ω | ϕ D ( x ξ 1 , y ξ 2 , t , s s 1 ) | 2 | ϕ T ( ξ 1 , ξ 2 , t , s 1 ) | 2 | ( x , y ) ( ξ 1 , ξ 2 ) | d x d y d ξ 1 d ξ 2 d t + α H e 2 0 t f 0 N H e ( t ) 0 N H e ( t ) Ω | ϕ H e ( x ξ 1 , y ξ 2 , t , s s 1 ) | 2 | ϕ H e ( ξ 1 , ξ 2 , t ) | 2 | ( x , y ) ( ξ 1 , ξ 2 , s 1 ) | d x d y d ξ 1 d ξ 2 d s d s 1 d t + α N 2 0 t f 0 N N ( t ) 0 N N ( t ) Ω | ϕ N ( x ξ , t , s s 1 ) | 2 | ϕ N ( ξ , t , s 1 ) | 2 | x ξ | d x d ξ d s d s 1 d t + j = 1 2 α H e N 2 0 t f 0 N H e ( t ) 0 N D ( t ) Ω | ϕ H e ( x 1 ξ 1 , y ξ 2 , t ) | 2 | ϕ N ( ξ j , t ) | 2 | ( x , y ) ( ξ 1 , ξ 2 ) | d x d y d ξ 1 d ξ 2 d s d s 1 d t + α H e , e 2 0 t f 0 N H e ( t ) 0 N e ( t ) Ω | ϕ H e ( x ξ 1 , y ξ 2 , t , s s 1 ) | 2 | ϕ e ( ξ 1 , ξ 2 , t , s 1 ) | 2 | ( x , y ) ( ξ 1 , ξ 2 ) | d x d y d ξ 1 d ξ 2 d s d s 1 d t + α e , e 2 0 t f 0 N e ( t ) 0 N e ( t ) Ω | ϕ e ( x ξ 1 , y ξ 2 , t , s s 1 ) | 2 | ϕ e ( ξ 1 , ξ 2 , t , s 1 ) | 2 | ( x , y ) ( ξ 1 , ξ 2 ) | d x d y d ξ 1 d ξ 2 d s d s 1 d t
and the internal kinetics energy is expressed by
E c ( ϕ , r ) = 1 2 0 t f 0 N D ( t ) Ω | ϕ D | 2 r D t · r D t d x d y d s d t + 1 2 0 t f 0 N T ( t ) Ω | ϕ T | 2 r T t · r T t d x d y d s d t + 1 2 0 t f 0 N H e ( t ) Ω | ϕ H e | 2 r H e t · r H e t d x d y d s d t + 1 2 0 t f 0 N N ( t ) Ω | ϕ N | 2 r N t · r N t d x d y d s d t + 1 2 0 t f 0 N e ( t ) Ω | ϕ e | 2 r e t · r e t d x d y d s d t ,
Moreover,
F 1 = 1 4 π 0 t f curl A B 0 2 d t ,
F 2 = 0 t f 0 N D ( t ) Ω E i n d · K p | ϕ p D | 2 u + r D t d x d y d s d t + 0 t f 0 N T ( t ) Ω E i n d · K p | ϕ p T | 2 u + r T t d x d y d s d t + 0 t f 0 N H e ( t ) Ω E i n d · K p | ϕ 2 p H e | 2 u + r H e t d x d y d s d t + 0 t f 0 N e ( t ) Ω E i n d · K e | ϕ e | 2 u + r e t d x d y d s d t ,
where K p and K e are appropriate real constants related to the respective charges.
Here u = ( u 1 , u 2 , u 3 ) is the fluid velocity field and
r D , r T , r H e , r N , r e
are fields of displacements for the corresponding particle fields.
Also A denotes the magnetic potential, B 0 an external magnetic field and B is the total magnetic field.
Moreover, E i n d is an induced electric field.
Also,
F 3 = C D 2 0 t f 0 N D ( t ) Ω ( x , y ) r D · ( x , y ) r D d x d y d s d t + C T 2 0 t f 0 N T ( t ) Ω ( x , y ) r T · ( x , y ) r T d x d y d s d t + C H e 2 0 t f 0 N H e ( t ) Ω ( x , y ) r H e · ( x , y ) r H e d x d y d s d t + C N 2 0 t f 0 N N ( t ) Ω ( x , y ) r N · ( x , y ) r N d x d y d s d t C e 2 0 t f 0 N e ( t ) Ω ( x , y ) r e · ( x , y ) r e d x d y d s d t ,
for appropriate real positive constants C D C T , C H e , C N , C e .
Finally,
F 4 = ε D 2 0 t f N D ( t ) t 2 d t + ε T 2 0 t f N D ( t ) t 2 d t + ε N 2 0 t f N N ( t ) t 2 d t + ε H e 2 0 t f N H e ( t ) t 2 d t + ε e 2 0 t f N e ( t ) t 2 d t ,
where ε D , ε T , ε N , ε H e , ε e are small real positive constants.
Such a functional J is subject to the following constraints:
1.
The momentum conservation equation for the fluid motion
ρ u k t + u j u k x j = ρ f k P x k + τ k j , j + ( F E ) k + ( F M ) k ,
k { 1 , 2 , 3 } .
Here ρ = ρ D + ρ T + ρ H e + ρ N + ρ e is the total density and P is the fluid pressure field.
Furthermore,
τ i j = μ u i x j + u j x i 2 3 δ i j k = 1 3 u k x k ,
i , j { 1 , 2 , 3 } ,
F E = { ( F E ) k } = K p 0 N D ( t ) | ϕ p D | 2 d s + 0 N T ( t ) | ϕ p T | 2 d s + 0 N H e ( t ) | ϕ 2 p H e | 2 d s + K e 0 N e ( t ) | ϕ e | 2 d s E ,
and
F M = { ( F M ) k } = K p 0 N D ( t ) | ϕ p D | 2 u + r D t d s 0 N T ( t ) | ϕ p T | 2 u + r T t d s + 0 N H e ( t ) | ϕ 2 p H e | 2 u + r H e t d s + K e 0 N e ( t ) | ϕ e | 2 u + r e t d s × B .
2.
Mass conservation equation:
ρ t + div ( ρ u ) = 0 .
3.
Energy equation
ρ D e D t + P ( div u ) = Q t div q ,
where we assume the Fourier law
q = K T ,
where T = T ( x , t ) is the scalar field of temperature.
Also,
e = ρ 2 u · u + ρ D 2 r D t · r D t + ρ T 2 r T t · r T t + ρ H e 2 r H e t · r H e t + ρ N 2 r N t · r N t + ρ e 2 r e t · r e t
and
D e D t = e t + u j e x j .
4.
P = F 7 ( ρ , T ) ,
for an appropriate scalar function F 7 .
5.
Mass relations
(a)
m D ( t ) = Ω ρ D ( x , t ) d x ,
(b)
m T ( t ) = Ω ρ T ( x , t ) d x ,
(c)
m H e ( t ) = Ω ρ H e ( x , t ) d x ,
(d)
m N ( t ) = Ω ρ N ( x , t ) d x ,
(e)
m e ( t ) = Ω ρ e ( x , t ) d x ,
where,
(a)
( m H e , N ) T ( t ) = m H e , N ( t ) + 0 t Ω 2 ( ρ H e ( x , τ ) ) u · n d S d τ ,
(b)
m H e , N ( t ) = m H e ( t ) + m N ( t ) ,
(c)
( m D ) ( t ) = ( m D ) 0 0 t Ω 1 Ω 2 ( ρ D ( x , τ ) ) u · n d S d τ α D ( m H e , N ) T ( t ) ,
(d)
( m T ) ( t ) = ( m T ) 0 0 t Ω 1 Ω 2 ( ρ T ( x , τ ) ) u · n d S d τ α T ( m H e , N ) T ( t ) ,
(e)
( m H e ) T ( t ) = Ω ρ H e ( x , t ) d x + 0 t Ω 2 ρ H e ( x , τ ) u · n d Γ d τ ,
(f)
( m N ) T ( t ) = Ω ρ N ( x , t ) d x + 0 t Ω 2 ρ N ( x , τ ) u · n d Γ d τ ,
(g)
( m N ) T ( t ) ( m H e ) T ( t ) = α N α H e ,
so that
α N m H e ) T ( t ) = α H e ( m N ) T ( t ) ,
(h)
( m e ) T ( t ) = m e ( t ) + 0 t Ω 2 ( ρ T ( x , τ ) ) u · n d S d τ .
(i)
m e ( t ) = 0 N D ( t ) Ω | ϕ p D ( y , t , s ) | 2 d y d y d s m e m p + 0 N T ( t ) Ω | ϕ p T ( y , t , s ) | 2 d y d s m e m p + 0 N p ( t ) Ω | ϕ 2 p H e ( y , t , s ) | 2 d y d s m e m p .
6.
Other mass constraints
(a)
Ω | ϕ N D ( x , y , t , s ) | 2 d x = m N ,
(b)
Ω | ϕ N 1 T ( x , y , t , s ) | 2 d x = m N ,
(c)
Ω | ϕ N 2 T ( x , y , t , s ) | 2 d x = m N ,
(d)
Ω | ϕ N 1 H e ( x , y , t , s ) | 2 d x = m N ,
(e)
Ω | ϕ N 2 H e ( x , y , t , s ) | 2 d x = m N ,
(f)
Ω | ϕ p D ( x , t , s ) | 2 d x = m p ,
(g)
Ω | ϕ p T ( x , t , s ) | 2 d x = m p ,
(h)
Ω | ϕ 2 p H e ( x , t , s ) | 2 d x = 2 m p ,
7.
m D ( t ) = m p N D ( t ) + m N N D ( t )
m T ( t ) = m p N T ( t ) + m N N T ( t ) ,
m H e ( t ) = 2 m p N H e ( t ) + 2 m N N H e ( t ) ,
m e ( t ) = m e N D ( t ) + m e N T ( t ) + 2 m e N H e ( t ) .
8.
For the induced electric field, we must have
curl E i n d + 1 c curl K ^ p 0 N D ( t ) | ϕ p D | 2 u + r D t d s + K ^ p 0 N T ( t ) | ϕ p T | 2 u + r T t d s + K ^ p 0 N H e ( t ) | ϕ 2 p H e | 2 u + r H e t d s + K ^ e 0 N e ( t ) Ω | ϕ e ( x , y , t , s ) | 2 u ( y , t ) + r e ( x , y , t ) t d x d s × curl A B 0 1 c t curl A B 0 = 0 ,
where K ^ p and K ^ e are appropriate real constants related to the respective charges.
9.
A Maxwell equation:
div B = 0 ,
where
B = B 0 curl A .
10.
Another Maxwell equation:
div E = 4 π K p 0 N D ( t ) | ϕ p D | 2 d s + 0 N T ( t ) | ϕ p T | 2 d s + 0 N H e ( t ) | ϕ 2 p H e | 2 d s + K e 0 N e ( t ) Ω | ϕ e ( x , y , t , s ) | 2 d x d s ,
where the total electric field E stands for
E = E i n d + E ρ ,
and where generically denoting
F ( ϕ ) = Ω f 5 ( ϕ , x , t ξ , s ) d x d ξ d s ,
we have also
E ρ = Ω f 5 ( ϕ , x , t , ξ , s ) x k d ξ d s .
At this point we generically denote
h 1 , h 2 L 2 = 0 t f Ω h 1 h 2 d x d y d t .
Thus, already including the Lagrange multipliers concerning the restrictions indicated, the extended functional J 3 stands for
J 3 = J 3 ( ϕ , u , r , P , A , B , E , Λ , E , { N D , N T , N H e , N N , N e } ) = G ( ϕ ) + F ( ϕ ) + E c ( ϕ , r ) + F 1 + F 2 + F 3 + F 4 + Λ k , ρ u k t + u j u k x j ρ f k + P x k τ k j , j ( F E ) k ( F M ) k L 2 + Λ 4 , ρ t + div ( ρ u ) L 2 + J A u x 1 + J A u x 2 + J A u x 3 + J A u x 4 + J A u x 5 ,
where,
J A u x 1 = Λ 5 , ρ D e D t + P ( div u ) Q t + div q L 2 + Λ 6 , P F 7 ( ρ , T ) L 2 ,
J A u x 2 = Λ 7 , m D ( t ) Ω ρ D ( x , t ) d x L 2 + Λ 8 , m T ( t ) Ω ρ T ( x , t ) d x L 2 Λ 9 , m H e ( t ) Ω ρ H e ( x , t ) d x L 2 Λ 10 , m N ( t ) Ω ρ N ( x , t ) d x L 2 Λ 11 , m e ( t ) Ω ρ e ( x , t ) d x L 2 0 t f E 12 ( t ) ( α N m H e ) T ( t ) α H e ( m N ) T ( t ) ) d t ,
J A u x 3 = 0 t f Ω ( E N D ) 5 ( y , t , s ) Ω | ϕ N D ( x , y , t , s ) | 2 d x m N d y d t 0 t f Ω ( E N 1 T ) 6 ( y , t , s ) Ω | ϕ N 1 T ( x , y , t , s ) | 2 d x m N d y d t 0 t f Ω ( E N 2 T ) 7 ( y , t , s ) Ω | ϕ N 2 T ( x , y , t , s ) | 2 d x m N d y d t 0 t f Ω ( E N 1 H e ) 8 ( y , t , s ) Ω | ϕ N 1 H e ( x , y , t , s ) | 2 d x m N d y d t 0 t f Ω ( E N 2 H e ) 9 ( y , t , s ) Ω | ϕ N 2 H e ( x , y , t , s ) | 2 d x m N d y d t , 0 t f Ω ( E p D ) ( t , s ) Ω | ϕ p D ( y , t , s ) | 2 d y m p d s d t , 0 t f Ω ( E p T ) ( t , s ) Ω | ϕ p T ( y , t , s ) | 2 d y m p d s d t , 0 t f Ω ( E 2 p H e ) ( t , s ) Ω | ϕ 2 p H e ( y , t , s ) | 2 d y 2 m p d s d t ,
J A u x 4 = Λ 12 , curl E i n d + 1 c curl K ^ p 0 N D ( t ) | ϕ p D | 2 u + r D t d s + K ^ p 0 N T ( t ) | ϕ p T | 2 u + r T t d s + K ^ p 0 N H e ( t ) | ϕ 2 p H e | 2 u + r H e t d s + K ^ e 0 N e ( t ) Ω | ϕ e ( x , y , t , s ) | 2 u ( y , t ) + r e ( x , y , t , s ) t d x d s × curl A B 0 1 c t curl A B 0 L 2 + Λ 13 , div B L 2 + Λ 14 , div E 4 π K p 0 N D ( t ) | ϕ p D | 2 d s + 0 N T ( t ) | ϕ p T | 2 d s + 0 N H e ( t ) | ϕ 2 p H e | 2 d s + K e Ω | ϕ e | 2 d x d s L 2 .
J A u x 5 = Λ 15 , m D ( t ) ( m p N D ( t ) + m N N D ( t ) ) L 2 + Λ 16 , m T ( t ) ( m p N T ( t ) + m N N T ( t ) ) L 2 + Λ 17 , m H e ( t ) ( 2 m p N H e ( t ) + 2 m N N H e ( t ) ) L 2 + Λ 18 , m e ( t ) ( m e N D ( t ) + m e N T ( t ) + 2 m e N H e ( t ) ) L 2 .
Here we recall the following definitions and relations:
1.
For the Deuterium field
| ϕ D ( x , y , t , s ) | 2 = | ϕ p D ( y , t , s ) | 2 + | ϕ N D ( x , y , t , s ) | 2 | ϕ p D ( y , t , s ) | 2 1 m p ,
2.
For the Tritium field
| ϕ T ( x , y , t , s ) | 2 = | ϕ p T ( y , t , s ) | 2 + ( | ϕ N 1 T ( x , y , t , s ) | 2 + | ϕ N 2 T ( x , y , t , s ) | 2 ) | ϕ p D ( y , t , s ) | 2 1 m p ,
3.
For the Helium field
| ϕ H e ( x , y , t , s ) | 2 = | ϕ 2 p H e ( y , t , s ) | 2 + ( | ϕ N 1 H e ( x , y , t , s ) | 2 + | ϕ N 2 H e ( x , y , t , s ) | 2 ) | ϕ 2 p H e ( y , t , s ) | 2 1 2 m p ,
4.
For the Neutron field
ϕ N = ϕ N ( x , t , s ) ,
5.
For the electronic field resulting from the ionization
ϕ e = ϕ e ( x , y , t , s ) .
1.
ρ D ( y , t ) = 0 N D ( t ) Ω | ϕ D ( x , y , t , s ) | 2 d x d s ,
2.
ρ T ( y , t ) = 0 N T ( t ) Ω | ϕ T ( x , y , t , s ) | 2 d x d s ,
ρ H e ( y , t ) = 0 N H e ( t ) Ω | ϕ H e ( x , y , t , s ) | 2 d x d s ,
ρ N ( x , t ) = 0 N N ( t ) | ϕ N ( x , t , s ) | 2 d s ,
ρ e ( y , t ) = 0 N e ( t ) Ω | ϕ e ( x , y , t , s ) | 2 d x d s .
Also,
ρ = ρ D + ρ T + ρ H e + ρ N + ρ e ,
1.
( m H e , N ) T ( t ) = m H e , N ( t ) + 0 t Ω 2 ( ρ H e ( x , τ ) + ρ N ( x , τ ) ) u · n d S d τ ,
2.
m H e , N ( t ) = m H e ( t ) + m N ( t ) ,
3.
m H e ( t ) = Ω ρ H e ( x , t ) d x ,
4.
m N ( t ) = Ω ρ N ( x , t ) d x ,
5.
( m D ) ( t ) = ( m D ) 0 0 t Ω 1 Ω 2 ( ρ D ( x , τ ) ) u · n d S d τ α D ( m H e , N ) T ( t ) ,
6.
( m T ) ( t ) = ( m T ) 0 0 t Ω 1 Ω 2 ( ρ T ( x , τ ) ) u · n d S d τ α T ( m H e , N ) T ( t ) ,
7.
( m H e ) T ( t ) = Ω ρ H e ( x , t ) d x + 0 t Ω 2 ρ H e ( x , τ ) u · n d Γ d τ ,
8.
( m N ) T ( t ) = Ω ρ N ( x , t ) d x + 0 t Ω 2 ρ N ( x , τ ) u · n d Γ d τ ,
9.
( m N ) T ( t ) ( m H e ) T ( t ) = α N α H e ,
so that
α N ( m H e ) T ( t ) = α H e ( m N ) T ( t ) ,
10.
( m e ) T ( t ) = m e ( t ) 0 t Ω 2 ( ρ e ( x , τ ) ) u · n d Γ d τ ,
11.
m e ( t ) = Ω ρ e ( x , t ) d x .
12.
m e ( t ) = 0 N D ( t ) Ω | ϕ p D ( y , t , s ) | 2 d y d y d s m e m p + 0 N T ( t ) Ω | ϕ p T ( y , t , s ) | 2 d y d s m e m p + 0 N p ( t ) Ω | ϕ 2 p H e ( y , t , s ) | 2 d y d s m e m p .
Finally,
E = E i n d + E ρ ,
and where generically denoting
F ( ϕ ) = Ω f 5 ( ϕ , x , t , ξ , s ) d x d ξ d s ,
we have also
E ρ = Ω f 5 ( ϕ , x , t , ξ , s ) x k d ξ d s .
and,
B = B 0 curl A .

21. A Qualitative Modeling for a General Phase Transition Process

In this section we develop a general qualitative modeling for a phase transition process.
Let Ω R 3 be an open, bounded and connected set with a regular (Lipschitzian) boundary denoted by Ω .
Such a set Ω is supposed to a be a fixed volume in which an amount of mass of a substance A with a density function u will develop phase a transition for another phase with corresponding density function v . The total mass m T is suppose to be kept constant throughout such a process.
We model such transition in phase through a functional J : V × V R where
J ( u , v ) = γ 1 2 Ω u · u d x + α 1 2 Ω u 4 d x γ 2 2 Ω v · v d x + α 2 2 Ω v 4 d x 1 2 Ω ω 2 ( u 2 + v 2 ) d x E 2 Ω ( u 2 + v 2 ) d x m T .
Here γ 1 > 0 , γ 2 > 0 , α 1 > 0 , α 2 > 0 and V = W 1 , 2 ( Ω ) .
The phases corresponding to u and v are connected through a Lagrange multiplier E, which represents the chemical potential of the chemical process in question.
We assume the temperature is directly proportional to the internal kinetics E C energy where
E C = 1 2 Ω u 2 r u t · r u t d x .
For a internal vibrational motion, we assume approximately
r u e i ω t w 5 ( x ) ,
for an appropriate frequency ω and vectorial function w 5 .
Thus, the temperature T = T ( x , t ) is indeed proportional to ω 2 , that is, symbolically, we may write
T E 1 ω 2 .
Therefore, we start with the system with a phase corresponding to u 1 and v 0 at ω = 1 . Gradually increasing the temperature to a corresponding ω = 15 , we obtain a transition to a phase corresponding to u 0 and v 1 .
At this point, we also define the index normalized corresponding densities
ϕ u = u 2 u 2 + v 2
and
ϕ v = v 2 u 2 + v 2 .
Finally, we have obtained some numerical results for the following parameters: Ω = [ 0 , 1 ] R , γ 1 = γ 2 = 1 , α = 0.1 , α 2 = 10 3 .
1.
We start with ω = 1 corresponding to ϕ u 1 and ϕ v 0 in Ω .
For the corresponding solutions ϕ u and ϕ v , please see Figure 15 and Figure 16, respectively.
2.
We end the process with ω = 15 corresponding to ϕ u 0 and ϕ v 1 in Ω .
For the corresponding solutions ϕ u and ϕ v , please see Figure 17 and Figure 18, respectively.

22. A Mathematical Description of a Hydrogen Molecule in a Quantum Mechanics Context

In this section we develop a mathematical description for a hydrogen molecule.
Let Ω R 3 be an open, bounded and connected set with a regular (Lipschitzian) boundary denoted by Ω .
Observe that a single hydrogen molecule comprises two hydrogen atoms physically linked through their electrons.
We recall that each hydrogen atom comprises one proton, one neutron and one electron.
Since the electric charge interaction effects are much higher than those related to the respective masses, in a first analysis we neglect the single neutron densities.
Denoting ( x , y , z ) Ω × Ω × Ω and time t [ 0 , t f ] , generically, for a particle p j k l at the atom A k l in the molecule M l , we define the following general density:
| ϕ ( p j k l ) T ( x , y , z , t ) | 2 = | ϕ p j k l ( x , y , z , t ) | 2 | ϕ A k l ( y , z , t ) | 2 | ϕ M l ( z , t ) | 2 m A j k m M l .
Here we have the particle density | ϕ p j k l ( x , y , z , t ) | 2 in the atom A k l with density | ϕ A k l ( y , z , t ) | 2 , at the molecule M l with a global density | ϕ M l ( z , t ) | 2 .
Here we have also denoted, m p j k l the particle mass, m A k l the mass of atom A k l and m M l the mass of molecule M l , so that we set the following constraints:
1.
Ω | ϕ p j k l ( x , y , z , t ) | 2 d x = m p j k l ,
2.
Ω | ϕ A k l ( y , z , t ) | 2 d y = m A k l ,
3.
Ω | ϕ M l ( z , t ) | 2 d z = m M l .
At this point we denote for the atoms A 1 e A 2 of a hydrogen molecule:
1.
m e j = m e : mass of electron e j in the atom A j , where j { 1 , 2 } .
2.
m p j = m p : mass of proton p j in the atom A j , where j { 1 , 2 } .
Therefore, considering the respective indexed densities for the particles in question, we define the total hydrogen molecule density, denoted by | ϕ H 2 ( x , y , z , t ) | 2 as
| ϕ H 2 ( x , y , z , t ) | 2 = | ϕ p 1 ( x , y , z , t ) | 2 | ϕ A 1 ( y , z , t ) | 2 | ϕ M ( z , t ) | 2 m A 1 m M + | ϕ e 1 ( x , y , z , t ) | 2 | ϕ A 1 ( y , z , t ) | 2 | ϕ M ( z , t ) | 2 m A 1 m M + | ϕ p 2 ( x , y , z , t ) | 2 | ϕ A 2 ( y , z , t ) | 2 | ϕ M ( z , t ) | 2 m A 2 m M + | ϕ e 2 ( x , y , z , t ) | 2 | ϕ A 2 ( y , z , t ) | 2 | ϕ M ( z , t ) | 2 m A 2 m M .
Such system is subject to the following constraints:
1.
From the proton p 1 in the atom A 1 :
Ω | ϕ p 1 ( x , y , z , t ) | 2 d x = m p ,
2.
For the proton p 2 in the atom A 2 :
Ω | ϕ p 2 ( x , y , z , t ) | 2 d x = m p ,
3.
For the atom A 1 :
Ω | ϕ A 1 ( y , z , t ) | 2 d y = m A 1 ,
4.
For the atom A 2 :
Ω | ϕ A 2 ( y , z , t ) | 2 d y = m A 2 ,
5.
For the electrons e 1 and e 2 , concerning the physical electronic link between the atoms:
Ω | ϕ e 1 ( x , y , z , t ) | 2 d x + Ω | ϕ e 2 ( x , y , z , t ) | 2 d x = 2 m e .
6.
For the total molecular density:
Ω | ϕ M ( z , t ) | 2 d z = m M .
Therefore, already including the Lagrange multipliers, the corresponding variational formulation for such a system stands for J : V R , where
J ( ϕ , E ) = G ( ϕ ) + F ( ϕ ) + J A u x ( ϕ , E ) .
Here we denote
| ( ϕ p j ) T | 2 = | ϕ p j ( x , y , z , t ) | 2 | ϕ A j ( y , z , t ) | 2 | ϕ M ( z , t ) | 2 m A j m M ,
| ( ϕ e j ) T | 2 = | ϕ e j ( x , y , z , t ) | 2 | ϕ A j ( y , z , t ) | 2 | ϕ M ( z , t ) | 2 m A j m M , j { 1 , 2 }
we assume γ ( p j ) > 0 , γ e j > 0 , γ A j > 0 , γ M > 0 , α ( p j ) T > 0 , α ( e j ) T > 0 α ( p j e k ) T < 0 , j , k { 1 , 2 } ,
G ( ϕ ) = γ p j 2 0 t f Ω ( ϕ p j ) · ( ϕ p j ) d x d y d z d t + γ e j 2 0 t f Ω ( ϕ e j ) · ( ϕ e j ) d x d y d z d t γ A j 2 Ω ( ϕ A j ) · ( ϕ A j ) d y d z d t + γ M 2 0 t f Ω ( ϕ M ) · ( ϕ M ) d z d t
and
F ( ϕ ) = α ( p j ) T 2 0 t f Ω | ϕ ( p j ) T ( x ξ 1 , y ξ 2 , z ξ 3 , t ) | 2 | ϕ ( p j ) T ( ξ 1 , ξ 2 , ξ 3 , t ) | 2 | ( x , y , z ) ( ξ 1 , ξ 2 , ξ 3 ) | d x d y d z ; d ξ 1 d ξ 2 d ξ 3 d t + α ( e j ) T 2 0 t f Ω | ϕ ( e j ) T ( x ξ 1 , y ξ 2 , z ξ 3 , t ) | 2 | ϕ ( e j ) T ( ξ 1 , ξ 2 , ξ 3 , t ) | 2 | ( x , y , z ) ( ξ 1 , ξ 2 , ξ 3 ) | d x d y d z d ξ 1 d ξ 2 d ξ 3 d t + α ( p j e k ) T 2 0 t f Ω | ϕ ( p j ) T ( x ξ 1 , y ξ 2 , z ξ 3 , t ) | 2 | ϕ ( e k ) T ( ξ 1 , ξ 2 , ξ 3 , t ) | 2 | ( x , y , z ) ( ξ 1 , ξ 2 , ξ 3 ) | d x d y d z d ξ 1 d ξ 2 d ξ 3 d t
Finally,
J A u x ( ϕ , E ) = 0 t f Ω ( E p ) j ( y , z , t ) Ω | ϕ p j ( x , y , z , t ) | 2 d x m p d y d z d t 0 t f Ω ( E e ) ( y , z , t ) Ω ( | ϕ e 1 ( x , y , z , t ) | 2 + | ϕ e 2 ( x , y , z , t ) | 2 ) d x 2 m e d y d z d t 0 t f Ω ( E A ) j ( z , t ) Ω | ϕ A j ( y , z , t ) | 2 d y m A j d z d t 0 t f ( E M ) ( t ) Ω | ϕ M ( z , t ) | 2 d z m M d t .
Remark 10. 
We highlight the two electrons which link the atoms are at same level of energy E e . Morever, each atom has its energy level E A j and the molecule as a whole has also its energy level E M .

23. A Mathematical Model for the Water Hydrolysis

In this section we develop a modeling for a chemical reaction known as the water hydrolysis.
Let Ω R 3 be an open, bounded and connected set with a regular (Lipschitzian) boundary denoted by Ω .
In such a volume Ω containing a total mass m T of water initially at the temperature 25 C with pressure 1 atm, we intend to model the following reaction
H 2 O O H + H +
which as previously mentioned is the well known water hydrolysis.
We highlight H 2 O stand for a water molecule which subject to an appropriate electric potential is decomposed into a ionized O H molecule and ionized H + atom.
It is also well known that the water symbol H 2 O corresponds to a molecule with two hydrogen (H) atoms and one oxygen (O) atom.
Moreover, the oxygen atom O has 8 protons, 8 neutrons and 8 electrons whereas the hydrogen atom H has one proton, one neutron and one electron.
Remark 11. 
Here we have assumed that a unit mass of H 2 O reacts into a fractional mass α B of O H and a fractional mass α C of H + .
Symbolically, we have:
1 = α B + α C .
To clarify the notation we set the conventions:
1.
H 2 O molecule generically corresponds to wave function ϕ 1 .
2.
O H molecule corresponds to wave function ϕ 2 .
3.
H + hydrogen atom corresponds to wave function ϕ 3 .
At this point we define the following densities:
1.
For the H 2 O water density (for charges), denoted by | ϕ 1 | 2 , we have
| ϕ 1 ( x , y , z , t ) | 2 = K p j = 1 2 | ( ϕ 1 H ) p j ( x , y , z , t ) | 2 | ( ϕ 1 H ) A j ( y , z , t ) | 2 | ( ϕ 1 ) M ( z , t ) | 2 ( m ) A j H ( m 1 ) M + K e j = 1 2 | ( ϕ 1 H ) e j ( x , y , z , t ) | 2 | ( ϕ 1 H ) A j ( y , z , t ) | 2 | ( ϕ 1 ) M ( z , t ) | 2 ( m 1 ) A j H ( m 1 ) M + K p j = 1 8 | ( ϕ 1 O ) p j ( x , y , z , t ) | 2 | ( ϕ 1 O ) A ( y , z , t ) | 2 | ( ϕ 1 ) M ( z , t ) | 2 ( m ) A O ( m 1 ) M + K e j = 1 8 | ( ϕ 1 O ) e j ( x , y , z , t ) | 2 | ( ϕ 1 O ) A ( y , z , t ) | 2 | ( ϕ 1 ) M ( z , t ) | 2 ( m ) A O ( m 1 ) M
where ( m 1 ) M is the mass of a single water molecule and generically | ( ϕ 1 H ) p j ( x , y , z , t ) | 2 refers to the hydrogen proton p j at the hydrogen atom A j concerning the H 2 O molecular density and so on.
2.
For the O H density, denoted by | ϕ 2 | 2 , we have
| ϕ 2 ( x , y , z , t ) | 2 = K p | ( ϕ 2 H ) p ( x , y , z , t ) | 2 | ( ϕ 2 H ) A ( y , z , t ) | 2 | ( ϕ 2 ) M ( z , t ) | 2 ( m ) A H ( m 2 ) M + K e | ( ϕ 2 H ) e 1 ( x , y , z , t ) | 2 | ( ϕ 2 H ) A ( y , z , t ) | 2 | ( ϕ 2 ) M ( z , t ) | 2 ( m ) A H ( m 2 ) M + K e | ( ϕ 2 O H ) e 2 ( x , z , t ) | 2 | ( ϕ 2 ) M ( z , t ) | 2 ( m 2 ) M + K p j = 1 8 | ( ϕ 2 O ) p j ( x , y , z , t ) | 2 | ( ϕ 2 O ) A ( y , z , t ) | 2 | ( ϕ 2 ) M ( z , t ) | 2 ( m ) A O ( m 2 ) M + K e j = 1 8 | ( ϕ 2 O ) e j ( x , y , z , t ) | 2 | ( ϕ 2 O ) A ( y , z , t ) | 2 | ( ϕ 2 ) M ( z , t ) | 2 ( m ) A O ( m 2 ) M ,
where ( m 2 ) M is the mass of a single molecule of O H .
3.
For the ionized hydrogen atom have
| ϕ 3 ( x , y , t ) | 2 = K p | ( ϕ 3 H ) p ( x , y , t ) | 2 | ( ϕ 3 H ) A ( y , t ) | 2 ( m 3 ) A .
where we have denoted ( m 3 ) A is the mass of a single atom of H + .
Here K p > 0 and K e < 0 are appropriate real constants concerning a proton and an electron charge, respectively.
The system is subject to the following constraints:
1.
Ω | ( ϕ 1 H ) p j ( x , y , z , t ) | 2 d x = m p , j { 1 , 2 } ,
2.
Ω | ( ϕ 1 H ) e j ( x , y , z , t ) | 2 d x = m e , j { 1 , 2 } ,
3.
Ω | ( ϕ 1 O ) p j ( x , y , z , t ) | 2 d x = m p , j { 1 , 8 } ,
4.
Ω | ( ϕ 1 O ) e j ( x , y , z , t ) | 2 d x = m e , j { 1 , 8 } ,
5.
Ω | ( ϕ 2 H ) p ( x , y , z , t ) | 2 d x = m p ,
6.
Ω | ( ϕ 2 H ) e 1 ( x , y , z , t ) | 2 d x = m e ,
7.
Ω | ( ϕ 2 H ) e 2 ( x , y , z , t ) | 2 d x = m e ,
8.
Ω | ( ϕ 2 O ) p j ( x , y , z , t ) | 2 d x = m p , j { 1 , 8 } ,
9.
Ω | ( ϕ 2 O ) e j ( x , y , z , t ) | 2 d x = m e , j { 1 , 8 } ,
10.
Ω | ( ϕ 3 H ) p ( x , z , t ) | 2 d x = m p ,
11.
Ω | ( ϕ 1 H ) A j ( y , z , t ) | 2 d y = m A H , j { 1 , 2 } ,
12.
Ω | ( ϕ 1 O ) A ( y , z , t ) | 2 d y = m A O ,
13.
Ω | ( ϕ 2 H ) A ( y , z , t ) | 2 d y = m A H ,
14.
Ω | ( ϕ 2 O ) A ( y , z , t ) | 2 d y = m A O ,
15.
Ω | ( ϕ 3 H ) A ( y , z , t ) | 2 d y = m A H ,
16.
Ω ( | ( ϕ 1 ) M ( z , t ) | 2 + | ( ϕ 2 ) M ( z , t ) | 2 + | ( ϕ 3 ) M ( z , t ) | 2 ) d z = m T ,
17.
Ω ( α C | ( ϕ 2 ) M ( z , t ) | 2 α B | ( ϕ 3 ) M ( z , t ) | 2 ) d z = 0 .
Already including the Lagrange multipliers for the constraints, the variational formulation for such system. denoted by the functional J ( ϕ , E ) stands for
J ( ϕ , E ) = G ( ϕ ) + F ( ϕ ) + F 1 ( ϕ ) J A u x ( ϕ , E ) ,
where
G ( ϕ ) = γ p 2 j = 1 2 0 t f Ω ( ϕ 1 H ) p j · ( ϕ 1 H ) p j d x d y d z d t + γ e 2 j = 1 2 0 t f Ω ( ϕ 1 H ) e j · ( ϕ 1 H ) e j d x d y d z d t + γ p 2 j = 8 2 0 t f Ω ( ϕ 1 O ) p j · ( ϕ 1 O ) p j d x d y d z d t + γ e 2 j = 1 2 0 t f Ω ( ϕ 1 O ) e j · ( ϕ 1 O ) e j d x d y d z d t + γ p 2 0 t f Ω ( ϕ 2 H ) p · ( ϕ 2 H ) p d x d y d z d t + γ e 2 0 t f Ω ( ϕ 2 H ) e 1 · ( ϕ 2 H ) e 1 d x d y d z d t + γ e 2 j = 1 2 0 t f Ω ( ϕ 2 O H ) e 2 · ( ϕ 1 O H ) e 2 d x d z d t + γ p 2 j = 8 2 0 t f Ω ( ϕ 2 O ) p j · ( ϕ 2 O ) p j d x d y d z d t + γ e 2 j = 1 2 0 t f Ω ( ϕ 2 O ) e j · ( ϕ 2 O ) e j d x d y d z d t + γ p 2 j = 1 2 0 t f Ω ( ϕ 2 H ) p · ( ϕ 2 O ) p d x d y d t + γ A H 2 j = 1 2 0 t f Ω ( ϕ 1 H ) A j · ( ϕ 1 H ) A j d y d z d t + γ A O 2 0 t f Ω ( ϕ 1 O ) A · ( ϕ 1 O ) A d y d z d t + γ A H 2 0 t f Ω ( ϕ 2 H ) A · ( ϕ 2 H ) A d y d z d t + γ A O 2 0 t f Ω ( ϕ 2 O ) A · ( ϕ 2 O ) A d y d z d t + γ M 1 2 0 t f Ω ( ϕ 1 ) M · ( ϕ 1 ) M d z d t + γ M 2 2 0 t f Ω ( ϕ 2 ) M · ( ϕ 2 ) M d z d t γ A 3 2 0 t f Ω ( ϕ 3 ) A · ( ϕ 3 ) A d y d t .
Here γ p > 0 , γ e > 0 , γ A H > 0 , , γ A O > 0 , γ M 1 > 0 , γ M 2 > 0 , γ A 3 > 0 .
Moreover,
F ( ϕ ) = α 1 2 0 t f Ω | ϕ 1 ( x ξ 1 , y ξ 2 , z ξ 3 , t ) | 2 | ϕ 1 ( ξ 1 , ξ 2 , ξ 3 , t ) | 2 | ( x , y , z ) ( ξ 1 , ξ 2 , ξ 3 ) | d x d y d z d x 1 d x 2 d x 3 d t + α 2 2 0 t f Ω | ϕ 2 ( x ξ 1 , y ξ 2 , z ξ 3 , t ) | 2 | ϕ 2 ( ξ 1 , ξ 2 , ξ 3 , t ) | 2 | ( x , y , z ) ( ξ 1 , ξ 2 , ξ 3 ) | d x d y d z d x 1 d x 2 d x 3 d t + α 3 2 0 t f Ω | ϕ 3 ( x ξ 1 , z ξ 3 , t ) | 2 | ϕ 3 ( ξ 1 , ξ 3 , t ) | 2 | ( x , y , z ) ( ξ 1 , ξ 2 , ξ 3 ) | d x d y d z d x 1 d x 3 d t + α 23 2 0 t f Ω | ϕ 2 ( x ξ 1 , y ξ 2 , z ξ 3 , t ) | 2 | ϕ 3 ( ξ 1 , ξ 3 , t ) | 2 | ( x , y , z ) ( ξ 1 , ξ 2 , ξ 3 ) | d x d y d z d x 1 d x 2 d x 3 d t
where α 1 > 0 , α 2 > 0 , α 3 > 0 and α 23 > 0 .
Furthermore,
F 1 ( ϕ ) = 0 t f Ω V ( x , y , z , t ) ( | ϕ 1 | 2 + | ϕ 2 | 2 + | ϕ 3 | 2 ) d x d y d z d t ,
where V = V ( x , y , z , t ) is an electric potential originated from an external electric field E applied on Ω .
Finally,
J A u x ( ϕ , E ) = j = 1 2 0 t f Ω ( E 1 ) p j H ( y , z , t ) Ω | ( ϕ 1 H ) p j ( x , y , z , t ) | 2 d x m p d y d z d t + j = 1 2 0 t f Ω ( E 1 ) e j H ( y , z , t ) Ω | ( ϕ 1 H ) e j ( x , y , z , t ) | 2 d x m e d y d z d t + j = 8 2 0 t f Ω ( E 1 ) p j O ( y , z , t ) Ω | ( ϕ 1 O ) p j ( x , y , z , t ) | 2 d x m p d y d z d t + j = 8 2 0 t f Ω ( E 1 ) e j O ( y , z , t ) Ω | ( ϕ 1 O ) e j ( x , y , z , t ) | 2 d x m e d y d z d t + 0 t f Ω ( E 2 ) p H ( y , z , t ) Ω | ( ϕ 2 H ) p ( x , y , z , t ) | 2 d x m p d y d z d t + j = 8 2 0 t f Ω ( E 2 ) p j O ( y , z , t ) Ω | ( ϕ 2 O ) p j ( x , y , z , t ) | 2 d x m p d y d z d t + j = 8 2 0 t f Ω ( E 2 ) e j O ( y , z , t ) Ω | ( ϕ 2 O ) e j ( x , y , z , t ) | 2 d x m e d y d z d t + 0 t f Ω ( E 3 ) p H ( y , t ) Ω | ( ϕ 3 H ) p ( x , y , t ) | 2 d x m p d y d t + j = 1 2 0 t f Ω ( E 4 ) A j H ( z , t ) Ω ( | ( ϕ 1 ) A j H ( y , z , t ) | 2 d y m A j H d z d t + 0 t f Ω Ω ( E 4 ) A O ( z , t ) Ω ( | ( ϕ 1 ) A O ( y , z , t ) | 2 d y m A O d z d t + 0 t f Ω ( E 5 ) A H ( z , t ) Ω ( | ( ϕ 2 ) A H ( y , z , t ) | 2 d y m A H d z d t + 0 t f Ω ( E 5 ) A O ( z , t ) Ω ( | ( ϕ 2 ) A O ( y , z , t ) | 2 d y m A O d z d t 0 t f ( E 6 ) A H ( t ) Ω ( | ( ϕ 3 ) A H ( y , t ) | 2 d y m A H d t + 0 t f ( E 7 ) ( t ) Ω ( | ( ϕ 1 ) M ( z , t ) | 2 + | ( ϕ 2 ) M ( z , t ) | 2 + | ( ϕ 3 ) M ( z , t ) | 2 ) d z m T d t + 0 t f ( E 8 ) ( t ) Ω ( α C | ( ϕ 2 ) M ( z , t ) | 2 α B | ( ϕ 3 ) M ( z , t ) | 2 ) d z d t .

24. A Mathematical Model for the Austenite and Martensite Phase Transition

In this section we consider a phase transition of a solid solution of γ F e ( γ i r o n ) and carbon with a 0.75 / 100 proportion of carbon, known as austenite, initially at a temperature above and close to 723 C and rapidly cooled to a temperature of about 25 C , developing a phase transition which generates a solid solution of α F e ( α i r o n ) and carbon known as martensite.
Let Ω R 3 be an open, bounded and connected set with a regular boundary denoted by Ω which contains an amount of austenite at 723 C and which, as previously mentioned, is rapidly cooled to a temperature 25 C on a time interval [ 0 , t f ] , resulting a phase known as martensite.
We recall the γ F e of austenite phase presents a multi-faced cubic crystalline structure in a micro-structure with carbon atoms.
On the other hand, α F e structure of the martensite phase has a C C C cubic centralized crystalline structure in a micro-structure with carbon atoms.
At this point, we also recall that the F e (iron) atom has 26 protons, 26 electrons and 30 neutrons.
On the other hand a C a r b o n 12 atom has 6 protons and this same number of electrons and neutrons.
Here we define the density function ϕ 1 , representing the Austenite phase, where:
| ϕ 1 ( x , y , z , t ) | 2 = j = 1 26 | ϕ p j γ F e ( x , y , z , t ) | 2 | ϕ A γ F e ( y , z , t ) | 2 | ϕ 1 γ ( z , t ) | 2 1 ( m A γ ) 2 + j = 1 26 | ϕ e j γ F e ( x , y , z , t ) | 2 | ϕ A γ F e ( y , z , t ) | 2 | ϕ 1 γ ( z , t ) | 2 1 ( m A γ ) 2 + j = 1 30 | ϕ N j γ F e ( x , y , z , t ) | 2 | ϕ A γ F e ( y , z , t ) | 2 | ϕ 1 γ ( z , t ) | 2 1 ( m A γ ) 2 + j = 1 6 | ( ϕ 1 C ) p j ( x , y , z , t ) | 2 | ( ϕ 1 C ) A ( y , z , t ) | 2 | ϕ 1 C ( z , t ) | 2 1 ( m A C ) 2 + j = 1 6 | ( ϕ 1 C ) e j ( x , y , z , t ) | 2 | ( ϕ 1 C ) A ( y , z , t ) | 2 | ϕ 1 C ( z , t ) | 2 1 ( m A C ) 2 + j = 1 6 | ( ϕ 1 C ) N j ( x , y , z , t ) | 2 | ( ϕ 1 C ) A ( y , z , t ) | 2 | ϕ 1 C ( z , t ) | 2 1 ( m A C ) 2 .
Similarly, we define the density function for the Martensite phase, which is denoted by ϕ 2 , where:
| ϕ 2 ( x , y , z , t ) | 2 = j = 1 26 | ϕ p j α F e ( x , y , z , t ) | 2 | ϕ A γ F e ( y , z , t ) | 2 | ϕ 1 α ( z , t ) | 2 1 ( m A α ) 2 + j = 1 26 | ϕ e j α F e ( x , y , z , t ) | 2 | ϕ A α F e ( y , z , t ) | 2 | ϕ 1 γ ( z , t ) | 2 1 ( m A α ) 2 + j = 1 30 | ϕ N j α F e ( x , y , z , t ) | 2 | ϕ A α F e ( y , z , t ) | 2 | ϕ 1 α ( z , t ) | 2 1 ( m A α ) 2 + j = 1 6 | ( ϕ 1 C ) p j ( x , y , z , t ) | 2 | ( ϕ 1 C ) A ( y , z , t ) | 2 | ϕ 1 C ( z , t ) | 2 1 ( m A C ) 2 + j = 1 6 | ( ϕ 2 C ) e j ( x , y , z , t ) | 2 | ( ϕ 2 C ) A ( y , z , t ) | 2 | ϕ 2 C ( z , t ) | 2 1 ( m A C ) 2 + j = 1 6 | ( ϕ 2 C ) N j ( x , y , z , t ) | 2 | ( ϕ 2 C ) A ( y , z , t ) | 2 | ϕ 2 C ( z , t ) | 2 1 ( m A C ) 2 .
For the C F C γ F e ( γ i r o n ) corresponding to the Austenite phase, such density functions are subject to the following constraints:
Defining
C γ = { ( ε 1 , 0 , 0 ) , ( 0 , ε 2 , 0 ) , ( 0 , 0 , ε 3 ) , : ε j { + 1 , 1 } , j { 1 , 2 , 3 } } ,
( C γ ) 1 = { ( ε 1 , ε 2 , ε 3 ) , : ε j { + 1 , 1 } , j { 1 , 2 , 3 } } ,
and
( C γ ) 2 = { ( ε 1 , ε 2 , 0 ) , ( ε 1 , 0 , ε 3 ) , ( 0 , ε 2 , ε 3 ) , : ε j { + 1 , 1 } , j { 1 , 2 , 3 } } ,
we must have
ϕ A γ F e ( y , z 1 + ε 1 δ z , z 2 + ε 2 δ z , z 3 + ε 3 δ z , t ) = ϕ A γ F e ( y , z 1 + ε ˜ 1 δ z , z 2 + ε ˜ 2 δ z , z 3 + ε ˜ 3 δ z , t ) ,
ε , ε ˜ C γ , where δ z R + is a small real parameter related to γ F e crystalline structure dimensions.
We must have also,
ϕ A γ F e ( y , z 1 + ε 1 δ z , z 2 + ε 2 δ z , z 3 + ε 3 δ z , t ) = ϕ A γ F e ( y , z 1 + ε ˜ 1 δ z , z 2 + ε ˜ 2 δ z , z 3 + ε ˜ 3 δ z , t ) ,
ε , ε ˜ ( C γ ) 1 and,
( ϕ 1 C ) A ( y , z 1 + ε 1 δ z , z 2 + ε 2 δ z , z 3 + ε 3 δ z , t ) = ( ϕ 1 C ) A ( y , z 1 + ε ˜ 1 δ z , z 2 + ε ˜ 2 δ z , z 3 + ε ˜ 3 δ z , t ) ,
ε , ε ˜ ( C γ ) 2 .
For the C C C α F e ( α i r o n ) corresponding to the Austenite phase, such density functions are subject to the following constraints:
Defining
C α = { ( ε 1 , ε 2 , ε 3 ) , : ε j { + 1 , 1 } , j { 1 , 2 , 3 } } ,
( C α ) 1 = { ( ε 1 , ε 2 , ε 3 ) , : ε 1 , ε 2 { + 1 , 1 } and ε 3 = 0 } ,
( C α ) 2 = { ( ε 1 , ε 2 , ε 3 ) , : ε 1 = ε 2 = 0 and ε 3 { + 1 , 1 } } ,
we must have
ϕ A α F e ( y , z 1 + ε 1 δ ^ z , z 2 + ε 2 δ ^ z , z 3 + ε 3 δ ^ z , t ) = ϕ A α F e ( y , z 1 + ε ˜ 1 δ ^ z , z 2 + ε ˜ 2 δ ^ z , z 3 + ε ˜ 3 δ ^ z , t ) ,
ε , ε ˜ C α , where δ ^ z R + is a small real parameter related to α F e crystalline structure dimensions.
We must have also,
( ϕ 2 C ) A ( y , z 1 + ε 1 δ ^ z , z 2 + ε 2 δ ^ z , z 3 + ε 3 δ ^ z , t ) = ( ϕ 2 C ) A ( y , z 1 + ε ˜ 1 δ ^ z , z 2 + ε ˜ 2 δ ^ z , z 3 + ε ˜ 3 δ ^ z , t ) ,
ε , ε ˜ ( C α ) 1 ( C α ) 2 .
The other constraints for the densities are given by:
1.
For the Austenite phase:
(a)
Ω | ϕ p j γ F e ( x , y , z , t ) | 2 d x = m p , j { 1 , 26 } ,
(b)
Ω | ϕ e j γ F e ( x , y , z , t ) | 2 d x = m e , j { 1 , 26 } ,
(c)
Ω | ϕ N j γ F e ( x , y , z , t ) | 2 d x = m N , j { 1 , 30 } ,
(d)
Ω | ϕ A γ F e ( x , y , z , t ) | 2 d x = m A γ ,
(e)
Ω | ( ϕ 1 C ) p j ( x , y , z , t ) | 2 d x = m p , j { 1 , 6 } ,
(f)
Ω | ( ϕ 1 C ) e j ( x , y , z , t ) | 2 d x = m e , j { 1 , 6 } ,
(g)
Ω | ( ϕ 1 C ) N j ( x , y , z , t ) | 2 d x = m N , j { 1 , 6 } ,
(h)
Ω | ( ϕ 1 C ) A ( x , y , z , t ) | 2 d x = m A C ,
2.
For the Martensite phase:
(a)
Ω | ϕ p j α F e ( x , y , z , t ) | 2 d x = m p , j { 1 , 26 } ,
(b)
Ω | ϕ e j α F e ( x , y , z , t ) | 2 d x = m e , j { 1 , 26 } ,
(c)
Ω | ϕ N j α F e ( x , y , z , t ) | 2 d x = m N , j { 1 , 30 } ,
(d)
Ω | ϕ A α F e ( x , y , z , t ) | 2 d x = m A α ,
(e)
Ω | ( ϕ 2 C ) p j ( x , y , z , t ) | 2 d x = m p , j { 1 , 6 } ,
(f)
Ω | ( ϕ 2 C ) e j ( x , y , z , t ) | 2 d x = m e , j { 1 , 6 } ,
(g)
Ω | ( ϕ 2 C ) N j ( x , y , z , t ) | 2 d x = m N , j { 1 , 6 } ,
(h)
Ω | ( ϕ 2 C ) A ( x , y , z , t ) | 2 d x = m A C .
3.
For the total F e (iron) mass,
Ω | ϕ 1 γ ( z , t ) | 2 d z + Ω | ϕ 2 γ ( z , t ) | 2 d z = ( m F e ) T ,
4.
For the total Carbon mass
Ω | ϕ 1 C ( z , t ) | 2 d z + Ω | ϕ 2 C ( z , t ) | 2 d z = ( m C ) T .
At this point we define the functional J which models such a pahse transition in question, where
J ( ϕ , E ) = G ( ϕ ) + F ( ϕ ) + F 1 ( ϕ ) + J A u x ( ϕ , E )
where
G ( ϕ ) = j = 1 26 γ ^ p γ F e 2 0 t f Ω ϕ p j γ F e · ϕ p j γ F e d x d y d z d t + j = 1 26 γ ^ e γ F e 2 0 t f Ω ϕ e j γ F e · ϕ e j γ F e d x d y d z d t + j = 1 30 γ ^ N γ F e 2 0 t f Ω ϕ N j γ F e · ϕ N j γ F e d x d y d z d t + j = 1 26 γ ^ p α F e 2 0 t f Ω ϕ p j α F e · ϕ p j α F e d x d y d z d t + j = 1 26 γ ^ e α F e 2 0 t f Ω ϕ e j α F e · ϕ e j γ F e d x d y d z d t + j = 1 30 γ ^ N α F e 2 0 t f Ω ϕ N j α F e · ϕ N j α F e d x d y d z d t + γ ^ A γ 2 0 t f Ω ( ϕ A γ F e ( y , z , t ) · ϕ A γ F e ( y , z , t ) ) d y d z d t + γ ^ A α 2 0 t f Ω ( ϕ A α F e ( y , z , t ) · ϕ A α F e ( y , z , t ) ) d y d z d t + j = 1 6 γ ^ p C 2 0 t f Ω ( ϕ 1 C ) p j · ( ϕ 1 C ) p j d x d y d z d t + j = 1 6 γ ^ e C 2 0 t f Ω ( ϕ 1 C ) e j · ( ϕ 1 C ) e j d x d y d z d t + j = 1 6 γ ^ N C 2 0 t f Ω ( ϕ 1 C ) N j · ( ϕ 1 C ) N j d x d y d z d t + j = 1 6 γ ^ p C 2 0 t f Ω ( ϕ 2 C ) p j · ( ϕ 2 C ) p j d x d y d z d t + j = 1 6 γ ^ e C 2 0 t f Ω ( ϕ 2 C ) e j · ( ϕ 2 C ) e j d x d y d z d t + j = 1 6 γ ^ N C 2 0 t f Ω ( ϕ 2 C ) N j · ( ϕ 2 C ) N j d x d y d z d t + γ ^ A C 2 0 t f Ω ( ( ϕ 1 C ) A · ( ϕ 1 C ) A ) d y d z d t + γ ^ A C 2 0 t f Ω ( ( ϕ 2 C ) A · ( ϕ 2 C ) A ) d y d z d t + γ ^ T γ 2 0 t f Ω ( ( ϕ 1 γ ) · ( ϕ 1 γ ) ) d z d t + γ ^ T γ 2 0 t f Ω ( ( ϕ 1 α ) · ( ϕ 1 α ) ) d z d t + γ ^ T C 2 0 t f Ω ( ( ϕ 1 C ) · ( ϕ 1 C ) ) d z d t + γ ^ T γ 2 0 t f Ω ( ( ϕ 2 C ) · ( ϕ 2 C ) ) d z d t
Also,
F ( ϕ ) = α ^ 1 2 0 t f Ω | ϕ 1 ( x ξ 1 , y ξ 2 , z ξ 3 , t ) | 2 | | ϕ 1 ( ξ 1 , ξ 2 , ξ 3 , t ) | 2 | ( x , y , z ) ( ξ 1 , ξ 2 , ξ 3 ) | d x d y d z d ξ 1 d ξ 2 d ξ 3 d t + α ^ 2 2 0 t f Ω | ϕ 2 ( x ξ 1 , y ξ 2 , z ξ 3 , t ) | 2 | | ϕ 2 ( ξ 1 , ξ 2 , ξ 3 , t ) | 2 | ( x , y , z ) ( ξ 1 , ξ 2 , ξ 3 ) | d x d y d z d ξ 1 d ξ 2 d ξ 3 d t ,
F 1 ( ϕ ) = 0 t f Ω w 2 ( z , t ) ( | ϕ 1 ( z , t ) | 2 + ϕ 2 ( z , t ) | 2 ) d z d t ,
Finally, J A u x = J A u x 1 + J A u x 2 + J A u x 3 + J A u x 4 + J A u x 5 , where
J A u x 1 = j = 1 26 0 t f Ω E p j γ F e ( y , z , t ) Ω | ϕ p j γ F e ( x , y , z , t ) | 2 d x m p d y d z d t + j = 1 26 0 t f Ω E e j γ F e ( y , z , t ) Ω | ϕ e j γ F e ( x , y , z , t ) | 2 d x m e d y d z d t + j = 1 30 0 t f Ω E N j γ F e ( y , z , t ) Ω | ϕ N j γ F e ( x , y , z , t ) | 2 d x m N d y d z d t j = 1 26 0 t f Ω E p j α F e ( y , z , t ) Ω | ϕ p j α F e ( x , y , z , t ) | 2 d x m p d y d z d t + j = 1 26 0 t f Ω E e j α F e ( y , z , t ) Ω | ϕ e j α F e ( x , y , z , t ) | 2 d x m e d y d z d t + j = 1 30 0 t f Ω E N j α F e ( y , z , t ) Ω | ϕ N j α F e ( x , y , z , t ) | 2 d x m N d y d z d t + 0 t f Ω E A γ F e ( y , t ) Ω | ϕ A γ F e ( y , z , t ) | 2 d y m A γ d z d t + 0 t f Ω E A α F e ( y , t ) Ω | ϕ A α F e ( y , z , t ) | 2 d y m A α d z d t
J A u x 2 = j = 1 26 0 t f Ω ( E 1 C ) p j ( y , z , t ) Ω | ( ϕ 1 C ) p j ( x , y , z , t ) | 2 d x m p d y d z d t j = 1 26 0 t f Ω ( E 1 C ) e j ( y , z , t ) Ω | ( ϕ 1 C ) e j ( x , y , z , t ) | 2 d x m e d y d z d t j = 1 26 0 t f Ω ( E 1 C ) N j ( y , z , t ) Ω | ( ϕ 1 C ) N j ( x , y , z , t ) | 2 d x m N d y d z d t j = 1 26 0 t f Ω ( E 2 C ) p j ( y , z , t ) Ω | ( ϕ 2 C ) p j ( x , y , z , t ) | 2 d x m p d y d z d t j = 1 26 0 t f Ω ( E 2 C ) e j ( y , z , t ) Ω | ( ϕ 2 C ) e j ( x , y , z , t ) | 2 d x m e d y d z d t j = 1 26 0 t f Ω ( E 2 C ) N j ( y , z , t ) Ω | ( ϕ 2 C ) N j ( x , y , z , t ) | 2 d x m N d y d z d t 0 t f Ω ( E 1 C ) A ( y , t ) Ω | ( ϕ 1 C ) A ( y , z , t ) | 2 d y m A C d z d t + 0 t f Ω ( E 2 C ) A ( y , t ) Ω | ( ϕ 2 C ) A ( y , z , t ) | 2 d y m A C d z d t
and,
J A u x 3 = 0 t f E 3 γ , α ( t ) Ω ( | ϕ 1 γ ( z , t ) | 2 + | ϕ 2 α ( z , t ) | 2 ) d z ( m F e ) T d t + 0 t f E 3 C ( t ) Ω ( | ϕ 1 C ( z , t ) | 2 + | ϕ 2 C ( z , t ) | 2 ) d z ( m C ) T d t .
J A u x 4 = + ε , ε ˜ C γ 0 t f Ω E 4 ε , ε ˜ ( y , z , t ) ( ϕ A γ F e ( y , z 1 + ε 1 δ z , z 2 + ε 2 δ z , z 3 + ε 3 δ z , t ) ϕ A γ F e ( y , z 1 + ε ˜ 1 δ z , z 2 + ε ˜ 2 δ z , z 3 + ε ˜ 3 δ z , t ) ) d y d z d t ε , ε ˜ ( C γ ) 1 0 t f Ω E 5 ε , ε ˜ ( y , z , t ) ϕ A γ F e ( y , z 1 + ε 1 δ z , z 2 + ε 2 δ z , z 3 + ε 3 δ z , t ) ϕ A γ F e ( y , z 1 + ε ˜ 1 δ z , z 2 + ε ˜ 2 δ z , z 3 + ε ˜ 3 δ z , t ) ) d y d z d t + ε , ε ˜ ( C γ ) 2 0 t f Ω E 6 ε , ε ˜ ( y , z , t ) ( ϕ 1 C ) A ( y , z 1 + ε 1 δ z , z 2 + ε 2 δ z , z 3 + ε 3 δ z , t ) ( ϕ 1 C ) A ( y , z 1 + ε ˜ 1 δ z , z 2 + ε ˜ 2 δ z , z 3 + ε ˜ 3 δ z , t ) ) d y d z d t + ε , ε ˜ ( C α ) 0 t f Ω E 7 ε , ε ˜ ( y , z , t ) ( ϕ A α F e ( y , z 1 + ε 1 δ ^ z , z 2 + ε 2 δ ^ z , z 3 + ε 3 δ ^ z , t ) ϕ A α F e ( y , z 1 + ε ˜ 1 δ ^ z , z 2 + ε ˜ 2 δ ^ z , z 3 + ε ˜ 3 δ ^ z , t ) ) d y d z d t + ε , ε ˜ ( C α ) 1 ( C α ) 2 0 t f Ω E 8 ε , ε ˜ ( y , z , t ) ( ( ϕ 2 C ) A ( y , z 1 + ε 1 δ ^ z , z 2 + ε 2 δ ^ z , z 3 + ε 3 δ ^ z , t ) ( ϕ 2 C ) A ( y , z 1 + ε ˜ 1 δ ^ z , z 2 + ε ˜ 2 δ ^ z , z 3 + ε ˜ 3 δ ^ z , t ) ) d y d z d t .
Finally, for a field of displacements u = ( u 1 , u 2 , u 3 ) resulting from the action of a external load field f = ( f 1 , f 2 , f 3 ) and temperature variations, we define
J A u x 5 = 1 2 0 t f Ω Λ 1 ( x , t ) H i j k l 1 ( ( e i j ( u ) e i j 1 ( w ) ) ( e k l ( u ) e k l 1 ( w ) ) ) + Λ 2 ( z , t ) H i j k l 2 ( ( e i j ( u ) e i j 2 ( w ) ) ( e k l ( u ) e k l 2 ( w ) ) ) d x d t 1 2 0 t f Ω ρ ( x , t ) u t ( x , t ) · u t ( x , t ) d x d t u i , f i L 2 ,
where
e i j ( u ) = 1 2 u i x j + u j x i ,
ρ 1 ( z , t ) = Ω | ϕ 1 ( x , y , z , t ) | 2 d x d y ,
ρ 2 ( z , t ) = Ω | ϕ 2 ( x , y , z , t ) | 2 d x d y ,
ρ ( z , t ) = ρ 1 ( z , t ) + ρ 2 ( z , t ) ,
and
Λ 1 ( z , t ) = ρ 1 ( z , t ) ρ 1 ( z , t ) + ρ 2 ( z , t ) ,
Λ 2 ( z , t ) = ρ 2 ( z , t ) ρ 1 ( z , t ) + ρ 2 ( z , t ) .
Remark 12. 
The system temperature is supposed to be directly proportional to w ( z , t ) 2 , which in this model is a known function obtained experimentally. Finally, the strain tensors { e i j 1 ( w ) } and { e i j 2 ( w ) } refer to austenite and martensite phases, respectively. Such tensors also depend on the temperature and must be also obtained experimentally.

25. A Note on Classical Free Fields through a Variational Perspective

This section is strongly based on the first chapter of the book [20], by N.N. Bogoliubov and D.V. Shirkov.
Therefore, the credit for this section is of these mentioned authors. This section is a kind of review of such a book chapter indicated. In fact, what we have done is simply to open more and clarify some calculations, specially about the first variation of the functional L, in order to improve their understanding.
Let Ω = Ω ^ × [ 0 , T ] R 4 where Ω ^ R 3 is a bounded, open and connected set with a regular boundary denoted by Ω ^ .
Consider the Lagrangian density L : R N × R N × n R and an action A : V R where
A ( u ) = Ω L ( u , u ) d x ,
V = W 0 1 , 2 ( Ω ; R N ) .
We denote
u = u i x j
and
u i x j = ( u i ) x j .
Assume u V is such that
δ L ( u , u ) = 0 ,
so that
L ( u , u ) u i k = 1 n d d x k L ( u , u ) ( u i ) x k = 0 , in Ω , i { 1 , , N } .
We define a change of variables
( x ) k = x k + δ x k ,
where x k = ( x 0 , x 1 , x 2 , x 3 ) and x 0 = t (here t denotes time).
Also
g j k = 0 , if j k , g 00 = 1 and g 11 = g 22 = g 33 = 1 , { g j k } = { g j k } 1 ,
δ x k = j = 1 N X j k ε w j ,
where | ε | 1 denotes a small real parameter.
We define also
u i ( x ) = u i ( x ) + δ u i ( x ) ,
where
δ u i ( x ) = j = 1 N ψ i j ε w j ,
and
δ u i ¯ = u i ( x ) u i ( x ) .
Observe that
δ u i ( x ) = u i ( x ) u i ( x ) = u i ( x ) u i ( x ) + u i ( x ) u i ( x ) ,
so that
δ u i ( x ) ¯ = u i ( x ) u i ( x ) = δ u i ( x ) ( u i ( x ) u i ( x ) ) j = 1 N ψ i j ε w j k = 1 n u i ( x ˜ i ) d x k δ x k = j = 1 N ψ i j ε w j k = 1 n u i ( x ) d x k δ x k + O ( ε 2 ) .
Summarizing, we have got
δ u i ( x ) ¯ = ε j = 1 N ψ i j w j k = 1 n u i ( x ) d x k X j K w j + O ( ε 2 ) .
Define now
A ˜ ( u , φ 1 , φ 2 , ε ) = Ω L [ u ( x + ε φ 2 ( x ) ) + ε φ 1 ( x ) ] det J ( x ) d x .
where we have generically denoted
L [ u ] L ( u , u ) ,
L [ u ( x + ε φ 2 ( x ) ) + ε φ 1 ( x ) ] L ( u ( x + ε φ 2 ( x ) ) + ε φ 1 ( x ) , u ( x + ε φ 2 ( x ) ) + ε φ 1 ( x ) ) ,
and
J ( x ) = x j x k = ( x j + ε ( φ 2 ) j ( x ) ) x k = δ j k + ε ( φ 2 ) j ( x ) x k .
From such a last definition we have
det J ( x ) = 1 + ε k = 1 n ( φ 2 ) k ( x ) x k + O ( ε 2 ) .
so that
det J ( x ) ε | ε = 0 = k = 1 n ( φ 2 ) k ( x ) x k ,
At this point we define
δ A ( u , φ 1 , φ 2 ) = d d ε A ˜ ( u , φ 1 , φ 2 , ε ) | ε = 0 ,
so that
δ A ( u , φ 1 , φ 2 ) = Ω i = 1 N L ( u , u ) u i ( φ 1 ) i + k = 1 n L ( u , u ) ( u i ) x k ( ( φ 1 ) i ) x k + k = 1 n δ L [ u ] δ u i u i x k ( φ 2 ) k + k = 1 n L [ u ] ( φ 2 ) k x k d x .
From this and
L ( u , u ) u i d d x k L ( u , u ) u x k = 0 , in Ω , i { 1 , , N } ,
we obtain
δ A ( u , φ 1 , φ 2 ) = i = 1 N k = 1 n Ω d d x k L [ u ] ( u i ) x k ( φ 1 ) k d x + k = 1 n Ω d ( L [ u ] ( φ 2 ) k ) d x k d x .
In particular, for
( φ 2 ) k = j = 1 N X j k w j
and
( φ 1 ) i = j = 1 N ψ i j w j k = 1 n u i x k X j k w j ,
we obtain
δ A ( u , φ 1 , φ 2 ) = i = 1 N k = 1 n Ω d d x k L [ u ] ( u i ) k j = 1 N ψ i j l = 1 n u i ( x ) x l X j l w j d x + k = 1 n Ω L [ u ] X j k w j d x k d x = j = 1 N k = 1 n Ω d d x k i = 1 N L [ u ] ( u i ) k j = 1 N ψ i j l = 1 n u i ( x ) x l X j l w j + L [ u ] X j k w j d x .
Moreover, we define
θ k j = i = 1 N L [ u ] ( u i ) x k ψ i j + l = 1 n u i x l X j l L ( u ) X j k
so that
δ A ( u , φ 1 , φ 2 ) = Ω j = 1 N k = 1 n d ( θ j k w j ) d x k d x ,
{ w j } C c ( Ω ; R N ) .
In particular, for
ψ i j = 0
and
X j k = δ j k
we obtain the Energy-Momentum tensor T k j , where
T k j θ k j = i = 1 N l = 1 n L [ u ] ( u i ) x k u i x l δ j l L [ u ] δ j k .

25.1. The Angular-Momentum Tensor

In this subsection we define the following change of variables
x k = x k + m k g m m x m ε w k m ,
where
w k m = w m k .
With such relations in mind, we set
δ x k = x k x k = ε l = 1 n m < l w m l ( g l l x l g m k g m m x m g l k ) .
We define also,
u i ( x ) = u i ( x ) + δ u i ( x )
where
δ u i ( x ) = l = 1 n j , p < l A i ( p l ) j u j ( x ) ε w p l .
Moreover, we define
ψ i ( m n ) = j = 1 n A i ( m n ) j ,
where
A i ( p l ) j = g i p δ l j g i l δ p j .
Hence,
ψ i ( m n ) = j = 1 n A i ( m n ) j u j ( x ) = g i n u m ( x ) g j m u n ( x ) .
For the general variation, we define again
A ˜ ( u , φ 1 , φ 2 , ε ) = Ω L [ u ( x + ε φ 2 ( x ) ) + ε φ 1 ( x ) ] det J ( x ) d x .
where we have generically denoted
L [ u ] L ( u , u ) ,
L [ u ( x + ε φ 2 ( x ) ) + ε φ 1 ( x ) ] L ( u ( x + ε φ 2 ( x ) ) + ε φ 1 ( x ) , u ( x + ε φ 2 ( x ) ) + ε φ 1 ( x ) ) ,
J ( x ) = x j x k = ( x j + ε ( φ 2 ) j ( x ) ) x k = δ j k + ε ( φ 2 ) j ( x ) x k .
and
δ A ( u , φ 1 , φ 2 ) = d d ε A ˜ ( u , φ 1 , φ 2 , ε ) | ε = 0 ,
Moreover, we set
( φ 2 ) k m l = w m l ( g l l x l δ m k g m m x m δ l k ) ,
and
δ u i ¯ = u i ( x ) u i ( x ) .
Thus,
δ u i ( x ) = u i ( x ) u i ( x ) = u i ( x ) u i ( x ) + u i ( x ) u i ( x ) ,
so that
δ u i ( x ) ¯ = u i ( x ) u i ( x ) = δ u i ( x ) ( u i ( x ) u i ( x ) ) δ u i ( x ) k = 1 n u i ( x ) d x k δ x k + O ( ε 2 ) = δ u i ( x ) l = 1 n m < l k = 1 n u i ( x ) x k ε w m l ( g l l x l δ m k g m m x m δ l k ) + O ( ε 2 ) = ε l = 1 n j , k < l A i ( k l ) j u j ( x ) w k l l = 1 n m < l k = 1 n u i ( x ) x k w m l ( g l l x l δ m k g m m x m δ l k ) + O ( ε 2 ) ,
With such results in mind, we define
( φ 1 ) i m l = j , k < l A i ( k l ) j u j ( x ) w m l k = 1 n u i ( x ) x k w m l ( g l l x l δ m k g m m x m δ l k ) .
Similarly as in the previous section, we may obtain
δ A ( u , φ 1 , φ 2 ) = d A ˜ ( u , φ 1 , φ 2 , ε ) d ε | ε = 0 = l = 1 n j , m < l k = 1 n i = 1 N Ω d d x k L [ u ] ( u i ) x k ( A i ( l , m ) j u j ( x ) + u i x p g m m x m δ l p u i x p g l l x l δ m p ) w m l d x + k = 1 n l = 1 n j , m < l i = 1 N Ω d d x k L [ u ] ( g l l x l δ m k g m m x m δ l k ) w m l d x
Thus,
δ A ( u , φ 1 , φ 2 ) = k = 1 n m < l Ω d d x k M m l k w m l d x ,
where
M m l k = i = 1 N j < l L [ u ] ( u i ) x k A i l m j u j u i x l g m m x m + u i x m g l l x l + L [ u ] ( g l l x l δ m k + g m m x m δ l k ) ,
so that
M l m k = ( g m m x m T l k g l l x l T m k ) i = 1 n j < l L [ u ] ( u i ) x k A i ( l m ) j u j ( x ) = L m l k + S m l k ,
where
L m l k = ( g m m x m T l k g l l x l T m k )
and
S m l k = i = 1 N j < l L [ u ] ( u i ) x k A i ( l m ) j u j ( x ) .
The tensor { L m l k } is said to be the Orbital angular momentum tensor and { S m l k } is said to be Spin one.

25.2. A Note on the Solution of the Klein-Gordon Equation

For Ω = R 4 , Ω 1 = R 3 and denoting as usual by i C the imaginary unit, consider the Klein-Gordon equation in distributional sense
2 u t 2 + j = 1 3 2 u x j 2 m 2 u = 0 , in Ω ,
where u V = W 1 , 2 ( Ω ) .
Defining the Fourier transform of u, by
ϕ ( p ) = 1 ( 2 π ) 3 / 2 Ω e i p · x u ( x ) d x ,
in the momenta space, the last equation is equivalent to
p 0 2 j = 1 3 p j 2 m 2 ϕ ( p ) = 0 , in Ω ,
where we have denoted p = ( p 0 , p 1 , p 2 , p 3 ) R 4 , and x = ( x 0 , x 1 , x 2 , x 3 ) R 4
Observe that a general solution for this last equation is given by the wave function
ϕ ^ ( p ) = δ p 0 2 j = 1 3 p j 2 m 2 ϕ ( p ) ,
where ϕ W 1 , 2 ( Ω ) .
Indeed,
p 0 2 j = 1 3 p j 2 m 2 ϕ ^ ( p ) = p 0 2 j = 1 3 p j 2 m 2 δ p 0 2 j = 1 3 p j 2 m 2 ϕ ( p ) = 0 , in Ω .
Here, we recall that generically for the Dirac delta function δ ( t ) , we have
δ ( t ) = 0 , if t 0 , + , if t = 0 .
Observe that, for the scalar case in the previous section, we have
2 T 00 = j = 0 3 u x j 2 + m 2 u .
Also, from
2 u t 2 + j = 1 3 2 u x j 2 m 2 u = 0 , in Ω ,
we get
Ω u t 2 d x j = 1 3 Ω u x j 2 d x m 2 Ω u 2 d x = 0 ,
so that
Ω u t 2 d x = j = 1 3 Ω u x j 2 d x + m 2 Ω u 2 d x .
From such results, we may infer that
Ω T 00 d x = Ω u t 2 d x = u t L 2 2 = j = 1 3 Ω u x j 2 d x + m 2 Ω u 2 d x .
On the other hand,
j = 1 3 Ω u x j 2 d x = 1 ( 2 π ) 3 j = 1 3 Ω Ω i p j ϕ ^ ( p ) e i p · x d p Ω i p j ϕ ^ ( p ) e i p · x d p d x = 1 ( 2 π ) 3 j = 1 3 Ω Ω p j p j ϕ ^ ( p ) ϕ ^ ( p ) Ω e i ( p + p ) · x d x d p d p = 1 ( 2 π ) 3 / 2 j = 1 3 Ω Ω p j p j ϕ ^ ( p ) ϕ ^ ( p ) δ ( p + p ) d p d p = 1 ( 2 π ) 3 / 2 j = 1 3 Ω p j 2 ϕ ^ ( p ) ϕ ^ ( p ) d p .
Thus, denoting p ^ = ( p 1 , p 2 , p 3 ) , d p ^ = d p 1 d p 2 d p 3 , and
p 0 ( p ^ ) = j = 1 3 p j 2 + m 2 ,
we may infer that
Ω T 00 d x = 1 ( 2 π ) 3 / 2 Ω j = 1 3 p j 2 + m 2 ϕ ^ ( p ) ϕ ^ ( p ) ) d p = 1 ( 2 π ) 3 / 2 Ω j = 1 3 p j 2 + m 2 δ p 0 2 j = 1 3 p j 2 m 2 ϕ ( p ) ϕ ( p ) ) d p = 1 ( 2 π ) 3 / 2 Ω 1 p 0 ( p ^ ) 2 ϕ ( p 0 ( p ^ ) , p ^ ) ϕ ( p 0 ( p ^ ) , p ^ ) d p ^ .
Summarizing we have got
Ω T 00 d x = 1 ( 2 π ) 3 / 2 Ω 1 p 0 ( p ^ ) 2 ϕ ( p 0 ( p ^ ) , p ^ ) ϕ ( p 0 ( p ^ ) , p ^ ) d p ^ = u t L 2 2 ,
so that
Ω T 00 d x = u t L 2 2
may be expressed as a kind of average expectance of p 0 2 related to the function ϕ ( p ) .

25.3. A Note on the Dirac Equation

In this subsection we denote
Δ 2 = j = 0 3 g j j L j L j ,
where
L j = i g j j x j , j { 0 , 1 , 2 , 3 } .
We recall that the relativistic Klein-Gordon equation may be written as
( Δ 2 m 2 ) u = 0 , in Ω = R 4 .
Moreover, for 4 × 4 matrices γ k indicated in the subsequent lines, we may obtain
{ D i j } u = i j = 0 3 γ j x j m i j = 0 3 γ j x j + m u ,
where
D i i = Δ 2 m 2
and
D i j = 0 , if i j , i , j { 0 , 1 , 2 , 3 } .
Here
u = ( u 0 , u 1 , u 2 , u 3 ) T V = W 1 , 2 ( Ω ; C 4 ) .
In such a case the fundamental Dirac equation stands for
i j = 0 3 γ j x j m u = 0 R 4 , in Ω .
Summarizing, if ( u 0 , u 1 , u 2 , u 3 ) T V is a solution of this last Dirac equation, then u 0 , u 1 , u 2 , u 3 are four solutions of the Klein-Gordon equation.
In the momentum configuration space, through the Fourier transform proprieties, the Dirac equation stands for
( p ^ + m ) u ^ ( p ) = 0 , in R 4 ,
where
p ^ = j = 0 3 g j j p j γ j .
Observe that
u ˜ ( p ) = δ ( p ^ + m ) u ( p )
corresponds to a general solution of the Dirac equation.
Indeed,
( p ^ + m ) u ˜ ( p ) = ( p ^ + m ) δ ( p ^ + m ) u ( p ) = 0 R 4 , in Ω .
On the other hand
u ^ ( p ) = δ p 0 2 j = 1 3 p j 2 m 2 u ( p )
correspond to four solutions of the Klein-Gordon equation.
At this point, we assume such a u ^ ( p ) corresponds to a solution of the Dirac equation as well.
Furthermore, here we recall that (please see the first chapter of the book [20], by N.N. Bogoliubov and D.V. Shirkov for details):
γ 0 = 1 0 0 0 0 1 0 0 0 0 1 0 0 0 0 1 ,
γ 1 = 0 0 0 1 0 0 1 0 0 1 0 0 1 0 0 0 ,
γ 2 = 0 0 0 i 0 0 i 0 0 i 0 0 i 0 0 0 ,
γ 3 = 0 0 1 0 0 0 0 1 1 0 0 0 0 1 0 0
and
γ 5 = 0 0 i 0 0 0 0 i i 0 0 0 0 i 0 0
where we also denote
α j = γ 0 γ j , j { 1 , 2 , 3 } ,
σ j = i γ 5 γ 0 γ j , j { 1 , 2 , 3 } ,
and
β = γ 0 .
On the other hand, a variational formulation for the Dirac equation corresponds to the functional A : V R where
A ( u ) = 1 2 Ω L ( u , u ) d x ,
where
L ( u , u ) = i j = 0 3 u γ j u x j u x j γ j u m 2 u u ,
where here
u = ( u 0 , u 1 , u 2 , u 3 ) T W 1 , 2 ( Ω ; C 4 ) .
From such statements and definitions, similarly as in the previous sections (please see [20] for details), we may obtain
T k l = i 2 g l l u γ k u x l u x l γ k u ,
and
S k , l m = L ( u , u ) u x k A u , l m u u A u , l m L ( u , u ) u x k ,
where
A u , l m = i 2 σ m l ,
A u , l m = i 2 σ l m ,
and where
σ l m = γ l γ k γ k γ l 2 ,
so that
S k , l m = 1 4 u γ k σ l m σ l m γ k u .
Thus,
Ω S k , l m d x = 1 4 Ω u γ k σ l m σ l m γ k u d x = 1 4 1 ( 2 π ) 3 Ω Ω Ω u ^ ( p ) e i p · x ( γ k σ l m σ l m γ k ) u ^ ( p ) e i p · x d p d p d x = 1 4 1 ( 2 π ) 3 / 2 Ω Ω u ^ ( p ) ( γ k σ l m σ l m γ k ) δ ( p + p ) u ^ ( p ) d p d p = 1 4 1 ( 2 π ) 3 / 2 Ω u ^ ( p ) ( γ k σ l m σ l m γ k ) u ^ ( p ) d p = 1 4 1 ( 2 π ) 3 / 2 Ω u ( p ) ( γ k σ l m σ l m γ k ) δ p 0 2 j = 1 3 p j 2 m 2 u ( p ) d p = 1 4 1 ( 2 π ) 3 / 2 Ω 1 u ( p 0 ( p ^ ) , p ^ ) ( γ k σ l m σ l m γ k ) u ( p 0 ( p ^ ) , p ^ ) d p ^ ,
where
p 0 ( p ^ ) = j = 1 3 p j 2 + m 2 .
Summarizing, we have got
Ω S k , l m d x = 1 4 ( 2 π ) 3 / 2 Ω 1 u ( p 0 ( p ^ ) , p ^ ) ( γ k σ l m σ l m γ k ) u ( p 0 ( p ^ ) , p ^ ) d p ^ ,
where Ω 1 = R 3 , p ^ = ( p 1 , p 2 , p 3 ) and d p ^ = d p 1 d p 2 d p 3 .

26. A Note on Quantum Field Operators

This section is strongly based on the chapter 3, page 53 of the book [21], by G.B. Folland.
Therefore, here we have done a kind of review of these pages of such a book chapter indicated. In fact, we have simply opened more and clarified some calculations, in order to improve their understanding.
Let Ω = Ω ^ × [ 0 , T ] R 4 where Ω ^ R 3 is a open, bounded and connected set with a regular boundary denoted Ω ^ .
Define V = W 1 , 2 ( Ω ) and
V 0 = W 0 1 , 2 ( Ω ) .
Consider an operator H : V 1 = V 0 W 2 , 2 ( Ω ) Y where in a distributional sense,
H ( u ) = 2 u t 2 + 2 u m 2 u ,
and where
Y = Y = L 2 ( Ω ) .
Suppose there exists operators B 1 : Y Y and B 2 : Y Y such that
B 1 B 2 ( u ) = H ( u ) + 1 2 u
and
B 2 B 1 ( u ) = H ( u ) 1 2 u , u V 1 .
Assume also ϕ 0 V 1 is such that
ϕ 0 L 2 = 1 ,
and B 1 ϕ 0 = 0 .
Now define
ϕ k = B 2 k ( ϕ 0 ) k ! , k N .
Observe that
[ B 1 B 2 ] = B 1 B 2 B 2 B 1 = I d .
We shall prove by induction that
[ B 1 , B 2 k ] = k B 2 k 1 , k N .
Indeed, for k = 1
[ B 1 , B 2 ] = I d = 1 B 2 0 ,
so that (162) holds for k = 1 .
Suppose now (162) holds for k N , so that
[ B 1 , B 2 k ] = k B 2 k 1 .
In order to complete the induction, it suffices to prove that (162) holds for k + 1 .
Observe that
[ B 1 , B 2 k + 1 ] = ( B 1 B 2 k + 1 B 2 k + 1 B 1 ) = ( B 1 B 2 k ) B 2 B 2 k + 1 B 1 = ( B 2 k B 1 + k B 2 k 1 ) B 2 B 2 k + 1 B 1 = B 2 k ( B 1 B 2 ) + k B 2 k B 2 k + 1 B 1 = B 2 k ( B 2 B 1 + I d ) + k B 2 B 2 k + 1 B 1 = B 2 k + 1 B 1 + B 2 k + k B 2 k B 2 k + 1 B 1 = ( k + 1 ) B 2 k .
Thus, the induction is complete, so that
[ B 1 , B 2 k ] = k B 2 k 1 , k N .
Moreover, we recall that
B 1 ϕ 0 = 0 ,
so that
B 1 ϕ k = B 1 B 2 k ϕ 0 k ! = ( B 2 k B 1 + k B 2 k 1 ) ϕ 0 k ! = k ϕ k 1 ( k 1 ) ! k ! = k ϕ k 1 k = k ϕ k 1 , k N .
Summarizing, we have got
B 1 ϕ k = k ϕ k 1 , k N .
Now, we shall prove that
B 2 ϕ k = k + 1 ϕ k + 1 , k N .
Observe that
B 2 k + 1 ϕ 0 = ϕ k + 1 ( ( k + 1 ) ! = B 2 ( B 2 k ϕ 0 ) = ( B 2 ϕ k ) k ! .
Summarizing, we have got
( B 2 ϕ k ) k ! = ϕ k + 1 ( ( k + 1 ) ! ,
so that
( B 2 ϕ k ) = k + 1 ϕ k + 1 , k N .
Finally, from such results, we may infer that
B 1 B 2 ϕ k = B 1 ( k + 1 ϕ k + 1 ) = k + 1 B 1 ϕ k + 1 = k + 1 k + 1 ϕ k = ( k + 1 ) ϕ k , k N .
Similarly,
B 2 B 1 ϕ k = B 2 ( k ϕ k 1 ) = k B 2 ϕ k 1 = k k ϕ k = k ϕ k .
Therefore we have got
H ϕ k = B 1 B 2 ϕ k 1 2 ϕ k = ( k + 1 ) ϕ k 1 2 ϕ k = k + 1 2 ϕ k ,
that is
H ϕ k = k + 1 2 ϕ k , k N .
Thus, for each k N , k + 1 2 is an eigenvalue of H with corresponding eigenvector ϕ k .

26.1. An Application Concerning the Harmonic Oscillator Operator in Quantum Mechanics

In this section we have the aim of representing the relativistic Klein-Gordon equation through the creation and annihilation operations related to the harmonic oscillator in quantum mechanics.
Consider first the one-dimensional Hamiltonian, corresponding to the harmonic oscillator, namely
H = 2 m d 2 d x 2 + K x 2 2 ,
which through an appropriate re-scale results into the following related Hamiltonian H 0 , where
H 0 = 1 2 d 2 d x 2 + x 2 .
Define now the operators
B 1 = A = 1 2 x + d d x ,
and
B 2 = A = 1 2 x d d x .
Clearly,
H 0 = B 1 B 2 I d 2 = B 2 B 1 + I d 2 ,
so that
[ A , A ] = [ B 1 , B 2 ] = B 1 B 2 B 2 B 1 = I d .
Similarly, as in the previous sections, by induction, we may obtain
[ B 1 , B 2 k ] = k B 2 k 1 , k N .
For
ϕ 0 = π 1 / 4 e x 2 2 ,
we define
ϕ k = 1 k B 2 k ϕ 0 , k N .
Also from the previous section, we may obtain
B 2 ϕ k = A ϕ k = k + 1 ϕ k + 1 ,
B 1 ϕ k = A ϕ k = k ϕ k 1 , k N .
B 2 B 1 = A A ϕ k = k ϕ k ,
and
B 1 B 2 ϕ k = A A ϕ k = ( k + 1 ) ϕ k , k N { 0 } .
so that
H 0 ϕ k = ( k + 1 / 2 ) ϕ k , k N .
Here we recall that
B 1 ϕ 0 = A ϕ 0 = 0 ,
and
ϕ 0 L 2 = 1 .
In reference [21], page 54 it is proven that such a sequence { ϕ k } is an ortho-normal basis for L 2 ( R ) .
Finally, observe that for R 4 we may define
( B 1 ) j = A j = 1 2 x j + x j ,
and
( B 2 ) j = A j = 1 2 x j + x j , j { 0 , 1 , 2 , 3 } .
Here generically,
x = ( x 0 , x 1 , x 2 , x 3 ) R 4 .
Observe that clearly
x j = 2 2 ( A j A j ) ,
and
x j I d = 2 2 ( A j + A j ) , j { 0 , 1 , 2 , 3 } .
Denoting x 0 = t where t stands for time, consider the relativistic Klein-Gordon equation,
2 ϕ t 2 + j = 1 3 2 ϕ x j 2 m 2 ϕ = 0 .
From the previous results, we may represent such an equation by
1 2 ( A 0 A 0 ) 2 + j = 1 3 1 2 ( A j A j ) 2 m 2 I d ϕ = 0 .
We highlight from the previous results we know the action of A j and A j on an appropriate basis of L 2 ( R 4 ) obtained though an appropriate tensorial product of the bases
{ { ϕ k ( x j ) } , for j { 0 , 1 , 2 , 3 } } .
We shall call the operators A j and A j as the creation and annihilation operators concerning the original harmonic operator in quantum mechanics.
To justify such a nomenclature, we recall that A j ϕ 0 ( x j ) = ϕ 1 ( x j ) and A j ϕ 0 ( x j ) = 0 , j { 0 , 1 , 2 , 3 } .

27. A Dual Variational Formulation for a Related Model

In this section we develop a concave dual variational formulation for a Ginzburg-Landau type equation.
Let Ω R 3 be an open, bounded and connected set with a regular (Lipschitzian) boundary denoted by Ω .
Consider a functional J : V R defined by
J ( u ) = γ 2 Ω u · u d x + α 2 Ω ( u 2 β ) 2 d x u , f L 2 ,
where γ > 0 , α > 0 , β > 0 , f L 2 ( Ω ) , and
V = W 0 1 , 2 ( Ω ) .
We also denote Y = Y = L 2 ( Ω ) .
Define now
V 1 = { u V : u K 3 } ,
for some appropriate K 3 > 0 and, J 1 : V × Y R by
J 1 ( u , v 0 ) = J ( u ) + K 1 2 Ω ( γ 2 u + 2 v 0 u f ) 2 d x ,
where
K 1 = 1 4 α K 3 2 + ε
for some small parameter 0 < ε 1 .
Observe that
J ( u , v 0 ) = γ 2 Ω u · u d x + u 2 , v 0 L 2 + K 1 2 Ω ( γ 2 u + 2 v 0 u f ) 2 d x u , f L 2 u 2 , v 0 L 2 + α 2 Ω ( u 2 β ) 2 d x inf u V 1 γ 2 Ω u · u d x + u 2 , v 0 L 2 + K 1 2 Ω ( γ 2 u + 2 v 0 u f ) 2 d x u , f L 2 + inf v Y v , v 0 L 2 + α 2 Ω ( v β ) 2 d x = F ( v 0 ) G ( v 0 ) J ( v 0 ) , u V 1 , v 0 Y ,
where we have denoted
F ( v 0 ) = sup u V 1 { u 2 , v 0 L 2 F ( u , v 0 ) } ,
F ( u , v 0 ) = γ 2 Ω u · u d x + K 1 2 Ω ( γ 2 u + 2 v 0 u f ) 2 d x u , f L 2 ,
and
G ( v ) = α 2 Ω ( v β ) 2 d x ,
G ( v 0 ) = sup v Y { v , v 0 L 2 G ( v ) } = 1 2 α Ω ( v 0 ) 2 d x + β Ω v 0 d x .
Observe that
F ( u , v 0 ) u 2 = γ 2 + 2 v 0 + K 1 ( 2 + 2 v 0 ) 2 ,
so that we define
B = { v 0 Y : γ 2 + 2 v 0 + K 1 ( 2 + 2 v 0 ) 2 > 0 } .
With such assumptions and definitions in mind, we may prove the following theorem:
Theorem 5. 
For J ( v 0 ) = F ( v 0 ) G ( v 0 ) , suppose v ^ 0 B is such that
δ J ( v ^ 0 ) = 0 .
Let u 0 Y be such that
H ( u 0 , v ^ 0 ) u = 0 ,
where
H ( u , v 0 ) = F ( u , v 0 ) + u 2 , v 0 L 2 .
Suppose
u 0 V 1 .
Under such hypotheses,
F ( v ^ 0 ) = H ( u 0 , v ^ 0 ) ,
δ J ( u 0 ) = 0 ,
and
J ( u 0 ) = J 1 ( u 0 , v ^ 0 ) = inf u V 1 J 1 ( u , v ^ 0 ) = sup v 0 Y J ( v 0 ) = J ( v ^ 0 ) .
Proof. 
The proof that
F ( v ^ 0 ) = H ( u 0 , v ^ 0 ) ,
is immediate from v ^ 0 B .
Moreover, the proof that
δ J ( u 0 ) = 0 ,
and
J ( u 0 ) = J 1 ( u 0 , v ^ 0 ) = J ( v ^ 0 )
may be done similarly as in the previous sections.
Observe that
J ( v 0 ) = F ( v 0 ) G ( v 0 ) = inf u V 1 { H ( u , v 0 ) G ( v 0 ) } ,
so that J is concave in v 0 as the infimum of a family of concave functionals in v 0 .
From this and δ J ( v ^ 0 ) = 0 we get
J ( v ^ 0 ) = sup v 0 Y J ( v 0 ) .
Furthermore observe that
J ( u 0 ) = J 1 ( u 0 , v ^ 0 ) J 1 ( u , v 0 ) = F ( u , v ^ 0 ) + u 2 , v ^ 0 L 2 G ( v ^ 0 ) F ( u , v ^ 0 ) + sup v 0 Y u 2 , v ^ 0 L 2 G ( v ^ 0 ) = F ( u , v ^ 0 ) + G ( u 2 ) = J 1 ( u , v ^ 0 ) , u V 1 .
Hence
J ( u 0 ) = J 1 ( u 0 , v ^ 0 ) = inf u V 1 J 1 ( u , v ^ 0 ) .
Joining the pieces, we have got
J ( u 0 ) = J 1 ( u 0 , v ^ 0 ) = inf u V 1 J 1 ( u , v ^ 0 ) = sup v 0 Y J ( v 0 ) = J ( v ^ 0 ) .
The proof is complete. □

28. The Generalized Method of Lines Applied to Fourth Order Differential Equations

In this sections we develop an application of the generalized method of lines to a fourth order equation.
We start by addressing the following ordinary differential equation (ode):
ε d 4 u ( x ) d x 4 f = 0 , in [ 0 , 1 ] ,
with the boundary conditions
u ( 0 ) = u ( 0 ) = 0
and
u ( 1 ) = u ( 1 ) = 0 .
In terms of linear elasticity, such a boundary conditions corresponds to a bi-clamped beam.
In a finite difference context, this last equation corresponds to
ε u n + 2 4 u n + 1 + 6 u n 4 u n 1 + u n 2 d 4 f n = 0 , n { 1 , N 2 } ,
where N is the number of nodes and d = 1 / N .
Considering that, from the boundary conditions, u 1 = u 0 = 0 , for n = 1 we get
6 u 1 4 u 2 + u 3 = f 1 d 4 ε ,
so that
u 1 = a 1 u 2 + b 1 u 3 + c 1 ,
where
a 1 = 2 / 3 , b 1 1 / 6 and c 1 = f 1 d 4 6 ε .
Similarly, for n = 2 , we obtain
4 u 1 + 6 u 2 4 u 3 + u 4 = f 2 d 4 ε .
Hence, replacing the value of u 1 previously obtained in this last equation, we have
4 ( a 1 u 2 + b 1 u 3 + c 1 ) + 6 u 2 4 u 3 + u 4 = f 2 d 4 ε ,
so that
u 2 = a 2 u 3 + b 2 u 4 + c 2 ,
where defining m 12 = ( 6 4 a 1 ) , we have also
a 2 = 4 b 1 + 4 m 12 ,
b 2 = 1 m 12 ,
c 2 = 1 m 12 f 2 d 4 ε + 4 c 1 .
Now reasoning inductively, for n, having
u n 1 = a n 1 u n + b n 1 u n + 1 + c n 1 ,
and
u n 2 = a n 2 u n 1 + b n 2 u n + c n 2
we obtain
u n 2 = a n 2 ( a n 1 u n + b n 1 u n + 1 + c n 1 ) + b n 2 u n + c n 2 ,
so that from this and
u n + 2 4 u n + 1 + 6 u n 4 u n 1 + u n 2 = f n d 4 ε ,
we obtain
a n 2 ( a n 1 u n + b n 1 u n + 1 + c n 1 ) + b n 2 u n + c n 2 4 ( a n 1 u n + b n 1 u n + 1 + c n 1 ) + 6 u n 4 u n + 1 + u n + 2 = f n d 4 ε ,
so that
u n = a n u n + 1 + b n u n + 1 + c n
where defining
m 12 = ( a n 2 ( a n 1 ) + b n 2 4 a n 1 + 6 )
we obtain
a n = 1 m 12 ( a n 2 b n 1 4 b n 1 4 )
b n = 1 m 12 ,
and
c n = 1 m 12 a n 2 c n 1 + c n 2 4 c n 1 f n d 4 ε .
Summarizing, we have got
u n = a n u n + 1 + b n u n + 2 + c n , n { 1 , · N 2 } .
Observe now that from the boundary conditions,
u N 1 = u N = 0 .
From these last two equations, we may obtain
u N 2 = c N 2 ,
and
u N 3 = a N 3 u N 2 + b N 3 u N 1 + c N 3 ,
and so on up to obtaining
u 1 = a 1 u 2 + b 1 u 3 + c 1 .
The problem is then solved.

28.1. A Numerical Example

We develop a numerical example considering
ε = 1 ,
and
f 1 , in [ 0 , 1 ] .
Thus, we have solved the equation
ε d 4 u ( x ) d x 4 f = 0 , in [ 0 , 1 ] ,
with the boundary conditions
u ( 0 ) = u ( 0 ) = 0
and
u ( 1 ) = u ( 1 ) = 0 .
In a finite differences context, we have used N = 100 nodes and d = 1 / N .
For a solution u ( x ) , please see Figure 19.
In the next lines, we present the concerning software in MAT-LAB
**************
1.
clear all
m8=100;
d=1/m8;
e1=1.0;
for i=1:m8
f(i,1)=1.0;
end;
a(1)=2/3;
b(1)=-1/6;
c(1)=f(1,1)* d 4 /(6e1);
m12=(6-4*a(1));
a(2)=(4*b(1)+4)/m12;
b(2)=-1/m12;
c(2)=1/m12*(4*c(1)+f(2,1)* d 4 /e1);
for i=3:m8-2
m12=(a(i-2)*a(i-1)+b(i-2)-4*a(i-1)+6);
a(i)=-1/m12*(a(i-2)*b(i-1)-4*b(i-1)-4);
b(i)=-1/m12;
c(i)=1/m12*(f(i,1)* d 4 /e1-c(i-2)-a(i-2)*c(i-1)+4*c(i-1));
end;
u(m8,1)=0;
u(m8-1,1)=0;
for i=2:m8-1;
u(m8-i,1)=a(m8-i)*u(m8-i+1,1)+b(m8-i)*u(m8-i+2,1)+c(m8-i);
end;
for i=1:m8
x(i)=i*d;
end;
plot(x,u)
******************

29. A Note on Hyper-Finite Differences for the Generalized Method of Lines

In this section we develop an application of the hyper finite differences method through an approximation of the generalized method of lines.
Consider the equation
ε u ( x ) + α u 3 β u f = 0 , in Ω = [ 0 , 1 ] , u ( 0 ) = 0 , u ( 1 ) = 0
As ε > 0 is small, in order to decrease the error concerning the approximations used we propose to divide the domain Ω = [ 0 , 1 ] into N 1 sub-intervals of same measure. Thus we define
x k = k N 1 , k { 0 , 1 , , N 1 } .
For each sub-interval I k = [ x k 1 , x k ] we are going to obtain an approximate solution of the equation in question with the general boundary conditions
u ( ( k 1 ) / N 1 ) = U [ k 1 ] ,
and
u ( k / N 1 ) = U [ k ] .
Denoting such a solution by
{ u [ i , k ] }
where
x i = k 1 N 1 + i d ,
and
d = 1 m 8 N 1 ,
where m 8 is the fixed number of nodes in each interval I k .
Observe that in a finite differences context, linearizing it about a initial solution { u 0 [ i , k ] } , the equation in question stands for:
ε ( u [ i + 1 , k ] 2 u [ i , k ] + u [ i 1 , k ] ) d 2 + 3 α u 0 [ i , k ] 2 u [ i , k ] 2 α u 0 [ i , k ] 3 β u [ i , k ] f [ i , k ] = 0 , i { 1 , , m 8 1 } .
In particular, for i = 1 , we obtain
ε ( u [ 2 , k ] 2 u [ 1 , k ] + u [ 0 , k ] ) d 2 + 3 α u 0 [ 1 , k ] 2 u [ 1 , k ] 2 α u 0 [ 1 , k ] 3 β u [ 1 , k ] f [ 1 , k ] = 0 ,
so that
u [ 1 , k ] = a [ 1 , k ] u [ 2 , k ] + b [ 1 , k ] u [ 0 , k ] + c [ 1 , k ] T [ 1 , k ] + e [ 1 , k ] + E r [ 1 , k ] ,
where
a [ 1 , k ] = 1 / 2 ,
b [ 1 , k ] = 1 / 2 ,
c [ 1 , k ] = 1 / 2 ,
e [ 1 , k ] = f [ 1 , k ] d 2 2 ε ,
T [ 1 , k ] = ( 3 α u 0 [ 1 , k ] 2 u [ i , k ] + 2 α u 0 [ 1 , k ] 3 β u [ 1 , k ] ) d 2 ε ,
and
E r [ 1 , k ] = 0 .
Now reasoning inductively, having
u [ i 1 , k ] = a [ i 1 , k ] u [ i , k ] + b [ i 1 , k ] u [ 0 , k ] + c [ i 1 , k ] T [ i 1 , k ] + e [ i 1 , k ] + E r [ i 1 , k ] ,
and
ε ( u [ i + 1 , k ] 2 u [ i , k ] + u [ i 1 , k ] ) d 2 + 3 α u 0 [ i , k ] 2 u [ i , k ] 2 α u 0 [ i , k ] 3 β u [ i , k ] f [ i , k ] = 0 ,
so that
( u [ i + 1 , k ] 2 u [ i , k ] + u [ i 1 , k ] ) + T [ i , k ] + f [ i , k ] d 2 ε = 0 ,
where,
T [ i , k ] = ( 3 α u 0 [ i , k ] 2 u [ i , k ] + 2 α u 0 [ i , k ] 3 + β u [ i , k ] ) d 2 ε ,
we obtain
u [ i , k ] = a [ i , k ] u [ i , k ] + b [ i , k ] u [ 0 , k ] + c [ i , k ] T [ i , k ] + e [ i , k ] + E r [ i , k ] ,
where,
a [ i , k ] = ( 2 a [ i 1 , k ] ) 1 ,
b [ i , k ] = a [ i , k ] b [ i 1 , k ] ,
c [ i , k ] = a [ i , k ] ( c [ i 1 , k ] + 1 ) ,
e [ i , k ] = a [ i , k ] e [ i 1 , k ] + f [ i , k ] d 2 ε ,
and
E r [ i , k ] = a [ i , k ] ( E r [ i 1 , k ] ) + c [ i , k ] ( T [ i 1 , k ] T [ i , k ] ) .
Observe that in particular for i = m 8 1 , we have u [ m 8 , k ] = U [ k ] and u [ 0 , k ] = U [ k 1 ] , so that from above, neglecting E r [ 1 , k ] , we also obtain
u [ m 8 1 , k ] a [ m 8 1 ] u [ m 8 , k ] + b [ m 8 1 , k ] u [ 0 , k ] + c [ m 8 1 , k ] T [ m 8 1 , k ] ( u [ m 8 , k ] , u [ 0 , k ] ) + e [ m 8 1 , k ] = H m 8 1 ( U [ k ] , U [ k 1 ] ) .
Similarly, for i = m 8 2 we may obtain
u [ m 8 2 , k ] a [ m 8 2 ] u [ m 8 1 , k ] + b [ m 8 2 , k ] u [ 0 , k ] + c [ m 8 2 , k ] T [ m 8 2 , k ] ( u [ m 8 1 , k ] , u [ 0 , k ] ) + e [ m 8 2 , k ] = H m 8 2 ( U [ k ] , U [ k 1 ] ) ,
and so on, up to finding
u [ 1 , k ] = H 1 ( U [ k ] , U [ k 1 ] ) , k { 1 , , N 1 } .
At this point we connect the sub-intervals by setting
U [ 0 ] = U [ N 1 ] = 0
and obtaining { U [ 1 ] , , U [ N 1 1 ] } , by solving the equations
ε ( u [ m 8 1 , k ] 2 U [ k ] + u [ 1 , k + 1 ] ) d 2 + 3 α u 0 [ m 8 , k ] 2 U [ k ] 2 α u 0 [ m 8 , k ] 3 β U [ k ] f [ m 8 , k ] = 0 , k { 1 , , N 1 1 } .
Having obtained { U [ k ] , k { 1 , , N 1 1 } } we may obtain the solution { u [ i , k ] } where i { 0 , , m 8 } and k { 1 , , N 1 } .
The next step is to replace { u 0 [ i , k ] } by { u [ i , k ] } and then to repeat the process until an appropriate convergence criterion is satisfied.
The problem is then approximately solved.
We have obtained numerical results for ε = 0 . 001 , f 1 , on Ω , N 1 = 10 , m 8 = 100 and α = β = 1 .
For the related software in MATHEMATICA we have obtained U [ 1 ] , , U [ 9 ] ,
Here the software and results:
**************************
1.
Clear[u, U, z, N1];
m8 = 100;
N1 = 10;
d = 1/m8/N1;
e1 = 0.001;
For[k = 1, k < N1 + 1, k++,
For[i = 0, i < m8 + 1, i++,
uo[i, k] = 1.01]];
A = 1.0;
B = 1.0;
a[1] = 1.0/2;
b[1] = 1.0/2;
c[1] = 1/2.0;
e[1] = d 2 / e 1 / 2 . 0 ;
For[i = 2, i < m8, i++,
a[i] = 1/(2.0 - a[i - 1]);
b[i] = b[i - 1]*a[i];
c[i] = a[i]*(c[i - 1] + 1.0);
e[i] = a [ i ] ( e [ i 1 ] + d 2 / e 1 ) ;
];
For[k1 = 1, k1 < 10, k1++,
Print[k1];
Clear[U, z];
For[k = 1, k < N1 + 1, k++,
u[0, k] = U[k - 1];
u[m8, k] = U[k];
For[i = 1, i < m8, i++,
z = a[m8 - i]*u[m8 - i + 1, k] + b[m8 - i]*u[0, k] +
c[m8 - i]*(-3*A*uo[m8 - i + 1, k]2*u[m8 - i + 1, k] +
2*A*uo[m8 - i + 1, k]3 + B*u[m8 - i + 1, k])* d 2 / e 1 +
e[m8 - i];
u[m8 - i, k] = Expand[z]]];
U[0] = 0.0;
U[N1] = 0.0;
S = 0;
For[k = 1, k < N1, k++,
S = S + (e1*(-u[m8 - 1, k] + 2*U[k] - u[1, k + 1])/ d 2 +
3*A*U[k]*uo[m8, k]2 - 2*A*uo[m8, k]3 - B*U[k] - 1)2];
Sol = NMinimize[S, U[1], U[2], U[3], U[4], U[5], U[6], U[7], U[8], U[9]];
For[k = 1, k < N1, k++,
w4[k] = U[k] Ṡol[[2, k]]];
For[k = 1, k < N1, k++,
U[k] = w4[k]];
For[k = 1, k < N1 + 1, k++,
For[i = 0, i < m8 + 1, i++,
uo[i, k] = u[i, k]]];
Print[U[5]]];
For[k = 0, k < N1 + 1, k++,
Print["U[", k, "]=", U[k]]]
U[0]=0.
U[1]=1.27567
U[2]=1.32297
U[3]=1.32466
U[4]=1.32472
U[5]=1.32472
U[6]=1.32472
U[7]=1.32472
U[8]=1.32472
U[9]=1.32471
U[10]=0.
**********************
Remark 13. 
Observe that along the domain we have obtained approximately the constant value u = 1 . 32472 . This is expected since ε = 0 . 001 is small and such a value u is approximately the solution of equation
α u 3 β u 1 = 0 .

30. Applications to the Optimal Shape Design for a Beam Model

In this section, we present a numerical procedure for the shape optimization concerning the Bernoulli beam model.
Let Ω = [ 0 , 1 ] R corresponds to the horizontal axis of a straight beam with rectangular cross section b × h ( x ) , that is, the beam has a variable thickness h ( x ) distributed along such a horizontal axis x, where x [ 0 , 1 ] .
Define now
V = { w W 2 , 2 ( Ω ) : w ( 0 ) = w ( 1 ) = 0 } ,
which corresponds to a simply supported beam.
Consider the problem of minimizing in V × B the functional
J ( w , h ) = 1 2 Ω H ( x ) w x x ( x ) 2 d x
subject to
( H ( x ) w x x ( x ) ) x x P ( x ) = 0 , in Ω ,
where
H ( x ) = h ( x ) 3 b 12 E ,
h ( x ) is variable beam thickness, A ( x ) = b h ( x ) corresponds to a rectangular cross section perpendicular to the x axis, and E is the young elasticity model.
Also, we define
B = h : [ 0 , 1 ] R measurable : h m i n h ( x ) h m a x and 0 1 h ( x ) c 0 h m a x ,
where 0 < c 0 < 1 and
C = { w V : ( H ( x ) w x x ( x ) ) x x P ( x ) = 0 , in Ω } .
Observe that
inf ( w , h ) C × B J ( w , h ) = inf h B inf w C J ( w , h ) = inf h B sup w ^ V inf w V 1 2 Ω H ( x ) w x x ( x ) 2 d x w ^ , ( H ( x ) w x x ( x ) ) x x P ( x ) L 2 = inf h B sup w ^ V 1 2 Ω H ( x ) w ^ x x 2 d x + w ^ , P L 2 = inf h B inf M D 1 2 Ω M 2 H ( x ) d x .
where
D = { M Y : M x x P = 0 , in Ω , and M ( 0 ) = M ( 1 ) = 0 } .
Summarizing, we have got
inf ( w , h ) C × B J ( w , h ) = inf ( M , h ) D × B 1 2 Ω M 2 H ( x ) d x .
In order to obtain numerical results, we suggest the following primal dual procedure:
1.
Set n = 1 and
h n ( x ) = c 0 h m a x .
2.
Calculate w n V solution of equation
( H n ( x ) ( w n ) x x ) x x = P ( x ) ,
where
H n ( x ) = E b h n ( x ) 3 12 .
3.
Calculate h n + 1 ( x ) B such that
J ( M n , h n + 1 ) = inf h B J ( M n , h ) ,
where
M n = H n ( w n ) x x ,
J ( M , h ) = 1 2 Ω M 2 H ( x ) d x .
4.
Set n : = n + 1 and go to step 2 until an appropriate convergence criterion is satisfied.
We have developed numerical results for c 0 = 0 . 65 , E = 210 10 7 , b = 0 . 1 m , P ( x ) = 36 10 2 N , h m i n = 0 . 072 m and h m a x = 0 . 18 m .
We have also defined
h ( x ) = t ( x ) h m a x ,
where
0.4 t ( x ) 1 , a . e . in Ω .
For the optimal solution w = w ( x ) , please see Figure 20.
For a corresponding optimal solution t = t ( x ) , please see Figure 21.
Remark 14. 
For such a simply-supported beam model, for the numerical solution of equation
( H ( x ) w x x ) x x = P ,
with the boundary conditions
w ( 0 ) = w ( 1 ) = w ( 0 ) = w ( 1 ) = 0
firstly we have solved the equation
v x x P = 0
with the boundary conditions
v ( 0 ) = v ( 1 ) = 0 .
Subsequently, we have solved the equation
H ( x ) w x x = v
with the boundary conditions
w ( 0 ) = w ( 1 ) = 0 .
Here we present the software developed in MAT-LAB.
******************
1.
clear all
global m8 d d2wo H e1 ho h1 xo b5
m8=100;
d=1.0/m8;
b5=0.1;
e1=210* 10 7 ;
ho=0.18;
A=zeros(m8-1,m8-1);
for i=1:m8-1
A(1,i)=1.0;
xo(i,1)=0.55;
x3(i,1)=0.55;
end;
lb=0.4*ones(m8-1,1);
ub=ones(m8-1,1);
b=zeros(m8-1,1);
b(1,1)=0.65*(m8-1);
for i=1:m8
f(i,1)=1.0;
L(i,1)=1/2;
P(i,1)=36.0* 10 2 ;
end;
i=1;
m12=2;
m50(i)=1/m12;
z(i)=1/m50(i)*(-P(i,1)* d 2 );
for i=2:m8-1
m12=2-m50(i-1);
m50(i)=1/m12;
z(i)=m50(i)*(-P(i,1)* d 2 +z(i-1));
end;
v(m8,1)=0;
for i=1:m8-1
v(m8-i,1)=m50(m8-i)*v(m8-i+1,1)+z(m8-i);
end;
k=1;
b12=1.0;
while ( b 12 > 10 4 ) and ( k < 10 )
k
k=k+1;
for i=1:m8-1
H(i,1)=b5* L ( i , 1 ) 3 h o 3 /12*e1;
f1(i,1)=v(i,1)/H(i,1);
end;
i=1;
m12=2;
m70(i)=1/m12;
z1(i)=m70(i)*(-f1(i,1)* d 2 );
for i=2:m8-1
m12=2-m70(i-1);
m70(i)=1/m12;
z1(i)=m70(i)*(-f1(i,1)* d 2 +z1(i-1));
end;
w(m8,1)=0;
for i=1:m8-1
w(m8-i,1)=m70(m8-i)*w(m8-i+1,1)+z1(m8-i);
end;
d2wo(1,1)=(-2*w(1,1)+w(2,1))/ d 2 ;
for i=2:m8-1
d2wo(i,1)=(w(i+1,1)-2*w(i,1)+w(i-1,1))/ d 2 ;
end;
k9=1;
b14=1.0;
while ( b 14 > 10 4 ) and ( k 9 < 120 )
k9
k9=k9+1;
X=fmincon(’beamNov2023’,xo,A,b, [ ] , [ ] ,lb,ub);
b14=max(abs(xo-X))
xo=X;
end;
b12=max(abs(xo-x3))
x3=xo;
for i=1:m8-1
L(i,1)=xo(i,1);
end;
end;
***************
With the auxiliary function "beamNov2023":
********************
1.
function S=beamNov2023(x)
global m8 d d2wo H e1 ho h1 xo b5
S=0;
for i=1:m8-1
S=S+1/ ( x ( i , 1 ) 3 ) / h o 3 /b5/e1*(H(i,1)* d 2 w o ( i , 1 ) ) 2 *12;
end;
*****************************
We develop numerical results also for
V = W 0 2 , 2 ( Ω ) = { w W 2 , 2 ( Ω ) such that w ( 0 ) = w ( 1 ) = w ( 0 ) = w ( 1 ) = 0 } .
Such boundary conditions corresponds to bi-clamped beam. The remaining data is equal to the previous example
For the optimal solution w = w ( x ) , please see Figure 22.
For a corresponding optimal solution t = t ( x ) , please see Figure 23.
Remark 15. 
For such a bi-clamped beam model, for the numerical solution of equation
( H ( x ) w x x ) x x = P ,
with the boundary conditions
w ( 0 ) = w ( 1 ) = w ( 0 ) = w ( 1 ) = 0 ,
firstly we have solved the equation
v x x P = 0
with the boundary conditions
v ( 0 ) = v ( 1 ) = 0 .
Subsequently, we solved the equation
H ( x ) w x x = v + a x + b
with the boundary conditions
w ( 0 ) = w ( 1 ) = 0 ,
obtaining a , b R such that the boundary conditions
w ( 0 ) = w ( 1 ) = 0
are also satisfied.
Here we present the software developed in MAT-LAB.
*************************
1.
clear all
global m8 d d2wo H e1 ho h1 xo b5
m8=100;
d=1.0/m8;
b5=0.1;
e1=210* 10 7 ;
ho=0.18;
A=zeros(m8-1,m8-1);
for i=1:m8-1
A(1,i)=1.0;
xo(i,1)=0.55;
x3(i,1)=0.55;
end;
lb=0.4*ones(m8-1,1);
ub=ones(m8-1,1);
b=zeros(m8-1,1);
b(1,1)=0.65*(m8-1);
for i=1:m8
f(i,1)=1.0;
L(i,1)=1/2;
P(i,1)=36.0* 10 2 ;
end;
i=1;
m12=2;
m50(i)=1/m12;
z(i)=1/m50(i)*(-P(i,1)* d 2 );
for i=2:m8-1
m12=2-m50(i-1);
m50(i)=1/m12;
z(i)=m50(i)*(-P(i,1)* d 2 +z(i-1));
end;
v(m8,1)=0;
for i=1:m8-1
v(m8-i,1)=m50(m8-i)*v(m8-i+1,1)+z(m8-i);
end;
k=1;
b12=1.0;
while ( b 12 > 10 4 ) and ( k < 10 )
k
k=k+1;
for i=1:m8-1
H(i,1)=b5* L ( i , 1 ) 3 h o 3 /12*e1;
f1(i,1)=v(i,1)/H(i,1);
f2(i,1)=i*d/H(i,1);
f3(i,1)=1/H(i,1);
end;
i=1;
m12=2;
m70(i)=1/m12;
z1(i)=m70(i)*(-f1(i,1)* d 2 );
z2(i)=m70(i)*(-f2(i,1)* d 2 );
z3(i)=m70(i)*(-f3(i,1)* d 2 );
for i=2:m8-1
m12=2-m70(i-1);
m70(i)=1/m12;
z1(i)=m70(i)*(-f1(i,1)* d 2 +z1(i-1));
z2(i)=m70(i)*(-f2(i,1)* d 2 +z2(i-1));
z3(i)=m70(i)*(-f3(i,1)* d 2 +z3(i-1));
end;
w1(m8,1)=0;
w2(m8,1)=0;
w3(m8,1)=0;
for i=1:m8-1
w1(m8-i,1)=m70(m8-i)*w1(m8-i+1,1)+z1(m8-i);
w2(m8-i,1)=m70(m8-i)*w2(m8-i+1,1)+z2(m8-i);
w3(m8-i,1)=m70(m8-i)*w3(m8-i+1,1)+z3(m8-i);
end;
m3(1,1)=w2(1,1);
m3(1,2)=w3(1,1);
m3(2,1)=w2(m8-1,1);
m3(2,2)=w3(m8-1,1);
h3(1,1)=-w1(1,1);
h3(2,1)=-w1(m8-1,1);
h5(:,1)=inv(m3)*h3;
for i=1:m8
wo(i,1)=w1(i,1)+h5(1,1)*w2(i,1)+h5(2,1)*w3(i,1);
end;
d2wo(1,1)=(-2*wo(1,1)+wo(2,1))/ d 2 ;
for i=2:m8-1
d2wo(i,1)=(wo(i+1,1)-2*wo(i,1)+wo(i-1,1))/ d 2 ;
end;
k9=1;
b14=1.0;
while ( b 14 > 10 4 ) and ( k 9 < 120 )
k9
k9=k9+1;
X=fmincon(’beamNov2023’,xo,A,b, [ ] , [ ] ,lb,ub);
b14=max(abs(xo-X))
xo=X;
end;
b12=max(abs(xo-x3))
x3=xo;
for i=1:m8-1
L(i,1)=xo(i,1);
end;
end;
*****************************
Remark 16. 
About the numerical results obtained for these two beam models, a final word of caution is necessary.
Indeed, the full convergence in such cases is hard to obtain so that we have obtained just approximations of critical points with the functionals close to their optimal values. It is also worth emphasizing we have fixed the number of iterations so that the solutions and shapes obtained are just approximate ones.

31. Applications to the Optimal Shape Design for a Plate Model

In this section, we present a numerical procedure for the shape optimization concerning a thin plate model.
Let Ω = [ 0 , 1 ] × [ 0 , 1 ] R 2 corresponds to the middle surface of a thin plate with a variable thickness h ( x , y ) .
Define now
V = { w W 2 , 2 ( Ω ) : w = 0 on Ω } ,
which corresponds to a simply supported plate.
Consider the problem of minimizing in V × B the functional
J ( w , h ) = 1 2 Ω H ( x , y ) ( 2 w ( x , y ) ) 2 d x
subject to
2 [ ( H ( x , y ) 2 w ( x , y ) ) ] P ( x , y ) = 0 , in Ω ,
where
H ( x , y ) = h ( x , y ) 3 12 E / ( 1 w 5 2 ) ,
h = h ( x , y ) is variable plate thickness, E is the young elasticity model and w 5 = 0 . 3 .
Also, we define
B = h : Ω R measurable : h m i n h ( x , y ) h m a x and Ω h ( x , y ) c 0 h m a x ,
where 0 < c 0 < 1 and
C = { w V : 2 [ H ( x , y ) 2 w ( x , y ) ) ] P ( x , y ) = 0 , in Ω } .
Observe that
inf ( w , h ) C × B J ( w , h ) = inf h B inf w C J ( w , h ) = inf h B sup w ^ V inf w V 1 2 Ω H ( x , y ) [ 2 w ( x , y ) ] 2 d x w ^ , 2 [ H ( x , y ) 2 w ( x , y ) ] P ( x , y ) L 2 = inf h B sup w ^ V 1 2 Ω H ( x , y ) [ 2 w ^ ( x , y ) ] 2 d x + w ^ , P L 2 = inf h B inf M ˜ D 1 2 Ω M ˜ 2 H ( x , y ) d x .
where
D = { M ˜ Y 2 M ˜ P = 0 , in Ω , and M ˜ = 0 , on Ω } .
Summarizing, we have got
inf ( w , h ) C × B J ( w , h ) = inf ( M ˜ , h ) D × B 1 2 Ω M ˜ 2 H ( x , y ) d x .
In order to obtain numerical results, we suggest the following primal dual procedure:
1.
Set n = 1 and
h n ( x ) = c 0 h m a x .
2.
Calculate w n V solution of equation
2 ( H n ( x , y ) 2 w n ( x , y ) ) = P ( x , y ) ,
where
H n ( x , y ) = E h n ( x ) 3 12 ( 1 w 5 2 ) .
3.
Calculate h n + 1 B such that
J ( M ˜ n , h n + 1 ) = inf h B J ( M ˜ n , h ) ,
where
M ˜ n = H n ( x , y ) 2 w n ,
J ( M ˜ , h ) = 1 2 Ω M ˜ 2 H ( x , y ) d x .
4.
Set n : = n + 1 and go to step 2 until an appropriate convergence criterion is satisfied.
We have developed numerical results for c 0 = 0 . 75 , E = 200 10 5 , P ( x , y ) = 2 10 2 N , h m i n = 0 . 45 ( 0 . 12 ) m and h m a x = 0 . 12 m .
We have also defined
h ( x , y ) = t ( x , y ) h m a x ,
where
0.45 t ( x , y ) 1 , a . e . in Ω .
For the optimal solution w = w ( x , y ) , please see Figure 24.
For a corresponding optimal solution t = t ( x , y ) , please see Figure 25.
Remark 17. 
For such a simply-supported plate model, for the numerical solution of equation
2 [ H ( x , y ) 2 w ( x , y ) ] = P ,
with the boundary conditions
w = 0 on Ω ,
firstly we have solved the equation
2 v P = 0
with the boundary conditions
v = 0 on Ω .
Subsequently, we have solved the equation
H ( x , y ) 2 w ( x , y ) = v ( x , y )
with the boundary conditions
w = 0 on Ω .
Here we present the software developed in MAT-LAB.
*********************
1.
clear all
global m8 d d2xwo d2ywo H e1 ho xo b5
m8=40;
d=1.0/m8;
w5=0.3;
e1=200* 10 5 / ( 1 w 5 2 ) ;
ho=0.12;
A=zeros( ( m 8 1 ) 2 , ( m 8 1 ) 2 );
for i=1: ( m 8 1 ) 2
A(1,i)=1.0;
xo(i,1)=0.55;
x3(i,1)=0.55;
end;
lb=0.45*ones( ( m 8 1 ) 2 ,1);
ub=ones( ( m 8 1 ) 2 ,1);
b=zeros( ( m 8 1 ) 2 ,1);
b(1,1)=0.75* ( m 8 1 ) 2 ;
for i=1:(m8-1)
for j=1:m8-1
f(i,j,1)=1.0;
L(i,j,1)=1/2;
P(i,j,1)=2* 10 2 ; end;
end;
for i=1:m8
wo(:,i)=0.001*ones(m8-1,1);
end;
m2=zeros(m8-1,m8-1);
for i=2:m8-2
m2(i,i)=-2.0;
m2(i,i-1)=1.0;
m2(i,i+1)=1.0;
end;
m2(1,1)=-2.0;
m2(1,2)=1.0;
m2(m8-1,m8-1)=-2.0;
m2(m8-1,m8-2)=1.0;
Id=eye(m8-1);
i=1;
m12=2*Id-m2* d 2 / d 2 ; m50(:,:,i)=inv(m12);
z(:,i)=m50(:,:,i)*(-P(:,i,1)* d 2 );
for i=2:m8-1
m12=2*Id-m2* d 2 / d 2 -m50(:,:,i-1);
m50(:,:,i)=inv(m12);
z(:,i)=m50(:,:,i)*(-P(:,i,1)* d 2 +z(:,i-1));
end; v(:,m8)=zeros(m8-1,1);
for i=1:m8-1
v(:,m8-i)=m50(:,:,m8-i)*v(:,m8-i+1)+z(:,m8-i);
end;
k=1;
b12=1.0;
while ( b 12 > 10 4 ) and ( k < 12 )
k
k=k+1;
for i=1:m8-1
for j=1:m8-1
H(j,i,1)= L ( j , i , 1 ) 3 h o 3 /12*e1;
f1(j,i,1)=v(j,i)/H(j,i,1);
end;
end;
i=1;
m12=2*Id-m2* d 2 / d 2 ;
m70(:,:,i)=inv(m12);
z1(:,i)=m70(:,:,i)*(-f1(:,i,1)* d 2 );
for i=2:m8-1
m12=2*Id-m2* d 2 / d 2 -m70(:,:,i-1);
m70(:,:,i)=inv(m12);
z1(:,i)=m70(:,:,i)*(-f1(:,i,1)* d 2 +z1(:,i-1));
end;
w(:,m8)=zeros(m8-1,1);
for i=1:m8-1
w(:,m8-i)=m70(:,:,m8-i)*w(:,m8-i+1)+z1(:,m8-i);
end;
d2xwo(:,1)=(-2*w(:,1)+w(:,2))/ d 2 ;
for i=2:m8-1
d2xwo(:,i)=(w(:,i+1)-2*w(:,i)+w(:,i-1))/ d 2 ;
end;
for i=1:m8-1
d2ywo(:,i)=m2*w(:,i)/ d 2 ;
end;
k9=1; b14=1.0;
while ( b 14 > 10 4 ) and ( k 9 < 30 )
k9
k9=k9+1;
X=fmincon(’beamNov2023A3’,xo,A,b, [ ] , [ ] ,lb,ub);
b14=max(abs(xo-X))
xo=X;
end;
b12=max(max(abs(w-wo)))
wo=w;
x3=xo;
for i=1:m8-1
for j=1:m8-1
L(j,i,1)=xo((i-1)*(m8-1)+j,1);
end;
end;
end;
for i=1:m8-1
x8(i,1)=i*d;
end;
mesh(x8,x8,L);
*********************
With the auxiliary function "beamNov2023A3’, where
****************************
1.
function S=beamNov2023A3(x)
global m8 d d2xwo d2ywo H e1 ho xo b5
S=0;
for i=1:m8-1
for j=1:m8-1
x1(j,i)=x((m8-1)*(i-1)+j,1);
end;
end;
for i=1:m8-1
for j=1:m8-1
S=S+ 1 / ( ( x 1 ( j , i ) ) 3 ) / h o 3 / e 1 ( H ( j , i , 1 ) ) 2 ( d 2 x w o ( j , i ) + d 2 y w o ( j , i ) ) 2 12 ;
end;
end;
********************************
Remark 18. 
About the numerical results obtained for this plate model, a final word of caution is necessary.
Indeed, the full convergence in such a case is hard to obtain so that we have obtained just approximations of critical points with the functional close to its optimal value. It is also worth emphasizing we have fixed the number of iterations so that the solution and shape obtained are just approximate ones.

32. A Note on the First Maxwell Equation of Electromagnetism

Let Ω 1 R 3 be an open, bounded and connected set with a regular (Lipschitzian) boundary denoted by Ω 1 .
Suppose E : Ω 1 R 3 is an electric field of C 1 class in Ω .
Let Ω Ω 1 be also an open, bounded and connected set with a regular (Lipschitzian) boundary denoted by S = Ω .
Observe that there exists a scalar field V : Ω R such that
2 V = div E , in Ω ,
and
V · n = 0 , on S = Ω .
Here n denotes the normal outward field to S.
Observe also that
2 V = div V = div E ,
so that defining
h = V E ,
we have that
div h = 0 , in Ω .
Hence, from such results and the divergence Theorem, we get
S E · n d S = S ( V ) · n d S S h · n d S = Ω div h d V = 0 .
Summarizing, we have got
S E · n d S = 0 .
Consider now a charge q 0 localized at the center of a sphere Ω 2 of radius R > 0 and boundary S 2 = Ω 2 .
The electric field on the sphere surface generated by q 0 is given by
E 2 = 1 4 π ε 0 q 0 R 2 n 2 ,
where n 2 is the normal outward field to S 2 .
Clearly
S 2 E 2 · n 2 d S 2 = 1 4 π ε 0 q 0 R 2 ( 4 π R 2 ) = q 0 ε 0 .
Consider again the set Ω but now with a charge q 0 localized at a point x inside the interior of Ω , which is denoted by Ω 0 .
At first the electric field E generated by q 0 is not of C 1 class on Ω .
However, there exists R > 0 such that
B R ( x ) Ω = Ω 0 .
Define Ω 3 = Ω B R ( x ) .
Therefore, E is of C 1 class on Ω 3 .
Denoting the boundary of Ω 3 by S 3 , from the previous results, we may infer that
S 3 E · n d S 3 = 0 ,
so that
S 3 E · n d S 3 = S E · n d S B R ( x ) E · n d S 2 = S E · n d S q 0 ε 0 = 0 .
Therefore, we have got
S E · n d S = q 0 ε 0 .
Assume now on Ω we have a density of charges ρ ( x ) .
For a small volume Δ V consider a punctual charge q 0 localized in x Ω such that
q 0 ρ ( x ) Δ V .
Denoting by Δ E the electric field generated by q 0 , from the previous results we may infer that
S Δ E · n d S = q 0 ε 0 ρ ( x ) Δ V ε 0 .
Such an equation in its differential form, stands for:
S d E · n d S = ρ ( x ) d V ε 0 .
Integrating in Ω we may obtain
S E · n d S = S Ω d E · n d V d S = Ω ρ ( x ) ε 0 d V ,
so that
S E · n d S = Ω ρ ( x ) ε 0 d V .
From this and the Divergence Theorem, we have
S E · n d S = Ω div E d V = Ω ρ ( x ) ε 0 d V .
Summarizing, we have got
Ω div E d V = Ω ρ ( x ) ε 0 d V .
This is the integral form of the first Maxwell equation of electromagnetism.
For this last equation, the set Ω Ω 1 is rather arbitrary so that for Ω as a ball of small radius r > 0 with center at a point x Ω 1 , from the Mean Value Theorem fot integrals and letting r 0 + , we obtain
div E = ρ ε 0 , in Ω 1 .
This last equation stands for the differential form of the first Maxwell equation of electromagnetism.
Remark 19. 
Summarizing, in this section we have formally obtained a mathematical deduction of the first Maxwell equation of electromagnetism.

33. A Note on Relaxation for a General Model in the Vectorial Calculus of Variations

Let Ω R n be an open, bounded and connected set with a regular (Lipschitzian) boundary denoted by Ω .
Consider a function g : R N × n R twice differentiable and such that
g ( y ) + , as | y | + .
Define a functional G : V R by
G ( u ) = 1 2 Ω g ( u ) d x ,
where
V = { W 1 , 2 ( Ω ; R N ) : u = u 0 on Ω } .
Moreover, for f L 2 ( Ω ; R N ) , define also
J ( u ) = G ( u ) u , f L 2 .
We assume there exists α R such that
α = inf u V J ( u ) .
Observe that from the convex analysis basic theory, we have that
α = inf u V J ( u ) = inf u V J ( u ) = inf u V { ( G ) ( u ) u , f L 2 } .
On the other hand
( G ) ( u ) H ( u ) inf ( λ , ( v , w ) ) [ 0 , 1 ] × B ( u , λ ) { λ G ( w ) + ( 1 λ ) G ( v ) } G ( u ) ,
where
B ( u , λ ) = { ( v , w ) V : λ w + ( 1 λ ) v = u } .
From such results, we may infer that
inf u V J ( u ) = inf u V { H ( u ) u , f L 2 } = inf u V J ( u ) .
Furthermore, observe that
λ w + ( 1 λ ) v = u ,
so that
v = u + λ ( v w ) = u + λ ϕ ,
where ϕ = v w W 0 1 , 2 ( Ω ; R N ) so that
ϕ = v w ,
and
w = v ϕ .
Therefore,
w = v ϕ = u + λ ϕ ϕ = u ( 1 λ ) ϕ .
Replacing such results into the expression of H, we have
H ( u ) = inf ( λ , ϕ ) [ 0 , 1 ] × V 0 { λ G ( u ( 1 λ ) ϕ ) + ( 1 λ ) G ( u + λ ϕ ) } ,
where
V 0 = W 0 1 , 2 ( Ω ; R N ) .
Joining the pieces, we have got
inf u V J ( u ) = inf u V J ( u ) = inf u V { H ( u ) u , f L 2 } = inf ( λ , ϕ , u ) [ 0 , 1 ] × V 0 × V { λ G ( u ( 1 λ ) ϕ ) + ( 1 λ ) G ( u + λ ϕ ) u , f L 2 } .
This last functional corresponds to a relaxation for the original non-convex functional.
The note is complete.

33.1. Some Related Numerical Results

In this subsection we present numerical results for an one-dimensional model and related relaxed formulation.
For Ω = [ 0 , 1 ] R , consider the functional J : V R where
J ( u ) = 1 2 Ω ( ( u ) 2 1 ) 2 d x + 1 2 Ω ( u f ) 2 d x ,
V = { u W 1 , 2 ( Ω ) : u ( 0 ) = 0 and u ( 1 ) = 1 / 2 } ,
f Y = Y = L 2 ( Ω ) .
Based on the results of the previous section, denoting V 0 = W 0 1 , 2 ( Ω ) , we define the following relaxed functional J 1 : [ 0 , 1 ] × V × V 0 R , where
J 1 ( λ , u , ϕ ) = λ 2 Ω ( ( u ( 1 λ ) ϕ ) 2 1 ) 2 d x + 1 λ 2 Ω ( ( u + λ ϕ ) 2 1 ) 2 d x + 1 2 Ω ( u f ) 2 d x .
Indeed, we have developed an algorithm for minimizing the following regularized functional J 2 : [ 0 , 1 ] × V × V 0 R , where
J 2 ( λ , u , ϕ ) = J 1 ( λ , u , ϕ ) + ε 3 2 Ω ( u ) 2 d x ,
for a small parameter ε 3 > 0 .
For the case in which f ( x ) = sin ( π x ) / 2 , for the optimal solution u, please see Figure 26.
For the case in which f ( x ) = cos ( π x ) / 2 , for the optimal solution u, please see Figure 27.
For the case in which f ( x ) = 0 , for the optimal solution u, please see Figure 28.
We highlight to obtain the solution for this last case which f = 0 is harder. A good solution was possible only using
x 0 = 0
as the initial solution concerning the iterative process.
Here we present the software in MAT-LAB developed.
*****************
1.
clear all
global m8 d u e3
m8=100;
d=1/m8;
e3=0.0005;
for i=1:2*m8+1
xo(i,1)=0.36;
end;
b12=1.0;
k=1;
while ( b 12 > 10 7 ) and ( k < 60 )
k
k=k+1;
X=fminunc(’funDecember2023’,xo);
b12=max(abs(xo-X))
xo=X;
u(m8/2)
end;
for i=1:m8
x(i,1)=i*d;
end;
plot(x,u);
***********************
With the main function "funDecember2023"
*********************
1.
function S=funDecember2023(x)
global m8 d u e3
for i=1:m8
u(i,1)=x(i,1);
v(i,1)=x(i+m8,1);
yo(i,1)=sin(pi*i*d)/2;
end;
L=(1+sin(x(2*m8+1,1)))/2;
u(m8,1)=1/2;
v(m8,1)=0.0;
du(1,1)=u(1,1)/d;
dv(1,1)=v(1,1)/d;
for i=2:m8
du(i,1)=(u(i,1)-u(i-1,1))/d;
dv(i,1)=(v(i,1)-v(i-1,1))/d;
end;
d2u(1,1)=(-2*u(1,1)+u(2,1))/ d 2 ;
for i=2:m8-1
d2u(i,1)=(u(i-1,1)-2*u(i,1)+u(i+1,1))/ d 2 ;
end;
S=0;
for i=1:m8
S=S+ 1 / 2 L ( ( d u ( i , 1 ) ( 1 L ) d v ( i , 1 ) ) 2 1 ) 2 ;
S=S+ 1 / 2 ( 1 L ) ( ( d u ( i , 1 ) + L d v ( i , 1 ) ) 2 1 ) 2 ;
S=S+ ( u ( i , 1 ) y o ( i , 1 ) ) 2 ;
end;
for i=1:m8-1
S=S+e3* d 2 u ( i , 1 ) 2 ;
end;
*******************

33.2. A Related Duality Principle and Concerning Convex Dual Formulation

With the notation and statements of the previous sections in mind, consider the functionals J : V R and J 3 : [ 0 , 1 ] × V × V 0 R where
J ( u ) = G ( u ) + 1 2 Ω u · u d x u , f L 2 ,
and
J 3 ( λ , u , ϕ ) = λ G ( u ( 1 λ ) ϕ ) + ( 1 λ ) G ( u + λ ϕ ) + λ 2 Ω ( u ( 1 λ ) ϕ ) · ( u ( 1 λ ) ϕ ) d x + ( 1 λ ) 2 Ω ( u + λ ϕ ) · ( u + λ ϕ ) d x λ u ( 1 λ ) ϕ , f L 2 ( 1 λ ) u + λ ϕ , f L 2 .
Here we have denoted
V = { u W 1 , 2 ( Ω ; R N ) : u = u 0 on Ω = S } ,
V 0 = W 0 1 , 2 ( Ω ; R N ) ,
Y = Y = L 2 ( Ω ; R N × n )
and
Y 1 = Y 1 = L 2 ( Ω ; R N ) .
Observe that
J ( u ) min ( λ , ϕ ) [ 0 , 1 ] × V 0 J 3 ( λ , u , ϕ ) .
Moreover,
J 3 ( λ , u , ϕ ) = u ( 1 λ ) ϕ , v 1 L 2 + λ G ( u ( 1 λ ) ϕ ) u ( 1 λ ) ϕ , v 2 L 2 + ( 1 λ ) G ( u + λ ϕ ) u ( 1 λ ) ϕ , v 3 L 2 + λ 2 Ω ( u ( 1 λ ) ϕ ) · ( u ( 1 λ ) ϕ ) d x u + λ ϕ , v 4 L 2 + ( 1 λ ) 2 Ω ( u + λ ϕ ) · ( u + λ ϕ ) d x + u ( 1 λ ) ϕ , v 1 L 2 + u ( 1 λ ) ϕ , v 1 L 2 + u ( 1 λ ) ϕ , v 3 L 2 + u + λ ϕ , v 4 L 2 λ u ( 1 λ ) ϕ , f L 2 ( 1 λ ) u + λ ϕ , f L 2 .
Therefore,
J 3 ( λ , u , ϕ ) inf v 1 Y { v 1 , v 1 L 2 + λ G ( v 1 ) } + inf v 2 Y { v 2 , v 2 L 2 + ( 1 λ ) G ( v 2 ) } + inf v 3 Y 1 v 3 , v 3 L 2 + λ 2 Ω ( v 3 ) · ( v 3 ) d x + inf v 4 Y 1 v 4 , v 4 L 2 + ( 1 λ ) 2 Ω ( v 4 ) · ( v 4 ) d x + inf ( u , ϕ ) V × V 0 { u ( 1 λ ) ϕ , v 1 L 2 + u ( 1 λ ) ϕ , v 1 L 2 + u ( 1 λ ) ϕ , v 3 L 2 + u + λ ϕ , v 4 L 2 λ u ( 1 λ ) ϕ , f L 2 ( 1 λ ) u + λ ϕ , f L 2 } = λ G v 1 λ ( 1 λ ) G v 2 ( 1 λ ) F 3 ( v 3 , λ ) F 4 ( v 4 , λ ) + S ( v 1 ) i j n j ( u 0 ) i d S + S ( v 2 ) i j n j ( u 0 ) i d S , λ ( 0 , 1 ) , u V , ϕ V 0 , v A ,
where
G ( v ) = sup v Y { v , v L 2 G ( v ) } ,
F 3 ( v 3 , λ ) = sup v 3 Y 1 v 3 , v 3 L 2 λ 2 Ω v 3 · v 3 d x = 1 2 λ Ω v 3 · v 3 d x ,
F 4 ( v 4 , λ ) = sup v 4 Y 1 v 4 , v 4 L 2 ( 1 λ ) 2 Ω v 4 · v 4 d x = 1 2 ( 1 λ ) Ω v 4 · v 4 d x .
Furthermore, A = A 1 A 2 where
A 1 = { v = ( v 1 , v 2 , v 3 , v 4 ) [ Y ] 2 × [ Y 1 ] 2 : div ( v 1 ) i div ( v 2 ) i + ( v 3 ) i + ( v 4 ) i f i = 0 , in Ω } ,
and
A 2 = { v = ( v 1 , v 2 , v 3 , v 4 ) [ Y ] 2 × [ Y 1 ] 2 : ( 1 + λ ) div ( v 1 ) i λ div ( v 2 ) i + ( 1 + λ ) ( v 3 ) i + λ ( v 4 ) i = 0 , in Ω } .
Summarizing, we have got
inf ( λ , u ϕ ) ( 0 , 1 ) × V × V 0 J 3 ( λ , u , ϕ ) sup v A inf λ ( 0 , 1 ) λ G v 1 λ ( 1 λ ) G v 2 ( 1 λ ) F 3 ( v 3 , λ ) F 4 ( v 4 , λ ) + Ω ( v 1 ) i j n j ( u 0 ) i d S + Ω ( v 2 ) i j n j ( u 0 ) i d S .
Remark 20. 
We highlight this last dual function in v is convex (in fact concave) on the convex set A .

33.3. A Numerical Example

For Ω = [ 0 , 1 ] R consider a functional J : V R where
J ( u ) = 1 2 Ω min { ( u ( x ) 1 ) 2 , ( u ( x ) + 1 ) 2 } d x + 1 2 Ω ( u f ) 2 d x = 1 2 Ω ( u ) 2 d x Ω | u | d x + 1 2 Ω ( u f ) 2 d x ,
where
V = { u W 1 , 2 ( Ω ) : u ( 0 ) = 0 and u ( 1 ) = 1 / 2 } ,
Y = Y = L 2 ( Ω ) and f Y .
Define G : Y R and F : V R by
G ( u ) = 1 2 Ω ( u ) 2 d x Ω | u | d x ,
and
F ( u ) = 1 2 Ω u 2 d x ,
respectively.
Denoting V 0 = W 0 1 , 2 ( Ω ) , define also J 1 : V × V 0 × ( 0 , 1 ) R by
J 1 ( u , ϕ , λ ) = λ G ( u ( 1 λ ) ϕ ) + ( 1 λ ) G ( u + λ ϕ ) + λ F ( u ( 1 λ ) ϕ ) + ( 1 λ ) F ( u + λ ϕ ) u , f L 2 .
Observe that
( λ G ) ( v 1 ) = sup v 1 Y { v 1 , v 1 L 2 λ G ( v 1 ) } = λ G v 1 λ = 1 2 λ Ω ( v 1 ) 2 d x + Ω | v 1 | d x ,
( ( 1 λ ) G ) ( v 2 ) = sup v 2 Y { v 2 , v 2 L 2 ( 1 λ ) G ( v 2 ) } = ( 1 λ ) G v 2 ( 1 λ ) = 1 2 ( 1 λ ) Ω ( v 2 ) 2 d x + Ω | v 2 | d x ,
( λ F ) ( v 3 ) = sup v 3 Y { v 3 , v 3 L 2 λ F ( v 3 ) } = λ F v 3 λ = 1 2 λ Ω ( v 3 ) 2 d x ,
and
( ( 1 λ ) F ) ( v 4 ) = sup v 4 Y { v 4 , v 4 L 2 ( 1 λ ) F ( v 4 ) } = ( 1 λ ) F v 4 ( 1 λ ) = 1 2 ( 1 λ ) Ω ( v 4 ) 2 d x .
Denoting v = ( v 1 , , v 4 ) [ Y ] 4 , define J : [ Y ] 4 × ( 0 , 1 ) R by
J 1 ( v , λ ) = λ G v 1 λ ( 1 λ ) G v 2 ( 1 λ ) λ F v 3 λ ( 1 λ ) F v 4 ( 1 λ ) + v 1 ( 1 ) u ( 1 ) + v 2 ( 1 ) u ( 1 ) .
Similarly as in the previous section, we may obtain
inf u V J ( u ) inf λ ( 0 , 1 ) sup v A J ( v , λ ) ,
where A = A 1 A 2 ,
A 1 = { v Y : ( v 1 ) + ( v 2 ) v 3 v 4 + f = 0 , in Ω } ,
and
A 2 = { ( v , λ ) [ Y ] 4 × ( 0 , 1 ) : ( 1 λ ) ( v 1 ) + λ ( v 2 ) + ( 1 λ ) v 3 λ v 4 = 0 , in Ω } .
From such expressions of A 1 and A 2 we may obtain
v 3 = ( v 1 ) + λ f ,
and
v 4 = ( v 2 ) + ( 1 λ ) f .
Replacing such expressions for v 3 and v 4 into the expression of J , and from now and on denoting v = ( v 1 , v 2 ) [ Y ] 2 , we may obtain J 1 : [ Y ] 2 × ( 0 , 1 ] R where
J 1 ( v , λ ) = 1 2 λ Ω ( v 1 ) 2 d x Ω | v 1 | d x 1 2 ( 1 λ ) Ω ( v 2 ) 2 d x Ω | v 2 | d x 1 2 λ Ω ( ( v 1 ) + λ f ) 2 d x 1 2 ( 1 λ ) Ω ( ( v 2 ) + ( 1 λ ) f ) 2 d x + v 1 ( 1 ) u ( 1 ) + v 2 ( 1 ) u ( 1 ) .
Consequently, we have got
inf u V J ( u ) sup v [ Y ] 2 inf λ ( 0 , 1 ) J 1 ( v , λ ) .
In order to obtain numerical results we have designed the following algorithm:
1.
Set n = 1 and λ n = 1 / 2 .
2.
Calculate ( v ) n [ Y ] 2 such that
J 1 ( ( v ) n , λ n ) = sup v [ Y ] 2 J 1 ( v , λ n ) .
3.
Calculate λ n + 1 ( 0 , 1 ) such that
J 1 ( ( v ) n , λ n + 1 ) = inf λ ( 0 , 1 ) J 1 ( ( v ) n , λ ) .
4.
Set n : = n + 1 and go to item (2) until the satisfaction of an appropriate convergence criterion.
We have developed numerical results for the following cases
1.
f ( x ) = sin ( π x ) / 2 ,
2.
f ( x ) = cos ( π x ) / 2 ,
3.
f ( x ) = 0 .
Observe that for the optimal point we have
v 3 = u ( 1 λ ) ϕ ,
and
v 4 = u + λ ϕ ,
so that
u = λ v 3 + ( 1 λ ) v 4 .
For the optimal solution u 0 ( x ) found for the cases (1), (2) and (3), please see the Figure 29, Figure 30 and Figure 31, respectively.
Here we present the concerning software in MAT-LAB.
************************
1.
clear all
global m8 d L v1 v2 v3 v4 yo dv1 dv2 e1
m8=140;
d=1/m8;
e1=0.0001;
L=1/2;
for i=1:2*m8
xo(i,1)=0.01;
end;
for i=1:m8
yo(i,1)=sin(pi*i*d)/2;
end;
x1=1/2;
k=1;
b12=1;
while ( b 12 > 10 4 ) and ( k < 100 )
k
k=k+1;
X1=fminunc(’funFeb24’,xo);
b12=max(abs(X1-xo))
xo=X1;
X2=fminunc(’funFeb24A’,x1);
x1=X2;
L=(sin(x1)+1)/2;
L
end;
u(m8,1)=1/2;
for i=1:m8-1
u(i,1)=L*v3(i,1)+(1-L)*v4(i,1);
end;
for i=1:m8
x(i,1)=i*d;
end;
plot(x,u);
***********************************
Here the auxiliary function "funFeb24"
********************************
1.
function S=funFeb24(x)
global m8 d L v1 v2 v3 v4 yo dv1 dv2 e1
for i=1:m8
v1(i,1)=x(i,1);
v2(i,1)=x(m8+i,1);
end;
for i=1:m8-1
dv1(i,1)=(v1(i+1,1)-v1(i,1))/d;
dv2(i,1)=(v2(i+1,1)-v2(i,1))/d;
end;
S=0;
for i=1:m8
S=S+ 1 / 2 / s q r t ( L 2 + e 1 ) v 1 ( i , 1 ) 2 + s q r t ( v 1 ( i , 1 ) 2 + e 1 ) ;
S=S+ 1 / 2 / s q r t ( ( 1 L ) 2 + e 1 ) v 2 ( i , 1 ) 2 + s q r t ( v 2 ( i , 1 ) 2 + e 1 ) ;
end;
for i=1:m8-1
v3(i,1)=dv1(i,1)+L*yo(i,1);
v4(i,1)=dv2(i,1)-(L-1)*yo(i,1);
S=S+ 1 / 2 / s q r t ( L 2 + e 1 ) v 3 ( i , 1 ) 2 + 1 / 2 / s q r t ( ( 1 L ) 2 + e 1 ) v 4 ( i , 1 ) 2 ;
end;
S=S-(v1(m8,1)+v2(m8,1))/d/2;
*********************************
Finally, the auxiliary function "funFeb24A"
**********************************************
1.
function S1=funFeb24A(y)
global m8 d L v1 v2 v3 v4 yo e1
L=(sin(y)+1)/2;
for i=1:m8-1
dv1(i,1)=(v1(i+1,1)-v1(i,1))/d;
dv2(i,1)=(v2(i+1,1)-v2(i,1))/d;
end;
S=0;
for i=1:m8
S=S+ 1 / 2 / s q r t ( L 2 + e 1 ) v 1 ( i , 1 ) 2 + s q r t ( v 1 ( i , 1 ) 2 + e 1 ) ;
S=S+ 1 / 2 / s q r t ( ( 1 L ) 2 + e 1 ) v 2 ( i , 1 ) 2 + s q r t ( v 2 ( i , 1 ) 2 + e 1 ) ;
end;
for i=1:m8-1
v3(i,1)=dv1(i,1)+L*yo(i,1);
v4(i,1)=dv2(i,1)-(L-1)*yo(i,1);
S=S+ 1 / 2 / s q r t ( L 2 + e 1 ) v 3 ( i , 1 ) 2 + 1 / 2 / s q r t ( ( 1 L ) 2 + e 1 ) v 4 ( i , 1 ) 2 ;
end;
S=S-(v1(m8,1)+v2(m8,1))/d/2;
S1=-S;
*************************

34. One More Note on Relaxation for a General Model in the Vectorial Calculus of Variations

Let Ω R n be an open, bounded and connected set with a regular (Lipschitzian) boundary denoted by Ω .
Consider a function g : R N × n R twice differentiable and such that
g ( y ) + , as | y | + .
Define a functional G : V R by
G ( u ) = 1 2 Ω g ( u ) d x ,
where
V = { W 1 , 2 ( Ω ; R N ) : u = u 0 on Ω } .
Moreover, for f L 2 ( Ω ; R N ) , define also
J ( u ) = G ( u ) u , f L 2 .
We assume there exists α R such that
α = inf u V J ( u ) .
Observe that from the convex analysis basic theory, we have that
α = inf u V J ( u ) = inf u V J ( u ) = inf u V { ( G ) ( u ) u , f L 2 } .
On the other hand
( G ) ( u ) H ( u ) inf ( λ , ( v 1 , , v m ) ) B × B 1 ( u , λ ) j = 1 m λ j G ( v j ) G ( u ) ,
where
B = λ = ( λ 1 , , λ m ) R m : λ j 0 , j { 1 , , m } , and j = 1 m λ j = 1 ,
and
B 1 ( u , λ ) = v = ( v 1 , , v m ) [ V ] m : j = 1 m λ j v j = u .
From such results, we may infer that
inf u V J ( u ) = inf u V { H ( u ) u , f L 2 } = inf u V J ( u ) .
Furthermore, observe that
j = 1 m λ j v j = u ,
and
λ m = 1 j = 1 m 1 λ j ,
so that
v m = u j = 1 m 1 λ j ( v j v m ) = u + j = 1 m 1 λ j ϕ j ,
where ϕ j = v j + v m W 0 1 , 2 ( Ω ; R N ) so that
ϕ j = v j + v m ,
and
v m = v j + ϕ j , j { 1 , , m } .
Therefore,
v j = v m ϕ j = u + k = 1 m 1 λ k ϕ k ϕ j .
Replacing such results into the expression of H, we have
H ( u ) = inf ( λ , ϕ ) B × ( V 0 ) m 1 j = 1 m 1 λ j G u + k = 1 m 1 ϕ k ϕ j + λ m G u + k = 1 m 1 λ k ϕ k ,
where we recall that
V 0 = W 0 1 , 2 ( Ω ; R N ) .
Joining the pieces, we have got
inf u V J ( u ) = inf u V J ( u ) = inf u V { H ( u ) u , f L 2 } = inf ( u , λ , ϕ ) V × B × ( V 0 ) m 1 j = 1 m 1 λ j G u + k = 1 m 1 λ k ϕ k ϕ j + λ m G u + k = 1 m λ k ϕ k u , f L 2 .
This last functional corresponds to a relaxation for the original non-convex functional.
The note is complete.

34.1. A related duality principle and concerning convex dual formulation

With the notation and statements of the previous sections in mind, consider the functionals J : V R and J 3 : B × V × [ V 0 ] m R where
J ( u ) = G ( u ) + 1 2 Ω u · u d x u , f L 2 ,
and
J 3 ( λ , u , ϕ ) = j = 1 m λ G u + k = 1 m 1 λ k ϕ k ϕ j + λ m G u + k = 1 m 1 λ k ϕ k + j = 1 m 1 λ j 2 Ω u + k = 1 m 1 λ k ϕ k ϕ j · u + k = 1 m 1 λ k ϕ k ϕ j d x + ( λ m ) 2 Ω u + k = 1 m 1 λ k ϕ k · u + k = 1 m 1 λ k ϕ k d x j = 1 m 1 λ j u + k = 1 m 1 λ k ϕ k ϕ j , f L 2 ( λ m ) u + k = 1 m 1 λ k ϕ k , f L 2 .
Here we have denoted
V = { u W 1 , 2 ( Ω ; R N ) : u = u 0 on Ω = S } ,
V 0 = W 0 1 , 2 ( Ω ; R N ) ,
Y = Y = L 2 ( Ω ; R N × n )
and
Y 1 = Y 1 = L 2 ( Ω ; R N ) .
Observe that
J ( u ) min ( λ , ϕ ) B × ( V 0 ) m 1 J 3 ( λ , u , ϕ ) .
Moreover,
J 3 ( λ , u , ϕ ) = j = 1 m 1 u + k = 1 m 1 λ k ϕ k ϕ j , ( v 1 ) j L 2 + j = 1 m 1 λ j G u + k = 1 m 1 λ k ϕ k ϕ j u + k = 1 m 1 λ k ϕ k , ( v 1 ) m L 2 + λ m G u + k = 1 m 1 λ k ϕ k j = 1 m 1 u + k = 1 m 1 λ k ϕ k ϕ j , ( v 3 ) j L 2 + j = 1 m 1 λ j 2 Ω u + k = 1 m 1 λ k ϕ k ϕ j · u + k = 1 m 1 λ k ϕ k ϕ j d x u + k = 1 m 1 λ k ϕ k , ( v 3 ) m L 2 + λ m 2 Ω u + k = 1 m 1 λ k ϕ k · u + k = 1 m 1 λ k ϕ k d x + j = 1 m 1 u + k = 1 m 1 λ k ϕ k ϕ j , ( v 1 ) j L 2 + u + k = 1 m 1 λ k ϕ k , ( v 1 ) m L 2 + j = 1 m 1 u + k = 1 m 1 λ k ϕ k ϕ j , ( v 3 ) j L 2 + u + k = 1 m 1 λ k ϕ k , ( v 3 ) m L 2 u , f L 2
Therefore,
J 3 ( λ , u , ϕ ) inf v 1 [ Y ] m 1 j = 1 m 1 ( v 1 ) j , ( v 1 ) j L 2 + λ j G ( ( v 1 ) j ) + inf ( v 1 ) m Y { ( v 1 ) m , ( v 1 ) m L 2 + λ m G ( ( v 1 ) m ) } + inf v 3 [ Y 1 ] m 1 j = 1 m 1 ( v 3 ) j , ( v 3 ) j L 2 + λ j 2 Ω ( v 3 ) j · ( v 3 ) j d x + inf ( v 3 ) m Y 1 ( v 3 ) m , ( v 3 ) m L 2 + λ m 2 Ω ( v 3 ) j · ( v 3 ) j d x + inf ( u , ϕ ) V × ( V 0 ) m 1 j = 1 m 1 u + k = 1 m 1 λ k ϕ k ϕ j , ( v 1 ) j L 2 + u + k = 1 m 1 λ k ϕ k , ( v 1 ) m L 2 + j = 1 m 1 u + k = 1 m 1 ϕ k ϕ j , v 3 L 2 + u + k = 1 m 1 λ k ϕ k , ( v 3 ) m L 2 u , f L 2 = j = 1 m 1 λ j G ( v 1 ) j λ j λ m G ( v 1 ) m λ m j = 1 m 1 ( F 3 ) j ( ( v 3 ) j , λ j ) ( F 3 ) m ( ( v 3 ) m , λ m ) + k = 1 m S ( ( v 1 ) k ) i j n j ( u 0 ) i d S , λ B , u V , ϕ ( V 0 ) m 1 , v A ,
where
G ( v ) = sup v Y { v , v L 2 G ( v ) } ,
( F 3 ) j ( ( v 3 ) j , λ j ) = sup v 3 Y 1 ( v 3 ) j , ( v 3 ) j L 2 λ j 2 Ω ( v 3 ) j · ( v 3 ) j d x = 1 2 λ j Ω ( v 3 ) j · ( v 3 ) j d x , j { 1 , , m } .
Furthermore, A = A 1 A 2 ( λ ) where
A 1 = v = ( v 1 , v 3 ) [ Y ] m × [ Y 1 ] m : j = 1 m div ( ( v 1 ) j ) i + ( ( v 3 ) j ) i f i = 0 , in Ω ,
and
A 2 ( λ ) = v = ( v 1 , v 3 ) [ Y ] m × [ Y 1 ] m : λ k j = 1 m div ( ( v 1 ) j ) i div ( ( v 1 ) k ) i λ k j = 1 m ( ( v 3 ) j ) i + ( ( v 3 ) k ) i = 0 , in Ω , k { 1 , , m 1 } , i { 1 , , N } .
Summarizing, we have got
inf ( λ , u ϕ ) B × V × ( V 0 ) m 1 J 3 ( λ , u , ϕ ) inf λ B sup v A j = 1 m λ j G ( v 1 ) j λ j j = 1 m ( F 3 ) j ( ( v 3 ) j , λ j ) + k = 1 m Ω ( ( v 1 ) k ) i j n j ( u 0 ) i d S .
Remark 21. 
We highlight this last dual function in v is convex (in fact concave) on the convex set A .

35. A General Convex Primal Dual Formulation with a Restriction for an Originally Non-Convex Primal One

Let Ω R 3 be an open bounded and connected set with a regular (Lipschitzian) boundary denoted by Ω .
Consider the functional J : V R where
J ( u ) = γ 2 Ω u · u d x + α 2 Ω ( u 2 β ) 2 d x u , f L 2 ,
where α > 0 , β > 0 , γ > 0 , V = W 0 1 , 2 ( Ω ) and Y = Y = L 2 ( Ω ) .
Define F 1 : V R and F 2 : V × Y R by
F 1 ( u ) = γ 2 Ω u · u d x + K 2 Ω u 2 d x u , f L 2 ,
and
F 2 ( u , v 0 ) = u 2 , v 0 L 2 + K 2 Ω u 2 d x + 1 2 α Ω ( v 0 ) 2 d x + β Ω v 0 d x .
Define also F 1 : Y R and F 2 : Y × Y R by
F ( v 1 ) = sup u V { u , v 1 L 2 F 1 ( u ) } = 1 2 Ω ( v 1 + f ) 2 γ 2 + K d x ,
and
F 2 ( v 1 , v 0 ) = sup u V { u , v 1 L 2 F 2 ( u , v 0 ) } = 1 2 Ω ( v 1 ) 2 2 v 0 K d x 1 2 α Ω ( v 0 ) 2 d x β Ω v 0 d x .
if v 0 B , where
B = { v 0 Y : v 0 K / 2 } ,
for some appropriate K > 0 to be specified.
At this point we define
V 2 = { u V : u K 3 } ,
A + = { u V : u f 0 , in Ω } ,
V 1 = V 2 A + ,
D = { v 1 Y : v 1 5 / 4 K } ,
for appropriate K 3 > 0 to be specified, and J 1 : D × B R by
J 1 ( v 1 , v 0 ) = F 1 ( v 1 ) + F 2 ( v 1 , v 0 ) .
Moreover, we define J 2 : V 1 × D × B R by
J 2 ( u , v 1 , v 0 ) = J 1 ( v 1 , v 0 ) + K 1 2 v 1 ( γ 2 + K ) u 2 2 + 1 10 α K 3 2 v 1 ( 2 v 0 + K ) u 2 2
Observe that
2 J 2 ( u , v 1 , v 0 ) ( v 1 ) 2 = 1 γ 2 + K 1 2 v 0 K + K 1 + 1 5 α K 3 2 ,
2 J 2 ( u , v 1 , v 0 ) u 2 = K 1 ( γ 2 + K ) 2 + 1 5 α K 3 2 ( 2 v 0 + K ) 2 ,
and
2 J 2 ( u , v 1 , v 0 ) u v 1 = K 1 ( γ 2 + K ) 1 5 α K 3 2 ( 2 v 0 + K ) .
Now we set K 1 , K , K 3 such that
K 1 max { K , K 3 , 1 , α , β , γ , 1 / α , 1 / γ , 1 / β } ,
K max { K 3 , 1 , α , β , γ , 1 / α , 1 / γ , 1 / β } ,
and K 3 3 .
From such results and constant choices, we may obtain
det { δ u , v 1 2 J 2 ( u , v 1 , v 0 ) } = 2 J 2 ( u , v 1 , v 0 ) ( v 1 ) 2 2 J 2 ( u , v 1 , v 0 ) u 2 2 J 2 ( u , v 1 , v 0 ) u v 1 2 = O K 1 ( γ 2 + 2 v 0 ) 2 5 α K 3 2 + 2 K 1 ( γ 2 + 2 v 0 ) + O K 1 K , in V 1 × D × B .
Define now
C = v 0 Y : ( γ 2 + 2 v 0 ) 2 5 α K 3 2 + 2 ( γ 2 + 2 v 0 ) > c 0 K I d ,
where we assume that c 0 > 0 is such that if v 0 C , then
det { δ u , v 1 2 J 2 ( u , v 1 , v 0 ) } > 0 , in B C .
Finally, we also suppose the concerning constants are such that B C is convex.
With such statements, definitions and results in mind, we may prove the following theorem.
Theorem 6. 
Let ( u 0 , v ^ 1 , v ^ 0 ) V 1 × D × ( B C ) be such that
δ J 2 ( u 0 , v ^ 1 , v ^ 0 ) = 0 .
Under such hypotheses,
δ J ( u 0 ) = 0 ,
and
J ( u 0 ) = J ( u 0 ) + K 1 2 γ 2 u 0 + 2 v ^ 0 u 0 f 2 2 = inf u V 1 J ( u ) + K 1 2 γ 2 u + 2 v ^ 0 u f 2 2 = sup v 0 B inf ( u , v 1 ) V 1 × D J 2 ( u , v 1 , v 0 ) = J 2 ( u 0 , v ^ 1 , v ^ 0 ) .
Proof. 
The proof that
δ J ( u 0 ) = γ 2 u 0 + 2 v ^ 0 u 0 f = 0
and
J ( u 0 ) = J 2 ( u 0 , v ^ 1 , v ^ 0 ) ,
may be done similarly as in the previous sections and will not be repeated.
Furthermore, since
δ J 2 ( u 0 , v ^ 1 , v ^ 0 ) = 0 ,
v 0 B × C and J 2 is concave in v 0 on V 1 × D × B , we have
J 2 ( u 0 , v ^ 1 , v ^ 0 ) = inf ( u , v 1 ) V 1 × D J 2 ( u , v 1 , v ^ 0 ) ,
and
J 2 ( u 0 , v ^ 1 , v ^ 0 ) = sup v 0 B J 2 ( u 0 , v ^ 1 , v 0 ) .
From such results and the Saddle Point Theorem we may infer that
J ( u 0 ) = J ( u 0 ) + K 1 2 γ 2 u 0 + 2 v ^ 0 u 0 f 2 2 = sup v 0 B inf ( u , v 1 ) V 1 × D J 2 ( u , v 1 , v 0 ) = J 2 ( u 0 , v ^ 1 , v ^ 0 ) .
Finally, from evident convexity,
J ( u 0 ) = J ( u 0 ) + K 1 2 γ 2 u 0 + 2 v ^ 0 u 0 f 2 2 = inf u V 1 J ( u ) + K 1 2 γ 2 u + 2 v ^ 0 u f 2 2 .
Joining the pieces, we have got
J ( u 0 ) = J ( u 0 ) + K 1 2 γ 2 u 0 + 2 v ^ 0 u 0 f 2 2 = inf u V 1 J ( u ) + K 1 2 γ 2 u + 2 v ^ 0 u f 2 2 = sup v 0 B inf ( u , v 1 ) V 1 × D J 2 ( u , v 1 , v 0 ) = J 2 ( u 0 , v ^ 1 , v ^ 0 ) .
The proof is complete.

36. A General Convex Dual Formulation for an Originally Non-Convex Primal One

In this section we develop a convex dual formulation for an originally non-convex primal formulation.
Let Ω R 3 be an open bounded and connected set with a regular (Lipschitzian) boundary denoted by Ω .
Consider the functional J : V R where
J ( u ) = γ 2 Ω u · u d x + α 2 Ω ( u 2 β ) 2 d x u , f L 2 ,
where α > 0 , β > 0 , γ > 0 , V = W 0 1 , 2 ( Ω ) and Y = Y = L 2 ( Ω ) .
At the moment, fix a matrix K 1 > 0 and K > 0 to be specified.
Define F 1 : V R , F 2 : V R and F 3 : V × Y R , by
F 1 ( u ) = γ 4 Ω u · u d x + K 2 Ω u 2 d x u , f L 2 ,
F 2 ( u ) = γ 4 Ω u · u d x + K 2 Ω u 2 d x ,
F 3 ( u , v 0 ) = u 2 , v 0 L 2 + K Ω u 2 d x + 1 2 α Ω ( v 0 ) 2 d x + β Ω v 0 d x + u , f L 2 .
Define also F 1 : Y R and F 2 : Y R ,
F 1 ( v 1 ) = sup u V { u , v 1 L 2 F 1 ( u ) } = 1 2 Ω ( v 1 ) 2 γ 2 2 + K d x ,
F 2 ( v 2 ) = sup u V { u , v 2 L 2 F 2 ( u ) } = 1 2 Ω ( v 2 ) 2 γ 2 2 + K d x ,
At this point we also define
B = { v 0 Y : v 0 K / 2 } ,
V 2 = { u V : u K 3 } ,
A + = { u V : u f 0 , in Ω } ,
V 1 = V 2 A + ,
D = { v Y : v 5 / 4 K } ,
for an appropriate K 3 > 0 to be specified.
Furthermore, we define F 3 : D × D × B R by
F 3 ( v 1 , v 2 , v 0 ) = sup u V { u , v 1 + v 2 L 2 F 3 ( u , v 0 ) } = 1 2 Ω ( v 1 + v 2 f ) 2 2 v 0 2 K d x 1 2 α Ω ( v 0 ) 2 d x β Ω v 0 d x .
Moreover, we define J 1 : D × D × B R by
J 1 ( u , v 1 , v 0 ) = F 1 ( v 1 ) F 2 ( v 2 ) + F 3 ( v 1 , v 2 , v 0 )
and J 2 : D × D × B R by
J 2 ( v 1 , v 2 , v 0 ) = J 1 ( v 1 , v 2 , v 0 ) + K 1 2 Ω ( v 1 v 2 ) 2 d x + K 2 2 Ω v 1 γ 2 2 + K v 1 + v 2 f 2 v 0 + 2 K 2 d x .
Now observe that
2 J 2 ( v 1 , v 2 , v 0 ) ( v 1 ) 2 = 1 γ 2 2 + K + K 1 + K 2 1 γ 2 2 + K 1 2 K 2 v 0 2 1 2 K + 2 v 0 ,
and
2 J 2 ( v 1 , v 2 , v 0 ) ( v 2 ) 2 = 1 γ 2 2 + K + K 1 + K 2 ( 2 K + 2 v 0 ) 2 1 2 K + 2 v 0 ,
and
2 J 2 ( v 1 , v 2 , v 0 ) v 1 v 2 = K 1 K 2 1 γ 2 2 + K 1 2 K 2 v 0 2 2 K 2 v 0 1 2 K + 2 v 0 .
We set K 1 K ,
K K 3 ,
and K 3 3 . Moreover, after a re-scale if necessary, we assume α 0 . 15 .
From such results and constant choices, with the help of the software MATHEMATICA, we may obtain
det { δ v 1 , v 2 2 J 2 ( v 1 , v 2 , v 0 ) } = 2 J 2 ( v 1 , v 2 , v 0 ) ( v 1 ) 2 2 J 2 ( v 1 , v 2 , v 0 ) u 2 2 J 2 ( v 1 , v 2 , v 0 ) u v 1 2 = O 2 K 1 ( ( γ 2 + 2 v 0 ) 2 + 4 ( γ 2 + 2 v 0 ) ) .
Define now
H ( v 0 ) 2 ( ( γ 2 + 2 v 0 ) 2 + 4 ( γ 2 + 2 v 0 ) ) ,
Observe that we may obtain c 0 > 0 such that if v 0 ( C × B ) , then
det { δ v 1 , v 2 2 J 2 ( v 1 , v 2 , v 0 ) } > 0 ,
where
C = { v 0 Y : H ( v 0 ) c 0 I d } .
Furthermore, we assume K > 0 and c 0 > 0 are such that C B is convex.
With such statements, definitions and results in mind, we may prove the following theorem.
Theorem 7. 
Let ( v ^ 1 , v ^ 2 , v ^ 0 ) D × D × ( B C ) be such that
δ J 2 ( v ^ 1 , v ^ 2 , v ^ 0 ) = 0 .
Under such hypotheses,
δ J ( u 0 ) = 0 ,
and
J ( u 0 ) = sup v 0 B inf ( v 1 , v 2 ) D × D J 2 ( v 1 , v 2 , v 0 ) = J 2 ( v ^ 1 , v ^ 2 , v ^ 0 ) .
Proof. 
The proof that
J ( u 0 ) = 0 ,
γ 2 u 0 + 2 v ^ 0 u 0 f = 0 ,
and
J ( u 0 ) = J 2 ( v ^ 1 , v ^ 2 , v ^ 0 ) ,
may be done similarly as in the previous sections and will not be repeated.
Furthermore, since
δ J 2 ( v ^ 1 , v ^ 2 , v ^ 0 ) = 0 ,
v 0 B C and J 2 is concave in v 0 on D × D × B , we have
J 2 ( v ^ 1 , v ^ 2 v ^ 0 ) = inf ( v 1 , v 2 ) D × D J 2 ( v 1 , v 2 , v ^ 0 ) ,
and
J 2 ( v ^ 1 , v ^ 2 , v ^ 0 ) = sup v 0 B J 2 ( v ^ 1 , v ^ 2 , v 0 ) .
From such results and the Saddle Point Theorem we may infer that
J ( u 0 ) = J 2 ( v ^ 1 , v ^ 2 , v ^ 0 ) = sup v 0 B inf ( v 1 , v 2 ) D × D J 2 ( v 1 , v 2 , v 0 ) = J 2 v ^ 1 , v ^ 2 , v ^ 0 ) .
The proof is complete.

37. A Note on the Special Relativistic Physics

Consider in R 3 two observers O and O and related referential Cartesian frames O ( x , y , z ) and O ( x , y , z ) respectively.
Suppose a particle moves from a point ( x 0 , y 0 , z 0 ) to a point ( x 0 + Δ x , y 0 + Δ y , z 0 + Δ z ) related to O ( x , y , z ) on a time interval Δ t .
Denote
I 1 = Δ x 2 + Δ y 2 + Δ z 2 ,
and I 2 = Δ t .
In a Newtonian physics context, we have
I 1 = Δ x 2 + Δ y 2 + Δ z 2 = Δ x 2 + Δ y 2 + Δ z 2 ,
and
I 2 = Δ t = Δ t ,
that is, I 1 and I 2 remain invariant.
However, through experiments in higher energy physics, it was discovered that in fact is I 3 which remains invariant (this had been previously proposed in the Einstein special relativity theory in 1905), where
I 3 = c 2 Δ t 2 + Δ x 2 + Δ y 2 + Δ z 2 ,
so that
c 2 Δ t 2 + Δ x 2 + Δ y 2 + Δ z 2 = c 2 Δ t 2 + Δ x 2 + Δ y 2 + Δ z 2 = I 3 ,
for any pair of observers O and O . Here c denotes the speed of light, and in the case in which v , v c we have the Newtonian approximation
Δ t Δ t .
From the expression of I 3 we obtain
c 2 Δ t 2 Δ t 2 + Δ x 2 Δ t 2 + Δ y 2 Δ t 2 + Δ z 2 Δ t 2 = c 2 Δ t 2 Δ t 2 + Δ x 2 Δ t 2 + Δ y 2 Δ t 2 + Δ z 2 Δ t 2 .
Thus,
c 2 Δ t 2 Δ t 2 + Δ x 2 Δ t 2 + Δ y 2 Δ t 2 + Δ z 2 Δ t 2 Δ t 2 Δ t 2 = c 2 + Δ x 2 Δ t 2 + Δ y 2 Δ t 2 + Δ z 2 Δ t 2
so that
Δ t Δ t 2 = c 2 Δ x 2 Δ t 2 + Δ y 2 Δ t 2 + Δ z 2 Δ t 2 c 2 Δ x 2 Δ t 2 + Δ y 2 Δ t 2 + Δ z 2 Δ t 2 .
Letting Δ t , Δ t 0 , we obtain
t t 2 = 1 v 2 c 2 1 ( v ) 2 c 2 .
In particular for constant v and v = 0 we have
Δ t Δ t 2 = 1 v 2 c 2 ,
so that
Δ t = 1 v 2 c 2 Δ t .
Consider now that O is at rest and O has a constant velocity
v e 1
where { e 1 , e 2 , e 3 } is the canonical basis for R 3 related to O .
Consider O ( x , y , z ) and O ( x , y , z ) such that the axis x coincide with the axis x, axis y is parallel to axis y and axis z is parallel to z .
Since v is constant, we have
v = Δ x Δ t ,
and
v = 0 .
Assuming x ( 0 ) = 0 , and the initial time t = 0 , we have Δ x = x , and Δ t = t so that
t = 1 v 2 c 2 t ,
so that
t = 1 v 2 c 2 1 v 2 c 2 t = t v v t c 2 1 v 2 c 2 ,
and thus
t = t v x c 2 1 v 2 c 2 .
On the other hand we have v = 0 .
We may easily check that the solution
x = x v t 1 v 2 c 2 ,
lead us to v = 0 .
Indeed,
Δ x 1 v 2 c 2 Δ t = Δ x Δ t ,
so that, considering that v is constant, we obtain
d x d t = d ( x v t ) d t 1 v 2 c 2 = d x d t v 1 v 2 c 2 = v v 1 v 2 c 2 = 0 ,
that is,
d x d t = 0 .
Thus,
d x 1 v 2 c 2 d t = 0 ,
so that
x 1 v 2 c 2 = c 1
for some constant c 1 R so that
x = c 2 ,
for some c 2 R .
Therefore
v = d x d t = 0 .
Summarizing, for the Newton mechanics we have
t = t
,
x = x v t ,
y = y ,
and
z = z .
On the other hand, for the special relativity context, we have the following Lorentz relations
t = t v x c 2 1 v 2 c 2 .
x = x v t 1 v 2 c 2 ,
y = y ,
and
z = z .

37.1. The Kinetics Energy for the Special Relativity Context

Consider the motion of a particle system described by the position field
r : Ω × [ 0 , T ] R 4 ,
where Ω R 3 , [ 0 , T ] is a time interval and
r ( x , y , z , t ) = ( c t , X 1 ( x , y , z , t ) , X 2 ( x , y , z , t ) , X 3 ( x , y , z , t ) ) .
In my understanding, this is the special relativity theory context.
The related density field is denoted by
ρ : Ω × [ 0 , T ] R + ,
where
ρ ( x , y , z , t ) = m 0 | ϕ ( x , y , z , t ) | 2 ,
m 0 is total system mass at rest, and ϕ : Ω × [ 0 , T ] C is a wave function such that
Ω | ϕ ( x , y , z , t ) | 2 d x = 1 , t [ 0 , T ] .
The Kinetics energy differential is given by
d E c = d m r t · r t ,
where
r t · r t = c , X 1 t , X 2 t , X 3 t · c , X 1 t , X 2 t , X 3 t = c 2 + X 1 t 2 + X 2 t 2 + X 3 t 2 = c 2 + v 2 ,
where
v 2 = X 1 t 2 + X 2 t 2 + X 3 t 2 .
Moreover,
d m = m 0 1 v 2 c 2 | ϕ ( x , y , z , t ) | 2 d x d y d z ,
so that
d E c = m 0 1 v 2 c 2 ( c 2 v 2 ) | ϕ ( x , y , z , t ) | 2 d x d y d z = m 0 c c 2 v 2 | ϕ | 2 d x d y d z .
Thus,
E c ( t ) = Ω d E c = Ω m 0 c c 2 v 2 | ϕ | 2 d x d y d z .
In particular for a constant v (not varying in ( x , y , z , t ) ), we obtain
E c ( t ) = m 0 c c 2 v 2 .
Hence if v c , we have
E c ( t ) m 0 c 2 .
This is the most famous Einstein equation previously published in his article of 1905.

37.2. The Kinetics Energy for the General Relativity Context

In a general relativity theory context, the motion of a particle system will be specified by a field
( r u ^ ) : Ω × [ 0 , T ] R 4
where
( r u ^ ) ( x , t ) = ( c t , X 1 ( u ^ ( x , t ) ) , X 2 ( u ^ ( x , t ) ) , X 3 ( u ^ ( x , t ) ) ) ,
where
u ^ ( x , t ) = ( u 0 ( t ) , u 1 ( x , t ) , u 2 ( x , t ) , u 3 ( x , t ) ) ,
u 0 ( t ) = t ,
x = ( x 1 , x 2 , x 3 ) Ω R 3 ,
and t [ 0 , T ] , where [ 0 , T ] is a time interval.
The corresponding density is represented by
( ρ u ^ ) : Ω × [ 0 , T ] R + ,
where
( ρ u ^ ) ( x , t ) = m 0 | ϕ ( u ^ ( x , t ) ) | 2 ,
m 0 is total system mass at rest and ϕ : Ω × [ 0 , T ] C is a complex wave function such that
Ω | ϕ ( u ^ ( x , t ) ) | 2 g | det { u ^ ( x , t ) } | d x = 1 , t [ 0 , T ]
where
d x = d x 1 d x 2 d x 3 ,
g j = r u j
g j k = g j · g k , j , k { 0 , 1 , 2 , 3 } .
and g = det { g j k } .
Now observe that
r t · r t = r u j u j t · r u k u k t = r u j · r u k u j t u k t = g j k u j t u k t .
Observe that
r t · r t = g j k u j t u k t = c 2 + v 2 .
Moreover, the Kinetics energy differential is given by
d E c = d m r t · r t ,
where
d m = m 0 1 v 2 c 2 | ϕ ( u ^ ( x , t ) ) | 2 g | det { u ^ ( x , t ) } | d x ,
so that the total Kinetics energy is expressed by
E c = 0 T Ω d E c d t ,
that is,
E c = 0 T Ω m 0 1 v 2 c 2 ( c 2 v 2 ) | ϕ ( u ^ ( x , t ) | 2 g | det { u ^ ( x , t ) } | d x d t = 0 T Ω m 0 c c 2 v 2 | ϕ ( u ^ ( x , t ) ) | 2 g | det { u ^ ( x , t ) } | d x d t = 0 T Ω m 0 c g j k u j t u k t | ϕ ( u ^ ( x , t ) ) | 2 g | det { u ^ ( x , t ) } | d x d t .
Summarizing, for the general relativity theory context
E c = 0 T Ω m 0 c g j k u j t u k t | ϕ ( u ^ ( x , t ) ) | 2 g | det { u ^ ( x , t ) } | d x d t .

38. About an Energy Term Related to the Manifold Curvature Variation

In this section we consider a particle system motion represented by a field
r : Ω R 4
of C 2 class where here Ω = Ω ^ × [ 0 , T ] , Ω ^ R 3 is an open, bounded and connected set, and [ 0 , T ] is a time interval.
More specifically, point-wise we denote
r ( u ) = ( c t , X 1 ( u ) , X 2 ( u ) , X 3 ( u ) ) ,
where u 0 = t , and u = ( u 0 , u 1 , u 2 , u 3 ) Ω .
Now, define
g j = r ( u ) u j ,
and
g j k = g j · g k , j , k { 0 , 1 , 2 , 3 } .
Moreover
{ g j k } = { g j k } 1 ,
and
g = det { g j k } .
We assume
r ( u ) u j , for j { 0 , 1 , 2 , 3 }
is a basis for R 4 , u Ω .
At this point we define the Christofel symbols, denoted by Γ j k l , by
Γ j k l = 1 2 g l p g k p u j + g j p u k g j k u p , j , k , l { 0 , 1 , 2 , 3 } .
Theorem 8. 
Considering these last previous statements and definitions, we have that
2 r ( u ) u j u k = Γ j k l r ( u ) u l , j , k { 0 , 1 , 2 , 3 } , u Ω .
Proof. 
Fix u Ω and j , k , m { 0 , 1 , 2 , 3 } .
Observe that
Γ j k l g l m = 1 2 g m l g l p g k p u j + g j p u k g j k u p = 1 2 δ m p g k p u j + g j p u k g j k u p = 1 2 g k m u j + g j m u k g j k u m = 1 2 u j r ( u ) u k · r ( u ) u m + u k r ( u ) u j · r ( u ) u m u m r ( u ) u j · r ( u ) u k = 1 2 2 r ( u ) u k u j · r ( u ) u m + 2 r ( u ) u m u j · r ( u ) u k + 2 r ( u ) u j u k · r ( u ) u m + 2 r ( u ) u m u k · r ( u ) u j 2 r ( u ) u m u j · r ( u ) u k 2 r ( u ) u m u k · r ( u ) u j = 1 2 2 r ( u ) u j u k · r ( u ) u m + 2 r ( u ) u j u k · r ( u ) u m = 2 r ( u ) u j u k · r ( u ) u m .
Summarizing, we have got
Γ j k l r ( u ) u l · r ( u ) u m = Γ j k l g l m = 2 r ( u ) u j u k · r ( u ) u m .
Since
r ( u ) u j , for j { 0 , 1 , 2 , 3 } ,
is a basis for R 4 , we may infer that
2 r ( u ) u j u k = Γ j k l r ( u ) u l , j , k { 0 , 1 , 2 , 3 } , u Ω .
The proof is complete.

38.1. The Energy Term Related to Curvature Variation

We define such an energy term, denoted by E q , as
E q ( ϕ , r ) = 1 2 Ω g j k g l p u j ϕ r ( u ) u k · u l ϕ r ( u ) u p g d u ,
where d u = d u 1 d u 2 d u 3 d u 0 .
Here ϕ : Ω C is a complex wave function representing the scalar density field.
Now observe that
u j ϕ r ( u ) u k · u l ϕ r ( u ) u p = ϕ u j r ( u ) u k + ϕ 2 r ( u ) u j u k · ϕ u l r ( u ) u p + ϕ 2 r ( u ) u l u p = ϕ u j ϕ u j g k p + | ϕ | 2 2 r ( u ) u j u k · 2 r ( u ) u l u p + ϕ ϕ u l 2 r ( u ) u j u k · r ( u ) u p + ϕ ϕ u j 2 r ( u ) u l u p · r ( u ) u k = ϕ u j ϕ u j g k p + | ϕ | 2 Γ j k m Γ l p o g m o + ϕ ϕ u l Γ j k s g s p + ϕ ϕ u j Γ l p r g r k .
From such results, we may infer that
E q ( ϕ , r ) = 1 2 Ω g j k ϕ u j ϕ u k g d u + 1 2 Ω g j k g l p Γ j k r Γ l p s g r s | ϕ | 2 g d u + 1 2 Ω g j k Γ j k l ϕ ϕ u l + ϕ ϕ u l g d u .

39. A Note on the Definition of Temperature

The main results in this section may be found in similar form in the book [16], page 261.
Consider a system with N = j = 1 N 0 N j and suppose each set of N j particles has a set of C j possible states.
Therefore, the number of states of such N j particles is given by
Δ Γ j = ( C j ) N j N j ! ,
where we have considered simple permutations as equivalent states.
Define
S j = ln ( Δ Γ j ) ,
and define the system entropy, denoted by S, as
S = A j = 1 N 0 S j ,
where A > 0 is a normalizing constant.
Thus,
S = A j = 1 N 0 ln ( C j ) N j N j ! ,
so that
S = A j = 1 N 0 N j ln ( C j ) ln ( N j ! ) .
If N j is large enough, we have the following approximation
ln ( N j ! ) N j ln ( N j ) .
In particular for C j = 1 , j { 1 , , N 0 } we obtain
S = A j = 1 N 0 S j A j = 1 N 0 N j ln ( N j ) ,
At this point we define the following local density N ^ j where
N ^ j ( x , t ) = | ϕ j ( x , t ) | 2 | ϕ ( x , t ) | 2 N ,
where
| ϕ ( x , t ) | 2 = j = 1 N 0 | ϕ j ( x , t ) | 2 .
Here, ϕ j : Ω C denotes the wave function of the particles corresponding to the system part N j .
The final definition of Entropy is given by
S ( x , t ) = A j = 1 N 0 S j ( x , t )
where
S j ( x , t ) = N ^ j ( x , t ) ln ( N ^ j ( x , t ) ) = | ϕ j ( x , t ) | 2 ϕ ( x , t ) | 2 N ln | ϕ j ( x , t ) | 2 ϕ ( x , t ) | 2 N .
Here we highlight the position field for each particle system part N j is given by
r ^ j ( x , t ) = x + r j ( x , t ) ,
where r j is related to the internal energy, that is, related to the atomic/electronic vibrational motion linked with the concept of temperature, as specified in the next lines.
The total kinetics energy is given by
E ( x , t ) = 1 2 j = 1 N 0 m p j | ϕ j ( x , t ) | 2 r j ( x , t ) t · r j ( x , t ) t .
At this point, we define the scalar field of temperature, denoted by T ( x , t ) , such as symbolically
S E = 1 T ( x , t ) .
More specifically, we define
T ( x , t ) = j = 1 N 0 E ϕ j S ϕ j ,
so that
T ( x , t ) = 1 2 j = 1 N 0 m p j ϕ j ( x , t ) r j ( x , t ) t · r j ( x , t ) t A ϕ j N | ϕ | 2 ln | ϕ j | 2 N | ϕ | 2 + 1 .

39.1. A Note on Basic Thermodynamics

Consider a solid Ω R 3 where such a Ω is an open, bounded and connected set with a regular (Lipschitzian) boundary denoted by Ω .
Denoting by [ 0 , T ] a time interval, consider a particle system where the field of displacements is given by
r j ( x , t ) = r ( x , t ) + u ( x , t ) + ( r 3 ) j ( x , t ) ,
where r : Ω × [ 0 , T ] R is a macroscopic displacement field, u : Ω × [ 0 , T ] R is the elastic displacement field and ( r 3 ) j : Ω × [ 0 , T ] R denotes the displacement field related to the atomic and electronic vibration motion concerning the concept of temperature, as specified in the previous section.
In particular for the case in which
r ( x , t ) = x ,
we define the heat functional, denoted by W, as
W = 1 2 0 T Ω ρ ( x , t ) u ( x , t ) t · u ( x , t ) t d x d t 0 T Ω F · u d x d t + 1 2 0 T Ω H i j k l e i j ( u ) e k l ( u ) d x d t + 1 2 j = 1 N 0 0 T Ω m p j | ϕ j ( x , t ) | 2 ( r 3 ) j ( x , t ) t · ( r 3 ) j ( x , t ) t d x d t ,
where
ρ ( x , t ) = j = 1 N 0 m p j | ϕ j ( x , t ) | 2
is the point wise total density,
1 2 0 T Ω H i j k l e i j ( u ) e k l ( u ) d x d t
is a standard elastic inner energy for small displacements u , F ( x , t ) is the resulting field of external forces acting point wise on Ω , and for the term
1 2 j = 1 N 0 0 T Ω m p j | ϕ j ( x , t ) | 2 ( r 3 ) j ( x , t ) t · ( r 3 ) j ( x , t ) t d x d t
we are refereing to the definitions and notations of the previous section.
At this point we denote
E i n = 1 2 j = 1 N 0 0 T Ω m p j | ϕ j ( x , t ) | 2 ( r 3 ) j ( x , t ) t · ( r 3 ) j ( x , t ) t d x d t ,
and
E T = 1 2 0 T Ω ρ ( x , t ) u ( x , t ) t · u ( x , t ) t d x d t 0 T Ω F · u d x d t + 1 2 0 T Ω H i j k l e i j ( u ) e k l ( u ) d x d t .
Hence W = E T + E i n and from the previous section we may generically denote
δ E i n = T δ S ,
Therefore
δ W = δ E T + δ E i n = δ E T + T δ S .
For a standard reversible process we must have δ E T = 0 .
so that
δ W = T δ S .
For a general case in which other types of internal energy (such as E q indicated in the previous sections and even E i n ) are partially and irreversibly converted into a E T type of energy, in which
δ E T 0 ,
we may have
δ W < T δ S .
Remark 22. 
Indeed, in general the vibrational motion related to E i n is of relativistic nature so that in fact we would need to consider
E i n = 1 2 j = 1 N 0 0 T Ω m p j c | ϕ j ( x , t ) | 2 c 2 ( r 3 ) j ( x , t ) t · ( r 3 ) j ( x , t ) t g j d x d t .

40. A Formal Proof of Castigliano Theorem

In this section we present the mathematical formalism of a result in elasticity theory known as the Castigliano’s Theorem.
Let Ω R 3 be an open, bounded and connected set with a regular (Lipischitzian) boundary denoted by Ω .
In a context of linear elasticity, consider the functional J : V R where
J ( u ) = E i n u i , f i L 2 j = 1 N u i ( x j ) P i j ,
u = ( u 1 , u 2 , u 3 ) W 0 1 , 2 ( Ω ; R 3 ) V , f = ( f 1 , f 2 , f 3 ) L 2 ( Ω ; R 3 ) , Y = Y = L 2 ( Ω ; R 3 ) , and
P i j R , i { 1 , 2 , 3 } , j { 1 , , N }
for some N N .
Here we have denoted
E i n = 1 2 Ω H i j k l e i j ( u ) e k l ( u ) d x ,
e i j ( u ) = 1 2 u i x j + u j x i .
Moreover H i j k l is a fourth order positive definite and constant tensor.
Observe that the variation of J in u i give us the following Euler-Lagrange equation
( H i j k l e k l ( u ) ) , j f i j = 1 N P i j δ ( x j ) = 0 , in Ω .
Symbolically such a system stands for
J ( u ) u i = 0 , i { 1 , 2 , 3 } ,
so that
( E i n u i , f i L 2 j = 1 N u i ( x j ) P i j ) u i = 0 , i { 1 , 2 , 3 } .
We denote u V solution of (249) by u = u ( f , P ) , so that multiplying the concerning extremal equation by u i and integrating by parts, we get
H 1 ( u ( f , P ) , f , P ) = 2 E i n ( u ( f , P ) ) u i ( f , P ) , f i L 2 j = 1 N u i ( x j , f , P ) P i j = 0 , f Y , P R 3 N .
Therefore
d d P i j H 1 ( u ( f , P ) , f , P ) = 0 ,
so that
2 d E i n d P i j d d P i j u i ( f , P ) , f i L 2 + j = 1 N u i ( x j , f , p ) P i j L 2 = 0 ,
that is
d E i n d P i j + ( E i n u i , f i L 2 j = 1 N u i ( x j ) P i j ) u k , u k P i j L 2 P i j u i , f i L 2 + j = 1 N u i ( x j ) P i j = 0 .
From this and (249) we obtain
d E i n d P i j u i ( x j ) = 0 ,
so that
u i ( x j ) = d E i n d P i j = d d P i j 1 2 Ω H i j k l e i j ( u ( f , P ) ) e k l ( u ( f , P ) ) d x ,
i { 1 , 2 , 3 } , j { 1 , , N } .
With such results in mind, we have proven the following theorem.
Theorem 9 
(Castigliano). Considering the notations and definitions in this section, we have
u i ( x j ) = d E i n d P i j = d d P i j 1 2 Ω H i j k l e i j ( u ( f , P ) ) e k l ( u ( f , P ) ) d x ,
i { 1 , 2 , 3 } , j { 1 , , N } .

40.1. A Generalization of Castigliano Theorem

In this subsection we present a more general version of the Castigliano theorem.
Considering the context of last section, we recall that
H 1 ( u ( f , P ) , f , P ) = 2 E i n ( u ( f , P ) ) u i ( f , P ) , f i L 2 j = 1 N u i ( x j , f , P ) P i j = 0 , f Y , P R 3 N .
Therefore, for x k Ω such that
x k x j , j { 1 , , N } ,
we have
d d f i H 1 ( u ( f , P ) , f , P ) , δ ( x k ) L 2 = 0 ,
so that
2 d d f i E i n ( u ( f , P ) ) , δ ( x k ) L 2 d d f i u i ( f , P ) , f i L 2 + j = 1 N u i ( x j , f , p ) P i j L 2 , δ ( x k ) L 2 = 0 ,
that is
d d f i E i n ( u ( f , P ) ) , δ ( x k ) L 2 + d d u k E i n ( u ( f , P ) ) u i ( f , P ) , f i L 2 j = 1 N u i ( x j , f , p ) P i j d u k d f i , δ ( x k ) L 2 f i u i ( f , P ) , f i L 2 j = 1 N u i ( x j , f , p ) P i j , δ x ( x k ) L 2 = 0 .
From such results, we may obtain
d d f i E i n ( u ( f , P ) ) , δ ( x k ) L 2 u i ( x ) , δ ( x k ) L 2 = 0 ,
so that
d d f i E i n ( u ( f , P ) ) , δ ( x k ) L 2 u i ( x k ) = 0 ,
that is
u i ( x k ) = d d f i E i n ( u ( f , P ) ) , δ ( x k ) L 2 ,
i { 1 , 2 , 3 } , x k Ω such that x k x j , j { 1 , , N } .
With such results in mind, we have proven the following theorem.
Theorem 10 
(The Generalized Castigliano Theorem). Considering the notations and definitions in this section, we have
u i ( x k ) = d d f i E i n ( u ( f , P ) ) , δ ( x k ) L 2 ,
i { 1 , 2 , 3 } , x k Ω such that x k x j , j { 1 , , N } .

40.2. The Virtual Work Principle

Considering the definitions, results and statements of the previous section and subsection, we may easily prove the following theorem.
Theorem 11 
(The virtual work principle). Let x l Ω such that x l x j , j { 1 , , N } .
For a virtual constant load P l k R on x l at the direction of u k ( x l ) , define now J : V R where
J ( u ) = E i n u i , f i L 2 j = 1 N u i ( x j ) P i j P l k u k ( x l ) .
Under such hypotheses,
u k ( x l ) = d E i n ( u ( f , P , P l k ) ) d P l k P l k = 0 ,
k { 1 , 2 , 3 } , x l Ω such that x l x j , j { 1 , , N } .
Proof. 
The proof is exactly the same as in the Castigliano Theorem in the previous section except by setting the virtual load P l k = 0 in the end of this calculation and will not be repeated. □

41. Duality for a General Relaxed Primal Variational Formulation

Let Ω R 3 be an open, bounded and connected set with a regular boundary denoted by Ω .
Consider a functional J : V R where
J ( u ) = γ 2 Ω u · u d x + α 2 Ω ( u 2 β ) 2 d x u , f L 2 ,
where V = W 0 1 , 2 ( Ω ) , γ > 0 , α > 0 , β > 0 , Y = Y * = L 2 ( Ω ) , Y 1 = Y 1 * = L 2 ( Ω ; R 3 ) , and f L 2 ( Ω ) .
We define the associated relaxed functional J 1 : V × V × ( 0 , 1 ) , by
J 1 ( u , ϕ , λ ) = λ γ 2 Ω ( u ( 1 λ ) ϕ ) · ( u ( 1 λ ) ϕ ) d x + ( 1 λ ) γ 2 Ω ( u + λ ϕ ) · ( u + λ ϕ ) d x + λ α 2 Ω ( ( u ( 1 λ ) ϕ ) 2 β ) 2 d x + ( 1 λ ) α 2 Ω ( ( u + λ ϕ ) 2 β ) 2 d x λ u ( 1 λ ) ϕ , f L 2 ( 1 λ ) u + λ ϕ , f L 2 .
Moreover, we define, F 1 : V × V × ( 0 , 1 ) R , F 2 : V × V × ( 0 , 1 ) R , F 3 : V × V × ( 0 , 1 ) R , F 4 : V × V × ( 0 , 1 ) R , F 5 : V × V × ( 0 , 1 ) R , and F 6 : V × V × ( 0 , 1 ) R , by
F 1 ( u , ϕ , λ ) = λ γ 2 Ω ( u ( 1 λ ) ϕ ) · ( u ( 1 λ ) ϕ ) d x ,
F 2 ( u , ϕ , λ ) = ( 1 λ ) γ 2 Ω ( u + λ ϕ ) · ( u + λ ϕ ) d x ,
F 3 ( u , ϕ , λ ) = λ α 2 Ω ( ( u ( 1 λ ) ϕ ) 2 β ) 2 d x ,
F 4 ( u , ϕ , λ ) = ( 1 λ ) α 2 Ω ( ( u + λ ϕ ) 2 β ) 2 d x ,
F 5 ( u , ϕ , λ ) = λ u ( 1 λ ) ϕ , f L 2 ,
F 6 ( u , ϕ , λ ) = ( 1 λ ) u + λ ϕ , f L 2 ,
respectively.
Observe that
J 1 ( u , ϕ , u ) = F 1 ( u , ϕ , λ ) + F 2 ( u , ϕ , λ ) F 3 ( u , ϕ , λ ) + F 4 ( u , ϕ , λ ) F 5 ( u , ϕ , λ ) + F 6 ( u , ϕ , λ ) ,
Thus,
J 1 ( u , ϕ , u ) F 1 ( u , ϕ , λ ) + F 2 ( u , ϕ , λ ) + ( u ( 1 λ ) ϕ ) 2 β , v 3 * L 2 + ( u + λ ϕ ) 2 β , v 4 * L 2 F 5 ( u , ϕ , λ ) + F 6 ( u , ϕ , λ ) F 3 ( u , ϕ , λ ) + F 4 ( u , ϕ , λ ) + inf v 3 Y { v 3 , v 3 * L 2 + F ˜ 3 ( v 3 , λ ) } + inf v 4 Y { v 4 , v 4 * L 2 + F ˜ 4 ( v 4 , λ ) }
where
F ˜ 3 ( v 3 , λ ) = λ α 2 Ω v 3 2 d x ,
F ˜ 4 ( v 4 , λ ) = ( 1 λ ) α 2 Ω v 4 2 d x ,
Therefore, defining F ˜ 3 * : Y * × ( 0 , 1 ) R and F ˜ 4 * : Y * × ( 0 , 1 ) R by
F ˜ 3 * ( v 3 * , λ ) = sup v 3 Y { v 3 . v 3 * L 2 F 3 ( v 3 , λ ) = 1 2 α λ Ω ( v 3 * ) 2 d x ,
and
F ˜ 4 * ( v 4 * , λ ) = sup v 4 Y { v 4 . v 4 * L 2 F 4 ( v 4 , λ ) = 1 2 α ( 1 λ ) Ω ( v 4 * ) 2 d x ,
we may also infer that
J 1 ( u , ϕ , λ ) inf v 1 Y 1 { v 1 , v 1 * L 2 + F ˜ 1 ( v 1 , λ ) } + inf v 2 Y 1 { v 2 , v 2 * L 2 + F ˜ 2 ( v 2 , λ ) } + inf v 5 Y v 5 , div v 1 * L 2 + Ω ( v 5 2 β ) v 3 * d x λ v 5 , f L 2 + inf v 6 Y v 6 , div v 2 * L 2 + Ω ( v 6 2 β ) v 4 * d x ( 1 λ ) v 6 , f L 2 F ˜ 3 * ( v 3 * , λ ) F ˜ 4 * ( v 4 * , λ ) = F ˜ 1 * ( v 1 * , λ ) F ˜ 2 * ( v 2 * , λ ) F 5 * ( v 1 * , v 3 * , λ ) F 6 * ( v 2 * , v 4 * , λ ) F ˜ 3 * ( v 3 * , λ ) F ˜ 4 * ( v 4 * , λ ) ,
if v * = ( v 1 * , , v 4 * ) A * where,
A * = { v * [ Y 1 * ] 2 × [ Y * ] 2 : v 3 * > 0 and v 4 * > 0 , in Ω } ,
F ˜ 1 ( v 1 , λ ) = λ γ 2 Ω v 1 · v 1 d x ,
F ˜ 2 ( v 2 , λ ) = λ γ 2 Ω v 2 · v 2 d x ,
F ˜ 5 ( v 5 , v 3 * , λ ) = Ω ( v 5 2 β ) v 3 * d x λ v 5 , f L 2 ,
F ˜ 6 ( v 6 , v 4 * , λ ) = Ω ( v 6 2 β ) v 4 * d x ( 1 λ ) v 6 , f L 2 ,
and
F ˜ 1 * ( v 1 * , λ ) = sup v 1 Y 1 { v 1 , v 1 * L 2 F ˜ 1 ( v 1 , λ ) } = 1 2 γ λ Ω v 1 * · v 1 * d x ,
F ˜ 2 * ( v 2 * , λ ) = sup v 2 Y 1 { v 2 , v 2 * L 2 F ˜ 2 ( v 2 , λ ) } = 1 2 γ ( 1 λ ) Ω v 2 * · v 2 * d x ,
F ˜ 5 * ( v 1 * , v 3 * , λ ) = sup v 5 Y { v 5 , v 1 * L 2 F ˜ 5 ( v 5 , v 3 * , λ ) } = 1 2 Ω ( div v 1 * + λ f ) 2 4 v 3 * d x + β Ω v 3 * d x ,
and
F ˜ 6 * ( v 2 * , v 4 * , λ ) = sup v 6 Y { v 6 , v 1 * L 2 F ˜ 6 ( v 6 , v 4 * , λ ) } = 1 2 Ω ( div v 2 * + ( 1 λ ) f ) 2 4 v 4 * d x + β Ω v 4 * d x .
Denoting, as above indicated, v * = ( v 1 * , v 2 * , v 3 * , v 4 * ) [ Y 1 * ] 2 × [ Y * ] 2 , we define J * : [ Y 1 * ] 2 × [ Y * ] 2 × ( 0 , 1 ) R by
J * ( v * , λ ) = F ˜ 1 * ( v 1 * , λ ) F ˜ 2 * ( v 2 * , λ ) F 5 * ( v 1 * , v 3 * , λ ) F 6 * ( v 2 * , v 4 * , λ ) F ˜ 3 * ( v 3 * , λ ) F ˜ 4 * ( v 4 * , λ ) ,
Observe that we have got
inf u V J ( u ) inf ( u , ϕ , λ ) V × V × [ 0 , 1 ] J 1 ( u , ϕ , λ ) inf λ ( 0 , 1 ) sup v * A * J * ( v * , λ ) .

41.1. A Numerical Example

We have obtained numerical results for γ = 0 . 1 , α = 3 . 0 , β = 5 . 0 and f 10 , in Ω , for the special case in which Ω = [ 0 , 1 ] R .
Such results have been performed through the following algorithm:
  • Set n = 1 and λ n = 1 / 2 .
  • Calculate v n * A * such that
    J * ( v n * , λ n ) = sup v * A * J * ( v * , λ n ) ,
  • Calculate λ n + 1 ( 0 , 1 ) such that
    J * ( v n * , λ n + 1 ) = inf λ ( 0 , 1 ) J * ( v n * , λ ) ,
  • Set n : = n + 1 and go to step 2 until the satisfaction of an appropriate convergence criterion.
Here, we recall that for the optimal points
div v 1 * + λ f 2 v 3 * = u ( 1 λ ) ϕ ,
and
div v 2 * + ( 1 λ ) f 2 v 4 * = u + λ ϕ ,
so that
u = λ div v 1 * + λ f 2 v 3 * + ( 1 λ ) div v 2 * + ( 1 λ ) f 2 v 4 * .
For such a corresponding optimal u 0 please see Figure 32.
For the solution u 1 of the primal problem obtained through the generalized method of lines, please see Figure 33.
We may observe the solutions u 0 and u 1 are qualitatively similar, as expected.
Here we present the software developed to perform such numerical results.
***********************
  • clear all
    global m8 d L A3 A B yo u v e1 dv1 dv2 dv3 v5 v6 v3 v4 v1 v2 K5 e5 L1 L2 L3
    m8=100;
    d=1/m8;
    e1=0.00001;
    e5=0.001;
    K5=10000.0;
    A3=0.1;
    A=3.0;
    B=5.0;
    for i=1:m8
    uo(i,1)=5;
    yo(i,1)=10.0;
    end;
    L=1/2;
    for k=1:50
    k
    i=1;
    m12= 2 + 6 * A * u o ( i , 1 ) 2 * d 2 / A 3 2 * A * B / A 3 * d 2 ;
    m50(i)=1/m12;
    z(i)= m 50 ( i ) * ( y o ( i , 1 ) * d 2 / A 3 + 4 * A * u o ( i , 1 ) 3 * d 2 / A 3 ) ;
    for i=2:m8-1
    m12= 2 + 6 * A * u o ( i , 1 ) 2 * d 2 / A 3 2 * A * B / A 3 * d 2 m 50 ( i 1 ) ;
    m50(i)=1/m12;
    z(i)= m 50 ( i ) * ( y o ( i , 1 ) * d 2 / A 3 + 4 * A * u o ( i , 1 ) 3 * d 2 / A 3 + z ( i 1 ) ) ;
    end;
    w(m8,1)=0;
    for i=1:m8-1
    w(m8-i,1)=m50(m8-i)*w(m8-i+1)+z(m8-i);
    end;
    uo=w;
    uo(m8/2,1)
    end;
    for i=1:4*m8
    xo(i,1)=3.0;
    end;
    for i=1:1
    x1(i,1)=1/2;
    end;
    for k1=1:10
    k1
    k=1;
    b12=1.0;
    while ( b 12 > 10 4 ) && ( k < 50 )
    k
    k=k+1;
    X=fminunc(’funFeb30LG’,xo);
    b12=max(abs(xo-X))
    xo=X;
    end;
    X1=fminunc(’funFeb31LG’,x1);
    x1=X1;
    end;
    u(m8,1)=0;
    for i=1:m8
    x(i,1)=i*d;
    end;
    plot(x,u);
*******************************
With the auxiliary function "funFeb30LG", where
*******************************
  • function S=funFeb30LG(x)
    global m8 d L A3 A B yo u v e1 dv2 dv1 dv3 v3 v4 v5 v6 v1 v2 K5 e5 L1 L2 L3
    for i=1:m8
    v1(i,1)=x(i,1);
    v2(i,1)=x(m8+i,1);
    v3(i,1)=x(2*m8+i,1);
    v4(i,1)=x(3*m8+i,1);
    end; for i=1:m8-1
    dv1(i,1)=(v1(i+1,1)-v1(i,1))/d;
    dv2(i,1)=(v2(i+1,1)-v2(i,1))/d;
    end;
    S=0;
    for i=1:m8-1
    S=S+ ( y o ( i , 1 ) 2 * L 2 + 2 * y o ( i , 1 ) * L * d v 1 ( i , 1 ) + d v 1 ( i , 1 ) 2 + 4 * B * v 3 ( i , 1 ) 4 ) / ( 4 * v 3 ( i , 1 ) 2 ) ;
    S=S+ ( y o ( i , 1 ) 2 * ( 1 L ) 2 + 2 * y o ( i , 1 ) * ( 1 L ) * d v 2 ( i , 1 ) + d v 2 ( i , 1 ) 2 + 4 * B * v 4 ( i , 1 ) 4 ) / ( 4 * v 4 ( i , 1 ) 2 ) ;
    S=S+ v 1 ( i , 1 ) 2 / s q r t ( L 2 + e 1 ) / 2 / A 3 + v 2 ( i , 1 ) 2 / s q r t ( ( 1 L ) 2 + e 1 ) / 2 / A 3 ;
    S=S+ v 3 ( i , 1 ) 4 / 2 / s q r t ( L 2 + e 1 ) / A + v 4 ( i , 1 ) 4 / 2 / s q r t ( ( 1 L ) 2 + e 1 ) / A ;
    end;
    for i=1:m8-1
    u(i,1)= L * ( y o ( i , 1 ) * L + d v 1 ( i , 1 ) ) / ( v 3 ( i , 1 ) 2 ) / 2 ;
    u(i,1)=u(i,1)+ ( 1 L ) * ( ( 1 L ) * y o ( i , 1 ) + d v 2 ( i , 1 ) ) / 2 / ( v 4 ( i , 1 ) 2 ) ;
    end;
*******************
Finally, we present the auxiliary function "funFeb31LG"
*********************************************
  • function S1=funFeb31LG(x)
    global m8 d L L1 L2 L3 A3 A B yo u v e1 dv2 dv1 dv3 v5 v6 v3 v4 v1 v2 K5 e5
    L=(sin(x(1,1))+1)/2;
    for i=1:m8-1
    dv1(i,1)=(v1(i+1,1)-v1(i,1))/d;
    dv2(i,1)=(v2(i+1,1)-v2(i,1))/d;
    end;
    S=0;
    for i=1:m8-1
    S=S+ ( y o ( i , 1 ) 2 * L 2 + 2 * y o ( i , 1 ) * L * d v 1 ( i , 1 ) + d v 1 ( i , 1 ) 2 + 4 * B * v 3 ( i , 1 ) 4 ) / ( 4 * v 3 ( i , 1 ) 2 ) ;
    S=S+ ( y o ( i , 1 ) 2 * ( 1 L ) 2 + 2 * y o ( i , 1 ) * ( 1 L ) * d v 2 ( i , 1 ) + d v 2 ( i , 1 ) 2 + 4 * B * v 4 ( i , 1 ) 4 ) / ( 4 * v 4 ( i , 1 ) 2 ) ;
    S=S+ v 1 ( i , 1 ) 2 / s q r t ( L 2 + e 1 ) / 2 / A 3 + v 2 ( i , 1 ) 2 / s q r t ( ( 1 L ) 2 + e 1 ) / 2 / A 3 ;
    S=S+ v 3 ( i , 1 ) 4 / 2 / s q r t ( L 2 + e 1 ) / A + v 4 ( i , 1 ) 4 / 2 / s q r t ( ( 1 L ) 2 + e 1 ) / A ;
    end;
    S1=-S;
**************************************
Remark 41.1. 
Observe that the functional J * is convex in A * however, the restrictions v 3 * > 0 and v 4 * > 0 in Ω may cause a difference between the solution obtained through J * and the solution got through the primal formulation J, a so-called duality gap.
Anyway, through such a relaxation process, utilizing the dual functional J * we may still obtain a good qualitative approximation of the global optimal point for the primal formulation J.
Indeed, such a global solution obtained through the dual functional J * may be an excellent initial solution for obtaining a more accurate one through the standard Newton Method, for example.

42. A Global Existence Result for a Model in Non-Linear Elasticity

Let Ω R 3 be an open, bounded and connected set with a regular (Lipschitzian) boundary denoted by Ω = S .
Define a functional J : V R by
J ( u ) = 1 2 Ω H i j k l γ i j ( u ) γ k l ( u ) d x u i , f i L 2 ,
where
γ i j ( u ) = u i , j + u j , i 2 + 1 2 u m , i u m , j ,
V = { u W 1 , 2 ( Ω ; R 3 ) : u = v ^ 0 on S 1 Ω } .
We also denote Y = Y * = L 2 ( Ω ; R 3 ) , so that f = ( f 1 , f 2 , f 3 ) Y .
Here { H i j k l } is a fourth order constant, positive definite and symmetric tensor.
With such assumptions and statements in mind, we may prove the following theorem.
Theorem 42.1. 
Assume { H i j k l } is such that
lim u V J ( u ) = + .
Under such hypothesis, there exists u 0 V such that
J ( u 0 ) = min u V J ( u ) .
Proof. 
From the hypotheses, there exists α R such that
α = inf u V J ( u ) .
Let { u n } V be a sequence such that
α J ( u n ) < α + 1 n , n N .
Suppose, to obtain contradiction, there exists a subsequence { n k } N , such that
u n k V .
From the hypotheses, we have
J ( u n k ) + , as k .
This contradicts
lim k J ( u n k ) = α R .
From such results we may infer that there exists K > 0 such that
u n V K , n N .
Consequently, from this, the Sobolev Embedding and Rellich Kondrashov theorems, there exists u 0 V L ( Ω ; R 3 ) for which, up to a not relabelled subsequence, we have
u n u 0 , weakly in W 1 , 4 ( Ω ; R 3 ) ,
u n u 0 , strongly in L 4 ( Ω ) ,
u n u 0 , strongly in L ( Ω ; R 3 ) .
Let φ C c ( Ω ) .
Thus,
( u n ) i x j ( u 0 ) i x j , φ L 2 = ( u n ) i ( u 0 ) i , φ x j L 2 ( u n ) i ( u 0 ) i φ x j 1 0 , as n .
Since φ C c ( Ω ) is arbitrary and C c ( Ω ) is dense in L 4 ( Ω ) we may infer that
( u n ) i x j ( u 0 ) i x j , weakly in L 4 ( Ω ) ,
i , j { 1 , 2 , 3 } .
Define W = L 4 ( Ω ) with the norm
v W = sup { v , φ L 2 , φ C c ( Ω ) , φ 1 , 2 1 } .
We may easily verify that
( u n ) i x j ( u 0 ) i x j , strongly in W ,
i , j { 1 , 2 , 3 } .
Thus,
( u n ) i x j
is a Cauchy sequence in W .
Hence, for each n N there exists n k N such that m , l n k , then
( u m ) i x j ( u l ) i x j W < 1 k 2 .
where n k may be taken as an increasing subsequence in N .
In particular, we have got
( u n k + 1 ) i x j ( u n k ) i x j W < 1 k 2 .
Define now
g l = ( u n 1 ) i x j + k = 1 l 1 ( u n k + 1 ) i x j ( u n k ) i x j ,
and
g = ( u n 1 ) i x j + k = 1 ( u n k + 1 ) i x j ( u n k ) i x j .
Observe that
g W ( u n 1 ) i x j W + k = 1 ( u n k + 1 ) i x j ( u n k ) i x j W ( u n 1 ) i x j W + k = 1 1 k 2 < + .
From such results we may infer that g ( x ) R , a . e . in Ω .
Moreover, since an absolutely convergent series is also convergent, we may infer that
( u n l ) i x j = ( u n 1 ) i x j + k = 1 l 1 ( u n k + 1 ) i x j ( u n k ) i x j h i j , a . e . in Ω ,
for some h i j L 4 ( Ω ) , i , j { 1 , 2 , 3 } .
From such results, we have
( u n l ) i x j h i j , a . e . in Ω
and
( u n l ) i x j ( u 0 ) i x j , weakly in L 4 ( Ω ) ,
so that
( u 0 ) i x j = h i j , a . e . in Ω .
Consequently, we have got
( u n l ) i x j ( u 0 ) i x j , a . e . in Ω .
Now fix i , j , m { 1 , 2 , 3 } .
Observe that from the Cauchy-Schwarz inequality, we have
Ω ( u n l ) m x j ( u n l ) m x j 2 d x ( u n l ) m x i 4 2 ( u n l ) m x j 4 2 K 1 , l N
for some appropriate real constant K 1 > 0 .
Therefore, up to a not relabeled subsequence there exists v 0 L 2 ( Ω ) such that
( u n l ) m x i ( u n l ) m x j v 0 , weakly in L 2 ( Ω ) ,
Since
( u n l ) m x i ( u n l ) m x j ( u 0 ) m x i ( u 0 ) m x j , a . e . in Ω ,
we obtain
v 0 = ( u 0 ) m x i ( u 0 ) m x j , a . e . in Ω ,
so that
( u n l ) m x i ( u n l ) m x j ( u 0 ) m x i ( u 0 ) m x j , weakly in L 2 ( Ω ) ,
i , j , m { 1 , 2 , 3 } .
Therefore, from such results we may infer that
γ i j ( u n l ) γ i j ( u 0 ) , weakly in L 2 ( Ω ) , i , j { 1 , 2 , 3 } .
Moreover, since J is convex in { γ i j } we finally obtain
α = lim inf l J ( u n l ) J ( u 0 ) ,
so that
J ( u 0 ) = min u V J ( u ) .
The proof is complete.

43. A Note on a General Relaxation Procedure for the Vectorial Case in the Calculus of Variation

Let Ω R n be an open, bounded and connected set with a regular (Lipschitzian) boundary denoted by Ω . Consider a continuous and bounded below functional F : V R where
V = { u W 1 , 2 ( Ω ; R N ) : u = u 0 on Ω } .
Define H 1 : V R by
H 1 ( u ) = inf { λ 1 F ( v 1 ) + ( 1 λ 1 ) F ( w 1 ) ; 0 λ 1 1 , v 1 , w 1 V , λ 1 v 1 + ( 1 λ 1 ) w 1 = u } .
Observe that as it has been shown in a previous section, we have
F * * ( u ) H 1 ( u ) F ( u ) , u V .
Moreover, also as indicated in a previous section, we may obtain
H 1 ( u ) = inf ( ϕ 1 , λ 1 ) V 0 × [ 0 , 1 ] λ 1 F ( u ( 1 λ 1 ) ϕ 1 ) + ( 1 λ 1 ) F ( u + λ 1 ϕ 1 ) ,
where V 0 = W 0 1 , 2 ( Ω ; R N ) .
Reasoning inductively, having H k : V R , define H k + 1 : V R by
H k + 1 ( u ) = inf { λ k + 1 H k ( v k + 1 ) + ( 1 λ k + 1 ) H k ( w k + 1 ) ; 0 λ k + 1 1 , v k + 1 , w k + 1 V , λ k + 1 v k + 1 + ( 1 λ k + 1 ) w k + 1 = u } .
Thus
H k + 1 ( u ) = inf ( ϕ k + 1 , λ k + 1 ) V 0 × [ 0 , 1 ] λ k + 1 H k ( u ( 1 λ k + 1 ) ϕ k + 1 ) + ( 1 λ k + 1 ) H k ( u + λ k + 1 ϕ k + 1 ) .
Observe that
F * * ( u ) H k + 1 ( u ) H k ( u ) F ( u ) , k N .
Define H 0 : V R by
H 0 ( u ) = lim k + H k ( u ) = inf k N H k ( u ) , u V .
Suppose, to obtain contradiction, that H 0 is not convex.
Hence, there exists u ^ V such that
( H 0 ) 1 ( u ^ ) < H 0 ( u ^ ) ,
where
( H 0 ) 1 ( u ) = inf { λ 1 H 0 ( v 1 ) + ( 1 λ 1 ) H 0 ( w 1 ) ; 0 λ 1 1 , v 1 , w 1 V , λ 1 v 1 + ( 1 λ 1 ) w 1 = u } .
This contradicts
H 0 ( u ) = lim k + H k ( u ) = inf k N H k ( u ) , u V .
Therefore H 0 is convex on V so that from this and
F * * ( u ) H 0 ( u ) F ( u ) , u V
we may infer that
H 0 ( u ) = F * * ( u ) , u V .

44. A Note on Another General Relaxation Procedure for the Vectorial Case in the Calculus of Variation

Let Ω R n be an open, bounded and connected set with a regular (Lipschitzian) boundary denoted by Ω . Consider a continuous and bounded below functional F : V R where
V = { u W 1 , 2 ( Ω ; R N ) : u = u 0 on Ω } .
Fix k N .
Define ( H 1 ) k : V R by
( H 1 ) k ( u ) = inf j = 1 k λ j F ( v j ) : 0 λ j 1 and v j V , j { 1 , , k } , j = 1 k λ j = 1 and j = 1 k λ j v j = u .
Observe that
F * * ( u ) ( H 1 ) k + 1 ( u ) ( H 1 ) k ( u ) F ( u ) , u V .
Define H 2 : V R by
H 2 ( u ) = lim k ( H 1 ) k ( u ) = inf k N { ( H 1 ) k ( u ) } , u V .
Reasoning inductively, having H m : V R , we may obtain ( H m ) k : V R by
( H m ) k ( u ) = inf j = 1 k λ j H m ( v j ) : 0 λ j 1 and v j V , j { 1 , , k } , j = 1 k λ j = 1 and j = 1 k λ j v j = u .
Observe that
F * * ( u ) ( H m ) k + 1 ( u ) ( H m ) k ( u ) F ( u ) , u V .
Now we define
H m + 1 ( u ) = lim k ( H m ) k ( u ) = inf k N { ( H m ) k ( u ) } , u V ,
m N .
Therefore, we have obtained a sequence { H m : V R } such that
F * * ( u ) H m + 1 ( u ) H m ( u ) F ( u ) , u V .
Thus, we may define H 0 : V R by
H 0 ( u ) = lim m H m ( u ) = inf m N { H m ( u ) } , u V .
Suppose, to obtain contradiction, that H 0 : V R is not convex on V .
Hence, there exists u ^ V such that
( H 0 ) 1 ( u ^ ) < H 0 ( u ^ ) ,
where
( H 0 ) 1 ( u ) = inf { λ 1 H 0 ( v 1 ) + ( 1 λ 1 ) H 0 ( w 1 ) : 0 λ 1 1 , v 1 , w 1 V , λ 1 v 1 + ( 1 λ 1 ) w 1 = u } ,
u V .
This contradicts
H 0 ( u ) = lim m H m ( u ) = inf m N { H m ( u ) } , u V .
Therefore, H 0 is convex on V so that from this and
F * * ( u ) H 0 ( u ) F ( u ) , u V ,
we may infer that
H 0 ( u ) = F * * ( u ) , u V .

45. A Proximal Relaxed General Approach also Suitable for the Vectorial Case in the Calculus of Variations

Let Ω = [ 0 , 1 ] R and consider a proximal relaxed functional J 1 : V × V 0 × [ 0 , 1 ] × Y * R where
J 1 ( u , ϕ , λ , z * ) = λ 2 Ω ( ( u ( 1 λ ) ϕ ) 2 1 ) 2 d x ( 1 λ ) 2 Ω ( ( u + λ ϕ ) 2 1 ) 2 d x + 1 2 Ω ( u f ) 2 d x + K 2 Ω ( u f ) 2 d x Ω z * ( u f ) d x + 1 2 K Ω ( z * ) 2 d x ,
where
V = { u W 1 , 2 ( Ω ) : u ( 0 ) = 0 and u ( 1 ) = 1 / 2 } ,
V 0 = W 0 1 , 2 ( Ω ) , and Y = Y * = L 2 ( Ω ) .
In order to obtain a critical point of such a proximal relaxed primal formulation, we propose the following algorithm:
  • Set n = 1 , ε = 10 4 and z n * 0 .
  • Calculate ( u n , ϕ n , λ n ) V × V 0 × [ 0 , 1 ] such that
    J 1 ( u n , ϕ n , λ n , z n * ) = inf ( u , ϕ , λ ) V × V 0 × [ 0 , 1 ] J 1 ( u , ϕ , λ , z n * ) .
  • Calculate z n + 1 * Y * such that
    J 1 ( u n , ϕ n , λ n , z n + 1 * ) = inf z * Y * J 1 ( u n , ϕ n , λ n , z * ) ,
    so that indeed,
    z n + 1 * = K ( u n f ) .
  • If z n + 1 * z n * < ε , then stop. Otherwise set n : = n + 1 and go to item 2.
We have obtained numerical results for K = 100 and
f ( x ) = sin ( π x ) / 2 .
For the optimal solution u ( x ) obtained, please see Figure 34.
At this point we present the software in MAT-LAB we have developed to obtain such numerical results.
*****************************************
  • clear all
    global m8 d u v yo e1 K z
    m8=100;
    d=1/m8;
    e1=0.0005;
    K=100.0;
    for i=1:m8
    yo(i,1)=sin(pi*i*d)/2;
    z(i,1)=0;
    end;
    for i=1:2*m8+1
    xo(i,1)=0.3;
    x1(i,1)=0.3;
    end;
    k1=1;
    b14=1.0;
    while ( b 14 > 10 4 ) && ( k 1 < 11 )
    k1
    k1=k1+1;
    k=1;
    b12=1.0;
    while ( b 12 > 10 4 ) && ( k < 16 )
    k
    k=k+1;
    X=fminunc(’funMarch24PhaseT’,xo);
    b12=max(abs(X-xo))
    xo=X;
    u(m8/2,1)
    end;
    b14=max(abs(x1-xo));
    z=K*(u-yo);
    x1=xo;
    u(m8/2,1)
    end;
    for i=1:m8
    x(i,1)=i*d;
    end;
    plot(x,u)
*********************************
Here the auxiliary function "funMarch24PhaseT"
*****************************
  • function S=funMarch24PhaseT(x)
    global m8 d u v L yo e1 K z
    for i=1:m8
    u(i,1)=x(i,1);
    v(i,1)=x(i+m8,1);
    end;
    L=(sin(x(2*m8+1,1))+1)/2;
    u(m8,1)=1/2;
    v(m8,1)=0.0;
    du(1,1)=u(1,1)/d;
    dv(1,1)=v(1,1)/d;
    for i=2:m8
    du(i,1)=(u(i,1)-u(i-1,1))/d;
    dv(i,1)=(v(i,1)-v(i-1,1))/d;
    end;
    d2u(1,1)= ( 2 * u ( 1 , 1 ) + u ( 2 , 1 ) ) / d 2 ;
    for i=2:m8-1
    d2u(i,1)= ( u ( i + 1 , 1 ) 2 * u ( i , 1 ) + u ( i 1 , 1 ) ) / d 2 ;
    end;
    S=0;
    for i=1:m8
    S=S+ L * ( ( d u ( i , 1 ) ( 1 L ) * d v ( i , 1 ) ) 2 1 ) 2 / 2 ;
    S=S+ ( 1 L ) * ( ( d u ( i , 1 ) + L * d v ( i , 1 ) ) 2 1 ) 2 / 2 ;
    S=S+ ( u ( i , 1 ) y o ( i , 1 ) ) 2 / 2 ;
    S=S+ K * ( u ( i , 1 ) y o ( i , 1 ) ) 2 / 2 z ( i , 1 ) * ( u ( i , 1 ) y o ( i , 1 ) ) ;
    end;
    for i=1:m8-1
    S=S+ e 1 * d 2 u ( i , 1 ) 2 ;
    end;
***************************

46. Another Proximal Relaxed General Approach also Suitable for the Vectorial Case in the Calculus of Variations

Let Ω = [ 0 , 1 ] R and consider a proximal relaxed functional J 1 : V × [ V 0 ] 3 × B × Y * R where
J 1 ( u , ϕ , λ , z * ) = λ 1 2 Ω ( ( u + λ 1 ϕ 1 + λ 2 ϕ 2 + λ 3 ϕ 3 ϕ 1 ) 2 1 ) 2 d x + λ 2 2 Ω ( ( u + λ 1 ϕ 1 + λ 2 ϕ 2 + λ 3 ϕ 3 ϕ 2 ) 2 1 ) 2 d x + λ 3 2 Ω ( ( u + λ 1 ϕ 1 + λ 2 ϕ 2 + λ 3 ϕ 3 ϕ 3 ) 2 1 ) 2 d x + λ 4 2 Ω ( ( u + λ 1 ϕ 1 + λ 2 ϕ 2 + λ 3 ϕ 3 ) 2 1 ) 2 d x + 1 2 Ω ( u f ) 2 d x + K 2 Ω ( u f ) 2 d x Ω z * ( u f ) d x + 1 2 K Ω ( z * ) 2 d x ,
where
V = { u W 1 , 2 ( Ω ) : u ( 0 ) = 0 and u ( 1 ) = 1 / 2 } ,
V 0 = W 0 1 , 2 ( Ω ) , Y = Y * = L 2 ( Ω ) , f L 2 ( Ω ) and
B = λ = ( λ 1 , , λ 4 ) R 4 : λ j 0 , j { 1 , , 4 } and j = 1 4 λ j = 1 .
In order to obtain a critical point of such a proximal relaxed primal formulation, we propose the following algorithm:
  • Set n = 1 , ε = 10 4 and z n * 0 .
  • Calculate ( u n , ϕ n , λ n ) V × [ V 0 ] 3 × B such that
    J 1 ( u n , ϕ n , λ n , z n * ) = inf ( u , ϕ , λ ) V × [ V 0 ] 3 × B J 1 ( u , ϕ , λ , z n * ) .
  • Calculate z n + 1 * Y * such that
    J 1 ( u n , ϕ n , λ n , z n + 1 * ) = inf z * Y * J 1 ( u n , ϕ n , λ n , z * ) ,
    so that indeed,
    z n + 1 * = K ( u n f ) .
  • If z n + 1 * z n * < ε , then stop. Otherwise set n : = n + 1 and go to item 2.
We have obtained numerical results for K = 100 and
f ( x ) = 0.0 .
For the optimal solution u ( x ) obtained, please see Figure 35.
At this point we present the software in MAT-LAB we have developed to obtain such numerical results.
************************
  • clear all
    global m8 d u v yo e1 K z
    m8=100;
    d=1/m8;
    e1=0.0007;
    K=100.0;
    for i=1:m8
    yo(i,1)=0.0*sin(pi*i*d)/2;
    z(i,1)=0;
    end;
    for i=1:4*m8+3
    xo(i,1)=0.3;
    x1(i,1)=0.3;
    end;
    k1=1;
    b14=1.0;
    while ( b 14 > 10 4 ) && ( k 1 < 11 )
    k1
    k1=k1+1;
    k=1;
    b12=1.0;
    while ( b 12 > 10 4 ) && ( k < 16 )
    k
    k=k+1;
    X=fminunc(’funMarch24PhaseTC’,xo);
    b12=max(abs(X-xo))
    xo=X;
    u(m8/2,1)
    end;
    b14=max(abs(x1-xo));
    z=K*(u-yo);
    x1=xo;
    u(m8/2,1)
    end;
    for i=1:m8
    x(i,1)=i*d;
    end;
    plot(x,u)
*****************************************
With the auxiliary function "funMarch24PhaseTC"
************************
  • function S=funMarch24PhaseTC(x)
    global m8 d u v L yo e1 K z
    for i=1:m8
    u(i,1)=x(i,1);
    v(i,1)=x(i+m8,1);
    v1(i,1)=x(i+2*m8,1);
    v2(i,1)=x(i+3*m8,1);
    end;
    L1=(sin(x(4*m8+1,1))+1)/2;
    L2=min((sin(x(4*m8+2,1))+1)/2,1-L1);
    L3=min((sin(x(4*m8+3,1))+1)/2,1-L1-L2);
    L4=1-L1-L2-L3;
    u(m8,1)=1/2;
    v(m8,1)=0.0;
    v1(m8,1)=0.0;
    v2(m8,1)=0.0;
    du(1,1)=u(1,1)/d;
    dv(1,1)=v(1,1)/d;
    dv1(1,1)=v1(1,1)/d;
    dv2(1,1)=v2(1,1)/d;
    for i=2:m8
    du(i,1)=(u(i,1)-u(i-1,1))/d;
    dv(i,1)=(v(i,1)-v(i-1,1))/d;
    dv1(i,1)=(v1(i,1)-v1(i-1,1))/d;
    dv2(i,1)=(v2(i,1)-v2(i-1,1))/d;
    end;
    d2u(1,1)= ( 2 * u ( 1 , 1 ) + u ( 2 , 1 ) ) / d 2 ;
    for i=2:m8-1
    d2u(i,1)= ( u ( i + 1 , 1 ) 2 * u ( i , 1 ) + u ( i 1 , 1 ) ) / d 2 ;
    end;
    S=0;
    for i=1:m8
    S=S+ L 1 * ( ( d u ( i , 1 ) + L 1 * d v ( i , 1 ) + L 2 * d v 1 ( i , 1 ) + L 3 * d v 2 ( i , 1 ) d v ( i , 1 ) ) 2 1 ) 2 / 2 ;
    S=S+ L 2 * ( ( d u ( i , 1 ) + L 1 * d v ( i , 1 ) + L 2 * d v 1 ( i , 1 ) + L 3 * d v 2 ( i , 1 ) d v 1 ( i , 1 ) ) 2 1 ) 2 / 2 ;
    S=S+ L 3 * ( ( d u ( i , 1 ) + L 1 * d v ( i , 1 ) + L 2 * d v 1 ( i , 1 ) + L 3 * d v 2 ( i , 1 ) d v 2 ( i , 1 ) ) 2 1 ) 2 / 2 ;
    S=S+ L 4 * ( ( d u ( i , 1 ) + L 1 * d v ( i , 1 ) + L 2 * d v 1 ( i , 1 ) + L 3 * d v 2 ( i , 1 ) ) 2 1 ) 2 / 2 ;
    S=S+ ( u ( i , 1 ) y o ( i , 1 ) ) 2 / 2 ;
    S=S+ K * ( u ( i , 1 ) y o ( i , 1 ) ) 2 / 2 z ( i , 1 ) * ( u ( i , 1 ) y o ( i , 1 ) ) ;
    end;
    for i=1:m8-1
    S=S+ e 1 * d 2 u ( i , 1 ) 2 ;
    end;
******************************

47. A Dual Variational Formulation for a Non-Convex Primal One

Let Ω R 3 be an open, bounded and connected set with a regular boundary denoted by Ω .
Consider the functional J : V R where
J ( u ) = γ 2 Ω u · u d x + α 2 Ω ( u 2 β ) 2 d x u , f L 2 .
Here V = W 0 1 , 2 ( Ω ) , α > 0 , β > 0 , γ > 0 , and f L 2 ( Ω ) Y = Y * .
Denoting Y 1 = Y 1 * = L 2 ( Ω ; R 3 ) , define F 1 : Y 1 R , F 2 : V × Y R and F 3 : Y R by
F 1 ( u ) = γ 2 Ω u · u d x ,
F 2 ( u , v ) = α 2 Ω ( u 2 β ) 2 d x + K 2 Ω u 2 d x u , f L 2 ,
and
F 3 ( u ) = K 2 Ω u 2 d x .
Define also, F 1 : Y 1 * R , F ˜ 2 : Y 1 * × Y * × Y * R and F 3 : Y * R , by
F 1 * ( v 1 * ) = sup v 1 Y 1 { v 1 , v 1 * L 2 F 1 ( v 1 ) } = 1 2 γ Ω | v 1 * | 2 d x ,
F ˜ 2 * ( v 1 * , v 0 * , z * ) = sup ( u , v ) V × Y { u , v 1 * L 2 + u , z * L 2 + v , v 0 * L 2 F 2 ( u , v ) } = 1 2 Ω ( div v 1 * + z * + f ) 2 2 v 0 * + K d x + 1 2 α Ω ( v 0 * ) 2 d x + β Ω v 0 * d x ,
if v 0 * B * , where
B * = { v 0 * Y * : 2 v 0 * K / 2 } .
Moreover,
F 3 * ( z * ) = sup u V { u , z * L 2 F 3 ( u ) } = 1 2 K Ω ( z * ) 2 d x .
At this point we define J * : Y 1 * × B * × Y * R by
J 1 * ( v 1 * , v 0 * , z * ) = F 1 * ( v 1 * ) F ˜ 2 * ( v 1 * , v 0 * , z * ) + F 3 * ( z * ) .
Assume ( v ^ 1 * , v ^ 0 * , z ^ * ) Y 1 * × B * × Y * is such that
δ J * ( v ^ 1 * , v ^ 0 * , z ^ * ) = 0 .
Observe that
J * ( v ^ 1 * , v ^ 0 * , z ^ * ) = F 1 * ( v 1 * ) F ˜ 2 * ( v 1 * , v 0 * , z * ) + F 3 * ( z * ) u , v ^ 1 * L 2 + F 1 ( u ) + u , v ^ 1 * L 2 + u 2 , v ^ 0 * L 2 + K 2 Ω u 2 d x 1 2 α Ω v ^ 0 * d x β Ω v ^ 0 * d x u , f L 2 u , z ^ * L 2 + 1 2 K Ω ( z ^ * ) 2 d x F 1 ( u ) + sup v 0 * Y * u 2 , v 0 * L 2 1 2 α Ω v 0 * d x β Ω v 0 * d x u , f L 2 + K 2 Ω u 2 d x u , z ^ * L 2 + 1 2 K Ω ( z ^ * ) 2 d x = F 1 ( u ) + α 2 Ω ( u 2 β ) 2 d x u , f L 2 + K 2 Ω u z ^ * K 2 d x = J ( u ) + K 2 Ω u z ^ * K 2 d x , u V .
Define now u 0 V by
u 0 = z ^ * K .
From this and (280) we have
J * ( v ^ 1 * , v ^ 0 * , z ^ * ) inf u V J ( u ) + K 2 Ω u u 0 2 d x .
Furthermore, from the variation of J * in v 1 * we obtain
v ^ 1 * γ + div v ^ 1 * + z ^ * + f 2 v ^ 0 * + K = 0 ,
so that
v ^ 1 * = γ div v ^ 1 * + z ^ * + f 2 v ^ 0 * + K .
From the variation of J * in z * , we get
z ^ * K div v ^ 1 * + z ^ * + f 2 v ^ 0 * + K = 0
so that
u 0 = z ^ * K = div v ^ 1 * + z ^ * + f 2 v ^ 0 * + K .
From the variation of J * in v 0 * , we obtain
v ^ 0 * α div v ^ 1 * + z ^ * + f 2 v ^ 0 * + K 2 + β = 0
so that
v ^ 0 * = α ( u 0 2 β ) .
Joining the pieces, we have also
v ^ 1 = γ u 0 ,
z ^ = K u 0 ,
so that from this and
div v ^ 1 * + z ^ * + f = ( 2 v ^ 0 * + K ) u 0 ,
we obtain
γ 2 u 0 + K u 0 + f = α ( u 0 2 β ) 2 u 0 + K u 0 ,
so that
γ 2 u 0 + α ( u 0 2 β ) 2 u 0 f = 0 ,
that is,
δ J ( u 0 ) = 0 .
Finally, from the Legendre transform proprieties, we also obtain
F 1 * ( v ^ 1 * ) = u 0 , v ^ 1 * L 2 F 1 ( u 0 ) ,
F ˜ 2 ( v ^ 1 , v ^ 0 * , z ^ * ) = u 0 , v ^ 1 * L 2 + u 0 , z ^ * L 2 + 0 , v ^ 0 * L 2 F 2 ( u 0 , 0 )
and
F 3 * ( z * ) = u 0 , z ^ * L 2 F 3 ( u 0 ) .
Therefore
J * ( v ^ 1 * , v ^ 0 * , z ^ * ) = F 1 * ( v ^ 1 * ) F ˜ 2 * ( v ^ 1 * , v ^ 0 * , z ^ * ) + F 3 * ( z ^ * ) = F 1 ( u 0 ) + F 2 ( u 0 , 0 ) F 3 ( u 0 ) = J ( u 0 ) .
Observe now that from δ J ( u 0 ) = 0 , for K > 0 sufficiently large, we have
J ( u 0 ) = inf u V J ( u ) + K 2 Ω ( u u 0 ) 2 d x .
Joining the pieces we have got
J ( u 0 ) = inf u V J ( u ) + K 2 Ω ( u u 0 ) 2 d x = J * ( v ^ 1 * , v ^ 0 * , z ^ * ) .
We have obtained numerical results for the case A, where γ = 0 . 1 , α = 3 . 0 , β = 5 . 0 , f ( x ) = 10 . 0 and K = 120 .
For the optimal solution u ( x ) , where
u ( x ) = ( v 1 * ) + z * + f 2 v 0 * + K ,
please see Figure (Figure 36).
Here we present the software in MATLAB through which we have obtained such results.
*************************************
  • clear all
    global m8 d yo z1 K e1 dv1 dv2 v3 v4 v1 v2 A A3 B L u
    m8=100;
    d=1/m8;
    A3=0.1;
    A=3.0;
    B=5.0;
    K=120;
    e1=0.0007;
    for i=1:m8
    yo(i,1)=10.0;
    z1(i,1)=0.0;
    end;
    L=1/2;
    for i=1:2*m8
    xo(i,1)=3.0;
    end;
    for k1=1:30
    k1
    k=1;
    b12=1.0;
    while ( b 12 > 10 4 ) && ( k < 15 )
    k
    k=k+1;
    X=fminunc(’funMarch24LGA7’,xo);
    b12=max(abs(X-xo))
    xo=X;
    u(m8/2,1)
    end;
    for i=1:m8-1
    z1(i,1)=K*(dv1(i,1)+z1(i,1)+yo(i,1))/(2*v2(i,1)+K);
    end;
    end;
    for i=1:m8
    x(i,1)=i*d;
    end;
    plot(x,u);
*****************************
With the auxiliary function "funMarch24LGA7"
**********************************
  • function S=funMarch24LGA7(x)
    global m8 d yo z1 z2 K e1 dv1 dv2 v3 v4 v1 v2 A A3 B L u
    for i=1:m8
    v1(i,1)=x(i,1);
    v2(i,1)=x(i+m8,1);
    end;
    for i=1:m8-1
    dv1(i,1)=(v1(i+1,1)-v1(i,1))/d;
    end;
    S=0;
    for i=1:m8-1
    S=S+ v 1 ( i , 1 ) 2 / 2 / A 3 + 1 / 2 * ( d v 1 ( i , 1 ) + z 1 ( i , 1 ) + y o ( i , 1 ) ) 2 / ( 2 * v 2 ( i , 1 ) + K ) ;
    S=S+ v 2 ( i , 1 ) * B + v 2 ( i , 1 ) 2 / 2 / A ;
    end;
    for i=1:m8-1
    u(i,1)=(dv1(i,1)+z1(i,1)+yo(i,1))/(2*v2(i,1)+K);
    end;
    u(m8,1)=0;
***********************************

48. A Convex Dual Variational Formulation for a Relaxed Non-Convex Primal One

Let Ω = [ 0 , 1 ] R and consider a functional J : V R where
J ( u ) = 1 2 Ω ( ( u ) 2 1 ) 2 d x + 1 2 Ω ( u f ) 2 d x ,
where
V = { u W 1 , 2 ( Ω ) : u ( 0 ) = 0 and u ( 1 ) = 1 / 2 } .
Denoting V 0 = W 0 1 , 2 ( Ω ) , we define J 1 : V × V 0 × [ 0 , 1 ] R where
J 1 ( u , ϕ , λ ) = λ 2 Ω ( ( u ( 1 λ ) ϕ ) 2 1 ) 2 d x + ( 1 λ ) 2 Ω ( ( u + λ ϕ ) 2 1 ) 2 d x + 1 2 Ω ( u f ) 2 d x .
Observe that
J 1 ( u , ϕ , λ ) = ( u ( 1 λ ) ϕ ) 2 1 , v 3 * L 2 + λ 2 Ω ( ( u ( 1 λ ) ϕ ) 2 1 ) 2 d x ( u + λ ϕ ) 2 1 , v 4 * L 2 + ( 1 λ ) 2 Ω ( ( u + λ ϕ ) 2 1 ) 2 d x + ( u ( 1 λ ) ϕ ) 2 1 , v 3 * L 2 u ( 1 λ ) ϕ , v 1 * L 2 + ( u + λ ϕ ) 2 1 , v 4 * L 2 u + λ ϕ , v 2 * L 2 + u ( 1 λ ) ϕ , v 1 * L 2 + u + λ ϕ , v 2 * L 2 + 1 2 Ω ( u f ) 2 d x .
Therefore
J 1 ( u , ϕ , λ ) inf v 3 Y v 3 , v 3 * L 2 + λ 2 Ω ( v 3 ) 2 d x + inf v 4 Y v 4 , v 4 * L 2 + ( 1 λ ) 2 Ω ( v 4 ) 2 d x + inf v ˜ 3 Y { v ˜ 3 , v 1 * L 2 + v ˜ 3 2 1 , v 3 * L 2 + inf v ˜ 4 Y { v ˜ 4 , v 1 * L 2 + v ˜ 4 2 1 , v 3 * L 2 + inf ( u , ϕ ) V × V 0 u ( 1 λ ) ϕ , ( v 1 * ) L 2 u + λ ϕ , ( v 2 * ) L 2 + 1 2 Ω ( u f ) 2 d x + v 1 * ( 1 ) u ( 1 ) + v 2 * ( 1 ) u ( 1 ) = 1 2 λ Ω ( v 3 * ) 2 d x 1 2 ( 1 λ ) Ω ( v 4 * ) 2 d x Ω v 3 * d x Ω v 4 * d x Ω ( v 1 * ) 2 4 v 3 * d x Ω ( v 2 * ) 2 4 v 4 * d x 1 2 Ω ( ( v 1 * ) + λ f ) 2 d x 1 2 Ω ( ( v 2 * ) + ( 1 λ ) f ) 2 d x J * ( v 1 * , v 2 * , v 3 * , v 4 * , λ ) ,
( u , ϕ , λ ) V × V 0 × [ 0 , 1 ] , ( v 1 * , v 2 * , v 3 * , v 4 * ) [ Y * ] 2 × B * , where
B * = { ( v 3 * , v 4 * ) Y * × Y * : v 3 * > 0 and v 4 * > 0 , in Ω } ,
and
J * ( v 1 * , v 2 * , v 3 * , v 4 * , λ ) = 1 2 λ Ω ( v 3 * ) 2 d x 1 2 ( 1 λ ) Ω ( v 4 * ) 2 d x Ω v 3 * d x Ω v 4 * d x Ω ( v 1 * ) 2 4 v 3 * d x Ω ( v 2 * ) 2 4 v 4 * d x 1 2 Ω ( ( v 1 * ) + λ f ) 2 d x 1 2 Ω ( ( v 2 * ) + ( 1 λ ) f ) 2 d x .
From such results, we may infer that
inf ( u , ϕ , λ ) V × V 0 × [ 0 , 1 ] J 1 ( u , ϕ , λ ) inf λ [ 0 , 1 ] sup ( v 1 * , v 2 * , v 3 * , v 4 * ) [ Y * ] × B * J * ( v 1 * , v 2 * , v 3 * , v 4 * , λ ) .
We have developed numerical results for the cases f ( x ) = sin ( π x ) / 2 and f ( x ) = 0
For the corresponding optimal solution u ( x ) for the case f ( x ) = sin ( π x ) / 2 , please see Figure 37.
For the corresponding optimal solution u ( x ) for the case f ( x ) = 0 , please see Figure 38.
Here we present the software in MATLAB through which we have obtained such numerical results.
**************************
  • clear all
    global m8 d yo u L v1 v2 v3 v4 dv1 dv2 K dz1 z1 e1
    m8=100;
    d=1/m8;
    K=1.0;
    e1=0.0007;
    L=1/2;
    for i=1:m8
    yo(i,1)=0.0*sin(pi*i*d)/2;
    end;
    for i=1:4*m8
    xo(i,1)=0.8;
    end;
    x1(1,1)=1/2;
    for k1=1:12
    k1
    k=1;
    b12=1.0;
    while ( b 12 > 10 4 ) && ( k < 15 )
    k
    k=k+1;
    X=fminunc(’funMarch24A18’,xo);
    b12=max(abs(X-xo))
    u(m8/2,1)
    xo=X;
    end;
    X1=fminunc(’funMarch24A19’,x1);
    x1=X1;
    u(m8/2,1)
    end;
    for i=1:m8
    x(i,1)=i*d;
    end;
    plot(x,u);
************************
With the auxiliary functions "funMarch24A18" and "funMarch24A19":
*************************
  • function S=funMarch24A18(x)
    global m8 d yo u e1 v1 v2 v3 v4 dv1 dv2 L
    for i=1:m8
    v1(i,1)=x(i,1);
    v2(i,1)=x(i+m8,1);
    v3(i,1)=x(i+2*m8,1);
    v4(i,1)=x(i+3*m8,1);
    end;
    for i=1:m8-1
    dv1(i,1)=(v1(i+1,1)-v1(i,1))/d;
    dv2(i,1)=(v2(i+1,1)-v2(i,1))/d;
    end;
    S=0;
    for i=1:m8-1
    S=S+ ( v 1 ( i , 1 ) ) 2 / ( 2 * v 3 ( i , 1 ) 2 ) / 2 + v 3 ( i , 1 ) 4 / 2 / ( L + e 1 ) + v 3 ( i , 1 ) 2 + ( d v 1 ( i , 1 ) + L * y o ( i , 1 ) ) 2 / 2 + v 1 ( i , 1 ) 2 / 2 / ( L + e 1 ) ;
    S=S+ ( v 2 ( i , 1 ) ) 2 / ( 2 * v 4 ( i , 1 ) 2 ) / 2 + v 4 ( i , 1 ) 4 / 2 / ( ( 1 L ) + e 1 ) + v 4 ( i , 1 ) 2 ;
    S=S+ ( d v 2 ( i , 1 ) + ( 1 L ) * y o ( i , 1 ) ) 2 / 2 + v 2 ( i , 1 ) 2 / 2 / ( ( 1 L ) + e 1 ) ;
    end;
    S=S-v1(m8,1)/2/d-v2(m8,1)/2/d;
    for i=1:m8-1
    u(i,1)=L*(dv1(i,1)+L*yo(i,1))+(1-L)*(dv2(i,1)+(1-L)*yo(i,1));
    end;
    u(m8,1)=1/2;
****************************
*******************************
  • function S1=funMarch24A19(x)
    global m8 d yo e1 v1 v2 v3 v4 dv1 dv2 L u
    L=(sin(x(1,1))+1)/2;
    S=0;
    for i=1:m8-1
    S=S+ ( v 1 ( i , 1 ) ) 2 / ( 2 * v 3 ( i , 1 ) 2 ) / 2 + v 3 ( i , 1 ) 4 / 2 / ( L + e 1 ) + v 3 ( i , 1 ) 2 + ( d v 1 ( i , 1 ) + L * y o ( i , 1 ) ) 2 / 2 + v 1 ( i , 1 ) 2 / 2 / ( L + e 1 ) ;
    S=S+ ( v 2 ( i , 1 ) ) 2 / ( 2 * v 4 ( i , 1 ) 2 ) / 2 + v 4 ( i , 1 ) 4 / 2 / ( ( 1 L ) + e 1 ) + v 4 ( i , 1 ) 2
    S=S+ ( d v 2 ( i , 1 ) + ( 1 L ) * y o ( i , 1 ) ) 2 / 2 + v 2 ( i , 1 ) 2 / 2 / ( ( 1 L ) + e 1 ) ;
    end;
    S=S-v1(m8,1)/2/d-v2(m8,1)/2/d;
    S1=-S;
***************************

49. A Dual Variational Formulation for the Shape Optimization of a Beam Model

Let Ω [ 0 , 1 ] R be the horizontal axis of a straight beam with a variable thickness H ( x ) .
Consider the problem of minimizing a relaxed functional J : V × [ 0 , 1 ] × B R , where
J ( w , λ , L 1 , L 2 ) = λ E 0 2 Ω b 12 ( H ( L 1 ) ( 1 λ ) H 1 ( L 2 ) ) 3 w x x 2 d x + ( 1 λ ) E 0 2 Ω b 12 ( H ( L 1 ) + λ H 1 ( L 2 ) ) 3 w x x 2 d x ,
subject to
λ E 0 b 12 ( H ( L 1 ) ( 1 λ ) H 1 ( L 2 ) ) 3 w x x x x + ( 1 λ ) E 0 b 12 ( H ( L 1 ) + λ H 1 ( L 2 ) ) 3 w x x x x P = 0 , in Ω .
Here
H ( x ) = L 1 ( x ) h 0 ,
H 1 ( x ) = L 2 ( x ) h 0 ,
h 0 = 0 . 2 m , b = 0 . 15 m , E 0 = 10 7 Pa , P = 400 N .
Also, for a simply supported beam,
V = { w W 2 , 2 ( Ω ) : w ( 0 ) = w x x ( 0 ) = w ( 1 ) = w x x ( 1 ) = 0 } ,
B = ( L 1 , L 2 ) : Ω R 2 measurable : 0.3 L 1 1 , 0.7 L 2 0.7 , in Ω , Ω L 1 ( x ) d x = 0.61 and Ω L 2 ( x ) d x = 0 .
Moreover, we define Y = Y * = L 2 ( Ω ) , and
A = ( w , λ , L 1 , L 2 ) V × [ 0 , 1 ] × B : λ E 0 b 12 ( H ( L 1 ) ( 1 λ ) H 1 ( L 2 ) ) 3 w x x x x + ( 1 λ ) E 0 b 12 ( H ( L 1 ) + λ H 1 ( L 2 ) ) 3 w x x x x P = 0 , in Ω .
Observe that
inf ( w , λ , L 1 , L 2 ) A J ( w , λ , L 1 , L 2 ) = inf ( λ , L 1 , L 2 ) [ 0 , 1 ] × B sup w ^ V inf w V J ( w , λ , L 1 , L 2 ) w ^ , λ E 0 b 12 ( H ( L 1 ) ( 1 λ ) H 1 ( L 2 ) ) 3 w x x x x + ( 1 λ ) E 0 b 12 ( H ( L 1 ) + λ H 1 ( L 2 ) ) 3 w x x x x P L 2 = inf ( λ , L 1 , L 2 ) [ 0 , 1 ] × B sup w ^ V inf w V λ E 0 2 Ω b 12 ( H ( L 1 ) ( 1 λ ) H 1 ( L 2 ) ) 3 w x x 2 d x + ( 1 λ ) E 0 2 Ω b 12 ( H ( L 1 ) + λ H 1 ( L 2 ) ) 3 w x x 2 d x w ^ , λ E 0 b 12 ( H ( L 1 ) ( 1 λ ) H 1 ( L 2 ) ) 3 w x x x x + ( 1 λ ) E 0 b 12 ( H ( L 1 ) + λ H 1 ( L 2 ) ) 3 w x x x x P L 2 = inf ( λ , L 1 , L 2 ) [ 0 , 1 ] × B sup w ^ V λ E 0 2 Ω b 12 ( H ( L 1 ) ( 1 λ ) H 1 ( L 2 ) ) 3 w ^ x x 2 d x ( 1 λ ) E 0 2 Ω b 12 ( H ( L 1 ) + λ H 1 ( L 2 ) ) 3 w ^ x x 2 d x + w ^ , P L 2 = inf ( λ , L 1 , L 2 ) [ 0 , 1 ] × B inf ( M 1 , M 2 ) C * 1 2 λ E 0 b / 12 Ω ( M 1 ) 2 ( H ( L 1 ) ( 1 λ ) H 1 ( L 2 ) ) 3 d x + 1 2 ( 1 λ ) E 0 b / 12 Ω ( M 1 ) 2 ( H ( L 1 ) + λ H 1 ( L 2 ) ) 3 d x ,
where
C * = { ( M 1 , M 2 ) Y * × Y * : ( M 1 ) x x + ( M 2 ) x x + P = 0 , in Ω } .
We have obtained numerical results through the following algorithm. It is worth highlighting the convergence criterion in this software slightly differs from the one in the algorithm.
  • Set n = 1 , ε = 10 4 and ( L 1 ) n 1 / 2 , ( L 2 ) n 0 . 1 , λ n = 1 / 2 .
  • Calculate w n V such that
    λ n E 0 b 12 ( H ( ( L 1 ) n ) ( 1 λ ) H 1 ( ( L 2 ) n ) ) 3 ( w n ) x x x x + ( 1 λ n ) E 0 b 12 ( H ( ( L 1 ) n ) + λ H 1 ( ( L 2 ) n ) ) 3 ( w n ) x x x x P = 0 , in Ω ,
  • Calculate λ n + 1 [ 0 , 1 ] such that
    J ( w n , λ n + 1 , ( L 1 ) n , ( L 2 ) n ) = inf λ [ 0 , 1 ] J ( ( w n , λ , ( L 1 ) n , ( L 2 ) n ) .
  • Calculate ( ( L 1 ) n + 1 , ( L 2 ) n + 1 ) B such that
    J * ( ( M 1 ) n , ( M 2 ) n , λ n + 1 , ( L 1 ) n + 1 , ( L 2 ) n + 1 ) = inf ( L 1 , L 2 ) B J * ( ( M 1 ) n , ( M 2 ) n , λ n + 1 , L 1 , L 2 ) ,
    where
    ( M 1 ) n = λ n + 1 E 0 b 12 ( H ( ( L 1 ) n ) ( 1 λ n + 1 ) ( L 2 ) n ) 3 ( w n ) x x ,
    ( M 2 ) n = ( 1 λ n + 1 ) E 0 b 12 ( H ( ( L 1 ) n ) + λ n + 1 ( L 2 ) n ) 3 ( w n ) x x ,
    and
    J * ( M 1 , M 2 ) = 1 2 λ E 0 b / 12 Ω ( M 1 ) 2 ( H ( L 1 ) ( 1 λ ) H 1 ( L 2 ) ) 3 d x + 1 2 ( 1 λ ) E 0 b / 12 Ω ( M 2 ) 2 ( H ( L 1 ) + λ H 1 ( L 2 ) ) 3 d x .
  • If
    ( ( L 1 ) n + 1 , ( L 2 ) n + 1 ) ( ( L 1 ) n , ( L 2 ) n < ε ,
    then stop, otherwise n : = n + 1 and go to item 2.
We have obtained numerical results for a case A with the constant values above specified.
For the optimal solution L 1 ( x ) , please see Figure 39.
Here we present the software in MATLAB through which we have obtained such results.
********************************
  • clear all
    global m8 d yo u L1 L2 ho Eo B L H H1 Ho Ho1
    m8=100;
    d=1/m8;
    P=400;
    Eo= 10 7 ;
    for i=1:m8 yo(i,1)=P; end;
    ho=0.20;
    B=0.15;
    for i=1:m8
    L1(i,1)=1/2;
    L2(i,1)=0.3;
    uo(i,1)=0.1;
    Ho(i,1)=L1(i,1)*ho;
    Ho1(i,1)=0.1*L2(i,1)*ho;
    end;
    L=1/2;
    for i=1:m8
    H(i,1)=L1(i,1)*ho;
    H1(i,1)=L2(i,1)*ho;
    end;
    for i=1:2*m8
    xo(i,1)=0.3;
    end;
    x1(1,1)=1/2;
    A=zeros(2*m8,2*m8);
    for i=1:m8
    A(1,i)=1.0;
    A(2,i+m8)=1.0;
    end;
    b=zeros(2*m8,1);
    b(1,1)=m8*0.61;
    for i=1:m8
    lb(i,1)=0.3;
    lb(i+m8,1)=-0.7;
    end;
    for i=1:m8
    ub(i,1)=1;
    ub(i+m8,1)=0.7;
    end;
    i=1;
    m12=2;
    m50(i)=1/m12;
    z(i)= m 50 ( i ) * ( y o ( i , 1 ) * d 2 ) ;
    for i=2:m8-1
    m12=2-m50(i-1);
    m50(i)=1/m12;
    z(i)= m 50 ( i ) * ( y o ( i , 1 ) * d 2 + z ( i 1 ) ) ;
    end;
    v(m8,1)=0;
    for i=1:m8-1
    v(m8-i,1)=m50(m8-i)*v(m8-i+1,1)+z(m8-i);
    end;
    k1=1;
    b14=1.0;
    while ( b 14 > 10 4 ) && ( k 1 < 15 )
    k1
    k1=k1+1;
    for i=1:m8
    y1(i,1)= v ( i , 1 ) / ( E o * L * B / 12 * ( H ( i , 1 ) ( 1 L ) * H 1 ( i , 1 ) ) 3 + E o * ( 1 L ) * B / 12 * ( H ( i , 1 ) + L * H 1 ( i , 1 ) ) 3 ) ;
    end;
    i=1;
    m12=2;
    m60(i)=1/m12;
    z1(i)= m 60 ( i ) * ( y 1 ( i , 1 ) * d 2 ) ;
    for i=2:m8-1
    m12=2-m60(i-1);
    m60(i)=1/m12;
    z1(i)= m 60 ( i ) * ( y 1 ( i , 1 ) * d 2 + z 1 ( i 1 ) ) ;
    end;
    u(m8,1)=0;
    for i=1:m8-1
    u(m8-i,1)=m60(m8-i)*u(m8-i+1)+z1(m8-i);
    end;
    k=1;
    b12=1.0;
    while ( b 12 > 10 4 ) && ( k < 100 )
    k
    k=k+1;
    X=fmincon(’funMarch2024Beam1’,xo,[],[],A,b,lb,ub);
    b12=abs(max(xo-X))
    xo=X;
    L1(m8/2,1)
    end;
    Ho=H;
    Ho1=H1;
    X1=fminunc(’funMarch2024Beam2’,x1);
    x1=X1;
    b14=max(abs(u-uo))
    uo=u;
    end;
    for i=1:m8
    x(i,1)=i*d;
    end;
    plot(x,L1);
    *********************
With the auxiliary function "funMarch2024Beam1"
****************************************
  • function S1=funMarch2024Beam1(x)
    global m8 d yo u L1 L2 ho Eo B L Ho Ho1
    for i=1:m8
    L1(i,1)=x(i,1);
    L2(i,1)=x(i+m8,1);
    end;
    d2u(1,1)= ( 2 * u ( 1 , 1 ) + u ( 2 , 1 ) ) / d 2 ;
    for i=2:m8-1
    d2u(i,1)= ( u ( i + 1 , 1 ) 2 * u ( i , 1 ) + u ( i 1 , 1 ) ) / d 2 ;
    end;
    for i=1:m8
    H(i,1)=L1(i,1)*ho;
    H1(i,1)=L2(i,1)*ho;
    end;
    S=0;
    for i=1:m8-1
    S=S+ L * ( E o * B / 12 * ( H o ( i , 1 ) ( 1 L ) * H o 1 ( i , 1 ) ) 3 * d 2 u ( i , 1 ) ) 2 / ( E o * B / 12 * ( H ( i , 1 ) ( 1 L ) * H 1 ( i , 1 ) ) 3 ) ;
    S=S+ ( 1 L ) * ( E o * B / 12 * ( H o ( i , 1 ) + L * H o 1 ( i , 1 ) ) 3 * d 2 u ( i , 1 ) ) 2 / ( E o * B / 12 * ( H ( i , 1 ) + L * H 1 ( i , 1 ) ) 3 ) ;
    end;
    S1=S;
    ********************************
And the auxiliary function "funMarch2024Beam2"
****************************************
  • function S=funMarch2024Beam2(x)
    global m8 d yo u L1 L2 ho Eo B L Ho Ho1
    L=(sin(x(1,1))+1)/2;
    d2u(1,1)= ( 2 * u ( 1 , 1 ) + u ( 2 , 1 ) ) / d 2 ;
    for i=2:m8-1
    d2u(i,1)= ( u ( i + 1 , 1 ) 2 * u ( i , 1 ) + u ( i 1 , 1 ) ) / d 2 ;
    end; for i=1:m8
    H(i,1)=L1(i,1)*ho;
    H1(i,1)=L2(i,1)*ho;
    end;
    S=0;
    for i=1:m8-1
    S=S+ L * E o * B / 12 * ( H ( i , 1 ) ( 1 L ) * H 1 ( i , 1 ) ) 3 * d 2 u ( i , 1 ) 2 ;
    S=S + ( 1 L ) * E o * B / 12 * ( H ( i , 1 ) + L * H 1 ( i , 1 ) ) 3 * d 2 u ( i , 1 ) 2 ;
    end;
    ****************************

50. A Dual Variational Formulation for a Relaxed Primal Formulation Related to a Shape Optimization Model in Elasticity

Let Ω R 3 be an open, bounded and connected set with a regular (Lipschitzian) boundary denoted by Ω .
Consider the problem of minimizing a relaxed functional J : V × [ 0 , 1 ] × B R where
J ( u , λ , λ 1 , λ 2 ) = 1 2 Ω H i j k l ( λ , λ 1 ( x ) , λ 2 ( x ) ) e i j ( u ) e k l ( u ) d x ,
subject to
( H i j k l ( λ , λ 1 ( x ) , λ 2 ( x ) ) e k l ( u ) ) , j + f i = 0 , in Ω , i { 1 , 2 , 3 } .
Here for simplicity V = W 0 1 , 2 ( Ω ; R 3 ) , Y = Y * = L 2 ( Ω ; R 3 ) , Y 1 = Y 1 * = L 2 ( Ω ; R 3 × 3 ) , and f L 2 ( Ω ; R 3 ) .
Also, u = ( u 1 , u 2 , u 3 ) V denotes the field of displacements resulting from the action of f,
{ e i j ( u ) } = 1 2 ( u i , j + u j , i ) , i , j { 1 , 2 , 3 } ,
and E b E ( λ , λ 1 , λ 2 ) E a , E a E b > 0 , where λ 1 ( x ) = 1 corresponds to the presence of a stronger material with Young modulus E a at the point x Ω . Moreover, λ 1 ( x ) = 0 corresponds to the presence of a much weaker material with elasticity model E b , simulating a void space at the point x Ω . On the other hand, λ and λ 2 ( x ) are a real parameter and a function related to the relaxation process for the minimization of J in λ 1 .
Furthermore,
E ( λ , λ 1 ( x ) , λ 2 ( x ) ) = λ [ ( λ 1 ( x ) ( 1 λ ) λ 2 ( x ) ) 3 E a + ( 1 ( λ 1 ( x ) ( 1 λ ) λ 2 ( x ) ) ) 3 E b ] + ( 1 λ ) [ ( λ 1 ( x ) + λ λ 2 ( x ) ) 3 E a + ( 1 ( λ 1 ( x ) + λ λ 2 ( x ) ) ) 3 E b ] ,
H i j k l ( λ , λ 1 ( x ) , λ 2 ( x ) ) = E ( λ , λ 1 ( x ) , λ 2 ( x ) ) A i j k l ,
where
A i j k l = λ ˜ δ i j δ k l + μ ˜ ( δ i k δ j l + δ i l δ j k ) ,
i , j , k , l { 1 , 2 , 3 } .
Here { δ i j } is the Kronecker delta and λ ˜ > 0 , μ ˜ > 0 are appropriate real constants.
At this point we define
B = ( λ 1 , λ 2 ) : Ω R 2 measurable : 0 λ 1 ( x ) 1 , 0.8 λ 2 ( x ) 0.8 , in Ω , Ω λ 1 ( x ) d x = c 0 V o l ( Ω ) , Ω λ 2 ( x ) d x = 0 ,
and
A = { ( u , λ , λ 1 , λ 2 ) V × [ 0 , 1 ] × B : ( H i j k l ( λ , λ 1 , λ 2 ) e k l ( u ) ) , j + f i = 0 , in Ω , i { 1 , 2 , 3 } } .
Observe that
inf ( u , λ , λ 1 , λ 2 ) A J ( u , λ , λ 1 , λ 2 ) = inf ( λ , λ 1 , λ 2 ) [ 0 , 1 ] × B sup u ^ V inf u V J ( u , λ , λ 1 , λ 2 ) + u ^ i , ( H i j k l ( λ , λ 1 , λ 2 ) e k l ( u ) ) j + f i L 2 = inf ( λ , λ 1 , λ 2 ) [ 0 , 1 ] × B sup u ^ V inf u V 1 2 Ω H i j k l ( λ , λ 1 , λ 2 ) e i j ( u ) e k l ( u ) d x + u ^ i , ( H i j k l ( λ , λ 1 , λ 2 ) e k l ( u ) ) j + f i L 2 = inf ( λ , λ 1 , λ 2 ) [ 0 , 1 ] × B sup u ^ V 1 2 Ω H i j k l ( λ , λ 1 , λ 2 ) e i j ( u ^ ) e k l ( u ^ ) d x + u ^ i , f i L 2 = inf ( λ , λ 1 , λ 2 ) [ 0 , 1 ] × B inf σ C * 1 2 Ω H i j k l ( λ , λ 1 , λ 2 ) ¯ σ i j σ k l d x ,
where
{ H i j k l ( λ , λ 1 , λ 2 ) ¯ } = { H i j k l ( λ , λ 1 , λ 2 ) } 1
in an appropriate tensor sense and
C * = { σ = { σ i j } Y 1 * : σ i j , j + f i = 0 , in Ω , i { 1 , 2 , 3 } } .
We have obtained numerical results concerning the optimal shape of a two-dimensional beam though the following algorithm:
  • Set n = 1 , ε = 10 4 , λ n = 1 / 2 , ( λ 1 ) n ( x ) 1 / 2 , ( λ 2 ) n ( x ) 0 .
  • Calculate u n V such that
    ( H i j k l ( λ n , ( λ 1 ) n , ( λ 2 ) n ) e k l ( u n ) ) , j + f i = 0 , in Ω , i { 1 , 2 , 3 } .
  • Calculate λ n + 1 [ 0 , 1 ] such that
    J ( u n , λ n + 1 , ( λ 1 ) n , 0 ) = inf λ [ 0 , 1 ] { J ( u n , λ , ( λ 1 ) n , 0 ) } .
  • Calculate ( ( λ 1 ) n + 1 , ( λ 2 ) n + 1 ) B such that
    J ( u n , λ n + 1 , ( λ 1 ) n + 1 , ( λ 2 ) n + 2 ) = inf ( λ 1 , λ 2 ) B { J ( u n , λ n + 1 , λ 1 , λ 2 ) } .
  • Set ( λ 2 ) n + 1 0 .
  • If ( λ 1 ) n + 1 ( λ 1 ) n ε , then stop. Otherwise n : = n + 1 and go to item 2.
We developed numerical results for a two-dimensional beam, in a two-dimensional elasticity context for two cases, namely, case A and case B.
For the case A we consider a two-dimensional beam of dimensions 1 m × 0 . 5 m , clamped at x = 0 and with a vertical load of P = 42000000 ( 4 ) 500 j applied to the point ( x 0 , y 0 ) = ( 1 , 0 . 25 ) .
For the case B, we consider a a two-dimensional beam of dimensions 1 m × 0 . 5 m , simply supported at ( x , y ) = ( 0 , 0 ) and ( x , y ) = ( 1 , 0 ) , with a vertical load P = 42000000 500 j applied to the point ( x 0 , y 0 ) = ( 1 / 3 , 0 . 5 ) .
Denoting u = ( u , v ) , for both cases we define the strain tensor as
e ( u ) = ( e x ( u ) , e y ( u ) , e x y ( u ) ) T ,
where e x ( u ) = u x , e y ( u ) = v y , and
e x y ( u ) = 1 2 ( u y + v x ) .
We also set E a = 205 10 9 P a and E b = 300 P a , ν = 0 . 33 and c 0 = 0 . 6091 for both the cases.
Moreover the stress tensor σ is given by
σ = H ( e ( u ) ) ,
where
H = E ( λ , λ 1 ( x ) , λ 2 ( x ) ) 1 ν 2 1 ν 0 ν 1 0 0 0 1 2 ( 1 ν ) .
For the optimal shape obtained through λ 1 for the case A, please see Figure 40.
For the optimal shape obtained through λ 1 for the case B, please see Figure 41.
Here we present the software through which we have obtained such results, in a finite differences context for the case B.
We highlight the convergence criterion in the software is a little different from the one in the algorithm above described.
**************************
  • clear all
    global P m8 d w Ea Eb Lo d1 z1 m9 du1 du2 dv1 dv2 c3 Lo1 L u v
    m8=24;
    m9=22;
    c3=0.95;
    d=1.0/m8;
    d1=0.50/m9;
    Ea= 410 * 10 6 * 500 ;
    Eb=300;
    w=0.30;
    P=-42000000*500;
    z1=(m8-1)*(m9-1);
    A3=zeros(2*z1,2*z1);
    for i=1:z1
    A3(1,i)=1.0;
    A3(2,i+z1)=1.0;
    end;
    L=1/2;
    b=zeros(2*z1,1);
    b(1,1)=c3*z1;
    for i=1:z1
    uo(i,1)=0.0;
    uo(i+z1,1)=-0.80;
    end;
    for i=1:z1
    u1(i,1)=1.0;
    u1(i+z1,1)=0.80;
    end;
    for i=1:m9-1
    for j=1:m8-1
    Lo(i,j)=c3;
    Lo1(i,j)=0.1*c3;
    end;
    end;
    for i=1:z1*2
    x1(i,1)=c3*z1;
    end;
    x3(1,1)=1/2;
    for i=1:4*m8*m9
    xo(i,1)=0.000;
    end;
    xw=xo;
    xv=Lo;
    for k2=1:22
    c3=0.98*c3;
    b(1,1)=c3*z1;
    k2
    b14=1.0;
    k3=0;
    while ( b 14 > 10 3 . 5 ) && ( k 3 < 5 )
    k3=k3+1;
    b12=1.0;
    k=0;
    while ( b 12 > 10 4 . 0 ) && ( k < 120 )
    k=k+1;
    k2
    k3
    k
    X=fminunc(’funbeamMarch24’,xo); xo=X;
    b12=max(abs(xw-xo))
    xw=X;
    end;
    X1=fminunc(’funbeamMarch24A1’,x3);
    x3=X1;
    for i=1:m9-1
    for j=1:m8-1
    E1= 3 * L * ( ( L o ( i , j ) ( 1 L ) * L o 1 ( i , j ) ) 2 * E a ( 1 ( L o ( i , j ) ( 1 L ) * L o 1 ( i , j ) ) ) 2 * E b ) ;
    E1=E1+ 3 * ( 1 L ) * ( ( L o ( i , j ) + L * L o 1 ( i , j ) ) 2 * E a ( 1 ( L o ( i , j ) + L * L o 1 ( i , j ) ) ) 2 * E b ) ;
    E2= 3 * L * ( L o ( i , j ) ( 1 L ) * L o 1 ( i , j ) ) 2 * E a * ( ( 1 L ) ) ( 1 ( L o ( i , j ) ( 1 L ) * L o 1 ( i , j ) ) ) 2 * E b * ( ( 1 L ) ) ;
    E2=E2+ 3 * ( 1 L ) * ( ( L o ( i , j ) + L * L o 1 ( i , j ) ) 2 * E a * L ( 1 ( L o ( i , j ) + L * L o 1 ( i , j ) ) ) 2 * E b * L ) ;
    ex=du1(i,j);
    ey=dv2(i,j);
    exy=1/2*(dv1(i,j)+du2(i,j));
    Sx1= E 1 * ( e x + w * e y ) / ( 1 w 2 ) ;
    Sy1= E 1 * ( w * e x + e y ) / ( 1 w 2 ) ;
    Sxy1= E 1 / ( 2 * ( 1 + w ) ) * e x y ;
    Sx2= E 2 * ( e x + w * e y ) / ( 1 w 2 ) ;
    Sy2= E 2 * ( w * e x + e y ) / ( 1 w 2 ) ;
    Sxy2= E 2 / ( 2 * ( 1 + w ) ) * e x y ;
    dc31(i,j)=-(Sx1*ex+Sy1*ey+2*Sxy1*exy);
    dc32(i,j)=-(Sx2*ex+Sy2*ey+2*Sxy2*exy);
    end;
    end;
    for i=1:m9-1
    for j=1:m8-1
    f(j+(i-1)*(m8-1))=dc31(i,j);
    f((m9-1)*(m8-1)+j+(i-1)*(m8-1))=dc32(i,j);
    end;
    end;
    for k1=1:1
    k1
    X1=linprog(f,[],[],A3,b,uo,u1,x1);
    x1=X1;
    end;
    for i=1:z1
    x1(i+z1,1)=0;
    end;
    for i=1:m9-1
    for j=1:m8-1
    Lo(i,j)=X1(j+(m8-1)*(i-1));
    Lo1(i,j)=X1((m8-1)*(m9-1)+j+(m8-1)*(i-1))*0.0;
    end;
    end;
    b14=max(max(abs(Lo-xv)))
    xv=Lo;
    colormap(gray); imagesc(-Lo); axis equal; axis tight; axis off;pause(1e-6)
    end;
    end;
*******************************
With the auxiliary function "funbeamMarch24"
*********************************
  • function S=funbeamMarch24(x)
    global P m8 d w u v Ea Eb Lo d1 m9 du1 du2 dv1 dv2 Lo1 L
    for i=1:m9
    for j=1:m8
    u(i,j)=x(j+(m8)*(i-1));
    v(i,j)=x(m8*m9+(i-1)*m8+j);
    end;
    end;
    u(m9-1,1)=0; v(m9-1,1)=0; u(m9-1,m8-1)=0; v(m9-1,m8-1)=0;
    for i=1:m9-1
    for j=1:m8-1
    du1(i,j)=(u(i,j+1)-u(i,j))/d;
    du2(i,j)=(u(i+1,j)-u(i,j))/d1;
    dv1(i,j)=(v(i,j+1)-v(i,j))/d;
    dv2(i,j)=(v(i+1,j)-v(i,j))/d1;
    end;
    end;
    S=0;
    for i=1:m9-1
    for j=1:m8-1
    E1= L * ( ( L o ( i , j ) ( 1 L ) * L o 1 ( i , j ) ) 3 * E a + ( 1 ( L o ( i , j ) ( 1 L ) * L o 1 ( i , j ) ) ) 3 * E b ) ;
    E2= ( 1 L ) * ( ( L o ( i , j ) + L * L o 1 ( i , j ) ) 3 * E a + ( 1 ( L o ( i , j ) + L * L o 1 ( i , j ) ) ) 3 * E b ) ;
    ex=du1(i,j);
    ey=dv2(i,j);
    exy=1/2*(dv1(i,j)+du2(i,j));
    Sx= ( E 1 + E 2 ) * ( e x + w * e y ) / ( 1 w 2 ) ;
    Sy= ( E 1 + E 2 ) * ( w * e x + e y ) / ( 1 w 2 ) ;
    Sxy= ( E 1 + E 2 ) / ( 2 * ( 1 + w ) ) * e x y ;
    S=S+1/2*(Sx*ex+Sy*ey+2*Sxy*exy);
    end;
    end;
    S=S*d*d1-P*v(2,(m8)/3)*d*d1;
*******************************
And the auxiliary function "funbeamMarch24A1"
*********************************
  • function S1=funbeamMarch24A1(x)
    global P m8 d w u v Ea Eb Lo d1 m9 du1 du2 dv1 dv2 L Lo1
    L=(sin(x(1,1))+1)/2;
    for i=1:m9-1
    for j=1:m8-1
    du1(i,j)=(u(i,j+1)-u(i,j))/d;
    du2(i,j)=(u(i+1,j)-u(i,j))/d1;
    dv1(i,j)=(v(i,j+1)-v(i,j))/d;
    dv2(i,j)=(v(i+1,j)-v(i,j))/d1;
    end;
    end;
    S=0;
    for i=1:m9-1
    for j=1:m8-1
    E1= L * ( ( L o ( i , j ) ( 1 L ) * L o 1 ( i , j ) ) 3 * E a + ( 1 ( L o ( i , j ) ( 1 L ) * L o 1 ( i , j ) ) ) 3 * E b ) ;
    E2= ( 1 L ) * ( ( L o ( i , j ) + L * L o 1 ( i , j ) ) 3 * E a + ( 1 ( L o ( i , j ) + L * L o 1 ( i , j ) ) ) 3 * E b ) ;
    ex=du1(i,j);
    ey=dv2(i,j);
    exy=1/2*(dv1(i,j)+du2(i,j));
    Sx= ( E 1 + E 2 ) * ( e x + w * e y ) / ( 1 w 2 ) ;
    Sy= ( E 1 + E 2 ) * ( w * e x + e y ) / ( 1 w 2 ) ;
    Sxy= ( E 1 + E 2 ) / ( 2 * ( 1 + w ) ) * e x y ;
    S=S+1/2*(Sx*ex+Sy*ey+2*Sxy*exy);
    end;
    end;
    S1=S;
*********************************

51. An Existence Result for a General Parabolic Non-Linear Equation

Let Ω R m be an open, bounded and connected set with a regular (Lipschitzian) boundary denoted by Ω .
Consider the parabolic non-linear equation
u t = ε 2 u + g ( u ) + j = 1 m g j ( u ) u x j + f , in Ω × ( 0 , T ) , u ( x , 0 ) = u ^ 0 , in Ω , u = 0 , on Ω × [ 0 , T ] .
Here ε > 0 , f L 2 ( [ 0 , T ] , W 1 , 2 ( Ω ) ) L ( Ω × [ 0 , T ] ) ,   u ^ 0 H 0 1 ( Ω ) L ( Ω ) , where t denotes time and [ 0 , T ] is a time interval.
Also g : R R and g j : R R are continuous functions neither necessarily linear nor convex, j { 1 , , m } .
We assume there exist K 33 > 0 and K 1 > 0 such that
g K 33 m ( Ω ) 1 / 2 ,
g j K 1 m ,
j { 1 , , n } .
At this point, we recall that fixing γ > 0 ,
( I d γ 2 ) 1 : L 2 ( Ω ) H 0 1 ( Ω )
is a bounded and linear operator, so that for each h L 2 ( Ω ) there exists a unique u H 0 1 ( Ω ) such that
( I d γ 2 ) u = h .
In such a case we denote
u = ( I d γ 2 ) 1 h ,
so that
u 1 , 2 , Ω ( I d γ 2 ) 1 h 0 , 2 , Ω .
Moreover, fixing N N and defining
Δ t N = T N ,
in a partial finite differences context, discretizing in t consider the approximate equation system
u n + 1 u n Δ t N = ε 2 u n + 1 + g ( u n ) + j = 1 m g j ( u n ) ( u n ) x j + f n , in Ω ,
n { 0 , 1 , , N 1 } .
From such a system, for n = 0 , we obtain
u 1 u ^ 0 = ε 2 ( u 1 ) Δ t N + g ( u ^ 0 ) Δ t N + j = 1 m g j ( u ^ 0 ) ( u ^ 0 ) x j Δ t N + f 0 Δ t N .
Hence
u 1 = ( I d ε ( 2 ) Δ t N ) 1 u ^ 0 + g ( u ^ 0 ) Δ t N + j = 1 m g j ( u ^ 0 ) ( u ^ 0 ) x j Δ t N + f 0 Δ t N ,
so that
u 1 1 , 2 , Ω ( I d ε ( 2 ) Δ t N ) 1 × u ^ 0 0 , 2 , Ω + g ( u ^ 0 ) 0 , 2 , Ω Δ t N + j = 1 m g j ( u ^ 0 ) ( u ^ 0 ) x j 0 , 2 , Ω Δ t N + f 0 0 , 2 , Ω Δ t N .
Observe that there exists K 2 > 0 such that f , Ω × [ 0 , T ] K 2 so that
f n 1 , 2 , Ω K 36 , n { 0 , 1 , , N 1 } ,
for some appropriate K 36 > 0 .
From such results and the hypotheses, we may infer that
u 1 1 , 2 , Ω ( I d ε ( 2 ) Δ t N ) 1 ( u ^ 0 1 , 2 , Ω + K 33 Δ t N + K 1 u ^ 0 1 , 2 , Ω Δ t N + K 36 Δ t N ) ( I d ε ( 2 ) Δ t N ) 1 ( u ^ 0 1 , 2 , Ω + K 1 u ^ 0 1 , 2 , Ω Δ t N + K 3 Δ t N ) ,
where
K 3 = K 33 + K 36 ,
so that
u 1 1 , 2 , Ω α 1 u ^ 0 1 , 2 , Ω + α 2 ,
where
α 1 = ( I d ε ( 2 ) Δ t N ) 1 ( 1 + K 1 Δ t N ) ,
and
α 2 = ( I d ε ( 2 ) Δ t N ) 1 K 3 Δ t N .
In fact, generically we may similarly obtain
u n + 1 1 , 2 , Ω α 1 u n 1 , 2 , Ω + α 2 ,
n { 0 , 1 , , N 1 } .
From such a result, inductively we may obtain
u j 1 , 2 , Ω ( α 1 ) j u ^ 0 1 , 2 , Ω + k = 0 j 1 α 1 k α 2 .
In particular for j = N , we get
u N 1 , 2 , Ω ( α 1 ) N u ^ 0 1 , 2 , Ω + k = 0 N 1 α 1 k α 2 = ( α 1 ) N u ^ 0 1 , 2 , Ω + 1 α 1 N 1 α 1 α 2 = I d ε ( 2 ) T N 1 N 1 + K 1 T N N u ^ 0 1 , 2 , Ω + 1 α 1 N 1 α 1 α 2 .
Observe that
I d ε ( 2 ) T N 1 N 1 + K 1 T N N 1 + K 1 T N N e K 1 T , as N .
Also,
α 2 1 α 1 = I d ε ( 2 ) T N 1 K 3 T N 1 α 1 K 3 T N | 1 α 1 | = K 3 T N 1 I d ε ( 2 ) T N 1 1 + K 1 T N = K 3 N T 1 I d ε ( 2 ) T N 1 1 + K 1 T N = K 3 N T I d ε ( 2 ) T N 1 1 + 1 N T + K 1 = K 3 N T I d ε ( 2 ) T N 1 1 N T + K 1 N T K 1 = = K 3 I d ε ( 2 ) T N 1 1 N T K 1 I d ε ( 2 ) T N 1 1 K 1 = = K 3 I d + j = 1 ε ( 2 ) T N j 1 N T K 1 I d ε ( 2 ) T N 1 1 K 1 = K 3 K 1 + I d + j = 1 ε ( 2 ) T N j 1 N T + I d ε ( 2 ) T N 1 1 K 1 K 3 K 1 + I d j = 1 ε ( 2 ) T N j 1 N T + I d ε ( 2 ) T N 1 1 K 1 K 3 K 1 + I d j = 1 ε ( 2 ) T N j 1 N T + I d ε ( 2 ) T N 1 1 K 1 K 3 K 1 j = 1 ε ( 2 ) T N j N T + I d ε ( 2 ) T N 1 1 K 1 K 3 K 1 ε ( 2 ) 1 ε 2 T N + I d ε ( 2 ) T N 1 1 K 1 K 3 | K 1 ε ( 2 ) | , as N .
From such results we may infer that
( 1 α 1 N ) α 2 1 α 1 ( 1 + α 1 N ) α 2 1 α 1 ,
so that
lim sup N ( 1 α 1 N ) α 2 1 α 1 ( 1 + e K 1 T ) K 3 | K 1 ε 2 | .
From these results, denoting now more generically u n u n N joining the pieces, we have got
lim sup N u N N 1 , 2 , Ω e K 1 T u ^ 0 1 , 2 , Ω + ( 1 + e K 1 T ) K 3 | K 1 ε 2 | .
Consequently, we may infer that there exists K 4 > 0 such that
u j N 1 , 2 , Ω K 4 , j { 0 , 1 , , N } , N N .
Define now
u 0 N ( x , t ) = u n N ( x ) n + 1 t Δ t N + u n + 1 N ( x ) t Δ t N n ,
if t [ n Δ t N , ( n + 1 ) Δ t N ] , ( x , t ) Ω × [ 0 , T ] .
Observe that
u 0 N ( x , t ) = u n N ( x ) , if t = n Δ t N , n { 0 , 1 , , N } ,
and
u 0 N ( x , t ) t = u n + 1 N u n N Δ t N = ε 2 u n + 1 N + g ( u n N ) + j = 1 m g j ( u n N ) ( u n N ) x j + f n ,
if t [ n Δ t N , ( n + 1 ) Δ t N ] , ( x , t ) Ω × [ 0 , T ] .
Fix φ C c ( Ω ) .
Thus, fixing t [ n Δ t N , ( n + 1 ) Δ t N ] , we have
u 0 N t , φ L 2 ε | u n + 1 N , φ L 2 | + | g ( u n N ) , φ L 2 | + Ω j = 1 m g j ( u n N ) ( u n N ) x j φ d x + | φ , f n L 2 | ε u n + 1 N 1 , 2 , Ω φ 1 , 2 , Ω + K 1 u n N 1 , 2 , Ω φ 1 , 2 , Ω + K 3 φ 1 , 2 , Ω K 5 φ 1 , 2 , Ω , φ C c ( Ω ) ,
for some appropriate K 5 > 0 .
Since φ C c ( Ω ) is arbitrary, we may conclude that
u 0 N t H 1 ( Ω ) K 6 , N N ,
uniformly in t on [ 0 , T ] , for some appropriate constant K 6 > 0 .
Also, from the definition of u 0 N we have that there exists K 7 > 0 such that
u 0 N 1 , 2 , Ω K 7 , N N
also uniformly in t on [ 0 , T ] .
From such results, there exist u 0 L 2 ( [ 0 , T ] , H 0 1 ( Ω ) ) and v 0 L 2 ( [ 0 , T ] ; H 1 ( Ω ) ) such that
u 0 N u 0 , weakly in L 2 ( ( 0 , T ) ; W 1 , 2 ( Ω ) ) ,
and
u 0 N t v 0 , weakly - star in L 2 ( [ 0 , T ] , H 1 ( Ω ) ) ,
so that we may easily obtain
v 0 = u 0 t
in a distributional sense.
At this point, we provide more details about this last result.
Fix t ( 0 , T ) . Thus, there exists n { 0 , 1 , , N 1 } such that t [ n Δ t N , ( n + 1 ) Δ t N ] .
Let φ C c ( Ω × ( 0 , T ) ) .
From this, we may infer that
Ω u 0 N t φ ( x , t ) d x = Ω u n + 1 N u n N Δ t N φ ( x , t ) d x ε Ω | u n + 1 N · φ | d x + Ω | g ( u n N ) φ ( x , t ) | d x + Ω j = 1 m g j ( u n N ) ( u n N ) x j φ d x + Ω | f n φ | d x ( K 8 u n N 1 , 2 , Ω + K 20 ) φ 1 , 2 , Ω K 9 φ 1 , 2 , Ω ,
for some appropriate constants K 8 > 0 , K 9 > 0 , K 20 > 0 .
Hence,
0 T Ω u 0 N t φ ( x , t ) d x d x K 9 Ω φ 1 , 2 , Ω d t K 19 φ 1 , 2 , Ω × ( 0 , T ) ,
for some appropriate K 19 > 0 .
Since such a φ C c ( Ω × ( 0 , T ) ) is arbitrary, we may infer that
u 0 N t H 1 ( Ω × ( 0 , T ) ) K 15 ,
for N N , for some K 15 > 0 .
From such a result and from the Banach-Alaoglu Theorem, there exists v 0 H 1 ( Ω × ( 0 , T ) ) such that, up to a not relabeled subsequence
u 0 N t v 0 , weakly - star in H 1 ( Ω × ( 0 , T ) ) .
Therefore,
0 T Ω u 0 N t φ d x d t 0 T Ω v 0 φ d x d t ,
as N , φ H 0 1 ( Ω × ( 0 , T ) ) .
On the other hand
u 0 N 0 , 2 , Ω × ( 0 , T ) K 16 ,
N N , for some K 16 > 0 .
From this and the Kakutani Theorem, there exists u 0 L 2 ( Ω × ( 0 , T ) ) such that, up to a not relabeled subsequence,
u 0 N u 0 , weakly in L 2 ( Ω × ( 0 , T ) ) .
Now fix again φ C c ( Ω × ( 0 , T ) ) .
Observe that
0 T Ω u 0 φ t d x d t = lim N 0 T Ω u 0 N φ t d x d t = lim N 0 T Ω u 0 N t φ d x d t = 0 T Ω v 0 φ d x d t ,
Since such a φ C c ( Ω × ( 0 , T ) ) is arbitrary, we may infer that
v 0 = u 0 t
in a distributional sense.
Moreover, from such results we may also obtain, again up to a subsequence,
lim N Ω u 0 N t φ d x = Ω u 0 t φ d x ,
φ H 0 1 ( Ω ) .
Observe also that, as a consequence of the Rellich-Kondrashov theorem, through appropriate subsequences, we have
u 0 N k ( t ) u 0 ( x , t ) , strongly in L 2 ( Ω ) , for almost all t [ 0 , T ] .
so that, up to subsequences,
u 0 N k ( t ) ( x , t ) u 0 ( x , t ) , a . e . in Ω , for almost all t [ 0 , T ] .
Here we emphasise the sequence { N k ( t ) } N may depends on t.
Since g is continuous we have that
g ( u 0 N k ( t ) ( x , t ) ) g ( u 0 ( x , t ) ) , a . e . in Ω , for almost all t [ 0 , T ] .
Fix t ( 0 , T ) .
Let ε > 0 . From the Egorov Theorem, there exists a closed set F such that m ( Ω F ) ε and k 0 N such that if k > k 0 , then
| g ( u 0 N k ( t ) ( x , t ) ) g ( u 0 ( x , t ) ) | ε , for almost all x F .
Let φ C c ( Ω ) . Observe now that
Ω ( g ( u 0 N k ( t ) ( x , t ) ) g ( u 0 ( x , t ) ) ) φ d x Ω | g ( u 0 N k ( t ) ( x , t ) ) g ( u 0 ( x , t ) ) | | φ | d x = F | g ( u 0 N k ( t ) ( x , t ) ) g ( u 0 ( x , t ) ) | | φ | d x + Ω F | g ( u 0 N k ( t ) ( x , t ) ) g ( u 0 ( x , t ) ) | | φ | d x F ε φ d x + Ω | g ( u 0 N k ( t ) ( x , t ) ) g ( u 0 ( x , t ) ) | | φ | χ Ω F d x ε φ m ( Ω ) + ( g ( u 0 N k ( t ) ) 0 , 2 , Ω + g ( u 0 ) 0 , 2 , Ω ) φ 0 , 4 , Ω χ Ω F 0 , 4 , Ω ε φ m ( Ω ) + K 21 φ 0 , 4 , Ω m ( Ω F ) 1 / 4 ε φ m ( Ω ) + K 21 φ 0 , 4 , Ω ε 1 / 4 , k > k 0 ,
for some appropriate constant K 21 > 0 which does not depend on t.
Since such a ε > 0 is arbitrary, we may infer that
Ω g ( u 0 N k ( t ) ) φ d x Ω g ( u 0 ) φ d x , as k ,
φ C c ( Ω ) .
Similarly, fixing j { 1 , , n } , since g j is continuous we have that
g j ( u 0 N k ( t ) ( x , t ) ) g j ( u 0 ( x , t ) ) , a . e . in Ω , for almost all t [ 0 , T ] .
Fix again t ( 0 , T )
Let ε > 0 (a new value). From the Egorov Theorem, there exists a closed set F 1 such that m ( Ω F 1 ) ε and k 0 N such that if k > k 0 , then
| g j ( u 0 N k ( t ) ( x , t ) ) g j ( u 0 ( x , t ) ) | ε , for almost all x F 1 .
Observe now that
Ω | g j ( u 0 N k ( t ) ( x , t ) ) g j ( u 0 ( x , t ) ) | 2 d x F 1 | g j ( u 0 N k ( t ) ( x , t ) ) g j ( u 0 ( x , t ) ) | 2 d x + Ω F 1 | g j ( u 0 N k ( t ) ( x , t ) ) g j ( u 0 ( x , t ) ) | 2 d x F 1 ε 2 d x + Ω | g j ( u 0 N k ( t ) ( x , t ) ) g j ( u 0 ( x , t ) ) | 2 χ Ω F 1 d x ε 2 m ( Ω ) + 2 K 1 2 Ω χ Ω F 1 d x ε 2 m ( Ω ) + 2 K 1 2 ε , k > k 0 .
Since such a ε > 0 is arbitrary, we may infer that
Ω | g j ( u 0 N k ( t ) ) g j ( u 0 ) | 2 d x 0 , as k ,
j { 1 , , n } .
Select again φ C c ( Ω ) . Since
g j ( u 0 N k ( t ) ) g j ( u 0 ) 0 , 2 , Ω 0 , as k
and
u 0 N k ( t ) u 0 , weakly in L 2 ( Ω ; R m ) ,
we obtain,
Ω g j ( u 0 N k ( t ) ) ( u 0 N k ( t ) ) x j φ d x Ω g j ( u 0 ) ( u 0 ) x j φ d x Ω g j ( u 0 N k ( t ) ) ( u 0 N k ( t ) ) x j φ d x Ω g j ( u 0 ) ( u 0 N k ( t ) ) x j φ d x + Ω g j ( u 0 ) ( u 0 N k ( t ) ) x j φ d x Ω g j ( u 0 ) ( u 0 ) x j φ d x g j ( u 0 N k ( t ) ) g j ( u 0 ) 0 , 2 , Ω K 7 φ + Ω g j ( u 0 ) ( u 0 N k ( t ) ) x j φ d x Ω g j ( u 0 ) ( u 0 ) x j φ d x 0 , as k ,
j { 1 , , n } .
From such results, we have
0 = lim k Ω u 0 N k ( t ) t φ d x + ε Ω u 0 N k ( t ) · φ d x Ω g ( u 0 N k ( t ) ) φ d x j = 1 m Ω g j ( u 0 N k ( t ) ) ( u 0 N k ( t ) ) x j φ d x Ω f N k ( t ) φ d x = Ω u 0 t φ d x + ε Ω u 0 · φ d x Ω g ( u 0 ) φ d x j = 1 m Ω g j ( u 0 ) ( u 0 ) x j φ d x Ω f φ d x .
so that, from this and by the density of C c ( Ω ) in H 0 1 ( Ω ) , we have got
Ω u 0 t φ d x + ε Ω u 0 · φ d x Ω g ( u 0 ) φ d x j = 1 m Ω g j ( u 0 ) ( u 0 ) x j φ d x Ω f φ d x = 0 , φ H 0 1 ( Ω ) ,
a . e . on [ 0 , T ] .
Observe now that
( Ω × ( 0 , T ) ) = Ω × [ 0 , T ] [ 0 , T ] × Ω ¯ .
Let φ C c ( Ω × ( 0 , T ) ) .
Hence
lim N 0 T Ω u 0 N t φ d x d t = 0 T Ω u 0 t φ d x d t .
From this, since C c ( Ω × ( 0 , T ) ) is dense L 2 ( Ω × ( 0 , T ) ) we may infer that
lim N 0 T Ω u 0 N t φ d x d t = 0 T Ω u 0 t φ d x d t ,
φ L 2 ( Ω × ( 0 , T ) ) .
Let φ C ( Ω × [ 0 , T ] ) such that
φ ( x , T ) = 0 , in Ω .
From such results, we may obtain
lim N 0 T Ω u 0 N t φ d x d t = lim N 0 T Ω u 0 N φ t d x d t Ω u 0 N ( x , 0 ) φ ( x , 0 ) d x = 0 T Ω u 0 φ t d x d t Ω u 0 ( x , 0 ) φ ( x , 0 ) d x .
However, since u 0 N u 0 , weakly in L 2 ( Ω × ( 0 , T ) ) , we obtain
lim N 0 T Ω u 0 N φ t d x d t = 0 T Ω u 0 φ t d x d t .
From these last results, we may infer that
Ω u ^ 0 φ ( x , 0 ) d x = lim N Ω u 0 N ( x , 0 ) φ ( x , 0 ) d x = Ω u 0 ( x , 0 ) φ ( x , 0 ) d x ,
so that
Ω u ^ 0 ( x ) φ ( x , 0 ) d x = Ω u 0 ( x , 0 ) φ ( x , 0 ) d x ,
φ C ( Ω × [ 0 , T ] ) such that φ ( x , T ) = 0 , in Ω .
Therefore, we may infer that u 0 ( x , 0 ) = u ^ 0 ( x ) in this specified weak sense.
Similarly, it may be proven that
u 0 = 0 , on Ω × [ 0 , T ] ,
in an appropriate weak sense.
Hence, we have obtained that u 0 is a solution, in a weak sense, of the parabolic non-linear equation in question.

52. An Existence Result for a General Hyperbolic Non-Linear Equation

Let Ω R m be an open, bounded and connected set with a regular (Lipschitzian) boundary denoted by Ω .
Consider the hyperbolic non-linear equation
2 u t 2 = ε 2 u + g ( u ) + f , in Ω × ( 0 , T ) , u ( x , 0 ) = u ^ 0 , in Ω , u ( x , T ) = u f , in Ω , u = 0 , on Ω × [ 0 , T ] .
Here ε > 0 , f L 2 ( [ 0 , T ] , W 1 , 2 ( Ω ) ) L ( Ω × [ 0 , T ] ) ,   u ^ 0 , u f H 0 1 ( Ω ) L ( Ω ) , where t denotes time and [ 0 , T ] is a time interval.
Also g : R R is a continuous function neither necessarily linear nor convex.
We assume there exists K 33 > 0 such that
g K 33 m ( Ω ) 1 / 2 ,
Fixing N N and defining
Δ t N = T N ,
in a partial finite differences context, discretizing in t consider the approximate equation system
u n + 1 2 u n + u n 1 Δ t N 2 = ε 2 u n + g ( u n ) + f n , in Ω ,
n { 1 , , N 1 } .
From such a system, for n = 1 , we obtain
u 2 2 u 1 + u ^ 0 = ε 2 ( u 1 ) Δ t N 2 + g ( u 1 ) Δ t N 2 + f 1 Δ t N 2 .
Hence
( 2 I d u + ε 2 Δ t N 2 ) u 1 = u 2 + u ^ 0 g ( u 1 ) Δ t N 2 f 1 Δ t N 2 ,
so that
u 1 1 , 2 , Ω ( 2 I d + ε ( 2 ) Δ t N 2 ) 1 × u 2 0 , 2 , Ω + u ^ 0 0 , 2 , Ω + g ( u 1 ) 0 , 2 , Ω Δ t N 2 + f 1 0 , 2 , Ω Δ t N 2 .
Observe that there exists K 2 > 0 such that f , Ω × [ 0 , T ] K 2 so that
f n 1 , 2 , Ω K 3 , n { 0 , 1 , , N 1 } ,
for some appropriate K 3 > 0 .
From such results and the hypotheses, we may infer that
u 1 1 , 2 , Ω ( 2 I d + ε ( 2 ) Δ t N 2 ) 1 ( u 2 1 , 2 , Ω + K 33 Δ t N 2 + u ^ 0 1 , 2 , Ω + K 3 Δ t N 2 ) ( 2 I d + ε ( 2 ) Δ t N 2 ) 1 ( u 2 1 , 2 , Ω + u ^ 0 1 , 2 , Ω + K 85 Δ t N 2 ) ,
where K 85 = K 33 + K 3 .
On the other hand, through a symbolic auxiliary notation, we have
( 2 I d + ε ( 2 ) Δ t N ) 1 = 1 ( 2 I d + ε ( 2 ) Δ t N 2 ) = 1 2 ( I d + ε ( 2 ) Δ t N 2 / 2 ) = 1 2 I d ε ( 2 ) Δ t N 2 / 2 I d + ε ( 2 ) Δ t N 2 / 2 ,
so that
( 2 I d + ε ( 2 ) Δ t N ) 1 1 2 + ε ( 2 ) Δ t N 2 / 4 ( I d + ε ( 2 ) Δ t N 2 / 2 ) .
Now denote
θ N = ε ( 2 ) ( I d + ε ( 2 ) Δ t N 2 / 2 ) .
Thus,
( 2 I d + ε ( 2 ) Δ t N ) 1 1 2 + θ N Δ t N 2 4 ,
so that
u 1 1 , 2 , Ω 1 2 + θ N Δ t N 2 4 ( u 2 1 , 2 , Ω + u ^ 0 1 , 2 , Ω + K 85 Δ t N 2 ) .
Consequently, from such results, we may infer that
1 2 + θ N Δ t N 2 4 1 u 1 1 , 2 , Ω ( u 2 1 , 2 , Ω + u ^ 0 1 , 2 , Ω + K 85 Δ t N 2 ) ,
so that
2 1 θ N Δ t N 2 / 2 ( 1 + θ N Δ t N 2 / 2 ) u 1 1 , 2 , Ω ( u 2 1 , 2 , Ω + u ^ 0 1 , 2 , Ω + K 85 Δ t N 2 ) .
Therefore,
2 θ N Δ t N 2 ( 1 + θ N Δ t N 2 / 2 ) u 1 1 , 2 , Ω ( u 2 1 , 2 , Ω + u ^ 0 1 , 2 , Ω + K 85 Δ t N 2 ) .
Let ε 1 R be such that
0 < ε 1 max { ε , 1 } .
Define α ^ = ε 2 and observe that
θ N ( 1 + θ N Δ t N 2 / 2 ) α ^ , as N .
Hence, there exists N 0 N such that if N > N 0 , then
θ N ( 1 + θ N Δ t N 2 / 2 ) α ^ < ε 1 .
From these results, if N > N 0 , we have
2 θ N Δ t N 2 ( 1 + θ N Δ t N 2 / 2 ) ( 2 ( α ^ + ε 1 ) Δ t N 2 ) > 0 .
Therefore, defining α = α ^ + ε 1 , we have got,
2 α Δ t N 2 u 1 1 , 2 , Ω ( u 2 1 , 2 , Ω + u ^ 0 1 , 2 , Ω + K 85 Δ t N 2 ) .
so that
u 1 1 , 2 , Ω α 1 u 2 1 , 2 , Ω + β 1 u ^ 0 1 , 2 , Ω + γ 1 ,
where
α 1 = ( 2 α Δ t N 2 ) 1 ,
β 1 = α 1
and γ 1 = α 1 K 85 Δ t N 2 .
Reasoning inductively, for n 2 having
u n 1 1 , 2 , Ω α n 1 u n 1 , 2 , Ω + β n 1 u ^ 0 1 , 2 , Ω + γ n 1 ,
we are going to obtain α n , β n and γ n .
Similarly as above, we may obtain
( 2 α Δ t N 2 ) u n 1 , 2 , Ω u n + 1 1 , 2 , Ω + u n 1 1 , 2 , Ω + K 85 Δ t n 2 , u n + 1 1 , 2 , Ω + α n 1 u n 1 , 2 , Ω + β n 1 u ^ 0 1 , 2 , Ω + γ n 1 + K 85 Δ t n 2 .
Thus,
( 2 α Δ t N 2 α n 1 ) u n 1 , 2 , Ω u n + 1 1 , 2 , Ω + β n 1 u ^ 0 1 , 2 , Ω + γ n 1 + K 85 Δ t N 2 .
Consequently,
u n 1 , 2 , Ω α n u n + 1 1 , 2 , Ω + β n u ^ 0 1 , 2 , Ω + γ n ,
where
α n = 1 2 α Δ t N 2 α n 1 ,
β n = α n β n 1 ,
and
γ n = α n ( γ n 1 + K 85 Δ t N 2 ) .
We recall that α = ε 2 + ε 1 . Here we assume T 1 and
α T 2 1 2 .
Consider the sequence { b n } R such that
b 1 = 1 / 2 ,
and
b n + 1 = 1 2 b n , n N .
We may easily obtain by induction that
b n = n n + 1 .
Define
a n = b n 1 = n 1 n , n 2 .
Observe that
a n + 2 α T 2 N N 1 N + 2 α T 2 N N 1 N + 1 N = 1 , n { 1 , , N 1 } .
Observe that
α 1 1 2 α T 2 N 2 = 1 2 + 1 2 α T 2 N 2 1 2 1 2 + α T 2 N 2 a 1 + α T N + α T 2 N 2 .
At this point we shall prove by induction that
α n a n + α T N + n α T 2 N 2 , n { 1 , , N 1 } .
For n = 1 we have already proved it above.
Suppose now that for n 1 , we have
α n a n + α T N + n α T 2 N 2 .
Observe that
α n + 1 = 1 2 α T 2 N 2 α n 1 = 1 2 a n + 1 2 α T 2 N 2 α n 1 1 2 a n = a n + 1 + 1 2 α T 2 N 2 α n 1 2 a n a n + 1 + a n + α n + α T 2 N 2 a n + 1 + α T N + n α T 2 N 2 + α T 2 N 2 = a n + 1 + α T N + ( n + 1 ) α T 2 N 2 .
The induction is complete, indeed we have proven that
α n a n + α T N + n α T 2 N 2 , n { 1 , , N 1 } .
Thus, we have obtained
α n a n + α T N + n α T 2 N 2 a n + α T 2 N + α T 2 N a n + 2 α T 2 N 1 , n { 1 , N 1 } .
Summarizing,
0 α n 1 , n { 1 , , N 1 } .
Now denoting more generically α n N = α n we may infer that
0 α n N 1 , n { 1 , , N 1 } , N > N 0 .
From such results we may also obtain that there exist K 15 > 0 and K 16 > 0 such that
| β n N | K 15 ,
and
| γ n N | K 16 ,
n { 1 , N 1 } , N > N 0 .
We recall that
u N N = u f ,
so that since
u N 1 N 1 , 2 , Ω α N 1 N u N 1 , 2 , Ω + β N 1 N u ^ 0 1 , 2 , Ω + γ N 1 N ,
from this and these last results we may infer that
u n N 1 , 2 , Ω K 18 ,
n { 0 , , N 1 } , N > N 0 , for some appropriate real constant K 18 > 0 .
Define now
W N ( x , t ) = u n + 1 N 2 u n N + u n 1 N Δ t N 2 ,
if ( x , t ) Ω × ( n Δ t N , ( n + 1 ) Δ t N ] , ( x , t ) Ω × [ 0 , T ] , and
u 0 N ( x , t ) = u ^ 0 ( x ) + ( u 1 N ) ( x ) t + 0 t 0 τ W N ( x , τ 1 ) d τ 1 d τ ,
where ( u 1 N ) ( x ) is such that
u 0 N ( x , T ) = u f ( x ) .
Here we highlight that
2 u 0 N ( x , t ) t 2 = W N ( x , t ) = u n + 1 N 2 u n N + u n 1 N Δ t N 2 ,
if ( x , t ) Ω × ( n Δ t N , ( n + 1 ) Δ t N ] , ( x , t ) Ω × [ 0 , T ] .
Observe that
2 u 0 N ( x , t ) t 2 = u n + 1 N 2 u n N + u n 1 N Δ t N 2 = ε 2 u n N + g ( u n N ) + f n ,
if t ( n Δ t N , ( n + 1 ) Δ t N ] , ( x , t ) Ω × [ 0 , T ] .
Fix φ C c ( Ω ) .
Thus, fixing t ( n Δ t N , ( n + 1 ) Δ t N ] , we have
2 u 0 N t 2 , φ L 2 ε | u n N , φ L 2 | + | g ( u n N ) , φ L 2 | + | φ , f n L 2 | ε u n N 1 , 2 , Ω φ 1 , 2 , Ω + K 19 u n N 1 , 2 , Ω φ 1 , 2 , Ω + K 25 φ 1 , 2 , Ω K 26 φ 1 , 2 , Ω , φ C c ( Ω ) ,
for some appropriate K 26 > 0 .
Since φ C c ( Ω ) is arbitrary, we may conclude that
2 u 0 N t 2 H 1 ( Ω ) K 6 , N > N 0 ,
uniformly in t on [ 0 , T ] , for some appropriate constant K 6 > 0 .
Also, from the definition of u 0 N we have that there exists K 7 > 0 such that
u 0 N 1 , 2 , Ω K 7 , N > N 0
also uniformly in t on [ 0 , T ] .
From such results, there exist u 0 L 2 ( [ 0 , T ] , H 0 1 ( Ω ) ) and v 0 L 2 ( [ 0 , T ] ; H 1 ( Ω ) ) such that
u 0 N u 0 , weakly in L 2 ( ( 0 , T ) ; W 1 , 2 ( Ω ) ) ,
and
2 u 0 N t 2 v 0 , weakly - star in L 2 ( [ 0 , T ] , H 1 ( Ω ) ) ,
so that we may easily obtain
v 0 = 2 u 0 t 2
in a distributional sense.
At this point, we provide more details about this last result.
Fix t ( 0 , T ) . Thus, there exists n { 0 , 1 , , N 1 } such that t ( n Δ t N , ( n + 1 ) Δ t N ] .
Let φ C c ( Ω × ( 0 , T ) ) .
From this, we may infer that
Ω 2 u 0 N t 2 φ ( x , t ) d x = Ω u n + 1 N 2 u n N + u n 1 N Δ t N 2 φ ( x , t ) d x ε Ω | u n N · φ | d x + Ω | g ( u n N ) φ ( x , t ) | d x + Ω | f n φ | d x ( K 8 ( u n N 1 , 2 , Ω + K 20 ) φ 1 , 2 , Ω K 9 φ 1 , 2 , Ω ,
for some appropriate constants K 8 > 0 , K 9 > 0 , K 20 > 0 .
Hence,
0 T Ω 2 u 0 N t 2 φ ( x , t ) d x d x K 9 Ω φ 1 , 2 , Ω d t K 19 φ 1 , 2 , Ω × ( 0 , T ) ,
for some appropriate K 19 > 0 .
Since such a φ C c ( Ω × ( 0 , T ) ) is arbitrary, we may infer that
2 u 0 N t 2 H 1 ( Ω × ( 0 , T ) ) K 15 ,
for N > N 0 , for some K 15 > 0 .
From such a result and from the Banach-Alaoglu Theorem, there exists v 0 H 1 ( Ω × ( 0 , T ) ) such that, up to a not relabeled subsequence
2 u 0 N t 2 v 0 , weakly - star in H 1 ( Ω × ( 0 , T ) ) .
Therefore,
0 T Ω 2 u 0 N t 2 φ d x d t 0 T Ω v 0 φ d x d t ,
as N , φ H 0 1 ( Ω × ( 0 , T ) ) .
On the other hand
u 0 N 0 , 2 , Ω × ( 0 , T ) K 16 ,
N > N 0 , for some K 16 > 0 .
From this and the Kakutani Theorem, there exists u 0 L 2 ( Ω × ( 0 , T ) ) such that, up to a not relabeled subsequence,
u 0 N u 0 , weakly in L 2 ( Ω × ( 0 , T ) ) .
Now fix again φ C c ( Ω × ( 0 , T ) ) .
Observe that
0 T Ω u 0 φ t t d x d t = lim N 0 T Ω u 0 N φ t t d x d t = lim N 0 T Ω 2 u 0 N t 2 φ d x d t = 0 T Ω v 0 φ d x d t ,
Since such a φ C c ( Ω × ( 0 , T ) ) is arbitrary, we may infer that
v 0 = 2 u 0 t 2
in a distributional sense.
Moreover, from such results we may also obtain, again up to a subsequence,
lim N Ω 2 u 0 N t 2 φ d x = Ω 2 u 0 t 2 φ d x ,
φ H 0 1 ( Ω ) .
Observe also that, as a consequence of the Rellich-Kondrashov theorem, through appropriate subsequences, we have
u 0 N k ( t ) u 0 ( x , t ) , strongly in L 2 ( Ω ) , for almost all t [ 0 , T ] .
so that, up to subsequences,
u 0 N k ( t ) ( x , t ) u 0 ( x , t ) , a . e . in Ω , for almost all t [ 0 , T ] .
Here we emphasise the sequence { N k ( t ) } N may depends on t.
Since g is continuous we have that
g ( u 0 N k ( t ) ( x , t ) ) g ( u 0 ( x , t ) ) , a . e . in Ω , for almost all t [ 0 , T ] .
Fix t ( 0 , T ) .
Let ε > 0 . From the Egorov Theorem, there exists a closed set F such that m ( Ω F ) ε and k 0 N such that if k > k 0 , then
| g ( u 0 N k ( t ) ( x , t ) ) g ( u 0 ( x , t ) ) | ε , for almost all x F .
Let φ C c ( Ω ) . Observe now that
Ω ( g ( u 0 N k ( t ) ( x , t ) ) g ( u 0 ( x , t ) ) ) φ d x Ω | g ( u 0 N k ( t ) ( x , t ) ) g ( u 0 ( x , t ) ) | | φ | d x = F | g ( u 0 N k ( t ) ( x , t ) ) g ( u 0 ( x , t ) ) | | φ | d x + Ω F | g ( u 0 N k ( t ) ( x , t ) ) g ( u 0 ( x , t ) ) | | φ | d x F ε φ d x + Ω | g ( u 0 N k ( t ) ( x , t ) ) g ( u 0 ( x , t ) ) | | φ | χ Ω F d x ε φ m ( Ω ) + ( g ( u 0 N k ( t ) ) 0 , 2 , Ω + g ( u 0 ) 0 , 2 , Ω ) φ 0 , 4 , Ω χ Ω F 0 , 4 , Ω ε φ m ( Ω ) + K 21 φ 0 , 4 , Ω m ( Ω F ) 1 / 4 ε φ m ( Ω ) + K 21 φ 0 , 4 , Ω ε 1 / 4 , k > k 0 ,
for some appropriate constant K 21 > 0 which does not depend on t.
Since such a ε > 0 is arbitrary, we may infer that
Ω g ( u 0 N k ( t ) ) φ d x Ω g ( u 0 ) φ d x , as k ,
φ C c ( Ω ) . From such results, we have
0 = lim k Ω 2 u 0 N k ( t ) t 2 φ d x + ε Ω u 0 N k ( t ) · φ d x Ω g ( u 0 N k ( t ) ) φ d x Ω f N k ( t ) φ d x = Ω 2 u 0 t 2 φ d x + ε Ω u 0 · φ d x Ω g ( u 0 ) φ d x Ω f φ d x .
so that, from this and by the density of C c ( Ω ) in H 0 1 ( Ω ) , we have got
Ω 2 u 0 t 2 φ d x + ε Ω u 0 · φ d x Ω g ( u 0 ) φ d x Ω f φ d x = 0 , φ H 0 1 ( Ω ) ,
a . e . on [ 0 , T ] .
Hence, we have obtained that u 0 is a solution, in a weak sense, of the hyperbolic non-linear equation in question.

53. A Numerical Procedure Combining the Euler Method and the Hyper-Finite Differences Approach

Let Ω = [ 0 , 1 ] R and consider the equation
ε u ( x ) A u 3 ( x ) + B u ( x ) + 1 = 0 , in Ω , u ( 0 ) = 0 , u ( 1 ) = 0 .
Here A > 0 , B > 0 and u W 0 1 , 2 ( Ω ) .
We may represent such an equation, as a first order system
v A u 3 / ε + B u ) / ε + 1 / ε = 0 , in Ω , u = v , in Ω , u ( 0 ) = 0 , u ( 1 ) = 0 .
Consider now such a system with generical unknown boundary conditions u ^ 0 and v ^ 0 , that is,
v A u 3 / ε + B u / ε + 1 / ε = 0 , in Ω , u = v , in Ω , u ( 0 ) = u ^ 0 , v ( 0 ) = v ^ 0 .
Defining d = 1 / m 8 , where m 8 is total number of nodes, in finite differences we have
v n v n 1 d A u n 1 3 / ε + B u n 1 / ε + 1 / ε = 0 , u n u n 1 d = v n 1 u 0 = u ^ 0 , v 0 = v ^ 0 .
This is simply the explicit Euler method. We may symbolically obtain { u n } and { v n } as functions of u ^ 0 and v ^ 0 (by using the MATHEMATICA or MAPLE software and by truncating the concerning polynomial solutions), through the iterations
v n = v n 1 + A u n 1 3 d ε B u n 1 d ε d ε , u n = u n 1 + v n 1 d u 0 = u ^ 0 , v 0 = v ^ 0 .
However, it is well known the error in this process could be big. In order to minimize such an error, we use the hyper-finite differences approach for the one-dimensional analogous of the generalized method of lines. More specifically, we will subdivide the interval [ 0 . 1 ] into N 1 sub-interval of same measure, and redefine a not relabeled d as
d = 1 m 8 N 1 .
Hence, on each sub-interval k 1 N 1 , k N 1 , using the MATHEMATICA or MAPLE software we may obtain an approximate solution
{ u i , k , v i , k }
as functions of the initial conditions
{ u 0 , k , v 0 , k }
where i { 0 , , m 8 } , k { 1 , N 1 } .
In order to obtain such a solution,
{ u i , k , v i , k }
we use following interactions
v n , k = v n 1 , k + A u n 1 , k 3 d ε B u n 1 , k d ε d ε , u n , k = u n 1 , k + v n 1 , k d u 0 , k = u ^ 0 , k , v 0 , k = v ^ 0 , k .
Observe that for obtaining an approximate solution for the original equation in question, we must calculate { u ^ 0 , k , v ^ 0 , k } though the solution of the system:
For the boundary conditions:
u 0 , 1 = 0 , u m 8 , N 1 = 0 .
For the solution and its derivative continuity on the nodes related to the N 1 sub-intervals,
u m 8 , k = u 0 , k + 1 , v m 8 , k = v 0 , k + 1 , k { 1 , N 1 } .
Having obtained { u ^ 0 , k , v ^ 0 , k } , k { 1 , , N 1 } we may obtain
{ u n , k , v n , k } n { 0 , , m 8 } , k { 1 , , N 1 } .
Here we present the software in Mathematica through which we have obtained the numerical results, for the case ε = 0 . 01 , A = B = 1 and N 1 = 16 subintervals.
**********************
  • m8 = 100;
    N1 = 16;
    d = 1.0/m8/N1;
    e1 = 0.01;
    A = 1.0;
    B = 1.0;
    For[k = 1, k < N1 + 1, k++,
    Print[k];
    u[0, k] = uo[k];
    v[0, k] = vo[k];
    For[i = 1, i < m8 + 1, i++,
    z1 = ( v [ i 1 , k ] + A * d / e 1 * u [ i 1 , k ] 3 B * u [ i 1 , k ] * d / e 1 1 . 0 * d / e 1 ) ;
    z2 = u[i - 1, k] + v[i - 1, k]*d;
    z1 = Series[z1, { uo[k], 0, 8}, { vo[k], 0, 8 }];
    z2 = Series[z2, { uo[k], 0, 8 }, {vo[k], 0, 8 }];
    z1 = Normal[z1];
    z2 = Normal[z2];
    v[i, k] = Expand[z1];
    u[i, k] = Expand[z2]]];
    S = u [ 0 , 1 ] 2 + u [ m 8 , N 1 ] 2 ;
    For[k = 1, k < N1, k++,
    S = S + ( u [ m 8 , k ] u [ 0 , k + 1 ] ) 2 ;
    S = S + ( v [ m 8 , k ] v [ 0 , k + 1 ] ) 2 ];
    sol = FindMinimum[
    S, {uo[1], uo[2], uo[3], uo[4], uo[5], uo[6], uo[7], uo[8], uo[9],
    uo[10], uo[11], uo[12], uo[13], uo[14], uo[15], uo[16], vo[1],
    vo[2], vo[3], vo[4], vo[5], vo[6], vo[7], vo[8], vo[9], vo[10],
    vo[11], vo[12], vo[13], vo[14], vo[15], vo[16]}]
    Clear[U];
    For [k = 1, k < N1 + 1, k++,
    w[k] = uo[k] / . sol[[2, k]]]
    For[i = 1, i < N1 + 1, i++,
    U[i - 1] = w[i]]
    U[N1] = u[m8,N1];
    For[i = 0, i < N1 + 1, i++,
    Print["uo[", i + 1, "]=", U[i]]]
    uo[1]=1.14453* 10 25 , in fact u ( 0 ) = 0
    uo[2]=0.817448
    uo[3]=1.17018
    uo[4]=1.28552
    uo[5]=1.32107
    uo[6]=1.33205
    uo[7]=1.33546
    uo[8]=1.3365
    uo[9]=1.33677
    uo[10]=1.33667
    uo[11]=1.33596
    uo[12]=1.33331
    uo[13]=1.32382
    uo[14]=1.2902
    uo[15]=1.175
    uo[16]=0.820243
    uo[17]=0, in fact u ( 1 ) = 0 .
*******************************
Remark 53.1. 
Observe that along the domain the solution is approximately 1 . 33 which is close to 1 . 3247 , which is an approximate solution of equation u 3 u 1 = 0 . This is expected since ε = 0 . 01 is a relatively small value.

54. A Proximal Numerical Procedure Combined with the Euler Method

Let Ω = [ 0 , 1 ] R and consider the Ginzburg-Landau type equation
ε u ( x ) A u 3 ( x ) + B u ( x ) + 1 = 0 , in Ω , u ( 0 ) = 0 , u ( 1 ) = 0 .
Here A > 0 , B > 0 and u W 0 1 , 2 ( Ω ) .
We may represent such an equation, as a first order system
v A u 3 / ε + B u / ε + 1 / ε = 0 , in Ω , u = v , in Ω , u ( 0 ) = 0 , u ( 1 ) = 0 .
Consider now such a system with generical unknown boundary conditions u ^ 0 and v ^ 0 , that is,
v A u 3 / ε + B u / ε + 1 / ε = 0 , in Ω , u = v , in Ω , u ( 0 ) = u ^ 0 , v ( 0 ) = v ^ 0 .
Defining d = 1 / m 8 , where m 8 is total number of nodes, in finite differences we have
v n v n 1 d A u n 1 3 / ε + B u n 1 / ε + 1 / ε = 0 , u n u n 1 d = v n 1 u 0 = u ^ 0 , v 0 = v ^ 0 .
This is simply the explicit Euler method. Setting u 0 = 0 , we may symbolically obtain { u n } and { v n } as functions of v 0 = v ^ 0 (by using the MATHEMATICA or MAPLE software and by truncating the concerning polynomial solutions), through the following iterations, which already include a proximal formulation about an initial fixed solution { ( U 0 ) n } .
v n = v n 1 + A u n 1 3 d ε B u n 1 d ε d ε , u n = u n 1 + v n 1 d K ε ( u n ( U 0 ) n ) d u 0 = 0 , v 0 = v ^ 0 .
n { 1 , , m 8 } .
Indeed, in such a case we have
v n = v n 1 + A u n 1 3 d ε B u n 1 d ε d ε , u n = u n 1 + v n 1 d + K d ε ( U 0 ) n / 1 + K d ε u 0 = 0 , v 0 = v ^ 0 .
n { 1 , , m 8 } .
We emphasize such a procedure may make the error in the explicit Euler method very small, in fact proportional to ε K .
Thus, having obtained u n = u n ( v 0 ) , we may obtain v 0 through the boundary condition u ( 1 ) = 0 , that is, through a solution of equation u m 8 ( v 0 ) = 0 .
With such an v 0 calculated, we may obtain explicitly u n = u n ( v 0 ) , n { 1 , m 8 } . The next step is to replace { ( U 0 ) n } by { u n } and then to repeat the process until an appropriate convergence criterion is satisfied.
We have obtained numerical results for ε = 0 . 01 , A = B = 1 , m 8 = 100 and K = 10 .
Here we present the software through which we have obtained such results.
We highlight in this software we have fixed a total number of 800 iterations.
*************************
  • m8 = 100;
    Clear[z1, z2, u, v, vo];
    d = 1.0/m8;
    e1 = 0.01;
    A = 1.0;
    B = 1.0;
    K = 10.0;
    For[i = 0, i < m8 + 1, i++,
    uo[i] = 0.01];
    For[k = 1, k < 800, k++, ( here we have fixed the number of iterations )
    Print[k];
    Clear[vo];
    u[0] = 0.0;
    v[0] = vo;
    For[i = 1, i < m8 + 1, i++,
    z1 = (v[i - 1] + A*d/e1* u [ i 1 ] 3 - B*u[i - 1]*d/e1 - 1.0*d/e1);
    z2 = (u[i - 1] + v[i - 1]*d + K*uo[i]*d/e1)/(K*d/e1 + 1.0);
    z1 = Series[z1, {vo, 0, 9}];
    z2 = Series[z2, {vo, 0, 9}];
    z1 = Normal[z1];
    z2 = Normal[z2];
    v[i] = Expand[z1];
    u[i] = Expand[z2]];
    S = ( u [ m 8 ] ) 2 ;
    sol = FindMinimum[S, vo];
    w = vo / . sol[[2, 1]];
    vo = w;
    For[i = 0, i < m8 + 1, i++,
    uo[i] = u[i]];
    Print[u[m8/2]]];
    For[i = 0, i < m8/10 + 1, i++,
    Print["u[", 10*i, "]=", u[10*i]]]
    u[0]=0.
    u[10]=1.09119
    u[20]=1.29955
    u[30]=1.32239
    u[40]=1.32427
    u[50]=1.3245
    u[60]=1.32386
    u[70]=1.31754
    u[80]=1.27924
    u[90]=1.04636
    u[100]= 7 . 31252 * 10 18
****************************
Remark 54.1. 
Observe that along the domain the solution is close to 1 . 3247 , which is an approximate solution of equation u 3 u 1 = 0 . This is expected since ε = 0 . 01 is a relatively small value.

55. A Proximal Numerical Procedure Combined with the Euler Method for Solving Partial Differential Equations

Let Ω = [ 0 , 1 ] × [ 0 , 1 ] R and consider the Ginzburg-Landau type equation
ε 2 u A u 3 + B u + f = 0 , in Ω , u = 0 , on Ω .
Here A > 0 , B > 0 , f L 2 ( Ω ) and u W 0 1 , 2 ( Ω ) .
We may represent such an equation, as a partially first order system
v x + u y y A u 3 / ε + B u / ε + f / ε = 0 , in Ω , u x = v , in Ω , u = 0 , on Ω
Defining d = 1 / m 8 , d 1 = 1 / m 9 and denoting
m 2 = 2 1 0 0 0 1 2 1 0 0 0 1 2 1 0 0 0 1 2 1 0 0 1 2 ,
where m 8 is total number of nodes in x, and m 9 is the number of nodes in y, in a finite differences context, we may have
v n v n 1 d + m 2 d 1 2 u n 1 A u n 1 3 / ε + B u n 1 / ε + f n / ε = 0 , u n u n 1 d = v n 1 u 0 = 0 , v 0 = v ^ 0 .
This is simply an adaptation of the explicit Euler method. Observe that we may obtain { u n } and { v n } as functions of v 0 = v ^ 0 through the following iterations, which already include a proximal formulation about an initial fixed solution { ( U 0 ) n } .
v n = v n 1 m 2 d 1 2 u n 1 d + A u n 1 3 d ε B u n 1 d ε f n d ε , u n = u n 1 + v n 1 d K ε ( u n ( U 0 ) n ) d u 0 = 0 , v 0 = v ^ 0 .
n { 1 , , m 8 } .
Indeed, in such a case we have, through a concerning linearization,
v n = v n 1 m 2 d 1 2 u n 1 + 3 A ( u 0 ) n 1 2 u n 1 d ε 2 A ( u 0 ) n 1 3 d ε B u n 1 d ε f n d ε , u n = u n 1 + v n 1 d + K d ε ( U 0 ) n / 1 + K d ε u 0 = 0 , v 0 = v ^ 0 .
n { 1 , , m 8 } .
We emphasize such a procedure may make the error in the explicit Euler method very small, in fact proportional to ε K .
Observe now that in particular for n = 1 , we have
v 1 = v 0 f 1 d ε ( M 1 ) 1 v 0 + ( y 1 ) 1 ,
where
( M 1 ) 1 = I d identity matrix ( m 9 1 ) × ( m 9 1 ) ,
and
( y 1 ) 1 = f 1 d ε .
Also,
u 1 = v 0 d + K ( u 0 ) 1 d ε / 1 + K d ε ( M 2 ) 1 v 0 + ( y 2 ) 1 ,
where
( M 2 ) 1 = I d d 1 + K d ε ,
and
( y 2 ) 1 = K ( u 0 ) 1 d ε / 1 + K d ε .
Reasoning inductively, having
v n 1 = ( M 1 ) n 1 v 0 + ( y 1 ) n 1 ,
and
u n 1 = ( M 2 ) n 1 v 0 + ( y 2 ) n 1 ,
and replacing such relations into the concerning system (354), we obtain
v n = ( M 1 ) n 1 + ( y 1 ) n 1 m 2 d 1 2 ( ( M 2 ) n 1 + ( y 2 ) n 1 ) d + 3 A ( u 0 ) n 1 2 ( ( M 2 ) n 1 + ( y 2 ) n 1 ) d ε 2 A ( u 0 ) n 1 3 d ε B ( ( M 2 ) n 1 + ( y 2 ) n 1 ) d ε f n d ε = ( M 1 ) n + ( y 1 ) n ,
where
( M 1 ) n = ( M 1 ) n 1 m 2 d 1 2 ( ( M 2 ) n 1 ) d + 3 A ( u 0 ) n 1 2 ( ( M 2 ) n 1 ) d ε B ( ( M 2 ) n 1 ) d ε ,
and
( y 1 ) n = ( y 1 ) n 1 m 2 d 1 2 ( ( y 2 ) n 1 ) d + 3 A ( u 0 ) n 1 2 ( ( y 2 ) n 1 ) d ε 2 A ( u 0 ) n 1 3 d ε B ( ( y 2 ) n 1 ) d ε f n d ε .
Moreover,
u n = ( M 2 ) n 1 v 0 + ( y 2 ) n 1 + ( M 1 ) n 1 v 0 d + ( y 1 ) n 1 d + K ( u 0 ) n 1 d ε / 1 + K d ε = ( M 2 ) n v 0 + ( y 2 ) n ,
where
( M 2 ) n = ( M 2 ) n 1 + ( M 1 ) n 1 d 1 + K d ε ,
and
( y 2 ) n = ( y 2 ) n 1 + ( y 1 ) n 1 d + K ( u 0 ) n 1 d ε / 1 + K d ε .
Summarizing, we have obtained
v n = ( M 1 ) n v 0 + ( y 1 ) n ,
and
u n = ( M 2 ) n v 0 + ( y 2 ) n ,
n { 1 , , m 8 } .
Consequently, from this and the boundary condition u m 8 = 0 , we may have
u m 8 = 0 = ( M 2 ) m 8 v 0 + ( y 2 ) m 8
so that
v 0 = [ ( M 2 ) m 8 ] 1 ( y 2 ) m 8 .
From such results we have obtained { u n } and { v n } , n { 1 , , m 8 } .
The next step is to replace { ( u 0 ) n } by { u n } and then to repeat the process until an appropriate convergence criterion is satisfied.
We have obtained numerical results for ε = 0 . 01 , A = B = 1 , f 1 , in Ω , m 8 = 100 and K = 100 .
For the solution u = u ( x , y ) obtained, please see Figure 42.
Here we present the software in MAT-LAB through which we have obtained such results.
******************************
  • clear all
    m8=100;
    m9=100;
    d=1/m8;
    d1=1/m9;
    e1=0.01;
    A=1;
    B=1;
    K=100;
    f=ones(m9-1,1);
    for i=1:m8
    uo(:,i)=1.4*ones(m9-1,1);
    Yo(:,i)=f;
    end;
    m2=zeros(m9-1,m9-1);
    for i=2:m9-2
    m2(i,i)=-2.0;
    m2(i,i+1)=1.0;
    m2(i,i-1)=1.0;
    end;
    m2(1,1)=-2.0;
    m2(1,2)=1.0;
    m2(m9-1,m9-1)=-2.0;
    m2(m9-1,m9-2)=1.0;
    Id=eye(m9-1);
    b12=1.0;
    k=1;
    while ( b 12 > 10 10 ) && ( k < 9010 )
    k
    k=k+1;
    M1(:,:,1)=Id;
    y1(:,1)=-Yo(:,1)*d/e1;
    M2(:,:,1)=Id*d/(K*d/e1+1);
    y2(:,1)=K*uo(:,1)*(d/e1)/(K*d/e1+1);
    for i=2:m8
    M1(:,:,i)=M1(:,:,i-1)- m 2 / d 1 2 *d*M2(:,:,i-1)+3*A*diag(uo(:,i-1).*uo(:,i-1))*M2(:,:,i-1)*d/e1;
    M1(:,:,i)=M1(:,:,i)-B*M2(:,:,i-1)*d/e1;
    y1(:,i)=y1(:,i-1)- m 2 / d 1 2 *d*y2(:,i-1)+3*A*(uo(:,i-1).*uo(:,i-1)).*y2(:,i-1)*d/e1;
    y1(:,i)=y1(:,i)-2*A*(uo(:,i-1).*uo(:,i-1).*uo(:,i-1))*d/e1-B*y2(:,i-1)*d/e1-Yo(:,i-1)*d/e1;
    M2(:,:,i)=(M2(:,:,i-1)+d*M1(:,:,i-1))/(K*d/e1+1);
    y2(:,i)=(y2(:,i-1)+d*y1(:,i-1)+K*uo(:,i)*d/e1)/(K*d/e1+1);
    end;
    vo(:,1)=-inv(M2(:,:,m8))*y2(:,m8);
    for i=1:m8
    u(:,i)=M2(:,:,i)*vo(:,1)+y2(:,i);
    end;
    u(m9/2,m8/2)
    b12=max(max(abs(u-uo)));
    uo=u;
    end;
    for i=1:m8
    x1(i,1)=i*d;
    end;
    for j=1:m9-1
    y3(j,1)=j*d1;
    end;
    mesh(x1,y3,u)
    *******************************
Remark 55.1. 
Observe that along the domain the solution is close to 1 . 3247 , which is an approximate solution of equation u 3 u 1 = 0 . This is expected since ε = 0 . 01 is a relatively small value.

56. A Proximal Numerical Procedure Combined with the Euler Method for First Order Systems Applied to a Flight Mechanics Model

Let Ω = [ 0 , t f ] be a time interval.
Consider the first order system of ordinary differential equations given by
d u j d t = f j ( { u l } ) , on [ 0 , t f ] , j { 1 , , 4 } , u 1 ( 0 ) = 0 , u 2 ( 0 ) = 0.12 , u 4 ( 0 ) = 0 , u 1 ( t f ) = 11000 .
Here f j : D j R 4 R is a smooth function on its domain D j , j { 1 , , 4 } .
In finite differences, such a system stands for
( u j ) n ( u j ) n 1 d = f j ( { u n 1 } ) , j { 1 , , 4 } , ( u 1 ) 0 = 0 , ( u 2 ) 0 = 0.12 , ( u 4 ) 0 = 0 , ( u 1 ) m 8 = 11000 .
n { 1 , , m 8 } , where m 8 is number of nodes and d = t f / m 8 . This is just the explicit Euler method. It is well known, at first the error in this procedure may be big.
However, such an error may be made very small by introducing a proximal formulation and related linearization about a fixed initial solution { ( u 0 ) n } , in a Newton type approach context.
In such a case the approximate system stands for
( u 1 ) n ( u 1 ) n 1 d = f 1 ( { ( u 0 ) n 1 } ) + k = 1 4 f 1 ( { ( u 0 ) n 1 } ) u k ( ( u k ) n 1 ( u 0 k ) n 1 ) K 5 ( ( u 1 ) n ( ( u 0 1 ) n ) , ( u j ) n ( u j ) n 1 d = f j ( { ( u 0 ) n 1 } ) + k = 1 4 f j ( { ( u 0 ) n 1 } ) u k ( ( u k ) n 1 ( u 0 k ) n 1 ) , j { 2 , 3 , 4 } , ( u 1 ) 0 = 0 , ( u 2 ) 0 = 0.12 , ( u 4 ) 0 = 0 , ( u 1 ) m 8 = 11000 .
Indeed, setting the boundary conditions
( u 1 ) 0 = 0 , ( u 2 ) 0 = 0.12 , ( u 3 ) 0 = v 0 , ( u 4 ) 0 = 0
we will calculate
{ ( u j ) n ( v 0 ) }
through the following iterations
( u 1 ) n = ( u 1 ) n 1 + f 1 ( { ( u 0 ) n 1 } ) d + k = 1 4 f 1 ( { ( u 0 ) n 1 } ) u k ( ( u k ) n 1 ( u 0 k ) n 1 ) d + K 5 d ( ( u 0 1 ) n ) / 1 + K 5 d , ( u j ) n = ( u j ) n 1 + f j ( { ( u 0 ) n 1 } ) d + k = 1 4 f j ( { ( u 0 ) n 1 } ) u k ( ( u k ) n 1 ( u 0 k ) n 1 ) d , j { 2 , 3 , 4 } , ( u 1 ) 0 = 0 , ( u 2 ) 0 = 0.12 , ( u 3 ) 0 = v 0 , ( u 4 ) 0 = 0 .
Observe that the boundary condition u 1 ( t f ) = 11000 corresponds to ( u 1 ) m 8 ( v 0 ) = 11000 so that, through this last equation we may obtain v 0 . Having obtained v 0 , we may obtain { ( u j ) n } = { ( u j ) n ( v 0 ) } , n { 1 , , m 8 } , j { 1 , , 4 } .
The next step is to replace { ( u 0 j ) n } ) by { ( u j ) n } and then to repeat the process until an appropriate convergence criterion is satisfied.
We have obtained numerical results for a model in flight mechanics.
More specifically, we model an in-plan climbing motion of an airplane AIR BUS 320, through the variables h , γ , V , x where h denotes the airplane altitude, γ is the angle between its velocity and the axis x, V is the airplane speed and x corresponds to its horizontal coordinate.
The concerning system of equations is given by
h ˙ = V sin ( γ ) γ ˙ = 1 m f V ( F sin ( a + a F ) + L ) g V cos ( γ ) V ˙ = 1 m f ( F cos ( a + a F ) D ) g sin ( γ ) x ˙ = V cos ( γ ) , on [ 0 , t f ] , h ( 0 ) = 0 , γ ( 0 ) = 0.12 , x ( 0 ) = 0 , h ( t f ) = 11000 .
Here t f = 515 s , F = 240000 N , m f = 120000 K g , S f = 260 m 2 , a = 0 . 138 , g = 9 . 8 m / s 2 ,
ρ ( h ) = 1.225 1 0.0065 h 288.15 4.225 K g / m 3 ,
a F = 0 . 0175 , ( C L ) 0 = 0 , ( C L ) a = 5 . 0 , ( C D ) 0 = 0 . 0175 , K 1 = 0 , K 2 = 0 . 06 ,
C L = ( C L ) 0 + ( C L ) a a ,
C D = ( C D ) 0 + K 1 C L + K 2 C L 2 ,
L = 1 2 ρ ( h ) V 2 C L S f ,
D = 1 2 ρ ( h ) V 2 C D S f .
For numerical purposes, we define
u 1 = h , u 2 = γ ( = b ) , u 3 = V , u 4 = x .
Here we present the software in MATHEMATICA through which we have obtained the numerical results.
****************************
  • m8 = 20000;
    tf = 515.0;
    d = tf/m8;
    K5 = 10.0/d;
    h1 = 11000.0;
    Clear[h, b, V, x, u, a, c];
    h = u[1];
    b = u[2];
    V = u[3];
    x = u[4];
    mf = 120000.0;
    g = 9.8;
    Sf = 260.0;
    a = 0.138;
    af = 0.0175;
    CLo = 0.0;
    CLa = 5.0;
    CDo = 0.0175;
    K1 = 0.0;
    K2 = 0.06;
    CL = CLo + CLa*a;
    CD = CDo + K1*CL + K2* C L 2 ;
    F = 240000.0;
    r = 1 . 225 * ( 1 . 0 0 . 0065 * h / 288 . 15 ) 4 . 225 ;
    L = 1 / 2 * r * V 2 * C L * S f ;
    D1 = 1 / 2 * r * V 2 * C D * S f ;
    f[1] = V*Sin[b];
    f[2] = 1/mf/V*(F*Sin[a + af] + L) - g/V*Cos[b];
    f[3] = 1/mf*(F*Cos[a + af] - D1) - g*Sin[b];
    f[4] = V*Cos[b];
    For[i = 0, i < m8 + 1, i++,
    uo[i, 1] = 11000*i/m8;
    uo[i, 2] = 0.15;
    uo[i, 3] = 120;
    uo[i, 4] = 50000*i/m8];
    Clear[u];
    For[i = 1, i < 5, i++,
    For[j = 1, j < 5, j++,
    c[i, j] = D[f[i], u[j]]]];
    uo[0, 1] = 0.0;
    uo[0, 2] = 0.12;
    uo[0, 3] = 120;
    uo[0, 4] = 0.0;
    For[k3 = 1, k3 < 30, k3++, (Here we have fixed a total of 30 iterations)
    Print[k3];
    Clear[vo, U];
    U[0, 1] = 0.0;
    U[0, 2] = 0.12;
    U[0, 3] = vo;
    U[0, 4] = 0.0;
    For[i = 1, i < m8 + 1, i++,
    Clear[u];
    u[1] = uo[i - 1, 1];
    u[2] = uo[i - 1, 2];
    u[3] = uo[i - 1, 3];
    u[4] = uo[i - 1, 4];
    z1 = Expand[U[i - 1, 1] + K5*(uo[i, 1])*d + f[1]*d];
    z2 = Expand[U[i - 1, 2] + 0.0*K5*(uo[i, 2])*d + f[2]*d];
    z3 = Expand[U[i - 1, 3] + 0.0*K5*(uo[i, 3])*d + f[3]*d];
    z4 = Expand[U[i - 1, 4] + 0.0*K5*(uo[i, 4])*d + f[4]*d];
    For[k = 1, k < 5, k++,
    z1 = z1 + c[1, k]*(U[i - 1, k] - uo[i - 1, k])*d;
    z2 = z2 + c[2, k]*(U[i - 1, k] - uo[i - 1, k])*d;
    z3 = z3 + c[3, k]*(U[i - 1, k] - uo[i - 1, k])*d;
    z4 = z4 + c[4, k]*(U[i - 1, k] - uo[i - 1, k])*d;];
    U[i, 1] = Expand[z1/(1.0 + K5*d)];
    U[i, 2] = Expand[z2/(1.0 + 0.0*K5*d)];
    U[i, 3] = Expand[z3/(1.0 + 0.0*K5*d)];
    U[i, 4] = Expand[z4/(1.0 + 0.0*K5*d)]];
    Print[U[m8, 1]];
    S = (U[m8, 1] - h1);
    sol = NSolve[S == 0, vo];
    vo = vo / . sol[[1, 1]];
    Print[vo];
    Print[U[m8, 2]];
    Print[U[m8, 3]];
    Print[U[m8, 4]];
    For[i = 0, i < m8 + 1, i++,
    For[k = 1, k < 5, k++,
    uo[i, k] = U[i, k]]];
    Print[U[m8/2, 1]]];
****************************
  • For[i = 1, i < 11, i++,
    Print["h(", 2000*i*d, "s)=U[", 2000*i, ",1]=", U[2000*i, 1]]]
    h(51.5s)=U[2000,1]=1099.37
    h(103.s)=U[4000,1]=2199.41
    h(154.5s)=U[6000,1]=3299.45
    h(206.s)=U[8000,1]=4399.5
    h(257.5s)=U[10000,1]=5499.6
    h(309.s)=U[12000,1]=6599.74
    h(360.5s)=U[14000,1]=7699.8
    h(412.s)=U[16000,1]=8799.76
    h(463.5s)=U[18000,1]=9899.89
    h(515.s)=U[20000,1]=11000.
  • For[i = 1, i < 11, i++,
    Print["gamma(", 2000*i*d, "s)=U[", 2000*i, ",2]=", U[2000*i, 2]]]
    gamma(51.5s)=U[2000,2]=0.120754
    gamma(103.s)=U[4000,2]=0.120085
    gamma(154.5s)=U[6000,2]=0.117905
    gamma(206.s)=U[8000,2]=0.116329
    gamma(257.5s)=U[10000,2]=0.119054
    gamma(309.s)=U[12000,2]=0.125181
    gamma(360.5s)=U[14000,2]=0.122861
    gamma(412.s)=U[16000,2]=0.111435
    gamma(463.5s)=U[18000,2]=0.115118
    gamma(515.s)=U[20000,2]=0.115257
  • For[i = 1, i < 11, i++,
    Print["V(", 2000*i*d, "s)=U[", 2000*i, ",3]=", U[2000*i, 3]]]
    V(51.5s)=U[2000,3]=107.325
    V(103.s)=U[4000,3]=113.338
    V(154.5s)=U[6000,3]=119.7
    V(206.s)=U[8000,3]=126.381
    V(257.5s)=U[10000,3]=133.568
    V(309.s)=U[12000,3]=142.044
    V(360.5s)=U[14000,3]=152.19
    V(412.s)=U[16000,3]=162.209
    V(463.5s)=U[18000,3]=172.269
    V(515.s)=U[20000,3]=185.79
  • For[i = 1, i < 11, i++,
    Print["x(", 2000*i*d, "s)=U[", 2000*i, ",4]=", U[2000*i, 4]]]
    x(51.5s)=U[2000,4]=5318.63
    x(103.s)=U[4000,4]=10930.8
    x(154.5s)=U[6000,4]=16860.9
    x(206.s)=U[8000,4]=23137.6
    x(257.5s)=U[10000,4]=29795.8
    x(309.s)=U[12000,4]=36872.5
    x(360.5s)=U[14000,4]=44395.
    x(412.s)=U[16000,4]=52396.6
    x(463.5s)=U[18000,4]=60960.3
    x(515.s)=U[20000,4]=70129.5
*************************

57. A Review of the Convergence of Newton’s Method Combined with a Proximal Approach

Firstly we highlight similar results to those presented in this section have been presented in my book entitled "Functional Analysis, Calculus of Variations and Numerical Methods for Models in Physics and Engineering", reference [8], in Chapter 25, page 488.
Let f : R n R be a C 2 class function and consider the problem of finding a critical point of f, there is, to find a point x ^ 0 R n such that
f ( x ^ 0 ) = 0 .
Fix k N and let x k R n .
Define F : R n × R n R by
F ( x , x k ) = f ( x k ) + f ( x k ) · ( x x k ) + 1 2 [ f ( x k ) ( x x k ) ] · ( x x k ) + K 2 x x k 2 ,
for some K > 0 to be specified.
Let x k + 1 R n be such that
F ( x , x k ) x x = x k + 1 = 0 ,
so that
f ( x k ) + f ( x k ) ( x k + 1 x k ) + K ( x k + 1 x k ) = 0 ,
that is
x k + 1 = x k ( f ( x k ) + K I d ) 1 f ( x k ) .
Now, assume x 0 R n is such that
f ( x ) K ^ 1 , x B r ( x 0 )
for some r > 0 .
Assume K ^ 1 > 0 is such that
K K ^ 1 > 0 .
Suppose also 0 < α 1 < 1 is such that
f ( x ) α 1 ( K ^ 1 + K ) I d
and
1 α 1 4 I d ( f ( x ) + K I d ) 1 ( f ( y ) + K I d ) H ( x , y ) 1 + α 1 4 I d ,
x , y B r ( x 0 ) .
We recall that
f ( x ) K ^ 1 ,
so that
( K K ^ 1 ) I d K I d + f ( x ) ,
and therefore
( f ( x ) + K I d ) 1 I d K k ^ 1 ,
x B r ( x 0 ) .
Suppose also
f ( x ) f ( y ) = H 5 ( x , y ) · ( x y ) ,
where H 5 ( x , y ) is a symmetric matrix such that
0 H 5 ( x , y ) K K ^ 1 1 α 1 2 I d ,
and
H 5 ( x , y ) α 1 ( K + K ^ 1 ) I d ,
x , y B r ( x 0 ) .
Assume also K > 0 is such that
x 1 B r ( 1 α 0 ) ( x 0 ) ,
where
α 0 = 1 3 4 α 1 .
Reasoning inductively, suppose
x 0 , x 1 , , x k + 1 B r ( x 0 ) .
Observe that
x k + 2 x k + 1 = ( f ( x k + 1 ) + K I d ) 1 f ( x k + 1 ) ,
and
x k + 1 x k = ( f ( x k ) + K I d ) 1 f ( x k ) ,
so that
( f ( x k + 1 ) + K I d ) ( x k + 2 x k + 1 ) = f ( x k + 1 ) ,
and
( f ( x k ) + K I d ) ( x k + 1 x k ) = f ( x k ) .
Hence,
( f ( x k + 1 ) + K I d ) ( x k + 2 x k + 1 ) = ( f ( x k + 1 ) + K I d ) ( x k + 1 x k ) f ( x k + 1 ) + f ( x k ) ,
so that
( x k + 2 x k + 1 ) = ( f ( x k + 1 ) + K I d ) 1 [ ( f ( x k + 1 ) + K I d ) ( x k + 1 x k ) f ( x k + 1 ) + f ( x k ) ] = ( f ( x k + 1 ) + K I d ) 1 [ ( f ( x k + 1 ) + K I d ) ( x k + 1 x k ) H 5 ( x k + 1 , x k ) ( x k + 1 x k ) ] = ( f ( x k + 1 ) + K I d ) 1 [ ( f ( x k + 1 ) + K I d ) ( x k + 1 x k ) ] ( f ( x k + 1 ) + K I d ) 1 H 5 ( x k + 1 , x k ) ( x k + 1 x k ) = [ H ( x k + 1 , x k ) ( f ( x k + 1 ) + K I d ) 1 H 5 ( x k + 1 , x k ) ] ( x k + 1 x k ) .
Observe that
H 5 ( x k + 1 , x k ) α 1 ( K ^ 1 + K ) I d α 1 ( f ( x k + 1 ) + K I d ) ,
so that
( f ( x k + 1 ) + K I d ) 1 H 5 ( x k + 1 , x k ) α 1 I d .
Consequently, from such results we may infer that
I d 1 3 4 α 1 = I d 1 + α 1 4 α 1 I d H ( x k + 1 , x k ) ( f ( x k + 1 ) + K I d ) 1 H 5 ( x k + 1 , x k ) I d 1 α 1 4 ( K K ^ 1 ) 1 I d H 5 ( x k + 1 , x k ) I d 1 α 1 4 I d 1 α 1 2 = I d α 1 4 0 .
from such results we may infer that
H ( x k + 1 , x k ) ( f ( x k + 1 ) + K I d ) 1 H 5 ( x k + 1 , x k ) 1 3 α 1 4 .
Defining
α 0 = 1 3 α 1 4
we have got
x j + 2 x j + 1 α 0 x j + 1 x j , j { 1 , , k } .
Therefore
x j + 2 x j + 1 α 0 x j + 1 x j α 0 2 x j x j 1 α 0 j + 1 x 1 x 0 .
Thus,
x k + 2 x 1 = x k + 2 x k + 1 + x k + 1 x 2 + x 2 x 1 x k + 2 x k + 1 + x k + 1 x k + + x 2 x 1 j = 1 k + 1 α 0 j x 1 x 0 j = 1 α 0 j x 1 x 0 = α 0 1 α 0 x 1 x 0 .
Therefore
x k + 2 x 0 x k + 2 x 1 + x 1 x 0 x k + 2 x 1 + x 1 x 0 α 0 1 α 0 x 1 x 0 + x 1 x 0 = 1 1 α 0 x 1 x 0 1 1 α 0 ( 1 α 0 ) r = r .
Summarizing,
x k + 2 x 0 < r ,
so that
x k + 2 B r ( x 0 ) .
The induction is complete, so that
x k B r ( x 0 ) , k N .
From such results we have also obtained
x k + 2 x k + 1 α 0 x k + 1 x k , k N .
Thus, from these results and the Banach fixed point theorem, there exists x ^ 0 B r ¯ ( x 0 ) such that
lim k x k = x ^ 0 .
Hence,
0 = lim k x k + 1 x k = lim k ( f ( x k ) + K I d ) 1 f ( x k ) = ( f ( x ^ 0 ) + K I d ) 1 f ( x ^ 0 ) .
Since det ( f ( x ^ 0 ) + K I d ) 1 0 , from this last equation we obtain
f ( x ^ 0 ) = 0 .
The objective of this section is complete.

57.1. Applications to a Ginzburg-Landau Type Equation

Let Ω = [ 0 , 1 ] 2 R 3 and consider a functional F : V R where
F ( u ) = γ 2 Ω u · u d x + α 4 Ω u 4 d x β 2 Ω u 2 d x u , f L 2 ,
where V = H 0 1 ( Ω ) , f L 2 ( Ω ) , α > 0 , β > 0 and γ > 0 .
Let u H 0 1 ( Ω ) and φ H 0 1 ( Ω ) .
Observe that
δ F ( u ; φ ) = γ Ω u · φ d x α Ω u 3 φ d x β Ω u φ d x φ , f L 2 .
Consider the problem of finding u 0 H 0 1 ( Ω ) such that
δ F ( u 0 ; φ ) = 0 , φ H 0 1 ( Ω ) .
Fixing N N , consider now a mesh in finite differences for Ω , where we define d = 1 / N and the related grid
Ω N = { ( j / N , k / N ) j , k { 0 , 1 , , N } .
Denoting by V N the finite-dimensional space in a finite diferences context corresponding to V and considering the functional F, we assume there exist u 0 V , the corresponding u 0 N V N and r > 0 such that the hypotheses indicated in the last section also for the corresponding function F N : V N R are satisfied so that, as developed in such a previous section, we may obtain a solution u N : Ω R such that
F N ( u N ) = 0
that is,
γ N 2 u N + α u N 3 β u N f N = 0 ,
where N 2 is the finite dimensional operator corresponding to the Laplace operator 2 .
Also,
F N ( u ) = γ N 2 + 3 α diag ( u 2 ) β I d ,
so that
F N ( u 1 ) F N ( u 2 ) = γ N 2 u 1 + α u 1 3 β u 1 f N γ N 2 u 2 + α u 2 3 β u 2 f N = γ N 2 ( u 1 u 2 ) + α ( u 1 3 u 2 3 ) β ( u 1 u 2 ) = γ N 2 ( u 1 u 2 ) + 3 α ( u ˜ 2 ) ( u 2 u 1 ) β ( u 1 u 2 ) = γ N 2 + 3 α diag u ˜ 2 β I d ( u 2 u 1 ) = F N ( u ˜ ) ( u 2 u 1 )
where ( u 1 ) j u ˜ j ( u 2 ) j , u 1 , u 2 B r ( u 0 ) .
From such results, concerning the notation of the last section, we may infer that
H 5 ( u 1 , u 2 ) = F N ( u ˜ ( u 1 , u 2 ) ) = γ N 2 + 3 α diag { [ ( u ˜ ) ( u 1 , u 2 ) ] 2 } β I d .
Now fix M , N N .
Observe that
γ N 2 u N + α u N 3 β u N f N = 0 ,
and
γ M 2 u M + α u M 3 β u M f M = 0 .
At this point, denoting u N = { u j , k N } , we define
u ˜ 0 N ( x , y ) = u j , k N , if ( x , y ) ( ( j 1 ) d , j d ] × ( ( k 1 ) d , k d ] , j , k { 1 , , N } .
We also denote for a not relabeled operator N 2 ,
N 2 ( u ˜ 0 N ( x , y ) ) = u j + 1 , k N 2 u j , k N + u j 1 , k N d 2 + u j , k + 1 N 2 u j , k N + u j , k 1 N d 2 , if ( x , y ) ( ( j 1 ) d , j d ] × ( ( k 1 ) d , k d ] , j , k { 1 , , N } .
and
N 2 ( u ˜ 0 N ( x , y ) ) = [ 2 u ˜ 0 N ] ( x d , y d ) , if x ( 1 d , 1 ] or y ( 1 d , 1 ] .
Moreover, we define
u 0 N ( x , y ) = ( 2 ) 1 ( N 2 ( u ˜ 0 N ( x , y ) ) ) , in Ω .
Observe that
γ 2 u 0 N = γ N 2 u ˜ 0 N = α ( u ˜ 0 N ) 3 + β u ˜ 0 N + f N = α ( u 0 N ) 3 + β u 0 N + f N α [ ( u ˜ 0 N ) 3 ( u 0 N ) 3 ] + β ( u ˜ 0 N u 0 N ) ,
Similarly, we may obtain
γ 2 u 0 M = γ M 2 u ˜ 0 N = α ( u 0 M ) 3 + β u 0 M + f M α [ ( u ˜ 0 M ) 3 ( u 0 M ) 3 ] + β ( u ˜ 0 M u 0 M ) .
Consequently, from such results, we have
u 0 N u 0 M = ( γ 2 + 3 α ( u ^ N , M ) 2 β I d ) 1 × f N f M 3 α ( u ^ N ) 2 ( u 0 N u ˜ 0 N ) + 3 α ( u ^ M ) 2 ( u 0 M u ˜ 0 M ) + β ( u 0 N u ˜ 0 N ) β ( u 0 M u ˜ 0 M )
where u ^ N is on the line connecting u 0 N , u ˜ 0 N and u ^ M is on the line connecting u 0 M and u ˜ 0 M and u ^ N , M is on the line connecting u 0 N and u 0 M .
From these results, we obtain
u 0 N u 0 M 1 , 2 , Ω = ( γ 2 + 3 α ( u ^ N , M ) 2 β I d ) 1 × f N f M 0 , 2 , Ω + 3 α ( u ^ N ) 0 , 4 , Ω 2 ( u 0 N u ˜ 0 N ) 0 , 2 , Ω + 3 α ( u ^ M ) 0 , 4 , Ω 2 ( u 0 M u ˜ 0 M ) 0 , 2 , Ω + β ( u 0 N u ˜ 0 N ) 0 , 2 , Ω + β ( u 0 M u ˜ 0 M ) 0 , 2 , Ω K 8 f N f M 0 , 2 , Ω + K 9 ( u 0 N u ˜ 0 N ) 0 , 2 , Ω + K 9 ( u 0 M u ˜ 0 M ) 0 , 2 , Ω
for some appropriate constants K 8 > 0 , K 9 > 0 .
Let ε > 0 .
Observe that there exists N 0 N such that if M , N > N 0 , then
f N f M 0 , 2 , Ω < ε 3 K 8 ,
( u 0 N u ˜ 0 N ) 0 , 2 , Ω ε 3 K 9 ,
and
( u 0 M u ˜ 0 M ) 0 , 2 , Ω ε 3 K 9 ,
so that,
u 0 N u 0 M 1 , 2 , Ω < ε .
Therefore, { u 0 N } is a Cauchy sequence in H 0 1 ( Ω ) so that there exists u ^ 0 H 0 1 ( Ω ) such that
u 0 N u ^ 0 , strongly in H 0 1 ( Ω ) .
Let φ H 0 1 ( Ω ) .
From such results and from the Sobolev Imbedding theorem, we may infer that
0 = lim N γ u 0 N , φ L 2 + α ( u 0 N ) 3 , φ L 2 β u 0 N , φ L 2 f N , φ L 2 = γ u ^ 0 , φ L 2 + α u ^ 0 3 , φ L 2 β u ^ 0 , φ L 2 f , φ L 2 .
Thus,
γ u ^ 0 , φ L 2 + α u ^ 0 3 , φ L 2 β u ^ 0 , φ L 2 f , φ L 2 = 0 ,
φ H 0 1 ( Ω ) .
From this result we may infer that u ^ 0 is a weak solution of equation F ( u ^ 0 ) = 0 .

58. On the Convergence of the Newton’s Method Combined with a Proximal Formulation for a General Parabolic Equation

Let Ω R m be an open, bounded and connected set with a regular (Lipschitzian) boundary denoted by Ω .
Consider the parabolic non-linear equation
u t = ε 2 u + g ( u ) + f , in Ω × ( 0 , T ) , u ( x , 0 ) = u ^ 0 , in Ω , u = 0 , on Ω × [ 0 , T ] .
Here ε > 0 , f L 2 ( [ 0 , T ] , W 1 , 2 ( Ω ) ) L ( Ω × [ 0 , T ] ) ,   u ^ 0 H 0 1 ( Ω ) L ( Ω ) , where t denotes time and [ 0 , T ] is a time interval.
Also g : R R is a continuous function neither necessarily linear nor convex.
We assume there exists r > 0 such that
g ( u ) K 2 ,
and
g ( u ) K ^ 7
u B r ( u ^ 0 ) , for some K 2 > 0 and K ^ 7 > 0 .
Here
B r ( u ^ 0 ) = { u H 0 1 ( Ω ) : u u ^ 0 1 , 2 , Ω < r } .
We assume also there exists K 1 > 0 such that
K 1 I d ε 2 g ( u ) K 1 I d , u B r ( u ^ 0 ) .
Moreover, fixing N N and defining
Δ t N = T N ,
in a partial finite differences context, discretizing in t consider the approximate equation system
u n + 1 u n Δ t N = ε 2 u n + 1 + g ( u n + 1 ) + f n , in Ω ,
n { 0 , 1 , , N 1 } .
Fix M N . In a finite elements context for the variable x R n , denoting h M = L 0 / M , for an appropriate fixed L 0 > 0 consider a mesh with a concerning thickness h M and a related solution u n M of the following system
u n + 1 M u n M Δ t N = ε M 2 u n + 1 M + g ( u n + 1 M ) + f n M , in Ω ,
n { 0 , 1 , , N 1 } .
Here M 2 is the operator in a finite elements context corresponding to the Laplace operator 2 .
We highlight in the next lines, as the meaning is clear, we may denote simply M 2 = 2 .
Observe that there exists a not relabeled r > 0 , K 1 > 0 and K 2 > 0 such that
g ( u M ) K 2 ,
and
K 1 I d ε M 2 g ( u M ) K 1 I d ,
u M B r ( u ^ 0 M ) , M N .
Observe also that there exists N 0 N such that if N > N 0 , then
0 < K + 2 K 2 Δ t N K + 1 K 1 Δ t N < 1 .
Indeed, we may find α 0 R such that
0 < K + 2 K 2 Δ t N K + 1 K 1 Δ t N < α 0 < 1 , N > N 0 .
Let M N N be a sequence such that M N < M N + 1 , N N .
Fix N > N 0 .
For n = 0 , we are going to calculate u 1 = u 1 M n , N though the following iterations, which already include a proximal formulation and concerning linearization.
Set u 1 0 = u ^ 0 = u ^ 0 M N , N ,
Having u 1 k , let u 1 k + 1 be such that
u 1 k + 1 u ^ 0 = ε 2 u 1 k + 1 Δ t N + g ( u 1 k ) ) Δ t N + g ( u 1 k ) ( u 1 k + 1 u 1 k ) Δ t N + f 1 Δ t N K ( u 1 k + 1 u 1 k ) ,
Here we suppose K K n N > 0 is large enough so that
u 1 1 B r ( 1 α 0 ) N ( u 0 ) .
Reasoning inductively, suppose u 1 0 , u 1 1 , , u 1 k + 1 B r N ( u 0 ) , and observe that
u 1 k + 1 u ^ 0 ε 2 u 1 k + 1 Δ t N g ( u 1 k ) ) Δ t N g ( u 1 k ) ( u 1 k + 1 u 1 k ) Δ t N f 1 Δ t N + K ( u 1 k + 1 u 1 k ) = 0 ,
and
u 1 k + 2 u ^ 0 ε 2 u 1 k + 2 Δ t N g ( u 1 k + 1 ) ) Δ t N g ( u 1 k + 1 ) ( u 1 k + 2 u 1 k + 1 ) Δ t N f 1 Δ t N + K ( u 1 k + 2 u 1 k + 1 ) = 0 ,
so that for an appropriate u ˜ 1 k ,
I d ε N 2 Δ t N g ( u 1 k + 1 ) Δ t N + K I d ( u 1 k + 2 u 1 k + 1 ) = ( g ( u ˜ 1 k ) + g ( u 1 k + 1 ) ) Δ t N + K I d u 1 k + 1 u 1 k .
Hence,
u 1 k + 2 u 1 k + 1 I d ε N 2 Δ t N g ( u 1 k + 1 ) Δ t N + K I d 1 ( g ( u ˜ 1 k ) + g ( u 1 k + 1 ) ) Δ t N + K I d × u 1 k + 1 u 1 k K + 2 K 2 Δ t N K + 1 K 1 Δ t N u 1 k + 1 u 1 k α 0 u 1 k + 1 u 1 k .
Thus, we have got
u 1 j + 2 u 1 j + 1 α 0 u 1 j + 1 u 1 j , j { 1 , , k } .
Therefore
u 1 j + 2 u 1 j + 1 α 0 u 1 j + 1 u 1 j α 0 2 u 1 j u 1 j 1 α 0 j + 1 u 1 1 u 1 0 .
Thus,
u 1 k + 2 u 1 1 = u 1 k + 2 u 1 k + 1 + u 1 k + 1 u 1 2 + u 1 2 u 1 1 u 1 k + 2 u 1 k + 1 + u 1 k + 1 u 1 k + + u 1 2 u 1 1 j = 1 k + 1 α 0 j u 1 1 u 1 0 j = 1 α 0 j u 1 1 u 1 0 = α 0 1 α 0 u 1 1 u 1 0 .
Therefore
u 1 k + 2 u 1 0 u 1 k + 2 u 1 1 + u 1 1 u 1 0 u 1 k + 2 u 1 1 + u 1 1 u 1 0 α 0 1 α 0 u 1 1 u 1 0 + u 1 1 u 1 0 = 1 1 α 0 u 1 1 u 1 0 < 1 1 α 0 ( 1 α 0 ) r N = r N .
Summarizing,
u 1 k + 2 u 1 0 < r N ,
so that
u 1 k + 2 B r N ( u 0 1 ) .
The induction is complete, so that
u 1 k B r N ( u 0 1 ) , k N .
From such results we have also obtained
u 1 k + 2 u 1 k + 1 α 0 u 1 k + 1 u 1 k , k N .
Thus, from these results and the Banach fixed point theorem, there exists u 1 = u 1 M N , N B r N ( u 0 1 ) such that
lim k u 1 k = u 1 = u 1 M N , N .
0 = lim k u 1 k + 1 u ^ 0 ε 2 u 1 k + 1 Δ t N g ( u 1 k ) ) Δ t N g ( u 1 k ) ( u 1 k + 1 u 1 k ) Δ t N f 1 Δ t N + K ( u 1 k + 1 u 1 k ) = u 1 u ^ 0 ε 2 u 1 Δ t N g ( u 1 ) Δ t N f 1 Δ t N ,
so that
u 1 u ^ 0 Δ t N = ε 2 u 1 + g ( u 1 ) + f 1 , in Ω ,
Reasoning inductively again having u 1 B r N ( u ^ 0 ) and u j B r N ( u j 1 ) , j { 2 , , n } similarly as we have obtained u 1 in the last lines, we may obtain
u n + 1 = u n + 1 M N , N B r N ( u n ) ,
such that
u n + 1 u n Δ t N = ε 2 u n + 1 + g ( u n + 1 ) + f n , in Ω .
The induction on n is also complete.
Fix n { 1 , , N 1 } .
Observe that
u n u ^ 0 = u n u n 1 + u n 1 u n 2 + u 1 + u 1 u 0 u n u n 1 + + u 1 u ^ 0 n N r < r
Summarizing u n B r ( u ^ 0 ) , n { 0 , 1 , , N 1 } .
From these results, denoting now more generically u n u n M N , N = u n N , we may infer that there exists K 4 > 0 such that
u j N K 4 , j { 0 , 1 , , N } , N N .
With a completely analogous reasoning, we may obtain that
u j N 1 , 2 , Ω K ^ 4 , j { 0 , 1 , , N } , N N ,
for some K ^ 4 > 0 .
Define now
u 0 N ( x , t ) = u n N ( x ) n + 1 t Δ t N + u n + 1 N ( x ) t Δ t N n ,
if t [ n Δ t N , ( n + 1 ) Δ t N ] , ( x , t ) Ω × [ 0 , T ] .
Observe that
u 0 N ( x , t ) = u n N ( x ) , if t = n Δ t N , n { 0 , 1 , , N } ,
and
u 0 N ( x , t ) t = u n + 1 N u n N Δ t N = ε 2 u n + 1 N + g ( u n + 1 N ) + f n ,
if t [ n Δ t N , ( n + 1 ) Δ t N ] , ( x , t ) Ω × [ 0 , T ] .
Fix φ C c ( Ω ) .
Thus, fixing t [ n Δ t N , ( n + 1 ) Δ t N ] , we have
u 0 N t , φ L 2 ε | u n + 1 N , φ L 2 | + | g ( u n + 1 N ) , φ L 2 | + | φ , f n L 2 | ε u n + 1 N 1 , 2 , Ω φ 1 , 2 , Ω + K 18 u n + 1 N 1 , 2 , Ω φ 1 , 2 , Ω + K 3 φ 1 , 2 , Ω K 5 φ 1 , 2 , Ω , φ C c ( Ω ) ,
for some appropriate K 5 > 0 .
Since φ C c ( Ω ) is arbitrary, we may conclude that
u 0 N t H 1 ( Ω ) K 6 , N > N 0 ,
uniformly in t on [ 0 , T ] , for some appropriate constant K 6 > 0 .
Also, from the definition of u 0 N we have that there exists K 7 > 0 such that
u 0 N 1 , 2 , Ω K 7 , N N
also uniformly in t on [ 0 , T ] .
From such results, there exist u 0 L 2 ( [ 0 , T ] , H 0 1 ( Ω ) ) and v 0 L 2 ( [ 0 , T ] ; H 1 ( Ω ) ) such that
u 0 N u 0 , weakly in L 2 ( ( 0 , T ) ; W 1 , 2 ( Ω ) ) ,
and
u 0 N t v 0 , weakly - star in L 2 ( [ 0 , T ] , H 1 ( Ω ) ) ,
so that we may easily obtain
v 0 = u 0 t
in a distributional sense.
At this point, we provide more details about this last result.
Fix t ( 0 , T ) . Thus, there exists n { 0 , 1 , , N 1 } such that t [ n Δ t N , ( n + 1 ) Δ t N ] .
Let φ C c ( Ω × ( 0 , T ) ) .
From this, we may infer that
Ω u 0 N t φ ( x , t ) d x = Ω u n + 1 N u n N Δ t N φ ( x , t ) d x ε Ω | u n + 1 N · φ | d x + Ω | g ( u n + 1 N ) φ ( x , t ) | d x + Ω | f n φ | d x ( K 8 u n + 1 N 1 , 2 , Ω + K 20 ) φ 1 , 2 , Ω K 9 φ 1 , 2 , Ω ,
for some appropriate constants K 8 > 0 , K 9 > 0 , K 20 > 0 .
Hence,
0 T Ω u 0 N t φ ( x , t ) d x d x K 9 Ω φ 1 , 2 , Ω d t K 19 φ 1 , 2 , Ω × ( 0 , T ) ,
for some appropriate K 19 > 0 .
Since such a φ C c ( Ω × ( 0 , T ) ) is arbitrary, we may infer that
u 0 N t H 1 ( Ω × ( 0 , T ) ) K 15 ,
for N N , for some K 15 > 0 .
From such a result and from the Banach-Alaoglu Theorem, there exists v 0 H 1 ( Ω × ( 0 , T ) ) such that, up to a not relabeled subsequence
u 0 N t v 0 , weakly - star in H 1 ( Ω × ( 0 , T ) ) .
Therefore,
0 T Ω u 0 N t φ d x d t 0 T Ω v 0 φ d x d t ,
as N , φ H 0 1 ( Ω × ( 0 , T ) ) .
On the other hand
u 0 N 0 , 2 , Ω × ( 0 , T ) K 16 ,
N N , for some K 16 > 0 .
From this and the Kakutani Theorem, there exists u 0 L 2 ( Ω × ( 0 , T ) ) such that, up to a not relabeled subsequence,
u 0 N u 0 , weakly in L 2 ( Ω × ( 0 , T ) ) .
Now fix again φ C c ( Ω × ( 0 , T ) ) .
Observe that
0 T Ω u 0 φ t d x d t = lim N 0 T Ω u 0 N φ t d x d t = lim N 0 T Ω u 0 N t φ d x d t = 0 T Ω v 0 φ d x d t ,
Since such a φ C c ( Ω × ( 0 , T ) ) is arbitrary, we may infer that
v 0 = u 0 t
in a distributional sense.
Moreover, from such results we may also obtain, again up to a subsequence,
lim N Ω u 0 N t φ d x = Ω u 0 t φ d x ,
φ H 0 1 ( Ω ) .
Observe also that, as a consequence of the Rellich-Kondrashov theorem, through appropriate subsequences, we have
u 0 N k ( t ) u 0 ( x , t ) , strongly in L 2 ( Ω ) , for almost all t [ 0 , T ] .
so that, up to subsequences,
u 0 N k ( t ) ( x , t ) u 0 ( x , t ) , a . e . in Ω , for almost all t [ 0 , T ] .
Here we emphasise the sequence { N k ( t ) } N may depends on t.
Since g is continuous we have that
g ( u 0 N k ( t ) ( x , t ) ) g ( u 0 ( x , t ) ) , a . e . in Ω , for almost all t [ 0 , T ] .
Fix t ( 0 , T ) .
Let ε > 0 . From the Egorov Theorem, there exists a closed set F such that m ( Ω F ) ε and k 0 N such that if k > k 0 , then
| g ( u 0 N k ( t ) ( x , t ) ) g ( u 0 ( x , t ) ) | ε , for almost all x F .
Let φ C c ( Ω ) . Observe now that
Ω ( g ( u 0 N k ( t ) ( x , t ) ) g ( u 0 ( x , t ) ) ) φ d x Ω | g ( u 0 N k ( t ) ( x , t ) ) g ( u 0 ( x , t ) ) | | φ | d x = F | g ( u 0 N k ( t ) ( x , t ) ) g ( u 0 ( x , t ) ) | | φ | d x + Ω F | g ( u 0 N k ( t ) ( x , t ) ) g ( u 0 ( x , t ) ) | | φ | d x F ε φ d x + Ω | g ( u 0 N k ( t ) ( x , t ) ) g ( u 0 ( x , t ) ) | | φ | χ Ω F d x ε φ m ( Ω ) + ( g ( u 0 N k ( t ) ) 0 , 2 , Ω + g ( u 0 ) 0 , 2 , Ω ) φ 0 , 4 , Ω χ Ω F 0 , 4 , Ω ε φ m ( Ω ) + K 21 φ 0 , 4 , Ω m ( Ω F ) 1 / 4 ε φ m ( Ω ) + K 21 φ 0 , 4 , Ω ε 1 / 4 , k > k 0 ,
for some appropriate constant K 21 > 0 which does not depend on t.
Since such a ε > 0 is arbitrary, we may infer that
Ω g ( u 0 N k ( t ) ) φ d x Ω g ( u 0 ) φ d x , as k ,
φ C c ( Ω ) .
From such results, we have
0 = lim k Ω u 0 N k ( t ) t φ d x + ε Ω u 0 N k ( t ) · φ d x Ω g ( u 0 N k ( t ) ) φ d x Ω f N k ( t ) φ d x = Ω u 0 t φ d x + ε Ω u 0 · φ d x Ω g ( u 0 ) φ d x Ω f φ d x .
so that, from this and by the density of C c ( Ω ) in H 0 1 ( Ω ) , we have got
Ω u 0 t φ d x + ε Ω u 0 · φ d x Ω g ( u 0 ) φ d x Ω f φ d x = 0 , φ H 0 1 ( Ω ) ,
a . e . on [ 0 , T ] .
Observe now that
( Ω × ( 0 , T ) ) = Ω × [ 0 , T ] [ 0 , T ] × Ω ¯ .
Let φ C c ( Ω × ( 0 , T ) ) .
Hence
lim N 0 T Ω u 0 N t φ d x d t = 0 T Ω u 0 t φ d x d t .
From this, since C c ( Ω × ( 0 , T ) ) is dense L 2 ( Ω × ( 0 , T ) ) we may infer that
lim N 0 T Ω u 0 N t φ d x d t = 0 T Ω u 0 t φ d x d t ,
φ L 2 ( Ω × ( 0 , T ) ) .
Let φ C ( Ω × [ 0 , T ] ) such that
φ ( x , T ) = 0 , in Ω .
From such results, we may obtain
lim N 0 T Ω u 0 N t φ d x d t = lim N 0 T Ω u 0 N φ t d x d t Ω u 0 N ( x , 0 ) φ ( x , 0 ) d x = 0 T Ω u 0 φ t d x d t Ω u 0 ( x , 0 ) φ ( x , 0 ) d x .
However, since u 0 N u 0 , weakly in L 2 ( Ω × ( 0 , T ) ) , we obtain
lim N 0 T Ω u 0 N φ t d x d t = 0 T Ω u 0 φ t d x d t .
From these last results, we may infer that
Ω u ^ 0 φ ( x , 0 ) d x = lim N Ω u 0 N ( x , 0 ) φ ( x , 0 ) d x = Ω u 0 ( x , 0 ) φ ( x , 0 ) d x ,
so that
Ω u ^ 0 ( x ) φ ( x , 0 ) d x = Ω u 0 ( x , 0 ) φ ( x , 0 ) d x ,
φ C ( Ω × [ 0 , T ] ) such that φ ( x , T ) = 0 , in Ω .
Therefore, we may infer that u 0 ( x , 0 ) = u ^ 0 ( x ) in this specified weak sense.
Similarly, it may be proven that
u 0 = 0 , on Ω × [ 0 , T ] ,
in an appropriate weak sense.
Hence, we have obtained that u 0 is a solution, in a weak sense, of the parabolic non-linear equation in question.

59. On the Convergence of Newton’s Method Combined with a Proximal Approach for an Eigenvalue Problem

Let Ω R 3 be an open, bounded and connected set a regular (Lipschitzian) boundary denoted by Ω .
Consider the eigenvalue problem of finding u V and λ R such that
ε 2 u + g ( u ) λ u = 0 , in Ω , u = 0 , on Ω , Ω u 2 d x = u 0 , 2 , Ω 2 = 1 .
Here ε > 0 , V = H 0 1 ( Ω ) , and g : R R is a C 1 class function, such that either g is linear or such that
g ( t u ) = t g ( u ) , t > 0 , u R
In a finite differences or finite elements context, already including a proximal formulation, we shall look for a sequence { u n } R N for an appropriate N N such that
ε 2 u n + 1 + g ( u n + 1 ) u n u n + K ( u n + 1 u n ) = 0 ,
n N { 0 } .
Now considering a concerning linearization of g, such an equation approximately stands for
ε 2 u n + 1 + g ( u n ) + g ( u n ) ( u n + 1 u n ) u n u n + K ( u n + 1 u n ) = 0 ,
n N { 0 } .
Assume u 0 R N is such that there exists r > 0 such that
K 1 I d g ( u ) K 2 I d ,
u B r ( u 0 ) , for some K 1 , K 2 > 0 .
Suppose there exists a symmetric matrix H 6 ( u , v ) such that
u u v v = H 6 ( u , v ) ( u v ) ,
and
K 3 I d H 6 ( u , v ) K 3 I d ,
u , v B r ( u 0 ) , for some K 3 > 0
And also there exists a symmetric matrix H 5 ( u , v ) such that
g ( u ) g ( v ) = H 5 ( u , v ) ( u v ) ,
and
K 4 I d H 5 ( u , v ) K 5 I d ,
u , v B r ( u 0 ) , for some K 4 , K 5 > 0 . Moreover, we assume that these last constants, K > 0 and 0 < α 1 < 1 are such that
( 1 α 1 ) ( ε 2 + K 1 I d ) + K 4 I d K 3 I d K 2 I d ) α 1 K I d = K I d ( 1 α 1 ) K I d ,
so that
( ε 2 + K 1 I d + K I d ) 1 ( K 4 I d + K 2 I d + K 3 I d + K I d ) ( 1 α 1 ) I d .
Observe that
ε 2 + g ( u ) + K I d ε 2 + K 1 I d + K I d 0
and
0 H 5 ( u , v ) + H 6 ( u , v ) + g ( v ) + K I d K 4 I d + K 2 I d + K 3 I d + K I d ,
u , v B r ( u 0 ) so that
( ε 2 + g ( u ) + K I d ) 1 ( H 5 ( u , v ) + H 6 ( u , v ) + g ( v ) + K I d ) ( ε 2 + K 1 I d + K I d ) 1 ( K 4 I d + K 2 I d + K 3 I d + K I d ) ( 1 α 1 ) I d ,
u , v B r ( u 0 ) .
Summarizing, defining α 0 = 1 α 1 we have got
( ε 2 + g ( u ) + K I d ) 1 ( H 5 ( u , v ) + H 6 ( u , v ) + g ( v ) + K I d ) α 0 < 1 ,
u , v B r ( u 0 ) .
Suppose K > 0 and α 1 > 0 are such that u 1 B r ( 1 α 0 ) ( u 0 ) .
Reasoning inductively, suppose also
u 0 , u 1 , , u n + 1 B r ( u 0 ) .
From the results above we have
ε 2 u n + 2 + g ( u n + 1 ) + g ( u n + 1 ) ( u n + 2 u n + 1 ) u n + 1 u n + 1 + K ( u n + 2 u n + 1 ) = 0 ,
and
ε 2 u n + 1 + g ( u n ) + g ( u n ) ( u n + 1 u n ) u n u n + K ( u n + 1 u n ) = 0 ,
so that
ε ( 2 u n + 2 2 u n + 1 ) + g ( u n + 1 ) ( u n + 2 u n + 1 ) + K ( u n + 2 u n + 1 ) = g ( u n + 1 ) + g ( u n ) + u n + 1 u n + 1 u n u n + g ( u n ) ( u n + 1 u n ) + K ( u n + 1 u n ) = ( H 5 ( u n + 1 , u n ) + H 6 ( u n + 1 , u n ) + g ( u n ) + K I d ) ( u n + 1 u n ) .
Therefore
u n + 2 u n + 1 = ( ( ε 2 + g ( u n + 1 ) + K I d ) 1 ( H 5 ( u n + 1 , u n ) + H 6 ( u n + 1 , u n ) + g ( u n ) + K I d ) × ( u n + 1 u n ) ,
so that
u n + 2 u n + 1 ( ( ε 2 + g ( u n + 1 ) + K I d ) 1 ( H 5 ( u n + 1 , u n ) + H 6 ( u n + 1 , u n ) + g ( u n ) + K I d ) × u n + 1 u n α 0 u n + 1 u n .
Summarizing, we have got
u j + 2 u j + 1 α 0 u j + 1 u j , j { 1 , , n } .
Therefore
u j + 2 u j + 1 α 0 u j + 1 u j α 0 2 u j u j 1 α 0 j + 1 u 1 u 0 .
Thus,
u n + 2 u 1 = u n + 2 u n + 1 + u n + 1 u 2 + u 2 u 1 u n + 2 u n + 1 + u n + 1 u n + + u 2 u 1 j = 1 n + 1 α 0 j u 1 u 0 j = 1 α 0 j u 1 u 0 = α 0 1 α 0 u 1 u 0 .
Therefore
u n + 2 u 0 u n + 2 u 1 + u 1 u 0 u n + 2 u 1 + u 1 u 0 α 0 1 α 0 u 1 u 0 + u 1 u 0 = 1 1 α 0 u 1 u 0 < 1 1 α 0 ( 1 α 0 ) r = r .
Summarizing,
u n + 2 u 0 < r ,
so that
u n + 2 B r ( u 0 ) .
The induction is complete, so that
u n B r ( u 0 ) , n N .
From such results we have also obtained
u n + 2 u n + 1 α 0 u n + 1 u n , n N .
Thus, from these results and the Banach fixed point theorem, there exists u ^ 0 B ¯ r ( u 0 ) such that
lim n u n = u ^ 0 .
From such results we obtain
0 = lim n ε 2 u n + 1 + g ( u n ) + g ( u n ) ( u n + 1 u n ) u n u n + K ( u n + 1 u n ) = ε 2 u ^ 0 + g ( u ^ 0 ) u ^ 0 u ^ 0 .
Summarizing, we have got
ε 2 u ^ 0 + g ( u ^ 0 ) u ^ 0 u ^ 0 = 0 .
Consequently, defining
u ˜ 0 = u ^ 0 u ^ 0 0 , 2 , Ω ,
λ = 1 u ^ 0
and recalling that
g ( t u ^ 0 ) = t g ( u ^ 0 ) , t > 0 ,
we have obtained
ε 2 u ˜ 0 + g ( u ˜ 0 ) λ u ˜ 0 = 0 ,
and
u ˜ 0 0 , 2 , Ω = 1 .
The objective of this section is complete.
Remark 59.1. 
For the general case we may drop the hypotheses of g being linear or g ( t u ) = t g ( u ) , t > 0 , u R , by defining the following iterations:
ε 2 u n + 1 + u n g u n u n u n u n + K ( u n + 1 u n ) = 0 , n N { 0 } .
However in such a case some changes on the hypotheses are necessary in order to obtain the related theoretical results.

59.1. A Numerical Example

For Ω = [ 0 , 1 ] R , we have obtained numerical results for the following eigenvalue equation
ε u + A u 3 λ u = 0 , in Ω , u = 0 , on Ω , Ω u 2 d x = u 0 , 2 , Ω 2 = 1 ,
where ε = 0 . 01 , and A = 1 . 0
Observe that for a fixed K > 0 we may obtain for this last equation
ε u + A u 3 + K u K u λ u = 0 , in Ω ,
so that
ε u + A u 3 + K u λ 1 u = 0 , in Ω ,
where λ 1 = K + λ . In this example we have fixed K = 500 .
In order to obtain such numerical results we have used the following algorithm:
  • Choose u 1 W 0 1 , 2 , set n = 1 , b 12 = 10 4 and n m a x = 100 .
  • Calculate u n + 1 W 0 1 , 2 solution of equation
    ε u n + 1 + A u n 3 u n 0 , 2 , Ω 2 + K u n + 1 u n u n 0 , 2 , Ω = 0 , in Ω ,
  • If u n + 1 u n b 12 or n > n m a x , then stop. Otherwise n : = n + 1 and go to item 2.
For the optimal solution u obtained, please see Figure 43.
Here we present the software in MAT-LAB through which we have obtained such numerical results.
********************
  • clear all
    m8=100;
    d=1/m8;
    K=500;
    A=1;
    e1=0.01;
    for i=1:m8
    uo(i,1)=0.1;
    end;
    b12=1.0;
    k=1;
    while ( b 12 > 10 4 ) && ( k < 100 )
    k
    k=k+1;
    S=0;
    for i=1:m8-1
    S=S+ u o ( i , 1 ) 2 * d ;
    end;
    S=sqrt(S);
    m12=2+K* d 2 ;
    m50(1)=1/m12;
    z(1)=m50(1)*( u o ( i , 1 ) / S * d 2 -A* u o ( i , 1 ) 3 / S 2 * d 2 / e 1 );
    for i=2:m8-1
    m12=2+K * d 2 -m50(i-1);
    m50(i)=1/m12;
    z(i)=m50(i)* ( u o ( i , 1 ) / S * d 2 A * u o ( i , 1 ) 3 / S 2 * d 2 / e 1 + z ( i 1 ) ) ;
    end;
    u(m8,1)=0;
    for i=1:m8-1
    u(m8-i,1)=m50(m8-i)*u(m8-i+1)+z(m8-i);
    end;
    b12=max(abs(uo-u));
    uo=u;
    end;
    for i=1:m8
    x(i,1)=i*d;
    end;
    plot(x,uo/S)
************************************
Remark 59.2. 
With the high value K = 500 we have obtained the following eigenvalue for this problem:
λ = 1 S K ε = 133.8090 ε = 1.338 .

60. On the Convergence of Newton’s Method Combined with a Proximal Approach for a General Parabolic Non-Linear System

Let Ω R m be an open, bounded and connected set with a regular (Lipschitzian) boundary denoted by Ω .
Consider the parabolic non-linear system
u j t = ε j 2 u j + g j ( u ) + k = 1 r l = 1 m g j k l ( u ) u k x l + f j , in Ω × ( 0 , T ) , u j ( x , 0 ) = ( u ^ 0 ) j , in Ω , u j = 0 , on Ω × [ 0 , T ] , j { 1 , , r } .
Here
u = ( u 1 , , u r ) = { u j } H 0 1 ( Ω ; R r ) ,
ε j > 0 , f = { f j } L 2 ( [ 0 , T ] , W 1 , 2 ( Ω ; R r ) ) L ( Ω × [ 0 , T ] ; R r ) , u ^ 0 = { ( u ^ 0 ) j } H 0 1 ( Ω ; R r ) L ( Ω ; R r ) , where t denotes time and [ 0 , T ] is a time interval.
Also g j : R R and g j k l : R R are C 1 class functions neither necessarily linear nor convex, j , k { 1 , , r } , l { 1 , , m } .
We define
F j ( u ) = ε j 2 u j + g j ( u ) + k = 1 r l = 1 m g j k l ( u ) u k x l + f j ,
j { 1 , , r } , so that the system in question stands for
u j d t = F j ( u ) , j { 1 , , r } .
Fixing N N and defining Δ t N = T / N , in a finite differences context we may define the following approximate system
u n + 1 u n Δ t N = F j ( u n + 1 ) , j { 1 , , r } , n { 0 , , N 1 } .
Fix n = 0 . In a Newton’s method context combined with a proximal approach, we shall obtain u 1 through the following iterations,
Define u 1 0 = u ^ 0 and having u 1 k let u 1 k + 1 be such that
u 1 k + 1 u 1 0 = F j ( u 1 k ) Δ t N + Δ t N F j ( u 1 k ) u l ( u 1 k + 1 u 1 k ) K ( u 1 k + 1 u 1 k ) .
At this point we assume there exist r > 0 and K 1 > 0 , such that
K 1 I d F j ( u ) u l K 1 I d ,
u B r ( u ^ 0 ) .
Moreover, generically denoting F ( u ) = { F j ( u ) } , we assume there exists a matrix operator H 5 ( u , v ) , such that
F ( u ) F ( v ) = H 5 ( u , v ) ( u v ) ,
and
K 3 I d H 5 ( u , v ) K 3 I d ,
u , v B r ( u ^ 0 ) , for some appropriate real constant K 3 > 0 .
Now suppose K > 0 and 0 < α 1 < 1 are such that there exists N 0 N such that if N > N 0 , then
( 1 α 1 ) ( I d K 1 I d Δ t N ) K 1 I d Δ t N K 3 I d Δ t N ) α 1 K I d = K I d ( 1 α 1 ) K I d ,
so that
( I d K 1 I d Δ t N + K I d ) 1 ( K 1 I d Δ t N + K 3 I d Δ t N + K I d ) ( 1 α 1 ) K I d .
Observe that such an N 0 may be such that
I d F j ( u ) u l Δ t N + K I d I d K 1 I d Δ t N + K I d > 0 I d ,
and
0 H 5 ( u , v ) Δ t N F j ( v ) u l Δ t N + K I d K 1 I d Δ t N + K 3 I d Δ t N + K I d ,
so that
I d F j ( u ) u l Δ t N + K I d 1 H 5 ( u , v ) Δ t N F j ( v ) u l Δ t N + K I d ( I d K 1 I d Δ t N + K I d ) 1 ( K 1 I d Δ t N + K 3 I d Δ t N + K I d ) ( 1 α 1 ) I d ,
u , v B r ( u ^ 0 ) , N > N 0 .
Hence, denoting α 0 = ( 1 α 1 ) , we have got
I d F j ( u ) u l Δ t N + K I d 1 H 5 ( u , v ) Δ t N F j ( v ) u l Δ t N + K I d ( I d K 1 I d Δ t N + K I d ) 1 ( K 1 I d Δ t N + K 3 I d Δ t N + K I d ) α 0 .
u , v B r ( u ^ 0 ) , N > N 0 .
Fix now a new N > N 0 .
Suppose now K = K n N > 0 and 0 < α 1 = ( α 1 ) n N < 1 are such that
u 1 1 B r N ( 1 α 0 ) ( u ^ 0 ) .
Reasoning inductively, suppose u 1 0 , u 1 1 , , u 1 k + 1 B r N ( u 0 ) , and observe that
u 1 k + 1 u 0 1 = F j ( u 1 k ) Δ t N + Δ t N F j ( u 1 k ) u l ( u 1 k + 1 u 1 k ) K ( u 1 k + 1 u 1 k ) .
and
u 1 k + 2 u 0 1 = F j ( u 1 k + 1 ) Δ t N + Δ t N F j ( u 1 k + 1 ) u l ( u 1 k + 2 u 1 k + 1 ) K ( u 1 k + 2 u 1 k + 1 ) ,
so that
I d F j ( u 1 k + 1 ) u l Δ t N + K I d ( u 1 k + 2 u 1 k + 1 ) = ( F ( u 1 k + 1 ) F ( u 1 k ) ) Δ t N F j ( u 1 k ) u l Δ t N + K I d ( u 1 k + 1 u 1 k ) = H 5 ( u 1 k + 1 , u 1 k ) Δ t N F j ( u 1 k ) u l Δ t N + K I d ( u 1 k + 1 u 1 k ) .
Thus,
u 1 k + 2 u 1 k + 1 = I d F j ( u 1 k + 1 ) u l Δ t N + K I d 1 H 5 ( u 1 k + 1 , u 1 k ) Δ t N F j ( u 1 k ) u l Δ t N + K I d × ( u 1 k + 1 u 1 k ) .
Summarizing, we have got
u 1 k + 2 u 1 k + 1 = I d F j ( u 1 k + 1 ) u l Δ t N + K I d 1 H 5 ( u 1 k + 1 , u 1 k ) Δ t N F j ( u 1 k ) u l Δ t N + K I d × u 1 k + 1 u 1 k α 0 u 1 k + 1 u 1 k .
Thus, we have got
u 1 j + 2 u 1 j + 1 α 0 u 1 j + 1 u 1 j , j { 1 , , k } .
Therefore
u 1 j + 2 u 1 j + 1 α 0 u 1 j + 1 u 1 j α 0 2 u 1 j u 1 j 1 α 0 j + 1 u 1 1 u 1 0 .
Thus,
u 1 k + 2 u 1 1 = u 1 k + 2 u 1 k + 1 + u 1 k + 1 u 1 2 + u 1 2 u 1 1 u 1 k + 2 u 1 k + 1 + u 1 k + 1 u 1 k + + u 1 2 u 1 1 j = 1 k + 1 α 0 j u 1 1 u 1 0 j = 1 α 0 j u 1 1 u 1 0 = α 0 1 α 0 u 1 1 u 1 0 .
Therefore
u 1 k + 2 u 1 0 u 1 k + 2 u 1 1 + u 1 1 u 1 0 u 1 k + 2 u 1 1 + u 1 1 u 1 0 α 0 1 α 0 u 1 1 u 1 0 + u 1 1 u 1 0 = 1 1 α 0 u 1 1 u 1 0 < 1 1 α 0 ( 1 α 0 ) r N = r N .
Summarizing,
u 1 k + 2 u 1 0 < r N ,
so that
u 1 k + 2 B r N ( u 0 1 ) .
The induction is complete, so that
u 1 k B r N ( u 0 1 ) , k N .
From such results we have also obtained
u 1 k + 2 u 1 k + 1 α 0 u 1 k + 1 u 1 k , k N .
Thus, from these results and the Banach fixed point theorem, there exists u 1 B r N ( u 0 1 ) such that
lim k u 1 k = u 1 .
0 = lim k u 1 k + 1 u ^ 0 F ( u 1 k ) Δ t N Δ t N F j ( u 1 k ) u l ( u 1 k + 1 u 1 k ) + K ( u 1 k + 1 u 1 k ) = u 1 u ^ 0 F ( u 1 ) Δ t N
so that
u 1 u ^ 0 Δ t N = F ( u 1 ) in Ω ,
Reasoning inductively again having u 1 B r N ( u ^ 0 ) and u j B r N ( u j 1 ) , j { 2 , , n } similarly as we have obtained u 1 in the last lines, we may obtain
u n + 1 B r N ( u n ) ,
such that
u n + 1 u n Δ t N = F ( u n + 1 ) , in Ω .
The induction on n is also complete.
Fix n { 1 , , N 1 } .
Observe that
u n u 0 = u n u n 1 + u n 1 u n 2 + u 1 + u 1 u 0 u n u n 1 + + u 1 u 0 n N r < r .
Summarizing u n B r ( u ^ 0 ) , n { 0 , 1 , , N 1 } .
From these results, denoting now more generically u n u n N , we may infer that there exists K ^ 4 > 0 such that
u j N 1 , 2 , Ω K ^ 4 , j { 0 , 1 , , N } , N N .
Define now
u 0 N ( x , t ) = u n N ( x ) n + 1 t Δ t N + u n + 1 N ( x ) t Δ t N n ,
if t [ n Δ t N , ( n + 1 ) Δ t N ] , ( x , t ) Ω × [ 0 , T ] .
Observe that
u 0 N ( x , t ) = u n N ( x ) , if t = n Δ t N , n { 0 , 1 , , N } ,
and
u 0 N ( x , t ) t = u n + 1 N u n N Δ t N = F ( u n + 1 N ) ,
if t [ n Δ t N , ( n + 1 ) Δ t N ] , ( x , t ) Ω × [ 0 , T ] .
Fix φ C c ( Ω ; R r ) .
Thus, fixing t [ n Δ t N , ( n + 1 ) Δ t N ] , we have
u 0 N t , φ L 2 F ( u n + 1 N ) , φ L 2 K 5 φ 1 , 2 , Ω , φ C c ( Ω ; R r ) ,
for some appropriate K 5 > 0 .
Since φ C c ( Ω ; R r ) is arbitrary, we may conclude that
u 0 N t H 1 ( Ω ; R r ) K 6 , N > N 0 ,
uniformly in t on [ 0 , T ] , for some appropriate constant K 6 > 0 .
Also, from the definition of u 0 N we have that there exists K 7 > 0 such that
u 0 N 1 , 2 , Ω K 7 , N N
also uniformly in t on [ 0 , T ] .
From such results, there exist u 0 L 2 ( [ 0 , T ] , H 0 1 ( Ω ; R r ) ) and v 0 L 2 ( [ 0 , T ] ; H 1 ( Ω ; R r ) ) such that
u 0 N u 0 , weakly in L 2 ( ( 0 , T ) ; W 1 , 2 ( Ω ; R r ) ) ,
and
u 0 N t v 0 , weakly - star in L 2 ( [ 0 , T ] , H 1 ( Ω ; R r ) ) ,
so that we may easily obtain
v 0 = u 0 t
in a distributional sense. At this point, we provide more details about this last result.
Fix t ( 0 , T ) . Thus, there exists n { 0 , 1 , , N 1 } such that t [ n Δ t N , ( n + 1 ) Δ t N ] .
Let φ C c ( Ω × ( 0 , T ) ; R r ) .
From this, we may infer that
Ω u 0 N t φ ( x , t ) d x = Ω u n + 1 N u n N Δ t N φ ( x , t ) d x F ( u n + 1 N ) , φ L 2 K 9 φ 1 , 2 , Ω ,
for some appropriate constant K 9 > 0 .
Hence,
0 T Ω u 0 N t φ ( x , t ) d x d t K 9 Ω φ 1 , 2 , Ω d t K 19 φ 1 , 2 , Ω × ( 0 , T ) ,
for some appropriate K 19 > 0 .
Since such a φ C c ( Ω × ( 0 , T ) ; R r ) is arbitrary, we may infer that
u 0 N t H 1 ( Ω × ( 0 , T ) ; R r ) K 15 ,
for N N , for some K 15 > 0 .
From such a result and from the Banach-Alaoglu Theorem, there exists v 0 H 1 ( Ω × ( 0 , T ) ; R r ) such that, up to a not relabeled subsequence
u 0 N t v 0 , weakly - star in H 1 ( Ω × ( 0 , T ) ; R r ) .
Therefore,
0 T Ω u 0 N t φ d x d t 0 T Ω v 0 φ d x d t ,
as N , φ H 0 1 ( Ω × ( 0 , T ) ; R r ) .
On the other hand
u 0 N 0 , 2 , Ω × ( 0 , T ) K 16 ,
N > N 0 , for some K 16 > 0 .
From this and the Kakutani Theorem, there exists u 0 L 2 ( Ω × ( 0 , T ) ; R r ) such that, up to a not relabeled subsequence,
u 0 N u 0 , weakly in L 2 ( Ω × ( 0 , T ) ; R r ) .
Now fix again φ C c ( Ω × ( 0 , T ) ; R r ) .
Observe that
0 T Ω u 0 φ t d x d t = lim N 0 T Ω u 0 N φ t d x d t = lim N 0 T Ω u 0 N t φ d x d t = 0 T Ω v 0 φ d x d t ,
Since such a φ C c ( Ω × ( 0 , T ) ; R r ) is arbitrary, we may infer that
v 0 = u 0 t
in a distributional sense.
Moreover, from such results we may also obtain, again up to a subsequence,
lim N Ω u 0 N t φ d x = Ω u 0 t φ d x ,
φ H 0 1 ( Ω ; R r ) .
Observe also that, as a consequence of the Rellich-Kondrashov theorem, through appropriate subsequences, we have
u 0 N k ( t ) u 0 ( x , t ) , strongly in L 2 ( Ω ; R r ) , for almost all t [ 0 , T ] .
so that, up to subsequences,
u 0 N k ( t ) ( x , t ) u 0 ( x , t ) , a . e . in Ω , for almost all t [ 0 , T ] .
Here we emphasise the sequence { N k ( t ) } N may depends on t.
Fix j { 1 , , r } .
Since g j is continuous we have that
g j ( u 0 N k ( t ) ( x , t ) ) g j ( u 0 ( x , t ) ) , a . e . in Ω , for almost all t [ 0 , T ] .
Fix t ( 0 , T ) .
Let ε > 0 . From the Egorov Theorem, there exists a closed set F such that m ( Ω F ) ε and k 0 N such that if k > k 0 , then
| g j ( u 0 N k ( t ) ( x , t ) ) g j ( u 0 ( x , t ) ) | ε , for almost all x F .
Let φ C c ( Ω ) . Observe now that
Ω ( g j ( u 0 N k ( t ) ( x , t ) ) g j ( u 0 ( x , t ) ) ) φ d x Ω | g j ( u 0 N k ( t ) ( x , t ) ) g j ( u 0 ( x , t ) ) | | φ | d x = F | g j ( u 0 N k ( t ) ( x , t ) ) g j ( u 0 ( x , t ) ) | | φ | d x + Ω F | g j ( u 0 N k ( t ) ( x , t ) ) g j ( u 0 ( x , t ) ) | | φ | d x F ε φ d x + Ω | g j ( u 0 N k ( t ) ( x , t ) ) g j ( u 0 ( x , t ) ) | | φ | χ Ω F d x ε φ m ( Ω ) + ( g j ( u 0 N k ( t ) ) 0 , 2 , Ω + g j ( u 0 ) 0 , 2 , Ω ) φ 0 , 4 , Ω χ Ω F 0 , 4 , Ω ε φ m ( Ω ) + K 21 φ 0 , 4 , Ω m ( Ω F ) 1 / 4 ε φ m ( Ω ) + K 21 φ 0 , 4 , Ω ε 1 / 4 , k > k 0 ,
for some appropriate constant K 21 > 0 which does not depend on t.
Since such a ε > 0 is arbitrary, we may infer that
Ω g j ( u 0 N k ( t ) ) φ d x Ω g j ( u 0 ) φ d x , as k ,
φ C c ( Ω ) , j { 1 , , r } .
Similarly, fixing j , p { 1 , , n } , and l { 1 , , m } , since g j p l is continuous we have that
g j p l ( u 0 N k ( t ) ( x , t ) ) g j p l ( u 0 ( x , t ) ) , a . e . in Ω , for almost all t [ 0 , T ] .
Fix again t ( 0 , T )
Let ε > 0 (a new value). From the Egorov Theorem, there exists a closed set F 1 such that m ( Ω F 1 ) ε and k 0 N such that if k > k 0 , then
| g j p l ( u 0 N k ( t ) ( x , t ) ) g j p l ( u 0 ( x , t ) ) | ε , for almost all x F 1 .
Observe now that
Ω | g j p l ( u 0 N k ( t ) ( x , t ) ) g j p l ( u 0 ( x , t ) ) | 2 d x F 1 | g j p l ( u 0 N k ( t ) ( x , t ) ) g j p l ( u 0 ( x , t ) ) | 2 d x + Ω F 1 | g j p l ( u 0 N k ( t ) ( x , t ) ) g j p l ( u 0 ( x , t ) ) | 2 d x F 1 ε 2 d x + Ω | g j p l ( u 0 N k ( t ) ( x , t ) ) g j p l ( u 0 ( x , t ) ) | 2 χ Ω F 1 d x ε 2 m ( Ω ) + 2 K 1 2 Ω χ Ω F 1 d x ε 2 m ( Ω ) + 2 K 1 2 ε , k > k 0 .
Since such a ε > 0 is arbitrary, we may infer that
Ω | g j p l ( u 0 N k ( t ) ) g j p l ( u 0 ) | 2 d x 0 , as k ,
j , p { 1 , , r } , l { 1 , , m } .
Select again φ C c ( Ω ) . Since
g j p l ( u 0 N k ( t ) ) g j p l ( u 0 ) 0 , 2 , Ω 0 , as k
and
u 0 N k ( t ) u 0 , weakly in L 2 ( Ω ; R r × m ) ,
we obtain,
Ω g j p l ( u 0 N k ( t ) ) ( ( u 0 ) p N k ( t ) ) x l φ d x Ω g j p l ( u 0 ) ( ( u 0 ) p ) x l φ d x Ω g j p l ( u 0 N k ( t ) ) ( ( u 0 ) p N k ( t ) ) x l φ d x Ω g j p l ( u 0 ) ( ( u 0 ) p N k ( t ) ) x l φ d x + Ω g j p l ( u 0 ) ( ( u 0 ) p N k ( t ) ) x l φ d x Ω g j p l ( u 0 ) ( ( u 0 ) p ) x l φ d x g j p l ( u 0 N k ( t ) ) g j p l ( u 0 ) 0 , 2 , Ω K 7 φ + Ω g j p l ( u 0 ) ( ( u 0 ) p N k ( t ) ) x l φ d x Ω g j p l ( u 0 ) ( ( u 0 ) p ) x l φ d x 0 , as k ,
j , p { 1 , , r } , l { 1 , , m } .
From such results, for an arbitrary φ C c ( Ω ; R r ) , we have
0 = lim k Ω ( u 0 ) j N k ( t ) t φ j d x F j ( u 0 N k ( t ) ) , φ j L 2 = Ω ( u 0 ) j t φ j d x + ε j ( u 0 ) j , φ j L 2 g j ( u 0 ) , φ j L 2 p = 1 r l = 1 m g j p l ( u 0 ) ( ( u 0 ) p ) x l , φ j L 2 f j , φ j L 2
so that, from this and by the density of C c ( Ω ; ; R r ) in H 0 1 ( Ω ; R r ) , we have got
Ω ( u 0 ) j t φ j d x = ε j ( u 0 ) j , φ j L 2 + g j ( u 0 ) , φ j L 2 + p = 1 r l = 1 m g j p l ( u 0 ) ( ( u 0 ) p ) x l , φ j L 2 + f j , φ j L 2 ,
j { 1 , , r } , φ H 0 1 ( Ω ; R r ) , a . e . on [ 0 , T ] ,
Observe now that
( Ω × ( 0 , T ) ) = Ω × [ 0 , T ] [ 0 , T ] × Ω ¯ .
Let φ C c ( Ω × ( 0 , T ) ; R r ) .
Hence
lim N 0 T Ω u 0 N t φ d x d t = 0 T Ω u 0 t φ d x d t .
From this, since C c ( Ω × ( 0 , T ) ; R r ) is dense L 2 ( Ω × ( 0 , T ) ; R r ) we may infer that
lim N 0 T Ω u 0 N t φ d x d t = 0 T Ω u 0 t φ d x d t ,
φ L 2 ( Ω × ( 0 , T ) ; R r ) .
Let φ C ( Ω × [ 0 , T ] ; R r ) such that
φ ( x , T ) = 0 , in Ω .
From such results, we may obtain
lim N 0 T Ω u 0 N t φ d x d t = lim N 0 T Ω u 0 N φ t d x d t Ω u 0 N ( x , 0 ) φ ( x , 0 ) d x = 0 T Ω u 0 φ t d x d t Ω u 0 ( x , 0 ) φ ( x , 0 ) d x .
However, since u 0 N u 0 , weakly in L 2 ( Ω × ( 0 , T ) ; R r ) , we obtain
lim N 0 T Ω u 0 N φ t d x d t = 0 T Ω u 0 φ t d x d t .
From these last results, we may infer that
Ω u ^ 0 φ ( x , 0 ) d x = lim N Ω u 0 N ( x , 0 ) φ ( x , 0 ) d x = Ω u 0 ( x , 0 ) φ ( x , 0 ) d x ,
so that
Ω u ^ 0 ( x ) φ ( x , 0 ) d x = Ω u 0 ( x , 0 ) φ ( x , 0 ) d x ,
φ C ( Ω × [ 0 , T ] ; R r ) such that φ ( x , T ) = 0 , in Ω .
Therefore, we may infer that u 0 ( x , 0 ) = u ^ 0 ( x ) in this specified weak sense.
Similarly, it may be proven that
u 0 = 0 , on Ω × [ 0 , T ] ,
in an appropriate weak sense.
Hence, we have obtained that u 0 is a solution, in a weak sense, of the parabolic non-linear system in question.

61. A Note on the Convergence of the Finite Elements Method

In this section we develop some remarks on the convergence of the finite elements method.
This section is based on reference [18], Chapter 7.
For the proofs not presented here and for more details please see reference [18], Chapter 7.
We start by recalling the following classical result.
Theorem 61.1 
(Lax-Milgram). Let V be a separable Hilbert space with a inner product
· , · : V × V R ,
and related norm
· : V R +
where
u = u , u , u V .
Let a : V × V R be a bilinear form such that
  • a is continuous, that is, there exists M > 0 such that
    | a ( u , v ) | M u v , u , v V ,
  • a is coercive, that is, there exists α > 0 such that
    a ( v , v ) α v 2 , u V .
Moreover, let L : V R be a linear and continuous functional.
Under such hypotheses, there exists a unique u V such that
a ( u , v ) = L ( v ) , v V .
Definition 61.2. 
Let V be a Banach space. We say that a sequence { V n } of finite dimensional subspaces of V is a Galerkin scheme for V if for each v V , there exists a sequence { v k } n = 1 V n where v k V k , k N , such that
v k v , strongly in norm , as k .
Remark 61.3. 
Let Ω R 2 be a polygonal set. A triangulation T of Ω is a finite union of subsets of Ω ¯ , such that
  • Ω ¯ = K T K ,
  • Each set K T is a triangle,
  • For each pair K 1 , K 2 T , such sets are quasi-disjoints, that is, their interiors are disjoint.
We define
h ( T ) = max K T d i a m ( K ) h ,
where
d i a m ( K ) = sup { | x , y | : x , y K } .
In such a case we also denote T = T h .
Moreover, we define
V h = { v C ( Ω ¯ ) : v is affine on each K T h and v = 0 , on Ω } .
We denote by a j the vertices in the triangulation T h , where
j { 1 , , I ( h ) } .
Let { φ j } V h be such that
φ j ( a k ) = δ j k , 1 j , k I ( h ) .
Here
δ j k = 1 , if j = k , 0 , if j k .
Observe that { φ 1 , , φ I ( h ) } is a basis for V h .
At this point we define
P h ( v ) = j = 1 I ( h ) v ( a j ) φ j , v V .
Here we assume { T h } h > 0 be a regular family of triangulations of Ω .
Let { h n } R + be a sequence such that
0 < h n + 1 < h n , n N ,
and
lim n h n = 0 .
We denote V n = V h n and P n = P h n , n N .
Consider the Ginzburg-Landau type equation
γ 2 u + α u 3 β u f = 0 , in Ω , u = 0 , on Ω .
Here γ > 0 , α > 0 , β > 0 and f L 2 ( Ω ) .
Assume u n V n is a weak solution of this last equation, in the following sense,
γ u n , φ L 2 + α u n 3 , φ L 2 β u n , φ L 2 f , φ L 2 , = 0 , φ V n .
We assume there exist u 0 H 0 1 W 1 , ( Ω ) , r > 0 , α 1 > 0 and M > 0 such that
α 1 u v 1 , 2 , Ω 2 γ ( u v ) , ( u v ) L 2 + α 3 u ˜ 2 ( u , v ) ( u v ) , ( u v ) L 2 β ( u v ) , ( u v ) L 2 ,
and
γ ( u v ) , ( u w ) L 2 + α 3 u ˜ 2 ( u , v ) ( u v ) , ( u w ) L 2 β ( u v ) , ( u w ) L 2 M u v 1 , 2 , Ω u w 1 , 2 , Ω ,
u , v , w B r ( u 0 ) .
Here u ˜ ( u , v ) is on the line connecting u and v so that
u 3 v 3 = 3 u ˜ 2 ( u v ) .
Similarly as we have done in previous sections, we assume u 0 and r > 0 are such that we may obtain u n B r ( u 0 ) , n N .
Also similarly as in the previous section, we may consider such a ball either related to the H 0 1 ( Ω ) norm or the W 1 , ( Ω ) one.
Let m , n N be such that m > n .
Observe that u n , u m V m so that
γ u m , ( u n u m ) L 2 + α u m 3 , ( u n u m ) L 2 β u m , ( u n u m ) L 2 f , ( u n u m ) L 2 = 0 ,
so that, for φ V n , we obtain
γ ( u n u m ) , ( u n u m ) L 2 + α ( u n 3 u m 3 ) , ( u n u m ) L 2 β ( u n u m ) , ( u n u m ) L 2 = γ ( u n u m ) , ( u n φ ) L 2 + α ( u n 3 u m 3 ) , ( u n φ ) L 2 β ( u n u m ) , ( u n φ ) L 2 + γ ( u n u m ) , ( φ u m ) L 2 + α ( u n 3 u m 3 ) , ( φ u n ) L 2 β ( u n u m ) , ( φ u m ) L 2 = γ ( u n u m ) , ( φ u m ) L 2 + α ( u n 3 u m 3 ) , ( φ u m ) L 2 β ( u n u m ) , ( φ u m ) L 2 .
Summarizing, we have got
γ ( u n u m ) , ( u n u m ) L 2 + α 3 u ˜ n 2 ( u n u m ) , ( u n u m ) L 2 β ( u n u m ) , ( u n u m ) L 2 = γ ( u n u m ) , ( φ u m ) L 2 + α 3 u ˜ n 2 ( u n u m ) , ( φ u m ) L 2 β ( u n u m ) , ( φ u m ) L 2
φ V n , where u ˜ n is on the line connecting u m and u n .
Here we recall that α 1 > 0 and M > 0 are such that
γ ( u n u m ) , ( u n u m ) L 2 + α 3 u ˜ n 2 ( u n u m ) , ( u n u m ) L 2 β ( u n u m ) , ( u n u m ) L 2 α 1 u n u m 1 , 2 , Ω 2
and
γ ( u n u m ) , ( φ u m ) L 2 + α 3 u ˜ n 2 ( u n u m ) , ( φ u m ) L 2 β ( u n u m ) , ( u n φ ) L 2 M u m u n 1 , 2 , Ω φ u m 1 , 2 , Ω ,
where α 1 and M does not depend on m , n .
From such results, we may infer that
u m u n 1 , 2 , Ω M α 1 u m φ 1 , 2 , Ω , φ V n
so that
u m u n 1 , 2 , Ω M α 1 u m P n ( u m ) 1 , 2 , Ω , m > n .
Moreover, since u m H 0 1 ( Ω ) , there exists a sequence { v k = v k m } C c ( Ω ) such that
v k m u m 1 , 2 , Ω 0 , as k .
From such results, for a not relabeled subsequence we have
v k m u m , a . e . in Ω ,
v k m u m , a . e . in Ω .
Let ε > 0 .
From the Egorov theorem, for each m N there exists a closed set F m Ω such that m ( F m ) < ε / 2 m and
v k m u m , uniformly in Ω F m ,
v k m u m , uniformly in Ω F m .
Define F = m = 1 F m so that
m ( F ) m = 1 ( F m ) m = 1 ε / 2 m ε .
Observe that there exists k 0 = k 0 m N such that if k > k 0 = k 0 m , then
v k m u m 1 , 2 , Ω < ε ,
and
v k m u m , Ω F m < ε ,
and
v k m u m , Ω F m < ε .
Fixing m N we may find j 0 N (which does not depend on m) and l m N
P j ( v k l ) P j ( u l ) 0 , 2 , Ω F l < K 1 ε ,
and
P j ( v k l ) P j ( u l ) 0 , 2 , Ω F l < K 5 ε , j > j 0 , l > l m N , k > k 0 l ,
for some appropriate real constants K 1 > 0 , K 5 > 0 .
At this point we highlight that concerning the finite elements method u m 1 , is uniformly bounded in m so that
{ v k m 1 , , k > k 0 m , m N }
is also uniformly bounded in m and k > k 0 m .
With such results in mind, fix n > j 0 and select m n > max { n , k 0 n , l n } so that for m > m n and k > k 0 m , we have
u m P n ( v k m ) 0 , 2 , Ω / F m u m v k m + v k m P n ( v k m ) 0 , 2 , Ω / F m u m v k m 0 , 2 , Ω + v k m P n ( v k m ) 0 , 2 , Ω / F m ε + K 7 / n ,
for some appropriate K 7 > 0 .
From such results, we may infer that
u m P n ( u m ) ) 1 , 2 , Ω u m P n ( v k m ) + P n ( v k m ) P n ( u m ) ) ) 1 , 2 , Ω u m P n ( v k m ) 1 , 2 , Ω + P n ( v k m ) P n ( u m ) 1 , 2 , Ω / F m + P n ( v k m ) P n ( u m ) 1 , 2 , F m K 9 ( ε + K 7 / n + ε 1 / 2 ) ,
for some appropriate K 9 > 0 , so that
u m u n 1 , 2 , Ω M α 1 u m P n ( u m ) 1 , 2 , Ω K 10 ( ε + K 7 / n + ε 1 / 2 ) , m > m n ,
where
K 10 = K 9 M α 1 .
Therefore, if p , l > m n , then
u l u n 1 , 2 , Ω M α 1 u l P n ( u l ) 1 , 2 , Ω K 10 ( ε + K 7 / n + ε 1 / 2 )
and
u p u n 1 , 2 , Ω M α 1 u p P n ( u p ) 1 , 2 , Ω K 10 ( ε + K 7 / n + ε 1 / 2 ) ,
so that
u l u p 1 , 2 , , Ω = u l u n + u n u p 1 , 2 , Ω u l u n 1 , 2 , Ω + u p u n 1 , 2 , Ω 2 K 10 ( ε + K 7 / n + ε 1 / 2 ) .
Consequently, from such results we may infer that { u n } is a Cauchy sequence in H 0 1 ( Ω ) so that there exists u 0 H 0 1 ( Ω ) such that
u n u 0 , strongly in H 0 1 ( Ω ) .
Let φ n N V n .
Indeed, we have got
0 = lim n γ u n , φ L 2 + α u n 3 , φ L 2 β u n , φ L 2 f , φ L 2 = γ u 0 , φ L 2 + α u 0 3 , φ L 2 β u n , φ L 2 f , φ L 2 .
Summarizing, we may infer that
γ u 0 , φ L 2 + α u 0 3 , φ L 2 β u n , φ L 2 f , φ L 2 = 0 , φ H 0 1 ( Ω ) .
Therefore u 0 H 0 1 ( Ω ) is a weak solution of the equation in question so that, under the indicated hypotheses, the finite element method is convergent.

62. A Dual Functional for a General Weak Primal Variational Formulation Combined with the Newton’s Method

Let Ω = [ 0 , 1 ] R and consider a weak variational formulation for a Ginzburg-Landau type equation corresponding to a functional J : V × V R , where
J ( u , v 1 * ) = Ω v 1 * ( ε u + A u 3 B u f ) d x ,
where ε > 0 , A > 0 , B > 0 and f Y = Y * = L 2 ( Ω ) .
Moreover u V = W 0 1 , 2 ( Ω ) .
Observe that the variation in v 1 * of J, which stands for
J ( u , v 1 * ) v 1 * = 0 ,
corresponds to the following Ginzburg-Landau type equation
ε u + A u 3 B u f = 0 , in Ω .
In a Newton type approach context, we linearize such an equation about a initial solution u 0 V , obtaining,
ε u + 3 A u 0 2 u 2 A u 0 3 B u f = 0 , in Ω .
With such results in mind, we define the functional J 1 : [ V ] 3 R , where
J 1 ( u , u 0 , v 1 * ) = Ω v 1 * ( ε u + 3 A u 0 2 u 2 A u 0 3 B u f ) d x .
We also define the functionals F 1 : [ V ] 3 R and F 2 : V R , where
F 1 ( u , u 0 , v 1 * ) = J 1 ( u , u 0 , v 1 * ) + K 2 Ω u 2 d x ,
and
F 2 ( u ) = K 2 Ω u 2 d x .
Moreover, we define the polar functionals F 1 * : [ V ] 2 × Y * R and F 2 * : Y * R as
F 1 * ( u 0 , v 1 * , z * ) = sup u V { u , z * L 2 F 1 ( u , u 0 , v 1 * ) } ,
and
F 2 * ( z * ) = sup v Y { v , z * L 2 F 2 ( v ) } = 1 2 K Ω ( z * ) 2 d x .
Finally, we define the dual functional J * : [ V ] 2 × Y * R by
J * ( u 0 , v 1 * , z * ) = F 1 * ( u 0 , v 1 * , z * ) + F 2 * ( z * ) .
Remark 62.1. 
Observe that
F 1 * ( u 0 , v 1 * , z * ) = sup u V { u , z * L 2 F 1 ( u , u 0 , v 1 * ) } ,
and such a supremum is attained through the equation
u u , z * L 2 F 1 ( u , u 0 , v 1 * ) = 0 ,
which stands for
z * ( ε ( v 1 * ) + 3 A u 0 2 v 1 * B v 1 * ) K u = 0 ,
so that
u = ε ( v 1 * ) 3 A u 0 2 v 1 * + B v 1 * + z * K .
Consequently, we may obtain
F 1 * ( u 0 , v 1 * , z * ) = 1 2 K Ω ( ε ( v 1 * ) 3 A u 0 2 v 1 * + B v 1 * + z * ) 2 d x + Ω ( 2 A u 0 3 + f ) v 1 * d x .
Hence, the variation in v 1 * of J * ,
J * v 1 * = F 1 * ( v 1 * ) v 1 * = 0 ,
stands for
ε u + 3 A u 0 2 u 2 A u 0 3 B u f = 0 , in Ω ,
where, as above indicated,
u = ε ( v 1 * ) 3 A u 0 2 v 1 * + B v 1 * + z * K .
We have obtained a critical of J * through the following algorithm.
  • Set n = 1 , b 12 = 10 4 , n m a x = 100 , z 1 * = 0 and choose ( u 0 ) 1 V .
  • Calculate ( v 1 * ) n V such that
    J * ( ( u 0 ) n , ( v 1 * ) n , z n * ) v 1 * = 0 ,
  • Calculate u n V such that
    H ( u n , ( u 0 ) n , ( v 1 * ) n , z n * ) u = 0 ,
    where
    H ( u , ( u 0 ) , v 1 * , z * ) = u , z * F 1 ( u , u 0 , v 1 * ) ,
    so that
    u n = ε ( v 1 * ) n 3 A ( u 0 ) n 2 ( v 1 * ) n + B ( v 1 * ) n + z n * K .
  • Set ( u 0 ) n + 1 = u n and z n + 1 * = K u n .
  • If ( u 0 ) n + 1 ( u 0 ) n < b 12 or n > n m a x , then stop. Otherwise, n : = n + 1 , and go to item 2.
Here we highlight that if u ^ 0 = lim n u n with corresponding limits v ^ 1 * and z ^ * = K u ^ 0 , the solution of equation indicated in the item 2, given by
J * ( u ^ 0 , v ^ 1 * , z ^ * ) v 1 * = 0 ,
will stand for
ε u ^ 0 + A u ^ 0 3 B u ^ 0 f = 0 , in Ω .
We have obtained numerical results for ε = 0 . 1 , A = B = 1 and f 1 , in Ω .
For such an optimal solution u ^ 0 obtained please see Figure 44.
Here we present the software in MAT-LAB through which we have obtained such numerical results.
*******************************
  • clear all
    global m8 d yo K uo u z A B e1 v1
    m8=100;
    d=1/m8;
    K=10;
    A=1;
    B=1;
    e1=0.1;
    z(:,1)=0.1*ones(m8,1);
    yo(:,1)=ones(m8,1);
    uo(:,1)=1.2*ones(m8,1);
    for i=1:m8
    xo(i,1)=1.2;
    end
    b12=1.0;
    k=1;
    while ( b 12 > 10 4 ) && ( k < 100 )
    k
    k=k+1;
    b14=1.0;
    k1=1;
    while ( b 14 > 10 4 ) && ( k 1 < 35 )
    k1
    k1=k1+1;
    X=fminunc(’funJune2024C10’,xo);
    b14=max(abs(X-xo));
    xo=X;
    u(m8/2,1)
    end;
    b12=max(abs(u-uo));
    uo=u;
    z=K*u;
    end;
    for i=1:m8
    x(i,1)=i*d;
    end;
    plot(x,u);
*************************************
With the auxiliary function "funJune2024C10", where
*******************************
  • function S=funJune2024C10(x)
    global m8 d yo K uo u z A B e1 v1
    for i=1:m8
    v1(i,1)=x(i,1);
    end;
    v1(m8,1)=0;
    d2v1(1,1)=(-2*v1(1,1)+v1(2,1))/ d 2 ;
    for i=2:m8-1
    d2v1(i,1)=(v1(i+1,1)-2*v1(i,1)+v1(i-1,1))/ d 2 ;
    end;
    for i=1:m8-1
    u(i,1)= ( e 1 * d 2 v 1 ( i , 1 ) + z ( i , 1 ) 3 * A * u o ( i , 1 ) 2 * v 1 ( i , 1 ) + B * v 1 ( i , 1 ) ) / K ;
    end;
    u(m8,1)=0;
    S=0;
    for i=1:m8-1
    S=S+ ( e 1 * d 2 v 1 ( i , 1 ) * u ( i , 1 ) ) + v 1 ( i , 1 ) * 3 * A * u o ( i , 1 ) 2 * u ( i , 1 )
    B * v 1 ( i , 1 ) * u ( i , 1 ) + K * u ( i , 1 ) 2 / 2 y o ( i , 1 ) * v 1 ( i , 1 ) 2 * A * u o ( i , 1 ) 3 * v 1 ( i , 1 ) ;
    S=S z ( i , 1 ) * u ( i , 1 ) v 1 ( i , 1 ) 2 / 2 ;
    end;
    S=-S;
**********************************

63. A New Convex Dual Variational Formulation for a Galerkin Type Non-Convex Primal One

Let Ω R 3 be an open, bounded and connected set with a regular (Lipschitzian) boundary denoted by Ω .
Consider a functional J : V × [ Y ] 2 R where
J ( u , v 0 , v 1 ) = 1 2 Ω ε 2 u + v 0 u f + v 1 + K u 2 2 + K v 0 2 2 2 d x + 1 2 Ω v 1 + K u 2 2 + K v 0 2 2 2 d x + 1 2 Ω ( v 0 A ( u 2 B ) ) 2 d x .
Here ε > 0 , A > 0 , B > 0 , K > 0 , f L 2 ( Ω ) L ( Ω ) , u V = W 0 1 , 2 ( Ω ) , v 0 , v 1 Y = Y * = L 2 ( Ω ) .
Observe that the minimization of J corresponds to the solution of the following system of equations:
ε 2 u + v 0 u f + v 1 + K u 2 2 + K v 0 2 2 = 0 , in Ω ,
v 1 + K u 2 2 + K v 0 2 2 = 0 , in Ω ,
and
v 0 A ( u 2 B ) = 0 , in Ω .
From such a solution we may obtain the solution of the following Ginzburg-Landau type equation:
ε 2 u + A ( u 2 B ) u f = 0 , in Ω ,
which is our final objective in this section.
Define the approximate relaxed functional J 1 : V × [ Y ] 2 R where
J 1 ( u , v 0 , v 1 ) = J ( u 0 , v 0 , v 1 ) + ε 1 2 Ω v 1 2 d x ,
where ε 1 > 0 is a small real constant.
Observe that
J 1 ( u , v 0 , v 1 ) = ε 2 u + v 0 u f + v 1 + K u 2 2 + K v 0 2 2 , v 1 * L 2 + 1 2 Ω ε 2 u + v 0 u f + v 1 + K u 2 2 + K v 0 2 2 2 d x v 1 + K u 2 2 + K v 0 2 2 , v 2 * L 2 + 1 2 Ω v 1 + K u 2 2 + K v 0 2 2 2 d x v 0 A ( u 2 B ) , v 3 * L 2 + 1 2 Ω ( v 0 A ( u 2 B ) ) 2 d x + ε 2 u + v 0 u f + v 1 + K u 2 2 + K v 0 2 2 , v 1 * L 2 + v 1 + K u 2 2 + K v 0 2 2 , v 2 * L 2 + v 0 A ( u 2 B ) , v 3 * L 2 + ε 1 2 Ω v 1 2 d x inf w 1 Y w 1 , v 1 * L 2 + 1 2 Ω w 1 2 d x + inf w 2 Y w 2 , v 2 * L 2 + 1 2 Ω w 2 2 d x + inf w 3 Y w 3 , v 3 * L 2 + 1 2 Ω w 3 2 d x + inf ( u , v 0 , v 1 ) V × Y 2 ε 2 u + v 0 u f + v 1 + K u 2 2 + K v 0 2 2 , v 1 * L 2 + v 1 + K u 2 2 + K v 0 2 2 , v 2 * L 2 + v 0 A ( u 2 B ) , v 3 * L 2 + ε 1 2 Ω v 1 2 d x = 1 2 Ω ( v 1 * ) 2 d x 1 2 Ω ( v 2 * ) 2 d x 1 2 Ω ( v 3 * ) 2 d x F * ( v 1 * , v 2 * , v 3 * ) , v * = ( v 1 * , v 2 * , v 3 * ) A * ,
where
A * = { v * [ Y * ] 3 : v 1 * + v 2 * 0 and v 3 * 0 , in Ω , v 1 * = 0 , on Ω } .
Also
F * ( v * ) = F * ( v 1 * , v 2 * , v 3 * ) = sup ( u , v 0 , v 1 ) V × Y 2 ε 2 u + v 0 u f + v 1 + K u 2 2 + K v 0 2 2 , v 1 * L 2 v 1 + K u 2 2 + K v 0 2 2 , v 2 * L 2 v 0 A ( u 2 B ) , v 3 * L 2 ε 1 2 Ω v 1 2 d x .
Hence, defining J 1 * : A * R by
J 1 * ( v * ) = 1 2 Ω ( v 1 * ) 2 d x 1 2 Ω ( v 2 * ) 2 d x 1 2 Ω ( v 3 * ) 2 d x F * ( v * ) ,
we have obtained
inf ( u , v 0 , v 1 ) V × [ Y ] 2 J 1 ( u , v 0 , v 1 ) sup v * A * J 1 * ( v * ) .
Remark 63.1. 
We highlight that for K > 0 sufficiently large, J 1 * is concave on the convex set A * . Moreover, this last inequality is in fact an equality so that there is no duality gap between such approximate primal and dual formulations.

63.1. A Numerical Example for a Related Similar Functional

In order to obtain numerical results we proceed in following fashion.
Firstly we define Ω = [ 0 , 1 ] R and in a Newton’s method context, we linearize the Ginzburg-Landau equation in question namely,
ε u + A u 3 B u f = 0 , in Ω
about an initial solution u 0 , obtaining the following approximate equation
ε u + 3 A u 0 2 u 2 A u 0 3 B u f = 0 , in Ω .
Now we define the functional J 1 * : [ V ] 2 × [ Y * ] 3 R , where
J 1 * ( u , u 0 , w 1 , v 1 * , v 2 * ) = ε u + 3 A u 0 2 u 2 A u 0 3 B u f + w 1 + K 2 u 2 , v 1 * L 2 + w 1 + K 2 u 2 , v 2 * L 2 1 2 Ω ( v 1 * ) 2 d x 1 2 Ω ( v 2 * ) 2 d x .
Again, similarly as in the Newton’s method approach, we obtain a quadratic approximation for the non-quadratic terms
K 2 u 2 ( v 1 * + v 2 * ) ,
expressed by
K u 2 ( ( v 1 * ) 0 + ( v 2 * ) 0 ) K 2 u 0 2 ( v 1 * + v 2 * ) .
With replacements in mind, we define the functional J 2 * : [ V ] 2 × [ Y * ] 5 R , where
J 2 * ( u , u 0 , w 1 , v 1 * , v 2 * , ( v 1 * ) 0 , ( v 2 * ) 0 ) = ε u + 3 A u 0 2 u 2 A u 0 3 B u f , v 1 * L 2 + K u 2 , ( v 1 * ) 0 + ( v 2 * ) 0 L 2 K 2 u 0 2 , v 1 * + v 2 * L 2 + w 1 , v 1 * + v 2 * L 2 1 2 Ω ( v 1 * ) 2 d x 1 2 Ω ( v 2 * ) 2 d x .
Let u ^ V be such that
J 2 * ( u , u 0 , w 1 , v 1 * , v 2 * , ( v 1 * ) 0 , ( v 2 * ) 0 ) u u = u ^ = 0 ,
so that we define the functional J 3 * : V × [ Y * ] 5 R by
J 3 * ( u 0 , w 1 , v 1 * , v 2 * , ( v 1 * ) 0 , ( v 2 * ) 0 ) = J 2 * ( u ^ , u 0 , w 1 , v 1 * , v 2 * , ( v 1 * ) 0 , ( v 2 * ) 0 ) .
The variation in v 1 * of J 3 * stands for
J 3 * ( u 0 , w 1 , v 1 * , v 2 * , ( v 1 * ) 0 , ( v 2 * ) 0 ) v 1 * = J 2 * ( u ^ , u 0 , w 1 , v 1 * , v 2 * , ( v 1 * ) 0 , ( v 2 * ) 0 ) u u ^ v 1 * + J 2 * ( u ^ , u 0 , w 1 , v 1 * , v 2 * , ( v 1 * ) 0 , ( v 2 * ) 0 ) v 1 * = J 2 * ( u ^ , u 0 , w 1 , v 1 * , v 2 * , ( v 1 * ) 0 , ( v 2 * ) 0 ) v 1 * .
Similarly, the variation of J 3 * in v 2 * , stands for
J 3 * ( u 0 , w 1 , v 1 * , v 2 * , ( v 1 * ) 0 , ( v 2 * ) 0 ) v 2 * = J 2 * ( u ^ , u 0 , w 1 , v 1 * , v 2 * , ( v 1 * ) 0 , ( v 2 * ) 0 ) u u ^ v 2 * + J 2 * ( u ^ , u 0 , w 1 , v 1 * , v 2 * , ( v 1 * ) 0 , ( v 2 * ) 0 ) v 2 * = J 2 * ( u ^ , u 0 , w 1 , v 1 * , v 2 * , ( v 1 * ) 0 , ( v 2 * ) 0 ) v 2 * .
Summarizing, a critical point of J 3 * must satisfy the following equations:
J 2 * ( u ^ , u 0 , w 1 , v 1 * , v 2 * , ( v 1 * ) 0 , ( v 2 * ) 0 ) u = 0 ,
which stands for
ε ( v 1 * ) + 3 A u 0 2 v 1 * B v 1 * + 2 K u ( ( v 1 * ) 0 + ( v 2 * ) 0 ) = 0 ,
J 2 * ( u ^ , u 0 , w 1 , v 1 * , v 2 * , ( v 1 * ) 0 , ( v 2 * ) 0 ) v 1 * = 0 ,
which stands for
ε u + 3 A u 0 2 u 2 A u 0 3 B u f + w 1 K 2 u 0 2 v 1 * = 0 ,
J 2 * ( u ^ , u 0 , w 1 , v 1 * , v 2 * , ( v 1 * ) 0 , ( v 2 * ) 0 ) v 2 * = 0 ,
which stands for
w 1 K 2 u 0 2 v 2 * = 0 ,
and
J 2 * ( u ^ , u 0 , w 1 , v 1 * , v 2 * , ( v 1 * ) 0 , ( v 2 * ) 0 ) w 1 = 0 ,
which stands for
v 1 * + v 2 * = 0 .
It is worth highlighting such a system is linear in ( u , w 1 , v 1 * , v 2 * ) so that we have obtained numerical results, in a Newton’s method context, through the following algorithm.
  • Set n = 1 , b 12 = 10 4 , n m a x = 100 , ( v 1 * ) 0 0 . 4 , ( v 2 * ) 0 0 . 4 and ( u 0 ) 1 . 2 .
  • Calculate ( u n , ( w 1 ) n , ( v 1 * ) n , ( v 2 * ) n ) such that the following linear system of equations is satisfied
    (a)
    J 2 * ( u n , ( u 0 ) n , ( w 1 ) n , ( v 1 * ) n , ( v 2 * ) n , ( ( v 1 * ) 0 ) n , ( ( v 2 * ) 0 ) n ) u = 0 ,
    (b)
    J 2 * ( u n , ( u 0 ) n , ( w 1 ) n , ( v 1 * ) n , ( v 2 * ) n , ( ( v 1 * ) 0 ) n , ( ( v 2 * ) 0 ) n ) v 1 * = 0 ,
    (c)
    J 2 * ( u n , ( u 0 ) n , ( w 1 ) n , ( v 1 * ) n , ( v 2 * ) n , ( ( v 1 * ) 0 ) n , ( ( v 2 * ) 0 ) n ) v 2 * = 0 ,
    (d)
    J 2 * ( u n , ( u 0 ) n , ( w 1 ) n , ( v 1 * ) n , ( v 2 * ) n , ( ( v 1 * ) 0 ) n , ( ( v 2 * ) 0 ) n ) w 1 = 0 .
  • Set ( u 0 ) n + 1 = u n , ( ( v 1 * ) 0 ) n + 1 = ( v 1 * ) n , and ( ( v 2 * ) 0 ) n + 1 = ( v 2 * ) n .
  • If ( u 0 ) n + 1 ( u 0 ) n < b 12 or n > n m a x , then stop.
    Otherwise n : = n + 1 and go to item 2.
We have obtained numerical results for ε = 0 . 01 , A = B = 1 and f 1 , in Ω .
For such an optimal solution u ^ 0 obtained please see Figure 45.
Here we present the software in MAT-LAB through which we have obtained such numerical results.
***********************
  • clear all
    global m8 d yo u K e1 A B v1 v2 uo vo1 vo2 K1
    m8=200;
    d=1/m8;
    K=10;
    K1=38;
    e1=0.01;
    A=1;
    B=1;
    uo(:,1)=1.2*ones(m8,1);
    yo(:,1)=ones(m8,1);
    vo1(:,1)=0.4*ones(m8,1);
    vo2(:,1)=0.4*ones(m8,1);
    xo=1.2*ones(4*m8,1);
    b14=1;
    k1=1;
    while ( b 14 > 10 4 ) && ( k 1 < 100 )
    k1
    k1=k1+1;
    b12=1;
    k=1;
    while ( b 12 > 10 4 ) && ( k < 25 )
    k
    k=k+1;
    X=lsqnonlin(’funJune2024DC25’,xo);
    b12=max(abs(X-xo));
    xo=X;
    u(m8/2,1)
    end;
    b14=max(abs(u-uo));
    uo=u;
    vo1=v1;
    vo2=v2;
    end;
    for i=1:m8
    x(i,1)=i*d;
    end;
    plot(x,u);
    ***********************
With the auxiliary function "funJune2024DC25",
*************************
  • function W=funJune2024DC25(x)
    global m8 d yo u K e1 A B v1 v2 vo1 vo2 uo
    for i=1:m8
    u(i,1)=x(i,1);
    v1(i,1)=x(i+m8,1);
    v2(i,1)=x(i+2*m8,1);
    w(i,1)=x(i+3*m8,1);
    end;
    v1(m8,1)=0;
    u(m8,1)=0;
    d2v(1,1)= ( 2 * v 1 ( 1 , 1 ) + v 1 ( 2 , 1 ) ) / d 2 ;
    d2u(1,1)= ( 2 * u ( 1 , 1 ) + u ( 2 , 1 ) ) / d 2 ;
    for i=2:m8-1
    d2v1(i,1)= ( v 1 ( i + 1 , 1 ) 2 * v 1 ( i , 1 ) + v 1 ( i 1 , 1 ) ) / d 2 ;
    d2u(i,1)= ( u ( i + 1 , 1 ) 2 * u ( i , 1 ) + u ( i 1 , 1 ) ) / d 2 ;
    end;
    for i=1:m8-1
    W ( i , 1 ) = e 1 * d 2 v 1 ( i , 1 ) + 3 * A * u o ( i , 1 ) 2 * v 1 ( i , 1 ) B * v 1 ( i , 1 ) + 2 * K * v o 1 ( i , 1 ) * u ( i , 1 ) + 2 * K * v o 2 ( i , 1 ) * u ( i , 1 ) ;
    W ( i + m 8 , 1 ) = e 1 * d 2 u ( i , 1 ) + 3 * A * u o ( i , 1 ) 2 * u ( i , 1 ) 2 * u o ( i , 1 ) 3 * A B * u ( i , 1 ) y o ( i , 1 ) + w ( i , 1 ) K * u o ( i , 1 ) 2 / 2 v 1 ( i , 1 ) ;
    W ( i + 2 * m 8 , 1 ) = w ( i , 1 ) K * u o ( i , 1 ) 2 / 2 v 2 ( i , 1 ) ;
    W ( i + 3 * m 8 , 1 ) = v 1 ( i , 1 ) + v 2 ( i , 1 ) ;
    end;
    ********************************

64. A Convex Dual Variational Formulation for a Burger’s Type Equation

Let Ω = [ 0 , 1 ] R .
Consider the Burger’s type equation
ν u x x u u x = 0 , in Ω , u ( 0 ) = 1 , u ( 1 ) = 0 .
Here ν > 0 is a real constant.
Define the Galerkin type functional J : V R where
J ( u ) = 1 2 Ω ( ν u x x u u x ) 2 d x ,
and
V = { u W 1 , 2 ( Ω ) : u ( 0 ) = 1 , and u ( 1 ) = 0 } .
Denoting Y = Y * = L 2 ( Ω ) , define F 1 : V × Y * R and F 2 : V × Y * R by
F 1 ( u , v 1 * ) = 1 2 Ω ( ν u x x u u x + v 1 * + K u 2 + K u x 2 ) 2 d x ,
and
F 2 ( u , v 1 * ) = 1 2 Ω ( v 1 * + K u 2 + K u x 2 ) 2 d x ,
respectively. Here K > 0 is an appropriate large real constant.
Define also J 1 : V × Y * R by
J 1 ( u , v 1 * ) = F 1 ( u , v 1 * ) + F 2 ( u , v 1 * ) ,
Observe that
J 1 ( u , v 1 * ) = F 1 ( u , v 1 * ) + F 2 ( u , v 1 * ) = v 1 * + ν u x x , v 4 * L 2 u , v 2 * L 2 u x , v 3 * L 2 + F 1 ( u , v 1 * ) v 1 * , v 7 * L 2 u , v 5 * L 2 u x , v 6 * L 2 + F 2 ( u , v 1 * ) + v 1 * + ν u x x , v 4 * L 2 + u , v 2 * L 2 + u x , v 3 * L 2 + v 1 * , v 7 * L 2 + u , v 5 * L 2 + u x , v 6 * L 2 inf ( v 1 , v 2 , v 3 ) [ Y ] 3 v 1 , v 4 * L 2 v 2 , v 2 * L 2 v 3 , v 3 * L 2 + F ˜ 1 ( v 1 , v 2 , v 3 ) + inf ( v 1 , v 2 , v 3 ) [ Y ] 3 v 1 , v 7 * L 2 v 2 , v 2 * L 2 v 3 , v 3 * L 2 + F ˜ 2 ( v 1 , v 2 , v 3 ) + inf ( u , v 1 * ) V × Y * v 1 * + ν u x x , v 4 * L 2 + u , v 2 * L 2 + u x , v 3 * L 2 + v 1 * , v 7 * L 2 + u , v 5 * L 2 + u x , v 6 * L 2 = F ˜ 1 * ( v 4 * , v 2 * , v 3 * ) F ˜ 2 * ( v 7 * , v 5 * , v 6 * ) + ν ( v 4 * ) x ( 0 ) u 0 ( 0 ) , ( u , v 1 * ) V × Y * , v * A * B * ,
where
A * = { v * = ( v 4 * , v 2 * , v 3 * , v 5 * , v 6 * , v 7 * ) [ Y * ] 6 : ν ( v 4 * ) x x + v 2 * ( v 3 * ) x = 0 , in Ω } ,
B * = { v * [ Y * ] 6 : v 4 * 0 , v 7 * 0 , v 4 * + v 7 * = 0 , in Ω and v 4 * ( 0 ) = v 4 * ( 1 ) = 0 } .
Moreover, denoting
F ˜ 1 ( v 1 , v 2 , v 3 ) = 1 2 Ω ( v 1 v 2 v 3 + K v 2 2 + K v 3 2 ) 2 d x ,
and
F ˜ 1 ( v 1 , v 2 , v 3 ) = 1 2 Ω ( v 1 + K v 2 2 + K v 3 2 ) 2 d x ,
for v * B * , we have
F ˜ 1 * ( v 4 * , v 2 * , v 3 * ) = sup ( v 1 , v 2 , v 3 ) [ Y ] 3 v 1 , v 4 * L 2 + v 2 , v 2 * L 2 + v 3 , v 3 * L 2 F ˜ 1 ( v 1 , v 2 , v 3 ) = 1 2 ( K 2 1 ) Ω ( 2 v 2 * v 3 * + 2 K ( ( v 2 * ) 2 + ( v 3 * ) 2 ) ) v 4 * d x + 1 2 Ω ( v 4 * ) 2 d x ,
F ˜ 2 * ( v 7 * , v 5 * , v 6 * ) = sup ( v 1 , v 2 , v 3 ) [ Y ] 3 v 1 , v 7 * L 2 + v 2 , v 5 * L 2 + v 3 , v 6 * L 2 F ˜ 2 ( v 1 , v 2 , v 3 ) = 1 4 K Ω ( v 5 * ) 2 v 7 * d x + 1 4 K Ω ( v 6 * ) 2 v 7 * d x + 1 2 Ω ( v 7 * ) 2 d x .
Here we define J * : [ Y * ] 6 R by
J * ( v * ) = F ˜ 1 * ( v 4 * , v 2 * , v 3 * ) F ˜ 2 * ( v 7 * , v 5 * , v 6 * ) + ν ( v 4 * ) x ( 0 ) u 0 ( 0 ) .
It is worth highlighting we have got
inf ( u , v 1 * ) V × Y * J 1 ( u , v 1 * ) sup v * A * B * J * ( v * ) .
Finally, we also emphasize that J * is convex (in fact concave) in the convex set A * B * so that we have obtained a convex dual formulation for an originally non-convex primal dual one.
Remark 64.1. 
The conditions which define B * must be replaced by those concerning the regularized set
B ε * = { v * [ Y * ] 6 : v 4 * ε , v 7 * ε , v 4 * + v 7 * = 3 ε , in Ω and v 4 * ( 0 ) = v 4 * ( 1 ) = ε }
for an appropriate real constant 0 < ε 1 . Therefore, through B ε * , we may define an approximate dual formulation so that will be particularly interested in the system behaviour as
ε 0 + .

65. A Convex Dual Variational Formulation for an Approximate Navier-Stokes System

Let Ω R 2 be an open, bounded and connected set with a regular (Lipschitzian) boundary denoted by Ω = S .
Consider the approximate incompressible and time independent Navier-Stokes system, where
ν 2 u u u x v u y P x = 0 , ν 2 v u v x v v y P y = 0 , 2 P + u x 2 + v y 2 + 2 u y v x = 0 , in Ω , u = u 0 , v = v 0 , P = P 0 , on Ω = S .
Here ν > 0 is a real constant. Moreover, n denotes the outward normal field to Ω = S .
Define the Galerkin type functional J : V R , where
J ( u , v , P ) = 1 2 Ω ( ν 2 u u u x v u y P x ) 2 d x + 1 2 Ω ( ν 2 v u v x v v y P y ) 2 d x + 1 2 Ω ( 2 P + u x 2 + v y 2 + 2 u y v x ) 2 d x ,
and
V = { u = ( u , v , P ) W 1 , 2 ( Ω ; R 3 ) : u = u 0 , v = v 0 and P = P 0 on Ω } .
Denoting Y = Y * = L 2 ( Ω ) , define F 1 : V × Y * R , F 2 : V × Y * R , F 3 : V × Y * R , F 4 : V × Y * R , F 5 : V × Y * R and F 6 : V × Y * R by
F 1 ( u , v 50 * ) = 1 2 Ω ( ν 2 u u u x v u y P x + K u 2 + K u x 2 + K v 2 + K u y 2 + v 50 * ) 2 d x ,
F 2 ( u , v 60 * ) = 1 2 Ω ( ν 2 v u v x v v y P y + K u 2 + K v x 2 + K v 2 + K v y 2 + v 60 * ) 2 d x ,
F 3 ( u , v 70 * ) = 1 2 Ω ( 2 P + u x 2 + v y 2 + 2 u y v x + K u x 2 + K v y 2 + K v x 2 + K u y 2 + v 70 * ) 2 d x ,
F 4 ( u , v 50 * ) = 1 2 Ω ( K u 2 + K u x 2 + K v 2 + K u y 2 + v 50 * ) 2 d x ,
F 5 ( u , v 60 * ) = 1 2 Ω ( K u 2 + K v x 2 + K v 2 + K v y 2 + v 60 * ) 2 d x ,
and
F 6 ( u , v 70 * ) = 1 2 Ω ( K u x 2 + K v y 2 + K v x 2 + K u y 2 + v 70 * ) 2 d x ,
respectively. Here K > 0 is an appropriate large real constant.
Define also J 1 : V × [ Y * ] 3 R by
J 1 ( u , v 50 * , v 60 * , v 70 * ) = F 1 ( u , v 50 * ) + F 2 ( u , v 60 * ) + F 3 ( u , v 70 * ) + F 4 ( u , v 50 * ) + F 5 ( u , v 60 * ) + F 6 ( u , v 70 * ) .
Observe that
J 1 ( u , v 50 * , v 60 * , v 70 * ) = F 1 ( u , v 50 * ) + F 2 ( u , v 60 * ) + F 3 ( u , v 70 * ) + F 4 ( u , v 50 * ) + F 5 ( u , v 60 * ) + F 6 ( u , v 70 * ) = v 50 * + ν 2 u P x , v 1 * L 2 u , v 2 * L 2 u x , v 3 * L 2 v , v 4 * L 2 u y , v 5 * L 2 + F 1 ( u , v 50 * ) v 60 * + ν 2 v P y , v 6 * L 2 u , v 7 * L 2 v x , v 8 * L 2 v , v 9 * L 2 v y , v 10 * L 2 + F 2 ( u , v 60 * ) v 70 * + 2 P , v 11 * L 2 u x , v 12 * L 2 v y , v 13 * L 2 v x , v 14 * L 2 u y , v 15 * L 2 + F 3 ( u , v 70 * ) v 50 * , v 16 * L 2 u , v 17 * L 2 u x , v 18 * L 2 v , v 19 * L 2 u y , v 20 * L 2 + F 4 ( u , v 50 * ) v 60 * , v 21 * L 2 u , v 22 * L 2 v x , v 23 * L 2 v , v 24 * L 2 v y , v 25 * L 2 + F 5 ( u , v 60 * ) v 70 * , v 26 * L 2 u x , v 27 * L 2 v y , v 28 * L 2 v x , v 29 * L 2 u y , v 30 * L 2 + F 6 ( u , v 70 * ) + v 50 * + ν 2 u P x , v 1 * L 2 + u , v 2 * L 2 + u x , v 3 * L 2 + v , v 4 * L 2 + u y , v 5 * L 2 + v 60 * + ν 2 v P y , v 6 * L 2 + u , v 7 * L 2 + v x , v 8 * L 2 + v , v 9 * L 2 + v y , v 10 * L 2 + v 70 * + 2 P , v 11 * L 2 u x , v 12 * L 2 v y , v 13 * L 2 + v x , v 14 * L 2 + u y , v 15 * L 2 + v 50 * , v 16 * L 2 + u , v 17 * L 2 + u x , v 18 * L 2 + v , v 19 * L 2 + u y , v 20 * L 2 + v 60 * , v 21 * L 2 + u , v 22 * L 2 + v x , v 23 * L 2 + v , v 24 * L 2 + v y , v 25 * L 2 + v 70 * , v 26 * L 2 + u x , v 27 * L 2 + v y , v 28 * L 2 + v x , v 29 * L 2 + u y , v 30 * L 2 .
From such a result, we obtain
J 1 ( u , v 50 * , v 60 * , v 70 * ) inf ( v 1 , , v 5 ) [ Y ] 5 { v 1 , v 1 * L 2 v 2 , v 2 * L 2 v 3 , v 3 * L 2 v 4 , v 4 * L 2 v 5 , v 5 * L 2 + F ˜ 1 ( v 1 , , v 5 ) } inf ( v 6 , , v 10 ) [ Y ] 5 { v 6 , v 6 * L 2 v 7 , v 7 * L 2 v 8 , v 8 * L 2 v 9 , v 9 * L 2 v 10 , v 10 * L 2 + F ˜ 2 ( v 6 , , v 10 ) } inf ( v 11 , , v 15 ) [ Y ] 5 { v 11 , v 11 * L 2 v 12 , v 12 * L 2 v 13 , v 13 * L 2 v 14 , v 14 * L 2 v 15 , v 15 * L 2 + F ˜ 3 ( v 11 , , v 15 ) } inf ( v 16 , , v 20 ) [ Y ] 5 { v 16 , v 16 * L 2 v 17 , v 17 * L 2 v 18 , v 18 * L 2 v 19 , v 19 * L 2 v 20 , v 20 * L 2 + F ˜ 4 ( v 16 , , v 20 ) } inf ( v 21 , , v 25 ) [ Y ] 5 { v 21 , v 21 * L 2 v 22 , v 22 * L 2 v 23 , v 23 * L 2 v 24 , v 24 * L 2 v 25 , v 25 * L 2 + F ˜ 5 ( v 21 , , v 25 ) } inf ( v 26 , , v 30 ) [ Y ] 5 { v 26 , v 26 * L 2 v 27 , v 27 * L 2 v 28 , v 28 * L 2 v 29 , v 29 * L 2 v 30 , v 30 * L 2 + F ˜ 6 ( v 26 , , v 30 ) } + inf ( u , v 50 * , v 60 * , v 70 * ) V × [ Y ] 3 { v 50 * + ν 2 u P x , v 1 * L 2 + u , v 2 * L 2 + u x , v 3 * L 2 + v , v 4 * L 2 + u y , v 5 * L 2 v 60 * + ν 2 v P y , v 6 * L 2 + u , v 7 * L 2 + v x , v 8 * L 2 + v , v 9 * L 2 + v y , v 10 * L 2 + v 70 * + 2 P , v 11 * L 2 + u x , v 12 * L 2 + v y , v 13 * L 2 + v x , v 14 * L 2 + u y , v 15 * L 2 + v 50 * , v 16 * L 2 + u , v 17 * L 2 + u x , v 18 * L 2 + v , v 19 * L 2 + u y , v 20 * L 2 + v 60 * , v 21 * L 2 + u , v 22 * L 2 + v x , v 23 * L 2 + v , v 24 * L 2 + v y , v 25 * L 2 + v 70 * , v 26 * L 2 + u x , v 27 * L 2 + v y , v 28 * L 2 + v x , v 29 * L 2 + u y , v 30 * L 2 } = F ˜ 1 * ( v 1 * , , v 5 * ) F ˜ 2 * ( v 6 * , , v 10 * ) F ˜ 3 * ( v 11 * , , v 15 * ) F ˜ 4 * ( v 16 * , , v 20 * ) F ˜ 5 * ( v 21 * , , v 25 * ) F ˜ 6 * ( v 26 * , , v 30 * ) + ν Ω u 0 ( v 1 * · n ) d S + ν Ω v 0 ( v 6 * · n ) d S + Ω P 0 ( v 11 * · n ) d S ,
if v * = ( v 1 * , , v 30 * ) A * B * , where A * = A 1 * A 2 * A 3 * ,
A 1 * = { v * [ Y * ] 30 : ν 2 v 1 * + v 2 * ( v 3 * ) x ( v 5 * ) y v 7 * ( v 12 * ) x ( v 14 * ) y + v 17 * ( v 18 * ) x ( v 20 * ) y v 22 * ( v 30 * ) y = 0 , in Ω } ,
A 2 * = { v * [ Y * ] 30 : v 4 * + ν 2 v 6 * ( v 8 * ) x v 9 * ( v 10 * ) y ( v 15 * ) x + v 19 * ( v 23 * ) x + v 24 * ( v 25 * ) y ( v 28 * ) y ( v 29 * ) x = 0 , in Ω } ,
A 3 * = { v * [ Y * ] 30 : ( v 1 * ) x + ( v 6 * ) y + 2 v 11 * = 0 , in Ω } ,
B * = { v * [ Y * ] 30 : v 1 * + v 16 * = 0 , v 6 * + v 21 * = 0 , v 11 * + v 26 * = 0 , v 1 * 0 , v 6 * 0 , v 11 * 0 , v 16 * 0 , v 21 * 0 , v 26 * 0 , in Ω , v 1 * = v 6 * = v 11 * = 0 , on Ω }
Moreover, denoting
F ˜ 1 ( v 1 , , v 5 ) = 1 2 Ω ( v 1 v 2 v 3 v 4 v 5 + K v 2 2 + K v 3 2 + K v 4 2 + K v 5 2 ) 2 d x ,
F ˜ 2 ( v 6 , , v 10 ) = 1 2 Ω ( v 6 v 7 v 8 v 9 v 10 + K v 7 2 + K v 8 2 + K v 9 2 + K v 10 2 ) 2 d x ,
F ˜ 3 ( v 11 , , v 15 ) = 1 2 Ω ( v 11 + v 12 2 + v 13 2 + 2 v 14 v 15 + K v 12 2 + K v 13 2 + K v 14 2 + K v 15 2 ) 2 d x ,
F ˜ 4 ( v 16 , , v 20 ) = 1 2 Ω ( v 16 + K v 17 2 + K v 18 2 + K v 19 2 + K v 20 2 ) 2 d x ,
F ˜ 5 ( v 21 , , v 25 ) = 1 2 Ω ( v 21 + K v 22 2 + K v 23 2 + K v 24 2 + K v 25 2 ) 2 d x ,
F ˜ 6 ( v 26 , , v 30 ) = 1 2 Ω ( v 26 + K v 27 2 + K v 28 2 + K v 29 2 + K v 30 2 ) 2 d x ,
we have
F ˜ 1 * ( v 1 * , , v 5 * ) = sup ( v 1 , , v 5 ) [ Y ] 5 { v 1 , v 1 * L 2 + v 2 , v 2 * L 2 + v 3 , v 3 * L 2 v 4 , v 4 * L 2 + v 5 , v 5 * L 2 F ˜ 1 ( v 1 , , v 5 ) } = 1 2 ( 4 K 2 1 ) Ω 2 v 2 * v 3 * + 2 v 4 * v 5 * + 2 K ( ( v 2 * ) 2 + ( v 3 * ) 2 + ( v 4 * ) 2 + ( v 5 * ) 2 ) v 1 * d x + 1 2 Ω ( v 1 * ) 2 d x ,
F ˜ 2 * ( v 6 * , , v 10 * ) = sup ( v 6 , , v 10 ) [ Y ] 5 { v 6 , v 6 * L 2 + v 7 , v 7 * L 2 + v 8 , v 8 * L 2 v 9 , v 9 * L 2 + v 10 , v 10 * L 2 F ˜ 2 ( v 6 , , v 10 ) } = 1 2 ( 4 K 2 1 ) Ω 2 v 7 * v 8 * + 2 v 9 * v 10 * + 2 K ( ( v 7 * ) 2 + ( v 8 * ) 2 + ( v 9 * ) 2 + ( v 10 * ) 2 ) v 6 * d x + 1 2 Ω ( v 6 * ) 2 d x ,
F ˜ 3 * ( v 11 * , , v 15 * ) = sup ( v 11 , , v 15 ) [ Y ] 5 { v 11 , v 11 * L 2 + v 12 , v 12 * L 2 + v 13 , v 13 * L 2 v 14 , v 14 * L 2 + v 15 , v 15 * L 2 F ˜ 3 ( v 11 , , v 15 ) } = 1 4 ( K 2 1 ) Ω ( 1 + K ) ( ( v 12 * ) 2 + ( v 13 * ) 2 ) + K ( v 14 * ) 2 2 v 14 * v 15 * + K ( v 15 * ) 2 v 11 * d x + 1 2 Ω ( v 11 * ) 2 d x ,
F ˜ 4 * ( v 16 * , , v 20 * ) = sup ( v 16 , , v 20 ) [ Y ] 5 { v 16 , v 16 * L 2 + v 17 , v 17 * L 2 + v 18 , v 18 * L 2 v 19 , v 19 * L 2 + v 20 , v 20 * L 2 F ˜ 2 ( v 15 , , v 20 ) } = 1 4 K Ω ( ( v 17 * ) 2 + ( v 18 * ) 2 + ( v 19 * ) 2 + ( v 20 * ) 2 ) v 16 * d x + 1 2 Ω ( v 16 * ) 2 d x ,
F ˜ 5 * ( v 21 * , , v 25 * ) = sup ( v 21 , , v 25 ) [ Y ] 5 { v 21 , v 21 * L 2 + v 22 , v 22 * L 2 + v 23 , v 23 * L 2 v 24 , v 24 * L 2 + v 25 , v 25 * L 2 F ˜ 5 ( v 21 , , v 25 ) } = 1 4 K Ω ( ( v 22 * ) 2 + ( v 23 * ) 2 + ( v 24 * ) 2 + ( v 25 * ) 2 ) v 21 * d x + 1 2 Ω ( v 21 * ) 2 d x ,
F ˜ 6 * ( v 26 * , , v 30 * ) = sup ( v 26 , , v 30 ) [ Y ] 5 { v 26 , v 26 * L 2 + v 27 , v 27 * L 2 + v 28 , v 28 * L 2 v 29 , v 29 * L 2 + v 30 , v 30 * L 2 F ˜ 6 ( v 25 , , v 30 ) } = 1 4 K Ω ( ( v 27 * ) 2 + ( v 28 * ) 2 + ( v 29 * ) 2 + ( v 30 * ) 2 ) v 26 * d x + 1 2 Ω ( v 26 * ) 2 d x .
Here we define J * : [ Y * ] 30 R by
J * ( v * ) = F ˜ 1 * ( v 1 * , , v 5 * ) F ˜ 2 * ( v 6 * , , v 10 * ) F ˜ 3 * ( v 11 * , , v 15 * ) F ˜ 4 * ( v 16 * , , v 20 * ) F ˜ 5 * ( v 21 * , , v 25 * ) F ˜ 6 * ( v 26 * , , v 30 * ) + ν Ω u 0 ( v 1 * · n ) d S + ν Ω v 0 ( v 6 * · n ) d S + Ω P 0 ( v 11 * · n ) d S ,
It is worth highlighting we have got
inf ( u , v 50 * , v 60 * , v 70 * ) V × [ Y ] 3 J 1 ( u , v 50 * , v 60 * , v 70 * ) sup v * A * B * J * ( v * ) .
Finally, we also emphasize that J * is convex (in fact concave) in the convex set A * B * so that we have obtained a convex dual formulation for an originally non-convex primal dual one.
Remark 65.1. 
Here we highlight the conditions which define B * must be appropriately regularized through a small parameter
0 < ε 1 ,
similarly as we have done in the previous section.

66. A D.C. Type Dual Variational Formulation for a Burger’s Type Equation

In this section we shall write a primal Galerkin type variational formulation for a Burger’s type equation as a difference of two convex functionals (the so called D.C. approach) and establish a related convex dual variational formulation.
Let Ω = [ 0 , 1 ] R .
Consider the Burger’s type equation
ν u x x u u x = 0 , in Ω , u ( 0 ) = 1 , u ( 1 ) = 0 .
Here ν > 0 is a real constant.
Define a Galerkin type functional J : V R , where
J ( u ) = 1 2 Ω ( ν u x x u u x ) 2 d x ,
and
V = { u W 1 , 2 ( Ω ) : u ( 0 ) = 1 , and u ( 1 ) = 0 } .
Denoting Y = Y * = L 2 ( Ω ) , define F 1 , F 2 : V × Y * R and F 3 , F 4 : V R by
F 1 ( u , v 50 * ) = 1 2 Ω ( ν u x x u u x + v 50 * + K u 2 + K u x 2 ) 2 d x + K 1 2 Ω u 2 d x + K 1 2 Ω u x 2 d x ,
F 2 ( u , v 50 * ) = 1 2 Ω ( v 50 * + K u 2 + K u x 2 ) 2 d x + K 1 2 Ω u 2 d x + K 1 2 Ω u x 2 d x ,
F 3 ( u ) = K 1 2 Ω u 2 d x + K 1 2 Ω u x 2 d x
and
F 4 ( u ) = K 1 2 Ω u 2 d x + K 1 2 Ω u x 2 d x ,
respectively.
Here K , K 1 > 0 are appropriate large real constants such that
K 1 K .
Define also J 1 : V × Y * R by
J 1 ( u , v 50 * ) = F 1 ( u , v 50 * ) + F 2 ( u , v 50 * ) F 3 ( u ) F 4 ( u ) ,
Observe that
inf ( u , v 50 * ) V × Y * J 1 ( u , v 50 * ) = 0 ,
so that, denoting
F ˜ 1 ( v 1 , v 2 , v 3 ) = 1 2 Ω ( v 1 v 2 v 3 + K v 2 2 + K v 3 2 ) 2 d x + K 1 2 Ω ( v 2 ) 2 d x + K 1 2 Ω ( v 3 ) 2 d x ,
F ˜ 2 ( v 4 , v 5 , v 6 ) = 1 2 Ω ( v 6 + K v 4 2 + K v 5 2 ) 2 d x + K 1 2 Ω ( v 4 ) 2 d x + K 1 2 Ω ( v 5 ) 2 d x ,
F ˜ 3 ( z 1 , z 2 ) = K 1 2 Ω ( z 1 ) 2 d x + K 1 2 Ω ( z 2 ) 2 d x ,
F ˜ 4 ( z 1 , z 2 ) = K 1 2 Ω ( z 3 ) 2 d x + K 1 2 Ω ( z 4 ) 2 d x ,
we have
0 J 1 ( u , v 50 * ) = F 1 ( u , v 50 * ) + F 2 ( u , v 50 * ) F 3 ( u ) F 4 ( u ) = u , z 1 * , L 2 u x , z 2 * L 2 + F 1 ( u , v 50 * ) u , z 3 * L 2 u x , z 4 * L 2 + F 2 ( u , v 50 * ) + u , z 1 * L 2 + u x , z 2 * L 2 F 3 ( u ) + u , z 3 * L 2 + u x , z 4 * L 2 F 4 ( u ) z 1 * , u L 2 u x , z 2 * L 2 + F 1 ( u , v 50 * ) u , z 3 * L 2 u x , z 4 * L 2 + F 2 ( u , v 50 * ) + sup ( z 1 , z 2 ) Y { z 1 , z 1 * L 2 + z 2 , z 2 * L 2 F ˜ 3 ( z 1 , z 2 ) } sup ( z 3 , z 4 ) Y { z 3 , z 3 * L 2 + z 4 , z 4 * L 2 F ˜ 4 ( z 3 , z 4 ) } = z 1 * , u L 2 u x , z 2 * L 2 + F 1 ( u , v 50 * ) u , z 3 * L 2 u x , z 4 * L 2 + F 2 ( u , v 50 * ) + F ˜ 3 * ( z 1 * , z 2 * ) + F ˜ 4 * ( z 3 * , z 4 * ) , u V , ( z 1 * , , z 4 * ) [ Y * ] 4 .
From such results, similarly as obtained in [5], we may infer that
0 = inf ( u , v 50 * ) V × Y J 1 ( u , v 50 * ) inf ( u , v 50 * ) V × Y { u , z 1 * , L 2 u x , z 2 * L 2 + F 1 ( u , v 50 * ) u , z 3 * L 2 u x , z 4 * L 2 + F 2 ( u , v 50 * ) } + F ˜ 3 * ( z 1 * , z 2 * ) + F 4 * ( z 3 * , z 4 * ) , z * = ( z 1 * , , z 4 * ) [ Y * ] 4 .
On the other hand, observe that
u , z 1 * , L 2 u x , z 2 * L 2 ν u x x + v 50 * , v 1 * L 2 u , v 2 * L 2 u x , v 3 * L 2 + F 1 ( u , v 50 * ) u , z 3 * L 2 u x , z 4 * L 2 v 50 * , v 6 * L 2 u , v 4 * L 2 u x , v 5 * L 2 + F 2 ( u , v 50 * ) + ν u x x + v 50 * , v 1 * L 2 + u , v 2 * L 2 + u x , v 3 * L 2 + v 50 * , v 6 * L 2 + u , v 4 * L 2 + u x , v 5 * L 2 inf ( v 1 , v 2 , v 3 ) [ Y ] 3 { v 2 , z 1 * L 2 v 3 , z 2 * L 2 v 1 , v 1 * L 2 v 2 , v 2 * L 2 v 3 , v 3 * L 2 + F ˜ 1 ( v 1 , v 2 , v 3 ) } + inf ( v 4 , v 5 , v 6 ) [ Y ] 3 { v 4 , z 3 * L 2 v 5 , z 4 * L 2 v 6 , v 6 * L 2 v 4 , v 4 * L 2 v 5 , v 5 * L 2 + F ˜ 2 ( v 4 , v 5 , v 6 ) } + inf ( u , v 50 * ) V × Y { ν u x x + v 50 * , v 1 * L 2 + u , v 2 * L 2 + u x , v 3 * L 2 + v 50 * , v 6 * L 2 + u , v 4 * L 2 + u x , v 5 * L 2 } = F ˜ 1 * ( v 1 * , v 2 * , v 3 * , z 1 * , z 2 * ) F ˜ 2 * ( v 4 * , v 5 * , v 6 * , z 3 * , z 4 * ) ν ( v 1 * ) x ( 0 ) u ( 0 ) ,
if v * = ( v 1 * , , v 6 * ) A * B * , where
A * = A 1 * A 2 * ,
A 1 * = { v * [ Y * ] 6 : ν ( v 1 * ) x x + v 2 * ( v 3 * ) x + v 4 * ( v 5 * ) x = 0 , in Ω } ,
A 2 * = { v * [ Y * ] 6 : v 1 * + v 6 * = 0 , v 1 * 0 , v 6 * 0 , in Ω } ,
and
B * = { v * [ Y * ] 6 : v 1 * ( 0 ) = v 1 * ( 1 ) = 0 } .
At this point we recall that
F ˜ 1 * ( v 1 * , v 2 * , v 3 * , z 1 * , z 2 * ) = sup ( v 1 , v 2 , v 3 ) [ Y ] 3 v 2 , z 1 * L 2 + v 3 , z 2 * L 2 + v 1 , v 1 * L 2 + v 2 , v 2 * L 2 + v 3 , v 3 * L 2 F ˜ 1 ( v 1 , v 2 , v 3 ) = K 1 2 Ω ( v 2 * + z 1 * ) 2 + ( v 3 * + z 2 * ) 2 ( 2 K v 1 * + K 1 ) 2 ( v 1 * ) 2 d x + Ω ( v 1 * ) 2 ( ( v 2 * + z 1 * ) ( v 3 * + z 2 * ) + K ( v 2 * + z 1 * ) 2 + K ( v 3 * + z 2 * ) 2 ) ( 2 K v 1 * + K 1 ) 2 ( v 1 * ) 2 d x + 1 2 Ω ( v 1 * ) 2 d x ,
F ˜ 2 * ( v 4 * , v 5 * , v 6 * , z 3 * , z 4 * ) = sup ( v 4 , v 5 , v 6 ) [ Y ] 3 v 4 , z 3 * L 2 + v 5 , z 4 * L 2 + v 6 , v 6 * L 2 + v 4 , v 4 * L 2 + v 5 , v 5 * L 2 F ˜ 2 ( v 4 , v 5 , v 6 ) = 1 2 Ω ( v 4 * + z 3 * ) 2 + ( v 5 * + z 4 * ) 2 ( K 1 + 2 K v 6 * ) d x + 1 2 Ω ( v 6 * ) 2 d x ,
F ˜ 3 * ( z 1 * , z 2 * ) = sup ( z 1 , z 2 ) [ Y ] 2 z 1 , z 1 * L 2 + z 1 , z 1 * L 2 F 3 ( z 1 , z 2 ) = 1 2 K 1 Ω ( z 1 * ) 2 d x + 1 2 K 1 Ω ( z 2 * ) 2 d x ,
and
F ˜ 4 * ( z 3 * , z 4 * ) = sup ( z 3 , z 4 ) [ Y ] 2 z 3 , z 3 * L 2 + z 4 , z 4 * L 2 F 4 ( z 3 , z 4 ) = 1 2 K 1 Ω ( z 3 * ) 2 d x + 1 2 K 1 Ω ( z 4 * ) 2 d x .
Moreover, for K 1 > 0 sufficiently large, up to a restriction for the dual variables related to a ball of radius proportional to K 1 , from the standard results on convex analysis and duality theory, we have
inf ( u , v 50 * ) V × Y { u , z 1 * , L 2 u x , z 2 * L 2 ν u x x + v 50 * , v 1 * L 2 u , v 2 * , L 2 u x , v 3 * L 2 + F 1 ( u , v 50 * ) u , z 3 * L 2 u x , z 4 * L 2 v 50 * , v 6 * L 2 u , v 4 * , L 2 u x , v 5 * L 2 + F 2 ( u , v 50 * ) } = sup v * A * B * { F ˜ 1 * ( v 1 * , v 2 * , v 3 * , z 1 * , z 2 * ) F ˜ 2 * ( v 4 * , v 5 * , v 6 * , z 3 * , z 4 * ) ν ( v 1 * ) x ( 0 ) u ( 0 ) } .
Consequently, from such results and (486) we have got
0 = inf ( u , v 50 * ) V × Y J 1 ( u , v 50 * ) inf z * Y * sup v * A * B * F ˜ * ( v 1 * , v 2 * , v 3 * , z 1 * , z 2 * ) F ˜ * ( v 4 * , v 5 * , v 6 * , z 3 * , z 4 * ) ν ( v 1 * ) x ( 0 ) u ( 0 ) + F ˜ 3 * ( z 1 * , z 2 * ) + F 4 * ( z 3 * , z 4 * ) .
Therefore, defining J * : [ Y * ] 10 R by
J * ( v * , z * ) = F ˜ * ( v 1 * , v 2 * , v 3 * , z 1 * , z 2 * ) F ˜ * ( v 4 * , v 5 * , v 6 * , z 3 * , z 4 * ) ν ( v 1 * ) x ( 0 ) u ( 0 ) + F ˜ 3 * ( z 1 * , z 2 * ) + F 4 * ( z 3 * , z 4 * ) ,
we have got
0 = inf ( u , v 50 * ) V × Y J 1 ( u , v 50 * ) inf z [ Y * ] 4 sup v * A * B * J * ( v * , z * ) .
Finally, we also emphasize that J * is concave in v * on the convex set A * B * and convex in z * , so that, after the supremum evaluation in v * , we have obtained a final convex dual formulation in z * for an originally non-convex primal dual one.

67. A Convex Dual Formulation for the Rank-One Approximation of a Non-Convex Primal One

In this section, we develop a convex dual formulation for an approximate rank-one primal formulation found in some vectorial phase transition models.
Let Ω R 3 be an open, bounded and connected set with a regular (Lipschitzian) boundary denoted by Ω .
Define a functional J : V R by
J ( u ) = 1 2 Ω α i j k l u i x j β i j u k x l β k l 2 d x u i , f i L 2 ,
where { α i j k l } is a a fourth order constant positive definite and symmetric tensor, { β i j } R 3 N , f = ( f 1 , f 2 , f 3 ) L 2 ( Ω ; R N ) and
V = W 0 1 , 2 ( Ω ; R N ) .
From now and on we denote Y = Y * = L 2 ( Ω ) and
Y 1 = Y 1 * = [ Y ] 3 N + N + 3 + 1 .
Define also F 1 : Y 1 R , F 2 : Y 1 R and F 3 : [ Y ] N + 3 + 1 R by
F 1 ( w , ξ , η , v 50 ) = 1 2 Ω α i j k l ( w i j β i j ) ( w k l β k l ) + K | ξ | 2 + K | η | 2 + v 50 2 d x ,
F 2 ( w , ξ , η , v 50 ) = i = 1 N j = 1 3 K 1 2 Ω w i j ξ i η j + K | ξ | 2 + K | η | 2 + v 50 2 d x ,
and
F 3 ( ξ , η , v 50 ) = K 1 2 Ω K | ξ | 2 + K | η | 2 + v 50 2 d x ,
respectively.
Here K , K 1 > 0 are real constants such that K 1 K 1 .
Moreover, define
J 1 ( u , w , ξ , η , v 50 ) = ξ i η j , ( v 1 * ) i j L 2 + F 1 ( w , ξ , η , v 50 ) + F 2 ( w , ξ , η , v 50 ) + F 3 ( ξ , η , v 50 ) + u i x j , ( v 1 * ) i j L 2 u i , f i L 2 .
Observe that
J 1 ( u , w , ξ , η , v 50 ) inf ( ξ , η ) [ Y ] 3 + N ξ i η j , ( v 1 * ) i j L 2 + F 1 ( w , ξ , η , v 50 ) + F 2 ( w , ξ , η , v 50 ) + F 3 ( ξ , η , v 50 ) + inf u V u i x j , ( v 1 * ) i j L 2 u i , f i L 2 = F ˜ 12 * ( v 1 * ) , v 1 * A 1 * ,
where
F ˜ 12 * ( v 1 * ) = sup ( ξ , η ) [ Y ] 3 + N ξ i η j , ( v 1 * ) i j L 2 F 1 ( w , ξ , η , v 50 ) F 2 ( w , ξ , η , v 50 ) F 3 ( ξ , η , v 50 )
and
A 1 * = { v 1 * [ Y * ] 3 N : ( v 1 * ) i j , j + f i = 0 , i { 1 , , N } , in Ω } .
On the other hand
W ˜ = ξ i η j , ( v 1 * ) i j L 2 + F 1 ( w , ξ , η , v 50 ) + F 2 ( w , ξ , η , v 50 ) + F 3 ( ξ , η , v 50 ) = ξ i η j , ( v 1 * ) i j L 2 w i j , ( w 1 * ) i j L 2 ξ i , ( v 2 * ) i L 2 η j , ( v 3 * ) j L 2 v 50 , v 4 * L 2 + F 1 ( w , ξ , η , v 50 ) w i j , ( w 2 * ) i j L 2 ξ i , ( v 5 * ) i L 2 η j , ( v 6 * ) j L 2 v 50 , v 7 * L 2 + F 2 ( w , ξ , η , v 50 ) ξ i , ( v 8 * ) i L 2 η j , ( v 9 * ) j L 2 v 50 , v 10 * L 2 + F 3 ( w , ξ , η , v 50 ) + w i j , ( w 1 * ) i j L 2 + ξ i , ( v 2 * ) i L 2 + η j , ( v 3 * ) j L 2 + v 50 , v 4 * L 2 + w i j , ( w 2 * ) i j L 2 + ξ i , ( v 5 * ) i L 2 + η j , ( v 6 * ) j L 2 + v 50 , v 7 * L 2 + ξ i , ( v 8 * ) i L 2 + η j , ( v 9 * ) j L 2 + v 50 , v 10 * L 2
Thus,
W ˜ inf ( w , ξ , η , v 50 ) Y 1 { ξ i η j , ( v 1 * ) i j w i j , ( w 1 * ) i j L 2 ξ i , ( v 2 * ) i L 2 η j , ( v 3 * ) j L 2 v 50 , v 4 * L 2 + F 1 ( w , ξ , η , v 50 ) } + inf ( w , ξ , η , v 50 ) Y 1 { w i j , ( w 2 * ) i j L 2 ξ i , ( v 5 * ) i L 2 η j , ( v 6 * ) j L 2 v 50 , v 7 * L 2 + F 2 ( w , ξ , η , v 50 ) } + inf ( ξ , η , v 50 ) [ Y ] 3 + N + 1 { ξ i , ( v 8 * ) i L 2 η j , ( v 9 * ) j L 2 v 50 , v 10 * L 2 + F 3 ( w , ξ , η , v 50 ) } + inf ( w , ξ , η , v 50 ) Y 1 { w i j , ( w 1 * ) i j L 2 + ξ i , ( v 2 * ) i L 2 + η j , ( v 3 * ) j L 2 + v 50 , v 4 * L 2 + w i j , ( w 2 * ) i j L 2 + ξ i , ( v 5 * ) i L 2 + η j , ( v 6 * ) j L 2 + v 50 , v 7 * L 2 + ξ i , ( v 8 * ) i L 2 + η j , ( v 9 * ) j L 2 + v 50 , v 10 * L 2 } = F ˜ 1 * ( w 1 * , v 1 * , v 2 * . v 3 * , v 4 * ) F ˜ 2 * ( w 2 * , v 5 * , v 6 * , v 7 * ) F ˜ 2 * ( v 8 * , v 9 * , v 10 * ) , ( w * , v * ) A * ,
where w * = ( w 1 * , w 2 * ) [ Y ] 6 N Y 2 * ,
v * = ( v 1 * , v 2 * , v 3 * , v 4 * , v 5 * , v 6 * , v 7 * , v 8 * , v 9 * , v 10 * ) [ Y ] 12 N + 9 Y 3 * ,
A 2 * = { ( w * , v * ) Y 2 * × Y 3 * : ( w 1 * ) i j + ( w 2 * ) i j = 0 , i { 1 , , N } , j { 1 , 2 , 3 } , in Ω , ( v 2 * ) i + ( v 5 * ) i + ( v 8 * ) i = 0 , i { 1 , , N } , in Ω , ( v 3 * ) j + ( v 6 * ) j + ( v 9 * ) j = 0 , j { 1 , 2 , 3 } , in Ω , v 4 * + v 7 * + v 10 * = 0 , in Ω } ,
A 3 * = { ( w * , v * ) Y 2 * × Y 3 * : v 1 * A 1 * } ,
and
A * = A 2 * A 3 * .
Furthermore,
F ˜ 1 * ( w 1 * , v 1 * , v 2 * , v 3 * , v 4 * ) = sup ( w , ξ , η , v 50 ) Y 1 { ξ i η j , ( v 1 * ) i j L 2 + w i j , ( w 1 * ) i j L 2 + ξ i , ( v 2 * ) i L 2 + η j , ( v 3 * ) j L 2 + v 50 , v 4 * L 2 F 1 ( w , ξ , η , v 50 ) } ,
F ˜ 2 * ( w 1 * , v 5 * , v 6 * , v 7 * ) = sup ( w , ξ , η , v 50 ) Y 1 { w i j , ( w 2 * ) i j L 2 + ξ i , ( v 5 * ) i L 2 + η j , ( v 6 * ) j L 2 + v 50 , v 7 * L 2 F 2 ( w , ξ , η , v 50 ) } ,
F ˜ 3 * ( v 8 * , v 9 * , v 10 * ) = sup ( ξ , η , v 50 ) [ Y ] 3 + N + 1 { ξ i , ( v 8 * ) i L 2 + η j , ( v 9 * ) j L 2 + v 50 , v 10 * L 2 F 3 ( ξ , η , v 50 ) } .
Denoting
J * ( w * , v * ) = F ˜ 1 * ( w 1 * , v 1 * , v 2 * , v 3 * , v 4 * ) F ˜ 2 * ( w 1 * , v 5 * , v 6 * , v 7 * ) F ˜ 3 * ( v 8 * , v 9 * , v 10 * ) ,
we have got
inf u V J ( u ) inf ( u , w , ξ , η , v 50 ) V × Y 1 J 1 ( u , w , ξ , η , v 50 ) sup ( w * , v * ) A * J * ( w * , v * ) .
Finally, we emphasize J * is a convex (in fact concave) functional.

68. A Dual Variational Formulation for a General Non-Convex Primal One

Let Ω R 3 be an open, bounded and connected set with a regular (Lipschitzian) boundary denoted by Ω .
Consider a functional J : V R where
J ( u ) = γ 2 Ω u · u d x + α 2 Ω ( u 2 β ) 2 d x u , f L 2 ,
where γ > 0 , α > 0 , β > 0 and f L 2 ( Ω ) .
Here u V = W 0 1 , 2 ( Ω ) and we denote Y = Y * = L 2 ( Ω ) .
At this point, we define the functionals F 1 : V R , F 2 : V × Y R and F 3 : V R , where
F 1 ( u ) = γ 2 Ω u · u d x ,
F 2 ( u , v ) = α 2 Ω ( u 2 β + v ) 2 d x + K 2 Ω u 2 d x u , f L 2 ;
and
F 3 ( u ) = K 2 Ω u 2 d x ,
for some constant K > 0 .
Moreover, we define
V 1 = u V : u < 3 2
and the following polar functionals
F 1 * ( v 1 * , z * ) = sup u V { u , v 1 * + z * L 2 F 1 ( u ) } = 1 2 Ω ( v 1 * + z * ) 2 ( γ 2 ) d x ,
F 2 * ( v 1 * , v 0 * ) = sup ( u , v ) V × Y * { u , v 1 * L 2 + v , v 0 * L 2 F 2 ( u , v ) } = 1 2 Ω ( v 1 * + f ) 2 2 v 0 * + K d x + 1 2 α Ω ( v 0 * ) 2 d x + β Ω v 0 * d x ,
if v 0 * B * , where
B * = v 0 * Y * : 2 v 0 * K 8
and,
F 3 * ( z * ) = sup v Y { v , z * L 2 F 3 ( v ) } = 1 2 K Ω ( z * ) 2 d x .
Finally, denoting
D * = v 1 * Y * : v 1 * + f 5 4 K ,
we also define J 1 * : D * × B * × Y * R by
J 1 * ( v 1 * , v 0 * , z * ) = F 1 * ( v 1 * , z * ) F 2 * ( v 1 * , v 0 * ) + F 3 * ( z * ) + K 1 2 v 1 * + z * γ 2 z * K 0 , 2 2 + K 1 2 v 1 * + f 2 v 0 * + K z * K 0 , 2 2 .
Observe that if K 1 > 0 is sufficiently large, then J 1 * is convex in ( v 1 * , z * ) , v 0 * B * .
Let ( v ^ 1 * , v ^ 0 * , z ^ * ) D * × B * × Y * be such that
δ J 1 * ( v ^ 1 * , v ^ 0 * , z ^ * ) = 0 .
From such a concerning convexity of J 1 * in ( v 1 * , z * ) we may infer that
J 1 * ( v ^ 1 * , v ^ 0 * , z ^ * ) J 1 * ( v 1 * , v ^ 0 , z * ) , v 1 * D * , z * Y * .
In particular fixing u V 1 , for v 1 * = ( 2 v 0 * + K ) u and z * = K u , we obtain
J 1 * ( v ^ 1 * , v ^ 0 * , z ^ * ) J 1 * ( v 1 * , v ^ 0 , z * ) u , v 1 * + z * L 2 + γ 2 Ω u · u d x + u , v 1 * L 2 + u 2 , v ^ 0 * L 2 + K 2 Ω u 2 d x u , f L 2 + u , z * L 2 K 2 Ω u 2 d x 1 2 α Ω ( v ^ 0 * ) 2 d x β Ω v ^ 0 * d x + K 1 2 γ 2 u + 2 v ^ 0 * u f γ 2 0 , 2 2 sup v 0 * Y * γ 2 Ω u · u d x + u 2 , v 0 * L 2 u , f L 2 1 2 α Ω ( v 0 * ) 2 d x β Ω v 0 * d x + K 1 2 γ 2 u + 2 v ^ 0 * u f γ 2 0 , 2 2 = γ 2 Ω u · u d x + α 2 Ω ( u 2 β ) 2 d x u , f L 2 + K 1 2 γ 2 u + 2 v ^ 0 * u f γ 2 0 , 2 2 = J ( u ) + K 1 2 γ 2 u + 2 v ^ 0 * u f γ 2 0 , 2 2 .
Summarizing, we have got
J 1 * ( v ^ 1 * , v ^ 0 * , z ^ * ) J ( u ) + K 1 2 γ 2 u + 2 v ^ 0 * u f γ 2 0 , 2 2 , u V 1 .
Let u 0 V be such that
u 0 = z ^ * K .
Assume u 0 V 1 .
Similarly as in the previous sections, we may prove that
v ^ 0 * = α ( u 0 2 β ) ,
δ J ( u 0 ) = γ 2 u 0 + 2 v ^ 0 u 0 f = 0 ,
and
J ( u 0 ) = J 1 * ( v ^ 1 * , v ^ 0 * , z ^ * ) ,
so that
J ( u 0 ) = min u V 1 J ( u ) + K 1 2 γ 2 u + 2 v ^ 0 * u f γ 2 0 , 2 2 = J 1 * ( v ^ 1 * , v ^ 0 * , z ^ * ) = inf ( v 1 * , z * ) D * × Y * J 1 * ( v 1 * , v ^ 0 * , z * ) .
The objective of this section is complete.

69. A D.C. Type Duality Principle Suitable for Non-Convex Variational Optimization

In this section we develop results concerning a D.C. approach inspired by the results of J.J. Telega, W.R. Bielski and co-workers, [1,2,3,4] and Toland, [5].
Let Ω R 3 be an open, bounded and connected set with a regular (Lipschitzian) boundary denoted by Ω .
Consider a functional J : V R where
J ( u ) = ε 2 Ω u · u d x + α 2 Ω ( u 2 β ) 2 d x u , f L 2 ,
where ε > 0 , α > 0 , β > 0 and f L 2 ( Ω ) .
Here u V = W 0 1 , 2 ( Ω ) and we denote Y = Y * = L 2 ( Ω ) .
At this point, for a large constant K 1 > 0 , we define the approximate functional J 1 : V × Y R , by
J 1 ( u , v ) = ε 2 Ω u · u d x + α 2 Ω ( v β ) 2 d x + K 1 2 Ω ( v u 2 ) d x u , f L 2 .
We define also the functionals F 1 : V R , F 2 : Y R , F 3 : V × Y R , and F 4 : V R , where
F 1 ( u ) = ε 2 Ω u · u d x u , f L 2 ,
F 2 ( v ) = α 2 Ω ( v β ) 2 d x
F 3 ( u , v ) = K 1 2 Ω ( v u 2 ) d x + K 2 Ω u 2 d x
and
F 4 ( u ) = K 2 Ω u 2 d x ,
for some appropriate constant K > 0 .
Moreover, we define the following polar functionals
F 1 * ( v 1 * ) = sup u V { u , v 1 * L 2 F 1 ( u ) } = 1 2 Ω ( v 1 * + f ) 2 ( ε 2 ) d x ,
F 2 * ( v 2 * ) = sup v Y * { v , v 2 * L 2 F 2 ( v ) } = 1 2 α Ω ( v 2 * ) 2 d x + β Ω v 2 * d x ,
F 3 * ( v 1 * , v 2 * , z * ) = sup ( u , v ) V × Y { u , v 1 * + z * L 2 v , v 2 * L 2 F 3 ( u , v ) } = 1 2 Ω ( v 1 * + z * ) 2 2 v 2 * + K d x + 1 2 K 1 Ω ( v 2 * ) 2 d x ,
if v 2 * B * , where
B * = v 2 * Y * : 2 v 2 * K 2
and,
F 4 * ( z * ) = sup w Y { w , z * L 2 F 4 ( w ) } = 1 2 K Ω ( z * ) 2 d x .
Finally, we define
D * = z * Y * : z * 5 4 K ,
and J 1 * : D * × B * × Y * R by
J 1 * ( v 1 * , v 2 * , z * ) = F 1 * ( v 1 * ) F 2 * ( v 2 * ) F 3 * ( v 1 * , v 2 * , z * ) + F 4 * ( z * ) .
Let α 1 R be such that
inf ( u , v ) V × Y J 1 ( u , v ) = α 1 .
Observe that
α 1 J 1 ( u , v ) = F 1 ( u ) + F 2 ( v ) + F 3 ( u , v ) F 4 ( u ) = u , z * L 2 + F 1 ( u ) + F 2 ( v ) + F 3 ( u , v ) + u , z * L 2 F 4 ( u ) u , z * L 2 + F 1 ( u ) + F 2 ( v ) + F 3 ( u , v ) + sup w Y { w , z * L 2 F 4 ( w ) } = u , z * L 2 + F 1 ( u ) + F 2 ( v ) + F 3 ( u , v ) + F 4 * ( z * ) , u V , v Y , z * D * .
From such results we may infer that
α 1 inf ( u , v ) V × Y { u , z * L 2 + F 1 ( u ) + F 2 ( v ) + F 3 ( u , v ) } + F 4 * ( z * ) .
On the other hand, for an appropriate value of K > 0 and z * D * , from standard results in convex analysis, we have
inf ( u , v ) V × Y { u , z * L 2 + F 1 ( u ) + F 2 ( v ) + F 3 ( u , v ) } = sup ( v 1 * , v 2 * ) Y * × B * { F 1 * ( v 1 * ) F 2 * ( v 2 * ) F 3 * ( v 1 * , v 2 * , z * ) } .
Joining the pieces, we have got
α 1 sup ( v 1 * , v 2 * ) Y * × B * { F 1 * ( v 1 * ) F 2 * ( v 2 * ) F 3 * ( v 1 * , v 2 * , z * ) } + F 4 * ( z * ) ,
so that
α 1 inf z * D * sup ( v 1 * , v 2 * ) Y * × B * { F 1 * ( v 1 * ) F 2 * ( v 2 * ) F 3 * ( v 1 * , v 2 * , z * ) } + F 4 * ( z * ) ,
that is,
α 1 = inf ( u , v ) V × Y J 1 ( u , v ) inf z * D * sup ( v 1 * , v 2 * ) Y * × B * J 1 * ( v 1 * , v 2 * , z * ) .
Let ( v ^ 1 * , v ^ 2 * , z ^ * ) D * × B * × Y * be such that
δ J 1 * ( v ^ 1 * , v ^ 2 * , z ^ * ) = 0 .
Let ( u 0 , v 0 ) V × Y be such that
u 0 = z ^ * K
and
v 0 = v ^ 2 * α + β .
Similarly as in the previous sections, we may prove that
δ J 1 ( u 0 , v 0 ) = 0 ,
and
J 1 ( u 0 , v 0 ) = J 1 * ( v ^ 1 * , v ^ 2 * , z ^ * ) ,
so that
J 1 ( u 0 , v 0 ) = J 1 * ( v ^ 1 * , v ^ 0 * , z ^ * ) = sup ( v 1 * , v 2 * ) Y * × B * J 1 * ( v 1 * , v 2 * , z ^ * ) .
The main objective of this section is complete.

69.1. A Numerical Example

We have obtained numerical results for an one-dimensional case where, Ω = [ 0 , 1 ] R , A = B = 1 , f 2 and
  • Case A: ε = 0 . 1
  • Case B: ε = 0 . 01
  • Case C: ε = 0 . 001 .
For the optimal solutions u 0 V obtained for the cases A,B and C, please see Figure 46, Figure 47 and Figure 48, respectively.
Here we present the software in MAT-LAB through which we have obtained such numerical results.
  • clear all
    global m8 d A B yo e1 K1 e2 u z K v2
    m8=100;
    d=1/m8;
    yo(:,1)=2*ones(m8-1,1);
    z(:,1)=1.2*ones(m8-1,1);
    A=1;
    B=1;
    e1=0.001;
    e2=0.00000001;
    K1=1000000;
    K=30;
    for i=1:2*(m8-1)
    xo(i,1)=0.7;
    x1(i,1)=1.1;
    end;
    b14=1.0;
    k7=1.0;
    while ( b 14 > 10 4 ) && ( k 7 < 70 )
    k7
    k7=k7+1;
    b12=1.0;
    k=1;
    while ( b 12 > 10 4 ) && ( k < 10 )
    k
    k=k+1;
    X=fminunc(’funJuly2024A1’,xo);
    b12=max(abs(X-xo));
    xo=X;
    u(m8/2,1)
    end;
    z=K*u;
    b14=max(abs(x1-xo));
    x1=xo;
    end;
    for i=1:m8-1
    x(i,1)=i*d;
    end;
    plot(x,u);
    *****************************
With the auxiliary function "funJuly2024A1", where
********************************
  • function S=funJuly2024A1(x)
    global m8 d A B yo e1 K1 e2 u z K v2
    m2=zeros(m8-1,m8-1);
    y1=ones(m8-1,1);
    for i=2:m8-2
    m2(i,i)=-2.0;
    m2(i,i+1)=1.0;
    m2(i,i-1)=1.0;
    end;
    m2(1,1)=-2.0;
    m2(1,2)=1.0;
    m2(m8-1,m8-1)=-2.0;
    m2(m8-1,m8-2)=1.0;
    for i=1:m8-1
    v1(i,1)=x(i,1);
    v2(i,1)=x(i+(m8-1),1);
    end;
    S = 1 / 2 * ( v 1 + y o ) * i n v ( e 1 * m 2 / d 2 ) * ( v 1 + y o ) + v 2 * v 2 / 2 / A + B * v 2 * y 1 ;
    for i=1:m8-1
    S = S + ( v 1 ( i , 1 ) + z ( i , 1 ) ) 2 / ( 2 * v 2 ( i , 1 ) + K ) / 2 + v 2 ( i , 1 ) 2 / 2 / K 1 ;
    end;
    u = i n v ( e 1 * m 2 / d 2 ) * ( v 1 + y o ) ;
********************************************

70. A Concave Dual Variational Formulation for an Originally Non-Convex Primal One

In this section we develop results also inspired by the approach found in the articles of J.J. Telega, W.R. Bielski and co-workers, [1,2,3,4] and Toland, [5].
Let Ω R 3 be an open, bounded and connected set with a regular (Lipschitzian) boundary denoted by Ω .
Consider a functional J : V R where
J ( u ) = γ 2 Ω u · u d x + α 2 Ω ( u 2 β ) 2 d x u , f L 2 ,
where γ > 0 , α > 0 , β > 0 and f L 2 ( Ω ) .
Here u V = W 0 1 , 2 ( Ω ) and we denote Y = Y * = L 2 ( Ω ) .
Consider also the functionals F 1 : V × Y R , F 2 : V × Y R and F 3 : V R , where
F 1 ( u , v 0 * ) = γ 4 Ω u · u d x + 1 2 u 2 , v 0 * L 2 + K 2 Ω u 2 d x u , f L 2 1 2 α Ω ( v 0 * ) 2 d x β Ω v 0 * d x ,
F 2 ( u , v 0 * ) = γ 4 Ω u · u d x + 1 2 u 2 , v 0 * L 2 + K 2 Ω u 2 d x ,
F 3 ( u ) = K Ω u 2 d x ,
for some appropriate constant K > 0 .
Moreover, we define the following polar functionals
F 1 * ( v 1 * , v 0 * , z * ) = sup u V u , v 1 * + z * 2 L 2 F 1 ( u , v 0 * ) = 1 2 Ω ( v 1 * + z * / 2 + f ) 2 ( γ 2 + 2 v 0 * ) / 2 + K d x + 1 2 α Ω ( v 0 * ) 2 d x + β Ω v 0 * d x ,
F 2 * ( v 1 * , v 0 * , z * ) = sup u V u , v 1 * + z * 2 L 2 F 2 ( u , v 0 * ) = 1 2 Ω ( v 1 * + z * / 2 ) 2 ( γ 2 + 2 v 0 * ) / 2 + K d x ,
if v 0 * B * , where
B * = v 0 * Y * : 2 v 0 * K 4 ,
and,
F 3 * ( z * ) = sup w Y { w , z * L 2 F 3 ( w ) } = 1 4 K Ω ( z * ) 2 d x .
Finally, we define
A + = { z * Y * : f z * 0 , in Ω } ,
D * = z * A + : z * 5 2 K ,
and J 2 * : Y * × B * × D * R by
J 2 * ( v 1 * , v 0 * , z * ) = F 1 * ( v 1 * , v 0 * , z * ) F 2 * ( v 1 * , v 0 * , z * ) + F 3 * ( z * ) .
Observe that the variation of J 2 * in v 1 * stands for
v 1 * + z * / 2 + f ( γ 2 + 2 v 0 * ) / 2 + K + v 1 * + z * / 2 ( γ 2 + 2 v 0 * ) / 2 + K = 0 ,
so that
2 v 1 * + f = 0 .
The variation of J 2 * in z * stands for
1 2 v 1 * + z * / 2 + f ( γ 2 + 2 v 0 * ) / 2 + K 1 2 v 1 * + z * / 2 ( γ 2 + 2 v 0 * ) / 2 + K + z * 2 K = 0 .
Finally, the variation of J 2 * in v 0 * stands for,
1 2 v 1 * + z * / 2 + f ( γ 2 + 2 v 0 * ) / 2 + K 2 + 1 2 v 1 * + z * / 2 ( γ 2 + 2 v 0 * ) / 2 + K 2 v 0 * α β = 0 .
With such results in mind, we define the functional J 3 * : Y * × B * × D * R , by
J 3 * ( v 1 * , v 0 * , z * ) = J 2 * ( v 1 * , v 0 * , z * ) K 2 2 2 v 1 * + f 0 , 2 2 + K 2 8 2 1 2 v 1 * + z * / 2 + f ( γ 2 + 2 v 0 * ) / 2 + K 1 2 v 1 * + z * / 2 ( γ 2 + 2 v 0 * ) / 2 + K + z * 2 K 0 , 2 2 + K 2 8 2 1 2 v 1 * + z * / 2 + f ( γ 2 + 2 v 0 * ) / 2 + K 2 + 1 2 v 1 * + z * / 2 ( γ 2 + 2 v 0 * ) / 2 + K 2 v 0 * α β 0 , 2 2 .
Observe that for K 2 > 0 sufficiently large J 5 * : E * R is concave in v 1 * on E * , where
J 5 * ( v 1 * ) = sta ( v 0 * , z * ) B * × D * J 3 * ( v 1 * , v 0 * , z * ) ,
and
E * = { v 1 * Y * : 2 v 1 * + f 5 } .
Let ( v ^ 1 * , v ^ 2 * , z ^ * ) E * × B * × D * be such that
δ J 3 * ( v ^ 1 * , v ^ 2 * , z ^ * ) = 0 .
Let u 0 V be such that
u 0 = z ^ * 2 K
Similarly as in the previous sections, we may prove that
δ J ( u 0 ) = 0 ,
and
J ( u 0 ) = J 3 * ( v ^ 1 * , v ^ 0 * , z ^ * ) ,
so that
J ( u 0 ) = J 3 * ( v ^ 1 * , v ^ 0 * , z ^ * ) = sup v 1 * E * J 3 * ( v 1 * , v ^ 0 * , z ^ * ) = sup v 1 * E * J 5 * ( v 1 * ) = J 5 * ( v ^ 1 * ) .
The main objective of this section is complete.

71. Conclusions

In the first part of this article we have developed a relaxation proposal and duality principles suitable for a large class of models in physics and engineering.
In a second part we develop duality principles for the quasi-convex envelop of some vectorial models in the calculus of variations.
We highlight such dual variational formulations established are in general convex (in fact concave).
Finally, in the last sections, we develop mathematical models for some types of chemical reactions, including the hydrogen nuclear fusion and the water hydrolysis. Among such results, we highlight our proposal of modeling the Ginzburg-Landau theory in super-conductivity as a two-phase eigenvalue approach.

Data Availability Statement

Details on the software for numerical results avaialable upon request.

Conflicts of Interest

The author declares no conflict of interest concerning this article.

References

  1. Bielski, W.R.; Galka, A.; Telega, J.J. The Complementary Energy Principle and Duality for Geometrically Nonlinear Elastic Shells. I. Simple case of moderate rotations around a tangent to the middle surface. Bulletin of the Polish Academy of Sciences Technical Sciences 1988, 38, 7–9. [Google Scholar]
  2. Bielski, W.R.; Telega, J.J. A Contribution to Contact Problems for a Class of Solids and Structures. Arch. Mech. 1985, 37, 303–320. [Google Scholar]
  3. Telega, J.J. On the complementary energy principle in non-linear elasticity. Part I: Von Karman plates and three dimensional solids, C.R. Acad. Sci. Paris, Serie II, 308, 1193-1198; Part II: Linear elastic solid and non-convex boundary condition. Minimax approach, ibid, pp. 1313-1317 (1989).
  4. Galka, A.; Telega, J.J. Duality and the complementary energy principle for a class of geometrically non-linear structures. Part I. Five parameter shell model; Part II. Anomalous dual variational priciples for compressed elastic beams. Arch. Mech. 1995, 47, 677–698, 699. [Google Scholar]
  5. Toland, J.F. A duality principle for non-convex optimisation and the calculus of variations. Arch. Rat. Mech. Anal. 1979, 71, 41–61. [Google Scholar] [CrossRef]
  6. R.A. Adams and J.F. Fournier, Sobolev Spaces, 2nd edn. (Elsevier, New York, 2003).
  7. F. Botelho, Functional Analysis and Applied Optimization in Banach Spaces, Springer Switzerland, 2014.
  8. F.S. Botelho, Functional Analysis, Calculus of Variations and Numerical Methods in Physics and Engineering, CRC Taylor and Francis, Florida, 2020.
  9. F.S. Botelho, Variational Convex Analysis, Ph.D. thesis, Virginia Tech, Blacksburg, VA -USA, (2009).
  10. F. Botelho, Topics on Functional Analysis, Calculus of Variations and Duality, Academic Publications, Sofia, (2011).
  11. Botelho, F. Existence of solution for the Ginzburg-Landau system, a related optimal control problem and its computation by the generalized method of lines. Applied Mathematics and Computation 2012, 218, 11976–11989. [Google Scholar] [CrossRef]
  12. R.T. Rockafellar, Convex Analysis, Princeton Univ. Press, (1970).
  13. Botelho, F.S. Dual Variational Formulations for a Large Class of Non-Convex Models in the Calculus of Variations. Mathematics 2023, 11, 63. [Google Scholar] [CrossRef]
  14. J.F. Annet, Superconductivity, Superfluids and Condensates, 2nd edn. ( Oxford Master Series in Condensed Matter Physics, Oxford University Press, Reprint, 2010).
  15. L.D. Landau and E.M. Lifschits, Course of Theoretical Physics, Vol. 5- Statistical Physics, part 1. (Butterworth-Heinemann, Elsevier, reprint 2008).
  16. F.S. Botelho, Advanced Calculus and its Applications in Variational Quantum Mechanics and Relativity Theory, CRC Taylor and Francis, Florida, 2021.
  17. P.Ciarlet, Mathematical Elasticity, Vol. II – Theory of Plates, North Holland Elsevier (1997).
  18. H. Attouch, G. Buttazzo and G. Michaille, Variational Analysis in Sobolev and BV Spaces, MPS-SIAM Series in Optimization, Philadelphia, 2006.
  19. J.C. Strikwerda, Finite Difference Schemes and Partial Differential Equations, SIAM, second edition (Philadelphia, 2004).
  20. N.N. Bogoliubov and D.V. Shirkov, Introduction of the Theory of Quantized Fields, Monographs and Texts in Physics and Astronomy, Vol. III, Intercience Publishers INC., New York, USA, 1959.
  21. G.B. Folland, Quantum Field Theory, A Tourist Guide for Mathematicians, Mathematical Surveys and Monographs, Vol. 149, Americam Mathematical Society, AMS, Providence, Rhode Island, USA, 2008.
Figure 1. solution u 0 ( x ) for the case f ( x ) = 0 .
Figure 1. solution u 0 ( x ) for the case f ( x ) = 0 .
Preprints 111778 g001
Figure 2. solution u 0 ( x ) for the case f ( x ) = sin ( π x ) / 2 .
Figure 2. solution u 0 ( x ) for the case f ( x ) = sin ( π x ) / 2 .
Preprints 111778 g002
Figure 3. solution u 0 ( x ) for the case f ( x ) = 0 .
Figure 3. solution u 0 ( x ) for the case f ( x ) = 0 .
Preprints 111778 g003
Figure 4. solution u 0 ( x ) for the case f ( x ) = sin ( π x ) / 2 .
Figure 4. solution u 0 ( x ) for the case f ( x ) = sin ( π x ) / 2 .
Preprints 111778 g004
Figure 5. Density t ( x , y ) for the Case A.
Figure 5. Density t ( x , y ) for the Case A.
Preprints 111778 g005
Figure 6. Density t ( x , y ) for the Case B.
Figure 6. Density t ( x , y ) for the Case B.
Preprints 111778 g006
Figure 7. Solution u ( x ) = v 3 * ( x ) / β for the example 1.
Figure 7. Solution u ( x ) = v 3 * ( x ) / β for the example 1.
Preprints 111778 g007
Figure 8. Solution u ( x ) = v 3 * ( x ) / β for the example 2.
Figure 8. Solution u ( x ) = v 3 * ( x ) / β for the example 2.
Preprints 111778 g008
Figure 9. Solution u 0 ( x ) for the example A.
Figure 9. Solution u 0 ( x ) for the example A.
Preprints 111778 g009
Figure 10. Solution u 0 ( x ) for the example B.
Figure 10. Solution u 0 ( x ) for the example B.
Preprints 111778 g010
Figure 11. Solution ϕ N ( x ) for the ω = 1 . 8 .
Figure 11. Solution ϕ N ( x ) for the ω = 1 . 8 .
Preprints 111778 g011
Figure 12. Solution ϕ S ( x ) for the ω = 1 . 8 .
Figure 12. Solution ϕ S ( x ) for the ω = 1 . 8 .
Preprints 111778 g012
Figure 13. Solution ϕ N ( x ) for the ω = 1 . 0 .
Figure 13. Solution ϕ N ( x ) for the ω = 1 . 0 .
Preprints 111778 g013
Figure 14. Solution ϕ S ( x ) for the ω = 1 . 0 .
Figure 14. Solution ϕ S ( x ) for the ω = 1 . 0 .
Preprints 111778 g014
Figure 15. Solution ϕ u ( x ) for ω = 1 .
Figure 15. Solution ϕ u ( x ) for ω = 1 .
Preprints 111778 g015
Figure 16. Solution ϕ v ( x ) for ω = 1 .
Figure 16. Solution ϕ v ( x ) for ω = 1 .
Preprints 111778 g016
Figure 17. Solution ϕ u ( x ) for ω = 15 .
Figure 17. Solution ϕ u ( x ) for ω = 15 .
Preprints 111778 g017
Figure 18. Solution ϕ v ( x ) for ω = 15 .
Figure 18. Solution ϕ v ( x ) for ω = 15 .
Preprints 111778 g018
Figure 19. Solution u ( x ) for the example B.
Figure 19. Solution u ( x ) for the example B.
Preprints 111778 g019
Figure 20. Optimal solution w ( x ) for a simply supported beam.
Figure 20. Optimal solution w ( x ) for a simply supported beam.
Preprints 111778 g020
Figure 21. Optimal shape solution t ( x ) for a simply supported beam.
Figure 21. Optimal shape solution t ( x ) for a simply supported beam.
Preprints 111778 g021
Figure 22. Optimal solution w ( x ) for a bi-clamped beam.
Figure 22. Optimal solution w ( x ) for a bi-clamped beam.
Preprints 111778 g022
Figure 23. Optimal shape solution t ( x ) for a bi-clamped beam.
Figure 23. Optimal shape solution t ( x ) for a bi-clamped beam.
Preprints 111778 g023
Figure 24. Optimal solution w ( x , y ) for a simply supported plate.
Figure 24. Optimal solution w ( x , y ) for a simply supported plate.
Preprints 111778 g024
Figure 25. Optimal shape solution t ( x , y ) for a simply supported plate.
Figure 25. Optimal shape solution t ( x , y ) for a simply supported plate.
Preprints 111778 g025
Figure 26. Optimal solution u ( x ) for the case f ( x ) = sin ( π x ) / 2 .
Figure 26. Optimal solution u ( x ) for the case f ( x ) = sin ( π x ) / 2 .
Preprints 111778 g026
Figure 27. Optimal solution u ( x ) for the case f ( x ) = cos ( π x ) / 2 .
Figure 27. Optimal solution u ( x ) for the case f ( x ) = cos ( π x ) / 2 .
Preprints 111778 g027
Figure 28. Optimal solution u ( x ) for the case f ( x ) = 0 .
Figure 28. Optimal solution u ( x ) for the case f ( x ) = 0 .
Preprints 111778 g028
Figure 29. Optimal solution u 0 ( x ) for the case f ( x ) = sin ( π x ) / 2 .
Figure 29. Optimal solution u 0 ( x ) for the case f ( x ) = sin ( π x ) / 2 .
Preprints 111778 g029
Figure 30. Optimal solution u 0 ( x ) for the case f ( x ) = cos ( π x ) / 2 .
Figure 30. Optimal solution u 0 ( x ) for the case f ( x ) = cos ( π x ) / 2 .
Preprints 111778 g030
Figure 31. Optimal solution u 0 ( x ) for the case f ( x ) = 0 .
Figure 31. Optimal solution u 0 ( x ) for the case f ( x ) = 0 .
Preprints 111778 g031
Figure 32. Optimal solution u 0 ( x ) through the concerning dual formulation.
Figure 32. Optimal solution u 0 ( x ) through the concerning dual formulation.
Preprints 111778 g032
Figure 33. Optimal solution u 1 ( x ) through the concerning primal formulation.
Figure 33. Optimal solution u 1 ( x ) through the concerning primal formulation.
Preprints 111778 g033
Figure 34. Optimal solution u ( x ) for the case f ( x ) = sin ( π x ) / 2 .
Figure 34. Optimal solution u ( x ) for the case f ( x ) = sin ( π x ) / 2 .
Preprints 111778 g034
Figure 35. Optimal solution u ( x ) for the case f ( x ) = 0 .
Figure 35. Optimal solution u ( x ) for the case f ( x ) = 0 .
Preprints 111778 g035
Figure 36. Optimal solution u ( x ) for the case A.
Figure 36. Optimal solution u ( x ) for the case A.
Preprints 111778 g036
Figure 37. Optimal solution u ( x ) for the case f ( x ) = sin ( π x ) / 2 .
Figure 37. Optimal solution u ( x ) for the case f ( x ) = sin ( π x ) / 2 .
Preprints 111778 g037
Figure 38. Optimal solution u ( x ) for the case f ( x ) = 0 .
Figure 38. Optimal solution u ( x ) for the case f ( x ) = 0 .
Preprints 111778 g038
Figure 39. Optimal solution L 1 ( x ) for the case A.
Figure 39. Optimal solution L 1 ( x ) for the case A.
Preprints 111778 g039
Figure 40. Optimal shape λ 1 ( x , y ) for the beam of case A.
Figure 40. Optimal shape λ 1 ( x , y ) for the beam of case A.
Preprints 111778 g040
Figure 41. Optimal shape λ 1 ( x , y ) for the beam of case B.
Figure 41. Optimal shape λ 1 ( x , y ) for the beam of case B.
Preprints 111778 g041
Figure 42. Solution u ( x , y ) for ε = 0 . 01
Figure 42. Solution u ( x , y ) for ε = 0 . 01
Preprints 111778 g042
Figure 43. Solution u ( x ) for ε = 0 . 01 .
Figure 43. Solution u ( x ) for ε = 0 . 01 .
Preprints 111778 g043
Figure 44. Solution u ^ 0 ( x ) through the dual functional for ε = 0 . 1 .
Figure 44. Solution u ^ 0 ( x ) through the dual functional for ε = 0 . 1 .
Preprints 111778 g044
Figure 45. Solution u ^ 0 ( x ) through the dual functional for ε = 0 . 01 .
Figure 45. Solution u ^ 0 ( x ) through the dual functional for ε = 0 . 01 .
Preprints 111778 g045
Figure 46. Solution u 0 ( x ) through the dual functional for the case A, ε = 0 . 1 .
Figure 46. Solution u 0 ( x ) through the dual functional for the case A, ε = 0 . 1 .
Preprints 111778 g046
Figure 47. Solution u 0 ( x ) through the dual functional for the case B, ε = 0 . 01 .
Figure 47. Solution u 0 ( x ) through the dual functional for the case B, ε = 0 . 01 .
Preprints 111778 g047
Figure 48. Solution u 0 ( x ) through the dual functional for the case C, ε = 0.001 .
Figure 48. Solution u 0 ( x ) through the dual functional for the case C, ε = 0.001 .
Preprints 111778 g048
Disclaimer/Publisher’s Note: The statements, opinions and data contained in all publications are solely those of the individual author(s) and contributor(s) and not of MDPI and/or the editor(s). MDPI and/or the editor(s) disclaim responsibility for any injury to people or property resulting from any ideas, methods, instructions or products referred to in the content.
Copyright: This open access article is published under a Creative Commons CC BY 4.0 license, which permit the free download, distribution, and reuse, provided that the author and preprint are cited in any reuse.
Prerpints.org logo

Preprints.org is a free preprint server supported by MDPI in Basel, Switzerland.

Subscribe

Disclaimer

Terms of Use

Privacy Policy

Privacy Settings

© 2026 MDPI (Basel, Switzerland) unless otherwise stated