Preprint
Article

This version is not peer-reviewed.

On Duality Principles and Related Convex Dual Formulations Suitable for Local Non-Convex Variational Optimization

A peer-reviewed article of this preprint also exists.

Submitted:

25 September 2023

Posted:

27 September 2023

Read the latest preprint version here

Abstract
This article develops duality principles, a related convex dual formulation and a primal dual one suitable for the local optimization of non-convex primal formulations for a large class of models in physics and engineering. The results are based on standard tools of functional analysis, calculus of variations and duality theory. In particular, we develop applications to a Ginzburg-Landau type equation. We emphasize the novelty here is that the first dual variational formulation developed is convex for a primal formulation which is originally non-convex. Finally, we also highlight the second primal dual variational formulation presented has a large region of convexity around any critical point.
Keywords: 
;  ;  

1. Introduction

In the first part of this article, we establish a duality principle and a related convex dual formulation suitable for the local optimization of a primal formulation for a large class of models in non-convex optimization. We highlight the first dual variational formulation presented is convex and such a feature may be very useful for a large class of similar models, in particularly for large systems in a three or higher dimensional context.
For such large systems the convexity obtained is relevant for an easier numerical computation, since in such a case of strict convexity, the standard Newton, Newton-type and other similar methods are always convergent.
We also emphasise the main duality principle is applied to the Ginzburg-Landau system in superconductivity in the absence of a magnetic field.
Such results are based on the works of J.J. Telega and W.R. Bielski [1,2,3,4] and on a D.C. optimization approach developed in Toland [5].
About the other references, details on the Sobolev spaces involved are found in [6]. Related and more recent results on convex analysis and duality theory are addressed in [7,8,9,10,11]. In particular, the results in the present work are extensions and improvements of those results found in the recent book [12] and recent article [13], which by the way, are also based on the articles [1,2,3,4]. Finally, similar models on the superconductivity physics may be found in [14,15].
Remark 1.1. 
It is worth highlighting, we may generically denote
Ω [ ( γ 2 + K I d ) 1 v * ] v * d x
simply by
Ω ( v * ) 2 γ 2 + K d x ,
where I d denotes a concerning identity operator.
Other similar notations may be used along this text as their indicated meaning are sufficiently clear.
Finally, 2 denotes the Laplace operator and for real constants K 2 > 0 and K 1 > 0 , the notation K 2 K 1 means that K 2 > 0 is much larger than K 1 > 0 .
Now we present some basic definitions and statements.
Definition 1.2. 
Let V be a Banach space. We define the topological dual space of V, denoted by V , as the set of all continuous and linear functionals defined on V.
We assume V may be represented through another Banach space denoted by V * and a bilinear form
· , · V : V × V * R .
More specifically, for each f V , we suppose there exists a unique u * V * such that
f ( u ) = u , u * V , u V .
Moreover, we define the norm of f, denoted by
f V *
by
f V * = sup { | u , u * V : u V and u V 1 } u * V * .
For an open, bounded and connected set Ω R N and Y = Y * = L 2 ( Ω ) we recall that
u , u * L 2 = Ω u u * d x .
More specifically, for each continuous and linear functional f : Y R there exists a unique u * Y * = L 2 ( Ω ) such that
f ( u ) = Ω u u * d x , u Y = L 2 ( Ω ) .
Definition 1.3 
(Polar functional). Let V be a Banach space and let F : V R be a functional.
We define the polar functional of F, denoted by F * : V * R , by
F * ( u * ) = sup u V { u , u * V F ( u ) } , u * V * .
Another important definition refers to the Legendre transform one and respective relevant propriety, which are summarized in the next theorem.
Theorem 1.4 
(Legendre transform theorem). Let V be a Banach space and let F : V R be a twice continuously Fréchet differentiable functional.
Let u * V * . Assume there exists a unique u ^ V such that
u * = F ( u ^ ) u .
Suppose also
det 2 F ( u ) u 2 0 ,
in a neighborhood of u ^ .
Under such hypotheses, defining the Legendre tranform of F at u * by F L * ( u * ) where
F L * ( u * ) = u ^ , u * V F ( u ^ )
we have that
u ^ = F L * ( u * ) u * .
Remark 1.5. 
Concerning such a last definition, observe that if F is convex on V, then the extremal condition
u * = F ( u ^ ) u ,
corresponds to globally maximize
H ( u ) = u , u * V F ( u )
on V, so that, in such a case,
F * ( u * ) = H ( u ^ ) = u ^ , u * V F ( u ^ ) = F L * ( u * ) .
Summarizing, if F is convex, under the hypotheses of the last theorem, the polar functional F * ( u * ) coincides with the Legendre transform of F on V * already denoted by F L * , that is,
F * ( u ) = F L * ( u * ) , u * V * .

2. The primal variational formulation and the dual functional definitions

At this point we start to describe the primal and dual variational formulations.
Let Ω R 3 be an open, bounded, connected set with a regular (Lipschitzian) boundary denoted by Ω .
Consider a functional J : V R where
J ( u ) = γ 2 Ω u · u d x + α 2 Ω ( u 2 β ) 2 d x u , f L 2 .
Here γ > 0 , α > 0 , β > 0 and f L 2 ( Ω ) L ( Ω ) .
Moreover, V = W 0 1 , 2 ( Ω ) and we denote Y = Y * = L 2 ( Ω ) .
Define the functionals F 1 : V × Y R , F 2 : V R by
F 1 ( u , v 0 * ) = γ 2 Ω u · u d x u 2 , v 0 * L 2 + K 1 2 Ω ( γ 2 u + 2 v 0 * u f ) 2 d x + K 2 2 Ω u 2 d x + u , f L 2 + 1 2 α Ω ( v 0 * ) 2 d x + β Ω v 0 * d x ,
and
F 2 ( u ) = K 2 2 Ω u 2 d x .
At this point we assume a finite dimensional version for this concerning model. For example, we may define a new domain for the primal functional considering the projection of V on the space spanned by the first N (in general N=10, is enough) eigen-vectors of the Laplace operator, corresponding to the first N eigen-values. On this new not relabeled finite dimensional space V, since v 0 * corresponds to a diagonal matrix, there exists c 0 > 0 such that
( γ 2 + 2 v 0 * ) 2 c 0 I d ,
v 0 * B * , where
B * = { v 0 * Y * : 2 v 0 * < K / 2 } ,
for an appropriate real constant K > 0 .
We define also J 1 : V × Y R by
J 1 ( u , v 0 * ) = F 1 ( u , v 0 * ) F 2 ( u ) ,
and F 1 * : Y * × B * R , F 2 * : Y * R by
F 1 * ( v 2 * , v 0 * ) = sup u V { u , v 2 * L 2 F 1 ( u , v 0 * ) } = 1 2 Ω ( v 2 * + f + K 1 ( γ 2 + 2 v 0 * ) f ) 2 K 2 + γ 2 2 v 0 * + K 1 ( γ 2 + 2 v 0 * ) 2 d x 1 2 α Ω ( v 0 * ) 2 d x β Ω v 0 * d x , + K 1 2 Ω f 2 d x
and,
F 2 * ( v 2 * ) = sup u V { u , v 2 * L 2 F 2 ( u ) } = 1 2 K 2 Ω ( v 2 * ) 2 d x ,
respectively.
Furthermore, we define
D * = { v 2 * Y * : v 2 * 5 K 2 / 4 }
and J 1 * : D * × B * R , by
J 1 * ( v 2 * , v 0 * ) = F 1 * ( v 2 * , v 0 * ) + F 2 * ( v 2 * ) .
Assuming 0 < α 1 (through a re-scaling, if necessary) and
K 2 K 1 K max { f , α , β , γ , 1 }
by directly computing δ 2 J 1 * ( v 2 * , v 0 * ) we may easily obtain that for such specified real constants, J 1 * in convex in ( v 2 * , v 0 * ) on D * × B * .

3. The main duality principle and a concerning convex dual formulation

Considering the statements and definitions presented in the previous section, we may prove the following theorem.
Theorem 3.1. 
Let ( v ^ 2 * , v ^ 0 * ) D * × B * be such that
δ J 1 * ( v ^ 2 * , v ^ 0 * ) = 0
and u 0 V be such that
u 0 = F 2 * ( v ^ 2 * ) v 2 * .
Under such hypotheses, we have
δ J ( u 0 ) = 0 ,
and
J ( u 0 ) = J 1 ( u 0 , v ^ 0 * ) = inf u V J 1 ( u , v ^ 0 * ) = inf ( v 2 * , v 0 * ) D * × B * J 1 * ( v 2 * , v 0 * ) = J 1 * ( v ^ 2 * , v ^ 0 * ) .
Proof. 
Observe that δ J 1 * ( v ^ 2 * , v ^ 0 * ) = 0 so that, since J 1 * is convex in ( v 2 * , v 0 * ) on D * × B * , we obtain
J 1 * ( v ^ 2 * , v ^ 0 * ) = inf ( v 2 * , v 0 * ) D * × B * J 1 * ( v 2 * , v 0 * ) .
Now we are going to show that
δ J ( u 0 ) = 0 .
From
J 1 * ( v ^ 2 * , v ^ 0 * ) v 2 * = 0 ,
and
F 2 * ( v ^ 2 * ) v 2 * = u 0
we have
F 1 * ( v ^ 2 * , v 0 * ) v 2 * + u 0 = 0
and
v ^ 2 * K 2 u 0 = 0 .
Observe now that denoting
H ( v 2 * , v 0 * , u ) = u , v 2 * L 2 F 1 ( u , v 0 * ) ,
there exists u ^ V such that
H ( v ^ 2 * , v ^ 0 * , u ^ ) u = 0 ,
and
F 1 * ( v ^ 2 * , v ^ 0 * ) = H ( v ^ 2 * , v ^ 0 * , u ^ ) ,
so that
F 1 * ( v ^ 2 * , v ^ 0 * ) v 2 * = H ( v ^ 2 * , v ^ 0 * , u ^ ) v 2 * + H ( v ^ 2 * , v ^ 0 * , u ^ ) u u ^ v 2 * = u ^ .
Summarizing, we have got
u 0 = F 1 * ( v ^ 2 * , v ^ 0 * ) v 2 * = u ^ .
Also, denoting
A ( u 0 , v ^ 0 * ) = γ 2 u 0 + 2 v ^ 0 * u 0 f ,
from
H ( v 2 ^ * , v ^ 0 * , u 0 ) u = 0 ,
we have
( γ 2 u 0 2 v ^ 0 * u 0 + f + K 1 ( γ 2 + 2 v ^ 0 * ) A ( u 0 , v ^ 0 * ) v ^ 2 * + K 2 u 0 ) = 0 ,
so that
A ( u 0 , v ^ 0 * ) + K 1 ( γ 2 + 2 v ^ 0 * ) A ( u 0 , v ^ 0 * ) = 0 .
From such results, we may infer that
A ( u 0 , v ^ 0 * ) = γ 2 u 0 + 2 v ^ 0 * f = 0 , in Ω .
Moreover, from
J 1 * ( v ^ 2 * , v ^ 0 * ) v 0 * = 0 ,
we have
K 1 A ( u 0 , v ^ 0 * ) 2 u 0 + v ^ 0 * α u 0 2 + β = 0 ,
so that
v 0 * = α ( u 0 2 β ) .
From such last results we get
γ 2 u 0 + 2 α ( u 0 2 β ) u 0 f = 0 ,
and thus
δ J ( u 0 ) = 0 .
Furthermore, also from such last results and the Legendre transform properties, we have
F 1 * ( v ^ 2 * , v ^ 0 * ) = u 0 , v ^ 2 * L 2 F 1 ( u 0 , v ^ 0 * ) ,
F 2 * ( v ^ 2 * ) = u 0 , v ^ 2 * L 2 F 2 ( u 0 ) ,
so that
J 1 * ( v ^ 2 * , v ^ 0 * ) = F 1 * ( v ^ 2 * , v ^ 0 * ) + F 2 * ( v ^ 2 * ) = F 1 ( u 0 , v ^ 0 * ) F 2 ( u 0 ) = J 1 ( u 0 , v ^ 0 * ) = J ( u 0 ) .
Finally, observe that from a concerning convexity,
J ( u 0 ) = J 1 ( u 0 , v ^ 0 * ) = inf u V J 1 ( u , v ^ 0 * ) .
Joining the pieces, we have got
J ( u 0 ) = J 1 ( u 0 , v ^ 0 * ) = inf u V J 1 ( u , v ^ 0 * ) = inf ( v 2 * , v 0 * ) D * × B * J 1 * ( v 2 * , v 0 * ) = J 1 * ( v ^ 2 * , v ^ 0 * ) .
The proof is complete. □

4. A primal dual formulation for a local optimization of the primal one

In this section we develop a primal dual formulation corresponding to a non-convex primal formulation.
We start by describing the primal formulation.
Let Ω R 3 be an open, bounded, connected set with a regular (Lipschitzian) boundary denoted by Ω .
For the primal formulation, consider a functional J : V R where
J ( u ) = γ 2 Ω u · u d x + α 2 Ω ( u 2 β ) 2 d x u , f L 2 .
Here γ > 0 , α > 0 , β > 0 and f L 2 ( Ω ) L ( Ω ) .
Moreover, V = W 0 1 , 2 ( Ω ) and we denote Y = Y * = L 2 ( Ω ) .
Define the functional J 1 * : V × [ Y * ] 2 R , by
J 1 * ( u , v 3 * , v 0 * ) = γ 2 Ω u · u d x + u 2 , v 0 * L 2 + K 1 2 Ω ( γ 2 u + 2 v 3 * u f ) 2 d x + K 1 2 Ω ( v 3 * α ( u 2 β ) ) 2 d x u , f L 2 1 2 α Ω ( v 0 * ) 2 d x β Ω v 0 * d x .
We define also
B * = { v 0 * Y * : 2 v 0 * < K / 2 } ,
for an appropriate real constant K > 0 .
Furthermore, we define
D * = { v 3 * Y * : v 3 * K 2 }
A + = { u V : u f 0 , a . e . in Ω } ,
V 2 = { u V : u K 3 }
for an appropriate real constant K 3 > 0 and
V 1 = A + V 2 .
Now observe that denoting φ 1 = v 3 * α ( u 2 β ) , we have
2 J 1 * ( u , v 3 * , v 0 * ) u 2 = K 1 ( γ 2 + 2 v 3 * ) 2 + 4 K 1 α 2 u 2 2 K 1 α φ 1 γ 2 + 2 v 0 *
and
2 J 1 * ( u , v 3 * , v 0 * ) ( v 3 * ) 2 = K 1 + 4 K 1 u 2 .
Denoting φ = γ 2 u + 2 v 0 * u f we have also that
2 J 1 * ( u , v 3 * , v 0 * ) u v 3 * = K 1 ( 2 γ 2 u + 2 v 3 * u ) + 2 K 1 φ 2 K 1 α u .
In such a case, we obtain
det 2 J 1 * ( u , v 3 * , v 0 * ) u v 3 * = 2 J 1 * ( u , v 3 * , v 0 * ) ( v 3 * ) 2 2 J 1 * ( u , v 3 * , v 0 * ) u 2 2 J 1 * ( u , v 3 * , v 0 * ) v 3 * u 2 = K 1 2 ( γ 2 + 2 v 3 * + 4 α u 2 ) 2 + ( γ 2 + 2 v 0 * ) O ( K 1 ) 4 K 1 2 φ 2 4 K 1 2 φ ( γ 2 u + 2 v 0 * u ) 2 α u 2 K 1 2 α φ 1 ( 1 + 4 u 2 ) .
Observe that at a critical point
φ = 0
and
φ 1 = 0 .
From such results we may infer that
det 2 J 1 * ( u , v 3 * , v 0 * ) u v 3 * > 0
around any critical point.
With such results in mind, at this point and on assuming a related not relabeled finite dimensional model version, in a finite differences or finite elements context, we may prove the following theorem.
Theorem 4.1. 
Let ( u 0 , v ^ 3 * , v ^ 0 * ) V 1 × D * × B * be such that
δ J 1 * ( u 0 , v ^ 3 * , v ^ 0 * ) = 0 .
Under such hypotheses, we have
δ J ( u 0 ) = γ 2 u 0 + 2 α ( u 0 2 β ) u 0 f = 0
and there exists r > 0 such that
J ( u 0 ) = sup v 0 * B * inf ( u , v 3 * ) B r ( u 0 , v ^ 3 * ) J 1 * ( u , v 3 * , v 0 * ) = J 1 * ( u 0 , v ^ 3 * , v ^ 0 * ) .
Proof. 
The proof that
δ J ( u 0 ) = 0
and
J ( u 0 ) = J 1 * ( u 0 , v ^ 3 * , v ^ 0 * )
may be done similarly as in the previous sections.
Observe that, as previously obtained, there exists r > 0 such that
det 2 J 1 * ( u , v 3 * , v ^ 0 * ) u v 3 * > 0 , ( u , v 3 * ) B r ( u 0 , v ^ 3 * )
and
2 J 1 * ( u 0 , v ^ 3 * , v 0 * ) ( v 0 * ) 2 < 0 , v 0 * B * .
Since for a sufficiently large K 1 > 0 we have
2 J 1 * ( u , v 3 * , v ^ 0 * ) u 2 > 0 , in B r ( u 0 , v ^ 3 * ) ,
from these last results and the standard Saddle point theorem, we have
J ( u 0 ) = J 1 * ( u 0 , v ^ 3 * , v ^ 0 * ) = sup v 0 * B * inf ( u , v 3 * ) B r ( u 0 , v ^ 3 * ) J 1 * ( u , v 3 * , v 0 * ) .
The proof is complete. □

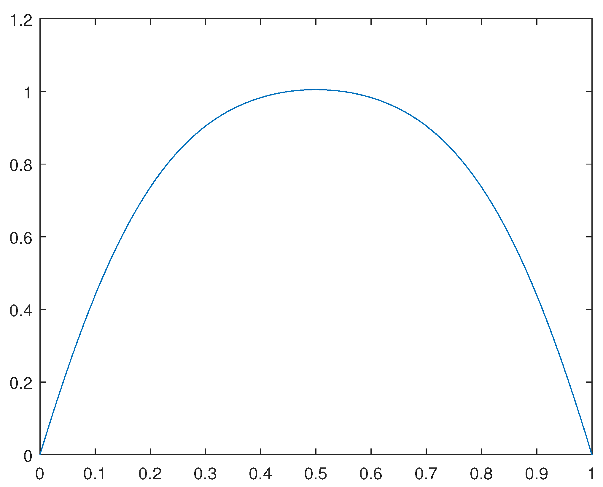
5. A numerical example

In order to illustrate the applicability of such results we have developed the following numerical example.
For Ω = [ 0 , 1 ] , γ = 0 . 1 , α = β = 1 and f 1 on Ω we have solved the Ginzburg-Landau type equation
γ 2 u + α ( u 2 β ) 2 u f = 0 , in Ω
with u = 0 , on Ω .
To obtain such a numerical results, refereing to those results of Section 3, we have used the following primal dual functional J 2 ( u , v 0 * , v 2 * ) where
J 2 ( u , v 0 * , v 2 * ) = F 1 ( u , v 0 * ) u , v 2 * L 2 + F 2 * ( v 2 * ) ,
where
F 1 ( u , v 0 * ) = γ 2 Ω u · u d x u 2 , v 0 * L 2 + K 1 2 Ω ( γ 2 u + 2 v 0 * u f ) 2 d x + K 2 2 Ω u 2 d x + u , f L 2 + 1 2 α Ω ( v 0 * ) 2 d x + β Ω v 0 * d x ,
and,
F 2 * ( v 2 * ) = sup u V { u , v 2 * L 2 F 2 ( u ) } = 1 2 K 2 Ω ( v 2 * ) 2 d x .
Observe that a critical point of J 2 corresponds to a critical of the dual functional J 1 * . From the convexity of J 1 * , such a critical point corresponds a to a global optimal one for J 1 * .
We have obtained results through finite differences combined with a MAT-LAB optimization tool. For an extensive approach on finite differences schemes, please see reference [16].
For the corresponding solution u 0 , please see Figure 1.

6. A primal dual variational formulation for a Burger’s type equation

In this section we develop a primal dual variational formulation for a Burger’s type equation.
Let Ω R 3 be an open, bounded and connected set with a regular (Lipschitzian) boundary denoted by Ω
Consider the Burger’s type equation in u V given by
γ 2 u + u u x f = 0 , in Ω ,
where γ > 0 , f L 2 ( Ω ) and
V = { u W 1 , 2 ( Ω ) : u = u 0 on Ω } .
At this point we define the functional J : V × Y R where
J ( u , v 3 * ) = 1 2 Ω ( γ 2 u + v 3 * u f ) 2 d x + 1 2 Ω ( v 3 * u x ) 2 d x .
Here Y = Y * = L 2 ( Ω ) . Let
φ , φ 1 C c ( Ω ) .
Observe that
δ u u 2 J ( ( u , v 3 * ) , φ , φ ) = Ω ( γ 2 φ + v 3 * φ ) 2 d x + Ω ( φ x ) 2 d x ,
δ v 3 * v 3 * 2 J ( ( u , v 3 * ) , φ 1 , φ 1 ) = Ω u 2 φ 1 2 d x + Ω φ 1 2 d x ,
and denoting W = γ 2 u + v 3 * u f , we have
δ u v 3 * 2 J ( ( u , v 3 * ) , φ , φ 1 ) = Ω W φ φ 1 d x + Ω ( γ 2 u + 2 v 3 * u ) φ φ 1 d x Ω φ 1 φ x d x .
Therefore
1 2 δ u u 2 J ( ( u , v 3 * ) , φ , φ ) + 1 2 δ u u 2 J ( ( u , v 3 * ) , φ , φ ) + δ u v 3 * 2 J ( ( u , v 3 * ) , φ , φ 1 ) = 1 2 Ω ( γ 2 φ + 2 v 3 φ + φ 1 u ) 2 d x + 1 2 Ω ( φ x φ 1 ) 2 d x + Ω W φ φ 1 d x .
Observe that at a critical point we have W = γ 2 u + v 3 * u f = 0 , in Ω .
From this and (20) we may infer that δ 2 J is positive definite in a neighborhood of any critical point of J.
Thus, we may also conclude that the functional J has a large region of convexity around any of its critical points.

7. Conclusion

In this article we have developed convex dual and primal dual variational formulations suitable for the local optimization of non-convex primal formulations.
It is worth highlighting, the results may be applied to a large class of models in physics and engineering.
We also emphasize the duality principles here presented are applied to a Ginzburg-Landau type equation. In a future research, we intend to extend such results for some models of plates and shells and other models in the elasticity theory.

References

  1. W.R. Bielski, A. Galka, J.J. Telega, The Complementary Energy Principle and Duality for Geometrically Nonlinear Elastic Shells. I. Simple case of moderate rotations around a tangent to the middle surface. Bulletin of the Polish Academy of Sciences, Technical Sciences, Vol. 38, No. 7-9, 1988.
  2. W.R. Bielski and J.J. Telega,A Contribution to Contact Problems for a Class of Solids and Structures, Arch. Mech., 37, 4-5, pp. 303-320, Warszawa 1985.
  3. J.J. Telega, On the complementary energy principle in non-linear elasticity. Part I: Von Karman plates and three dimensional solids, C.R. Acad. Sci. Paris, Serie II, 308, 1193-1198; Part II: Linear elastic solid and non-convex boundary condition. Minimax approach, ibid, pp. 1313-1317 (1989).
  4. A.Galka and J.J.Telega, Duality and the complementary energy principle for a class of geometrically non-linear structures. Part I. Five parameter shell model; Part II. Anomalous dual variational priciples for compressed elastic beams, Arch. Mech. 47 (1995) 677-698, 699-724.
  5. J.F. Toland, A duality principle for non-convex optimisation and the calculus of variations, Arch. Rat. Mech. Anal., 71, No. 1 (1979), 41-61.
  6. R.A. Adams and J.F. Fournier, Sobolev Spaces, 2nd edn. (Elsevier, New York, 2003).
  7. F. Botelho, Functional Analysis and Applied Optimization in Banach Spaces, Springer Switzerland, 2014.
  8. F.S. Botelho, Variational Convex Analysis, Ph.D. thesis, Virginia Tech, Blacksburg, VA -USA, (2009).
  9. F. Botelho, Topics on Functional Analysis, Calculus of Variations and Duality, Academic Publications, Sofia, (2011).
  10. F. Botelho, Existence of solution for the Ginzburg-Landau system, a related optimal control problem and its computation by the generalized method of lines, Applied Mathematics and Computation, 218, 11976-11989, (2012). [CrossRef]
  11. R.T. Rockafellar, Convex Analysis, Princeton Univ. Press, (1970).
  12. F.S. Botelho, Functional Analysis, Calculus of Variations and Numerical Methods in Physics and Engineering, CRC Taylor and Francis, Florida, 2020.
  13. F.S. Botelho, Dual Variational Formulations for a Large Class of Non-Convex Models in the Calculus of Variations, Mathematics 2023, 11(1), 63. [CrossRef]
  14. J.F. Annet, Superconductivity, Superfluids and Condensates, 2nd edn. ( Oxford Master Series in Condensed Matter Physics, Oxford University Press, Reprint, 2010).
  15. L.D. Landau and E.M. Lifschits, Course of Theoretical Physics, Vol. 5- Statistical Physics, part 1. (Butterworth-Heinemann, Elsevier, reprint 2008).
  16. J.C. Strikwerda, Finite Difference Schemes and Partial Differential Equations, SIAM, second edition (Philadelphia, 2004).
Figure 1. Solution u 0 ( x ) for the primal formulation.
Figure 1. Solution u 0 ( x ) for the primal formulation.
Preprints 86024 g001
Disclaimer/Publisher’s Note: The statements, opinions and data contained in all publications are solely those of the individual author(s) and contributor(s) and not of MDPI and/or the editor(s). MDPI and/or the editor(s) disclaim responsibility for any injury to people or property resulting from any ideas, methods, instructions or products referred to in the content.
Copyright: This open access article is published under a Creative Commons CC BY 4.0 license, which permit the free download, distribution, and reuse, provided that the author and preprint are cited in any reuse.
Prerpints.org logo

Preprints.org is a free preprint server supported by MDPI in Basel, Switzerland.

Subscribe

Disclaimer

Terms of Use

Privacy Policy

Privacy Settings

© 2026 MDPI (Basel, Switzerland) unless otherwise stated