Preprint
Article

This version is not peer-reviewed.

Anti-Proliferation, Pro-Apoptosis and Anti-Migration Effects of Ginkgolic Acid C13:0 Isolated from Ginkgo Biloba Exocarp in MCF-7 and 4T-1 Breast Cancer Cells

Submitted:

27 January 2018

Posted:

29 January 2018

You are already at the latest version

Abstract
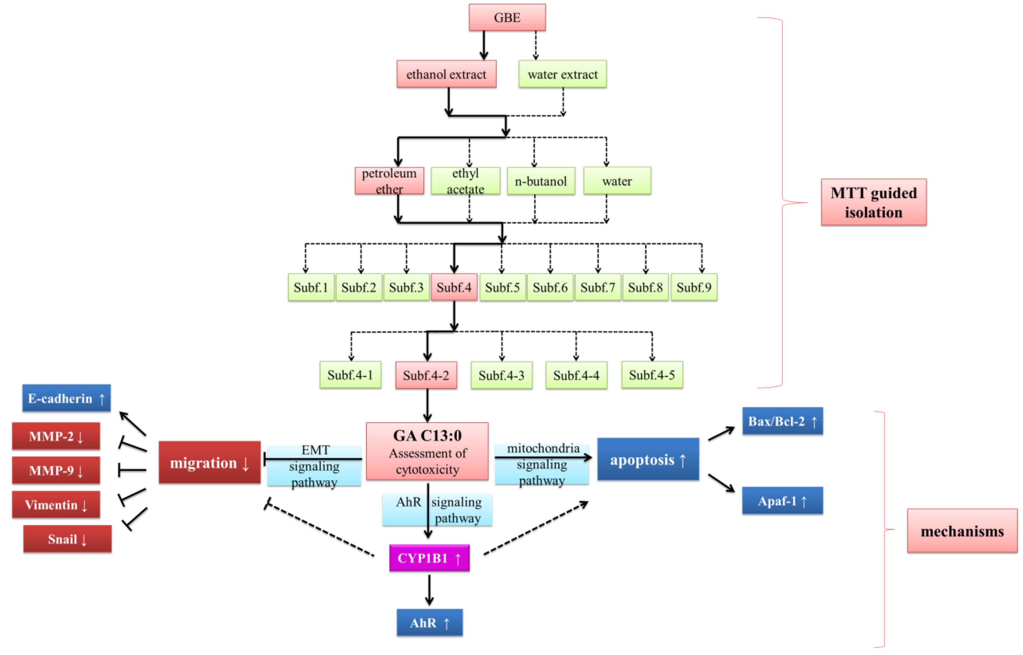
Ginkgolic acids (GA) have been reported to exhibit anticancer properties, however, the mechanisms remain unclear. This study aims to investigate the mechanisms of GA C13:0 that was isolated from Ginkgo biloba exocarp (GBE) for anti-proliferation, pro-apoptosis and anti-migration effects in human MCF-7 and mouse 4T-1 breast cancer cells. The cytotoxic effect, apoptosis induction and migration inhibition were measured using MTT, TUNEL and Wound healing assays. The expression of mRNA and protein were determined using qPCR and Western blot. Our results showed that no cytotoxicity was found at concentrations of C13:0 below 100µM. The effects of GA C13:0 was further demonstrated by up-regulation of the Bax/Bcl-2 apoptosis pathway and the expression of Apaf-1 protein in the mitochondria. In addition, GA C13:0 also suppressed cell migration and epithelial to mesenchymal transition (EMT) with the increase of E-cadherin expression accompanied by the decrease of Snail, MMP-2, MMP-9 and Vimentin expression. Moreover, GA C13:0 induced cytochrome P450 (CYP) 1B1 expression in aryl hydrocarbon receptor (AhR) pathway. Notably, the up-regulation of CYP1B1 also might play a pivotal regulatory role in mitochondrial and EMT pathways in MCF-7 and 4T-1 cells. Our results may have implications for the development of anticancer agents containing GA as functional additives.
Keywords: 
;  ;  ;  
Copyright: This open access article is published under a Creative Commons CC BY 4.0 license, which permit the free download, distribution, and reuse, provided that the author and preprint are cited in any reuse.
Prerpints.org logo

Preprints.org is a free preprint server supported by MDPI in Basel, Switzerland.

Subscribe

Disclaimer

Terms of Use

Privacy Policy

Privacy Settings

© 2026 MDPI (Basel, Switzerland) unless otherwise stated