Preprint
Article

This version is not peer-reviewed.

Taritbandhu: A Human-Centered Conversational Agent for Electricity Customers in Bangladesh

Submitted:

07 February 2026

Posted:

09 February 2026

You are already at the latest version

Abstract
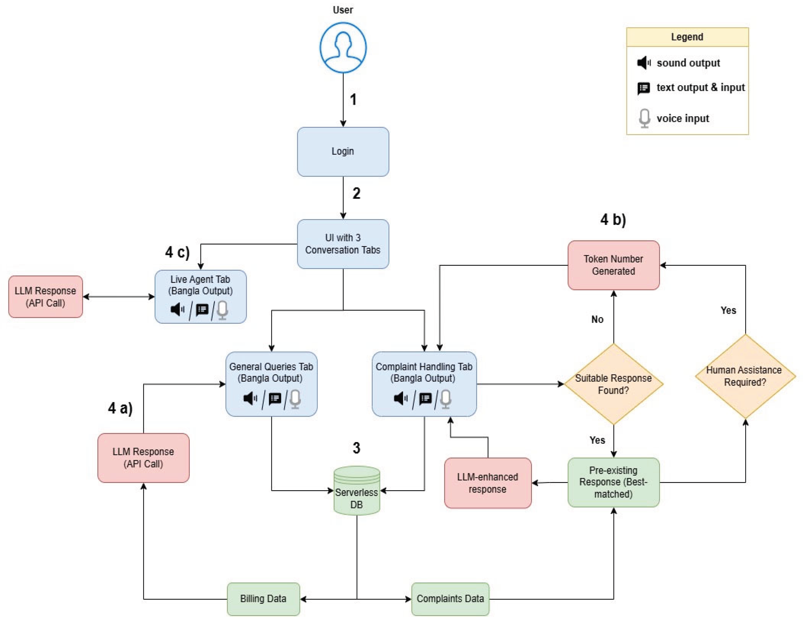
Electricity service navigation in Bangladesh is hindered by opaque billing, complex complaint resolution, and limited access to information, often requiring inefficient manual processes. To address these challenges, this paper introduces TaritBandhu, a hybrid AI and database-driven service system designed to streamline customer support for Bangla-speaking users. The system features a three-tier architecture comprising an Interface Layer for multimodal interaction (text and voice), a Logic Layer that orchestrates AI-driven query resolution and deterministic complaint matching, and a Data Layer that grounds responses in user-specific billing records and historical complaint logs. TaritBandhu employs a Bangla-first, voice-integrated conversational model, leveraging the Bangladesh Government's Speech APIs for inclusive access. It utilizes a Large Language Model (GPT-4.1) for generating contextual responses to general queries and a TF-IDF-based semantic matching algorithm to map user complaints to pre-existing solutions. A key innovation is its hybrid automation model, which escalates unresolved or complex issues to human agents via a token-based queuing system, managed through an admin panel for dynamic content control. While initial implementation demonstrates the system's viability, limitations concerning large-scale data handling, conversation context length, and pending real-world deployment are acknowledged. TaritBandhu presents a scalable, locally adapted framework that balances AI automation with human oversight, aiming to enhance transparency, accessibility, and efficiency in utility customer service.
Keywords: 
;  ;  ;  ;  
Copyright: This open access article is published under a Creative Commons CC BY 4.0 license, which permit the free download, distribution, and reuse, provided that the author and preprint are cited in any reuse.
Prerpints.org logo

Preprints.org is a free preprint server supported by MDPI in Basel, Switzerland.

Subscribe

Disclaimer

Terms of Use

Privacy Policy

Privacy Settings

© 2026 MDPI (Basel, Switzerland) unless otherwise stated