Submitted:
26 February 2025
Posted:
28 February 2025
You are already at the latest version
Abstract

Keywords:
1. Introduction
- (1)
- What roles do stakeholders play in implementing AI-integrated e-waste management strategies, and how can collaboration be improved?
- (2)
- How does AI integration affect e-waste generation and management in different regions, considering varying contexts?
2. Materials & Methods
2.1. Data Sources and Search Strategy
2.2. Bibliometric Analysis
2.3. Ethical Considerations
2.4. Study Limitations
3. Results
3.1. Literature Review
3.1.1. Environmental Regulations and Innovation
3.1.2. Beyond the Linear: Embracing Circular Business Models
3.1.3. Sustainable Innovation in Practice: Success from the Ground up
3.2. Quantitative Findings on Scientific Production, Influential Authors, and Geospatial Analysis
3.2.1. Scientific Output Over Time
3.2.2. Influential Sources and Authors
3.2.3. Most Productive Authors
3.2.4. Geospatial Emphasis
3.2.5. Keyword Analysis and Circular Economy Solutions for WEEE Management
3.2.5. Co-Word Network Analysis and Circular Economy Solutions for WEEE Management
4. Discussion
4.1. Insights for the Circular Economy Business Model Framework
4.1.1. Regulations as Drivers of Innovation
4.2. Circular Economy Business Model Framework Insights
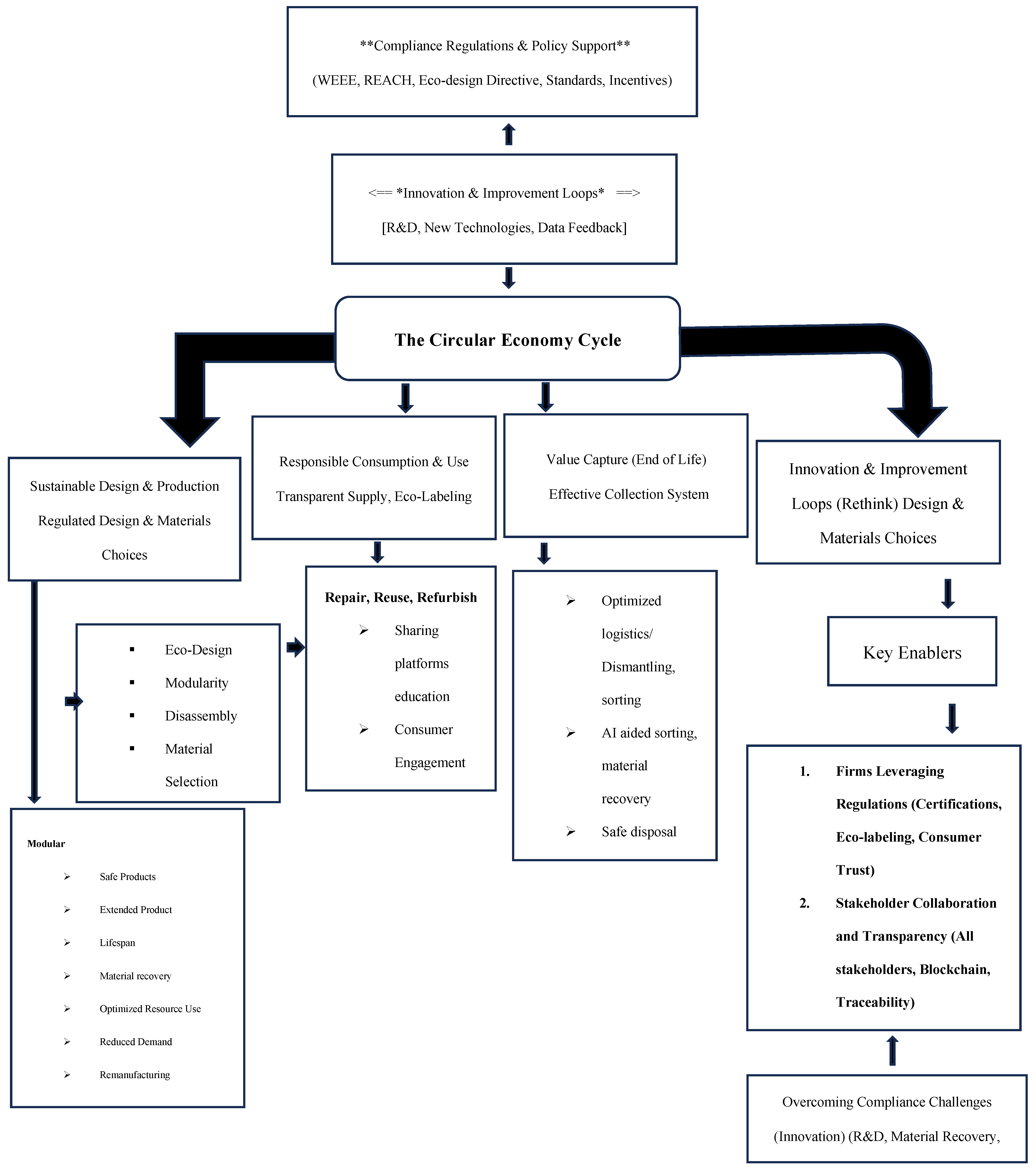
4.3. Conceptual Framework for Circular Economy in E-Waste Management
4.3.1. Key Enablers: Driving Forces for a Successful Framework
5. Conclusion
Author Contributions
Funding
Data Availability Statement
Acknowledgments
Conflict of Interest
References
- Ali, S., & Shirazi, F. (2023). The paradigm of circular economy and an effective electronic waste management. Sustainability, 15(3), 1998. [CrossRef]
- Althaf, S., Babbitt, C. W., & Chen, R. (2019). Forecasting electronic waste flows for effective circular economy planning. Resources, Conservation & Recycling, 151, 104362. [CrossRef]
- Arsan, B., & Demirel, A. G. (2024). The Impact of e-Waste Minimization on the Actualization of SDG 12: Responsive Consumption and Production. In CSR, Sustainability, Ethics & Governance (pp. 27-36). Springer. [CrossRef]
- Assawadithalerd, M., Srisa-ard, S., Akkajit, P., & Prueksasit, T. (2020). E-waste Dismantling Community Toward Circular Economy with Ineffective Hazardous Waste Management: A Case Study in Buriram Province, Thailand. In Environmental Science and Engineering (pp. 127-136). Springer. [CrossRef]
- Awasthi, A. K. (2023). Circular economy of the WEEE: A potential waste resource. Waste Management & Research, 41(8), 1601-1602. [CrossRef]
- Ayçin, E., & Kaya, S. K. (2021). Towards the circular economy: analysis of barriers to implementation of Turkey’s zero waste management using the fuzzy DEMATEL method. Waste Management & Research, 39(7), 1078-1089. [CrossRef]
- Azevedo, L. P., da Silva Araújo, F. G., Lagarinhos, C. A. F., Tenório, J. A. S., & Espinosa, D. C. R. (2017). E-waste management and sustainability: a case study in Brazil. Environmental Science and Pollution Research, 24(20), 25221-25232. [CrossRef]
- Azizi, D. D. S., Hanafiah, M. M., & Woon, K. S. (2023). Material Flow Analysis in WEEE Management for Circular Economy: A Content Review on Applications, Limitations, and Future Outlook. Sustainability, 15(4), 3505. [CrossRef]
- Barapatre, S., & Rastogi, M. (2021). E-waste management: a transition towards a circular economy. In Handbook of Solid Waste Management (pp. 1-23). Springer. [CrossRef]
- Bhattacharjee, P., Howlader, I., Rahman, A., Taqi, H. M. M., Hasan, T., Ali, S. M., & Alghababsheh, M. (2023). Critical success factors for circular economy in the waste electrical and electronic equipment sector in an emerging economy: Implications for stakeholders. Journal of Cleaner Production, 401, 136767. [CrossRef]
- Chakrabarty, A., & Nandi, S. (2021). Electronic waste vulnerability: circular economy as a strategic solution. Clean Technologies and Environmental Policy, 23(2), 429-443. [CrossRef]
- Cheshmeh, Z. A., Bigverdi, Z., Eqbalpour, M., Kowsari, E., Ramakrishna, S., & Gheibi, M. (2023). A comprehensive review of used electrical and electronic equipment management with a focus on circular economy-based policy-making. Journal of Cleaner Production, 389, 136132. [CrossRef]
- Cicerelli, F., & Ravetti, C. (2023). Sustainability, resilience and innovation in industrial electronics: a case study of internal, supply chain and external complexity. Journal of Economic Interaction and Coordination, 19(2), 343-372. [CrossRef]
- Cimprich, A., Young, S. B., Schrijvers, D., Ku, A. Y., Hagelüken, C., Christmann, P., Eggert, R., Habib, K., Hirohata, A., Hurd, A. J., Lee, M.-H., Peck, D., Petavratzi, E., Tercero Espinoza, L. A., Wäger, P., & Hool, A. (2022). The role of industrial actors in the circular economy for critical raw materials: a framework with case studies across a range of industries. Mineral Economics, 36(3), 301-319. [CrossRef]
- Compagnoni, M. (2022). Is Extended Producer Responsibility living up to expectations? a systematic literature review focusing on electronic waste. Journal of Cleaner Production, 367, 133101. [CrossRef]
- Constantinescu, A., Platon, V., Surugiu, M., Frone, S., Antonescu, D., & Mazilescu, R. (2022). The Influence of Eco-Investment on E-Waste Recycling-Evidence From EU Countries. Frontiers in Environmental Science, 10, 928955. [CrossRef]
- Cordova-Pizarro, D., Aguilar-Barajas, I., Rodriguez, C. A., & Romero, D. (2020). Circular Economy in Mexico’s Electronic and Cell Phone Industry: Recent Evidence of Consumer Behavior. Applied Sciences, 10(21), 7744. [CrossRef]
- Cordova-Pizarro, D., Aguilar-Barajas, I., Romero, D., & Rodriguez, C. A. (2019). Circular Economy in the Electronic Products Sector: Material Flow Analysis and Economic Impact of Cellphone E-Waste in Mexico. Sustainability, 11(5), 1361. [CrossRef]
- De-Azua-Lahidalga, I. R., Valor, E. M., Lozano, D. J., & Mendoza, J. M. F. (2024). Circular Power Electronics: Exploring the Scope and Suitability of Ecodesign Criteria for the Power Electronics Industry. In 2024 Electronics Goes Green 2024+ (EGG) (pp. 1-8). IEEE. [CrossRef]
- De-Oliveira-Neto, G. C., De Jesus Cardoso Correia, A., Tucci, H. N. P., Melatto, R. A. P. B., & Amorim, M. (2023). Reverse Chain for Electronic Waste to Promote Circular Economy in Brazil: A Survey on Electronics Manufacturers and Importers. Sustainability, 15(5), 4135. [CrossRef]
- Della-Bella, S., Sen, B., Cimpan, C., Rocco, M. V., & Liu, G. (2023). Exploring the impact of recycling on the demand-supply balance of critical materials in green transition: a dynamic multi-regional waste input-output analysis. Environmental Science & Technology, 57(24), 10221-10230. [CrossRef]
- Dias, P., Palomero, J., Cenci, M. P., Scarazzato, T., & Bernardes, A. M. (2022). Electronic waste in Brazil: Generation, collection, recycling and the covid pandemic. Clean. Waste Systems, 3, 100022. [CrossRef]
- Dumée, L. F. (2022). Circular materials and circular design—review on challenges towards sustainable manufacturing and recycling. In Circular Economy and Sustainability, 2(pp. 9-23). Springer. [CrossRef]
- Evans, R., & Vermeulen, W. J. V. (2021). Governing electronics sustainability: Meta-evaluation of explanatory factors influencing modes of governance applied in the electronics value chain. Journal of Cleaner Production, 278, 122952. [CrossRef]
- Fawole, A. A., Orikpete, O. F., Ehiobu, N. N., & Ewim, D. R. E. (2023). Climate change implications of electronic waste: strategies for sustainable management. Bulletin of the National Research Centre, 47(1), 147. [CrossRef]
- Fetanat, A., Tayebi, M., & Shafipour, G. (2021). Management of waste electrical and electronic equipment based on circular economy strategies: navigating a sustainability transition toward waste management sector. Clean Technologies and Environmental Policy, 23(2), 343-369. [CrossRef]
- Fygansvær, B., Dahlstrom, R., & Nygaard, A. (2019). Green innovation in recycling – a preliminary analysis of reversed logistics in Norway. World Review of Entrepreneurship, Management and Sustainable Development, 15(6), 719-733. [CrossRef]
- Fröhlich, P., Lorenz, T., Martin, G., Brett, B., & Bertau, M. (2017). Valuable metals—recovery processes, current trends, and recycling strategies. Angewandte Chemie International Edition, 56(10), 2544-2580. [CrossRef]
- Golzar-Ahmadi, M., Bahaloo-Horeh, N., Pourhossein, F., Norouzi, F., Schoenberger, N., Hintersatz, C., Chakankar, M., Holuszko, M., & Kaksonen, A. H. (2024). Pathway to industrial application of heterotrophic organisms in critical metals recycling from e-waste. Biotechnology Advances, 77, 108438. [CrossRef]
- Hasan, M., Plamthottathil, R. K., Morshed, J., Sarkar, D., Hameed, N., & Cirstea, S. (2023). Circulogy: An AI-Enabled Blockchain-Based e-Waste Management Framework Using Non-Fungible Tokens (NFT) to Achieve Net Zero and Imply the Circular Economy. In 2023 IEEE International Conference on Blockchain and Cryptocurrency (ICBC) (pp. 1-3). IEEE. [CrossRef]
- Houessionon, M. G. K., Ouendo, E.-M. D., Bouland, C., Takyi, S. A., Kedote, N. M., Fayomi, B., Fobil, J. N., & Basu, N. (2021). Environmental Heavy Metal Contamination from Electronic Waste (E-Waste) Recycling Activities Worldwide: A Systematic Review from 2005 to 2017. International Journal of Environmental Research and Public Health, 18(7), 3517. [CrossRef]
- Hunger, T., Arnold, M., & Ulber, M. (2024). Circular value chain blind spot – a scoping review of the 9R framework in consumption. Journal of Cleaner Production, 440, 140853. [CrossRef]
- Ibanescu, D., Cailean, D., Teodosiu, C., & Fiore, S. (2018). Assessment of the waste electrical and electronic equipment management systems profile and sustainability in developed and developing European Union countries. Waste Management, 73, 39-53. [CrossRef]
- Ilyassova, G., Nukusheva, A., Arenova, L., Karzhassova, G., & Akimzhanova, M. (2021). RETRACTED ARTICLE: Prospects of legal regulation in the field of electronic waste management in the context of a circular economy. International Environmental Agreements: Politics, Law and Economics, 21(3), 367-388. [CrossRef]
- Iqbal, A., Akhter, S., Mahmud, S., & Noyon, L. M. (2024). Empowering the circular economy practices: Lifecycle assessment and machine learning-driven residual value prediction in IoT-enabled microwave oven. Heliyon, 10(9), e38609. [CrossRef]
- Islam, M. T., Huda, N., Baumber, A., Hossain, R., & Sahajwalla, V. (2022). Waste battery disposal and recycling behavior: a study on the Australian perspective. Environmental Science and Pollution Research, 29(39), 58980-59001. [CrossRef]
- Jaiswal, S. K., Mukti, S. K., & Agrawal, A. (2023). Circular economy of e-waste: A critical analysis in the Indian context. In AIP Conference Proceedings, 3006, 040002. [CrossRef]
- Jayasiri, G., Herat, S., & Kaparaju, P. (2024). Repair and Reuse or Recycle: What Is Best for Small WEEE in Australia? Sustainability, 16(7), 3035. [CrossRef]
- Johnson, M., McMahon, K., & Fitzpatrick, C. (2020). A Preparation for Reuse Trial of Washing Machines in Ireland. Sustainability, 12(3), 1175. [CrossRef]
- Joshi, S., Sharma, M., & Barve, A. (2023). Implementation challenges of blockchain technology in closed-loop supply chain: A Waste Electrical and Electronic Equipment (WEEE) management perspective in developing countries. Supply Chain Forum: An International Journal, 24(1), 59-80. [CrossRef]
- Kaya, M., & Tita, A. M. (2023). Electronic Waste Recycling in Maintaining a Circular Economy. In Electronic Waste Management (pp. 301-316). Wiley. [CrossRef]
- Khan, S. A. R., Tabish, M., & Yu, Z. (2023). Investigating recycling decisions of internet recyclers: A step towards zero waste economy. Journal of Environmental Management, 340, 117968. [CrossRef]
- Kurniawan, T. A., Lo, W., Singh, D., Othman, M. H. D., Avtar, R., Hwang, G.-H., Albadarin, A. B., Kern, A. O., & Shirazian, S. (2021). A societal transition of MSW management in Xiamen (China) toward a circular economy through integrated waste recycling and technological digitization. Environmental Pollution, 277, 116741. [CrossRef]
- Li, K., Qin, Y., Zhu, D., & Zhang, S. (2023). Upgrading waste electrical and electronic equipment recycling through extended producer responsibility: A case study. Circular Economy, 2, 100025. [CrossRef]
- Marke, A., Chan, C., Taskin, G., & Hacking, T. (2020). Reducing e-waste in China's mobile electronics industry: the application of the innovative circular business models. Asian Education and Development Studies, 9(4), 591-610. [CrossRef]
- Martinho, G., Magalhães, D., & Pires, A. (2017). Consumer behavior with respect to the consumption and recycling of smartphones and tablets: An exploratory study in Portugal. Journal of Cleaner Production, 156, 147-158. [CrossRef]
- May, S. O., & Steuer, B. (2025). Electrical and electronic equipment repair in a circular economy: Investigating consumer behavior in Hong Kong. Resources, Conservation & Recycling, 215, 108036. [CrossRef]
- Mazon, M. T., de Azevedo, A. M. M., Pereira, N. M., & Silveira, M. A. (2012). Does Environmental Regulation Foster the Diffusion of Collaborative Innovations? A Study on Electronics Waste Regulation on Brazil. Procedia - Social and Behavioral Sciences, 52, 259-268. [CrossRef]
- Mihai, F. C., Gnoni, M. G., Meidiana, C., Schneider, P., Ezeah, C., & Elia, V. (2022a). A Global Outlook on the Implementation of the Basel Convention and the Transboundary Movement of E-waste. In Paradigm Shift in E-waste Management (pp. 49-75). CRC Press. [CrossRef]
- Mihai, F. C. (2022b). Paradigm Shift in E-waste Management, Vision for the Future. Paradigm Shift in E-waste Management. [CrossRef]
- Minado, S. O., Mapema, N., & Misiko, N. (2024). Circular Economy Development Metrics for E-waste Residuals and Attendant Economic Consequences. Preprints.org. [CrossRef]
- Neto, G. C. O., Correia, A. J. C., Rodrigues, F. L., Tucci, H. N. P., Amorim, M., & Matias, J. (2023). Circular Economy in the Electronic Waste Reverse Chain in Brazil. In Lecture Notes in Mechanical Engineering (pp. 904-911). Springer. [CrossRef]
- Nithyananda, K. V. M., & Murthy, S. K. (2024). Tiered Incentivization-Based E-Waste Management Standards. In 2024 ITU Kaleidoscope: Innovation and Digital Transformation for a Sustainable World (ITU K) (pp. 1-8). IEEE. [CrossRef]
- O’Connor, M. P., Zimmerman, J. B., Anastas, P. T., & Plata, D. L. (2016). A Strategy for Material Supply Chain Sustainability: Enabling a Circular Economy in the Electronics Industry through Green Engineering. ACS Sustainable Chemistry & Engineering, 4(11), 5879-5888. [CrossRef]
- Oliveira-Neto, G. C., Correia, A. J. C., Rodrigues, F. L., Tucci, H. N. P., & Amorim, M. (2023). Evaluation of the Implementation of Recycling, Reuse, Remanufacturing, and Reduction in the Reverse Chain of Brazilian WEEE: Survey in Electronics Companies. In Springer Proceedings in Mathematics & Statistics (pp. 329-338). Springer. [CrossRef]
- Ottoni, M., Xavier, L. H., & Junior, A. O. P. (2022). E-Waste Management and Valorization Options Towards Circular Economy in Brazil: Status and Perspectives. In Industrial Ecology and Environmental Management (pp. 219-244). Springer. [CrossRef]
- Pan, X., Wong, C. W. Y., & Li, C. (2022). Circular economy practices in the waste electrical and electronic equipment (WEEE) industry: A systematic review and future research agendas. Journal of Cleaner Production, 365, 132671. [CrossRef]
- Parajuly, K., & Wenzel, H. (2017). Product Family Approach in E-Waste Management: A Conceptual Framework for Circular Economy. Sustainability, 9(5), 768. [CrossRef]
- Page, M. J., McKenzie, J. E., Bossuyt, P. M., Boutron, I., Hoffmann, T. C., Mulrow, C. D., Shamseer, L., Tetzlaff, J. M., Aki, E. A., Brennan, S. E., Chou, R., Glanville, J., Grimshaw, J. M., Hróbjartsson, A., Lalu, M. M., Li, T., Loder, E. W., Mayo-Wilson, E., McDonald, S., & Moher, D. (2021). The PRISMA 2020 statement: An updated guideline for reporting systematic reviews. PLOS Medicine, 18(3), Article e1003583. [CrossRef]
- Rimantho, D., Syaiful, S., Nurfaida, & Sulandari, U. (2022). Electronic waste bank model as a solution for implementing circular economy: Case study DKI Jakarta-Indonesia. Frontiers in Built Environment, 8, 1030196. [CrossRef]
- Ryen, E. G., Gaustad, G., Babbitt, C. W., & Babbitt, G. (2018). Ecological foraging models as inspiration for optimized recycling systems in the circular economy. Resources, Conservation & Recycling, 135, 48-57. [CrossRef]
- Salviulo, G., Lavagnolo, M. C., Dabalà, M., Bernardo, E., Polimeno, A., Sambi, M., Bonollo, F., & Gross, S. (2021). Enabling circular economy: the overlooked role of inorganic materials chemistry. Chemistry - A European Journal, 27(24), 6676-6695. [CrossRef]
- Sarkhoshkalat, M. M., Afkham, A., Bonyadi Manesh, M., & Sarkhosh, M. (2024). Circular Economy and the Recycling of E-Waste. In New Technologies for Energy Transition Based on Sustainable Development Goals (pp. 319-354). Springer. [CrossRef]
- Senna, P., Marujo, L. G., Da Cunha Reis, A., & De Souza Gomes dos Santos, A. C. (2022). Circular E-Waste Supply Chains’ Critical Challenges: An Introduction and a Literature Review. In Sustainable Materials and Technology (pp. 233-250). Springer. [CrossRef]
- Senna, P., Marujo, L. G., Dos Santos, A. C. G., Ferreira, A. C., & Da Silva, L. A. A. (2023). E-waste supply chain risk management: a framework considering the omnichannel and circular economy. Benchmarking: An International Journal, 31(9), 3429-3458. [CrossRef]
- Serpe, A., Purchase, D., Bisschop, L., Chatterjee, D., De Gioannis, G., Garelick, H., Kumar, A., Peijnenburg, W. J. G. M., Piro, V. M. I., Cera, M., Shevah, Y. & Verbeek, S. (2025). 2002–2022: 20 years of e-waste regulation in the European Union and the worldwide trends in legislation and innovation technologies for a circular economy. RSC Sustainability. [CrossRef]
- Singh, A., Yadav, A., Le, T. T., & Singh, S. (2023). Recycling of Electronic Waste for Circular Economy Goals: Systematic Literature Review. International Journal of Global Business and Competitiveness, 18(2), 145-161. [CrossRef]
- Singh, S., Trivedi, B., Dasgupta, M. S., & Routroy, S. (2021). A bibliometric analysis of the circular economy concept in E-waste research during the period 2008–2020. Materials Today: Proceedings, 46, 8519-8524. [CrossRef]
- Stoddard, N., Peterson, L., Schaffer, M., Etheridge, T., Mathur, N., Morris, K. C., Laurin, L. & Ncube, A. (2024). Towards Sustainable Electronics: Exploring IC Reuse for Circular Economy Transformation. In 2024 Electronics Goes Green 2024+ (EGG) (pp. 1-8). IEEE. [CrossRef]
- Sundar, D., Mathiyazhagan, K., Agarwal, V., Janardhanan, M. & Appolloni, A. (2023). From linear to a circular economy in the e-waste management sector: Experience from the transition barriers in the United Kingdom. Business Strategy and the Environment, 32(7), 4282-4298. [CrossRef]
- Sureshkumar, S., Rani, P. K., C, P. A., Kumar, B. A., & R, K. (2023). Augmented Reality and Waste Reduction: Enhancing the Recycling Process for Mobile E-Waste in Automotive Manufacturing. In 2023 9th International Conference on Advanced Computing and Communication Systems (ICACCS) (pp. 549-553). IEEE. [CrossRef]
- Tong, X., Wang, T., Chen, Y., & Wang, Y. (2018). Towards an inclusive circular economy: Quantifying the spatial flows of e-waste through the informal sector in China. Resources, Conservation & Recycling, 135, 163-171. [CrossRef]
- Velvizhi, G., Shanthakumar, S., Das, B., Pugazhendhi, A., Priya, T. S., Ashok, B., Nanthagopal, K., Vignesh, R., & Karthick, C. (2020). Biodegradable and non-biodegradable fraction of municipal solid waste for multifaceted applications through a closed loop integrated refinery platform: Paving a path towards a circular economy. Science of the Total Environment, 731, 138049. [CrossRef]
- Williams, I. D., & Shittu, O. S. (2022). Development of sustainable electronic products, business models and designs using circular economy thinking. Detritus, 21, 45. [CrossRef]
- Xavier, L. H., & Xavier, V. A. (2018). Modelling e-Waste Management Towards the Circular Economy Concept: A South America Case Study. In Progress in IS (pp. 81-87). Springer. [CrossRef]
- Yang, B. C., Lee, C. H., & Suryawan, I. W. K. (2024). Consumers’ willingness to pay and importance-performance gaps for resilient e-waste management in Taiwan. Journal of Cleaner Production, 484, 144313. [CrossRef]
- Yazdi, M., Moradi, R., Nedjati, A., Ghasemi Pirbalouti, R., & Li, H. (2024). E-waste circular economy decision-making: a comprehensive approach for sustainable operation management in the UK. Neural Computing and Applications, 36(28), 13551-13577. [CrossRef]
- Yuksekdag, A., Kose-Mutlu, B., Siddiqui, A. F., Wiesner, M. R., & Koyuncu, I. (2022). A holistic approach for the recovery of rare earth elements and scandium from secondary sources under a circular economy framework – A review. Chemosphere, 293, 133620. [CrossRef]
- Zhang, Z., Malik, M. Z., Khan, A., Ali, N., Malik, S., & Bilal M. (2022). Environmental impacts of hazardous waste, and management strategies to reconcile circular economy and eco-sustainability. Sci Total Environ 807: 150856. [CrossRef]





| Description | Results |
|---|---|
| Documents | 78 |
| Timespan | 2012:2025 |
| Sources (Journals, Books, etc.) | 57 |
| Annual Growth Rate % | 5.48 |
| Document Average Age | 3.46 |
| Average citations per doc | 25.15 |
| References | 0 |
| Keywords Plus (ID) | 42 |
| Author's Keywords (DE) | 42 |
| Authors | 319 |
| Authors of single-authored docs | 4 |
| Single-authored docs | 4 |
| Co-Authors per Doc | 4.28 |
| International co-authorships % | 23.08 |
| Article | 59 |
| Year | Articles | MeanTCperArt | N | MeanTCperYear | CitableYears | |
|---|---|---|---|---|---|---|
| 2012 | 1 | 11 | 1 | 0.79 | 14 | |
| 2013 | 0 | 0 | 0 | 0 | 0 | |
| 2014 | 0 | 0 | 0 | 0 | 0 | |
| 2015 | 0 | 0 | 0 | 0 | 0 | |
| 2016 | 1 | 82 | 1 | 8.2 | 10 | |
| 2017 | 5 | 80.8 | 5 | 8.98 | 9 | |
| 2018 | 3 | 41.33 | 3 | 5.17 | 8 | |
| 2019 | 3 | 43 | 3 | 6.14 | 7 | |
| 2020 | 7 | 28.29 | 7 | 4.72 | 6 | |
| 2021 | 10 | 49.6 | 10 | 9.92 | 5 | |
| 2022 | 14 | 22.21 | 14 | 5.55 | 4 | |
| 2023 | 20 | 9.1 | 20 | 3.03 | 3 | |
| 2024 | 12 | 2.08 | 12 | 1.04 | 2 | |
| 2025 | 2 | 0 | 2 | 0 | 1 | |
| Articles = The total number of articles published in the given year, MeanTCperArt = The average total citations per article for the year, N = The number of articles considered in the calculation for that year, MeanTCperYear = The average citations per year for the articles published in that year, CitableYears = The number of years the articles from that year have been citable or available for citation. | ||||||
| Sources | Articles |
|---|---|
| JOURNAL OF CLEANER PRODUCTION | 8 |
| SUSTAINABILITY | 7 |
| RESOURCES CONSERVATION AND RECYCLING | 4 |
| 2024 ELECTRONICS GOES GREEN 2024+ (EGG) | 2 |
| CLEAN TECHNOLOGIES AND ENVIRONMENTAL POLICY | 2 |
| ENVIRONMENTAL SCIENCE AND POLLUTION RESEARCH | 2 |
| THE SCIENCE OF THE TOTAL ENVIRONMENT | 2 |
| WASTE MANAGEMENT & RESEARCH THE JOURNAL FOR A SUSTAINABLE CIRCULAR ECONOMY | 2 |
| 2023 9TH INTERNATIONAL CONFERENCE ON ADVANCED COMPUTING AND COMMUNICATION SYSTEMS (ICACCS) | 1 |
| 2023 IEEE INTERNATIONAL CONFERENCE ON BLOCKCHAIN AND CRYPTOCURRENCY (ICBC) | 1 |
| Sources = These refer to the journals, conferences, or other outlets where the articles related to your research topic were published, Articles = This column lists the number of articles from each source. | |
| Authors | Articles | Articles Fractionalized |
|---|---|---|
| AMORIM M | 3 | 0.57 |
| TUCCI HNP | 3 | 0.57 |
| AGUILAR-BARAJAS I | 2 | 0.50 |
| BABBITT CW | 2 | 0.58 |
| CORDOVA-PIZARRO D | 2 | 0.5 |
| CORREIA AJC | 2 | 0.37 |
| MARUJO LG | 2 | 0.45 |
| RODRIGUES FL | 2 | 0.37 |
| RODRIGUEZ CA | 2 | 0.50 |
| ROMERO D | 2 | 0.50 |
| SENNA P | 2 | 0.45 |
| SINGH S | 2 | 0.50 |
| XAVIER LH | 2 | 0.83 |
| Authors = The names of the authors who contributed to the publications, Articles = The total number of articles published by each author, Articles Fractionalized = The fractional contribution of the author to the articles, based on co-authorship. This accounts for the share of authorship, ensuring proportional credit when multiple authors are involved. For example, if an article has three authors, each might receive a fractional contribution of 1/3. | ||
Disclaimer/Publisher’s Note: The statements, opinions and data contained in all publications are solely those of the individual author(s) and contributor(s) and not of MDPI and/or the editor(s). MDPI and/or the editor(s) disclaim responsibility for any injury to people or property resulting from any ideas, methods, instructions or products referred to in the content. |
© 2025 by the author. Licensee MDPI, Basel, Switzerland. This article is an open access article distributed under the terms and conditions of the Creative Commons Attribution (CC BY) license (http://creativecommons.org/licenses/by/4.0/).
