Preprint
Article

This version is not peer-reviewed.

Sharp Estimates of Pochhammer’s Products

A peer-reviewed article of this preprint also exists.

Submitted:

03 December 2024

Posted:

05 December 2024

Read the latest preprint version here

Abstract
Sharp, asymptotic estimates of classical and generalized rising/falling Pochhammer's products having positive arguments are presented on the basis of Stirling's approximation formula for $\Gamma$ function.
Keywords: 
;  ;  ;  ;  ;  ;  

1. Introduction

Pochhamer’s products or shifted factorials, falling (lower) and rising (upper), are often encountered in pure and applied mathematics and in several exact sciences too. For example, we meet them in combinatorics, number theory, probability, statistics, statistical physics, etc. These products are closely related to the famous Γ function which is well accessible also in a numerical sense.
The classical rising Pochhammer’s product1 of the order n N = { 1 , 2 , 3 , } and the basis x C ,
x ( n ) : = j = 0 n 1 ( x + j ) = x · ( x + 1 ) · · ( x + n 1 ) ,
can be expressed, for x N , in terms of Γ function as
x ( n ) = ( x + n 1 ) ! ( x 1 ) ! = Γ ( x + n ) Γ ( x ) .
There are only a few articles on approximating the Pochhammer product. One of them is [3], where are given several approximations to the products in question. In our paper, we would like to present sharper and more general results than those given in [3].
The last equation above suggests the most useful extension of the classical rising discrete-order Pochhammer’s factorial to a continuous-order Pochhammer’s factorial x ( p ) by setting the following definition.
Definition 1.
The rising Pochhammer’s factorial x ( p ) is defined as
x ( p ) : = Γ ( x + p ) Γ ( x ) , for x R + and a real p > x .
Obviously, x ( 0 ) = 1 and x ( 1 ) = x , for x R + .
Lemma 1.
For p , q , x R + , we have
x ( p ) = x ( q ) ( x + p ) ( q ) · ( x + q ) ( p ) .
Proof. 
Considering Definition 1, we have, for p , q , x R + ,
( x + q ) ( p ) = Γ ( x + q + p ) Γ ( x + q ) = Γ ( x + p + q ) Γ ( x + q ) = ( x + p ) ( q ) Γ ( x + p ) x ( q ) Γ ( x ) = ( x + p ) ( q ) x ( q ) x ( p ) .
The classical falling Pochhammer’s product of order n N = { 1 , 2 , 3 , } and basis x C ,
x ( n ) : = j = 0 n 1 ( x j ) = x · ( x 1 ) · · ( x n + 1 ) ,
can be expressed by the rising Pochhammer’s factorial as
x ( n ) = x x n ( x n ) ( n ) ,
for an integer n and a real x satisfying x > n > 0 . Therefore, we extend the domain of the falling Pochhammer’s factorial to continuous case setting
x ( p ) = x x p · ( x p ) ( p ) = x x p · Γ ( x ) Γ ( x p ) .
Moreover, since y Γ ( y ) = Γ ( y + 1 ) , for y > 0 , we set the next definition.
Definition 2.
The falling Pochhammer’s factorial x ( p ) we define as
x ( p ) : = Γ ( x + 1 ) Γ ( x p + 1 ) = ( x p + 1 ) ( p ) , for x , p R + such that x > p > 0 .
Obviously, x ( 0 ) = 1 and x ( 1 ) = x , for x R + .

2. Auxiliary Result (Approximation of γ Function)

The Stirling approximation formula of order r 0 for Γ function says that for x R + we have [2], [sect. 9.5]
Γ ( x ) = 2 π x · x e x · exp s r ( x ) + d r ( x ) ,
where
s 0 ( x ) 0 and s r ( x ) = i = 1 r B 2 i ( 2 i 1 ) ( 2 i ) x 2 i 1 for r 1 ,
and, for some Θ r ( x ) ( 0 , 1 ) ,
d r ( x ) = Θ r ( x ) · B 2 r + 2 2 r + 1 ( 2 r + 2 ) · x 2 r + 1 .
The numbers B 2 , B 4 , B 6 , …are known as the Bernoulli coefficients2. We have, for example,
B 2 = 1 6 , B 4 = B 8 = 1 30 , B 6 = 1 42 , B 10 = 5 66 , B 12 = 691 2730 , B 14 = 7 6 , B 16 = 3617 510 , B 18 = 43867 798 , B 20 = 174611 330 , B 22 = 854513 138 , B 24 = 236364091 2730 and B 26 = 8553103 6 ,
with the estimates 1 3 < B 12 < 1 4 , 8 < B 16 < 7 , 54 < B 18 < 55 , 530 < B 20 < 529 , 6192 < B 22 < 6193 , 86581 < B 24 < 86580 , 1.42 · 10 6 < B 26 < 1.43 · 10 6 .
As a consequence, we have for the (continuous) factorial function x ! : = Γ ( x + 1 ) = x Γ ( x ) the expression (the Stirling factorial formula)
x ! = 2 π x x e x exp s r ( x ) + d r ( x ) ( x R + ) .

3. Approximations to Pochhammer’s Products

Using (1) and (5) we calculate
x ( p ) = 2 π x + p · x + p e x + p · exp s r ( x + p ) + d r ( x + p ) · 2 π x · x e x · exp s r ( x ) + d r ( x ) 1 = x + p x x 1 / 2 x + p e p exp s r ( x + p ) s r ( x ) · exp d r ( x + p ) d r ( x ) ,
According to (7) we have, for p , x > 0 ,
| d r ( x + p ) d r ( x ) | < 2 · | B 2 r + 2 | ( 2 r + 1 ) ( 2 r + 2 ) · x 2 r + 1 .
At small x the estimate (8) becomes useless. Therefore, in (10) we replace x with x + m , where m is a positive integer, not being too large. Using the formulas (10) and (8) together with (2), we find an asymptotic approximation of the generalized Pochhammer’s rising product given in the next theorem.
Theorem 1.
For p , x R + and for integers m , r 0 , the equality
x ( p ) = P r ( x , m , p ) · exp δ r ( x , m , p )
holds, where3
P r ( x , m , p ) : = P * ( x , m , p ) · exp σ r ( x , m , p ) ,
P * ( x , m , p ) : = x ( m ) ( x + p ) ( m ) x + m + p x + m x + m 1 / 2 x + m + p e p ,
σ r ( x , m , p ) : = i = 1 r B 2 i ( 2 i 1 ) ( 2 i ) 1 ( x + m + p ) 2 i 1 1 ( x + m ) 2 i 1 ,
and, uniformly in p,
| δ r ( x , m , p ) | < δ ˜ r ( x , m ) : = | B 2 r + 2 | ( r + 1 ) ( 2 r + 1 ) ( x + m ) 2 r + 1 .
Example 1.
For p , x > 0 we have
P 0 ( x , 0 , p ) = P * ( x , 0 , p ) = x x + p 1 / 2 x x + p e p , δ ˜ 0 ( x , 1 ) < 1 6 ( x + 1 )
and
P 1 ( x , 1 , p ) = x x + p x + p + 1 x + 1 x + 1 / 2 x + p + 1 e p exp 1 12 1 x + p + 1 1 x + 1
with δ ˜ 1 ( x , 1 ) < 1 180 ( x + 1 ) 3 .
For x R + and any integer p 2 we obviously have x p < x ( p ) < ( x + p 1 ) p . Moreover, setting m = 1 and r = 0 in Theorem 1, we get a more accurate estimate, given in the next corollary4.
Corollary 1.
For p , x R + , there hold the following inequalities:
x ( p ) > A ( x , p ) : = x x + p x + p + 1 x + 1 x + 1 / 2 x + p + 1 e p exp 1 6 ( x + 1 )
x ( p ) < B ( x , p ) : = x x + p x + p + 1 x + 1 x + 1 / 2 x + p + 1 e p exp 1 6 ( x + 1 ) .
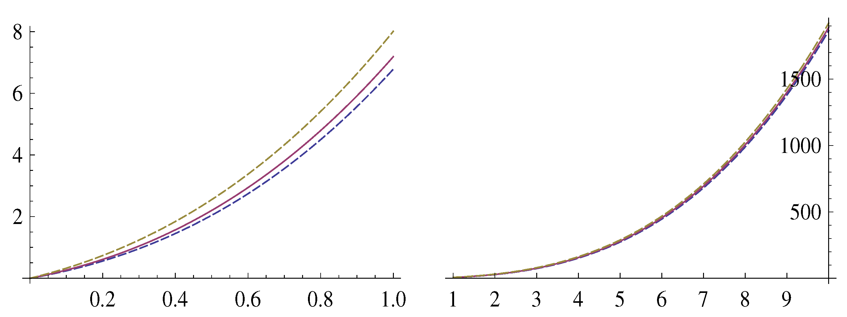
Figure 1 illustrates5 the relations (17) and (18) by plotting the graphs of the functions x A ( x , π ) and x B ( x , π ) , together with the graph (continuous line) of the function x P 2 ( x , 3 , π ) , which nearly coincides with the function x x ( π ) .
Remark 1.
In the formula (16), m and r are the parameters that affect the error term δ r * ( x , m , p ) . We stress that | B 2 r + 2 | becomes very large for large r. Indeed, according to [1, 23.1.15], we have
2 ( 2 n ) ! ( 2 π ) 2 n < | B 2 n | < 4 ( 2 n ) ! ( 2 π ) 2 n , for n N .
In addition, referring to (5) and (7), or using [5], we have the double inequality
2 π m m e m < m ! < 2 π m m e m exp 1 12 m , for m N .
Consequently,
4 π n n e π 2 n < | B 2 n | < 9 π n n e π 2 n , for n N .
Thus, considering (16), we find6
δ ˜ r ( x , m ) < δ r * ( x , m ) : = 9 r + 1 e π ( 2 r + 1 ) r + 1 e π ( x + m ) 2 r + 1 ( m , r 0 , x > 0 )
< 1 r r + 1 e π ( x + m ) 2 r + 1 ( m 0 , r 1 , x > 0 ) .
Corollary 2.
For p , x R + and for integers m , r 1 , satisfying r 4 m 1 , the approximation x ( p ) P r ( x , m , p ) , given in Theorem 1, has the relative error
ρ r ( x , m , p ) : = x ( p ) P r ( x , m , p ) P r ( x , m , p ) ,
estimated as
| ρ r ( x , m , p ) | < 1 + 8 100 | δ r ( x , m , p ) | < 2 r r + 1 e π ( x + m ) 2 r + 1 .
Proof. 
According to Theorem 1, using Taylor’s formula, we obtain, for some ϑ ( 0 , 1 ) ,
| ρ r ( x , m , p ) | = P r e δ r P r P r = | e δ r 1 | = δ r + 1 2 e ϑ · δ r · δ r 2 | δ r | + e | δ r | 2 | δ r | · | δ r | .
Now, for integers m , r 1 , satisfying r 4 m 1 , and for x > 0 , we have 0 < r + 1 e π ( x + m ) < r + 1 8 ( x + m ) < 1 2 . Consequently, referring to (16) and (23), we estimate | δ r | < 1 r 1 2 2 r + 1 1 8 . Hence, considering (25), we get
| ρ r ( x , m , p ) | < | δ r | + e 1 / 8 2 · 1 8 · | δ r | < 1 + 8 100 | δ r | < 2 · | δ r | < 2 · | δ r * | .
The immediate consequence of Corollary 2 is the next corollary.
Corollary 3.
For p , x R + and for integers m , r 1 , satisfying r 4 m 1 , the inequalities
x ( p ) > 1 2 r r + 1 e π ( x + m ) 2 r + 1 P r ( x , m , p )
x ( p ) < 1 + 2 r r + 1 e π ( x + m ) 2 r + 1 P r ( x , m , p )
hold.
Example 2.
Setting r = 1 and r = 7 in Corollary 3 we obtain the following double inequalities:
1 1 50 ( x + m ) 3 P 1 ( x , m , p ) < x ( p ) < 1 + 1 50 ( x + m ) 3 P 1 ( x , m , p ) ,
true for p , x R + and m 1 , and
1 1 4 ( x + m ) 15 P 7 ( x , m , p ) < x ( p ) < 1 + 1 4 ( x + m ) 15 P 7 ( x , m , p ) ,
valid for p , x R + and m 2 .
The inequalities in (28) are illustrated in Figure 2, where the dashed line represents the graph of the function x P 0 ( x , 1 , π ) and the continuous line, compressed between the nearly coinciding graphs of the functions x 1 1 50 ( x + 1 ) 3 P 1 ( x , 1 , π ) , represents the graph of the function x x ( π ) .
We are interested in how the sequence r δ r ( x , m , p ) varies. Indeed, thanks to Theorem 1, for p , x R + and integers m , r , r 0 , we have
P * ( x , m , p ) · exp σ r ( x , m , p ) + δ r ( x , m , p ) = x ( p ) = P * ( x , m , p ) · exp σ r ( x , m , p ) + δ r ( x , m , p ) .
Therefore, for integers 0 r < r and m 0 , for real p , x > 0 , and for the difference D r , r ( x , m , p ) ,
D r , r ( x , m , p ) : = σ r ( x , m , p ) σ r ( x , m , p ) = i = r + 1 r B 2 i ( 2 i 1 ) ( 2 i ) 1 ( x + m + p ) 2 i 1 1 ( x + m ) 2 i 1 ,
using (16), we estimate
δ r ( x , m , p ) > D r , r ( x , m , p ) δ ˜ r ( x , m ) δ r ( x , m , p ) < D r , r ( x , m , p ) + δ ˜ r ( x , m ) .
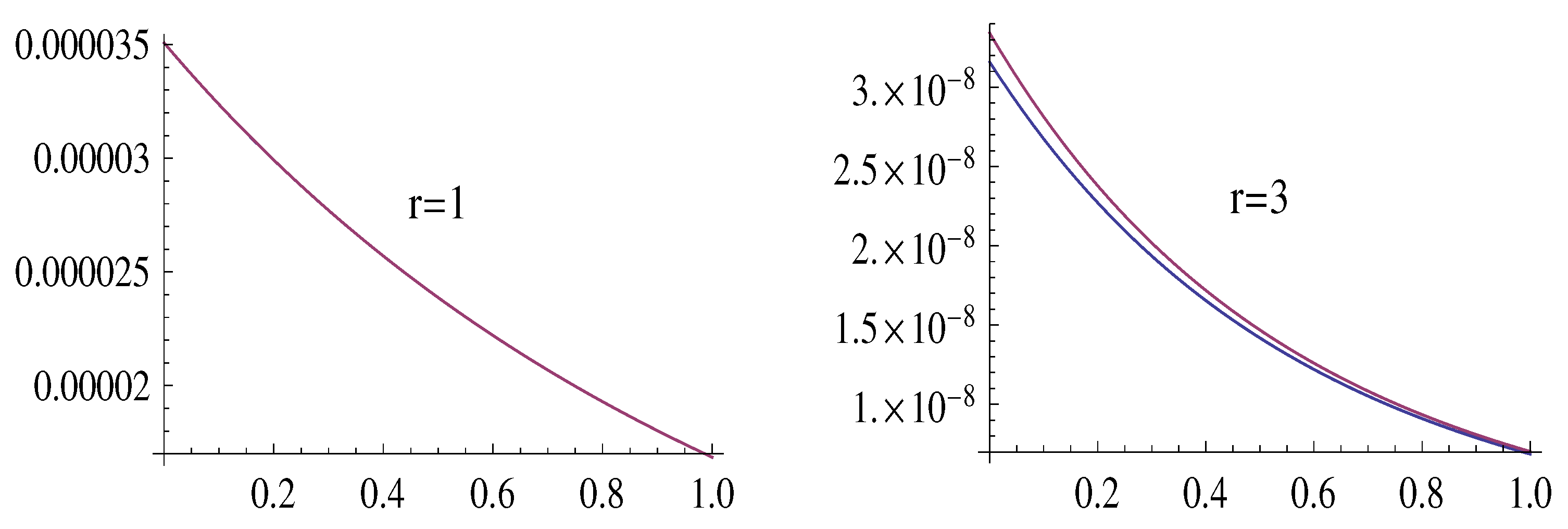
The inequalities (31) can be used to estimate the error δ r ( x , m , p ) by using the appropriate r > r , which specifies a negligibly small δ ˜ r ( x , m ) < δ r * ( x , m ) (see (22)) and thus provides a useful estimate for δ r ( x , m , p ) . Figure 3 and Figure 4 illustrate the estimate (31), for r { 0 , 1 , 2 , 3 } , by showing the graphs of the functions7 x D r , 5 ( x , 4 , π ) δ ˜ 5 ( x , 4 ) and x D r , 5 ( x , 4 , π ) + δ ˜ 5 ( x , 4 ) , cramming the graphs of the functions x δ r ( x , 4 , π ) .
Remark 2
(open problem). Figure 3, Figure 4, Figure 5 and Figure 6 suggest the hypotheses that ( 1 ) r + 1 δ r ( x , m , p ) > 0 , for all allowed values of all arguments.
For p N , the quantity p ! = k = 1 p k = 1 ( p ) is called p–factorial. The discrete factorial function p p ! is extended continuously, for real p > 1 , as p ! : = 1 ( p ) . Immediately from Theorem 1 we read the next corollary, which presents a formula for p ! that does not contain the constant π .
Corollary 4
(approximation of continuous factorial function). For p R + and integers m , r 0 we have8
p ! = m ! ( p + 1 ) ( m ) m + p + 1 m + 1 m + 1 / 2 m + p + 1 e p · exp i = 1 r B 2 i ( 2 i 1 ) ( 2 i ) 1 ( m + p + 1 ) 2 i 1 1 ( m + 1 ) 2 i 1 + ϑ · | B 2 r + 2 | ( r + 1 ) ( 2 r + 1 ) ( p + m ) 2 r + 1 ,
for some ϑ = ϑ ( m , p , r ) from the interval ( 1 , 1 ) .
Using Definition 2 and Theorem 1 we obtain the approximation of generalized Pochhammer’s falling product presented in the next theorem.
Theorem 2.
For real x , p , satisfying x > p > 0 and for integers m , r 0 , we have the equality
x ( p ) = Q r ( x , m , p ) · exp Δ r ( x , m , p ) ,
where Q r ( x , m , p ) = P r ( x p + 1 , m , p ) , that is
Q r ( x , m , p ) : = ( x p + 1 ) ( m ) ( x + 1 ) ( m ) x + 1 + m x p + 1 + m x p + m + 1 / 2 · x + 1 + m e p exp σ r ( x p + 1 , m , p ) ,
with σ r ( x , m , p ) defined in (15), and
| Δ r ( x , m , p ) | < Δ r * ( x , m , p ) : = | B 2 r + 2 | ( r + 1 ) ( 2 r + 1 ) ( x p + 1 + m ) 2 r + 1 .
Remark 3.
For x R + and any integer p, satisfying 2 p < x , we obviously have ( x p + 1 ) p < x ( p ) < x p . In addition, using the inequality 1 + p t t < e p , true for t > | p | , from (34) we obtain
Q r ( x , m , p ) < x x p · ( x p ) ( m ) x ( m ) 1 + p x + m p x + m p x + m p x + m p p · x + m x + m p 1 / 2 x + m p p · e p < x x p · ( x p ) ( m ) x ( m ) · e p · ( x + m ) p · 1 · e p .
Thus, for all integers m 0 and x , p R + such that p < x , we have a rough estimate9
Q r ( x , m , p ) < x x p · ( x p ) ( m ) x ( m ) · ( x + m ) p .
Using Definition 2 and Corollary 3 we read the next result.
Corollary 5.
For real p , x satisfying x > p > 0 and for integers m , r 1 such that r 4 m 1 , the inequalities
x ( p ) > 1 2 r r + 1 e π ( x p + 1 + m ) 2 r + 1 Q r ( x , m , p )
and
1 1 x ( p ) < 1 + 2 r r + 1 e π ( x p + 1 + m ) 2 r + 1 Q r ( x , m , p )
hold.
Thanks to Corollary 5, the approximation x ( p ) Q r ( x , m , p ) has the relative error ε r ( x , m , p ) : = x ( p ) Q r ( x , m , p ) / Q r ( x , m , p ) estimated as
| ε r ( x , m , p ) | < 2 r r + 1 e π ( x p + 1 + m ) 2 r + 1 ,
true for x , p , m , r that meet all conditions given in Corollary 5.

4. Sequences of classical binomial coefficients

According to (3), the binomial coefficient “x over n”,
x n : = k = 0 n 1 ( x k ) n ! = x ( n ) 1 ( n ) ( x R , n N ) ,
can be expressed using the upper Pochhammer product in the way, given in the next Proposition.
Proposition 1.
For every real x and any integer n 3 , we have10
x n n ! = ( 1 ) n | x | ( n ) ( x 0 ) , ( 1 ) n 1 x x x ( x + 1 ) x + 1 x ( n 1 x ) ( 0 < x < n ) , x n + 1 ( n ) ( x n ) .
Proof. 
The first and the last cases are obvious. Relating to the second one, for 0 < x < n , we have11
k = 0 n 1 ( x k ) = k = 0 x ( x k ) k = x + 1 n 1 ( x k ) = j = 0 x ( x x + j ) · ( 1 ) n 1 x k = x + 1 n 1 ( k x ) = ( 1 ) n 1 x · x x ( x + 1 ) · x + 1 x n 1 x .
Thanks to Proposition 1, Theorem 1 and (9), we present the following three examples.
Example 3.
Using m = 4 and r = 1 in Theorem 1 and in (9), we obtain, for some ϑ ( 0 , 1 ) and Θ ( 1 , 1 ) ,
3 2 n = ( 1 ) n 3 2 ( n ) n ! = ( 1 ) n 3 2 ( 4 ) 3 2 + n ( 4 ) 3 2 + 4 + n 3 2 + 4 3 2 + 4 1 2 3 2 + 4 + n e n · exp 1 6 1 · 2 1 3 2 + 4 + n 1 3 2 + 4 + Θ · ( 1 30 2 · 3 ( 3 2 + 4 ) 3 · 1 2 π n e n n exp 1 6 1 · 2 · n ϑ · ( 1 30 ) 3 · 4 · n 3 .
Thus, for every n N and some ϑ ( 0 , 1 ) and Θ ( 1 , 1 ) , we have
3 2 n = ( 1 ) n · 3 · 5 · 7 · 9 · ( 11 + 2 n ) 5 ( 3 + 2 n ) ( 5 + 2 n ) ( 7 + 2 n ) ( 9 + 2 n ) · 11 5 · 2 π n 1 + 11 / 2 n n · exp 1 12 2 11 + n 2 11 1 n + ϑ 360 n 3 Θ 180 ( 3 2 + 4 ) 3 .
Hence,
3 2 n b 1 ( n ) : = ( 1 ) n · 3 · 5 · 7 · 9 2 n 11 5 π · exp 11 2 2 12 · 11 ( 1 ) n 1128 1000 n , for an integer n 1 .
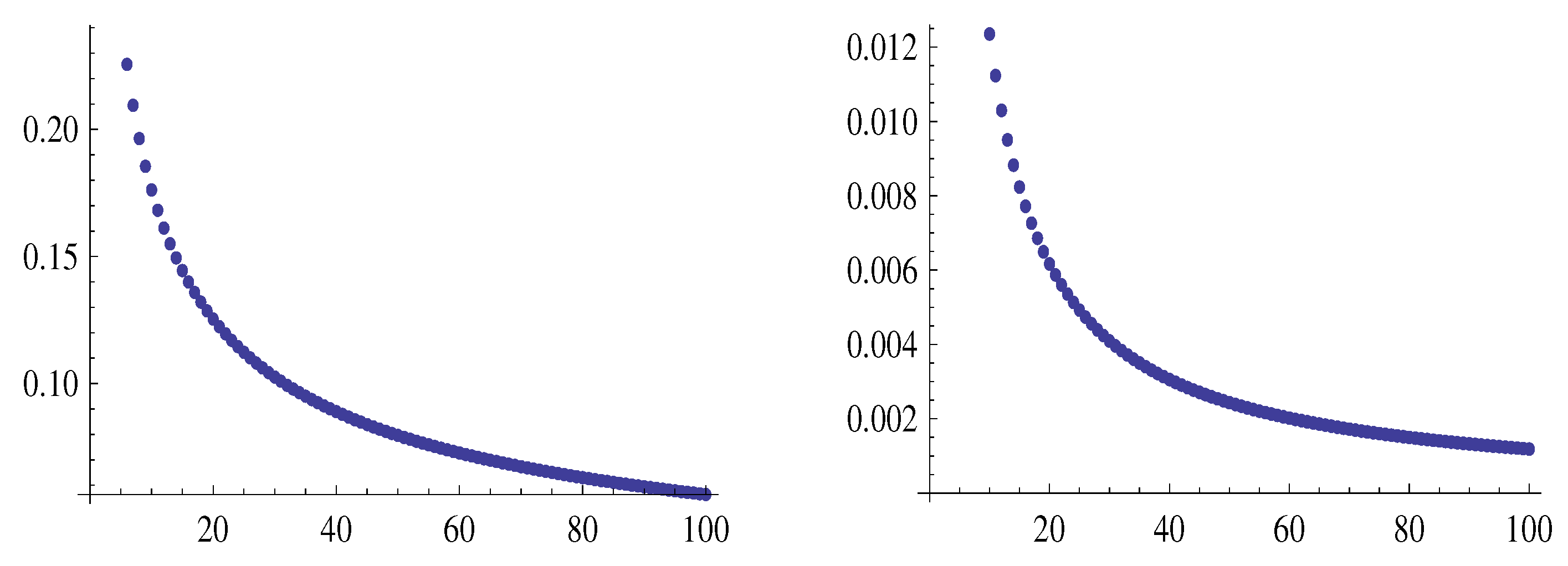
Figure 7 shows the graphs of the sequences n | 3 2 n | and n | 3 2 n b 1 ( n ) | | b 1 ( n ) | , left and right respectively.
Example 4.
Setting m = 3 and r = 2 in Theorem 1 and in (9), we get, for some ϑ ( 0 , 1 ) and Θ ( 1 , 1 ) ,
1 2 n = ( 1 ) n 1 2 ( n ) n ! = ( 1 ) n 1 2 ( 3 ) 1 2 + n ( 3 ) 1 2 + 3 + n 1 2 + 3 1 2 + 3 1 2 1 2 + 3 + n e n · exp 1 6 1 · 2 1 1 2 + 3 + n 1 1 2 + 3 + 1 30 3 · 4 1 ( 1 2 + 3 + n ) 3 1 ( 1 2 + 3 ) 3 + Θ · 1 42 5 · 6 ( 1 2 + 3 ) 5 · 1 2 π n e n n exp 1 6 1 · 2 · n 1 30 3 · 4 · n 3 ϑ · 1 42 5 · 6 · n 5 .
Therefore, for any n N , using some ϑ ( 0 , 1 ) and Θ ( 1 , 1 ) , we find
1 2 n = ( 1 ) n · 3 · 5 · ( 7 + 2 n ) 3 ( 1 + 2 n ) ( 3 + 2 n ) ( 5 + 2 n ) · 7 3 · 2 π n 1 + 7 / 2 n n · exp ( 1 12 2 7 + n 2 7 1 n + 1 360 1 n 3 1 ( 1 2 + 3 + n ) 3 + 1 ( 1 2 + 3 ) 3 + Θ 1260 ( 1 2 + 3 ) 5 ϑ 1260 n 5 ) .
Hence,
1 2 n b 2 ( n ) : = ( 1 ) n 3 · 5 7 3 2 π exp 7 2 1 42 · 1 n ( 1 ) n 564 1000 n , for an integer n 1 .
Figure 9 shows the graphs of the sequences n | 1 2 n | and n | 1 2 n b 2 ( n ) | | b 2 ( n ) | , left and right respectively.
Example 5.
Using m = 3 and r = 2 in Theorem 1 and in (9), and considering Example 4, we have12
1 2 n = 1 n ! · ( 1 ) n 1 1 2 ( 1 ) 1 2 ( n 1 ) = 1 2 ( n 1 2 ) · ( 1 ) n 1 2 ( n ) n ! = 1 2 ( n 1 2 ) · ( 1 ) n · 3 · 5 · ( 7 + 2 n ) 3 ( 1 + 2 n ) ( 3 + 2 n ) ( 5 + 2 n ) · 7 3 · 2 π n 1 + 7 / 2 n n · exp ( 1 12 2 7 + n 2 7 1 n + 1 360 1 n 3 1 ( 1 2 + 3 + n ) 3 + 1 ( 1 2 + 3 ) 3 + Θ 1260 ( 1 2 + 3 ) 5 ϑ 1260 n 5 ) ,
for some ϑ ( 0 , 1 ) and Θ ( 1 , 1 ) . Thus, for every n N there exists some ϑ ( 0 , 1 ) and some Θ ( 1 , 1 ) such that
1 2 n = ( 1 ) n + 1 15 · ( 7 + 2 n ) 3 ( 2 n 1 ) · ( 1 + 2 n ) ( 3 + 2 n ) ( 5 + 2 n ) · 7 3 · 2 π n 1 + 7 / 2 n n · exp ( 1 12 2 7 + n 2 7 1 n + 1 360 1 n 3 1 ( 1 2 + 3 + n ) 3 + 1 ( 1 2 + 3 ) 3 + Θ 1260 ( 1 2 + 3 ) 5 ϑ 1260 n 5 ) .
Consequently,
1 2 n b 3 ( n ) : = ( 1 ) n + 1 15 7 3 2 π exp 7 2 1 42 · 1 ( 2 n 1 ) n ( 1 ) n + 1 282 1000 n n , for an integer n 1 .
Figure 9 shows the graphs of the sequences n | 1 2 n | and n | 1 2 n b 3 ( n ) | | b 3 ( n ) | , left and right respectively.
Remark 4.
More about binomial coefficients can be find in [4].

Notes

1
Leo August Pochhammer, 1841–1920
2
The positive numbers ( 1 ) k + 1 B 2 k are called the Bernoulli numbers.
3
considering σ 0 ( x , m , p ) = 0 , by definition
4
which can be improved by increasing m
5
All figures in this paper are produced using Mathematica [6].
6
considering the estimate r + 1 / ( 2 r + 1 ) < 1 / ( 2 r ) , for r > 0
7
with δ ˜ 5 ( x , 4 ) < 1 5 5 + 1 8 ( 0 + 4 ) 2 · 5 + 1 < 5 × 10 9
8
taking into account the definition i = 1 0 x i = : 0 .
9
interesting for a larger m
10
For x > 0 , the floor symbol x means the integer part of x.
11
considering the equality k = m n y k = 1 , for m > n , true by definition
12
using the identity x ( n ) = ( x + n 1 ) x ( n 1 )

References

  1. M. Abramowitz and I. A. Stegun Handbook of Mathematical Functions, 9th edn, Dover Publications, New York, (1974).
  2. R.L. Graham, D.E. Knuth and O. Patashnik, Concrete Mathematics, Addison-Wesley, Reading, MA, 1994.
  3. V. Lampret, Approximating real Pochhammer products: a comparison with powers, Cent. Eur. J. Math. 7 (2009), no. 3, 493–505.
  4. V. Lampret, Accurate approximations of classical and generalized binomial coefficients, Comput. Appl. Math. (2024), 43:341. [CrossRef]
  5. H. Robbins, A Remark on Stirling Formula, Amer. Math. Monthly, 62 (1955), 26–29.
  6. Wolfram, Mathematica, version 7.0, Wolfram Research, Inc., 1988–2009.
Figure 1. The graphs of the functions x A ( x , π ) , x B ( x , π ) and x x ( π ) from Corollary 1.
Figure 1. The graphs of the functions x A ( x , π ) , x B ( x , π ) and x x ( π ) from Corollary 1.
Preprints 141710 g001
Figure 2. The graph of the function x P 0 ( x , 1 , π ) (dashed line) and the practically coinciding graphs of the functions x 1 1 50 ( x + 1 ) 3 P 1 ( x , 1 , π ) (continuous line).
Figure 2. The graph of the function x P 0 ( x , 1 , π ) (dashed line) and the practically coinciding graphs of the functions x 1 1 50 ( x + 1 ) 3 P 1 ( x , 1 , π ) (continuous line).
Preprints 141710 g002
Figure 3. The graphs of the functions x δ r ( x , 4 , π ) .
Figure 3. The graphs of the functions x δ r ( x , 4 , π ) .
Preprints 141710 g003
Figure 4. The graphs of the functions x D r , 5 ( x , 4 , π ) δ ˜ 5 ( x , 4 ) δ r ( x , 4 , π ) .
Figure 4. The graphs of the functions x D r , 5 ( x , 4 , π ) δ ˜ 5 ( x , 4 ) δ r ( x , 4 , π ) .
Preprints 141710 g004
Figure 5. The graphs of the functions x δ r ( x , m , π ) .
Figure 5. The graphs of the functions x δ r ( x , m , π ) .
Preprints 141710 g005
Figure 6. The graphs of the functions x δ r ( x , m , π ) .
Figure 6. The graphs of the functions x δ r ( x , m , π ) .
Preprints 141710 g006
Figure 7. The graphs of the sequences | 3 2 n | and | 3 2 n b 1 ( n ) | / | b 1 ( n ) | , left and right respectively.
Figure 7. The graphs of the sequences | 3 2 n | and | 3 2 n b 1 ( n ) | / | b 1 ( n ) | , left and right respectively.
Preprints 141710 g007
Figure 8. The graphs of the sequences | 1 2 n | and | 1 2 n b 2 ( n ) | / | b 2 ( n ) | , left and right respectively.
Figure 8. The graphs of the sequences | 1 2 n | and | 1 2 n b 2 ( n ) | / | b 2 ( n ) | , left and right respectively.
Preprints 141710 g008
Figure 9. The graphs of the sequences | 1 2 n | and | 1 2 n b 3 ( n ) | / | b 3 ( n ) | , left and right respectively.
Figure 9. The graphs of the sequences | 1 2 n | and | 1 2 n b 3 ( n ) | / | b 3 ( n ) | , left and right respectively.
Preprints 141710 g009
Disclaimer/Publisher’s Note: The statements, opinions and data contained in all publications are solely those of the individual author(s) and contributor(s) and not of MDPI and/or the editor(s). MDPI and/or the editor(s) disclaim responsibility for any injury to people or property resulting from any ideas, methods, instructions or products referred to in the content.
Copyright: This open access article is published under a Creative Commons CC BY 4.0 license, which permit the free download, distribution, and reuse, provided that the author and preprint are cited in any reuse.
Prerpints.org logo

Preprints.org is a free preprint server supported by MDPI in Basel, Switzerland.

Subscribe

Disclaimer

Terms of Use

Privacy Policy

Privacy Settings

© 2026 MDPI (Basel, Switzerland) unless otherwise stated