Preprint
Article

This version is not peer-reviewed.

Artificial Intelligence in Business History Analysis: Implications for Contemporary Management and Ethical Leadership

Submitted:

22 September 2024

Posted:

23 September 2024

You are already at the latest version

Abstract
The emergence of Artificial Intelligence (AI) has transformed the way historical data is interpreted, uncovering previously unseen trends and fundamentally altering modern management practices. This shift has significantly impacted the analysis of business history and leadership studies. However, there is still a notable gap in research regarding the effects of AI-driven reinterpretations of historical events on contemporary business strategies, leadership frameworks, and ethical considerations. This study aims to address this gap by exploring the methodologies and implications of AI in business history analysis, focusing on case studies of Walmart and JPMorgan Chase. Integrating foundational theories such as evolutionary theory, path dependency, transformational, and authentic leadership reveals how AI-driven insights can refine strategic planning, advance leadership development, and promote equitable management practices. It also highlights the ethical challenges in using AI for historical analysis, particularly the risks of perpetuating existing biases. Findings indicate that AI's capacity to analyze large volumes of historical data significantly reshapes our understanding of business evolution and leadership effectiveness. The study concludes with actionable recommendations for adopting ethical AI practices, outlining future research directions, including developing AI models for contextual analysis and exploring AI’s role in promoting diverse leadership models. This research advances academic discourse by providing a theory-driven framework for leveraging AI in business history and leadership studies. It underscores AI's transformative potential and complex implications for future business practices.
Keywords: 
;  ;  ;  ;  ;  ;  

1. Introduction: Leadership and Innovation In Business History

In business, effective leadership has long been synonymous with innovation. Visionary figures like Steve Jobs of Apple and Jeff Bezos of Amazon revolutionized entire industries by fostering environments conducive to innovation. These forward-thinking leaders were instrumental in developing groundbreaking products and services and were vital in driving organizational change to adapt to technological advancements. Research also underscores the strong correlation between leadership and innovation. Maclean et al. (2018) and Wadhwani et al. (2018) that historical perspectives on business leadership demonstrate that successful leaders often function as institutional entrepreneurs. These leaders harness innovation to introduce new products, reshape industries, and redefine markets. With the advent of AI, primarily through advanced data analytics and Natural Language Processing (NLP), researchers can explore vast datasets, uncover hidden patterns, and revisit past business strategies in unprecedented ways. This technological shift has opened new avenues for understanding the evolution of business practices, the efficacy of various leadership models, and the impact of historical events on contemporary management strategies (Booth & Rowlinson, 2006).
Despite AI's demonstrated potential in data-driven business analysis, there remains a significant research gap in understanding how AI-driven reinterpretation of historical events can reshape modern management practices and leadership models. Existing research primarily focuses on the technical applications of AI for analyzing historical data and exploring its use in processing financial reports, market analyses, and corporate communications (Frimpong & Wolfs, 2024; Mikalef & Gupta, 2021). However, less attention has been given to how these AI-driven insights influence business decision-making, refine leadership models, and inform educational frameworks within business schools. Moreover, there is a lack of comprehensive examination of the ethical implications of AI's potential to perpetuate historical biases in business literature, such as Western-centric and male-dominated narratives (Caliskan et al., 2017).
This research aims to bridge these gaps by exploring how AI's reinterpretation of historical business data can inform contemporary management strategies, leadership practices, and business education. Specifically, it seeks to address the following questions:
  • How does AI-driven historical data analysis uncover previously unnoticed patterns?
  • How can AI validate or challenge existing leadership models, and what new paradigms may emerge?
  • How can businesses leverage these insights for strategic planning while mitigating ethical concerns related to bias?
This research examines the methodologies and implications of AI adoption in business historical analysis, explicitly focusing on case studies such as Walmart and JPMorgan Chase. Additionally, it will investigate the impact of AI-driven reinterpretations on modern leadership models and assess how these reinterpretations either support or question traditional theories. The research addresses these objectives and contributes a more nuanced understanding of AI’s role in business history analysis and leadership studies. It proposes that AI not only serves as a tool for processing historical data but also holds the potential to reshape our comprehension of business evolution, leadership effectiveness, and the ethical considerations surrounding data-driven interpretations of history. This study, therefore, advances current academic discourse by proposing a holistic, theory-driven framework for integrating AI into business history and leadership research.

2. Ai In Historical Business Analysis: Uncovering Insights, Addressing Bias, And Shaping Leadership Paradigms

2.1. The Role of AI in Reinterpreting Historical Events

AI, while unable to alter past events, profoundly impacts how we comprehend, interpret, and engage with them. It provides novel tools for reinterpreting historical data, offering a fresh perspective that can significantly reshape our understanding and guide future decisions. The potential of AI in this regard is both intriguing and transformative, fostering a sense of enlightenment and optimism in historical studies.

2.2. AI in Uncovering Hidden Insights in Business History

AI’s ability to analyze vast datasets unveils hidden insights into historical business practices and leadership trends previously beyond human reach. AI-powered data analytics enables researchers to revisit past decades' financial data, market performance, and managerial decision-making patterns. By scrutinizing archived corporate records, financial reports, and market behaviors, AI reshapes our understanding of factors contributing to specific business strategies' success or failure. These reinterpretations can influence current management practices and refine contemporary leadership styles (Booth & Rowlinson, 2006).

2.3. Natural Language Processing in Analyzing Historical Business Literature

AI-driven technologies, particularly Natural Language Processing (NLP), have revolutionized the digitization and analysis of historical business literature. AI efficiently categorizes and analyzes historical business journals, management books, and leadership theories. Integrating historical perspectives into contemporary discussions is crucial for reshaping our understanding of fundamental leadership and management concepts. By illuminating overlooked principles that remain relevant today, AI enriches the study of the field (Frimpong & Wolfs, 2024).

2.4. Ethical Considerations: Bias in Historical Analysis

While AI offers significant advantages in historical analysis, it raises ethical concerns, particularly the risk of perpetuating biases in historical records. AI tools trained on historical texts may inadvertently reinforce existing biases unless specifically designed to incorporate diverse perspectives. This potential bias underlines the need for caution and vigilance in using AI to identify leadership patterns, ensuring that reinterpretations are responsible and inclusive.

2.5. AI-Driven Simulations in Management Studies

AI's ability to replicate historical business scenarios adds another dimension to its impact on management studies. Machine learning models can use historical economic data to simulate alternative business strategies, such as those during the 2008 financial crisis. These “what-if” analyses are invaluable in leadership and management education, providing aspiring business leaders with insights into the complexities and effects of strategic decision-making (Jarrahi, 2018). Although these simulations do not change past events, they significantly enhance our understanding of strategic thinking and risk management, guiding informed decision-making in the present business landscape.

2.6. AI in Studying Historical Leadership

AI is also transforming the study of historical leadership within organizations. By examining patterns in historical corporate correspondence, AI enables researchers to recognize different leadership styles and evaluate their effectiveness in various scenarios (Avolio et al., 2014). This retrospective analysis offers valuable insights into successful leadership behaviors, contributing to the refinement of modern leadership models. Furthermore, scholars can challenge or affirm existing leadership theories by interpreting historical data, potentially laying the groundwork for new business and management education paradigms.

2.7. The Broader Impact of AI on Leadership, Business, and Management History

In summary, AI significantly impacts the study of leadership, business, and management history through its capacity to analyze and reinterpret large volumes of data, model different scenarios, and address historical biases. Although AI does not directly change historical events, it fundamentally reshapes how we comprehend and interpret them, influencing current practices and the future direction of these fields.

3. Research Gap

Despite the widespread use of Artificial Intelligence (AI) across various business domains, there remains a significant gap in research regarding the potential impact of AI-driven reinterpretation of historical events on contemporary management practices, leadership models, and educational frameworks in business. Existing literature focuses primarily on the technical aspects of AI, such as data analysis, simulation models, and bias detection (Booth & Rowlinson, 2006; Frimpong & Wolfs, 2024), without providing a comprehensive examination of how these AI-driven insights shape the development of modern management strategies, inform leadership practices, and address ethical challenges associated with using AI for historical reinterpretation. Moreover, limited research explores AI's role in uncovering alternative narratives that challenge traditional, Western-centric, and male-dominated leadership paradigms. Filling this research gap is essential to advance the understanding of business history and leadership studies in several key ways.
  • Reshaping Contemporary Management Practices: The current research focus often centers around AI's ability to analyze historical data. However, there is a need to delve deeper into how these insights practically inform and reshape modern management practices. By investigating the direct impact of AI-driven historical insights on strategic decision-making, resource allocation, and risk management, this study offers a sophisticated perspective on applying historical lessons to contemporary business contexts. For instance, by leveraging AI to identify patterns from historical market responses, modern businesses can improve their strategic planning processes, resulting in more informed and resilient decision-making models (Mikalef & Gupta, 2021). Delving into this aspect advances academic discourse by bridging the gap between theoretical AI applications and their practical implications for management.
  • Refining Leadership Models: Although the potential of AI in analyzing historical leadership practices is widely recognized, its role in refining or challenging existing leadership models remains relatively unexplored. This research investigates how AI can uncover previously overlooked leadership traits, styles, or strategies, enhancing contemporary leadership theories. Through AI-driven analysis, the study advocates for a data-driven approach to leadership development that relies on qualitative narratives and draws from historical evidence (Avolio et al., 2014). This introduces an innovative framework for leadership studies, underscoring the importance of empirical validation and historical context in shaping modern leadership education.
  • Addressing Ethical Considerations and Bias is one of the critical challenges in AI-driven historical analysis. There is a concern that biases present in historical data can be perpetuated by AI without sufficient strategies for mitigating these issues (Caliskan et al., 2017). This study aims to fill this gap by exploring methods to ensure AI models incorporate diverse perspectives when analyzing historical data. By developing guidelines for ethical AI application, the research seeks to promote more inclusive and equitable reinterpretations of business history and leadership narratives, advancing the field and informing practical applications. This approach enhances academic rigor and ensures that AI's use in business history contributes positively to current and future practices.
  • Exploring Alternative Narratives: Traditional leadership studies often focus on Western perspectives and male figures, neglecting diverse cultural and gender viewpoints. The potential of AI in revisiting a more comprehensive range of historical documents, especially those representing underrepresented voices, remains largely untapped. This study addresses this gap by leveraging AI to analyze historical business literature from non-Western and diverse perspectives. It challenges established narratives and advocates for more inclusive leadership models encompassing a broader range of experiences and strategies (Wamba et al., 2015). This endeavor contributes to the academic significance of business history analysis by emphasizing the importance of a more comprehensive and diverse understanding of historical leadership practices.

Academic Significance

The research addresses identified gaps by exploring these factors and proposes a new approach to business history analysis and leadership studies. It emphasizes the integration of AI's data-driven insights while considering practical applications, ethical considerations, and educational enhancements. This holistic perspective has the potential to reshape how AI is utilized in these fields, advocating for an approach that goes beyond technical capabilities to consider the social, cultural, and ethical dimensions of AI-driven historical reinterpretation. Ultimately, this study advances current understanding by providing a comprehensive framework for leveraging AI in business history and leadership studies, emphasizing the transformative power of AI in analyzing historical data, shaping contemporary practices, informing ethical usage, and fostering more inclusive narratives within business education. As a result, the research offers valuable insights and new directions for scholars and practitioners to explore the intersection of AI, history, and leadership in a dynamic and ethically mindful manner.

4. Literature Review

4.1. AI in Business History Analysis and Leadership Models

AI's utilization in business history analysis and leadership models has revolutionized examining historical business data. Integrating AI technologies, particularly data analytics, Natural Language Processing (NLP), and deep learning, has enabled researchers to uncover new insights and reinterpret historical business practices and leadership styles. The following subtopics summarize this section for a more detailed and focused discussion.

4.2. AI-Driven Data Analytics in Business History

AI-driven data analytics have transformed traditional business history research, allowing researchers to process vast datasets and identify previously undetected trends. Historically, business analysis involved the manual examination of financial reports, market behaviors, and managerial decisions, which was time-consuming and limited by human cognitive capacity. However, AI has automated these processes, enabling the extraction of valuable insights from historical records (Booth & Rowlinson, 2006).
By revisiting financial data, market performance, and decision-making patterns, AI can reveal investment trends and market responses that influence present-day strategies. For example, researchers utilizing AI analytics have uncovered patterns in historical investment behaviors, providing modern managers with evidence-based strategies tailored to comparable market conditions (Mikalef & Gupta, 2021). These findings directly inform contemporary business practices, fostering more data-driven approaches to decision-making.

4.3. Restoration and Preservation of Historical Business Literature Through AI

AI’s role extends beyond data analysis to preserve and reinterpret historical business literature. AI, particularly Natural Language Processing (NLP), has revolutionized the digitization and examination of historical business documents, journals, and leadership theories. By processing and categorizing vast amounts of textual data, AI brings historical insights into modern discussions, allowing researchers to rediscover overlooked or underappreciated aspects of business thought (Frimpong & Wolfs, 2024).
For example, early management theories by Frederick Taylor or Elton Mayo have been revisited using modern AI tools, uncovering nuances and alignments with current theories that were not previously recognized (Korzynski et al. (2023). This re-evaluation enriches our understanding of foundational leadership and management concepts, highlighting relevant principles.

4.4. AI in Identifying Hidden Patterns in Business History

One of AI’s most significant contributions to business history analysis is its ability to identify hidden patterns within large datasets. By analyzing archived corporate records, financial reports, and market behaviors, AI reveals intricate relationships and trends that traditional methods may have overlooked (Jarrahi, 2018). This analysis provides a fresh perspective on the factors contributing to the success or failure of specific business strategies.
For instance, AI algorithms applied to historical sales data have identified patterns related to consumer behavior, seasonality, and market performance. These insights assist managers in crafting strategies that align with historical success drivers, thus refining contemporary management practices (Booth & Rowlinson, 2006). This use of AI in discovering hidden patterns has significant implications for enhancing strategic planning and risk management.

4.5. AI in Reinterpreting Historical Leadership Models

In addition to business data, AI technologies are reshaping the study of leadership models by examining historical leadership behaviors and their effectiveness. By analyzing communication patterns, decision-making processes, and leadership styles within archived corporate correspondence, AI enables researchers to identify traits and strategies contributing to effective leadership (Avolio et al., 2014).
AI-driven analysis provides a more nuanced understanding of leadership practices, revealing which behaviors were most successful in various contexts. For instance, AI tools have analyzed historical leadership decisions to determine the effectiveness of transformational versus transactional leadership styles, thus offering insights to refine current leadership training programs (Frimpong & Wolfs, 2024). Moreover, this reinterpretation of leadership models challenges traditional perspectives and fosters the development of new paradigms in business and management education (Wamba et al., 2015).

4.6. Ethical Considerations and Bias in AI Historical Analysis

AI's analysis of historical data raises ethical concerns, particularly in perpetuating existing biases in historical records. Historical business literature often reflects the perspectives and biases of its creators, which can be reinforced if AI tools are not explicitly programmed to address diverse perspectives. For example, much of the past century's leadership literature is Western-centric and male-dominated. Without proper countermeasures, AI may inadvertently propagate these biases in its analysis (Caliskan et al., 2017).
This bias perpetuation underscores the need for caution and vigilance when applying AI to historical analysis. Addressing these ethical concerns is crucial, affecting how leadership and management practices are taught and applied today. Future research should explore methods to incorporate diverse perspectives in AI-driven historical interpretations to ensure a more balanced and inclusive approach.

4.7. AI in Simulating Historical Business Scenarios

AI technologies and intense learning models enable the simulation of historical business scenarios, adding another dimension to historical analysis. Machine learning algorithms use historical economic data to simulate alternative business strategies, allowing researchers to explore different outcomes. This “what-if” analysis provides valuable insights into the complexities of strategic decision-making and risk management (Esteva et al., 2019).
For example, AI has been used to simulate responses to economic downturns, such as the 2008 financial crisis, to explore how alternative strategies might have influenced outcomes (Young et al., 2018). While these simulations do not alter historical events, they significantly enhance our understanding of strategic thinking, aiding current business leaders in making more informed decisions.
AI’s multifaceted role in business history analysis and leadership models demonstrates its transformative potential in uncovering hidden patterns, preserving historical literature, and providing new perspectives on leadership. By addressing ethical concerns and biases, AI can be a powerful tool in refining contemporary management practices and leadership theories. The recent advancements in AI technologies, including deep learning and NLP, highlight the need for ongoing research to fully harness AI's capabilities in historical analysis and ensure responsible application.

5. Ai In Leadership Models

The role of AI in the study of leadership models is rapidly expanding. AI technologies are now being utilized to analyze communication patterns, decision-making behaviors, and leadership styles in historical contexts to gain a deeper understanding of effective leadership. By examining archived communications, meeting transcripts, and reports, AI can identify characteristics of successful leadership styles in different scenarios, thereby contributing to refining current leadership theories (Avolio et al., 2009).
AI-powered simulations have been utilized to model historical business scenarios, enabling researchers and practitioners to examine the potential impact of different leadership decisions. For instance, machine learning models can simulate the outcomes of alternative strategies during economic downturns or market crises, offering valuable insights into strategic decision-making and risk management (Jarrahi, 2018). These “what-if” analyses help researchers understand the intricacies of past decision-making processes and provide valuable lessons for modern leadership education.
The emergence of AI presents a unique opportunity to test and validate existing leadership theories. Traditionally, leadership models have been developed through qualitative studies, surveys, and case analyses. However, scholars can leverage large-scale historical data with AI to identify patterns that corroborate or challenge prevailing theories. For example, AI's analysis of historical corporate communications has offered new insights into the link between leadership styles and organizational performance, leading to enhancements in current leadership paradigms (Banks et al., 2016). This data-driven approach to leadership research paves the way for the emergence of new, more historically accurate models and paradigms.
Despite the remarkable progress in integrating AI into leadership studies, challenges remain. One significant concern is that the effectiveness of AI models is often contingent upon the quality of the data they are trained on. As a result, there is a potential risk of perpetuating the same biases inherent in the original texts when examining historical leadership literature (Caliskan et al., 2017). To address this, it is essential to develop AI models capable of recognizing and mitigating such biases. This will ensure that reassessments of historical leadership practices offer a more balanced perspective.
AI has significantly impacted the analysis of business history and leadership models by automating historical data processing, identifying new patterns, and providing innovative approaches to exploring past events. While these advancements have enhanced our comprehension of business practices and leadership theories, they also introduce ethical challenges concerning bias and the necessity for meticulous programming. Future research should prioritize how AI-based historical analyses can inform present and future business practices and leadership education, addressing this technology's opportunities and potential risks.
Incorporating foundational theories from business history and leadership studies is essential to provide a more robust theoretical grounding for the paper. Integrating these theories will contextualize AI's role in business analysis and align the research with established academic frameworks. Here is an expanded discussion that includes relevant theories:

6. Theoretical Foundation for Ai in Business History Analysis and Leadership Studies

6.1. Business History Theories: Evolutionary and Path Dependency Theory

Business history analysis often leverages evolutionary theory and path dependency theory to understand how historical events shape contemporary business practices and organizational behaviors:
  • Evolutionary Theory in business history suggests that firms adapt and evolve based on market conditions, competition, and internal dynamics. This theory focuses on how businesses accumulate capabilities, knowledge, and technologies, shaping strategic decisions (Nelson & Winter, 1982). AI's ability to analyze vast historical datasets can uncover evolutionary patterns in industries, helping companies understand how past strategies influenced their current state. For example, through AI-driven analysis, Walmart’s evolution in inventory management can be traced and understood in the context of its historical market responses and adaptation to technological changes.
  • Path Dependency Theory posits that historical decisions and events set firms on specific trajectories, often limiting future strategic choices (David, 1985). This concept emphasizes the “lock-in” effect, where firms continue down specific paths due to accumulated knowledge, technologies, or practices. AI's role in this context is to revisit historical data, revealing how certain decisions contributed to business path-dependent outcomes. By identifying these patterns, companies can better understand the implications of their past actions and explore alternative strategies for future decisions.
By applying these theories, the paper situates AI’s analytical power within the framework of business evolution and strategic path dependency. AI provides a means to revisit historical trajectories, potentially identifying areas where companies can alter their path to avoid previous pitfalls or capitalize on overlooked opportunities.

6.2. Leadership Theories: Transformational and Authentic Leadership

In leadership studies, transformational and authentic leadership theories provide a lens through which historical leadership patterns can be examined and refined using AI analysis:
  • Transformational Leadership Theory emphasizes the role of leaders in inspiring and motivating followers to exceed their self-interest for the sake of the organization (Burns, 1978). Transformational leaders drive change, innovation, and strategic vision. AI analysis of historical leadership behaviors can reveal how transformational leadership practices influenced organizational outcomes, identifying patterns of success in various historical contexts (Avolio et al., 2014). For example, AI can process historical corporate communications to uncover the influence of visionary leadership styles on company performance during pivotal market shifts.
  • Authentic Leadership Theory focuses on the importance of self-awareness, transparency, ethics, and authenticity in leadership. It posits that leaders who are true to their values create trust and foster a positive organizational environment (Walumbwa et al., 2009). By analyzing historical business literature, AI can assess the impact of authentic leadership on employee engagement, organizational culture, and long-term business performance. This analysis could provide insights into how historically authentic leadership styles corresponded with company success and resilience.
Incorporating these leadership theories allows the paper to explore how AI can validate, refine, or challenge existing models by uncovering patterns of leadership effectiveness in historical data. It provides a theoretical framework for interpreting AI-driven findings related to leadership styles and their influence on organizational outcomes.

6.3. Conceptual Framework for AI in Business History and Leadership Studies

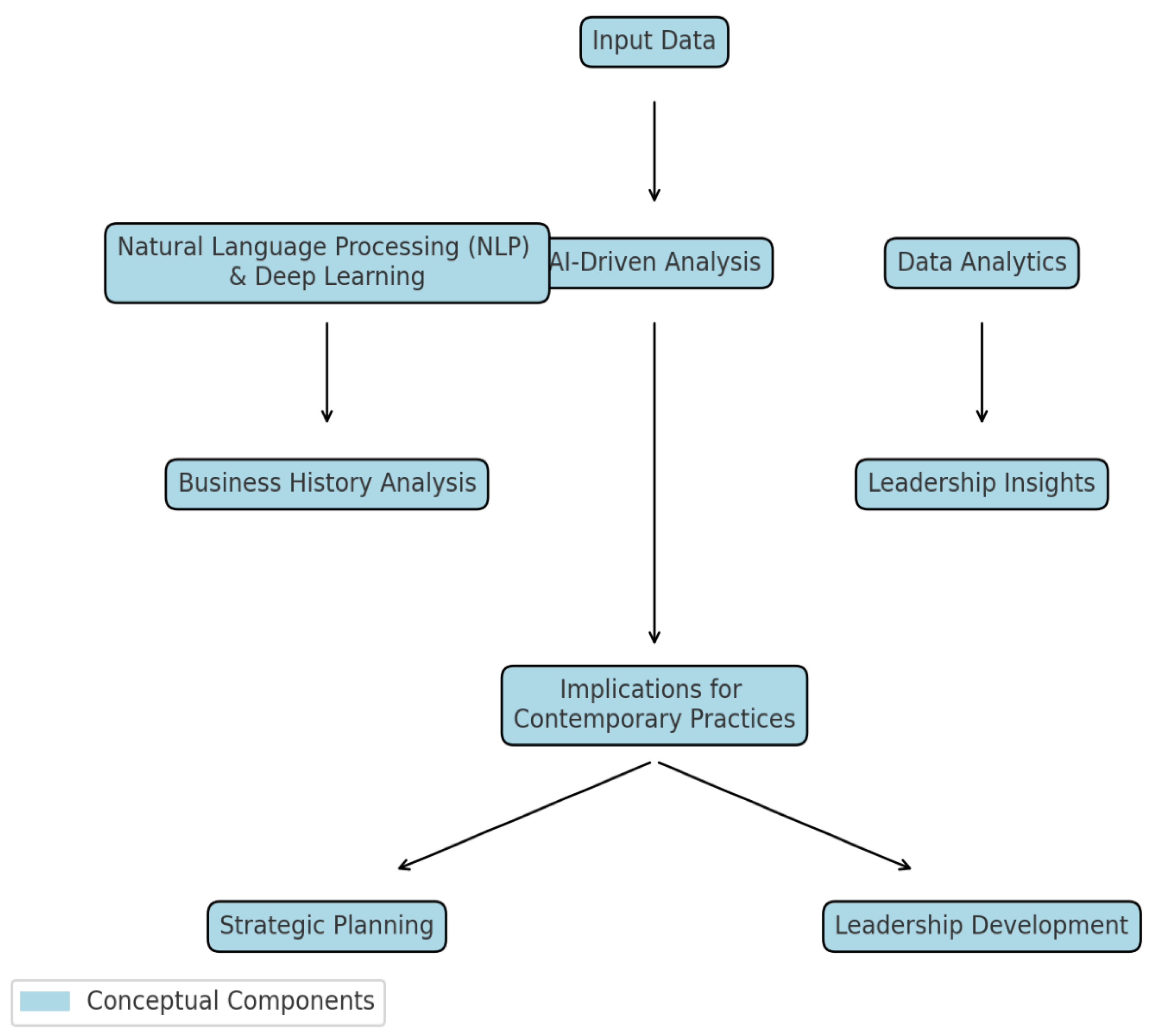
The following conceptual framework can help one better understand the combination of AI with business history and leadership theories.
Figure 1. AI in Business History and Leadership Concept.
Figure 1. AI in Business History and Leadership Concept.
Preprints 118937 g001
The analysis employs advanced NLP and deep learning techniques to glean insights into leadership practices and business trends. It utilizes data analytics to discern patterns in historical data and simulation models to unveil effective leadership practices. The resulting framework reveals evolutionary patterns and path-dependent trajectories of firms, shedding light on successful leadership styles in historical contexts. This integration of AI's analysis with business history and leadership theories underscores the academic significance of the findings, presenting a new, data-driven approach to business history analysis and leadership studies. The paper emphasizes AI's potential to reinterpret historical events and shape future strategic decisions and leadership development in a more informed and ethical manner.

7. Research Methodology

This study adopts a qualitative research methodology, utilizing case study analysis to explore how Artificial Intelligence (AI) has been integrated into business history analysis and leadership studies. The chosen methodology is not just a choice but a significant one, as it allows for an in-depth examination of complex phenomena within their real-world contexts (Yin, 2018). By focusing on real-world examples, this research provides insights into the practical applications of AI in business and the resulting implications for management practices and leadership models.

7.1. Case Study Selection Process

The case studies selected for this research were guided by a purposive sampling strategy to choose the most relevant and illustrative cases for the research questions (Palinkas et al., 2015). Two companies, Walmart and JPMorgan Chase, were chosen based on specific criteria:
  • Relevance: Both companies have extensively integrated AI into their business operations, particularly in historical data analysis and strategic decision-making. This makes them ideal candidates for exploring how AI-driven reinterpretation of historical events influences contemporary management practices.
  • Industry Diversity: The research seeks to encompass various AI uses in corporate history and management approaches by choosing businesses from various industries, such as retail (Walmart) and finance (JPMorgan Chase). This comprehensive and inclusive approach ensures the audience feels the research covers a broad spectrum of AI applications.
  • Data Accessibility: These organizations have openly documented their implementation of AI, which includes press releases, reports, and research publications, providing a valuable source of secondary data for analysis (Bharadiya, 2023). This emphasis on the transparency and credibility of the data sources will make the audience feel that the research is based on reliable information.
The selected cases were chosen using purposive sampling to ensure a comprehensive view of AI's role in diverse business environments.
Data Collection Methods
The research mainly used secondary data sources to analyze the cases. Information was gathered from the sources listed below:
  • Academic Journals: Peer-reviewed articles on AI adoption in business practices, historical analysis, and leadership models provided foundational knowledge and context for the study.
  • Company Reports and Publications: We analyzed Walmart's and JPMorgan Chase's annual reports, corporate social responsibility documents, press releases, and white papers to understand their AI implementation strategies and outcomes.
  • Industry Reports: Reports from market research firms and industry analysts provided insights into AI trends within the retail and financial sectors, further informing the case analyses.
  • Media Sources: Articles from reputable business news outlets were reviewed to capture contemporary discussions on AI applications and their implications for business and leadership practices.
The study's triangulation was improved by using several data sources, which enhanced the reliability and validity of the findings (Denzin & Lincoln, 2018).

7.2. Data Analysis Methods

Thematic analysis and pattern-matching techniques were used to identify key themes related to AI's impact on business history analysis and leadership models.
  • Thematic Analysis: The data from the chosen case studies was coded and grouped into themes that corresponded with the research questions. The key themes identified encompass AI-driven data analytics, reinterpretation of historical data, refinement of leadership models, ethical considerations, and strategic decision-making (Braun & Clarke, 2019). This method allowed the study to amalgamate insights from various data sources and emphasize AI's diverse role in business history analysis.
  • Pattern Matching: The study employed a pattern-matching approach to compare the findings from the case studies with the theoretical framework. For instance, it analyzed Walmart's use of AI for supply chain management in the context of evolutionary theory, demonstrating how AI-driven analysis facilitates business adaptation and evolution over time. Similarly, the application of AI in risk management at JPMorgan Chase was examined using path dependency theory, showing how historical data patterns influence current strategic decisions. This pattern-matching technique thoroughly explored how real-world practices correlate with or challenge existing theories (Yin, 2018).

7.3. Methodological Limitations

While the case study methodology provides valuable insights into AI applications in specific contexts, it also has limitations. Relying on secondary data may introduce biases due to the selective nature of available information and the perspectives presented in company reports and media sources. Furthermore, the study's findings are context-specific and may not apply to all businesses or industries. Future research could involve primary data collection, such as interviews with business leaders and AI practitioners, to better understand AI's role in business history and leadership.

8. Case Study

8.1. Case Studies 1: JPMorgan Chase: AI Adoption in Financial Services

JPMorgan Chase, one of the leading global financial institutions, has been pioneering the adoption of AI in the banking sector. With extensive historical financial data, market insights, and customer transaction records, JPMorgan Chase has acknowledged the potential of AI to transform its operations, improve risk management, detect fraud, and enhance strategic decision-making. The bank's venture into AI adoption provides valuable insights into leveraging historical data analysis to enhance current practices and develop innovative business strategies.

Methodologies of AI Adoption

JPMorgan Chase's incorporation of AI technologies into its financial operations involves a comprehensive approach encompassing machine learning, natural language processing (NLP), deep learning models, and AI-powered simulations, each fulfilling a distinct role within the bank's operational structure.
1. Data Collection and Preprocessing: The cornerstone of JPMorgan Chase's AI initiatives lies in the extensive historical data maintained by the bank, encompassing transaction records, trading activities, financial statements, market trends, and customer interactions accumulated over many years. The initial phase entailed consolidating and refining this vast data for analysis. Data preprocessing played a pivotal role in this process, involving cleansing, standardization, and categorization to ensure that the datasets were well-suited for AI-powered analysis. An essential aspect of this stage was the anonymization of customer data to adhere to privacy regulations, underscoring the bank's dedication to ethical AI utilization (Ahmed, 2022).
2. Machine Learning for Risk Management: JPMorgan Chase has implemented machine learning models to analyze historical trading data and market conditions, bolstering its risk management strategies. The models utilize supervised learning algorithms to identify patterns in historical market fluctuations, price movements, and trading behaviors. By training these models on historical financial crises and market downturns, such as the 2008 financial crisis, the company has developed predictive models that assess the potential risks associated with current market positions and investment portfolios (Esteva et al., 2019). These risk assessment models enable the bank to anticipate market trends and make informed decisions on investment strategies, thereby optimizing its financial performance.
3. Natural Language Processing (NLP) for Contract Analysis: JPMorgan Chase successfully implemented Natural Language Processing (NLP) technologies in its “Contract Intelligence” (COiN) program to efficiently process large volumes of legal documents and contracts. The bank could extract crucial information, identify inconsistencies, and evaluate compliance with regulatory standards by training an AI system on historical contracts and legal texts. This innovative approach enabled the bank to analyze thousands of contracts in a fraction of the time it would take human analysts, reducing time spent on contract review and minimizing the risk of legal and compliance issues (Booth & Rowlinson, 2006). Ultimately, this application of AI showcased how historical data can optimize current operational processes, leading to greater overall efficiency.
4. Fraud Detection with AI: JPMorgan Chase has effectively utilized AI to enhance fraud detection by analyzing historical data. The bank's AI systems are trained to identify potentially fraudulent activities by applying machine learning algorithms to analyze past transaction patterns. These algorithms continuously adapt and improve by learning from new data, allowing them to stay ahead of evolving fraud tactics in real time. For instance, the AI models apply clustering techniques to categorize normal transaction behaviors based on historical data. When transactions deviate from these established patterns, alerts are triggered for further investigation. This proactive approach has significantly minimized fraud losses, thus ensuring the security of the bank's assets and maintaining customer trust (Jarrahi, 2018).
5. Simulations for Strategic Planning: JPMorgan Chase utilizes AI-powered simulations for strategic and operational planning. These simulations involve feeding historical economic and market data into deep-learning models to project the impact of various investment strategies under different market conditions. By conducting “what-if” analyses, the bank gains valuable insights into potential risks and opportunities, allowing for more informed decision-making and preparation for the dynamic financial landscape. (Young et al., 2018)

Implications of AI Adoption at JPMorgan Chase

Implementing AI technologies at JPMorgan Chase has significantly impacted the bank's functioning, risk oversight, client support, and long-term decision-making.
1. Enhanced Risk Management: JPMorgan Chase has made substantial advancements in risk management by integrating AI techniques, such as machine learning and deep learning models. By leveraging these technologies to analyze extensive historical trading data and market conditions, the bank has enhanced its ability to develop precise predictive models for identifying market risks. This sophisticated risk management approach enables the bank to optimize its investment strategies and respond promptly to market volatility.
2. Operational Efficiency and Cost Reduction: AI has significantly improved operational efficiency and reduced costs for the bank by automating contract review, fraud detection, and other labor-intensive processes. For instance, implementing the COiN program allowed the bank to review about 12,000 contracts in seconds, which would have previously taken legal teams hours or even days (Booth & Rowlinson, 2006). This increased efficiency has enabled JPMorgan Chase to reallocate human resources to more strategic tasks, further enhancing its operational effectiveness.
3. Improved Fraud Detection and Customer Trust: The bank has implemented advanced fraud detection systems that utilize machine learning algorithms trained on historical transaction data to adapt to evolving fraud tactics effectively. This proactive strategy reduces financial losses and enhances customer confidence in the bank's security measures. With AI systems continually learning from new data, their precision and dependability increase, further fortifying the bank's safeguards against financial crimes.
4. Strategic Decision-Making: JPMorgan Chase utilizes AI-powered simulations to facilitate strategic decision-making. These simulations provide a dynamic tool for strategic planning, enabling the bank to assess various market scenarios and make well-informed decisions based on data. By simulating historical events such as the 2008 financial crisis, the bank can test different strategies and prepare for potential market disruptions. This capability has played a vital role in refining the bank's long-term investment strategies and strengthening its ability to navigate uncertain market conditions (Wamba et al., 2015).
5. Ethical and Regulatory Considerations: JPMorgan Chase's utilization of AI has prompted ethical and regulatory deliberations, especially concerning data privacy and adherence to regulations. The bank's reliance on historical transaction and contract data highlights the critical nature of data governance and ethical AI implementation. Through anonymizing customer data and the commitment to privacy regulations, the bank illustrates that responsible AI application is achievable, even in industries where data confidentiality is paramount.

Summary of JPMorgan Chase AI Adoption in Financial Services

JPMorgan Chase is a prime example of AI's significant impact on the financial services sector. By harnessing historical data and advanced AI techniques, the bank has revamped its risk management strategies, bolstered operational efficiency, enhanced fraud detection, and honed its strategic planning processes. This case study underscores the crucial role of integrating AI-driven historical analysis to inform present-day practices and shape the future of business operations.
The implications of JPMorgan Chase's AI adoption transcend mere financial benefits. It demonstrates how historical data and AI can cultivate innovative practices, ethical considerations, and resilience in a rapidly evolving market. This empirical foundation enriches academic discussions on AI in business history analysis and leadership studies, presenting a successful model of AI application from which other organizations can draw insights and implement.

8.2. Case Studies 2: Walmart – AI-Driven Reinterpretation of Historical Data for Strategic Supply Chain Management

Walmart, one of the world’s largest retail corporations, has pioneered the adoption of AI to reinterpret historical sales data, inventory management, and supply chain operations. The company's strategic focus on AI technology is driven by its need to handle vast volumes of data generated from millions of daily transactions across thousands of stores. By leveraging AI, Walmart revisits historical data to identify patterns, optimize inventory, and enhance customer experience.
Methodologies of AI Adoption at Walmart
1. AI-Driven Data Analytics: Walmart utilizes advanced AI algorithms to analyze historical sales data, customer behavior patterns, and inventory levels. These AI-driven methods involve machine learning models trained on extensive datasets from past transactions, market trends, and seasonal fluctuations. The company employs AI-powered predictive analytics to forecast demand, considering historical data, customer preferences, and external factors such as weather conditions and local events. For instance, Walmart's AI systems examine historical purchase patterns to predict stock requirements, facilitating more efficient inventory management.
2. Natural Language Processing (NLP) and Customer Insights: Walmart leverages Natural Language Processing (NLP) to extract customer feedback from diverse sources such as customer service interactions, online reviews, and social media. Through AI-powered analysis, customer sentiment, product issues, and emerging trends are identified and cross-referenced with historical sales data to inform decision-making. This approach enables Walmart to predict changes in consumer demand and adjust its inventory strategy accordingly.
3. Supply Chain Optimization through AI: Walmart relies heavily on AI to optimize its supply chain. The company uses AI algorithms to analyze past supply chain data, logistics performance, and market demand. This analysis helps Walmart make informed decisions about the most efficient routes, delivery schedules, and warehouse stocking practices. Furthermore, machine learning models continuously update supply chain parameters by learning from past shipment data, weather conditions, and real-time store inventory levels. For example, Walmart's AI-powered demand forecasting system examines historical sales spikes, such as during holiday seasons, to predict supply chain requirements and adjust inventory distribution across its network.
4. Computer Vision for Inventory Management: Walmart has integrated computer vision, a type of AI, into its inventory management system. By analyzing historical data on product shelf life, sales velocity, and customer interactions, Walmart's computer vision systems evaluate shelf stock levels in real-time and compare them with past stocking trends. This approach helps ensure efficient inventory replenishment, minimizing the chances of stockouts or overstock situations.
Implications of AI Adoption at Walmart
Walmart's use of AI to analyze historical data has significantly impacted its operational efficiency, customer satisfaction, and overall business strategy.
1. Enhanced Inventory Management: Through AI, Walmart has substantially enhanced its inventory management by analyzing historical sales data. The AI-driven demand forecasting system has empowered Walmart to align its stock levels accurately with anticipated customer demand, reducing stockouts and overstock. Consequently, this has led to lower storage costs and minimized inventory losses from spoilage, particularly in perishable goods. Furthermore, by scrutinizing historical customer preferences, Walmart ensures that its stores stock products that are in high demand, resulting in increased sales and customer satisfaction (Wamba et al., 2015).
2. Supply Chain Efficiency: Walmart has effectively utilized AI to optimize its supply chain, resulting in more efficient logistics operations. By utilizing AI to analyze historical delivery data and market trends, Walmart can create more streamlined delivery routes, optimize warehouse stocking, and adjust inventory distribution. This has reduced transportation costs, shorter delivery times, and a more adaptable supply chain that responds to market changes. Notably, during the COVID-19 pandemic, Walmart's AI-driven supply chain allowed the company to quickly adjust to changing consumer preferences, such as the increased demand for online grocery shopping (Mikalef & Gupta, 2021).
3. Improved Customer Experience: By combining NLP with historical customer feedback data, Walmart better understands customer preferences and needs. This allows Walmart to customize its product offerings and marketing strategies by analyzing customer sentiment alongside historical sales data. Taking a customer-centric approach has resulted in enhanced customer satisfaction and a more personalized shopping experience, both online and in-store. Leveraging AI to review past customer interactions helps Walmart stay aligned with changing consumer trends, allowing it to maintain a competitive advantage in the retail industry.
4. Data-Driven Decision-Making: Walmart's integration of AI for analyzing historical data has transformed its decision-making processes from relying on gut feelings to being driven by data. The company's leadership now depends on AI-generated insights to make well-informed decisions about product offerings, pricing tactics, and expansion strategies. This data-informed approach has reduced the impact of market uncertainties and empowered Walmart to execute more successful strategies, especially in pricing and promotions.
5. Ethical and Operational Considerations: Walmart has faced ethical scrutiny over using AI to analyze historical data, particularly concerning privacy and bias. To address these concerns, the company has implemented rigorous data governance policies to ensure responsible use of customer information and compliance with regulations. Furthermore, Walmart's AI models are designed to encompass diverse customer demographics, aiming to prevent the reinforcement of biases found in historical data. This deliberate approach emphasizes the importance of ethical AI practices in retail analytics.
Summary of Walmart's AI-Driven Reinterpretation
Walmart's use of AI to analyze historical business data is a compelling case study showcasing the transformative power of AI in the retail industry. By implementing advanced AI technologies for data analytics, supply chain management, and customer insights, Walmart has revolutionized its inventory and supply chain operations, improving overall efficiency. This adoption underscores the significance of AI in promoting data-driven decision-making, elevating customer satisfaction, and ensuring operational agility in the rapidly evolving retail landscape. Additionally, Walmart's case underscores the ethical considerations that need to be considered when utilizing AI for historical data analysis, emphasizing AI's responsible and inclusive deployment in business practices.

9. Ai Analysis in Validating Or Challenging Leadership Theories

9.1. Evaluation: Validating, Refining, or Challenging Existing Leadership Theories

The rise of AI has led to a new approach to validating, refining, and challenging traditional leadership theories. Its capacity to process large datasets, uncover hidden patterns, and identify correlations that may not be evident through conventional analysis makes this possible. In the past, leadership theories were predominantly developed through qualitative studies, interviews, and surveys, which, while valuable, were restricted by human cognitive biases and sample sizes (Banks et al., 2016). With AI, researchers can now undertake comprehensive analyses of historical data, providing a more nuanced understanding of leadership practices.
One notable application of AI is in the domain of natural language processing (NLP), wherein historical corporate communications, meeting transcripts, and decision-making processes can be analyzed to identify the traits and behaviors of successful leaders over time. This approach can affirm aspects of existing leadership theories, such as transformational and authentic leadership, by identifying patterns in communication styles, strategic decisions, and employee responses (Avolio et al., 2014). Furthermore, AI's ability to process vast amounts of text data lends empirical support to theoretical constructs, offering a more data-driven perspective that complements qualitative research findings.
AI has the potential to go beyond validation and refine existing leadership models. By analyzing diverse datasets across different cultures, industries, and periods, AI can uncover variations in leadership practices that may not align with established theories. For instance, while traditional theories often prioritize charisma and decisiveness, AI analysis might reveal that successful leadership in specific contexts relies more on adaptability and empathy (Wamba et al., 2015). These insights can potentially refine leadership models, making them more relevant across various organizational environments.
AI can challenge leadership theories by revealing disparities between theoretical expectations and real-world data. For example, contingency theories in leadership propose that the effectiveness of leadership styles is contingent on situational factors. Through analyzing historical outcomes in various scenarios, AI can either substantiate this theory or question its assumptions if the data indicates otherwise (Stahl, 2021).
This process of questioning and reassessment is pivotal for the progression of leadership studies, as it encourages scholars to scrutinize established paradigms and formulate more resilient, evidence-based models.

9.2. Emerging Paradigms: Uncovering New Patterns in Historical Leadership Data

The advanced capabilities of AI in analyzing extensive data and identifying patterns offer the potential to uncover previously overlooked facets of leadership. This could give rise to new paradigms in leadership theory. An emerging paradigm, “adaptive leadership” strongly emphasizes flexibility and responsiveness in rapidly changing environments. Analyzing historical leadership data during economic instability, technological advancement, or crises, AI has revealed that highly adaptable leaders often achieve more favorable outcomes (IBM and Goldstein, Jill. (2023). This finding supports the idea that adaptability is not simply desirable but a fundamental leadership requirement in specific contexts, challenging traditional models that may have downplayed this attribute.
Another potential paradigm shift involves a re-evaluation of collaborative leadership. Conventional leadership theories have often concentrated on leaders' traits or behaviors. However, AI analysis of historical correspondence, meeting notes, and decision-making processes highlights the significance of collective intelligence and collaboration in leadership success (Carter et al., 2015). AI's ability to quantify the impact of collaborative efforts on organizational performance can pave the way for a more comprehensive leadership model that encompasses both individual and group dynamics. Moreover, AI's examination of historical data is starting to question the Western-centric and frequently male-dominated perspective in leadership studies. By analyzing varied historical records from different cultures and regions, AI has revealed alternative leadership models prioritizing communal decision-making, emotional intelligence, and long-term planning (Caliskan et al., 2017). These revelations urge scholars to reassess leadership paradigms to be more inclusive and reflective of global practices.
AI's data-driven analysis has practical implications for contemporary leadership development and training. Its ability to validate, refine, or challenge existing leadership theories is significant. AI is reshaping our understanding of effective leadership by analyzing vast amounts of historical data, detecting patterns, and uncovering overlooked aspects of leadership practices. This ongoing exploration advances academic research and provides practical insights for leadership development and training in modern business environments.

10. Recommendations And Future Research

Integrating AI into the analysis of business history and leadership studies brings about both opportunities and challenges. Drawing from the findings of this research, several recommendations and paths for future exploration have surfaced. These suggestions are designed to improve AI's ethical and practical application in business history analysis, enhance leadership practices, and provide guidance for academic research.

10.1. Recommendations for Practitioners and Organizations

  • Incorporating Ethical AI Frameworks: Organizations that use AI for historical analysis should adopt ethical AI frameworks to mitigate biases in historical data. Since a significant portion of historical business literature is Western-centric and dominated by male perspectives, AI can perpetuate these biases if not proactively addressed. Creating AI models that prioritize diverse data sources and include measures to detect and address bias can help ensure that the reinterpretations are responsible and inclusive. This ethical approach will foster equitable business practices and leadership models in modern management environments.
  • By leveraging AI to analyze historical data, companies can make more informed decisions, adapt to market changes, and refine their strategies. AI-based simulations of past business scenarios also provide valuable tools for strategic forecasting, allowing businesses to test different responses to potential challenges in a controlled environment.

10.2. Future Research Directions

  • Exploring AI's Impact on Diverse Leadership Models: Future research should explore how AI can uncover and promote diverse leadership models beyond traditional Western-centric frameworks. This exploration could use AI to analyze non-Western business literature, including Indigenous management practices, to identify alternative leadership paradigms. Such studies would expand the current understanding of global leadership practices, contributing to a more inclusive and comprehensive body of knowledge in leadership studies.
  • Investigating AI’s Role in Ethical Decision-Making: While this research has touched on ethical concerns in AI-driven historical analysis, further investigation is needed into how AI can be designed to support ethical decision-making in business contexts. Future studies could explore how AI models can incorporate ethical principles like fairness, transparency, and accountability when interpreting historical business events. This line of research would address biases in AI and provide guidelines for responsible AI usage in leadership and management education.
  • Developing AI Models for Contextual Analysis: Current AI models excel at identifying patterns within historical data but cannot often contextualize findings within broader socio-political and cultural environments. Future research should focus on developing AI models that can incorporate contextual factors into their analysis. This would involve training AI systems to recognize the influence of external variables, such as economic conditions, political events, and cultural shifts, thereby providing a more holistic interpretation of historical business practices.

11. Conclusions

This article delves into the transformative role of Artificial Intelligence (AI) in business history analysis and leadership studies. Organizations can use AI-driven methods such as data analytics, Natural Language Processing (NLP), and simulations to uncover hidden insights, inform strategic decision-making, and refine leadership models by revisiting historical business data. Walmart and JPMorgan Chase's case studies demonstrate AI's practical applications and benefits in enhancing supply chain management and risk assessment. However, integrating AI also brings forth ethical considerations, particularly the risk of perpetuating historical biases, underscoring the need for ethical AI frameworks in business practices. The study identifies a research gap in understanding the full extent of AI's influence on contemporary management practices and provides recommendations for organizations to leverage AI responsibly. Future research should explore AI's potential to promote diverse leadership models and ethical practices. The capacity of AI to reshape our understanding of business history presents promising opportunities for innovation in strategic planning and leadership development.

References

  1. Ahmed, F. (2022). Ethical aspects of artificial intelligence in banking. Journal of Research in Economics and Finance Management, 1(2), 55–63. [CrossRef]
  2. Avolio, B. J., Sosik, J. J., Kahai, S. S., & Baker, B. (2014). E-leadership: Re-examining transformations in leadership source and transmission. The Leadership Quarterly, 25(1), 105-131.
  3. Avolio, B. J., Walumbwa, F. O., & Weber, T. J. (2009). Leadership: Current theories, research, and future directions. Annual Review of Psychology, 60, 421–449. [CrossRef]
  4. Avolio, B. J., Walumbwa, F. O., & Weber, T. J. (2014). Leadership: Current theories, research, and future directions. Annual Review of Psychology, 60(1), 421-449.
  5. Banks, G. C., McCauley, K. D., Gardner, W. L., & Guler, C. E. (2016). A meta-analytic review of authentic and transformational leadership: A test for redundancy. The Leadership Quarterly, 27(4), 634–652. [CrossRef]
  6. Bharadiya, J. (2023). The impact of artificial intelligence on business processes. European Journal of Technology, 7(2), 15–25. [CrossRef]
  7. Booth, C., & Rowlinson, M. (2006). Management and organizational history: Prospects. Management & Organizational History, 1(1), 5–30. [CrossRef]
  8. Braun, V., & Clarke, V. (2019). Reflecting on reflexive thematic analysis. Qualitative Research in Sport, Exercise, and Health, 11(4), 589–597.
  9. Burns, J. M. (1978). Leadership. Harper & Row.
  10. Caliskan, A., Bryson, J. J., & Narayanan, A. (2017). Semantics derived automatically from language corpora contain human-like biases. Science, 356, 183-186. [CrossRef]
  11. Carter, D. R., DeChurch, L. A., Braun, M. T., & Contractor, N. S. (2015). Social network approaches to leadership: An integrative conceptual review. The Journal of Applied Psychology, 100(3), 597–622. [CrossRef]
  12. David, P. A. (1985). CLIO and the economics of QWERTY. American Economic Review, 75(2), 332–337.
  13. Denzin, N. K., & Lincoln, Y. S. (2018). The SAGE Handbook of Qualitative Research (5th ed.). Sage.
  14. Esteva, A., Robicquet, A., Ramsundar, B., Kuleshov, V., DePristo, M. A., Chou, K., Cui, C., Corrado, G. S., Thrun, S., & Dean, J. (2019). A guide to deep learning in healthcare. Nature Medicine, pp. 25, 24–29. [CrossRef]
  15. Frimpong, V., & Wolfs, B. (2024). Predictive effect of AI on leadership: Insights from public case studies on organizational dynamics. International Journal of Business Administration, 15(3), 39-48. [CrossRef]
  16. IBM and Goldstein, J. (2023). IBM. Retrieved from https://www.ibm.com/blog/new-ibm-study-reveals-how-ai-is-changing-work-and-what-hr-leaders-should-do-about-it/.
  17. Jarrahi, M. H. (2018). Artificial intelligence and the future of work: Human-AI symbiosis in organizational decision making. Business Horizons, 61(4), 577-586. [CrossRef]
  18. Korzynski, P., Mazurek, G., Altmann, A., Ejdys, J., Kazlauskaite, R., Paliszkiewicz, J., Wach, K., & Ziemba, E. (2023). Generative artificial intelligence as a new context for management theories: Analysis of ChatGPT. Central European Management Journal, 31. [CrossRef]
  19. Maclean, M., Harvey, C., Sillince, J. A. A., & Golant, B. D. (2018). Intertextuality, rhetorical history, and the uses of the past in organizational transition. Organization Studies, 39(12), 1733-1755. [CrossRef]
  20. Mikalef, P., & Gupta, M. (2021). Artificial intelligence capability: Conceptualization, measurement calibration, and empirical study on its impact on organizational creativity and firm performance. Information & Management, 58(3), Article 103434. [CrossRef]
  21. Palinkas, L. A., Horwitz, S. M., Green, C. A., Wisdom, J. P., Duan, N., & Hoagwood, K. (2015). Purposeful sampling for qualitative data collection and analysis in mixed method implementation research. Administration and Policy in Mental Health, 42(5), 533–544. [CrossRef]
  22. Stahl, B. C. (2021). Concepts of ethics and their application to AI. Artificial Intelligence for a Better Future: An Ecosystem Perspective on the Ethics of AI and Emerging Digital Technologies, pp. 19–33. [CrossRef]
  23. Ulen, T. S. (1983). [Review of An Evolutionary Theory of Economic Change, by R. R. Nelson & S. G. Winter]. The Business History Review, 57(4), 576–578. [CrossRef]
  24. Wadhwani, R. D., Suddaby, R., Mordhorst, M., & Popp, A. (2018). History as organizing: Uses of the past in organization studies. Organization Studies, 39(12), 1663-1683. [CrossRef]
  25. Wamba, S. F., Akter, S., Edwards, A., Chopin, G., & Gnanzou, D. (2015). How big data can make big impact: Findings from a systematic review and a longitudinal case study. International Journal of Production Economics, 165, 234-246. [CrossRef]
  26. Walumbwa, F. O., Avolio, B. J., Gardner, W. L., Wernsing, T. S., & Peterson, S. (2008). Authentic leadership: Development and validation of a theory-based measure. Journal of Management, 34(1), 89–126. [CrossRef]
  27. Yin, R. K. (2018). Case study research and applications: Design and methods (6th ed.). Sage.
  28. Young, T., Hazarika, D., Poria, S., & Cambria, E. (2018). Recent trends in deep learning based natural language processing. IEEE Computational Intelligence Magazine, 13(3), 55–75. [CrossRef]
Disclaimer/Publisher’s Note: The statements, opinions and data contained in all publications are solely those of the individual author(s) and contributor(s) and not of MDPI and/or the editor(s). MDPI and/or the editor(s) disclaim responsibility for any injury to people or property resulting from any ideas, methods, instructions or products referred to in the content.
Copyright: This open access article is published under a Creative Commons CC BY 4.0 license, which permit the free download, distribution, and reuse, provided that the author and preprint are cited in any reuse.
Prerpints.org logo

Preprints.org is a free preprint server supported by MDPI in Basel, Switzerland.

Subscribe

Disclaimer

Terms of Use

Privacy Policy

Privacy Settings

© 2026 MDPI (Basel, Switzerland) unless otherwise stated