Submitted:
19 June 2024
Posted:
20 June 2024
You are already at the latest version
Abstract
Keywords:
1. Introduction
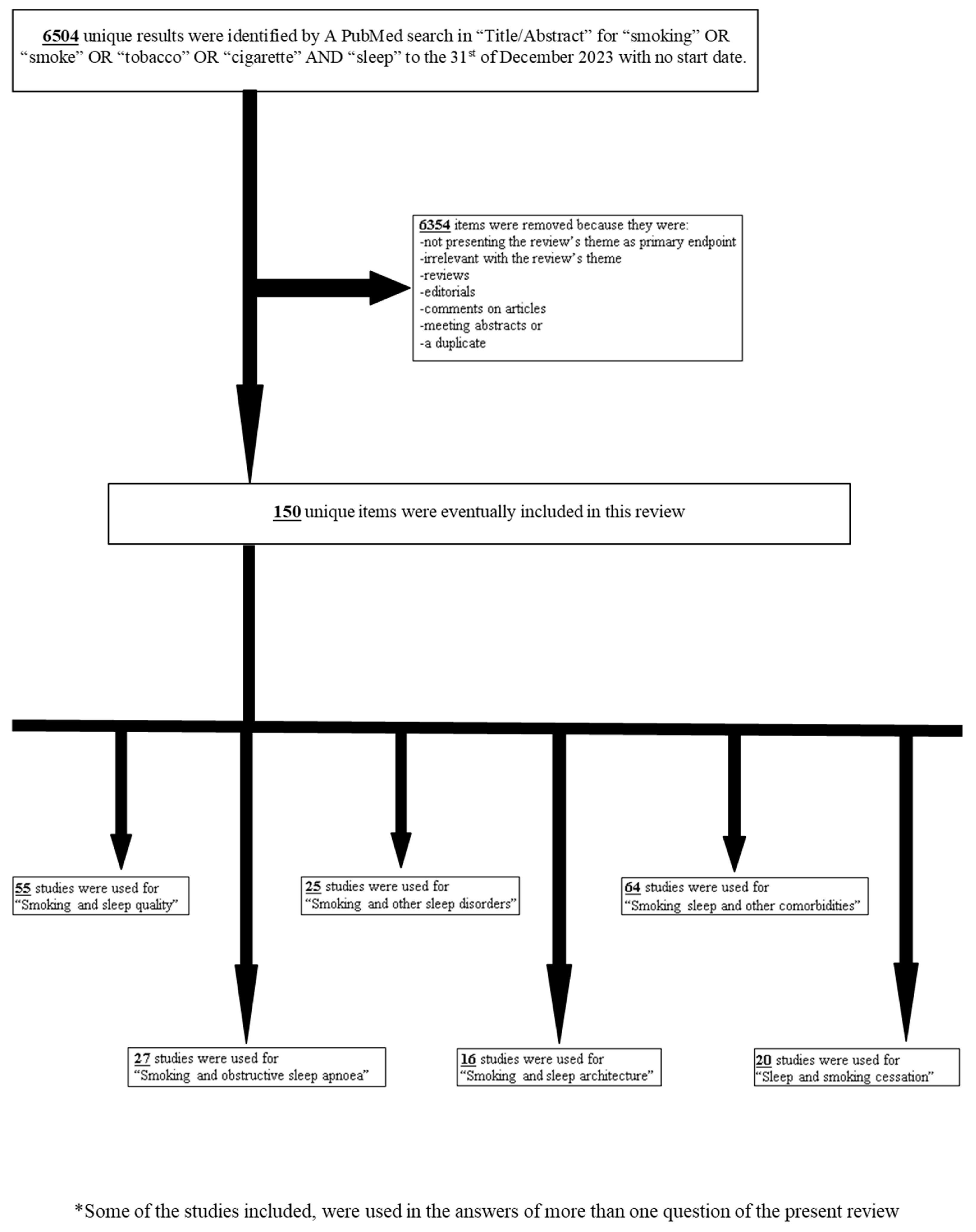
2. Methods
3. Discussion
Smoking and Sleep Quality
Smoking and Obstructive Sleep Apnoea
Smoking and Other Sleep Disorders
Smoking and Sleep Architecture
Smoking, Sleep and Other Medical Conditions
Smoking Cessation and Sleep
4. Conclusions
Author Contributions
Funding
Acknowledgments
Conflicts of interest
References
- Woo, D.H.; Park, M.; Jang, S.-Y.; Park, S.; Jang, S.-I. Association between smoking status and subjective quality of sleep in the South Korean population: a cross-sectional study. Sleep Breath. 2022, 27, 1–8. [Google Scholar] [CrossRef] [PubMed]
- Riemerth, A.; Kunze, U.; Groman, E. Nocturnal sleep-disturbing nicotine craving and accomplishment with a smoking cessation program. Wien. Med. Wochenschr. 2009, 159, 47–52. [Google Scholar] [CrossRef] [PubMed]
- Truong, M.K.; Berger, M.; Haba-Rubio, J.; Siclari, F.; Marques-Vidal, P.; Heinzer, R. Impact of smoking on sleep macro– and microstructure. Sleep Med. 2021, 84, 86–92. [Google Scholar] [CrossRef] [PubMed]
- Purani, H.; Friedrichsen, S.; Allen, A.M. Sleep quality in cigarette smokers: Associations with smoking-related outcomes and exercise. Addict. Behav. 2018, 90, 71–76. [Google Scholar] [CrossRef] [PubMed]
- Yosunkaya, S.; Kutlu, R.; Vatansev, H. Effects of smokıng on patıents wıth obstructıve sleep apnea syndrome. Clin. Respir. J. 2020, 15, 147–153. [Google Scholar] [CrossRef] [PubMed]
- Nuñez, A.; Rhee, J.U.; Haynes, P.; Chakravorty, S.; Patterson, F.; Killgore, W.D.; Gallagher, R.A.; Hale, L.; Branas, C.; Carrazco, N.; et al. Smoke at night and sleep worse? The associations between cigarette smoking with insomnia severity and sleep duration. Sleep Heal. 2020, 7, 177–182. [Google Scholar] [CrossRef] [PubMed]
- Grigoriou, I.; Skalisti, P.; Papagiouvanni, I.; Michailidou, A.; Charalampidis, K.; Kotoulas, S.-C.; Porpodis, K.; Spyratos, D.; Pataka, A. Smoking-Induced Disturbed Sleep. A Distinct Sleep-Related Disorder Pattern? Healthcare 2023, 11, 205. [Google Scholar] [CrossRef] [PubMed]
- Provini, F.; Vetrugno, R.; Montagna, P. Sleep-related smoking syndrome. Sleep Med. 2008, 9, 903–905. [Google Scholar] [CrossRef] [PubMed]
- Frosztega, W.; Wieckiewicz, M.; Nowacki, D.; Michalek-Zrabkowska, M.; Poreba, R.; Wojakowska, A.; Kanclerska, J.; Mazur, G.; Martynowicz, H. Polysomnographic Assessment of Effects of Tobacco Smoking and Alcohol Consumption on Sleep Bruxism Intensity. J. Clin. Med. 2022, 11, 7453. [Google Scholar] [CrossRef]
- Lavigne, G.J.; Lobbezoo, F.; Rompré, P.H.; Nielsen, T.A.; Montplaisir, J. Cigarette Smoking as a Risk Factor or an Exacerbating Factor for Restless Legs Syndrome and Sleep Bruxism. Sleep 1997, 20, 290–293. [Google Scholar] [CrossRef]
- Alsulami, S.; Althagafi, N.; Hazazi, E.; Alsayed, R.; Alghamdi, M.; Almohammadi, T.; Almurashi, S.; Baig, M. Obesity and Its Associations with Gender, Smoking, Consumption of Sugary Drinks, and Hour of Sleep Among King Abdulaziz University Students in Saudi Arabia. Diabetes, Metab. Syndr. Obesity: Targets Ther. 2023, 16, 925–934. [Google Scholar] [CrossRef]
- Zhu, H.; Xu, H.; Chen, R.; Liu, S.; Xia, Y.; Fu, Y.; Li, X.; Qian, Y.; Zou, J.; Yi, H.; et al. Smoking, obstructive sleep apnea syndrome and their combined effects on metabolic parameters: Evidence from a large cross-sectional study. Sci. Rep. 2017, 7, 1–8. [Google Scholar] [CrossRef]
- Ioannidou, D.; Kalamaras, G.; Kotoulas, S.-C.; Pataka, A. Smoking and Obstructive Sleep Apnea: Is There An Association between These Cardiometabolic Risk Factors?—Gender Analysis. Medicina 2021, 57, 1137. [Google Scholar] [CrossRef] [PubMed]
- Zhang, W.; Wang, J.; Chen, B.; Ji, X.; Zhao, C.; Chen, M.; Liao, S.; Jiang, S.; Pan, Z.; Wang, W.; et al. Association of multiple air pollutants with oxygen saturation during sleep in COPD patients: Effect modification by smoking status and airway inflammatory phenotypes. J. Hazard. Mater. 2023, 454, 131550. [Google Scholar] [CrossRef] [PubMed]
- Hu, M.; Yin, H.; Shu, X.; Jia, Y.; Leng, M.; Chen, L. Multi-angles of smoking and mild cognitive impairment: is the association mediated by sleep duration? Neurol. Sci. 2019, 40, 1019–1027. [Google Scholar] [CrossRef] [PubMed]
- He, M.; Zhou, J.; Li, X.; Wang, R. Investigating the causal effects of smoking, sleep, and BMI on major depressive disorder and bipolar disorder: a univariable and multivariable two-sample Mendelian randomization study. Front. Psychiatry 2023, 14, 1206657. [Google Scholar] [CrossRef] [PubMed]
- Merikanto, I.; Paavonen, E.J.; Saarenpää-Heikkilä, O.; Paunio, T.; Partonen, T. Eveningness associates with smoking and sleep problems among pregnant women. Chrono- Int. 2017, 34, 650–658. [Google Scholar] [CrossRef] [PubMed]
- Mennella, J.A.; Yourshaw, L.M.; Morgan, L.K. Breastfeeding and Smoking: Short-term Effects on Infant Feeding and Sleep. Pediatrics 2007, 120, 497–502. [Google Scholar] [CrossRef] [PubMed]
- Soldatos, C.R.; Kales, J.D.; Scharf, M.B.; Bixler, E.O.; Kales, A. Cigarette Smoking Associated with Sleep Difficulty. Science 1980, 207, 551–553. [Google Scholar] [CrossRef]
- Delasnerie-Laupretre, N.; Patois, E.; Valatx, J.; Kauffmann, F.; Alperovitch, A. Sleep, snoring and smoking in high school students. J. Sleep Res. 1993, 2, 138–142. [Google Scholar] [CrossRef]
- Wetter, D.; Young, T. The Relation Between Cigarette Smoking and Sleep Disturbance. Prev. Med. 1994, 23, 328–334. [Google Scholar] [CrossRef]
- A Phillips, B.; Danner, F.J. Cigarette smoking and sleep disturbance. 1995, 155, 734–7. [Google Scholar] [CrossRef] [PubMed]
- Bale, P.; White, M. The effects of smoking on the health and sleep of sportswomen. Br. J. Sports Med. 1982, 16, 149–153. [Google Scholar] [CrossRef]
- Lexcen, F.J.; Hicks, R.A. Does Cigarette Smoking Increase Sleep Problems? 1993, 77, 16–18. [Google Scholar] [CrossRef]
- Patten, C.A.; Choi, W.S.; Gillin, J.C.; Pierce, J.P. Depressive Symptoms and Cigarette Smoking Predict Development and Persistence of Sleep Problems in US Adolescents. 2000, 106, e23–e23. [Google Scholar] [CrossRef]
- Jaehne, A.; Unbehaun, T.; Feige, B.; Lutz, U.C.; Batra, A.; Riemann, D. How smoking affects sleep: A polysomnographical analysis. Sleep Med. 2012, 13, 1286–1292. [Google Scholar] [CrossRef] [PubMed]
- Liu, J.-T.; Lee, I.-H.; Wang, C.-H.; Chen, K.-C.; Lee, C.-I.; Yang, Y.-K. Cigarette smoking might impair memory and sleep quality. J. Formos. Med Assoc. 2013, 112, 287–290. [Google Scholar] [CrossRef]
- Liu, Y.; Li, H.; Li, G.; Kang, Y.; Shi, J.; Kong, T.; Yang, X.; Xu, J.; Li, C.; Su, K.-P.; et al. Active smoking, sleep quality and cerebrospinal fluid biomarkers of neuroinflammation. Brain, Behav. Immun. 2020, 89, 623–627. [Google Scholar] [CrossRef] [PubMed]
- Peters, E.N.; Fucito, L.M.; Novosad, C.; Toll, B.A.; O'Malley, S.S. Effect of night smoking, sleep disturbance, and their co-occurrence on smoking outcomes. Psychol. Addict. Behav. 2011, 25, 312–319. [Google Scholar] [CrossRef]
- Woo, D.H.; Park, M.; Jang, S.-Y.; Park, S.; Jang, S.-I. Association between smoking status and subjective quality of sleep in the South Korean population: a cross-sectional study. Sleep Breath. 2022, 27, 1–8. [Google Scholar] [CrossRef]
- Hwang, J.H.; Park, S.-W. The relationship between poor sleep quality measured by the Pittsburgh Sleep Quality Index and smoking status according to sex and age: an analysis of the 2018 Korean Community Health Survey. Epidemiology Heal. 2022, 44, e2022022. [Google Scholar] [CrossRef] [PubMed]
- Al-Mshari, A.; AlSheikh, M.H.; Latif, R.; Mumtaz, S.; Albaker, W.; Al-Hariri, M. Impact of smoking intensities on sleep quality in young Saudi males: a comparative study. J. Med. Life 2023, 15, 1392–1396. [Google Scholar] [CrossRef] [PubMed]
- Li, H.; Liu, Y.; Xing, L.; Yang, X.; Xu, J.; Ren, Q.; Su, K.-P.; Lu, Y.; Wang, F. Association of Cigarette Smoking with Sleep Disturbance and Neurotransmitters in Cerebrospinal Fluid. Nat. Sci. Sleep 2020, 12, 801–808. [Google Scholar] [CrossRef] [PubMed]
- Bellatorre, A.; Choi, K.; Lewin, D.; Haynie, D.; Simons-Morton, B. Relationships Between Smoking and Sleep Problems in Black and White Adolescents. Sleep 2016, 40. [Google Scholar] [CrossRef] [PubMed]
- Sahlin, C.; Franklin, K.A.; Stenlund, H.; Lindberg, E. Sleep in women: Normal values for sleep stages and position and the effect of age, obesity, sleep apnea, smoking, alcohol and hypertension. Sleep Med. 2009, 10, 1025–1030. [Google Scholar] [CrossRef] [PubMed]
- McNamara, J.P.; Wang, J.; Holiday, D.B.; Warren, J.Y.; Paradoa, M.; Balkhi, A.M.; Fernandez-Baca, J.; McCrae, C.S. Sleep disturbances associated with cigarette smoking. Psychol. Heal. Med. 2013, 19, 410–419. [Google Scholar] [CrossRef] [PubMed]
- Mak, K.-K.; Ho, S.-Y.; Thomas, G.N.; Lo, W.-S.; Cheuk, D.K.-L.; Lai, Y.-K.; Lam, T.-H. Smoking and sleep disorders in Chinese adolescents. Sleep Med. 2010, 11, 268–273. [Google Scholar] [CrossRef] [PubMed]
- Mehari, A.; Weir, N.A.; Gillum, R.F. Gender and the Association of Smoking with Sleep Quantity and Quality in American Adults. Women Heal. 2014, 54, 1–14. [Google Scholar] [CrossRef]
- Merianos, A.L.; Mahabee-Gittens, E.M.; Hill, M.J.; Olaniyan, A.C.; Smith, M.L.; Choi, K. Electronic cigarette use and cigarette smoking associated with inadequate sleep duration among U.S. young adults. Prev. Med. 2023, 175, 107712. [Google Scholar] [CrossRef]
- Sujarwoto, S. Sleep Disturbance in Indonesia: How Much Does Smoking Contribute? Behav. Sleep Med. 2019, 18, 760–773. [Google Scholar] [CrossRef]
- AlRyalat, S.A.; Kussad, S.; El Khatib, O.; Hamad, I.; Al-Tanjy, A.; Alshnneikat, M.; AbuMahfouz, B. Assessing the effect of nicotine dose in cigarette smoking on sleep quality. Sleep Breath. 2021, 25, 1319–1324. [Google Scholar] [CrossRef] [PubMed]
- Nasri, O.; Pouragha, H.; Baigi, V.; Shalyari, N.; Yunesian, M. Quality of life and sleep disorders in Tehran Employees Cohort (TEC); Association with secondhand smoking and wealth index. J. Environ. Heal. Sci. Eng. 2021, 19, 1473–1481. [Google Scholar] [CrossRef] [PubMed]
- Al Banna, H.; Brazendale, K.; Hamiduzzaman, M.; Ahinkorah, B.O.; Abid, M.T.; Rifat, M.A.; Sultana, M.S.; Tetteh, J.K.; Kundu, S.; Shekhar, S.R.; et al. Exposure to secondhand smoke is associated with poor sleep quality among non-smoking university students in Bangladesh: a cross-sectional survey. Sci. Rep. 2023, 13, 1–8. [Google Scholar] [CrossRef]
- Nakata, A.; Takahashi, M.; Haratani, T.; Ikeda, T.; Hojou, M.; Fujioka, Y.; Araki, S. Association of active and passive smoking with sleep disturbances and short sleep duration among Japanese working population. Int. J. Behav. Med. 2008, 15, 81–91. [Google Scholar] [CrossRef] [PubMed]
- Sabanayagam, C.; Shankar, A. The association between active smoking, smokeless tobacco, second-hand smoke exposure and insufficient sleep. Sleep Med. 2011, 12, 7–11. [Google Scholar] [CrossRef]
- Bilsky, S.A.; Feldner, M.T.; Knapp, A.A.; Babson, K.A.; Leen-Feldner, E.W. The interaction between anxiety sensitivity and cigarette smoking level in relation to sleep onset latency among adolescent cigarette smokers. J. Adolesc. 2016, 51, 123–132. [Google Scholar] [CrossRef] [PubMed]
- Bar-Zeev, Y.; Shauly-Aharonov, M.; Neumark, Y.; Hirshoren, N. Changes in Smoking Behavior, Stress, and Sleep Duration Among Israeli Hospital Workers During the COVID-19 Pandemic: A Cross-sectional Study. Nicotine Tob. Res. 2022, 25, 274–281. [Google Scholar] [CrossRef] [PubMed]
- Patterson, F.; Malone, S.K.; Lozano, A.; Grandner, M.A.; Hanlon, A.L. Smoking, Screen-Based Sedentary Behavior, and Diet Associated with Habitual Sleep Duration and Chronotype: Data from the UK Biobank. Ann. Behav. Med. 2016, 50, 715–726. [Google Scholar] [CrossRef] [PubMed]
- Parkes, K. Age, smoking, and negative affectivity as predictors of sleep patterns among shiftworkers in two environments. J. Occup. Heal. Psychol. 2002, 7, 156–173. [Google Scholar] [CrossRef]
- Otsuka, Y.; Takeshima, O.; Itani, O.; Matsumoto, Y.; Kaneita, Y. Associations among Alcohol Drinking, Smoking, and Nonrestorative Sleep: A Population-Based Study in Japan. Clocks Sleep 2022, 4, 595–606. [Google Scholar] [CrossRef]
- Hattatoğlu, D.G.; Aydin, .; Yildiz, B.P. Does smoking impair sleep hygiene? Arq. de Neuro-Psiquiatria 2021, 79, 1123–1128. [Google Scholar] [CrossRef]
- Oh, S.; Kim, S.; Sung, E.; Kim, C.-H.; Kang, J.-H.; Shin, H.; Cho, I.Y. The association between cotinine-measured smoking intensity and sleep quality. Tob. Induc. Dis. 2022, 20, 1–11. [Google Scholar] [CrossRef]
- Zhou, B.; Ma, Y.; Wei, F.; Zhang, L.; Chen, X.; Peng, S.; Xiong, F.; Peng, X.; NiZam, B.; Zou, Y.; et al. Association of active/passive smoking and urinary 1-hydroxypyrene with poor sleep quality: A cross-sectional survey among Chinese male enterprise workers. Tob. Induc. Dis. 2018, 16, 23. [Google Scholar] [CrossRef]
- Gibson, M.; Munafò, M.R.; E Taylor, A.; Treur, J.L. Evidence for Genetic Correlations and Bidirectional, Causal Effects Between Smoking and Sleep Behaviors. Nicotine Tob. Res. 2018, 21, 731–738. [Google Scholar] [CrossRef]
- Metse, A.P.; Clinton-McHarg, T.; Skinner, E.; Yogaraj, Y.; Colyvas, K.; Bowman, J. Associations between Suboptimal Sleep and Smoking, Poor Nutrition, Harmful Alcohol Consumption and Inadequate Physical Activity (‘SNAP Risks’): A Comparison of People with and without a Mental Health Condition in an Australian Community Survey. Int. J. Environ. Res. Public Heal. 2021, 18, 5946. [Google Scholar] [CrossRef]
- Riera-Sampol, A.; Rodas, L.; Martínez, S.; Moir, H.J.; Tauler, P. Caffeine Intake among Undergraduate Students: Sex Differences, Sources, Motivations, and Associations with Smoking Status and Self-Reported Sleep Quality. Nutrients 2022, 14, 1661. [Google Scholar] [CrossRef] [PubMed]
- Leger, D.; Andler, R.; Richard, J.; Nguyen-Thanh, V.; Collin, O.; Chennaoui, M.; Metlaine, A. Sleep, substance misuse and addictions: a nationwide observational survey on smoking, alcohol, cannabis and sleep in 12,637 adults. J. Sleep Res. 2022, 31, e13553. [Google Scholar] [CrossRef] [PubMed]
- Hussain, J.; Ling, L.; Alonzo, R.T.; Rodrigues, R.; Nicholson, K.; Stranges, S.; Anderson, K.K. Associations between sleep patterns, smoking, and alcohol use among older adults in Canada: Insights from the Canadian Longitudinal Study on Aging (CLSA). Addict. Behav. 2022, 132, 107345. [Google Scholar] [CrossRef] [PubMed]
- Palmer, C.; Harrison, G.; Hiorns, R. Association between smoking and drinking and sleep duration. Ann. Hum. Biol. 1980, 7, 103–107. [Google Scholar] [CrossRef]
- Bahammam, A.S.; Manzar, M.; Salahuddin, M.; Alamri, M.; Maru, T.T.; Pandi-Perumal, S.R. Poor sleep in concurrent users of alcohol, khat, and tobacco smoking in community-dwelling Ethiopian adults. Ann. Thorac. Med. 2018, 13, 220–225. [Google Scholar] [CrossRef]
- Masood, S.; Cappelli, C.; Li, Y.; Tanenbaum, H.; Chou, C.-P.; Spruijt-Metz, D.; Palmer, P.H.; Johnson, C.A.; Xie, B. Cigarette smoking is associated with unhealthy patterns of food consumption, physical activity, sleep impairment, and alcohol drinking in Chinese male adults. Int. J. Public Heal. 2015, 60, 891–899. [Google Scholar] [CrossRef] [PubMed]
- Chang, L.-Y.; Chang, H.-Y.; Wu, W.-C.; Lin, L.N.; Wu, C.-C.; Yen, L.-L. Dual Trajectories of Sleep Duration and Cigarette Smoking during Adolescence: Relation to Subsequent Internalizing Problems. J. Abnorm. Child Psychol. 2018, 46, 1651–1663. [Google Scholar] [CrossRef] [PubMed]
- Sabatier, T.; Kousignian, I.; Gomajee, R.; Barry, K.; Melchior, M.; Mary-Krause, M. Association between Sleep Disturbances During Childhood and Smoking Trajectories During Adulthood: The Longitudinal TEMPO Cohort Study. Behav. Sleep Med. 2022, 21, 556–569. [Google Scholar] [CrossRef] [PubMed]
- Oshri, A.; Kogan, S.; Liu, S.; Sweet, L.; Mackillop, J. Pathways Linking Adverse Childhood Experiences to Cigarette Smoking Among Young Black Men: a Prospective Analysis of the Role of Sleep Problems and Delayed Reward Discounting. Ann. Behav. Med. 2017, 51, 890–898. [Google Scholar] [CrossRef]
- Patterson, F.; Grandner, M.A.; Lozano, A.; Satti, A.; Ma, G. Transitioning from adequate to inadequate sleep duration associated with higher smoking rate and greater nicotine dependence in a population sample. Addict. Behav. 2018, 77, 47–50. [Google Scholar] [CrossRef] [PubMed]
- Hamidovic, A.; de Wit, H. Sleep deprivation increases cigarette smoking. Pharmacol. Biochem. Behav. 2009, 93, 263–269. [Google Scholar] [CrossRef] [PubMed]
- Kageyama, T.; Kobayashi, T.; Nishikido, N.; Oga, J.; Kawashima, M. Associations of Sleep Problems and Recent Life Events with Smoking Behaviors among Female Staff Nurses in Japanese Hospitals. Ind. Heal. 2005, 43, 133–141. [Google Scholar] [CrossRef] [PubMed]
- Nair, U.S.; Haynes, P.; Collins, B.N. Baseline sleep quality is a significant predictor of quit-day smoking self-efficacy among low-income treatment-seeking smokers. J. Heal. Psychol. 2017, 24, 1484–1493. [Google Scholar] [CrossRef] [PubMed]
- Chen, H.; Bo, Q.-G.; Jia, C.-X.; Liu, X. Sleep Problems in Relation to Smoking and Alcohol Use in Chinese Adolescents. J. Nerv. Ment. Dis. 2017, 205, 353–360. [Google Scholar] [CrossRef]
- Fillo, J.; Alfano, C.A.; Paulus, D.J.; Smits, J.A.; Davis, M.L.; Rosenfield, D.; Marcus, B.H.; Church, T.S.; Powers, M.B.; Otto, M.W.; et al. Emotion dysregulation explains relations between sleep disturbance and smoking quit-related cognition and behavior. Addict. Behav. 2016, 57, 6–12. [Google Scholar] [CrossRef]
- Kim, K.S.; Kim, J.H.; Park, S.Y.; Won, H.-R.; Lee, H.-J.; Yang, H.S.; Kim, H.J. Smoking Induces Oropharyngeal Narrowing and Increases the Severity of Obstructive Sleep Apnea Syndrome. J. Clin. Sleep Med. 2012, 8, 367–374. [Google Scholar] [CrossRef]
- Dülger, S.; Çapkur, .; Gençay, S.; Özmen, S.; Solmaz, F.; Dikiş, ..; Yıldız, T. The Relationship Between Nasal Mucociliary Clearance Time and the Degree of Smoking Dependence in Smokers with Obstructive Sleep Apnea Syndrome. Adv. Respir. Med. 2021, 89, 353–358. [Google Scholar] [CrossRef]
- Virkkula, P.; Bachour, A.; Hytönen, M.; Malmberg, H.; Salmi, T.; Maasilta, P. Patient- and Bed Partner-Reported Symptoms, Smoking, and Nasal Resistance in Sleep-Disordered Breathing. Chest 2005, 128, 2176–2182. [Google Scholar] [CrossRef]
- Jang, Y.S.; Nerobkova, N.; Hurh, K.; Park, E.-C.; Shin, J. Association between smoking and obstructive sleep apnea based on the STOP-Bang index. Sci. Rep. 2023, 13, 1–10. [Google Scholar] [CrossRef]
- Zhang, Q.; Yang, Z.-W.; He, Q.-Y.; Xing, Z.-L.; Pang, G.-F.; Wu, R.-Q.; Yang, L.-Y.; Sun, L.-X.; Han, F.; Wang, Y.; et al. [Epidemiologic study on the relationship between smoking and sleep apnea/hypopnea syndrome]. . 2007, 28, 841–3. [Google Scholar]
- Wetter, D.W.; Young, T.B.; Bidwell, T.R.; Badr, M.S.; Palta, M. Smoking as a risk factor for sleep-disordered breathing. 1994, 154, 2219–24. [Google Scholar] [CrossRef]
- Kashyap, R.; Hock, L.M.; Bowman, T.J. Higher Prevalence of Smoking in Patients Diagnosed as Having Obstructive Sleep Apnea. Sleep Breath. 2001, 5, 167–172. [Google Scholar] [CrossRef]
- Cohen, O.; Strizich, G.M.; Ramos, A.R.; Zee, P.C.; Reid, K.J.; Mani, V.; Rapoport, D.M.; Redline, S.; Kaplan, R.C.; Shah, N.A. Sex Differences in the Association Between Smoking and Sleep-Disordered Breathing in the Hispanic Community Health Study/Study of Latinos. Chest 2019, 156, 944–953. [Google Scholar] [CrossRef] [PubMed]
- Esen, A.D.; Akpinar, M. Relevance of obstructive sleep apnea and smoking: Obstructive sleep apnea and smoking. Fam. Pr. 2020, 38, 180–185. [Google Scholar] [CrossRef] [PubMed]
- Oțelea, M.R.; Trenchea, M.; Rașcu, A.; Antoniu, S.; Zugravu, C.; Busnatu, .; Simionescu, A.A.; Arghir, O.C. Smoking Obstructive Sleep Apnea: Arguments for a Distinctive Phenotype and a Personalized Intervention. J. Pers. Med. 2022, 12, 293. [Google Scholar] [CrossRef] [PubMed]
- Varol, Y.; Anar, C.; Tuzel, O.E.; Guclu, S.Z.; Ucar, Z.Z. The impact of active and former smoking on the severity of obstructive sleep apnea. Sleep Breath. 2015, 19, 1279–1284. [Google Scholar] [CrossRef] [PubMed]
- Bielicki, P.; Trojnar, A.; Sobieraj, P.; Wąsik, M. Smoking Status in Relation to Obstructive Sleep Apnea Severity (OSA) And Cardiovascular Comorbidity in Patients with Newly Diagnosed OSA. Adv. Respir. Med. 2019, 87, 103–109. [Google Scholar] [CrossRef] [PubMed]
- Boussoffara, L.; Boudawara, N.; Sakka, M.; Knani, J. Tabagisme et sévérité du syndrome d’apnées hypopnées obstructives du sommeil. Rev. des Mal. Respir. 2013, 30, 38–43. [Google Scholar] [CrossRef] [PubMed]
- Porebska, I.; Kosacka, M.; Choła, J.; Gładka, A.; Wnek, P.; Brzecka, A. [Smoking among patients with obstructive sleep apnea syndrome--preliminary report]. . 2014, 37, 265–8. [Google Scholar] [PubMed]
- Shao, C.; Qi, H.; Fang, Q.; Tu, J.; Li, Q.; Wang, L. Smoking history and its relationship with comorbidities in patients with obstructive sleep apnea. Tob. Induc. Dis. 2020, 18, 56. [Google Scholar] [CrossRef] [PubMed]
- Mauries, S.; Bertrand, L.; Frija-Masson, J.; Benzaquen, H.; Kalamarides, S.; Sauvage, K.; Lejoyeux, M.; D’ortho, M.-P.; Geoffroy, P.A. Effects of smoking on sleep architecture and ventilatory parameters including apneas: Results of the Tab-OSA study. Sleep Med. X 2023, 6. [Google Scholar] [CrossRef] [PubMed]
- Wang, X.; Li, W.; Zhou, J.; Wei, Z.; Li, X.; Xu, J.; Zhang, F.; Wang, W. Smoking and sleep apnea duration mediated the sex difference in daytime sleepiness in OSA patients. Sleep Breath. 2021, 25, 289–297. [Google Scholar] [CrossRef] [PubMed]
- Casasola, G.G.; Tashkin, D.P.; Álvarez-Sala, J.L.; Marques, J.A.; Sánchez-Alarcos, J.M.F.; Espinós, D. Cigarette Smoking Behavior and Respiratory Alterations During Sleep in a Healthy Population. Sleep Breath. 2002, 6, 19–24. [Google Scholar] [CrossRef] [PubMed]
- Conway, S.; Roizenblatt, S.; Palombini, L.; Castro, L.; Bittencourt, L.; Silva, R.; Tufik, S. Effect of smoking habits on sleep. Braz. J. Med Biol. Res. 2008, 41, 722–727. [Google Scholar] [CrossRef]
- Hoflstein, V. Relationship between smoking and sleep apnea in clinic population. Sleep. 2002 Aug 1;25(5):519-24.
- Ben Amar, J.; Ben Mansour, A.; Zaibi, H.; Ben Safta, B.; Dhahri, B.; Aouina, H. Impact of smoking on the severity of Obstructive Sleep Apnea Hypopnea Syndrome. . 2018, 96, 477–482. [Google Scholar]
- Suzgun, M.A.; Kabeloglu, V.; Senel, G.B.; Karadeniz, D. Smoking Disturbs the Beneficial Effects of Continuous Positive Airway Pressure Therapy on Leptin Level in Obstructive Sleep Apnea. J. Obes. Metab. Syndr. 2023, 32, 338–345. [Google Scholar] [CrossRef] [PubMed]
- 华, .; 红, .; 建, .; 建, .; 华, .; 玉, . 吸烟对OSA患者术后糖脂代谢及睡眠结构的影响. 2021, 35, 146–151. [CrossRef]
- Yang, Y.; Wu, J.; Li, S.; Yu, W.; Zhu, H.; Wang, Y.; Li, Y. Smoking, Coffee Consumption, Alcohol Intake, and Obstructive Sleep Apnea: A Mendelian Randomization Study. Curr. Neurovascular Res. 2023, 20, 280–289. [Google Scholar] [CrossRef] [PubMed]
- Ilgin, V.E.; Yayla, A.; Ozlu, Z.K.; Ozlu, I.; Toraman, R.L.; Toraman, M.M. Pain, Sleep Disturbance and Smoking Among Patients with Covid-19 Presenting to the Emergency Department. Florence Nightingale J. Nurs. 2022, 31, 48–55. [Google Scholar] [CrossRef]
- Stipelman, B.A.; Augustson, E.; McNeel, T. The relationship among smoking, sleep, and chronic rheumatic conditions commonly associated with pain in the national health interview survey. J. Behav. Med. 2012, 36, 539–548. [Google Scholar] [CrossRef] [PubMed]
- Fucito, L.M.; Redeker, N.S.; Ball, S.A.; Toll, B.A.; Ikomi, J.T.; Carroll, K.M. Integrating a Behavioural Sleep Intervention into Smoking Cessation Treatment for Smokers with Insomnia: A Randomised Pilot Study. J. Smok. Cessat. 2013, 9, 31–38. [Google Scholar] [CrossRef] [PubMed]
- Riedel, B.W.; Durrence, H.H.; Lichstein, K.L.; Taylor, D.J.; Bush, A.J. The Relation Between Smoking and Sleep: The Influence of Smoking Level, Health, and Psychological Variables. Behav. Sleep Med. 2004, 2, 63–78. [Google Scholar] [CrossRef] [PubMed]
- Kazi, S.E.; Mohammed, J.M.M.; Schenck, C.H. Sleepwalking, sleep-related eating disorder and sleep-related smoking successfully treated with topiramate: a case report. Sleep Sci. 2022, 15, 370–373. [Google Scholar] [CrossRef] [PubMed]
- O’callaghan, F.; O’callaghan, M.; Scott, J.G.; Najman, J.; Al Mamun, A. Effect of maternal smoking in pregnancy and childhood on child and adolescent sleep outcomes to 21 years: a birth cohort study. BMC Pediatr. 2019, 19, 70. [Google Scholar] [CrossRef] [PubMed]
- Yahia, N.; Brown, C.; Potter, S.; Szymanski, H.; Smith, K.; Pringle, L.; Herman, C.; Uribe, M.; Fu, Z.; Chung, M.; et al. Night eating syndrome and its association with weight status, physical activity, eating habits, smoking status, and sleep patterns among college students. Eat. Weight. Disord. - Stud. Anorexia, Bulim. Obes. 2017, 22, 421–433. [Google Scholar] [CrossRef]
- Kaneita, Y.; Ohida, T.; Takemura, S.; Sone, T.; Suzuki, K.; Miyake, T.; Yokoyama, E.; Umeda, T. Relation of smoking and drinking to sleep disturbance among Japanese pregnant women. Prev. Med. 2005, 41, 877–882. [Google Scholar] [CrossRef] [PubMed]
- Ahlberg, J.; Lobbezoo, F.; Hublin, C.; Piirtola, M.; Kaprio, J. Smoking cessation is not associated with a decline in reported sleep bruxism in middle-aged Finnish twins: Data revisited. J. Oral Rehabilitation 2023, 51, 117–118. [Google Scholar] [CrossRef] [PubMed]
- Prosise, G.L.; Bonnet, M.H.; Berry, R.B.; Dickel, M.J. Effects of Abstinence From Smoking on Sleep and Daytime Sleepiness. Chest 1994, 105, 1136–1141. [Google Scholar] [CrossRef] [PubMed]
- Pataka, A.; Frantzidis, C.; Kalamaras, G.; Gkivogkli, P.; Kotoulas, S.; Nday, C.; Chriskos, P.; Karagianni, M.; Styliadis, C.; Paraskevopoulos, E.; et al. Varenicline administration for smoking cessation may reduce apnea hypopnea index in sleep apnea patients. Sleep Med. 2021, 88, 87–89. [Google Scholar] [CrossRef] [PubMed]
- Staner, L.; Luthringer, R.; Dupont, C.; Aubin, H.; Lagrue, G. Sleep effects of a 24-h versus a 16-h nicotine patch: A polysomnographic study during smoking cessation. Sleep Med. 2006, 7, 147–154. [Google Scholar] [CrossRef] [PubMed]
- Sawnani, H.; Jackson, T.; Murphy, T.; Beckerman, R.; Simakajornboon, N. The Effect of Maternal Smoking on Respiratory and Arousal Patterns in Preterm Infants during Sleep. Am. J. Respir. Crit. Care Med. 2004, 169, 733–738. [Google Scholar] [CrossRef] [PubMed]
- Cohen, A.; Colodner, R.; Masalha, R.; Haimov, I. The Relationship Between Tobacco Smoking, Cortisol Secretion, and Sleep Continuity. Subst. Use Misuse 2019, 54, 1705–1714. [Google Scholar] [CrossRef] [PubMed]
- Zhang, L.; Samet, J.; Caffo, B.; Punjabi, N.M. Cigarette Smoking and Nocturnal Sleep Architecture. Am. J. Epidemiology 2006, 164, 529–537. [Google Scholar] [CrossRef] [PubMed]
- Aubin, H.; Luthringer, R.; Demazières, A.; Dupont, C.; Lagrue, G. Comparison of the effects of a 24-hour nicotine patch and a 16-hour nicotine patch on smoking urges and sleep. Nicotine Tob. Res. 2006, 8, 193–201. [Google Scholar] [CrossRef]
- Salin-Pascual, R.J. Relationship between mood improvement and sleep changes with acute nicotine administration in non-smoking major depressed patients. . 2002, 54, 36–40. [Google Scholar]
- Stéphan-Blanchard, E.; Telliez, F.; Léké, A.; Djeddi, D.; Bach, V.; Libert, J.-P.; Chardon, K. The Influence of In Utero Exposure to Smoking on Sleep Patterns in Preterm Neonates. Sleep 2008, 31, 1683–1689. [Google Scholar] [CrossRef] [PubMed]
- Djeddi, D.; Stephan-Blanchard, E.; Léké, A.; Ammari, M.; Delanaud, S.; Lemaire-Hurtel, A.-S.; Bach, V.; Telliez, F. Effects of Smoking Exposure in Infants on Gastroesophageal Reflux as a Function of the Sleep–Wakefulness State. J. Pediatr. 2018, 201, 147–153. [Google Scholar] [CrossRef] [PubMed]
- Aldahash, F.D.; Alasmari, S.A.; Alnomsi, S.J.; Alshehri, A.M.; Alharthi, N.F.; Aloufi, A.A.H.; Al Atawi, M.S.; Alotaibi, A.A.; Mirghani, H.O. Relationship of body mass index to sleep duration, and current smoking among medical students in Tabuk City, Saudi Arabia. Electron. Physician 2018, 10, 7273–7278. [Google Scholar] [CrossRef] [PubMed]
- Aksu, K.; Güven, S.F.; Aksu, F.; Ciftci, B.; Ciftci, T.U.; Aksaray, S.; Şipit, T.; Peker, Y. Obstructive Sleep Apnoea, Cigarette Smoking and Plasma Orexin-A in a Sleep Clinic Cohort. J. Int. Med Res. 2009, 37, 331–340. [Google Scholar] [CrossRef] [PubMed]
- Li, L.; Gong, S.; Xu, C.; Zhou, J.Y.; Wang, K.-S. Sleep duration and smoking are associated with coronary heart disease among US adults with type 2 diabetes: Gender differences. Diabetes Res. Clin. Pr. 2016, 124, 93–101. [Google Scholar] [CrossRef] [PubMed]
- Donovan, L.M.; Feemster, L.C.; Billings, M.E.; Spece, L.J.; Griffith, M.F.; Rise, P.J.; Parsons, E.C.; Palen, B.N.; O'Hearn, D.J.; Redline, S.; et al. Risk of Cardiovascular Disease Related to Smoking Is Greater Among Women With Sleep-Disordered Breathing. J. Clin. Sleep Med. 2018, 14, 1929–1935. [Google Scholar] [CrossRef] [PubMed]
- Lavie, L.; Lavie, P. Smoking interacts with sleep apnea to increase cardiovascular risk. Sleep Med. 2007, 9, 247–253. [Google Scholar] [CrossRef]
- Costa Filho, A.M.; Mambrini, J.V.M.; Malta, D.C.; Lima-Costa, M.F.; Peixoto, S.V. Contribution of chronic diseases to the prevalence of disability in basic and instrumental activities of daily living in elderly Brazilians: the National Health Survey (2013). Cad. Saúde Pública 2018, 34, e00204016. [Google Scholar] [CrossRef] [PubMed]
- Blazejová, K.; Sonka, K.; Skodová, Z.; Nevsímalová, S. [Prevalence of obesity, hypertension and smoking in patients with the sleep apnea syndrome--comparison with the Czech population]. . 2000, 139, 339–42. [Google Scholar]
- Özkan, E.; Celik, Y.; Yucel-Lindberg, T.; Peker, Y. Current Smoking Determines the Levels of Circulating MPO and MMP-9 in Adults with Coronary Artery Disease and Obstructive Sleep Apnea. J. Clin. Med. 2023, 12, 4053. [Google Scholar] [CrossRef]
- Lui, M.M.S.; Mak, J.C.W.; Lai, A.Y.K.; Hui, C.K.M.; Lam, J.C.M.; Lam, D.C.L.; Ip, M.S.M. The Impact of Obstructive Sleep Apnea and Tobacco Smoking on Endothelial Function. Respiration 2016, 91, 124–131. [Google Scholar] [CrossRef] [PubMed]
- Javaheri, S.; Shukla, R.; Wexler, L. Association of Smoking, Sleep Apnea, and Plasma Alkalosis With Nocturnal Ventricular Arrhythmias in Men With Systolic Heart Failure. Chest 2012, 141, 1449–1456. [Google Scholar] [CrossRef] [PubMed]
- Wada, K.; Mizuguchi, Y.; Wada, Y.; Ohno, Y.; Iino, Y. Hyperlipidaemia, lack of sleep and smoking as risk factors for proteinuria among high altitude mountain trekkers. Nephrology 2006, 11, 131–136. [Google Scholar] [CrossRef] [PubMed]
- Kirbas, G.; Abakay, A.; Topcu, F.; Kaplan, A.; Ünlu, M.; Peker, Y. Obstructive Sleep Apnoea, Cigarette Smoking and Serum Testosterone Levels in a Male Sleep Clinic Cohort. J. Int. Med Res. 2007, 35, 38–45. [Google Scholar] [CrossRef] [PubMed]
- Mikolasevic, I.; Domislovic, V.; Kanizaj, T.F.; Radic-Kristo, D.; Krznaric, Z.; Milovanovic, T.; Juric, T.; Klapan, M.; Skenderevic, N.; Delija, B.; et al. Relationship between coffee consumption, sleep duration and smoking status with elastographic parameters of liver steatosis and fibrosis; controlled attenuation parameter and liver stiffness measurements. Int. J. Clin. Pract. 2020, 75, e13770. [Google Scholar] [CrossRef]
- Custodio, L.; Carlson, C.R.; Upton, B.; Okeson, J.P.; Harrison, A.L.; de Leeuw, R. The Impact of Cigarette Smoking on Sleep Quality of Patients with Masticatory Myofascial Pain. J. Oral Facial Pain Headache 2015, 29, 15–23. [Google Scholar] [CrossRef]
- Patterson, F.; Connick, E.; Brewer, B.; Grandner, M.A. HIV status and sleep disturbance in college students and relationship with smoking. Sleep Heal. 2019, 5, 395–400. [Google Scholar] [CrossRef]
- Kokubun, K.; Pineda, J.C.D.; Yamakawa, Y. Unhealthy lifestyles and brain condition: Examining the relations of BMI, living alone, alcohol intake, short sleep, smoking, and lack of exercise with gray matter volume. PLOS ONE 2021, 16, e0255285. [Google Scholar] [CrossRef]
- Ni Lin, Y.; Na Zhou, L.; Zhang, X.J.; Li, Q.Y.; Wang, Q.; Xu, H.J. Combined effect of obstructive sleep apnea and chronic smoking on cognitive impairment. Sleep Breath. 2015, 20, 51–59. [Google Scholar] [CrossRef]
- Nakamura, M.; Aoki, N.; Nakashima, T.; Hoshino, T.; Yokoyama, T.; Morioka, S.; Kawamura, T.; Tanaka, H.; Hashimoto, T.; Ohno, Y.; et al. Smoking, Alcohol, Sleep and Risk of Idiopathic Sudden Deafness: A Case-Control Study Using Pooled Controls. J. Epidemiology 2001, 11, 81–86. [Google Scholar] [CrossRef]
- Hahad, O.; Beutel, M.; Gilan, D.A.; Michal, M.; Schulz, A.; Pfeiffer, N.; König, J.; Lackner, K.; Wild, P.; Daiber, A.; et al. The association of smoking and smoking cessation with prevalent and incident symptoms of depression, anxiety, and sleep disturbance in the general population. J. Affect. Disord. 2022, 313, 100–109. [Google Scholar] [CrossRef] [PubMed]
- Miadich, S.A.; Everhart, R.S.; Heron, K.E.; Cobb, C.O. Medication use, sleep, and caregiver smoking status among urban children with asthma. J. Asthma 2017, 55, 588–595. [Google Scholar] [CrossRef]
- Mat, D. .; Firat, S.; Aksu, K.; Aksu, F.; Duyar, S.. Obstructive sleep apnea is a determinant of asthma control independent of smoking, reflux, and rhinitis. Allergy Asthma Proc. 2021, 42, e25–e29. [Google Scholar] [CrossRef]
- Yu, L.; Liu, L.; Xiang, Y.; Wang, F.; Zhou, F.; Huang, S.; Zheng, C.; Ye, C.; Zhou, W.; Yin, G.; et al. XRCC5/6 polymorphisms and their interactions with smoking, alcohol consumption, and sleep satisfaction in breast cancer risk: A Chinese multi-center study. Cancer Med. 2021, 10, 2752–2762. [Google Scholar] [CrossRef] [PubMed]
- Teni, M.T.; Loux, T.; Kuhlmann, A.S. Racial disparity in gestational diabetes mellitus and the association with sleep-disordered breathing and smoking cigarettes: a cross-sectional study. J. Matern. Neonatal Med. 2022, 35, 10601–10607. [Google Scholar] [CrossRef] [PubMed]
- Ohida, T.; Kaneita, Y.; Osaki, Y.; Harano, S.; Tanihata, T.; Takemura, S.; Wada, K.; Kanda, H.; Hayashi, K.; Uchiyama, M. Is Passive Smoking Associated With Sleep Disturbance Among Pregnant Women? Sleep 2007, 30, 1155–1161. [Google Scholar] [CrossRef] [PubMed]
- Stone, K.C. Postpartum Behavioral Sleep Intervention for Smoking Relapse Prevention: A Pilot Trial. Matern. Child Heal. J. 2023, 27, 272–285. [Google Scholar] [CrossRef] [PubMed]
- Hannan, K.E.; Smith, R.A.; Barfield, W.D.; Hwang, S.S. Association between Neonatal Intensive Care Unit Admission and Supine Sleep Positioning, Breastfeeding, and Postnatal Smoking among Mothers of Late Preterm Infants. J. Pediatr. 2020, 227, 114–120. [Google Scholar] [CrossRef] [PubMed]
- Horne, R.S.C.; Ferens, D.; Watts, A.-M.; Vitkovic, J.; Lacey, B.; Andrew, S.; Cranage, S.M.; Chau, B.; Greaves, R.; Adamson, T.M. Effects of maternal tobacco smoking, sleeping position, and sleep state on arousal in healthy term infants. Arch. Dis. Child. - Fetal Neonatal Ed. 2002, 87, 100F–105. [Google Scholar] [CrossRef]
- Nelson, E.; Taylor, B. International Child Care Practices Study: infant sleep position and parental smoking. Early Hum. Dev. 2001, 64, 7–20. [Google Scholar] [CrossRef]
- E Anderson, M.; Johnson, D.C.; A Batal, H. Sudden Infant Death Syndrome and prenatal maternal smoking: rising attributed risk in the Back to Sleepera. BMC Med. 2005, 3, 4–4. [Google Scholar] [CrossRef] [PubMed]
- Tirosh, E.; Libon, D.; Bader, D. The effect of maternal smoking during pregnancy on sleep respiratory and arousal patterns in neonates. . 1996, 16, 435–8. [Google Scholar] [PubMed]
- Peltier, M.R.; Lee, J.; Ma, P.; Businelle, M.S.; Kendzor, D.E. The influence of sleep quality on smoking cessation in socioeconomically disadvantaged adults. Addict. Behav. 2017, 66, 7–12. [Google Scholar] [CrossRef] [PubMed]
- Rapp, K.; Buechele, G.; Weiland, S.K. Sleep duration and smoking cessation in student nurses. Addict. Behav. 2007, 32, 1505–1510. [Google Scholar] [CrossRef] [PubMed]
- Farris, S.G.; Matsko, S.V.; Uebelacker, L.A.; Brown, R.A.; Price, L.H.; Abrantes, A.M. Anxiety sensitivity and daily cigarette smoking in relation to sleep disturbances in treatment-seeking smokers. Cogn. Behav. Ther. 2019, 49, 137–148. [Google Scholar] [CrossRef] [PubMed]
- Arzi, A.; Holtzman, Y.; Samnon, P.; Eshel, N.; Harel, E.; Sobel, N. Olfactory Aversive Conditioning during Sleep Reduces Cigarette-Smoking Behavior. J. Neurosci. 2014, 34, 15382–15393. [Google Scholar] [CrossRef]
- Okun, M.L.; Levine, M.D.; Houck, P.; Perkins, K.A.; Marcus, M.D. Subjective sleep disturbance during a smoking cessation program: Associations with relapse. Addict. Behav. 2011, 36, 861–864. [Google Scholar] [CrossRef] [PubMed]
- Ashare, R.L.; Lerman, C.; Tyndale, R.F.; Hawk, L.W.; George, T.P.; Cinciripini, P.; Schnoll, R.A. Sleep Disturbance During Smoking Cessation: Withdrawal or Side Effect of Treatment? J. Smok. Cessat. 2016, 12, 63–70. [Google Scholar] [CrossRef]
- Wolter, T.D.; Hauri, P.J.; Schroeder, D.R.; Wisbey, J.A.; Croghan, I.T.; Offord, K.P.; Dale, L.C.; Hurt, R.D. Effects of 24-hr nicotine replacement on sleep and daytime activity during smoking cessation. Prev. Med. 1996, 25, 601–610. [Google Scholar] [CrossRef]

Disclaimer/Publisher’s Note: The statements, opinions and data contained in all publications are solely those of the individual author(s) and contributor(s) and not of MDPI and/or the editor(s). MDPI and/or the editor(s) disclaim responsibility for any injury to people or property resulting from any ideas, methods, instructions or products referred to in the content. |
© 2024 by the authors. Licensee MDPI, Basel, Switzerland. This article is an open access article distributed under the terms and conditions of the Creative Commons Attribution (CC BY) license (http://creativecommons.org/licenses/by/4.0/).
