Submitted:
14 June 2024
Posted:
17 June 2024
You are already at the latest version
Abstract
Keywords:
1. Introduction
2. Related Work
2.1. HT Applications
2.2. Ontology Approaches
3. Methods
3.1. HTH Application Description
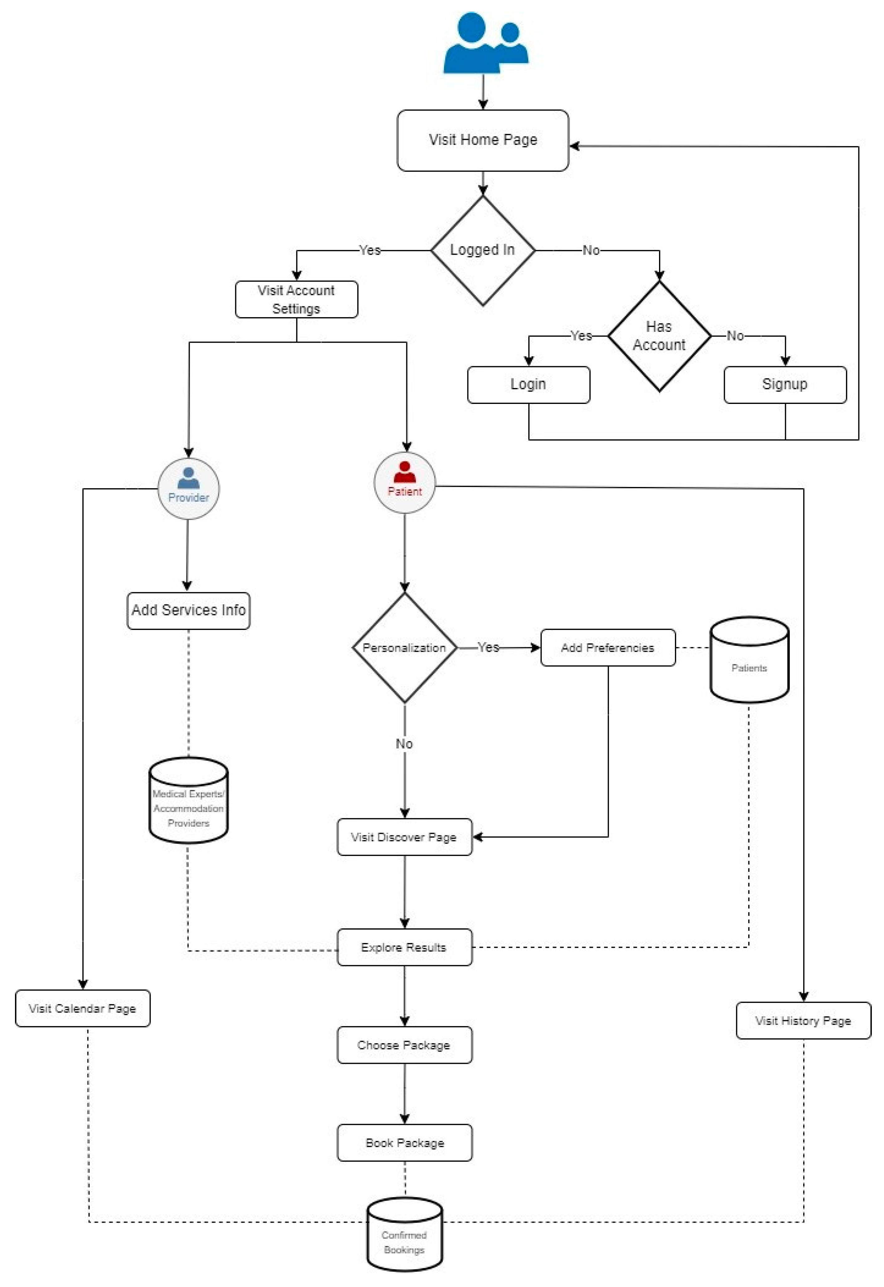
3.1.1. User Roles
- User role: Health Tourism Patients (HTPs).
- 2.
- User role: Medical Experts (MEs).
- 3.
- User role: Accommodation Providers (APs).
3.1.2. Usage Workflow
3.1.3. Technologies
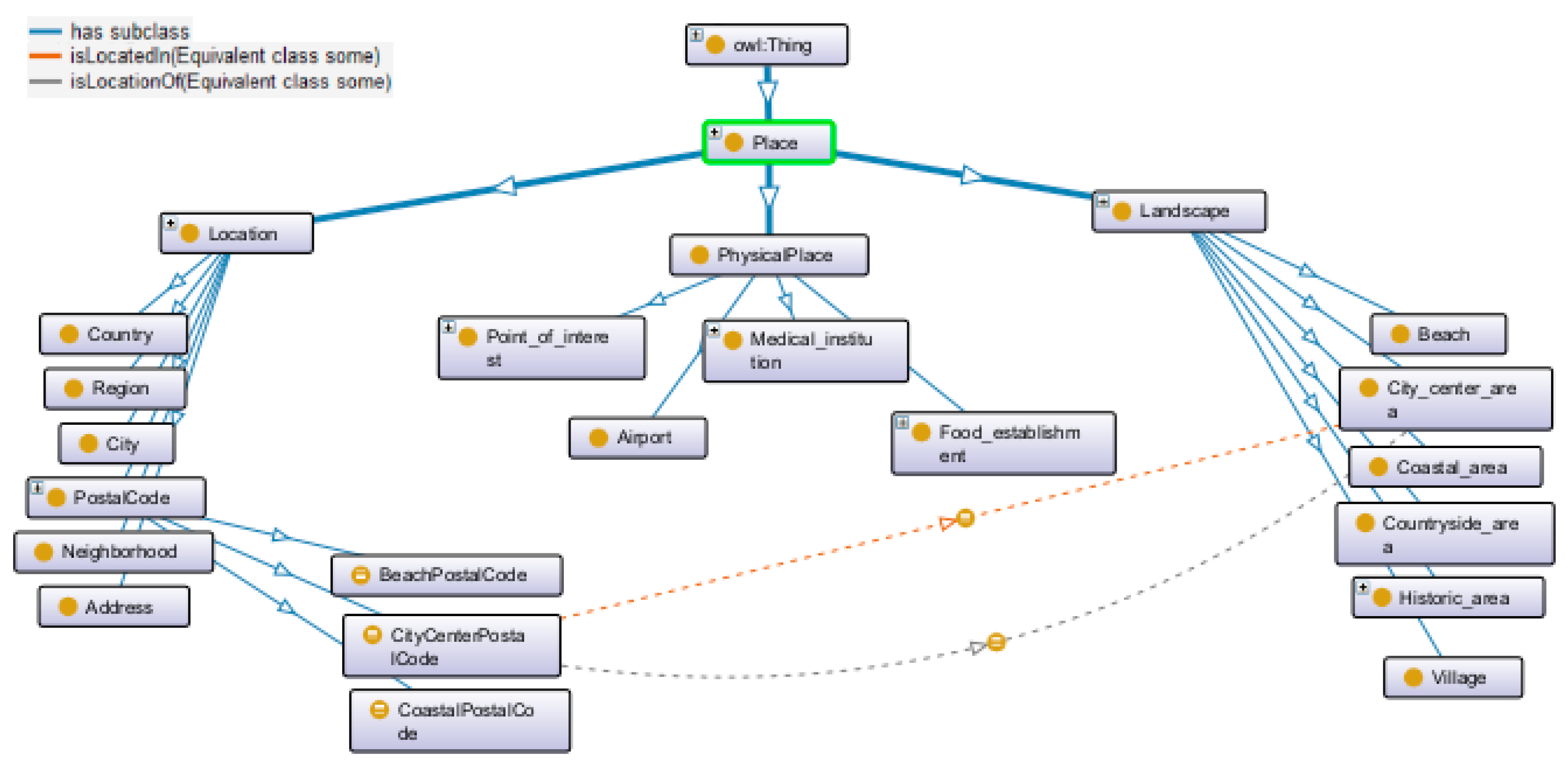
3.2. HTH Ontology
3.3. HTH Packages
3.3.1. SPARQL
3.3.2. Pairing
4. Evaluation
4.1. User Survey
4.2. Results
- HT.
- 2.
- HT packages.
- 3.
- HT applications.
- 4.
- Application experience.
- 5.
- Usability evaluation.
- 6.
- Qualitative analysis.
5. Discussion
5. Conclusions
Author Contributions
Funding
Informed Consent Statement
Data Availability Statement
Acknowledgments
Conflicts of Interest
Abbreviations
| HT | Health Tourism |
| HTH | Health Tourism Hub |
| HTP | Health Tourism Patient |
| ME | Medical Expert |
| AP | Accommodation Provider |
| OWL | Web Ontology Language |
| RDF | Resource Description Framework |
| SPARQL | SPARQL Protocol and RDF Query Language |
| NN | Nearest Neighbor |
| RAD | Rapid Application Development |
| JS | JavaScript |
| CSS | Cascading Style Sheets |
| HTML | HyperText Markup Language |
| MVT | Model-View-Template |
| SUS | System Usability Scale |
| 1 | health-tourism.com |
| 2 | MedicalTourism.com |
| 3 | healthmedicaltourismitaly.com |
| 4 | placidway.com |
| 5 | irhto.com |
| 6 | tripadvisor.com |
| 7 | hotels.com |
| 8 | rapidapi.com |
| 9 | doctoranytime.gr |
References
- Connell, J. Contemporary Medical Tourism: Conceptualisation, Culture and Commodification. Tour Manag 2013, 34, 1–13. [Google Scholar] [CrossRef]
- Kucukusta, D.; Hudson, S.; DeMicco, F.J. Medical Tourism: Strategies for Quality Patient/Guest Experiences. Journal of Hospitality and Tourism Insights 2019, 2, 221–223. [Google Scholar] [CrossRef]
- Why Patients Travel and What Holds Them Back: A Deep Dive into the Medical Tourism Decision-Making Process; 2024.
- Hopkins, L.; Labonté, R.; Runnels, V.; Packer, C. Medical Tourism Today: What Is the State of Existing Knowledge? J Public Health Policy 2010, 31, 185–198. [Google Scholar] [CrossRef] [PubMed]
- Horowitz, M.D.; Rosensweig, J.A.; Jones, C.A. Medical Tourism: Globalization of the Healthcare Marketplace. MedGenMed 2007, 9, 33. [Google Scholar] [PubMed]
- Kangas, B. Hope from Abroad in the International Medical Travel of Yemeni Patients. Anthropol Med 2007, 14, 293–305. [Google Scholar] [CrossRef] [PubMed]
- Letunovska, N.; Kwilinski, A.; Kaminska, B. Scientific Research In The Health Tourism Market: A Systematic Literature Review. Health Economics and Management Review 2020, 1, 8–19. [Google Scholar] [CrossRef]
- Savchuk, V.; Lozynska, O.; Kunanets, N.; Pasichnyk, V. Medical Tourism Information Support System. In Proceedings of the 2019 IEEE 2nd Ukraine Conference on Electrical and Computer Engineering (UKRCON); IEEE, July 2019; pp. 924–927. [Google Scholar]
- Zhong, L.; Deng, B.; Morrison, A.M.; Coca-Stefaniak, J.A.; Yang, L. Medical, Health and Wellness Tourism Research—A Review of the Literature (1970–2020) and Research Agenda. Int J Environ Res Public Health 2021, 18, 10875. [Google Scholar] [CrossRef]
- Mohamad, W.N.; Omar, A.; Haron, M.S. The Moderating Effect of Medical Travel Facilitators in Medical Tourism. Procedia Soc Behav Sci 2012, 65, 358–363. [Google Scholar] [CrossRef]
- Health-Tourism.Com - a Trusted Marketplace for Medical Tourism. Available online: https://www.health-tourism.com/ (accessed on 5 October 2023).
- MedicalTourism.Com. Available online: https://www.medicaltourism.com/ (accessed on 5 October 2023).
- HEALTH & MEDICAL TOURISM IN ITALY. Available online: http://www.healthmedicaltourismitaly.com/ (accessed on 6 October 2023).
- PlacidWay. Available online: https://www.placidway.com/ (accessed on 16 October 2023).
- Iran Health Tourism Organizer (IRHTO). Available online: https://irhto.com/ (accessed on 5 October 2023).
- Rodríguez, B.; Molina, J.; Pérez, F.; Caballero, R. Interactive Design of Personalised Tourism Routes. Tour Manag 2012, 33, 926–940. [Google Scholar] [CrossRef]
- Zhu, C.; Hu, J.Q.; Wang, F.; Xu, Y.; Cao, R. On the Tour Planning Problem. Ann Oper Res 2012, 192, 67–86. [Google Scholar] [CrossRef]
- Zheng, W.; Liao, Z. Using a Heuristic Approach to Design Personalized Tour Routes for Heterogeneous Tourist Groups. Tour Manag 2019, 72, 313–325. [Google Scholar] [CrossRef]
- Taye, M.M. Understanding Semantic Web and Ontologies: Theory and Applications; 2010; Vol. 2.
- Ile, F.L.; Țigu, G. Medical Tourism Market Trends - an Exploratory Research. Proceedings of the International Conference on Business Excellence 2017, 11, 1111–1121. [Google Scholar] [CrossRef]
- Sarkar, S.K.; Sarkar, P.K. Use of Internet Applications & Tools by Health Tourism Agents in Malaysia: An Exploratory Study. In Information and Communication Technologies in Tourism 2010; Springer Vienna: Vienna, 2010; pp. 63–74.
- Muangna, U.; Netramai, C. Social Network for Thailand Medical Tourism. In Proceedings of the The 6th 2013 Biomedical Engineering International Conference; IEEE, October 2013; pp. 1–5. [Google Scholar]
- R, D.M.; V, P.; J, J. AyurTourism. In Proceedings of the Proceedings of the 20th International Conference on Distributed Computing and Networking; ACM: New York, NY, USA, 4 January 2019; pp. 492–495. [Google Scholar]
- Wongkit, M.; McKercher, B. Toward a Typology of Medical Tourists: A Case Study of Thailand. Tour Manag 2013, 38, 4–12. [Google Scholar] [CrossRef]
- Lamy, J.-B. Owlready: Ontology-Oriented Programming in Python with Automatic Classification and High Level Constructs for Biomedical Ontologies. Artif Intell Med 2017, 80, 11–28. [Google Scholar] [CrossRef] [PubMed]
- Prantner, K.; Ding, Y.; Luger, M.; Yan, Z.; Herzog, C. TOURISM ONTOLOGY AND SEMANTIC MANAGEMENT SYSTEM: STATE-OF-THE-ARTS ANALYSIS.
- Kanellopoulos, D.N. The Advent of Semantic Web in Tourism Information Systems. 2005. [Google Scholar]
- Mathur, A.; Shastry, A. A SURVEY ON EXISTING TOURISM ONTOLOGIES.
- Konopka, B.M. Biomedical Ontologies—A Review. Biocybern Biomed Eng 2015, 35, 75–86. [Google Scholar] [CrossRef]
- Janchai, W.; Bouras, A.; Siddoo, V. An Ontology Model for Medical Tourism Supply Chain Knowledge Representation; Vol. 13;
- Frikha, M.; Mhiri, M.; Zarai, M.; Gargouri, F. Using TMT Ontology in Trust Based Medical Tourism Recommender System. In Proceedings of the 2016 IEEE/ACS 13th International Conference of Computer Systems and Applications (AICCSA); IEEE, November 2016; pp. 1–8. [Google Scholar]
- Chantrapornchai, C.; Choksuchat, C. Ontology Construction and Application in Practice Case Study of Health Tourism in Thailand. Springerplus 2016, 5. [Google Scholar] [CrossRef]
- Spoladore, D.; Pessot, E.; Bischof, M.; Hartl, A.; Sacco, M. Collaborative Design Approach for the Development of an Ontology-Based Decision Support System in Health Tourism. In; 2021; pp. 632–639.
- Tripadvisor. Available online: https://tripadvisor.mediaroom.com/us-about-us (accessed on 18 October 2023).
- RapidAPI RapidAPI. Available online: https://rapidapi.com/company/ (accessed on 15 October 2023).
- OpenStreetMap contributors OpenStreetMap. 2023.
- doctoranytime Doctoranytime. Available online: https://www.doctoranytime.gr/press (accessed on 18 October 2023).
- Saabith, A.L.S.; Fareez, M.; Vinothraj, T. PYTHON CURRENT TREND APPLICATIONS-AN OVERVIEW POPULAR WEB DEVELOPMENT FRAMEWORKS IN PYTHON. International Journal of Advance Engineering and Research Development 2019, 6. [Google Scholar]
- Python What Is Python? Executive Summary.
- Django Why Django?
- Django The Django Template Language.
- Bechhofer, S.; Van Harmelen, F.; Handler, J.; Horrocks, I.; McGuinness, D.L.; Stein, L.A.; Patel-Schneider, P.F. OWL Web Ontology Language Reference. W3C recommendation 2004, 10, 1–53. [Google Scholar]
- Musen, M.A. The Protégé Project. AI Matters 2015, 1, 4–12. [Google Scholar] [CrossRef] [PubMed]
- Apache Jena Apache Software Foundation. Available online: https://jena.apache.org/ (accessed on 12 April 2024).
- Eclipse RDF4J. Available online: https://rdf4j.org/ (accessed on 20 April 2024).
- OpenLink Software Virtuoso.
- Ontotext Ontotext GraphDB. Available online: https://www.ontotext.com/products/graphdb/ (accessed on 20 April 2024).
- Franz Inc. AllegroGraph Python API Reference. 2018.
- Glimm, B.; Horrocks, I.; Motik, B.; Stoilos, G.; Wang, Z. HermiT: An OWL 2 Reasoner. J Autom Reason 2014, 53, 245–269. [Google Scholar] [CrossRef]
- Pérez, J.; Arenas, M.; Gutierrez, C. Semantics and Complexity of SPARQL. ACM Transactions on Database Systems 2009, 34. [Google Scholar] [CrossRef]
- Taunk, K.; De, S.; Verma, S.; Swetapadma, A. A Brief Review of Nearest Neighbor Algorithm for Learning and Classification. In Proceedings of the 2019 International Conference on Intelligent Computing and Control Systems (ICCS); IEEE, May 2019; pp. 1255–1260. [Google Scholar]
- Brooke, J. SUS: A Retrospective; 2013; Vol. 8;
- Enderwick, P.; Nagar, S. The Competitive Challenge of Emerging Markets: The Case of Medical Tourism. International Journal of Emerging Markets 2011, 6, 329–350. [Google Scholar] [CrossRef]


























| Questions/Statements | Purpose |
|---|---|
| Demographics | Segmentation |
| HT | General perceptions, motivations, concerns |
| HT packages | Preferences and needs |
| HT applications | Willingness to use such applications |
| Questions/Statements | Purpose |
|---|---|
| Experience | Feedback on the application experience |
| System Usability Score | Measure the usability |
Disclaimer/Publisher’s Note: The statements, opinions and data contained in all publications are solely those of the individual author(s) and contributor(s) and not of MDPI and/or the editor(s). MDPI and/or the editor(s) disclaim responsibility for any injury to people or property resulting from any ideas, methods, instructions or products referred to in the content. |
© 2024 by the authors. Licensee MDPI, Basel, Switzerland. This article is an open access article distributed under the terms and conditions of the Creative Commons Attribution (CC BY) license (http://creativecommons.org/licenses/by/4.0/).
