Submitted:
14 June 2024
Posted:
17 June 2024
You are already at the latest version
Abstract
Keywords:
1). Introduction
- Environmental Factors: these include geographical attributes, climate variations, and urban versus rural settings, which can affect lifestyle, stress levels, and access to mental health resources.
- Social Factors: social determinants such as education, employment, family dynamics, and cultural norms play significant roles in shaping mental health outcomes. In Italy, the variation in social structures from region to region provides a rich study ground for analysing these effects.
- Governance Factors: public policies, healthcare infrastructure, and regional governance also dictate how mental health services are distributed and how effectively they can address regional needs.
2). Econometric models for estimating the value of the mental health index in the context of the ESG model
2.1). Mental Health Index and E-Environment
- CDR: the complex relationship between consecutive days without rain and mental health indices is not straightforward and varies across different demographic groups and regional climates. Research into this topic provides insights that are nuanced and variable, indicating that the impact of weather patterns on mental health can depend heavily on several factors. One significant study conducted in Western Australia observed the mental health-related emergency department presentations among residents of the Wheat Belt region from 2002 to 2017. The study utilized average daily rainfall as a measure of drought conditions and explored the associations based on various spatial aggregations of underlying data at multiple temporal windows. The findings were mixed but generally indicated a small positive association between mental health issues and increased rainfall during the summer months, with a rate ratio increase up to 1.05 per 0.5 mm of daily rainfall. Conversely, during winter months, the rate ratios could go as low as 0.96 per 0.5 mm of daily rainfall, suggesting a slight negative effect of increased rainfall on mental health (Yap et al., 2021). Another pivotal study explored the impact of early life exposure to above-average levels of rainfall on adult mental health. This study, which did not find significant effects from prenatal rainfall exposure, revealed that postnatal positive rainfall shocks could decrease average mental health scores significantly by 15 percent and increase the likelihood of depression by 5 percent. Notably, these effects were confined predominantly to females, indicating a gender-specific sensitivity to early environmental conditions (Pasha et al., 2018). These studies underscore the complexity of the relationship between rainfall and mental health. The variability in findings across different studies and the inconsistent results reported even within single studies suggest that while there is an association, it is likely influenced by a range of other factors including geographic location, demographic characteristics (such as age and gender), and possibly other environmental and socio-economic conditions. For instance, the impact of rainfall on mental health could be moderated by factors such as the individual's ability to access community resources, personal resilience, and the overall climate of the region. Moreover, it is crucial to consider the psychological and physical aspects that might connect rainfall and mental health. For example, prolonged periods without rain can lead to drought conditions, which have been associated with increased stress and anxiety in agricultural communities due to economic pressures. Conversely, excessive rainfall can lead to disruptions in daily life and even traumatic events such as flooding, which can have immediate and long-lasting psychological impacts (Figure 1).
- PERL: the hypothesis that mental health indices might improve among populations exposed to the risk of landslides seems counterintuitive, as exposure to such risks typically increases stress and anxiety levels. However, considering this in a different light reveals complex socio-psychological dynamics that might underlie unexpected improvements in certain mental health metrics under these circumstances. In regions prone to natural disasters like landslides, there can be enhanced community resilience and social cohesion. Communities often strengthen social networks and support systems to prepare for and respond to disasters. This increased social cohesion can lead to improved community mental health, as individuals feel more supported and less isolated in the face of adversity (Aldrich and Meyer, 2015). Exposure to risks doesn't always result in negative outcomes. In some cases, individuals and communities experience what is known as post-traumatic growth, where people develop psychological resilience and report positive changes following adversity. Such growth often includes improved relationships, a greater appreciation for life, increased personal strength, and recognition of new possibilities (Tedeschi and Calhoun 2004). Communities repeatedly exposed to landslide risks often develop robust disaster preparedness programs, which can include psychological training and community drills that improve the population's readiness and reduce anxiety about potential events. Knowing there are measures in place to manage and mitigate these risks can alleviate mental stress associated with uncertainty (Paton et al. 2005). Areas frequently facing landslide risks often receive more attention and support from government and non-governmental organizations in terms of mental health services and infrastructure improvements. This heightened level of support can lead to better mental health care availability and potentially better mental health outcomes (Norris et al. 2008). While at first glance, it might seem paradoxical that mental health indices could improve in populations at risk of landslides, a deeper exploration reveals that the mechanisms of community resilience, post-traumatic growth, enhanced preparedness, and increased support could play crucial roles in this dynamic (Figure 2).
- SWAC: the notion that mental health could improve in environments with soil waterproofing from artificial cover is not straightforward. However, exploring this requires a broader understanding of urban development, green infrastructure, and their psychological impacts. Urban areas with effective soil waterproofing often incorporate engineered green spaces, such as parks and gardens, that contribute to mental well-being. Research has shown that access to green spaces in urban environments can reduce stress, enhance mood, and improve overall mental health (Hartig, et al. 2014). These spaces not only offer aesthetic and recreational benefits but also provide a buffer against the psychological impacts of urban density. Soil waterproofing is often part of larger urban planning strategies that include the installation of green roofs and similar structures that can mitigate the urban heat island effect. These modifications can lead to improved urban air quality and lower temperatures, contributing to better mental health outcomes. Lower stress levels and reduced heat-related morbidity positively affect the psychological well-being of urban residents (Berardi et al. 2014). Areas with effective soil waterproofing are less susceptible to flooding, which can reduce the stress and anxiety related to flood risks. The psychological relief from living in environments protected from such natural disasters can not be overstated, as highlighted by research linking reduced exposure to natural disasters with better mental health outcomes (Lowe et al 2015). Urban environments that incorporate soil waterproofing in their infrastructure often have better-maintained public spaces that encourage social interaction and enhance community cohesion. Studies have demonstrated the role of social cohesion and a supportive social environment in promoting mental health (Jennings and Bamkole, 2019). While direct studies specifically linking soil waterproofing from artificial cover to mental health are limited, it's clear that the broader context in which these urban planning elements are implemented can have significant indirect benefits for mental health. These benefits arise from improved urban living conditions, including enhanced green spaces, reduced heat and pollution, lowered disaster risk, and improved social environments. Each of these factors is known to contribute positively to mental well-being in densely populated urban settings. Further research could help delineate more specific pathways through which soil waterproofing and related urban planning strategies directly impact mental health (Figure 3).
- CS: the result that mental health indices might improve in populations living near contaminated sites is quite counterintuitive, as exposure to pollution and contamination typically correlates with negative health outcomes, including psychological stress, anxiety, and depression. However, considering potential positive outcomes in this context might involve examining indirect effects and broader socio-economic interventions. Communities affected by environmental contamination often mobilize to demand action, leading to stronger community ties and a heightened sense of empowerment. This collective action, aimed at addressing and remedying environmental injustices, can enhance community cohesion and provide residents with a sense of purpose and control over their lives. Increased social capital and community efficacy can improve mental health outcomes (Pellow, 2000). Similar to communities experiencing natural disasters, communities facing environmental hazards might experience post-traumatic growth, where individuals find new strengths and develop greater community bonds in response to adversity. This growth often involves improved interpersonal relationships and a renewed appreciation for life, contributing to better mental health (Tedeschi and Calhoun, 2004). Areas recognized as contaminated often become the focus of public health campaigns and interventions, including mental health services. The increase in resources, healthcare provision, and attention from governmental and non-governmental organizations can lead to improvements in overall health outcomes, including mental health (Clougherty et al. 2010). Contaminated sites, once identified, may undergo remediation and economic revitalization, leading to job creation and improved local economic conditions. Economic stability and growth contribute significantly to mental well-being by reducing stress related to unemployment and financial insecurity (Gould and Lewis, 2017). While the direct association between living near contaminated sites and improved mental health is unlikely, indirect mechanisms through community action, resilience building, increased health interventions, and economic improvements might play roles in enhancing mental health under specific circumstances (Figure 4).
- CLD: concerns about landscape deterioration can significantly impact mental health for several reasons. These impacts are deeply rooted in how people perceive and interact with their environment. Landscape deterioration, whether through urban sprawl, industrial development, deforestation, or pollution, can lead to a loss of 'sense of place,' which is crucial for personal identity and belonging. When familiar and cherished environments are degraded, it can lead to feelings of loss and helplessness, impacting mental health negatively (Stedman, 2003). People can experience profound grief and mourning when they witness the destruction of natural landscapes and the environment. This “ecological grief” mirrors the feelings of loss associated with bereavement, where individuals mourn not only the loss of environmental beauty but also the associated biodiversity and the ecosystem services that these landscapes provided (Cunsolo and Ellis, 2018). Worry about landscape deterioration is often accompanied by anxiety about the future, especially concerning environmental sustainability and the world that future generations will inherit. This existential anxiety can lead to chronic stress, feelings of despair, and hopelessness, contributing to overall declines in mental health (Clayton, 2020). Natural landscapes often provide restorative benefits, offering individuals opportunities for stress recovery and psychological restoration. Deterioration of these landscapes reduces access to environments that support mental health through leisure and relaxation activities, ultimately impacting well-being (Hartig et al. 2014). Landscape deterioration can affect community health and social cohesion. As environments degrade, community structures often weaken, social ties are strained, and local residents may experience increased conflict over dwindling resources and spaces, further impacting mental health (Pfefferbaum and North, 2020). The degradation of landscapes leads to a complex interplay of emotional, psychological, and social effects that can severely impact mental health. The distress linked with landscape deterioration reflects broader concerns about environmental sustainability and personal well-being, necessitating comprehensive approaches to manage these psychological impacts effectively (Figure 5).
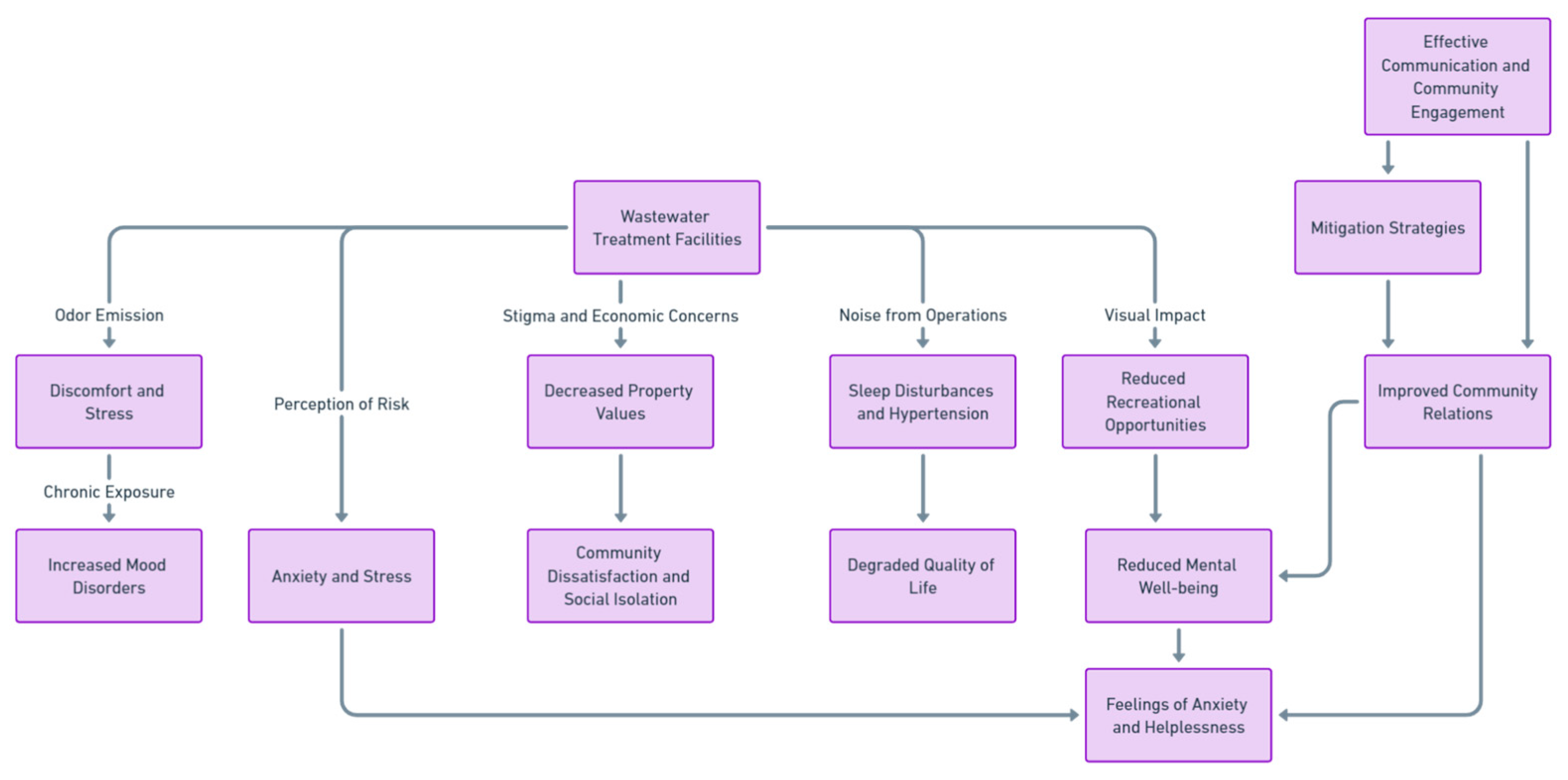
- WT: the relationship between wastewater treatment facilities and declining mental health indices is nuanced and multifaceted. While wastewater treatment plants are essential for public health and environmental protection, their presence and operations can have unintended negative psychological effects on nearby residents. One of the most immediate and noticeable impacts of wastewater treatment plants is the emission of odors, which can be significant and persistent. The presence of foul smells can lead to discomfort, stress, and annoyance among local residents. Chronic exposure to unpleasant odors has been linked to increased rates of mood disorders, stress-related illnesses, and overall declines in quality of life (Sucker et al. 2008). Even when actual health risks are managed and minimal, the perception of risk from living near a wastewater treatment plant can cause anxiety and stress. Concerns about potential chemical exposure, water contamination, and accidents can lead to persistent unease and fear, which are detrimental to mental health. The uncertainty and perceived lack of control over these environmental factors can exacerbate feelings of anxiety and helplessness (Elliot et al. 1993). Living near a wastewater treatment facility can carry a stigma that affects residents' self-esteem and community identity. There are also concerns about decreased property values, which can lead to economic stress and resentment. These social and economic pressures can contribute to community dissatisfaction, social isolation, and increased mental health disorders among residents (Smardon, 2006). Wastewater treatment plants can be sources of continuous noise from machinery and operational activities. Chronic noise exposure is a well-documented stressor that adversely affects mental health, leading to increased rates of sleep disturbances, hypertension, and aggressive behavior. The constant background noise can disrupt normal living conditions and degrade quality of life (Stansfeld and Matheson, 2003). The visual impact of wastewater treatment plants can also detract from the aesthetic value of the landscape, reducing opportunities for recreational and leisure activities that are important for mental well-being. The industrial appearance and restricted access to surrounding areas can diminish the use of natural resources for relaxation and stress relief (Kaplan and Kaplan, 1989). While wastewater treatment is crucial for environmental health, its associated impacts on local communities can be significant. These include odor, noise, visual blight, perceived health risks, and socio-economic factors, all of which can negatively affect mental health. Addressing these impacts requires effective communication, community engagement, and mitigation strategies to reduce nuisances and improve the relationship between wastewater facilities and community residents (Figure 6).
- CACC: concern about climate change can have profound impacts on mental health. As global awareness of climate change's effects grows, so too does the psychological burden on individuals and communities. Eco-anxiety, defined as a chronic fear of environmental doom, is a significant psychological response to climate change. Many people, especially younger generations, experience intense worry about the future of the planet—concerns about extreme weather events, loss of biodiversity, and future living conditions can lead to persistent stress and anxiety (Clayton et al. 2017). The global scale of climate change can make individuals feel helpless and insignificant. The perception that personal actions are too small to make a difference can lead to feelings of despair and nihilism, reducing proactive behavior and increasing feelings of depression (Bandura, 2000). Many individuals and communities mourn environmental losses that climate change has caused, such as the disappearance of species, coral reefs, and traditional landscapes. This sense of loss, often called ecological grief or solastalgia, reflects sadness and mourning over environmental changes that affect one's home and sense of identity (Cunsolo and Ellis, 2018). Climate change leads to more frequent and severe weather events like hurricanes, wildfires, and floods. These events can cause direct trauma and displacement, which are primary stressors. Additionally, they can lead to secondary stressors such as economic loss, increased conflicts, and community breakdown, all of which can negatively impact mental health (Fritze et al., 2008). The broader implications of climate change include potential disruptions to economies and livelihoods, especially in industries reliant on natural resources. Uncertainty about the future, concerns about job security, and increased social inequality can exacerbate stress and anxiety (Klinsky et al., 2017). The decrease in mental health indices due to climate change concerns is driven by a complex mix of direct and indirect factors. These include immediate anxieties about the impacts of climate change, the existential dread of environmental degradation, and the real socio-economic changes that threaten individuals' way of life (Figure 7).
2.2). Mental Health Index and S-Social
- NEET: typically, NEET status is associated with poorer mental health outcomes due to factors like social isolation, lack of daily structure, and economic stress. However, if data from Italian regions show that NEETs score higher on the mental health index, this suggests they experience less psychological distress compared to their peers involved in education, employment, or training. The role of family and community in Italy might provide stronger emotional and social support to NEETs, buffering against the negative psychological impacts of being out of work or school. The NEET category includes a wide range of individuals, from those actively seeking work to those who have chosen to take time out for personal reasons. This diversity could mean that some segments within the NEET population might not experience the same level of psychological distress as others. Regional differences in policies addressing unemployment and education might affect the well-being of NEETs. For instance, regions with more comprehensive social welfare systems or active labour market programs might help alleviate the stress associated with being NEET. Understanding the factors that contribute to a higher mental health index among NEETs could inform targeted interventions aimed at supporting mental health in this population. Policies designed to support NEETs should consider not only economic factors but also the psychological and social dimensions, promoting programs that integrate mental health support with education and employment services. This positive relationship challenges conventional assumptions about the mental health of NEETs and underscores the importance of considering regional and cultural contexts in understanding and addressing the needs of this population. Further detailed studies are required to unravel the complexities of this relationship and to formulate effective support mechanisms (Figure 8).
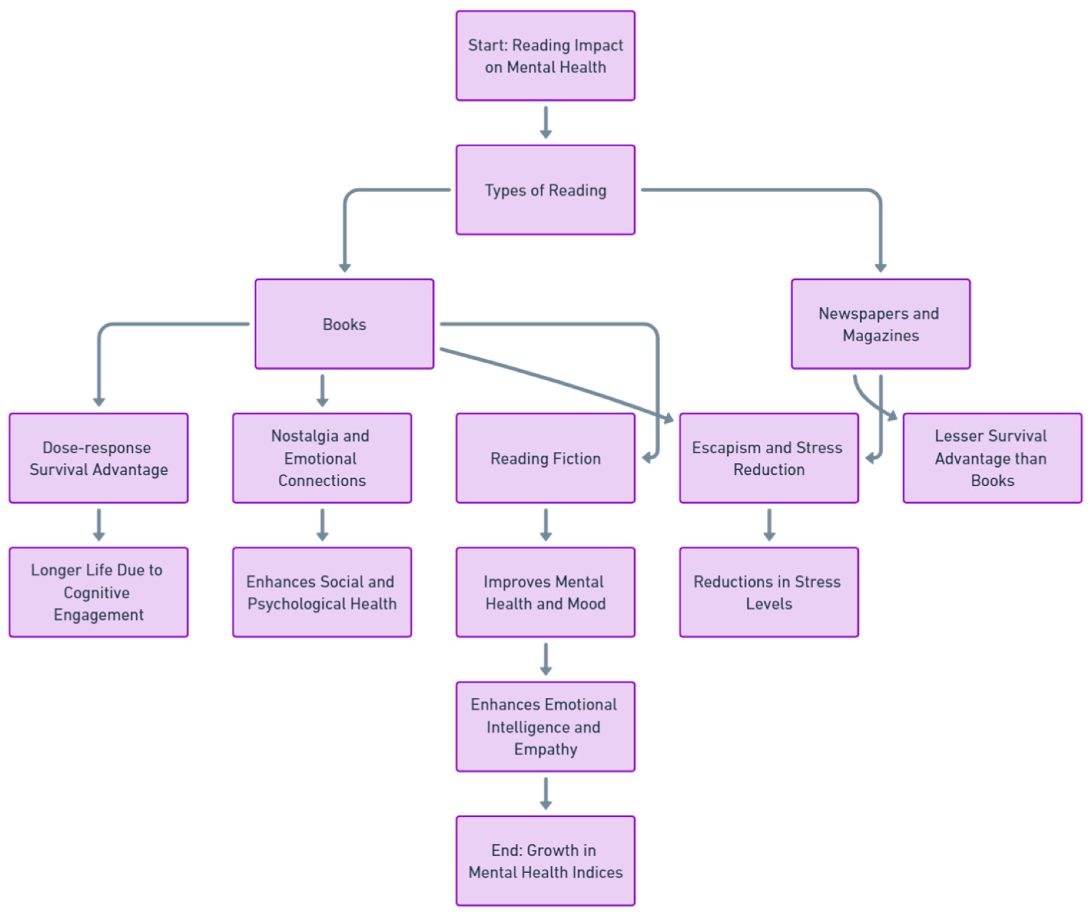
- RBN: reading books and newspapers can positively impact mental health in various ways. Several studies have examined the relationship between reading and psychological well-being, supporting the idea that engaging with written content can enhance mental health indices. A study found a dose-response survival advantage for book reading, suggesting that those who read books regularly had a significant survival advantage over those who did not, and this advantage was greater than that observed for reading newspapers or magazines. The cognitive engagement from reading books contributed to a longer life, potentially due to the mental stimulation and cognitive reserve built through reading (Bavishi et al. 2016). Another study discussed how nostalgia and emotional connections from re-reading favorite books can promote mental well-being and social connectedness. This study highlighted the emotional benefits and narrative transportation that re-reading familiar books can provide, suggesting that these activities can bolster one's social and psychological health by evoking nostalgia and enhancing social connectedness (Kneuer et al. 2022). Engaging with books and newspapers can serve as a form of escapism and stress reduction. Reading provides a temporary withdrawal from one's immediate environment or stresses, offering a refuge in the worlds or information within the pages. This can lead to reductions in stress levels, which is beneficial for mental health. Studies have shown that reading fiction can improve mental health and mood by allowing readers to experience empathy and gain insights into human behavior and emotions. Fiction provides a space for readers to explore complex emotional experiences and scenarios in a safe and controlled environment, which can enhance emotional intelligence and empathy (Carney & Robertson, 2022). These studies suggest that reading, whether books or newspapers, can be a valuable tool for improving mental health through cognitive engagement, emotional relief, and social connectivity. The act of reading not only entertains and informs but also has profound effects on mental well-being, supporting the observed growth in mental health indices associated with this activity (Figure 9).
- ERY: employment status is significantly associated with mental health outcomes. A study in Korea found that unemployed young adults reported higher rates of depressive mood and suicide ideation compared to their employed counterparts. This suggests that employment can play a critical role in enhancing mental well-being by providing structure, purpose, and social interaction, which are vital for psychological health (Nam et al., 2021). Research from the United States indicated that employment rates decrease with increasing severity of mental illness. Individuals with serious mental illness had significantly lower employment rates, which points to the challenges faced by those with more severe mental health issues in maintaining employment (Luciano & Meara, 2014). Unemployment has been shown to significantly increase the risk of mental health problems. Data from a study assessing emerging adults in 12 states revealed that unemployed individuals were about three times more likely to suffer from depression compared to those who were employed. This underscores the psychological impact of unemployment, highlighting the stress, loss of income, and reduced social contact that can exacerbate mental health problems (McGee & Thompson, 2015). Studies also indicate that the relationship between employment and mental health can vary by gender. Women, in particular, may experience different stressors or benefits from employment relative to men, affecting their mental health differently. This highlights the need to consider gender-specific approaches when addressing employment and mental health issues. These findings collectively suggest a positive relationship between employment and mental health, where employment tends to be associated with better mental health outcomes (Figure 10).
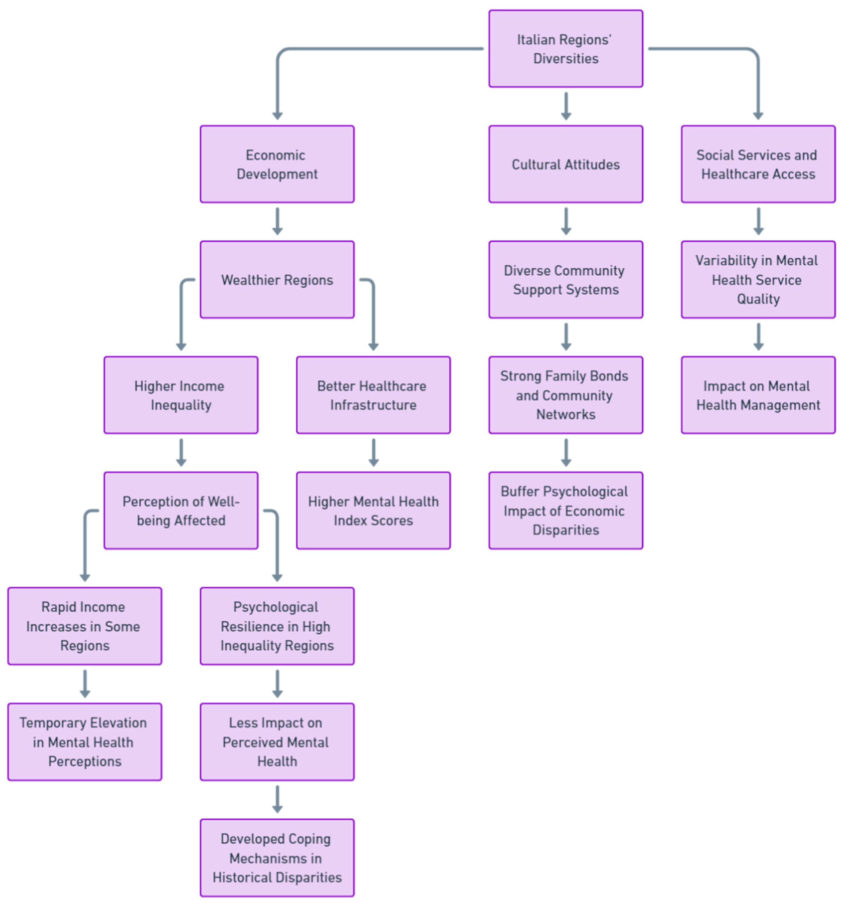
- NII: in Italy, regions vary significantly in terms of economic development, cultural attitudes, social services, and healthcare access. Wealthier regions, often with higher levels of income inequality, might also have better overall healthcare infrastructure, including mental health services. This could result in higher mental health index scores, reflecting better access to care and more resources for mental health management. Italian regions have diverse cultural backgrounds, which can influence community support systems and social capital differently. In some cases, regions with higher inequality might still possess strong family bonds and community networks that support mental health. These social structures could buffer the psychological impact of economic disparities. The way mental health index is measured might capture aspects of well-being that are less directly impacted by income disparities. The mental health index might reflect acute distress more than chronic socioeconomic stressors, or the population surveyed may perceive their well-being in ways that are not immediately impacted by financial inequality. Sometimes, a rise in income inequality is associated with economic growth or recovery phases where certain segments of the population might experience rapid increases in income, raising their perception of well-being faster than inequality can negatively impact it. In some Italian regions, recent economic improvements could temporarily elevate mental health perceptions. There could also be a psychological resilience factor at play, where individuals in regions with higher inequality have adapted to the disparities, with less impact on their perceived mental health than expected. This might be particularly true in regions with historical disparities where communities have developed coping mechanisms. Understanding these dynamics fully would require a deeper analysis of the specific socioeconomic, cultural, and healthcare factors at play in different Italian regions. Further research could explore whether these trends hold over time and how specific interventions could target mental health improvements particularly in regions with high inequality (Figure 11).
- SWFR: satisfaction with family relationships has a significant impact on the mental health index, influencing various dimensions of psychological well-being, including anxiety, depression, and overall emotional and psychological health. Research indicates that a positive family environment, characterized by open expression of feelings, support, and low conflict, is associated with higher life satisfaction and lower levels of depression and anxiety. Satisfaction with family relationships can buffer against psychological distress and contribute to higher scores on the mental health index (Liu, 2023). Another study explored psychological well-being across different family generations, finding that satisfaction with family and social relationships contributed significantly to mental health across the adult life span. This suggests that positive family dynamics are beneficial for mental health at all ages, reinforcing the importance of stable and supportive family relationships (Hitchcott et al., 2017). The interplay between family satisfaction, physical health, and mental health was examined, revealing that individuals who are satisfied with their family relationships often experience better physical health and higher life satisfaction, which in turn positively influences their mental health index (Fastame, 2020) (Figure 12).
- ILS: the relationship between mental health indices and inadequate literacy skills among third grade secondary school students often shows a negative correlation, where students with lower literacy skills tend to have poorer mental health outcomes. McLean and Connor (2015) indirectly relates to how depressive symptoms in teachers negatively impact classroom learning environments and student outcomes, including literacy. Lower literacy skills in students can be compounded by less effective educational support, contributing to stress and lower self-esteem, which negatively impacts mental health. Nobre et al. (2022) discuss the concept of psychological vulnerability, which can be exacerbated by academic struggles such as poor literacy skills. The inability to meet academic standards can increase stress, anxiety, and other mental health issues in adolescents (Nobre et al., 2022). Miles and Stipek (2006) shows how literacy achievement correlates with social behaviors, including negative behaviors when literacy skills are inadequate. Poor literacy achievement can lead to frustration and aggression, impacting mental health. Arnbak (2004) highlights how inadequate literacy can directly threaten educational achievement, with significant implications for self-perception and mental well-being. Students who consistently perform poorly in literacy may develop chronic stress and decreased self-esteem, contributing to a lower mental health index (Figure 13).
- EFJ: the negative relationship between the Mental Health Index and being employed in fixed-term jobs for at least 5 years can be attributed to several factors related to job insecurity and the psychological impact of non-permanent employment. Research shows that job insecurity, a common issue with long-term fixed-term employment, is consistently associated with poor mental health outcomes. The stress of uncertain job continuity can lead to increased anxiety, depression, and overall lower mental health indices. This effect is noted to be particularly strong in environments where fixed-term contracts are prevalent, leading to a significant level of job insecurity and stress among employees (Hünefeld & Köper, 2016) (Figure 14)
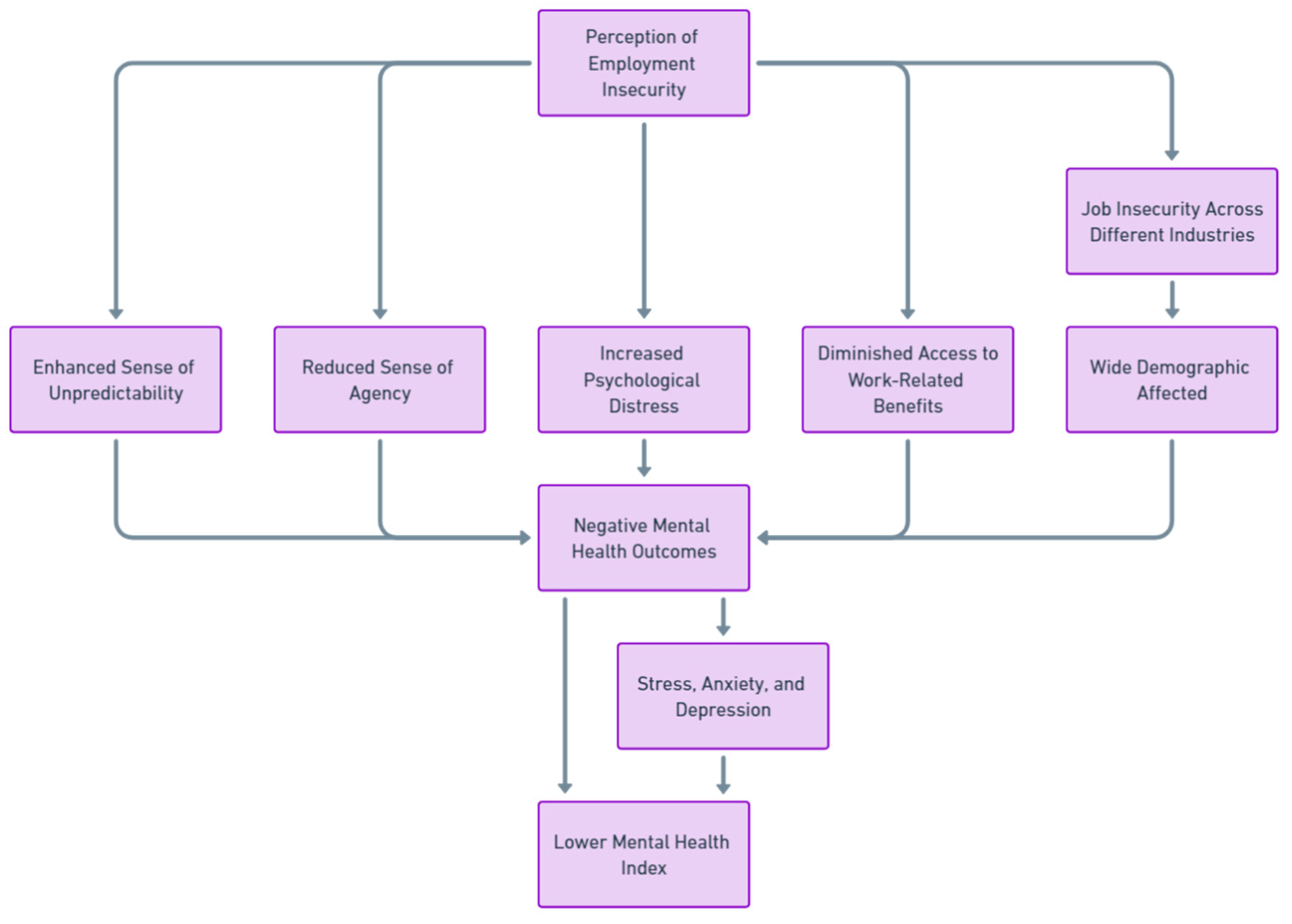
- POI: the negative relationship between the Mental Health Index and the perception of employment insecurity is a well-documented phenomenon that can have profound effects on employees' psychological well-being. This relationship is supported by research that highlights how the fear of job loss and the uncertainty associated with insecure employment can lead to a range of negative mental health outcomes. Russo and Terraneo (2020) found that job insecurity significantly worsens mental well-being by enhancing the worker’s sense of unpredictability and reducing their sense of agency. This study underscores that the psychological impact of job insecurity is a critical factor in mental health deterioration across both permanent and temporary workers, highlighting its pervasive effects regardless of employment status. Watson and Osberg (2018) indicate that job insecurity, both perceived and actual, is associated with increased psychological distress among Canadian workers. This study emphasizes that the stress of potential job loss is a significant predictor of mental health issues, affecting a wide demographic across different industries. Rajani et al. (2016) provide robust evidence that job insecurity leads to significant mental health declines, exacerbated by financial difficulties. Selenko and Batinic (2013) investigates how perceptions of job insecurity impact access to the psychological and financial benefits of employment. Their study concluded that perceived lack of job security not only affects mental health directly but also by diminishing access to work-related benefits which are crucial for psychological well-being. This research highlights the layered impacts of job insecurity, affecting both direct mental health outcomes and the broader employment benefits that support overall well-being. These studies collectively illustrate the profound impact of perceived job insecurity on mental health, showing that it can lead to stress, anxiety, and depression, thereby lowering the overall Mental Health Index among affected workers (Figure 15).
- HCO: the negative relationship between the Mental Health Index and housing cost overburden is supported by various studies that investigate the effects of housing affordability on mental health. High housing costs relative to income can lead to financial stress, which in turn has detrimental effects on mental health. Ghazali et al. (2021) focuses on the mental health conditions of low-income groups living in low-cost housing in Kuala Lumpur. It reveals that a significant percentage of residents experience depression, anxiety, and stress, which are exacerbated by the conditions of their living environment, highlighting the broader impact of housing affordability on mental health. The findings suggest that not just the cost, but also the quality of housing, significantly affects mental health outcomes. Singh et al. (2019) examines how unaffordable housing impacts mental health through financial hardship and reduced social support. It uses data from the Household, Income and Labour Dynamics in Australia Survey to show that increased housing costs significantly worsen mental health. This effect is particularly mediated by financial hardship, highlighting the stress and anxiety caused by high living costs. Bentley et al. (2011) focuses on the long-term effects of housing affordability stress on mental health, revealing that prolonged exposure to high housing costs negatively impacts mental health. It further illustrates that the impact varies by gender, with men showing a stronger dose-response relationship, underscoring the cumulative mental health impact of sustained high housing costs. Kavanagh et al. (2016) examines how housing tenure and affordability impact mental health following the acquisition of a disability. The findings suggest that secure and affordable housing can buffer against the mental health deterioration associated with disability acquisition, indicating the broader protective effects of affordable housing on mental health (Figure 16).
2.3). Mental Health Index and G-Governance
- DCP: research on the relationship between the Mental Health Index and the duration of civil proceedings indicates that prolonged legal disputes can have detrimental effects on mental health. Negative experiences and perceptions of civil hearings, such as feeling coerced or perceiving the process as unfair, are associated with worse mental health outcomes. Individuals who experienced civil hearings negatively showed lower interpersonal trust and a weaker therapeutic alliance with clinicians, which can impede mental health recovery (Donnelly et al., 2011). The stress associated with prolonged civil proceedings, especially those that involve mental health review tribunals, can lead to increased psychological distress. This is evident from research showing that participants in these tribunals often do not see improvements in their mental health, and the adversarial nature of the proceedings can exacerbate stress and anxiety (Myers, 1997). Prolonged civil proceedings can negatively affect mental health by creating stressful and adversarial environments that undermine trust in the legal process and strain individuals' psychological well-being. Efforts to streamline such processes and reduce their adversarial nature may help mitigate these effects (Figure 18).
- P: while there isn't direct research on the relationship between the Mental Health Index and pickpocketing, the concept of safety, including personal and community safety, can be associated with mental health outcomes in various contexts. Public safety personnel, such as police officers and firefighters, experience higher rates of mental health conditions than other workers, influenced by organizational factors like lack of supervisor support and negative workplace culture. These factors impact their mental health significantly (Edgelow et al., 2022). Fear of crime in inner-city areas has been found to negatively impact mental health, creating "time-space inequalities" where individuals, particularly vulnerable groups like low-income mothers, are deterred from social activity and community involvement due to safety concerns, further impacting their mental health (Whitley & Prince, 2005). These studies suggest that safety, or the lack thereof significantly influences mental health, supporting the idea that in areas where pickpocketing (a safety concern) is prevalent, there might be a negative impact on the Mental Health Index. Further research specific to pickpocketing and its direct effects on mental health would be needed to draw more concrete conclusions (Figure 19).
3). Conclusions
4). Abbreviations and Variables
| Variables of the Model | |||
|---|---|---|---|
| ESG Components | Variables | Acronym | Description |
| Mental Health Index | MHI | The mental health index is a measure of psychological distress obtained from the synthesis of the scores obtained by each individual aged 14 years and over on 5 questions extracted from the SF36 questionnaire (36-Item Short Form Survey). The questions refer to the four dimensions main mental health issues (anxiety, depression, loss of behavioural or emotional control and psychological well-being). The index varies between 0 and 100, with better conditions of psychological well-being as the value of the index increases. Source: ISTAT-BES. | |
| E-Environment | Concern about landscape deterioration | CLD | Percentage of people aged 14 and over indicate the ruin of the landscape caused by excessive building construction among the five most worrying environmental problems for all people aged 14 and over. Source: ISTAT-BES. |
| Consecutive days without rain | CDR | Maximum number of consecutive days in the year with daily precipitation less than or equal to 1 mm. Source: ISTAT-BES. | |
| Population exposed to the risk of landslides | PERL | Percentage of the population residing in areas with high and very high landslide danger. Source: ISTAT-BES. | |
| Wastewater Treatment | WT | Percentage share of polluting loads flowing into secondary or advanced plants, in equivalent inhabitants, compared to the total urban loads (Aetu) generated. Source: ISTAT-BES. | |
| Soil waterproofing from artificial cover | SWAC | Percentage of waterproofed soil on total land area. Source: ISTAT-BES. | |
| Contaminated sites | CS | Impact of sites of national interest (Sin) and the sites under the jurisdiction of the regions on the territorial surface, values per 1,000. Source: ISTAT-BES. | |
| Concern about climate change | CACC | Percentage of people aged 14 and over who consider climate change or the increase in the greenhouse effect and the ozone hole among the 5 priority environmental concerns. Source: ISTAT-BES. | |
| S-Social | Young people who do not work or study (NEET) | NEET | Percentage of people aged 15-29 neither employed nor in education or training out of the total number of people aged 15-29. Source: ISTAT-BES. |
| Reading books and newspapers | RBN | Percentage of people aged 6 and over who have read at least four books a year (paper books, e-books, online books, audio books) for reasons not strictly scholastic or professional and/or have read newspapers (paper and/or online) line) at least three times a week for all people aged 6 years and over. Source: ISTAT-BES. | |
| Employment rate (20-64 years) | ERY | Percentage of employed people aged 20-64 in the population aged 20-64. Source: ISTAT-BES. | |
| Net income inequality (s80/s20) | NII | Ratio of total equivalent income received by the 20% of the population with the highest income and that received by 20% of the population with the lower income. Source: ISTAT-BES. | |
| Satisfaction with family relationships | SWFR | Percentage of people aged 14 and over who are very satisfied with family relationships out of the total number of people aged 14 and over. Source: ISTAT-BES. | |
| Inadequate literacy skills (third grade secondary school students) | ILS | Percentage of students in classes III of lower secondary school who do not reach a sufficient level (Level I + Level II of 5 levels) of alphabetic proficiency. Source: ISTAT-BES. | |
| Employed in fixed-term jobs for at least 5 years | EFJ | Percentage of fixed-term employees and collaborators who have started their current job at least 5 years ago out of the total number of fixed-term employees and collaborators. Source: ISTAT-BES. | |
| Perception of employment insecurity | POI | Percentage of employed people who believe it is probable that they will lose their current job in the next 6 months and that it is little or not at all probable that they will find another similar one out of the total number of employed people. Source: ISTAT-BES. | |
| Housing cost overburden | HCO | Percentage of people living in families where the total cost of the home in which they live represents more than 40% of the net family income. Source: ISTAT-BES. | |
| G-Governance | Duration of civil proceedings | DCP | Actual average duration in days of the proceedings settled in the ordinary courts (Civil Sector - Sicid Area net of the activity of the Guardianship Judge, the Preventive Technical Assessment on social security matters and from 2017 the Verbalisation of the sworn declaration). Source: ISTAT-BES. |
| Availability of at least one computer and Internet connection in the family | ONEPC | Percentage of families who have an Internet connection and of at least one personal computer (including computers desktop, laptop, notebook, tablet; smartphones, PDAs with telephony functions are excluded, e-book reader and video game console). Source: ISTAT-BES. | |
| Pickpocketing | P | Victims of pickpocketing per 1,000 inhabitants. The number of victims is calculated using data on victims who reported the pickpocketing to the police, corrected with the number of victims they do not have reported taken from the Citizen Safety Investigation, through a specific correction factor for geographical distribution and one by sex and age group. Source: ISTAT-BES. | |
Funding
Data Availability Statement
Declaration of Competing Interest
References
- Aldrich, D. P., & Meyer, M. A. (2015). Social capital and community resilience. American Behavioral Scientist, 59 (2), 254-269. [CrossRef]
- Arnbak, E. (2004). When are poor reading skills a threat to educational achievement?. Reading and Writing, 17, 459-482. [CrossRef]
- Bandura, A. (2000). Exercise of human agency through collective efficacy. Current Directions in Psychological Science, 9 (3), 75-78. [CrossRef]
- Bavishi, A., Slade, M., & Levy, B. (2016). A chapter a day: Association of book reading with longevity.. Social science & medicine, 164, 44-48. [CrossRef]
- Bentley, R., Baker, E., & Mason, K. (2011). Cumulative exposure to poor housing affordability and its association with mental health in men and women. Journal of Epidemiology & Community Health, 66, 761 - 766. [CrossRef]
- Berardi, U., Ghaffarian Hoseini, A., & Ghaffarian Hoseini, A. (2014). Green roofs: A critical review on the role of components, benefits, limitations and trends. Renewable and Sustainable Energy Reviews, 44, 996-1019.
- Carney, J., & Robertson, C. (2022). Five studies evaluating the impact on mental health and mood of recalling, reading, and discussing fiction. PLoS ONE, 17. [CrossRef]
- Clayton, S. (2020). Climate anxiety: Psychological responses to climate change. Journal of Anxiety Disorders, 74 , 102263. [CrossRef]
- Clayton, S., Manning, C., Krygsman, K., & Speiser, M. (2017). Mental Health and Our Changing Climate: Impacts, Implications, and Guidance. American Psychological Association and ecoAmerica.
- Clougherty, J. E., Souza, K., & Cullen, M. R. (2010). Work and its role in shaping the social gradient in health. Annals of the New York Academy of Sciences, 1186 (1), 102-124. [CrossRef]
- Cotten, S., Ford, G., Ford, S., & Hale, T. (2014). Internet use and depression among retired older adults in the United States: a longitudinal analysis.. The journals of gerontology. Series B, Psychological sciences and social sciences, 69 5, 763-71. [CrossRef]
- Cunsolo, A., & Ellis, N. R. (2018). Ecological grief as a mental health response to climate change-related loss. Nature Climate Change, 8 (4), 275-281. [CrossRef]
- Donnelly, V., Lynch, A., Mohan, D., & Kennedy, H. (2011). Working alliance, interpersonal trust and perceived coercion in mental health review hearings. International Journal of Mental Health Systems, 5, 29 - 29. [CrossRef]
- Edgelow, M., Scholefield, E., McPherson, M., Legassick, K., & Novecosky, J. (2022). Organizational factors and their impact on mental health in public safety organizations. International journal of environmental research and public health, 19(21), 13993. [CrossRef]
- Elliott, S. J., Taylor, S. M., Walter, S. D., Stieb, D., Frank, J., & Eyles, J. (1993). Modeling psychosocial effects of exposure to solid waste facilities. Social Science & Medicine, 37 (6), 791-804. [CrossRef]
- Fastame, M. (2020). Life satisfaction in late adult span: the contribution of family relationships, health self-perception and physical activity. Aging Clinical and Experimental Research, 33, 1693 - 1698. [CrossRef]
- Fritze, J. G., Blashki, G. A., Burke, S., & Wiseman, J. (2008). Hope, despair and transformation: Climate change and the promotion of mental health and wellbeing. International Journal of Mental Health Systems, 2 (1), 13. [CrossRef]
- Ghazali, N., Marzukhi, M., & Ling, O. (2021). URBAN LOW-COST HOUSING EFFECT MENTAL HEALTH. PLANNING MALAYSIA. [CrossRef]
- Gould, K. A., & Lewis, T. L. (2017). Green gentrification: Urban sustainability and the struggle for environmental justice. Routledge.
- Hartig, T., Mitchell, R., de Vries, S., & Frumkin, H. (2014). Nature and health. Annual Review of Public Health, 35 , 207-228.
- Heo, J., Chun, S., Lee, S., Lee, K., & Kim, J. (2015). Internet Use and Well-Being in Older Adults. Cyberpsychology, behavior and social networking, 18 5, 268-72. [CrossRef]
- Hitchcott, P., Fastame, M., Ferrai, J., & Penna, M. (2017). Psychological Well-Being in Italian Families: An Exploratory Approach to the Study of Mental Health Across the Adult Life Span in the Blue Zone. Europe's Journal of Psychology, 13, 441 - 454. [CrossRef]
- Huang, C. (2009). Internet Use and Psychological Well-being: A Meta-Analysis. Cyberpsychology, behavior and social networking, 13 3, 241-9. [CrossRef]
- Hünefeld, L., & Köper, B. (2016). Fixed-term employment and job insecurity (JI) as risk factors for mental health. A review of international study results. E-Journal of International and Comparative Labour Studies.
- Jennings, V., & Bamkole, O. (2019). The Relationship between Social Cohesion and Urban Green Space: An Avenue for Health Promotion. International Journal of Environmental Research and Public Health, 16 (3), 452. [CrossRef]
- Kaplan, R., & Kaplan, S. (1989). The Experience of Nature: A Psychological Perspective. Cambridge University Press.
- Kavanagh, A., Aitken, Z., Baker, E., Lamontagne, A., Milner, A., & Bentley, R. (2016). Housing tenure and affordability and mental health following disability acquisition in adulthood.. Social science & medicine, 151, 225-32. [CrossRef]
- Klinsky, S., Roberts, T., Huq, S., Okereke, C., Newell, P., Dauvergne, P., ... & O’Brien, K. (2017). Why equity is fundamental in climate change policy research. Global Environmental Change, 44, 170-173. [CrossRef]
- Kneuer, M., Green, J., & Cairo, A. (2022). Psychological effects of reading: the role of nostalgia in re-reading favorite books.. The Journal of social psychology, 1-9. [CrossRef]
- Liu, Z. (2023). Relation Between Family Environment, Life Satisfaction, Depression and Anxiety. Lecture Notes in Education Psychology and Public Media. [CrossRef]
- Lowe, S. R., Sampson, L., Gruebner, O., & Galea, S. (2015). Psychological resilience after Hurricane Sandy: The influence of individual- and community-level factors on mental health after a large-scale natural disaster. PLOS ONE, 10 (5), e0125761.
- Luciano, A., & Meara, E. (2014). Employment status of people with mental illness: national survey data from 2009 and 2010.. Psychiatric services, 65 10, 1201-9. [CrossRef]
- McGee, R., & Thompson, N. (2015). Unemployment and Depression Among Emerging Adults in 12 States, Behavioral Risk Factor Surveillance System, 2010. Preventing Chronic Disease, 12. [CrossRef]
- McLean, L., & Connor, C. M. (2015). Depressive symptoms in third-grade teachers: Relations to classroom quality and student achievement. Child development, 86(3), 945-954. [CrossRef]
- Miles, S., & Stipek, D. (2006). Contemporaneous and longitudinal associations between social behavior and literacy achievement in a sample of low-income elementary school children.. Child development, 77 1, 103-17. [CrossRef]
- Myers, D. (1997). Mental health review tribunals. British Journal of Psychiatry, 170, 253 - 256. [CrossRef]
- Nam, G., Eum, M., Huh, Y., Jung, J., & Choi, M. (2021). The Association Between Employment Status and Mental Health in Young Adults: A Nationwide Population-Based Study in Korea.. Journal of affective disorders, 295, 1184-1189. [CrossRef]
- Nobre, J., Luis, H., Oliveira, A. P., Monteiro, F., Cordeiro, R., Sequeira, C., & Ferré-Grau, C. (2022). Psychological Vulnerability Indices and the Adolescent’s Good Mental Health Factors: A Correlational Study in a Sample of Portuguese Adolescents. Children, 9(12), 1961. [CrossRef]
- Nobre, J., Luís, H., Oliveira, A., Monteiro, F., Cordeiro, R., Sequeira, C., & Ferré-Grau, C. (2022). Psychological Vulnerability Indices and the Adolescent’s Good Mental Health Factors: A Correlational Study in a Sample of Portuguese Adolescents. Children, 9. [CrossRef]
- Norris, F. H., Stevens, S. P., Pfefferbaum, B., Wyche, K. F., & Pfefferbaum, R. L. (2008). Community resilience as a metaphor, theory, set of capacities, and strategy for disaster readiness. American Journal of Community Psychology, 41 (1-2), 127-150.
- Pasha, M., Rockmore, M., & Tan, C. (2018). Early Life Exposure to Above Average Rainfall and Adult Mental Health. SSRN Electronic Journal. [CrossRef]
- Paton, D., Smith, L., & Johnston, D. (2005). When good intentions turn bad: Promoting natural hazard preparedness. The Australian Journal of Emergency Management, 20 (1), 25-30.
- Pellow, D. N. (2000). Environmental inequality formation: Toward a theory of environmental injustice. American Behavioral Scientist, 43 (4), 581-601. [CrossRef]
- Pfefferbaum, B., & North, C. S. (2020). Mental Health and the Covid-19 Pandemic. The New England Journal of Medicine, 383 (6), 510-512.
- Rajani, N., Giannakopoulos, G., & Filippidis, F. (2016). Job insecurity, financial difficulties and mental health in Europe.. Occupational medicine. https://doi.org/10.1093/OCCMED/KQW111. [CrossRef]
- Russo, C., & Terraneo, M. (2020). Mental Well-being Among Workers: A Cross-national Analysis of Job Insecurity Impact on the Workforce. Social Indicators Research, 152, 421 - 442. [CrossRef]
- Selenko, E., & Batinic, B. (2013). Job insecurity and the benefits of work. European Journal of Work and Organizational Psychology, 22, 725 - 736. [CrossRef]
- Singh, A., Aitken, Z., Baker, E., & Bentley, R. (2019). Do financial hardship and social support mediate the effect of unaffordable housing on mental health?. Social Psychiatry and Psychiatric Epidemiology, 55, 705-713. [CrossRef]
- Smardon, R. C. (2006). Perception and aesthetics of the urban environment: Review of the role of vegetation. Landscape and Urban Planning, 15 (1-2), 85-106. [CrossRef]
- Stansfeld, S. A., & Matheson, M. P. (2003). Noise pollution: non-auditory effects on health. British Medical Bulletin, 68 (1), 243-257. [CrossRef]
- Stedman, R. C. (2003). Is it really just a social construction?: The contribution of the physical environment to sense of place. Society & Natural Resources, 16 (8), 671-685. [CrossRef]
- Sucker, K., Both, R., Winneke, G., & Koch, E. (2008). Odor frequency and odor annoyance Part I: assessment of frequency, intensity and hedonic tone of environmental odors in the field. International Archives of Occupational and Environmental Health, 81 (6), 671-682.
- Thom, R., Bickham, D., & Rich, M. (2018). Internet Use, Depression, and Anxiety in a Healthy Adolescent Population: Prospective Cohort Study. JMIR Mental Health, 5. [CrossRef]
- Watson, B., & Osberg, L. (2018). Job insecurity and mental health in Canada. Applied Economics, 50, 4137 - 4152. [CrossRef]
- Whitley, R., & Prince, M. (2005). Fear of crime, mobility and mental health in inner-city London, UK. Social science & medicine, 61(8), 1678-1688. [CrossRef]
- Yap, M., Tuson, M., Turlach, B., Boruff, B., & Whyatt, D. (2021). Modelling the Relationship between Rainfall and Mental Health Using Different Spatial and Temporal Units. International Journal of Environmental Research and Public Health, 18. [CrossRef]



















Disclaimer/Publisher’s Note: The statements, opinions and data contained in all publications are solely those of the individual author(s) and contributor(s) and not of MDPI and/or the editor(s). MDPI and/or the editor(s) disclaim responsibility for any injury to people or property resulting from any ideas, methods, instructions or products referred to in the content. |
© 2024 by the authors. Licensee MDPI, Basel, Switzerland. This article is an open access article distributed under the terms and conditions of the Creative Commons Attribution (CC BY) license (http://creativecommons.org/licenses/by/4.0/).
