Submitted:
30 May 2024
Posted:
31 May 2024
You are already at the latest version
Abstract
Keywords:
MSC: 68P25; 68T07
1. Introduction
- We perform comprehensive neural cryptanalysis to analyze the vulnerability of five block ciphers, DES, SDES, AES, SAES, and SPECK, on Encryption Emulation (EE), Plaintext Recovery (PR), Key Recovery (KR), and Ciphertext Classification (CC) attacks.
- For the block ciphers on randomly generated block-sized bit arrays, different numbers of round functions are applied in the encryption of the block-sized bit arrays, and the deep learning models trained with different numbers of data are used for EE, PR, and KR attacks.
- For the block ciphers on texts, two different text encryption methods, Word-based Text Encryption (WTE) and Sentence-based Text Encryption (STE), are used in various operation modes to encrypt the texts, and the deep learning models are utilized for EE, PR, and CC attacks.
- Experimental results show that the block ciphers can be more vulnerable to deep learning-based EE and PR attacks using more data in model training, and STE can improve the strength of block ciphers compared to WTE, which has almost the same classification accuracy as the plaintexts, especially in CC attack.
- In KR attack, the secret keys can be perfectly recovered when the randomly generated keys are the same as the plaintexts.
- For neural cryptanalysis, the RNN-based deep learning model is more suitable than the fully connected-based and transformer-based deep learning models, especially in KR and CC attacks.
2. Related Works
2.1. Deep Learning-Based Cryptanalysis on Image Data
2.2. Deep Learning-Based Cryptanalysis on Text Data
3. Material and Methods
3.1. Block Ciphers
3.1.1. Data Encryption Standard (DES)
3.1.2. Advanced Encryption Standard (AES)
3.1.3. SPECK
3.2. Text Encryption Methods
3.2.1. Word-Based Text Encryption (WTE)
3.2.2. Sentence-Based Text Encryption (STE)
3.3. Deep Learning Model Architectures
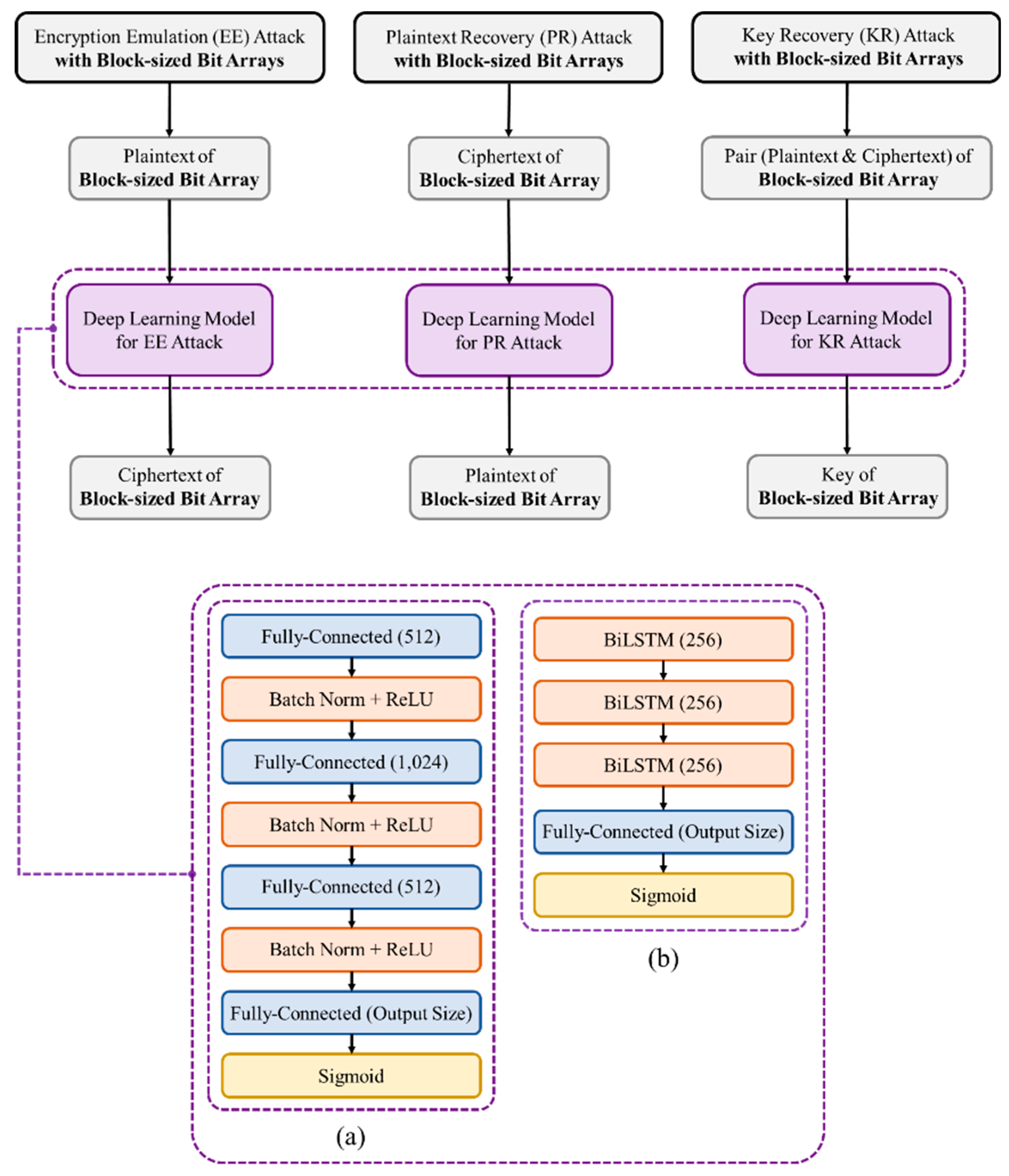
3.3.1. Deep Learning Models for Encryption Emulation (EE), Plaintext Recovery (PR), and Key Recovery (KR) Attacks on Block-Sized Bit Arrays
3.3.2. Deep Learning Models for Encryption Emulation (EE) and Plaintext Recovery (PR) Attacks on Texts
3.3.3. Deep Learning Models for Ciphertext Classification (CC) Attack on Texts
4. Experiments
4.1. Experimental Setup
4.2. Neural Cryptanalysis on Block-Sized Data
4.2.1. Data Generation
4.2.2. Results on Different Numbers of Train Data and Round Functions
4.2.3. Results on Different Deep Learning Models
4.3. Neural Cryptanalysis on Text Data
4.3.1. Data Generation
4.3.2. Results on Different Text Encryption Methods
4.3.3. Results on Different Deep Learning Models
4.3.4. Results on Different Operation Modes
5. Conclusions
Author Contributions
Funding
Data Availability Statement
Conflicts of Interest
References
- Paar, C.; Pelzl, J. <italic>Understanding cryptography: a textbook for students and practitioners</italic>; Springer Science & Business Media: 2009.
- Stamp, M. <italic>Information security: principles and practice</italic>; John Wiley & Sons: 2011.
- Adleman, L.M.; Rothemund, P.W.; Roweis, S.; Winfree, E. On applying molecular computation to the data encryption standard. Journal of computational biology 1999, 6, 53–63. [Google Scholar] [CrossRef]
- Matsui, M.; Yamagishi, A. A new method for known plaintext attack of FEAL cipher. In Proceedings of the Advances in Cryptology—EUROCRYPT’92: Workshop on the Theory and Application of Cryptographic Techniques Balatonfüred, Hungary, 1992 Proceedings 11, 1993, May 24–28; pp. 81–91.
- Cipher, D. Linear Cryptanalysis Method for. In Proceedings of the Advances in Cryptology–EUROCRYPT’93: Workshop on the Theory and Application of Cryptographic Techniques Lofthus, Norway, 1993 Proceedings, 2003, May 23–27; p. 386.
- Biham, E.; Shamir, A. <italic>Differential cryptanalysis of the data encryption standard</italic>; Springer Science & Business Media: 2012.
- Berman, D.S.; Buczak, A.L.; Chavis, J.S.; Corbett, C.L. A survey of deep learning methods for cyber security. Information 2019, 10, 122. [Google Scholar] [CrossRef]
- Baek, S.; Kim, K. Recent advances of neural attacks against block ciphers. In Proceedings of the 2020 Symposium on Cryptography and Information Security (SCIS 2020), 2020.
- Standard, D.E. Data encryption standard. Federal Information Processing Standards Publication 1999, 112. [Google Scholar]
- Rijmen, V.; Daemen, J. Advanced encryption standard. Proceedings of federal information processing standards publications, national institute of standards and technology 2001, 19, 22. [Google Scholar]
- Musa, M.A.; Schaefer, E.F.; Wedig, S. A simplified AES algorithm and its linear and differential cryptanalyses. Cryptologia 2003, 27, 148–177. [Google Scholar] [CrossRef]
- Beaulieu, R.; Shors, D.; Smith, J.; Treatman-Clark, S.; Weeks, B.; Wingers, L. The SIMON and SPECK families of lightweight block ciphers. cryptology eprint archive 2013. [Google Scholar]
- LeCun, Y.; Bengio, Y.; Hinton, G. Deep learning. nature 2015, 521, 436–444. [Google Scholar] [CrossRef]
- Goodfellow, I.; Bengio, Y.; Courville, A. <italic>Deep learning</italic>; MIT press: 2016.
- Voulodimos, A.; Doulamis, N.; Doulamis, A.; Protopapadakis, E. Deep learning for computer vision: A brief review. Computational intelligence and neuroscience 2018, 2018. [Google Scholar] [CrossRef]
- Hai, H.; Pan, S.; Liao, M.; Lu, D.; He, W.; Peng, X. Cryptanalysis of random-phase-encoding-based optical cryptosystem via deep learning. Optics express 2019, 27, 21204–21213. [Google Scholar] [CrossRef]
- Jeong, O.; Moon, I. Adaptive transfer learning-based cryptanalysis on double random phase encoding. Optics & Laser Technology 2024, 168, 109916. [Google Scholar]
- He, C.; Ming, K.; Wang, Y.; Wang, Z.J. A deep learning based attack for the chaos-based image encryption. arXiv 2019, arXiv:1907.12245 2019. [Google Scholar]
- Refregier, P.; Javidi, B. Optical image encryption based on input plane and Fourier plane random encoding. Optics letters 1995, 20, 767–769. [Google Scholar] [CrossRef] [PubMed]
- Ahouzi, E.; Zamrani, W.; Azami, N.; Lizana, A.; Campos, J.; Yzuel, M.J. Optical triple random-phase encryption. Optical Engineering 2017, 56, 113114–113114. [Google Scholar] [CrossRef]
- He, K.; Zhang, X.; Ren, S.; Sun, J. Deep residual learning for image recognition. In Proceedings of the Proceedings of the IEEE conference on computer vision and pattern recognition, 2016; pp. 770–778.
- Xiao, H.; Rasul, K.; Vollgraf, R. Fashion-mnist: a novel image dataset for benchmarking machine learning algorithms. arXiv 2017, arXiv:1708.07747 2017. [Google Scholar]
- Liu, X.; Liu, W.; Mei, T.; Ma, H. Provid: Progressive and multimodal vehicle reidentification for large-scale urban surveillance. IEEE Transactions on Multimedia 2017, 20, 645–658. [Google Scholar] [CrossRef]
- Guan, Z.-H.; Huang, F.; Guan, W. Chaos-based image encryption algorithm. Physics letters A 2005, 346, 153–157. [Google Scholar] [CrossRef]
- LeCun, Y.; Bengio, Y. Convolutional networks for images, speech, and time series. The handbook of brain theory and neural networks 1995, 3361, 1995. [Google Scholar]
- Tanuwidjaja, H.C.; Choi, R.; Baek, S.; Kim, K. Privacy-preserving deep learning on machine learning as a service—a comprehensive survey. IEEE Access 2020, 8, 167425–167447. [Google Scholar] [CrossRef]
- Boulemtafes, A.; Derhab, A.; Challal, Y. A review of privacy-preserving techniques for deep learning. Neurocomputing 2020, 384, 21–45. [Google Scholar] [CrossRef]
- Gilad-Bachrach, R.; Dowlin, N.; Laine, K.; Lauter, K.; Naehrig, M.; Wernsing, J. Cryptonets: Applying neural networks to encrypted data with high throughput and accuracy. In Proceedings of the International conference on machine learning; 2016; pp. 201–210. [Google Scholar]
- Hesamifard, E.; Takabi, H.; Ghasemi, M. Cryptodl: Deep neural networks over encrypted data. arXiv 2017, arXiv:1711.05189 2017. [Google Scholar]
- Rivest, R.L.; Adleman, L.; Dertouzos, M.L. On data banks and privacy homomorphisms. Foundations of secure computation 1978, 4, 169–180. [Google Scholar]
- Gentry, C. Fully homomorphic encryption using ideal lattices. In Proceedings of the Proceedings of the forty-first annual ACM symposium on Theory of computing, 2009; pp. 169–178.
- Lidkea, V.M.; Muresan, R.; Al-Dweik, A. Convolutional neural network framework for encrypted image classification in cloud-based ITS. IEEE Open Journal of Intelligent Transportation Systems 2020, 1, 35–50. [Google Scholar] [CrossRef]
- Ferguson, N. Impossible differentials in Twofish. Counterpane Systems. October 1999, 19. [Google Scholar]
- Biham, E.; Dunkelman, O.; Keller, N. Linear cryptanalysis of reduced round Serpent. In Proceedings of the International Workshop on Fast Software Encryption; 2001; pp. 16–27. [Google Scholar]
- Thoms, G.R.; Muresan, R.; Al-Dweik, A. Chaotic encryption algorithm with key controlled neural networks for intelligent transportation systems. IEEE Access 2019, 7, 158697–158709. [Google Scholar] [CrossRef]
- Otter, D.W.; Medina, J.R.; Kalita, J.K. A survey of the usages of deep learning for natural language processing. IEEE transactions on neural networks and learning systems 2020, 32, 604–624. [Google Scholar] [CrossRef] [PubMed]
- Sikdar, S.; Kule, M. Recent Trends in Cryptanalysis Techniques: A Review. In Proceedings of the International Conference on Frontiers in Computing and Systems; 2022; pp. 209–222. [Google Scholar]
- Focardi, R.; Luccio, F.L. Neural Cryptanalysis of Classical Ciphers. In Proceedings of the ICTCS; 2018; pp. 104–115. [Google Scholar]
- Ahmadzadeh, E.; Kim, H.; Jeong, O.; Kim, N.; Moon, I. A deep bidirectional LSTM-GRU network model for automated ciphertext classification. IEEE Access 2022, 10, 3228–3237. [Google Scholar] [CrossRef]
- Alani, M.M. Neuro-cryptanalysis of DES and triple-DES. In Proceedings of the Neural Information Processing: 19th International Conference, ICONIP 2012, Doha, Qatar, 2012, Proceedings, Part V 19, 2012, November 12-15; pp. 637–646.
- Xiao, Y.; Hao, Q.; Yao, D.D. Neural cryptanalysis: metrics, methodology, and applications in CPS ciphers. In Proceedings of the 2019 IEEE conference on dependable and secure computing (DSC); 2019; pp. 1–8. [Google Scholar]
- Hu, X.; Zhao, Y. Research on plaintext restoration of AES based on neural network. Security and Communication Networks 2018, 2018, 1–9. [Google Scholar] [CrossRef]
- So, J. Deep learning-based cryptanalysis of lightweight block ciphers. Security and Communication Networks 2020, 2020, 1–11. [Google Scholar] [CrossRef]
- Kim, H.; Lim, S.; Kang, Y.; Kim, W.; Kim, D.; Yoon, S.; Seo, H. Deep-learning-based cryptanalysis of lightweight block ciphers revisited. Entropy 2023, 25, 986. [Google Scholar] [CrossRef]
- Graves, A.; Mohamed, A.-r.; Hinton, G. Speech recognition with deep recurrent neural networks. In Proceedings of the 2013 IEEE international conference on acoustics, speech and signal processing; 2013; pp. 6645–6649. [Google Scholar]
- Raffel, C.; Shazeer, N.; Roberts, A.; Lee, K.; Narang, S.; Matena, M.; Zhou, Y.; Li, W.; Liu, P.J. Exploring the limits of transfer learning with a unified text-to-text transformer. Journal of machine learning research 2020, 21, 1–67. [Google Scholar]
- Cho, K.; Van, Merrië nboer, B.; Gulcehre, C.; Bahdanau, D.; Bougares, F.; Schwenk, H.; Bengio, Y. Learning phrase representations using RNN encoder-decoder for statistical machine translation. arXiv 2014, arXiv:1406.1078 2014. [Google Scholar]
- Devlin, J.; Chang, M.-W.; Lee, K.; Toutanova, K. Bert: Pre-training of deep bidirectional transformers for language understanding. arXiv 2018, arXiv:1810.04805 2018. [Google Scholar]
- Maas, A.; Daly, R.E.; Pham, P.T.; Huang, D.; Ng, A.Y.; Potts, C. Learning word vectors for sentiment analysis. In Proceedings of the Proceedings of the 49th annual meeting of the association for computational linguistics: Human language technologies, 2011; pp. 142–150.
- Kudo, T.; Richardson, J. Sentencepiece: A simple and language independent subword tokenizer and detokenizer for neural text processing. arXiv 2018, arXiv:1808.06226 2018. [Google Scholar]
- Mikolov, T.; Chen, K.; Corrado, G.; Dean, J. Efficient estimation of word representations in vector space. arXiv 2013, arXiv:1301.3781 2013. [Google Scholar]
- Mikolov, T.; Sutskever, I.; Chen, K.; Corrado, G.S.; Dean, J. Distributed representations of words and phrases and their compositionality. Advances in neural information processing systems 2013, 26. [Google Scholar]












| Block Cipher | Block Size | ||
|---|---|---|---|
| SDES | 16-bit | PT | 11000011 00110011 |
| CT | 10101110 00000011 | ||
| SAES | 16-bit | PT | 11000111 01010100 |
| CT | 10100101 11000011 | ||
| DES | 64-bit | PT | 10000010 00000001 00001100 01100010 |
| 11110101 11110101 10011011 00100010 | |||
| CT | 10100001 01100101 10110101 10011101 | ||
| 01100011 11100100 01101100 01100000 | |||
| AES-128 | 128-bit | PT | 11010111 00101011 01100001 00001000 |
| 00101010 01000000 01011111 00010010 | |||
| 10111001 01100011 11110011 01111111 | |||
| 01100111 10000001 01001100 00011111 | |||
| CT | 10100110 01111011 00010010 11001010 | ||
| 00011001 01101110 01110001 11000111 | |||
| 00111010 01010110 10010001 10010111 | |||
| 01101111 11111010 00001110 01010001 | |||
| SPECK32/64 | 32-bit | PT | 11100100 01100101 11100001 01010000 |
| CT | 10011011 11010000 01110000 11100101 |
| Block Cipher |
Round Number | EE Attack | PR Attack | KR Attack | |||
|---|---|---|---|---|---|---|---|
| Fully Connected-based |
RNN-based (BiLSTM) | Fully Connected-based |
RNN-based (BiLSTM) | Fully Connected-based |
RNN-based (BiLSTM) | ||
| SDES | 1 | 0.998 | 1.0 | 0.998 | 1.0 | 0.601 | 0.601 |
| 2 | 0.997 | 1.0 | 0.998 | 0.999 | 0.826 | 0.851 | |
| 3 | 0.892 | 0.817 | 0.898 | 0.828 | 0.593 | 0.651 | |
| 4 (F) | 0.696 | 0.691 | 0.686 | 0.689 | 0.450 | 0.607 | |
| SAES | 1 | 1.0 | 1.0 | 1.0 | 0.998 | 0.573 | 0.621 |
| 2 (F) | 0.998 | 0.999 | 1.0 | 0.999 | 0.528 | 0.610 | |
| DES | 1 | 1.0 | 1.0 | 0.999 | 1.0 | 0.589 | 0.589 |
| 2 | 0.812 | 0.875 | 0.855 | 0.961 | 0.666 | 0.825 | |
| 3 | 0.507 | 0.510 | 0.508 | 0.513 | 0.517 | 0.510 | |
| 16 (F) | 0.500 | 0.500 | 0.500 | 0.500 | 0.500 | 0.499 | |
| AES-128 | 1 | 0.500 | 0.499 | 0.500 | 0.499 | 0.500 | 0.500 |
| 2 | 0.499 | 0.499 | 0.500 | 0.500 | 0.499 | 0.499 | |
| 3 | 0.500 | 0.500 | 0.499 | 0.500 | 0.500 | 0.499 | |
| 10 (F) | 0.499 | 0.499` | 0.499 | 0.499 | 0.499 | 0.499 | |
| SPECK32/64 | 1 | 1.0 | 1.0 | 0.999 | 0.999 | 0.624 | 0.624 |
| 2 | 1.0 | 0.999 | 0.999 | 0.999 | 0.698 | 0.749 | |
| 3 | 0.587 | 0.883 | 0.708 | 0.925 | 0.499 | 0.499 | |
| 22 (F) | 0.500 | 0.500 | 0.500 | 0.500 | 0.500 | 0.500 | |
| Block Cipher |
Word-based Text Encryption (WTE) |
Sentence-based Text Encryption (STE) |
|
|---|---|---|---|
| Raw PT | Long, boring, blasphemous. Never have I been so glad to see ending credits roll. | ||
| Clean PT | <sos> long boring <unk> never have i been so glad to see ending credits roll | ||
| CT | SDES | F898FCF0 0D6AE0E4 E49D609FE0E4 63147C7C E8746F9AF10C E3F76F9A 7C7E 0E05778D F898 65628A18 F299 E48E9BEF 778D728CE0E4 0A687F707660FCF0 F4947585 |
F898 CD2F 0D6A E0E4 13A4 E0E1 7AE0 252C 6314 B8BB E874 6F9A 3151 E3F7 6F9A 7A5B 13A4 E2E4 28A3 F898 154D 1E6D 4828 F299 E5B3 E2E4 9D5C 836B 7AE0 252C 0A68 7F70 7660 CD2F F494 7585 |
| SAES | 99C6AA77 D589FBB8 DD698D6CFBB8 BF396E2B 5BB17E13AC87 A3F47E13 60EB 5D618F36 99C6 C2AE919C 9A56 79C361FB 8F36BA52FBB8 E7D79F3C99FCAA77 9D66C58E |
99C6 ABF7 D589 FBB8 A008 E4B7 8726 6D9B BF39 63BB 5BB1 7E13 A207 A3F4 7E13 D00A A008 5F31 69EB 99C6 0007 A584 654B 9A56 2A4B 5F31 C006 9BBC 8726 6D9B E7D7 9F3C 99FC ABF7 9D66 C58E |
|
| DES | CD4566317E56A93A B08A99398DBA92F9 4EEB5E9AFEA28938 AF17B02BA5C5338C 9DFC755044A4DCBA D6C05F3006D20C3D A7143EBC9CAE9204 769946F99C485DEE 5610353D62C49911 8D74B609B71E5152 3E45D02D673D4408 CB329810D3237036 62D20D09B363E0E8 3B3D46C16952F5E1 80DF7F1D6EDA029D |
77237D3087C01421 1C625E2ACFA91E43 1798A6F4C1728A3 441CB1F82DE88B91 D115601D4635B08B 17E83944B92A2C3 6EDEE356D92CFB57 9C307FC6A8AB315C DA6307B428EFA210 |
|
| AES-128 | 4E868947AE87032CB4AB3AB1259FD2CC 70F97BAD90E32C3DC2BA64F333C8FC34 79782DCA09F8F78E79D155EF275766AB 7D380847DE6926FEE197829340375F85 DB4A3E7157DCCD0DE4532E6D513CE3E3 FED33C19304B8BFAE39F312D59B8679F 7A3DBE11315B8BD7F325BA9F0A560E42 85672272B1FD784F4FCE630D87CECF45 37A8F73D65868E4D2AD78E3817611106 F2440CE66FB9A30D2F3496AAFFE8D40B EEB323DDA10073F6D56137102684D6D9 44A2565D57F17525BE9FEBE534550C61 1FECEA93FC81AE8541C24FB09BA36BAF CD66B413450473A63082B3CBCC2673B7 F5171781FD2E56C8575C778F38F16402 | 606DD27DB193B86D47E752D9C414C902 58965476EDC7D79BCB9F010B90913C18 CE5AFF1E3E248FBB30A80BD0850C65E0 83BBE3B98C3FA6EEDB22DF9A2FD954F0 A1CF4930A7119C65861CB17D8A1A7D40 | |
| SPECK32/64 | 763B3E6C 9A74EB3F F7E740D152C9C786 46D232A0 A9D02DB1A873A100 B1C1106D 59C3F40D B6D58649 28D6EEC1 A47F9C19 64625A3A 4FA8C3B4 D691084652C9C786 33CBDB0F0E5F734E 765A23F2 |
994E22A7 9A74EB3F F8727415 6CA852E0 EF876AE3 A9D02DB1 15112268 8C2B4007 EF230235 73914DFB F9692D63 9663649E 53C4D879 112B4EAD 6CA852E0 33CBDB0F 61BE74EB 765A23F2 |
|
Disclaimer/Publisher’s Note: The statements, opinions and data contained in all publications are solely those of the individual author(s) and contributor(s) and not of MDPI and/or the editor(s). MDPI and/or the editor(s) disclaim responsibility for any injury to people or property resulting from any ideas, methods, instructions or products referred to in the content. |
© 2024 by the authors. Licensee MDPI, Basel, Switzerland. This article is an open access article distributed under the terms and conditions of the Creative Commons Attribution (CC BY) license (http://creativecommons.org/licenses/by/4.0/).
