Preprint
Article

This version is not peer-reviewed.

Molecular and Cellular Characterization of Primary Endothelial Cells from a Familial Cavernomatosis Patient

A peer-reviewed article of this preprint also exists.

Submitted:

27 February 2024

Posted:

28 February 2024

You are already at the latest version

Abstract
Cerebral cavernous malformations (CCM) or familial cavernomatosis is a rare, autosomal dominant, inherited disease characterized by the presence of vascular malformations consisting of blood vessels with an abnormal structure in the form of clusters. Based on the altered gene (CCM1/Krit1, CCM2, CCM3) and its origin (spontaneous or familial), different types of this dis-ease can be found. In this work we have isolated and cultivated primary endothelial cells (ECs) from peripheral blood of a type 1 CCM patient. Differential functional and gene expression pro-file of these cells were analyzed and compared to primary ECs from a healthy donor. The muta-tion of the familial index case consisted of a heterozygous point mutation in the position +1 splicing consensus between exons 15 and 16, causing failure in RNA processing and in the final protein. Furthermore, gene expression analysis by quantitative PCR revealed a decreased ex-pression of genes involved in intercellular junction formation, angiogenesis, and vascular ho-meostasis. Cell biology analysis showed that CCM1 ECs were impaired in angiogenesis and cell migration. Taken together, the results obtained suggest that the alterations found in CCM1 ECs are already present in the heterozygous condition, suffering from vascular impairment and someway predisposed to vascular damage.
Keywords: 
;  ;  ;  ;  ;  ;  ;  ;  

1. Introduction

Cerebral cavernous malformations (CCM), also called cavernous angiomas, or cerebral cavernomas are vascular alterations consisting of clusters of abnormal blood vessels in the form of thin-walled caverns with no intervening stroma.
This type of malformations are originated between veins and capillaries, with a lobulated appearance which, at histological level, result in hypertrophied channels of endothelial cells (ECs). However, these lesions neither invade other tissues, nor involve nervous cells. These abnormal structures have been described mainly in components of the central nervous system (CNS) such as brain, retina, and spinal cord and sometimes, in other locations, such as ocular orbit, skin and liver [1].
There are two forms of cavernomatosis: sporadic and familial. Sporadic cavernomas is not considered a rare disease since it affects 1 in 200-300 people [2]. It is not hereditary and appears in isolation. The familial form (FCCM), which accounts for about 20% of total cavernoma cases has a genetic basis and three genes ara affected: CCM1, CCM2 and CCM3. FCCM shows an autosomal dominant inheritance with variable penetrance, and an estimated prevalence of 1 in 5,000-10,000 cases [2], becoming a rare disease.
Clinical manifestations are variable. While some of the patients are asymptomatic, in other cases, cavernomas are detected by MRI in medical screenings following seizures, migraines, epileptic episodes, or other neurological problems [3,4]. The most severe cases occur due to bleeding from cavernomatous lesions, which interfere with the functions of the CNS. Common symptoms are epileptic seizures and intracerebral hemorrhages, which in some cases derive in brain infarctions, and neurological deficits [5].
The molecular mechanisms causing the malformations are not yet completely elucidated. Cells from FCCM patients are heterozygous for the inherited mutation, but when a second mutation occurs in the normal allele, with loss of heterozygosity, the cavernoma lesions arise. Therefore, at the lesion site, mutations affect both alleles resulting a lack, either physical or functional of the protein encoded by the mutated gene.
Up to now, FCCM 1 bear mutations in CCM1/Krit (7q21-22) and accounts for 53- 65% of all cases; CCM2/malcavernin (7p13) accounts for 20% and CCM3/PDCD10 (3q26.1) for the 10-16% [6].
The proteins encoded by these genes (CCM1-3) form the CCM Signaling Complex (CSC), which interacts with different processes such as angiogenesis, endothelial cell-cell junctions, (which seem to be the origin of the disease malformations) and different signaling pathways. Furthermore, CSC also interacts with proteins involved in the regulation of endothelial structure such as Rap1 and HEG1 [7]. It also associates with proteins such as VE-Cadherin and β-catenin, interfering with intercellular junctions [8].
The CSC complex actively participates in the RhoA-ROCK pathway. This pathway is involved in the anchoring between cells and with the extracellular matrix. It has been reported that CCM malformations are characterized by altered and unstable cell-cell junctions [9].
When the RhoA-ROCK pathway is active, ROCK phosphorylates MLC ("myosin light chain") and triggers a cascade of events, including the formation of stress fibers composed of actin filaments involving intercellular junctions. This process occurs in cell migration, angiogenesis, and cell proliferation [10]. Several studies support the idea that the CSC complex is directly involved in this process. Specifically, CCM1 associates with proteins that form cell-cell junctions such as β-catenin, which ultimately prevents the increase in ROCK activity. CCM2 inhibits this pathway as it favors RhoA degradation, and CCM3 recruits proteins involved in cell migration and adhesion, such as STK25 or Cdc42. In in vitro assays on altered CCM proteins from endothelial cells, incubation with ROCK inhibitory drugs, the stress fibers decreased and the wild-type phenotype has been recovered [9].
The present work constitutes a first study of molecular and functional characterization of ECs derived from endothelial peripheral blood precursors (EPCs) from a patient with familial cavernomatosis, in CCM1/Krit harboring the mutationc.1563+1G>T; p.521sp (Figure 1).
The starting hypothesis is that familial cavernomatosis affects the expression pattern and the functionality of ECs, even in heterozgyous condition.

2. Materials and Methods

2.1. Ethics

The entire procedure was approved by the ethical committee of the National Agency of Research in Spain (CSIC), with the reference 075/2017. Previous to the extraction the patient (previously diagnosed with CCM1, mutation (CCM1/Krit1 gene: c. 1563 + 1G>T p.521 sp) signed an informed consent.

2.2. Human Samples: Blood Outgrowth Endothelial Cells Isolation and Cultivation

Blood outgrowth endothelial cells (BOECs) were grown from 50 ml peripheral blood, culturing buffy coat mononuclear cells on collagen I-coated culture plates using EBM/EGM-2 culture medium (Promocell, Heidelberg, Germany), as described [11]. Briefly, cells from mononuclear layers were pelleted and resuspended in 5 ml of EBM/EGM-2 medium. Cells were centrifuged and the pellet washed twice in culture medium. Then, cells were resuspended in 5 ml of culture medium and plated on collagen I coated P-6 wells plate. Cells were incubated in 5% CO2 at 37 °C and humidity. Medium was replaced daily for the first week and thereafter, every two days. BOECs were established as pure endothelial cultures, being the only surviving cell type covering the wells after 30–45 days of growth. For characterization and functional studies, BOECs from 2nd to 6th passage were used. From now on we will refer to them as CCM1-BOECs.
At the same time, BOECs from a healthy donor were used as control for comparison, using the same range of passages as for CCM1- BOECs. We will name these as C-BOECs.
Bright field and fluorescence microscopy images from the same samples were taken using a Zeiss Axiovert 135 microscope (Germany). FIJI-Image J software tool (NIH, Bethesda, MD, USA) was used to process and quantify the fluorescence intensities.

2.3. RNA Extraction, Reverse Transcription and Quantitative PCR

The pellet corresponding to around 3x105 cells was subjected to RNA extraction using the NucleoSpin RNA purification kit (Macherey-Nagel GmbH&Co, Düren, Germany), following the manufacturer protocol. Around 1 μg of RNA was retrotranscribed using the Applied Biosystems kit (Thermo Fisher Scientific, MA, USA).
Quantitative PCR was performed by FastStart Essential DNA Green Master (Roche, Basel, Switzerland) to amplify the following genes using the primers shown on Table 1. As housekeeping genes, 18S and β -actin were used. Samples were run in triplicate. Experiments were repeated at least three times.

2.4. Proliferation Assay

Proliferation of the C and CCM1 BOECS was measured following the “Luminescent Cell Viability Assay” (Promega, Madison, WI, USA) instructions. This is a homogeneous quantitative method to determine the number of viable cells in culture based on quantitation of the ATP presence, which indicates metabolically active cells. Briefly, 5,000 cells per well were seeded by quadruplicates in a collagen-coated P-96 plate. Cell Titer-Glo reagent (Lysis buffer, Ultra-Glo Recombinant Luciferase, Luciferine, and Mg2+) was added to wells to a final proportion of 1:1, and gently mixed for 30 min at room temperature (RT). Next, luminescence was measured in three independent measurements using a Glomax Multidetection System (Promega).

2.5. Western Blot

For protein extraction, BOECs either C or CCM1 from 3 confluent p6 wells were lysed on ice for 30 min in TNE buffer (50 mM Tris, 150 mM NaCl, 1 mM EDTA, and 0.5% Triton X100) supplemented with wide-range protease inhibitors (Roche) and lactacystin (Sigma-Aldrich, St. Louis, MO, USA), a specific proteasome inhibitor. Lysates were centrifuged at 14,000×g for 5 min. Similar amounts of protein from cleared cell lysates were boiled in SDS sample buffer and analyzed by 4–20% SDS-PAGE under reducing conditions (BioRad, Hercules, CA, USA). Proteins from gels were electro-transferred to nitrocellulose membranes (Amersham, Little Chalfont, UK) followed by immunodetection with a rabbit monoclonal anti-Krit1 (Santa Cruz Biotechnology), and anti-tubulin (Sigma-Aldrich). Following primary antibody incubation overnight at 4 °C, samples were washed and incubated with the corresponding horseradish peroxidase-conjugated secondary antibodies from Dako (Glostrup, Denmark) at RT for 1 h. All antibodies were used at the dilution recommended by the manufacturer. Membranes were developed by chemiluminescence (SuperSignal West Pico Chemiluminescent Substrate, Thermo Scientific).

2.6. Immunofluorescent Microscopy

Immunofluorescence analyses were performed to visualize cytoskeleton in Cand CCM1 BOECs. To this purpose a total of 50,000 cells were seeded on collagen-coated sterile coverslips (VWR international, Radnor, PA, USA) placed at the bottom of a 24-well plate. On the next day, cells were previously washed with PBS. Then, for staining actin filaments, cells were fixed, stained, and permeabilized in a single step by addition of 5 units/ml Alexa-546 phalloidin (Molecular Probes, Eugene, OR, USA), 100 μg/ml L-α-lysophosphatidylcholine, and 3.5% formaldehyde in cold PBS. Coverslips were mounted with Prolong+DAPI mounting media (Molecular Probes). Fluorescence images were taken using a confocal SP5 (DMI6000 CS Leica Microsystems, Wetzlar, Germany).
For tubulin/VE-cadherin staining, cells were fixed with 3.5% formaldehyde in PBS, washed and blocked with 1% BSA in PBS for 1 h at 4 °C. Cells were incubated for 1 h at 4 °C with mouse anti-human tubulin/anti-VE-cadherin (1:100) (Sigma Aldrich). Following this, cells were washed thoroughly four times with PBS and incubated for 1 h at RT with goat anti-Mouse IgG (H+L)-Alexa fluor 568-conjugated antibody (1:200) (Thermo Fisher Scientific, Waltham, MA, USA). Finally, cells were washed with PBS and mounted and observed as described for actin.

2.7. Tubulogenesis: Endothelial Cell Tube Formation Assay

For this purpose, 50,000 cells per well, resuspended in 500 µl of EBM/EGM-2 medium, were seeded in a Matrigel-coated P-24 well (Thermo Fisher Scientific). . Brightfield photographs were taken at different times between 0 and 6h, to count the number of completely closed cells.

2.8. Wound Healing

To study the migratory activity of ECs, we performed the wound-healing assay. For this purpose, 50,000 cells per well were seeded in a collagen-coated P-24 plate. Cells were incubated until confluence and, once a confluent monolayer was perceived, a "wound" (discontinuity) was made in the central area of the well. Then bright-field images were taken at different times (0h-6h) to observe the advance of the front delimiting the initial discontinuity.

3. Results

3.1. Endothelial Cells from Primary Cultures of the CCM1 Patient and Mutation of the CCM1 Case

In the index case of this family a point mutation was found between exons 15 and 16, of CCM1/Krit1 gene: c.1563+1G>T; p.521sp, more specifically at the exon-intron consensus site at the end of exon 15, so that splicing process should be altered. This mutation has not been reported so far (Figure 1A, Sanger sequencing)
Figure 1B shows BOECs derived from the index case of the family and from a control donor. Although morphology is similar, in the CCM1 cell culture some cells are more elongated and show different size (larger), with a more dispersed distribution in the culture plate. To test the presence of the mutation above referred in the BOECs of the patient, Sanger sequencing was made using primers around the intron splicing site as indicated in Material and methods.

3.2. Analysis of Endothelial Gene Differential Expression between Control and Mutated Cells from a Patient with Familial Cavernomatosis Type 1

To analyze whether there is differential expression of endothelial genes between control and CCM1 cells, an analysis of RNA was performed by quantitative (real-time) PCR(qPCR). The genes chosen for this purpose were genes involved in the following endothelial functions: i) angiogenesis: Angiopoietin (ANGPT2), Endoglin (ENG), VEGF-2 receptor (KDR); ii) cell-to-cell, and cell-to-substrate adhesion: PECAM1, CDH5. ECM component: SERPINE (plasminogen activator inhibitor); iii) Endothelial physiology and vascular homeostasis: NOS-3 and PTGS2. Cell cycle: CCNB2. Heterozygous mutated gene in the patient's case: CCM1. Figure 2 shows the results of this analysis using as housekeeping gene, 18S RNA. Results using actin as reference gene, rendered the same pattern.
In the qPCR histograms, significant differences in expression between C-BOECs and CCM-BOECs are found in some genes. In CCM-BOECs, the expression of CDH5 is significantly increased with respect to control, while CCNB2, NOS-3, SERPINE-1 and PTGS2 are significantly decreased. Of interest, the levels of CCM1 are similar in both samples. However, as the mutation affects splicing, we hypothesized that both, mutated and wild type transcripts were present, but the difference could be detected at the protein level. In fact, when western blot was carried out, the content of CCM1/KRIT protein, dropped around half in the cells of the patient compared to the control cells (Figure 3A).

3.3. CCM1 Endothelial Cells Proliferate Less Than Control Cells

The fact that CCNB2 mRNA were downregulated in CCM1-BOECs (Figure 2) suggested an alteration in the proliferation rate compared to C-BOECs. Then, analysis of cell proliferation in CCM1 compared to control cells showed that, after 48 hours of cultivation, the number of cells in CCM1 cultures was almost half of the number present in control cells (Figure 3B).

3.4. CCM1-BOECs Show Enhanced Actin Stress Fibers in the Cytoskeleton Compared to C-BOECs

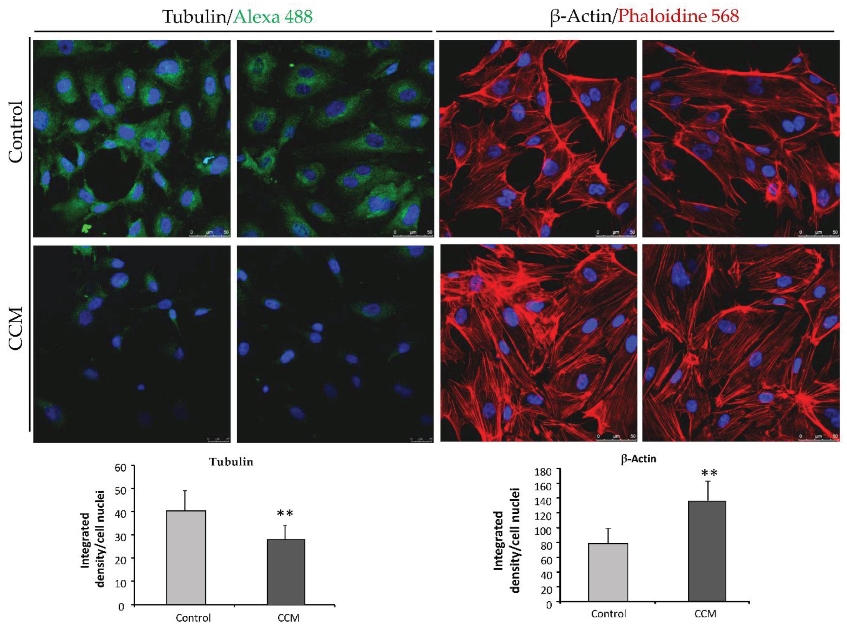
It is known that CCM1 is part of the CSC complex involved in the RhoA-ROCK pathway in close connection with actin filaments constituting the stress fibers. Thus, to assess whether the cytoskeleton of CCM1 BOECs was different from the wild type (control) ECs staining of actin and tubulin was performed and observed in fluorescent microscopy. In Figure 4 we show different images of actin stress fibers in CCM1 and control BOECs. The actin stress fibers are enhanced in the CCM1 heterozygous ECs compared to control cells. These results are in agreement with the role of the Rho family as important regulator of the cellular cytoskeleton leading to impaired lumen formation and increased actin stress fibers [12].
On the other hand, the staining of tubulin was weaker in CCM1 than in control ECs (Figure 4) Gunel et al. [13] showed that CCM1/KRIT1 is a microtubule-associated protein with increased localization to microtubules showing that KRIT1 and β-tubulin were present within the same complexes. Therefore, a loss of KRIT1 protein, would lead to a lack of tubulin interaction, and the decreased tubulin staining as seen in Figure 4.

3.5. Functional Analysis in Control and CCM1 BOECs: Wound Healing Tubulogenesis Assays

Having observed a different gene expression between control and CCM1 ECs, in particular genes important for endothelial functions, to assess a putative differential functionality of CCM1 and control BOECs, two assays were performed: tubulogenesis (an in vitro equivalent assay to measure angiogenesis) and "wound-healing" (in vitro equivalent assay to measure the migratory capacity and wound repair).
In C-BOECs (Figure 5), after one and a half hours, cells begin to arrange themselves to form cell alignments with geometric structure. Later, after 3h, closed structures may be observed, with some remaining cells are still in the tube formation phase. Finally, after 6h, the predominant structure is a network of numerous completely closed tubules with thin walls consisting of a single row of cells.
In the CCM1-BOECs (Figure 5), the whole process seems to be delayed. After 1h 30 min, the cells do not present such a differentiated formation as in the controls, predominating still single/isolated cells. After 3h, cells show an arrangement similar to control cells at an earlier stage (1h 30 min), with few cells of completely closed structures. Finally, after 6h, they present an arrangement similar to the picture taken after 3h in control cells, not completely closed, and with the walls of these vessels formed by more than one cell. The number of completely closed structures was counted in 5 different fields at each time and condition are represented.
The wound healing assay aims to study cell migration. ECs tend to migrate to cover endothelial discontinuities that occur with wounds. Therefore, the wound-healing assay is an in vitro test to analyze the migration process by which ECs, in vitro, tend to cover the discontinuity generated in an endothelial monolayer and thus repair the wound.
In control cells at 3 h the wound fronts have advanced by 21.8% compared to the initial measurement. Subsequently, at 6 h, the front advanced by 50% compared to 0 h (Figure 6).
In the CCM1 cells, after 3h of wounding, the fronts have advanced by 17.6% compared to 0h. Later, at 6h, the fronts have not advanced, but it seems rather that they suffer a retraction with respect to 0 h, having advanced by 11.8% with respect to the beginning. The evolution in the discontinuity closure in control and CCM1 cells, is shown within 6 hours (Figure 6).

4. Discussion

CCM1 and its partners in the CSC are proteins involved in different signaling pathways/functions such as cell shape, cell proliferation, migration/wound-healing, angiogenesis and blood barrier permeability [14]. Therefore, the lack of CCM1/KRIT function leads to disruption of these signaling pathways and the already known clinical/pathological consequences.
The morphology and function of ECs is crucial as they are the first barrier between the blood and the different tissues. Despite biological and clinical studies, many questions remain unsolved about the dynamic biology of the endothelium and vasculature, as it is involved in a multitude of physiological processes in the whole organism.
In our work, by culturing primary ECs (BOECs) from a healthy donor and from a patient with CCM1, we have tried to ascertain morphological, molecular, and functional differences in FCCM disease. These heterozygous cells from a CCM1 patient constitute the vessels of the body, excluding the cavernous lesions, where, after the second hit, no functional CCM1 protein is expressed. However, already in a heterozygous condition we can see differences with control cells. Thus, in the confluent state, control ECs hardly leave any empty intercellular space. They are held together by tight adherent junctions, which may be flexible to change in the process of modulating endothelial permeability and homeostasis. On the contrary, looking at the heterozygous CCM1 cells, it is apparent that some cells adopt a more irregular and elongated morphology, being stretched at one of the cell poles and oval at the other (Figure 1). These cells divide slower than control cells and do not reach complete confluence, leaving intercellular spaces among them. This observation suggests that the cell-cell junctions are somehow altered, and that the partial lack of CCM1 protein is involved in this alteration.
The RNA expression analysis by quantitative PCR, shows a significant increase in the expression of CDH5. This fact could be connected to the deficit in the CCM1 protein (Figure 2). If CCM1 is decreased, its interactions with proteins involved in cell-cell junctions such as β-catenin and VE-cadherin result impaired. In such a situation, β-catenin would sense lack of interaction with its partners, VE-cadherin and CCM1/KRIT. As a result, β-catenin could migrate to the nucleus, acting as a transcription factor to try to compensate for the lack of it on the membrane. Therefore, the increase in VE-Cadherin transcription could be a way to compensate for the lack of CCM1, which through its interaction with β-catenin participates in intercellular junctions [15].
The decrease observed in the expression of PAI-1 (Serpine 1) gene is explained by the increased signaling of KLF2/4. In fact, following the decrease of CCM1/KRIT1 [13]. KLF2/4 downregulates PAI-1 (Serpine 1), as described [16].
On the other hand, the alteration of intercellular junctions that we have seen in vitro, would affect the permeability of the vasculature and its homeostasis in vivo. ECs act as a selective barrier that control the movement of fluids, ions and other macromolecules between blood and adjacent tissues by regulating junctional complexes. In addition, the endothelium regulates blood flow and tissue perfusion by modifying the diameter of blood vessels as well as vascular tone. ECs control vascular tone by producing NO, prostacyclin, and endothelium-derived hyperpolarizing factors, all of which are vasodilators. As evidenced by qPCR, NOS-3 expression is significantly decreased in CCM1 cells, which would result in reduced NO production and, ultimately, impaired modulation of vascular tone.
Goitre et al. (2020) have shown that KRIT is part of the intracellular machinery that controls the redox balance [17]. In particular, these authors proved that the loss of KRIT1 led to a significant increase in the intracellular ROS levels, Importantly, KRIT1 regulates the expression of the superoxide anion (O2-) scavenging protein SOD2. Since O2- can spontaneously react with nitric oxide (NO) to form OONO2, a decrease in KRIT may result in two deleterious effects, such as, i) a great reduction of NO bioavailability, with the consequence of impaired vascular tone and ii) an increased formation of OONO2, a strong oxidant specie with the potential to produce multiple cytotoxic effects, damaging the vasculature.
In the tubulogenesis assays, endothelial CCM1 heterozygous cells take longer to align forming tubes and to form closed structures compared to control cells. Since stabilization of intercellular junctions is required to form a closed tube, the delayed and defective angiogenesis may be a direct consequence of impaired cell junctions. The loss of at least half of the CCM1 protein is preventing the CCM1 interaction with β-catenin/VE-Cadherin. In fact, published molecular studies show that KRIT1 can regulate VE-cadherin-mediated endothelial cell-cell junction integrity [18].
Whitehead et al. (2009) [19], provided the first in vivo evidence that any of the genes causing CCM were required in the endothelium. In CCM depleted ECs, a loss of cortical actin with increased actin stress fibers was observed. In our experiments, heterozygous ECs for CCM1 show an increase in actin stress fibers. As discussed by Whitehead et al., these changes are typical of activated RHOA GTPase pathway, which could be reversed by inhibitors of RHOA signaling. Cell culture data from (Whitehead et al) indicate that CCM2 regulates key aspects of the stabilized endothelium, including cellular architecture, barrier function, migration, and tube morphogenesis. Loss of CCM2 favors the destabilized phenotype. Normally, with two functioning alleles of CCM2, the intensity and duration of instability following an endothelial insult is limited. As seen in the heterozygous mice for CCM2 [19] and likely in our heterozygous endothelial CCM1 cells, with only one functioning allele, there is a greater disruption of the stable state with increased permeability. The formation and maintenance of strong cell-cell contacts is a favorable characteristic of ECs in a stable blood vessel. However, when injury, inflammation, or oxidative stress alter the endothelium, cell-cell junctions are temporarily disrupted, and ECs initiate both migration and angiogenesis to repair de vessel. In this situation, CCM proteins will be required to recover the endothelium stability that will be mediated by limiting the RHOA activation [20].
The present work is exploring the possibilities of new avenues to personalize treatment for CCM patients. Personalized cultures from CCM patients would allow the study, not only the molecular characteristics of the culture-derived from each patient, but also the use the primary cultures for screening of drugs currently under o trial for familiar CCM [14] like fasudil or temol, inhibitors of ROCK/Rho A pathway and of inflammatory processes, autophagy, and of the oxidative stress, respectively. Vitamin D has also been proposed as a therapeutical option [21]. Peripheral plasma vitamin D and non-HDL cholesterol reflect the severity of cerebral cavernous malformation disease. Atorvastatin (statins) is also a ROCK inhibitor, that contributes to normalize actin cytoskeleton. [22,23]. Propranolol has been also used in vitro and in clinical trials to avoid bleeding, normalize blood pressure, and normalize vasculature avoiding prothrombotic events [14,24,25].
In conclusion the use of primary cultures of EC from CCM patients would help to expand the idea of introducing personalized medicine in the study and characteristics of rare diseases, in particular when it is necessary a treatment, which could be assayed in vitro, using either BOECs, or/and cultures derived from surgery surplus of cavernous lesions.

Author Contributions

Conceptualization, V.A., A.M.C. and L.M.B.; methodology, J.G., L.R.-P.; software, V.A. and J.G.; validation, J.G., V.A. and L.M.B.; formal analysis, V.A., J.G., and L.M.B.; investigation, L.L.-H., L.R.-P., V.A. and J.G..; resources, L.M.B; writing—original draft preparation, J.G. and L.M.B.; writing—review and editing, V.A., A.M.C., and L.M.B.; funding acquisition, L.M.B. All authors have read and agreed to the published version of the manuscript.

Funding

This research was funded by MINECO (Ministry of Economy of Spain), grant number SAF2017-83351R, and by MICINN (Ministry of Science and Innovation of Spain), grant number PID2020-115371RB-I00. LR-P was the recipient of a contract from an internal project of CSIC (PIE201820E073).

Institutional Review Board Statement

The study was conducted in accordance with the Declaration of Helsinki and approved by the Institutional Review Board (Human Ethics Committee) of CSIC (National Research Council of Spain) for studies involving humans (protocol code 075 at 2017).

Informed Consent Statement

Written informed consent was obtained from the patient(s) to publish this paper.

Data Availability Statement

Data supporting the reported results can be found in our laboratory records. DNA and RNA are part of the collection associated with the research of the group.

Acknowledgments

We acknowledge to the patients and Spanish Cavernoma Association. .

Conflicts of Interest

The authors declare no conflict of interest.

References

  1. Calandriello, L.; Grimaldi, G.; Petrone, G.; Rigante, M.; Petroni, S.; Riso, M.; & Savino, G. Cavernous venous malformation (cavernous hemangioma) of the orbit: Current concepts and a review of the literature. Surv Ophthalmol, 2017; 62, 393–403. [CrossRef]
  2. Sartages, M.; García-Colomer, M.; Iglesias, C.; Howell, B.W.; Macía, M. J.; Peña, P.; Pombo, C. M.; & Zalvide, J. GCKIII (Germinal Center Kinase III) Kinases STK24 and STK25 (Serine/Threonine Kinase 24 and 25) Inhibit Cavernoma Development. Stroke, 2022; 53, 976–986. [CrossRef]
  3. Moore, S. A.; Brown, R. S.; Christianson, T. J.; & Flemming, K. D. Long-term natural history of incidentally discovered cavernous malformations in a single-center cohort. J Neurosurg, 2014; 120, 1188–1192. [CrossRef]
  4. Labauge, P.; Brunereau, L.; Levy, C.; Laberge, S.; & Jp, H. The natural history of familial cerebral cavernomas: a retrospective MRI study of 40 patients. Neuroradiol, 2000; 42, 327–332. [CrossRef] [PubMed]
  5. Horne, M.; Flemming, K. D. , Su, I.; Stapf, C., Jeon, J. Y., Li, D., Maxwell, S. S.; White, P. J.; Christianson, T. J.; Agid, R.; et al. Clinical course of untreated cerebral cavernous malformations: a meta-analysis of individual patient data. Lancet Neurol, 2016; 15, 166–173. [Google Scholar] [CrossRef]
  6. Scimone, C.; Bramanti, P.; Alafaci, C.; Granata, F.; Piva, F.; Rinaldi, C.; Donato, L.; Greco, F.; Sidoti, A.; & D'Angelo, R. Update on Novel CCM Gene Mutations in Patients with Cerebral Cavernous Malformations. J Mol Neurosci . 2017; 61, 189–198. [CrossRef]
  7. Glading, A.; Han, J.; Stockton, R.A.; & Ginsberg, M.H. KRIT-1/CCM1 is a Rap1 effector that regulates endothelial cell cell junctions. J Cell Biol, 2007; 179, 247–254. [CrossRef]
  8. Glading, A.; & Ginsberg, M. H. Rap1 and its effector KRIT1/CCM1 regulate β-catenin signaling. DMM Dis Models Mech, 2010; 3, 73–83. [CrossRef]
  9. Sartages, M.. Thesis; Fisiopatología de las malformaciones cavernomas cerebrales: papel del EGFR y de las GCKIII quinasas. 2022. Centro de Investigación en Medicina Molecular y Enfermedades Crónicas (CiMUS), Universidad de Santiago de Compostela, A Coruña, España, April 1st 2022.
  10. Van Nieuw Amerongen, G. P.; Koolwijk, P.; Versteilen, A. M. G.; & Van Hinsbergh, V. W. Involvement of RhoA/Rho Kinase Signaling in VEGF-Induced Endothelial Cell Migration and Angiogenesis In Vitro. Arterioscler Thromb Vasc Biol 2023, 23, 211–217. [CrossRef] [PubMed]
  11. Fernandez-L, A.; Sanz-Rodriguez, F.; Zarrabeitia, R.; Pérez-Molino, A.; P. Hebbel, R.; Nguyen, J.; Bernabéu, C.; & Botella, L Blood outgrowth endothelial cells from Hereditary Haemorrhagic Telangiectasia patients reveal abnormalities compatible with vascular lesions. Cardiovasc Res 2005, 68, 235–248. [Google Scholar] [CrossRef]
  12. Wojciak-Stothard, B.; Potempa, S.; Eichholtz, & T. , Ridley, A.J. Rho and Rac but not Cdc42 regulate endothelial cell permeability. J Cell Sci 2001, 114, 1343–1355. [Google Scholar] [CrossRef]
  13. Gunel, M.; Laurans, M.S.; Shin, D.; DiLuna, M.L.; Voorhees, J.; Choate, K.; Nelson-Williams, C.; & Lifton, R.P. KRIT1, a gene mutated in cerebral cavernous malformation, encodes a microtubule-associated protein. Proc Natl Acad Sci U S A 2002, 99, 10677–10682. [CrossRef] [PubMed]
  14. Snellings, D.A.; Hong, C.C.; Ren, A.A.; Lopez-Ramirez, M.A.; Girard, R.; Srinath, A.; Marchuk, D.A.; Ginsberg, M.H.; Awad, I.A.; & Kahn, M.L. Cerebral Cavernous Malformation: From Mechanism to Therapy. Circ Res 2021, 129, 195–215. [CrossRef] [PubMed]
  15. Dejana, E. The Role of Wnt Signaling in Physiological and Pathological Angiogenesis. Circ Res 2010, 107, 943–952. [Google Scholar] [CrossRef] [PubMed]
  16. Sun, F.; & Hu, K. Krüppel-Like Factor 4 Inhibits the Transforming Growth Factor-β1-Promoted Epithelial-to-Mesenchymal Transition via Downregulating Plasminogen Activator Inhibitor-1 in Lung Epithelial Cells. Dis Markers, 2015; 2015, 473742. [CrossRef]
  17. Goitre, L.; Balzac, F.; Degani, S.; Degan, P. Marchi S, et al. KRIT1 Regulates the Homeostasis of Intracellular Reactive Oxygen Species. PLoS ONE 2010, 5, e11786. [Google Scholar] [CrossRef] [PubMed]
  18. Gore, A.V. , Lampugnani, M.G.; Dye, L.; Dejana, E.; & Weinstein, B.M. Combinatorial interaction between CCM pathway genes precipitates hemorrhagic stroke. DMM Dis Model Mech, 2008; 1, 275–281. [Google Scholar] [CrossRef]
  19. Whitehead, K.J.; Chan, A.C.; Navankasattusas, S.; Koh, W.; London, N.R.; Ling, J.; Mayo, A.H.; Drakos, S.G.; Jones, C.A.; Zhu, W.; et al. The cerebral cavernous malformation signaling pathway promotes vascular integrity via Rho GTPases. Nat Med 2009, 15, 177–184. [Google Scholar] [CrossRef] [PubMed]
  20. Bayless, K.J.; & Davis, G.E. Microtubule depolymerization rapidly collapses capillary tube networks in vitro and angiogenic vessels in vivo through the small GTPase Rho. J Biol Chem 2004, 279, 11686–11695. [CrossRef] [PubMed]
  21. Girard, R.; Khanna, O.; Shenkar, R.; Zhang, L.; Wu, M.; Jesselson, M.; Zeineddine, H.A.; Gangal, A.; Fam, M.D.; & Gibson, C.C. Peripheral plasma vitamin D and non-HDL cholesterol reflect the severity of cerebral cavernous malformation disease. Biomark Med 2016, 10, 255–264. [CrossRef]
  22. Polster, S.P.; Cao, Y.; Carroll, T.; Flemming, K.; Girard, R.; Hanley, D.; Hobson, N. , Kim, H.; Koenig, J.; & Koskimaki, J. Trial Readiness in Cavernous Angiomas With Symptomatic Hemorrhage (CASH). Neurosurgery 2019, 84, 954–964. [Google Scholar] [CrossRef]
  23. Polster, S.P.; Stadnik, A.; Akers, A.L.; Cao, Y.; Christoforidis, G.A. , Fam, M.D.; Flemming, K.D.; Girard, R.; Hobson, N.; & Koenig, J.I. Atorvastatin Treatment of Cavernous Angiomas with Symptomatic Hemorrhage Exploratory Proof of Concept (AT CASH EPOC) Trial. Neurosurgery 2019, 85, 843–853. [Google Scholar] [CrossRef]
  24. Cuesta, A.M.; Gallardo-Vara, E.; Casado-Vela, J.; Recio-Poveda, L.; Botella, L.M.; & Albiñana V. The Role of Propranolol as a Repurposed Drug in Rare Vascular Diseases. Int J Mol Sci 2022, 23, 4217. [CrossRef]
  25. Albiñana, V.; Gallardo-Vara, E.; Casado-Vela, J.; Recio-Poveda, L.; Botella, L.M.; Cuesta, A.M. Propranolol: A "Pick and Roll" Team Player in Benign Tumors and Cancer Therapies. J Clin Med 2022, 11, 4539. [Google Scholar] [CrossRef] [PubMed]
Figure 1. A. Mutation of CCM1/Krit1 gene; c.1563+1G>T; p.521sp, the reverse sequence is shown in the chromatogram. B. Representative images of semi-confluent primary cultures of ECs derived from BOECs of a control donor C-BOECs (left side) and from the CCM1 patient CCM-BOECs (right side), whose cells carry the mutation shown in A.
Figure 1. A. Mutation of CCM1/Krit1 gene; c.1563+1G>T; p.521sp, the reverse sequence is shown in the chromatogram. B. Representative images of semi-confluent primary cultures of ECs derived from BOECs of a control donor C-BOECs (left side) and from the CCM1 patient CCM-BOECs (right side), whose cells carry the mutation shown in A.
Preprints 99991 g001
Figure 2. Real time PCR. It is observed the differential expression of genes implicated in endothelial functions, between C-BOECs (light grey) and CCM-BOECs (dark grey), using as housekeeping gene, 18S RNA. Error bars denote ± SEM for each time. Student’s t-test: * p < 0.05; ** p <0.01; and *** p < 0.001. The results were done by triplicates in each PCR and qPCRs were repeated at least 3 times.
Figure 2. Real time PCR. It is observed the differential expression of genes implicated in endothelial functions, between C-BOECs (light grey) and CCM-BOECs (dark grey), using as housekeeping gene, 18S RNA. Error bars denote ± SEM for each time. Student’s t-test: * p < 0.05; ** p <0.01; and *** p < 0.001. The results were done by triplicates in each PCR and qPCRs were repeated at least 3 times.
Preprints 99991 g002
Figure 3. A. Western-blot analysis of Krit protein levels from BOECs, normalized to β-tubulin. Densitometric quantification ratios are shown. B. Cell Viability levels in C-BOECs (light grey) and CCM-BOECs (dark grey), showing a significant decrease in CCM samples. Error bars denote ± SEM. Student’s t-test: *p< 0.05; **p< 0.01; ***p< 0.001. The viability experiments were repeated 3 times in each experiment a cuadriplicate was used.
Figure 3. A. Western-blot analysis of Krit protein levels from BOECs, normalized to β-tubulin. Densitometric quantification ratios are shown. B. Cell Viability levels in C-BOECs (light grey) and CCM-BOECs (dark grey), showing a significant decrease in CCM samples. Error bars denote ± SEM. Student’s t-test: *p< 0.05; **p< 0.01; ***p< 0.001. The viability experiments were repeated 3 times in each experiment a cuadriplicate was used.
Preprints 99991 g003
Figure 4. Representative confocal images of C-BOECs (light grey) and CCM-BOECs (dark grey) showing the cellular distribution of β-tubulin (Alexa 488, green) and actin (Alexa 568, red). Quantification of total fluorescent signal normalized to the number of nuclei was performed in both cases and represented in the histograms shown below each type of staining. Error bars denote ± SEM. Student’s t-test: *p< 0.05; **p< 0.01; ***p< 0.001. The experiments were repeated 3 times and in each experiment a duplicate was used.
Figure 4. Representative confocal images of C-BOECs (light grey) and CCM-BOECs (dark grey) showing the cellular distribution of β-tubulin (Alexa 488, green) and actin (Alexa 568, red). Quantification of total fluorescent signal normalized to the number of nuclei was performed in both cases and represented in the histograms shown below each type of staining. Error bars denote ± SEM. Student’s t-test: *p< 0.05; **p< 0.01; ***p< 0.001. The experiments were repeated 3 times and in each experiment a duplicate was used.
Preprints 99991 g004
Figure 5. Endothelial Cell Tube Formation Assay of C-BOECs (light grey) and CCM-BOECs (dark grey). Representative images of the cells after 6 hours incubation. It can be observed that the CCM BOECs show a lower number of totally closed tubes compared to the control cells. Student’s t-test: *p< 0.05; **p< 0.01; ***p< 0.001. Experiments were repeated at least three times with triplicates in each experiment.
Figure 5. Endothelial Cell Tube Formation Assay of C-BOECs (light grey) and CCM-BOECs (dark grey). Representative images of the cells after 6 hours incubation. It can be observed that the CCM BOECs show a lower number of totally closed tubes compared to the control cells. Student’s t-test: *p< 0.05; **p< 0.01; ***p< 0.001. Experiments were repeated at least three times with triplicates in each experiment.
Preprints 99991 g005
Figure 6. Wound Healing Assay. Representative images of the cells after 3 and 6 hours incubation., Analysis show a significant difference in migration, indicating that wound repair slows down in CCM1-BOECs. Student’s t-test: *p< 0.05; **p< 0.01; ***p< 0.001. Experiments were repeated at least three times with triplicates in each experiments.C-BOECs (light grey) and CCM-BOECs (dark grey).
Figure 6. Wound Healing Assay. Representative images of the cells after 3 and 6 hours incubation., Analysis show a significant difference in migration, indicating that wound repair slows down in CCM1-BOECs. Student’s t-test: *p< 0.05; **p< 0.01; ***p< 0.001. Experiments were repeated at least three times with triplicates in each experiments.C-BOECs (light grey) and CCM-BOECs (dark grey).
Preprints 99991 g006
Table 1. Primers used for q-PCR assays.
Table 1. Primers used for q-PCR assays.
GENE Fwd 5’-3’ Rev 5’-3’
18S CTCAACACGGGAAACCTCAC CGCTCCACCAACTAAGAACG
ENG AGCCACATCGCTCAGACAC GCCAATACGACCAAATCC
CCM1 CTGTAAGAACATGCGCTGAAG TCCATCGTACCTGTTACCAAAC
ANGPT2 TGCAAATGTTCACAAATGCTAA AAGTTGGAAGGACCACATGC
CCNB2 TGGAAAAGTTGGCTCCAAAG CTTCCTTCATGGAGACATCCTC
PECAM-1 AGAAAACCACTGCAGAGTACCAG GGCCTCTTTCTTGTCCAGTGT
PTGS2 TCACGCATCAGTTTTTCAAGA TCACCGTAAATATGATTTAAGTCCAC
KDR GAGTGAGGAAGGAGGACGAAGG CCGTAGGATGATGACAAGAAGTAGC
NOS3 GACCCTCACCGCTACAACAT CCGGGTATCCAGGTCCAT
CDH5 GGAGGAGCTCACTGTGGATT CTGATGCAGCAAGGACAGC
SERPINE-1 TCCAGCAGCTGAATTCCTG GCTGGAGACATCTGCATCCT
Disclaimer/Publisher’s Note: The statements, opinions and data contained in all publications are solely those of the individual author(s) and contributor(s) and not of MDPI and/or the editor(s). MDPI and/or the editor(s) disclaim responsibility for any injury to people or property resulting from any ideas, methods, instructions or products referred to in the content.
Copyright: This open access article is published under a Creative Commons CC BY 4.0 license, which permit the free download, distribution, and reuse, provided that the author and preprint are cited in any reuse.
Prerpints.org logo

Preprints.org is a free preprint server supported by MDPI in Basel, Switzerland.

Subscribe

Disclaimer

Terms of Use

Privacy Policy

Privacy Settings

© 2026 MDPI (Basel, Switzerland) unless otherwise stated