Submitted:
15 September 2023
Posted:
18 September 2023
You are already at the latest version
Abstract
Keywords:
1. Introduction
2. Materials and Methods
2.1. Relative Research
2.2. Current Quality of Life
2.3. Sampling Design
2.4. Questionnaire Design
2.5. Method
3. Results
4. Discussion
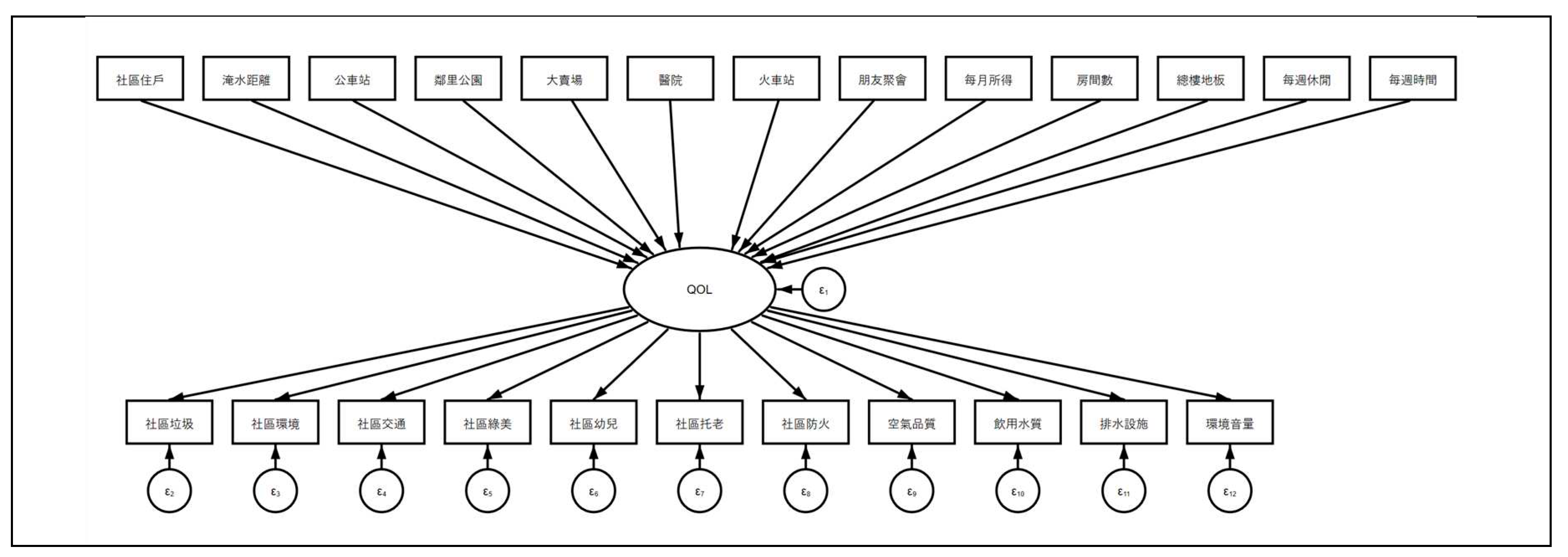
4.1. MIMIC Model Estimation
4.1.1. Structural and Measurement Model
4.1.2. Goodness of Fit
4.2. Spatial Regression Model
5. Conclusions
Funding
Institutional Review Board Statement
Informed Consent Statement
Data Availability Statement
Conflicts of Interest
References
- Hicks, Norman, and Paul Streeten. 1979. “Indicators of Development: The Search for a Basic Needs Yardstick.” World Development 7(6): 567-80. [CrossRef]
- Hicks, Norman. 1979. “Growth vs. Basic Needs: Is There a Trade-off?” World Development 7(11-12): 985-94.
- Drenowski, Jan. 1974. On Measuring and Planning the Quality of Life. The Hague: Mouton.
- Morris, David. 1979. Measuring the Conditions of the World Poor, the Physical Quality of Life Index. New York: Pergaman Press.
- Sen, Amartya K. 1973. “On the Development of Basic Economic Indicators to Supplement GNP Measures.” UN Economic Bulletin for Asia and the Far East 24 (2-3): 1-11.
- Streeten, Paul. 1994. “Human Development: Means and Ends.” The American Economic Review 84(2): 232-37.
- Dasgupta, Partha, and Martin Weale. 1992. “On Measuring the Quality of Life.” World Development 20 (1): 119-31.
- Kakwani, N. Kakwani, N. 1993. “Performance in Living Standards: An International Comparison.” Journal of Development Economics 41(2): 307-36. [CrossRef]
- Ram, Rati. 1982. “Composite Indices of Physical Quality of Life, Basic Needs Fulfillment, Income: A Principal Component Representation.” Journal of Development Economics 11(2): 227-47.
- Slottje, Daniel. 1991. “Measuring the Quality of Life across Countries.” Review of Economics and Statistics 73(4): 684-93. [CrossRef]
- Fayers, Peter M., and David J. Hand. 2002. “Causal Variables, Indicator Variables and Measurement Scales: An Example from Quality of Life.” Journal of the Royal Statistical Society Series A 165(2): 233-53. [CrossRef]
- Atanasova, Irena and Karashtranova Karashtranova. 2016. “A Novel Approach for Quality of Life Evaluation: Rule-Based Expert System.” Social Indicators Research 128(2): 709-22.
- Uysal, Muzaffer, Joseph M. Sirgy, Eunju Woo, and Hyelin Kim. 2016. “Quality of Life (QoL) and Well-Being Research in Tourism.” Tourism Management 53(C): 244-61. [CrossRef]
- Bini, Matilde, Maurizio Carpita, Donato Posa, and Pasquale Sarnacchiaro. 2019. “Socio-Economic Indicators for Performance Evaluation and Quality Assessment: Statistical Methods and Applications.” Social Indicators Research 146(1-2): 1-5. [CrossRef]
- Vachon,Maxime, Marie Papineau, Gilles Dupuis, and Pasquale Roberge. 2019. “Associations Between Systemic Quality of Life and Burnout Among French Canadian Workers.” Social Indicators Research 142(3): 1193-210. [CrossRef]
- Marans, Robert Warren. 2015. “Quality of Urban Life & Environmental Sustainability Studies: Future Linkage Opportunities.” Habitat International 45(1, January): 47-52. [CrossRef]
- Goldberger, Authur S. 1972. “Maximin-Likelihood Estimation of Regressions Containing Unobservable Independent Variables.” International Economic Review 13(1): 1-15.
- Joreskog, Karl G., and Arthur S. Goldberger. 1975. “Estimation of a Model with a Multiple Indicators and Multiple Causes of a Single Latent Variable.” Journal of the American Statistical Association 70(351a): 631-39.
- Robinson, Peter Michael, and M. C. Ferrara. 1977. Estimation of Model for An Unobservable Variable with Endogenous Causes, In: Aigner, D. J. (Ed.), Latent Variables in Socioeconomic Models. Amsterdam: North-Holland, 131-42.
- Rosen, S. 1974. “Hedonic Prices and Implicit Markets: Product Differentiation in Pure Competition.” Journal of Political Economy 82: 34-55. [CrossRef]
- Rahman, Tauhidur J., Ron C. Mittelhammer, and Philip Wandschneider. 2004. “A Latent Variable MIMIC Approach to Inferring the Quality of Life.” Paper Presented for Presentation at the American Agricultural Economics Association 1-4 August 2004, Denver, Colorado.
- Rahman, Tauhidur J., Ron C. Mittelhammer, and Philip Wandschneider. 2005. “Measuring the Quality of Life across Countries.” Paper Presented at the UNU-WIDER conference on Inequality, Poverty and Human Well-being 30-31 May 2003, Helsinki, Finland.
- Rahman, Tauhidur J., Ron C. Mittelhammer, and Philip Wandschneider. 2011. “Measuring Quality of Life across Countries: A Multiple Indicators and Multiple Causes Approach.” The Journal of Socio- Economics 40(1): 43-52. [CrossRef]
- Marans, Robert Warren, and Byoung- Suk Kweon. 2011. “The Quality of Life in Metro Detroit at the Beginning of the Millennium.” In Marans, Robert W. (Eds), Investigating Quality of Urban Life: Theory, Methods and Empirical Research. New York: Springer, Dordrecht.
- McCrea, Rod, Robert Stimson, and Robert Warren Marans. 2011. “The Evolution of Integrative Approaches to the Analysis of Quality of Urban Life.” In Marans, Robert W. (Eds), Investigating Quality of Urban Life: Theory, Methods and Empirical Research. New York: Springer, Dordrecht.
- Bartholomew, David J. 1998. “Scaling Unobservable Constructs in Social Science.” Journal of the Royal Statistical Society Series C Applied Statistics 47(1): 1-13. [CrossRef]
- Jose Paul E., and Bee Teng Lim. 2014. “Social Connectedness Predicts Lower Loneliness and Depressive Symptoms over Time in Adolescents.” Open Journal of Depression 3(4):154-63. [CrossRef]
- Tiran, Jernej. 2016. “Measuring Urban Quality of Life: Case Study of Ljubljana.” Acta Geographica Slovenica 56(1): 57-73. [CrossRef]
- Kachanoff, Frank, Yochanan Bigman, Kyra Kapsaskis, and Kurt Gray. 2020. “Measuring Realistic and Symbolic Threats of COVID-19 and Their Unique Impacts on Wellbeing and Adherence to Public Health Behaviors.” Social Psychological and Personality Science 1-99. [CrossRef]
- Folk, Dunigan, Karynna Okabe-Miyamoto, Elizabeth Dunn, and Sonja Lyubomirsky. 2020. “Did Social Connection Decline during the First Wave of COVID-19?: The Role of Extraversion.” Collabra: Psychology 6(1):37. [CrossRef]
- Lardone, Anna, Pierpaolo Sorrentino, Francesco Giancamilli, Tammosa Palombi, Trevor Simper, Laura Mandolesi, Fabio Lucidi1, Andrea Chirico, and Federica Galli1. 2020. “Psychosocial Variables and Quality of Life during the COVID-19 Lockdown: A Correlational Study on a Convenience Sample of Young Italians.” Peer J 8: e10611. [CrossRef]
- Cupples, Laura M. 2021. “Measure Development and the Hermeneutic Task.” Synthese 198: 2375-90. [CrossRef]
- Mulligan, Gordon, John Carruthers, and Meagan Cahill. 2004. Urban Quality of Life and Public Policy: A Survey. In Capello, R., and P. Nijkamp (Eds.), Advances in Urban Economics (pp. 729-802). Amsterdam: Elsevier Science B.
- Dissart, Jean-Christophe, and Steven C. Deller. 2000. “Quality of Life in the Planning Literature.” Journal of Planning Literature 15(1): 135-61. [CrossRef]
- , and Eunkook Suh. 1997. “Measuring Quality of Life: Economic, Social and Subjective Indicators.” Social Indicators Research 40(1-2):189-216. [CrossRef]
- Diener, Ed., and Robert Biswas-Diener. 2008. Happiness: Unlocking the Mysteries of Psychological Wealth. Malden: Blackwell Publishing.
- Lambiri, Dionysia, Bianca Biagi, and Vicente Royuela. 2007. “Quality of Life in the Economic and Urban Economic Literature.” Social Indicators Research 84(1): 1-25. [CrossRef]
- Dahmann, Donald C. 1985. “Assessments of Neighborhood Quality in Metropolitan America.” Urban Affairs Quarterly 20(4): 511-35. [CrossRef]
- Lu, Max. 1999. “Determinants of Residential Satisfaction: Ordered Logit vs. Regression Models.” Growth and Change 30(2): 264-87. [CrossRef]
- Marans, Robert Warren. 2003. “Understanding Environmental Quality through Quality of Life Studies: The 2001 DAS and Its Use of Subjective and Objective Indicators.” Landscape and Urban Planning 65(1): 73-83. [CrossRef]
- Campbell, Angus, Philip E. Converse, and Willard L. Rodgers. 1976. The Quality of American Life: Perceptions, Evaluations and Satisfactions. New York: Russell Sage Foundation.
- Golledge, Reginald G., and Robert J. Stimson. 1987. Analytical Behavioural Geography. London: Croom Helm.
- Zehner, Robert. 1977. Indicators of Quality of Life in New Communities. Cambridge: Ballinger Publishing Company.
- Kemp, Derek, M. Manicaros, P. Mullins, R. Simpson, R. Stimson, and J. Western. 1997. Urban Metabolism: A Framework for Evaluating the Viability, Livability and Sustainability of South East Queensland. Brisbane: The Australian Housing and Urban Research Institute.
- Keeble, David. 1990. “Small Firms, New Firms, and Uneven Regional Development in the United Kingdom.” Area 22(3): 234-45.
- Ley, David. 1996. The New Middle Class and the Remaking of the Central City. Oxford: Oxford University Press.
- Glaeser, Ed., Jed Kolko, and Albert Saiz. 2000. Consumer City (Working Paper 7790). Cambridge: National Bureau of Economic Research.
- Liaw, Kao Lee, William H. Frey, and Ji Ping Lin. 2002. “Location of Adult Children as an Attraction for Black and White Elderly Primary Migrants in the United States.” Environment and Planning A 34(2): 191-216. [CrossRef]
- Brotchie, John, Peter Newton, Peter Hall, and Peter Nijkamp. 1985. The Future of Urban Form. London: Coom Helm.
- Grayson, L., and K. Young. 1994. Quality of Life in Cities. London: British Library.
- Rogerson, Robert J. 1999. “Quality of Life and City Competitiveness.” Urban Studies 36(5-6): 969-85. [CrossRef]
- Sirgy, Joseph M., and Terri Cornwell. 2002. “How Neighboorhood Features Affect Quality of Life.” Social Indicators Research 59(1): 79-114. [CrossRef]
- Cummins, Robert A. 1996. “The Domain of Life Satisfaction: An Attempt to Order Chaos.” Social Indicators Research 38(3): 303-332. [CrossRef]
- Marans, Robert Warren, and W. Rodgers. 1975. Towards an Understanding of Community Satisfaction. In Hawley, A., and V. Rock (Eds.). Metropolitan America in Contemporary Perspective (pp. 299-352). New York: Halsted Press.
- Lee, Trevor, and Robert Warren Marans. 1980. “Objective and Subjective Indicators: Effects of Scale Discordance and Interrelationships.” Social Indicators Research 8(1): 47-64. [CrossRef]
- Connerly, Charles, and Robert Warren Marans. 1985. “Comparing Two Global Measures of Perceived Neighborhood Quality.” Social Indicators Research 17(1): 29-47. 2: Social Indicators Research 17(1). [CrossRef]
- Connerly, Charles, and Robert W. Marans. 1988. Neighborhood Quality: A Description and Analysis of Indicators, In Huttman, E., and W. van Vleit (Eds.). The US Handbook on Housing and Built Environment (pp. 37-61). Westwood: Greenwood Press.
- Sun, Yu-Chen. 2016. “The Analysis on Quality of Life of Cities/Counties in Taiwan.” Master thesis, Graduate Institute of Urban Planning, National Taipei University, New Taipei City, Taiwan.
- Liau, Shu-Jong. 2014. “Quality of Life Capital and Rural Development: A Comprehensive Study of Selected Countryside in Taiwan.” Journal of Taiwan Land Research 46: 70-7. [CrossRef]
- Khamis, Azme, and Nursu’aidah Binti Abd. Wahab. 2016. “Modeling Quality of Life of University Students Using Structural Equation Model.” Scientific Research Journal IV(IV): 17-24.
- Engel, Lidia, Stirling Bryan, Vanessa K. Noonan, and David G. T. Whitehurst. 2018. “Using Path Analysis to Investigate the Relationships between Standardized Instruments that Measure Health-Related Quality of Life, Capability Wellbeing and Subjective Wellbeing: An Application in the Context of Spinal Cord Injury.” Social Science & Medicine 213: 154-64. [CrossRef]
- Fussel Hans-Martin. 2007. “Vulnerability: A Generally Applicable Conceptual Framework for Climate Change Research.” Global Environmental Change 17(2):155-67. [CrossRef]
- Lankao, Patricia Romero, and Hua Qin. 2011. “Conceptualizing Urban Vulnerability to Global Climate and Environmental Change.” Current Opinion in Environmental Sustainability 3: 142-49. [CrossRef]
- McDonald, John F. 2012. “House Prices and Quality of Life: An Economic Analysis.” International Encyclopedia of Housing and Home 258-64.
- Tian, Chuanhao, Xintian Peng, and Xiang Zhang. 2021. “COVID-19 Pandemic, Urban Resilience and Real Estate Prices: The Experience of Cities in the Yangtze River Delta in China.” Land 10: 960. [CrossRef]
- Barreca, Alice, Rocco Curto, and Diana Rolando. 2018. “Housing Vulnerability and Property Prices: Spatial Analyses in the Turin Real Estate Market.” Sustainability 10: 3068. [CrossRef]
- Marans, Robert Warren, and Robert Stimson. 2011. Investigating Quality of Urban Life: Theory, Methods and Empirical Research. New York: Springer, Dordrecht.
| 1 | The negative externalities caused by production activities include Jili chemical pollution, Gaoyin chemical pollution, RCA pollution, Ximeipi pollution, CNPC oil refinery, Kwun Tong natural gas receiving station. |
| 2 | Please refer to “Taoyuan City,2021,Taoyuan City Land Plan”. |
| 3 | This article uses Stata 16 to operate MIMIC Model. The relevant indicators provided by this model are as follows. Standardized Root Mean Squared Residual (SRMR); Root Mean Squared Error of Approximation(RMSEA); Coefficient of Determination(CD); Comparative Fit Index(CFI); Tucker-Lewis Index(TLI). |
| 4 | Local Moran’s I Statistics is the calculation method of global spatial autocorrelation statistics by applying Moran’s I to obtain regional autocorrelation statistics. Set the spatial autocorrelation statistics of the region as the X coordinate, and the spatial autocorrelation statistics of the adjacent regions as the Y coordinate. This coordinate system is divided into four quadrants. The first quadrant represents that the distribution of statistical variables in the region and adjacent regions has a central tendency, which is a hot zone. The third quadrant represents that the distribution of statistical variables between the region and the adjacent regions has a tendency to disperse, which is a cold region. The second and the fourth quadrants indicate that the regions or adjacent regions have opposite distribution trends of the statistical variable, one of which is concentrated while the other adjacent region is dispersed, or vice versa. |




| District | Population | Sample | ||
| total population | % | total observations | % | |
| Taoyuan | 434243 | 20.22 | 271 | 22.30 |
| Jungli | 396453 | 18.46 | 248 | 20.41 |
| Daxi | 94102 | 4.38 | 60 | 4.94 |
| Yangmei | 163959 | 7.63 | 78 | 6.42 |
| Luzhu | 158802 | 7.39 | 72 | 5.93 |
| Dayuan | 87158 | 4.06 | 56 | 4.61 |
| Guishan | 152817 | 7.12 | 72 | 5.93 |
| Bade | 192922 | 8.98 | 120 | 9.88 |
| Longtan | 120201 | 5.60 | 60 | 4.94 |
| Pingzhen | 221587 | 10.32 | 118 | 9.71 |
| Xinwu | 48772 | 2.27 | 24 | 1.98 |
| Guanyin | 65555 | 3.05 | 30 | 2.47 |
| Fuxing | 11192 | 0.52 | 6 | 0.49 |
| total | 2147763 | 100.00 | 1215 | 100.00 |
| p=0.08 | ||||
| Variable | Definition | Measurement Units | Mean | Standard Deviation | Minimum | Maximum |
| household | number of persons in a household | persons/household | 4.0099 | 1.5741 | 1 | 9 |
| roof age | house roof age | year | 20.6626 | 12.6267 | 0 | 66 |
| children | number of persons under 7 years of age in a household | person | 0.2214 | 0. 5793 | 0 | 4 |
| elderly | number of persons over 65 years of age in a household | person | 0.4527 | 0.7164 | 0 | 2 |
| community size | number of households in the community | household | 204.4543 | 81.2031 | 0 | 230 |
| waste disposal | satisfaction with completion of the waste disposal of the community (ranged from 1 to 10) | - | 7.5045 | 2.0484 | 1 | 10 |
| environment maintain | satisfaction with clean and well-maintained environment (ranged from 1 to 10) | - | 7.5794 | 1.7933 | 1 | 10 |
| traffic order | satisfaction with the traffic order of the community (ranged from 1 to 10) | - | 7.2551 | 1.8544 | 1 | 10 |
| community landscape | satisfaction with completion of the landscaping in the community (ranged from 1 to 10) | - | 7.1687 | 2.0303 | 1 | 10 |
| children care | satisfaction with completion of care for children in community (ranged from 1 to 10). | - | 5.8691 | 2.5507 | 1 | 10 |
| elderly care | satisfaction with completion of community care for the elderly (ranged from 1 to 10). | - | 5.1391 | 2.4254 | 1 | 10 |
| fire prevention | satisfaction with completion of community fire prevention (ranged from 1 to 10). | - | 5.8255 | 2.2163 | 1 | 10 |
| flooding distance | distance from nearby flooding place | meter | 6470.1 | 466324.7 | 1 | 10000 |
| bus stop distance | distance from the nearest bus stop | meter | 3423.687 | 8564.754 | 1 | 12000 |
| neighborhood park distance | distance from neighborhood park around the community | meter | 667.9735 | 1734.612 | 1.8 | 3000 |
| wholesale distance | distance from the nearest wholesale center | kilometer | 3.7717 | 3.1406 | 0.5 | 5 |
| hospital distance | distance from the nearest hospital | kilometer | 0.2017 | 2.3885 | 0.05 | 40 |
| railway distance | distance from railway station | kilometer | 7.8666 | 7.1159 | 1 | 50 |
| gathering and meals | number of monthly gatherings and meals with friends and relatives | times | 2.5457 | 2.1318 | 0 | 9 |
| earnings | monthly labor earnings | NT$ | 37291.07 | 38794.47 | 15000 | 85000 |
| bedrooms | number of bedrooms | room | 3.5177 | 1.2782 | 1 | 9 |
| floor area | floor area of the dwelling | ping | 56.0488 | 94.9527 | 2 | 900 |
| leisure hours | leisure hours per week | hour | 17.6576 | 21.2102 | 0 | 168 |
| freely hours | number of hours that are available for use freely per week | hour | 22.0959 | 24.3322 | 0 | 168 |
| air quality | satisfaction with completion of well-equipped for air quality (ranged from 1 to 10) | - | 6.5177 | 1.9054 | 1 | 10 |
| drinking water | satisfaction with completion of drinking water quality maintains (ranged from 1 to 10) | - | 6.7638 | 1.9066 | 2 | 10 |
| drainage facilities | satisfaction with completion of well-equipped drainage facilities (ranged from 1 to 10). | - | 6.9860 | 1.6933 | 2 | 10 |
| environmental noise | satisfaction with completion of environmental noises decreases (ranged from 1 to 10) | - | 6.3704 | 2.0972 | 1 | 10 |
| sex | 0 for male; 1 for female | - | 0.5465 | 0.4980 | 0 | 1 |
| age | individual’s age | year | 36.5103 | 14.4094 | 15 | 71 |
| education | maximum number of years of education | year | 15.9103 | 4.8298 | 1 | 21 |
| Structural model | Coefficient | Standard error |
| community size | 0.0118*** | 0.0012 |
| flooding distance | 0.0029* | 0.0015 |
| bus stop distance | -0.0089* | 0.0049 |
| neighborhood park distance | -0.0008** | 0.0004 |
| wholesale distance | -0.0081* | 0.0043 |
| hospital distance | -0.0185*** | 0.0070 |
| railway distance | 0.0185*** | 0.0056 |
| gathering and meals | 0.0388* | 0.0202 |
| earnings | 0.0243** | 0.0114 |
| bedrooms | 0.1004*** | 0.0335 |
| floor area | 0.0261*** | 0.0045 |
| leisure hours | 0.0108** | 0.0055 |
| freely hours | 0.0400* | 0.0205 |
| log likelihood | -83139.637 | |
| 249.36 | ||
| df | 218 | |
| 1.14 | ||
| SRMR | 0.044 | |
| RMSEA | 0.041 | |
| CD | 0.595 | |
| CFI | 0.952 | |
| TLI | 0.937 | |
| Measurement model | OIM | |
| coefficient | standard error | |
| waste disposal | ||
| QOL | 1 | |
| constant | 7.2313*** | 0.1948 |
| environment maintain | ||
| QOL | 0.9922*** | 0.0337 |
| constant | 7.3083*** | 0.1912 |
| traffic order | ||
| QOL | 0.9620*** | 0.0357 |
| constant | 6.9923*** | 0.1862 |
| community landscape | ||
| QOL | 1.0415*** | 0.0392 |
| constant | 6.8841*** | 0.2019 |
| children care | ||
| QOL | 0.8947*** | 0.0506 |
| constant | 5.6247*** | 0.1818 |
| elderly care | ||
| QOL | 0.8881*** | 0.0486 |
| constant | 4.8964*** | 0.1791 |
| fire prevention | ||
| QOL | 0.9380*** | 0.0439 |
| constant | 5.5692*** | 0.1855 |
| air quality | ||
| QOL | 0.8478*** | 0.0382 |
| constant | 6.2861*** | 0.1668 |
| drinking water | ||
| QOL | 0.9327*** | 0.0381 |
| constant | 6.5089*** | 0.1817 |
| drainage facilities | ||
| QOL | 0.8816*** | 0.0334 |
| constant | 6.7451*** | 0.1708 |
| environmental noise | ||
| QOL | 0.8518*** | 0.0416 |
| constant | 6.1376*** | 0.1694 |
| Var (e. QOL) | 1.9088 | |
| Var (e. waste disposal) | 1.9459 | |
| Var (e. environment maintain) | 1.0019 | |
| Var (e. traffic order) | 1.3573 | |
| Var (e. community landscape) | 1.6821 | |
| Var (e. children care) | 4.7022 | |
| Var (e. elderly care) | 4.1062 | |
| Var (e. fire prevention) | 2.9312 | |
| Var (e. air quality) | 2.0130 | |
| Var (e. drinking water) | 1.6779 | |
| Var (e. drainage facilities) | 1.1189 | |
| Var (e. environmental noise) | 2.7646 | |
| LR test of model vs. saturated: | ||
| Range | ||||
| District | Mean | Standard Deviation | Minimum | Maximum |
| Taoyuan | 0.2916 | 0.0335 | -0.5834 | 2.2817 |
| Daxi | 0.2640 | 0.0434 | -0.4334 | 0.9837 |
| Zhongli | 0.3212 | 0.0380 | -0.5193 | 2.1784 |
| Yangmei | 0.1881 | 0.0701 | -0.4925 | 2.7502 |
| Luzhu | 0.3145 | 0.0623 | -0.3760 | 1.8642 |
| Dayuan | 0.1681 | 0.0362 | -0.2752 | 0.5793 |
| Guishan | 0.2775 | 0.0838 | -0.4909 | 2.7476 |
| Bade | 0.1949 | 0.0491 | -0.7167 | 2.1784 |
| Longtan | 0.4474 | 0.0908 | -0.3399 | 2.0119 |
| Pingzhen | 0.2429 | 0.0636 | -0.4683 | 2.7476 |
| Xinwu | 0.5075 | 0.1496 | -0.0405 | 2.3023 |
| Guanyin | -0.0161 | 0.0598 | -0.3417 | 0.5362 |
| Fuxing | 0.0298 | 0.0292 | -0.0356 | 0.0952 |
| coefficient | Standard error | |
| constanta | 0.2071* | 0.0790 |
| W | ||
| QOL | 0.2070** | 0.0870 |
| e. QOLb | 0.7913*** | 0.2268 |
| Var (e. QOL)c | 0.0146 | 0.0062 |
| Log likelihood | 8.2356 | |
| Pseudo | 0.6716 |
Disclaimer/Publisher’s Note: The statements, opinions and data contained in all publications are solely those of the individual author(s) and contributor(s) and not of MDPI and/or the editor(s). MDPI and/or the editor(s) disclaim responsibility for any injury to people or property resulting from any ideas, methods, instructions or products referred to in the content. |
© 2023 by the authors. Licensee MDPI, Basel, Switzerland. This article is an open access article distributed under the terms and conditions of the Creative Commons Attribution (CC BY) license (http://creativecommons.org/licenses/by/4.0/).
