Submitted:
29 May 2023
Posted:
30 May 2023
You are already at the latest version
Abstract
Keywords:
1. Introduction
2. Materials and Methods
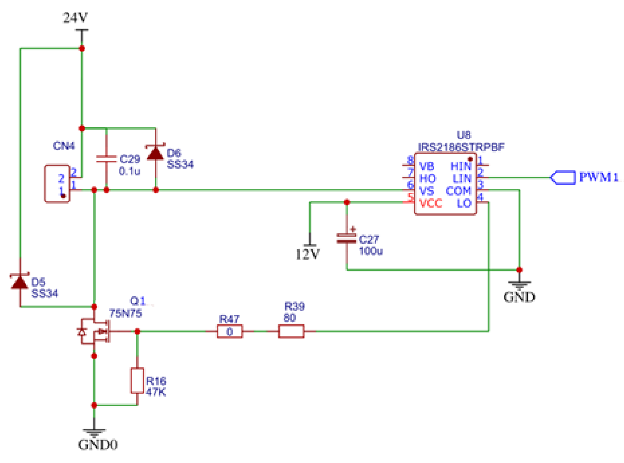
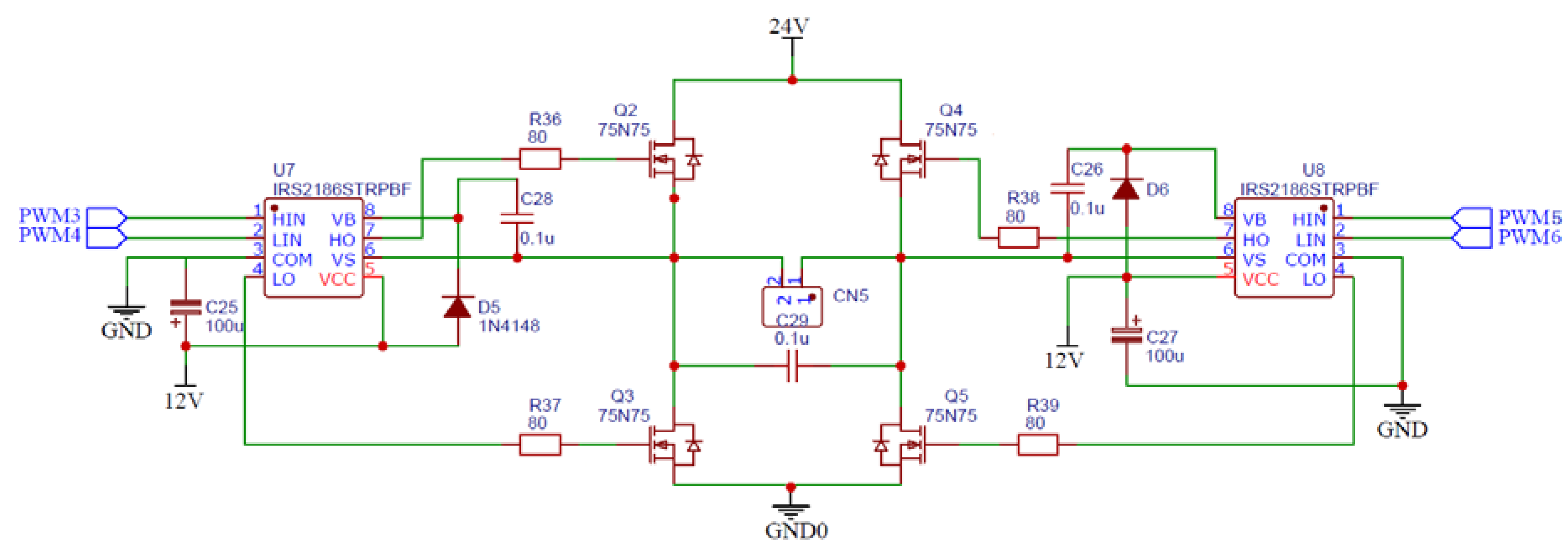
2.1. Instrument
2.1.1. Self-made micro drill resistance instrument
2.1.2. Resistograph 650-SC
2.2. Materials
2.3. Methods
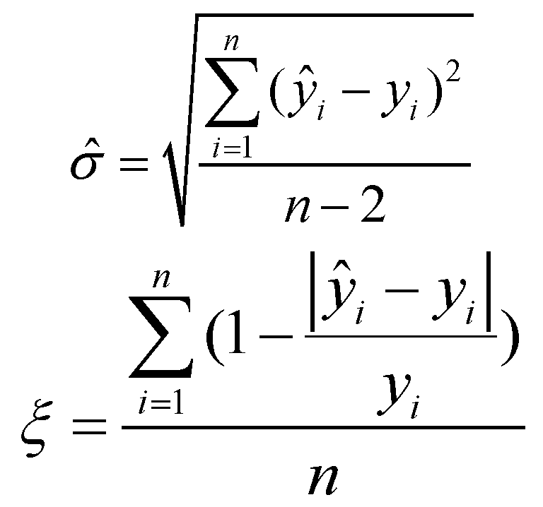
where yi is measurement value of the absolute dry density of the i-th wood block, ŷi is estimated density of the i-th wooden block, n is the number of test wood blocks.3. Results
4. Discussion
5. Conclusions
Author Contributions
Funding
Acknowledgments
Conflicts of Interest
References
- Rinn, F. Basics of Micro-resistance Drilling for Timber Inspection. Holztechnologie 2012, 53, 24–29. [Google Scholar]
- Rinn, F.; Schweingruber, F.H.; Schär, E. Resistograph and X-ray Density Charts of Wood. Comparative Evaluation of Drill Resistance Profiles and X-ray Density Charts of Different Wood Species. Holzforschung 1996, 50, 303–311. [Google Scholar] [CrossRef]
- Szewczyk, G.; Wasik, R.; Leszczyński, K.; Podlaski, R. Age Estimation of Different Tree Species Using a Special Kind of an Electrically Recording Resistance Drill. Urban Forestry & Urban Greening 2018, 34, 249–253. [Google Scholar]
- Rinn, F. Practical Application of Micro-resistance Drilling for Timber Inspection. Holztechnologie 2013, 54, 32–38. [Google Scholar]
- Guller, B.; Guller, A.; Kazaz, G. Is Resistograph an Appropriate Tool for the Annual Ring Measurement of Pinnus Brutia? NDE for Safety/Defektoskopie 2012, 89–94. [Google Scholar]
- Hu, X.; Zheng, Y.; Liang, H.; Zhao, Y. Design and Test of a Microdestructive Tree-ring Measurement System. Sensors 2020, 20, 3253. [Google Scholar] [CrossRef]
- Hu, X.; Zheng, Y.; Xing, D.; Sun, Q. Research on Tree Ring Micro-Destructive Detection Technology Based on Digital Micro-Drilling Resistance Method. Forests 2022, 13, 1139. [Google Scholar] [CrossRef]
- Oh, J.; Seo, J.; Kim, B. Determinate the Number of Growth Rings Using Resistograph with Tree-ring Chronology to Investigate Ages of Big Old Trees. Journal of the Korean Wood Science and Technology 2019, 47, 700–708. [Google Scholar] [CrossRef]
- Downes, G.M.; Nyakuengama, J.G.; Evans, R.; Northway, R.; Blakemore, P.; Dickson, R.L.; Lausberg, M. Relationship between Wood Density, Microfibril Angle and Stiffness in Thinned and Fertilized Pinus Radiata. IAWA J. 2002, 23, 253–265. [Google Scholar] [CrossRef]
- Nickolas, H.; Williams, D.; Downes, G.; Harrison, P.A.; Vaillancourt, R.E.; Potts, B.M. Application of Resistance Drilling to Genetic Studies of Growth, Wood Basic Density and Bark Thickness in Eucalyptus globulus. Aust. For. 2020, 83, 172–179. [Google Scholar] [CrossRef]
- Downes, G.M.; Lausberg, M.; Potts, B.M.; Pilbeam, D.L.; Bird, M.; Bradshaw, B. Application of the Iml Resistograph to the Infield Assessment of Basic Density in Plantation Eucalypts. Aust. For. 2018, 81, 177–185. [Google Scholar] [CrossRef]
- Wang, X. Recent Advances in Nondestructive Evaluation of Wood. In-Forest Wood Quality Assessments. Forests 2021, 12, 949. [Google Scholar] [CrossRef]
- Gao, S.; Wang, X.; Wiemann, M.C.; Brashaw, B.K.; Ross, R.J. A critical analysis of methods for rapid and nondestructive determination of wood density in standing trees. Ann. For. Sci. 2017, 74, 77. [Google Scholar] [CrossRef]
- Johnstone, D.M.; Ades, P.K.; Moore, G.M.; Smith, I.W. Predicting Wood Decay in Eucalypts Using an Expert System and the IML-Resistograph Drill. Arboriculture and Urban Forestry 2007, 33, 76–82. [Google Scholar] [CrossRef]
- Zhang, T.; Du, D.; Li, D.; Xu, F.; Chen, P. The Inspection and Appraisal of the Yonghemen Structure of the Qing Dynasty in Beijing. International Journal of Archaeology 2018, 6, 56–66. [Google Scholar]
- Isik, F.; Li, B. Rapid Assessment of Wood Density of Live Trees Using the Resistograph for Selection in Tree Improvement Programs. Canadian Journal of Forest Research 2003, 33, 2426–2435. [Google Scholar] [CrossRef]
- Rinn, F. Device for material testing, especially wood inspection by drill resistance measurements. German Patent 1990, 4122494. [Google Scholar]
- Chen, X. Design of Needle Measurement System for Tree Annual Ring. Master’s Thesis, Beijing Forestry University, Beijing, China, 2019. [Google Scholar]
- Yao, J. Research on Principle and Realization of Tree Ring Measuring Instrument Based on Micro Drill Resistance Method. Doctor’s Thesis, Chinese Academy of Forestry, Beijing, China, 2020. Doctor’s Thesis, Chinese Academy of Forestry, Beijing, China, 2020. [Google Scholar]
- Yao, J.; Zhao, Y.; Lu, J.; Zheng, Y.; Gao, R.; Tang, S. Annual-ring Measurement Method Based on Adaptive Filtering Algorithm. Trans. Chin. Soc. Agric. Mach. 2020, 51, 216–222. [Google Scholar]
- Yao, J.; Lu, J.; Zheng, Y.; Wang, X.; Zhao, Y.; Chen, X.; Lei, G.; Tang, S. DC Motor Speed Control of Annual-ring Measuring Instrument Based on Variable Universe Fuzzy Control Algorithm. Transactions of the Chinese Society of Agricultural Engineering 2019, 35, 57–63. [Google Scholar]
- Yao, J.; Zhao, Y.; Fu, L.; Song, X.; Lu, J.; Li, S. Tree-rings Measurement Method Based on Micro Drill Resistance. Trans. Chin. Soc. Agric. Mach. 2022, 53, 52–59. [Google Scholar]
- Yao, J.; Zhao, Y.; Zhang, H.; Song, X.; Lei, X.; Tang, S. Drill Resistance Expression Method of Tree Micro Drill Instrument. Trans. Chin. Soc. Agric. Mach 2021, 52, 271–277, 286. [Google Scholar]
- Yao, J.; Fu, L.; Song, X.; Wang, X.; Zhao, Y.; Zheng, Y.; Ye, Q.; Zhai, S. Feasibility Study on Measuring Density of Earlywood and Latewood by Micro Drill Resistance Method. Journal of Forestry Engineering 2022, 7, 66–73. [Google Scholar]
- Yao, J.; Guo, X.; Fu, L.; Wang, X.; Lei, X.; Lu, J.; Zheng, Y.; Song, X. Indirect measurement of wood density by micro drill resistance method[J]. Sci. Silvae Sin. 2022, 58, 138–147. [Google Scholar]
- Pan, H.; Lu, J.; Lei, X.; Guo, X.; Yao, J.; Tang, S. Tree Age Estimation Based on Resistograph Stationary Kalman Filter. Sci. Silvae Sin. 2021, 57, 14–23. [Google Scholar]
- Yao, J.; Guo, X.; Song, X.; Wang, J.; Qi, K.; Dai, Q. Research on Peak-valley Tree-ring Recognition Method Based on Gray Image. Journal of Xinyang Normal University 2022, 35, 475–480. [Google Scholar]
- Yao, J.; Lei, X.; Wang, X.; Fu, L.; Zheng, Y.; Guo, X.; Duan, G.; Song, X. Effect of Moisture Content on Drill Resistance of Micro Drill Resistance Instrument. Journal of Central South University of Forestry & Technology 2022, 42, 137–147. [Google Scholar]
- Zhang, Q.; Pei, W. DSP Processer-in-the-Loop Tests Based on Automatic Code Generation. Inventions 2022, 7, 12. [Google Scholar] [CrossRef]
- Toh, E.H.; Wang, G. H.; Lo, G. Q.; Chan, L.; Samudra, G.; Yeo, Y. C. Performance Enhancement of N-channel Impact-ionization Metal-oxide-semiconductor Transistor by Strain Engineering. Applied Physics Letters 2007, 90, 971–163. [Google Scholar] [CrossRef]
- Chen, H.-C. An H-bridge driver using gate bias for DC motor control. In Proceedings of the 2013 IEEE International Symposiumon Consumer Electronics (ISCE), Hsinschu, Taiwan, 3–6 June 2013; pp. 265–266. [Google Scholar]
- Hernández-Alvarado, R.; García-Valdovinos, L.G.; Salgado-Jiménez, T.; Gómez-Espinosa, A.; Fonseca-Navarro, F. Neural Network-Based Self-Tuning PID Control for Underwater Vehicles. Sensors 2016, 16, 1429. [Google Scholar] [CrossRef]
- Zhu, R.; Wu, H. Dc Motor Speed Control System Based on Incremental pid Algorithm. Instrum. Tech. Sens. 2017, 7, 121–126. [Google Scholar]
- Wang, J.; Li, M.; Jiang, W.; Huang, Y.; Lin, R. A Design of FPGA-Based Neural Network PID Controller for Motion Control System. Sensors 2022, 22, 889. [Google Scholar] [CrossRef] [PubMed]
- Sharapov, E.; Chernov, V.; Toropov, A.; Smirnova, E. The Impact of Moisture Content on Accuracy of Wood Properties Evaluation by Drilling Resistance Measurement Method. Lesnoy Zhurnal 2016, 2, 7–18. [Google Scholar]
- Allaire, J.J.; Xie, Y.; McPherson, J.; Luraschi, J.; Ushey, K.; Atkins, A.; Wickham, H.; Cheng, J.; Chang, W.; Iannone, R. Rmarkdown: Dynamic Documents for R; R Package Version 2. 2022. Available online: https://cran.r-project.org/package=rmarkdown (accessed on 18 April 2022).
- Tomczak, K.; Tomczak, A.; Jelonek, T. Measuring Radial Variation in Basic Density of Pendulate Oak: Comparing Increment Core Samples with the Iml Power Drill. Forests 2022, 13, 589. [Google Scholar] [CrossRef]
- Fundova, I.; Funda, T.; Wu, H.X. Non-Destructive Wood Density Assessment of Scots Pine (Pinus sylvestris L.) Using Resistograph and Pilodyn. PLoS ONE 2018, 13, e0204518. [Google Scholar] [CrossRef]
- Nickolas, H.; Williams, D.; Downes, G.; Harrison, P.A.; Vaillancourt, R.E.; Potts, B.M. Application of Resistance Drilling to Genetic Studies of Growth, Wood Basic Density and Bark Thickness in Eucalyptus globulus. Aust. For. 2020, 83, 172–179. [Google Scholar] [CrossRef]
- Isaac-Renton, M.; Stoehr, M.; Statland, C. B.; Woods, J. Tree Breeding and Silviculture: Douglas-fir Volume Gains with Minimal Wood Quality Loss under Variable Planting Densities. Forest Ecology and Management 2020, 465, 118094. [Google Scholar] [CrossRef]







| Parameter | Standard Error | t-value | p- value |
|---|---|---|---|
| intercept | 398.298 | -2.564 | 0.011 |
| F1 | 5.727 | 9.147 | <0.001 |
| F2 | 33.966 | 1.908 | 0.058 |
| Instrument | Model | Standard Error (kg/m-3) |
Average Accuracy (%) |
|---|---|---|---|
| Self-made | LM1 | 32.302 | 94.910 |
| LM2 | 43.027 | 93.864 | |
| LM3 | 31.782 | 94.970 | |
| Resistogaph 650-SC | LM4 | 62.052 | 90.700 |
Disclaimer/Publisher’s Note: The statements, opinions and data contained in all publications are solely those of the individual author(s) and contributor(s) and not of MDPI and/or the editor(s). MDPI and/or the editor(s) disclaim responsibility for any injury to people or property resulting from any ideas, methods, instructions or products referred to in the content. |
© 2024 by the authors. Licensee MDPI, Basel, Switzerland. This article is an open access article distributed under the terms and conditions of the Creative Commons Attribution (CC BY) license (https://creativecommons.org/licenses/by/4.0/).
