Submitted:
15 April 2025
Posted:
15 April 2025
You are already at the latest version
Abstract
Keywords:
Introduction
Material and Methods
1.1. Research Subjects
1.1. NBS Test for PCD
1.1. Confirmatory Tests for PCD
1.1. Statistics
Results
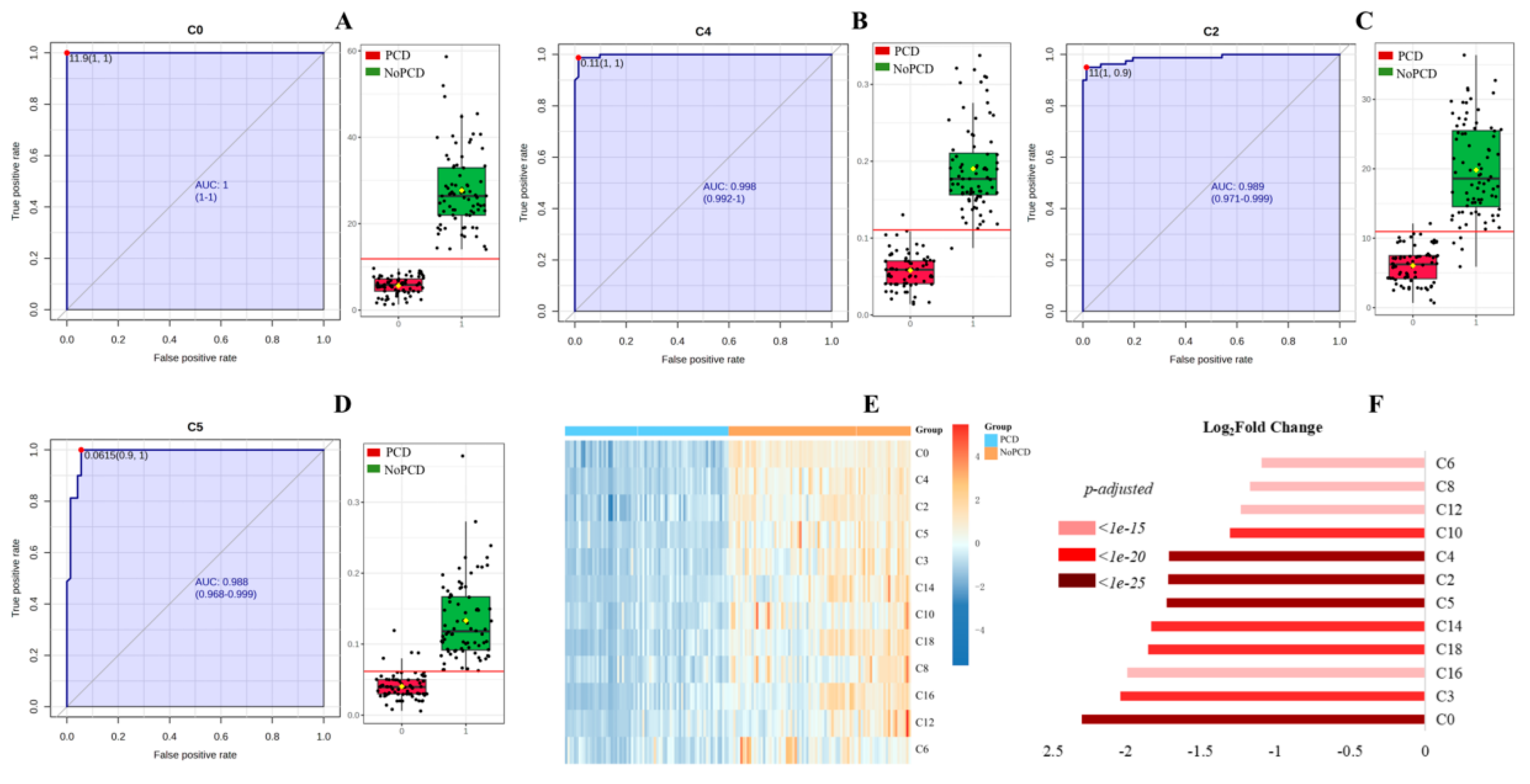
1.1. Diagnostic Performances of Currently Used Free Carnitine and Acylcarnitines for PCD
1.1. Machine Learning-Assisted Identification of Candidate Acylcarnitines for PCD Diagnosis
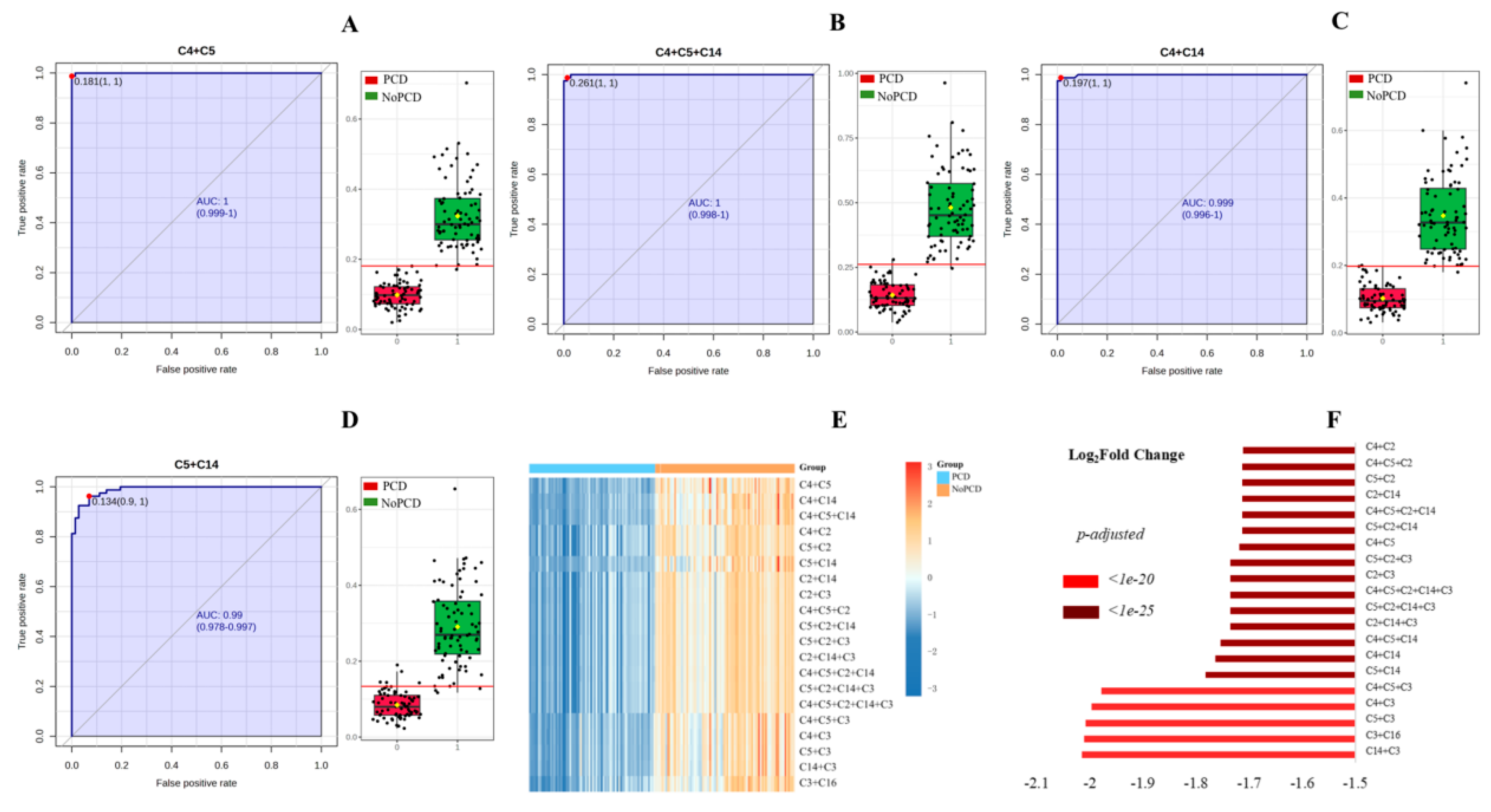
1.1. Diagnostic Accuracy Evaluation of Acylcarnitines Summations for PCD
1.1. Validation and Application of Free Carnitine and C4+C5 Summation in PCD NBS
Discussion
Conclusions
Supplementary Materials
Author Contributions
Funding
Institutional Review Board Statement
Informed Consent Statement
Data Availability Statement
Acknowledgments
Conflicts of Interest
References
- Nez, J.I.; Tamai, I.; Oku, A. Primary systemic carnitine deficiency is caused by mutations in a gene encoding sodium ion-dependent carnitine transporte. Nature Genet. 1999, 21, 91–94. [Google Scholar] [CrossRef] [PubMed]
- Zhou, J.; Li, G.; Zeng, Y.; Qiu, X.; Zhao, P.; Huang, T.; Wang, X.; Luo, J.; Lin, N.; Xu, L. Screening primary carnitine deficiency in 10 million Chinese newborns: a systematic review and meta-analysis. Orphanet J. Rare Dis. 2024, 19, 248. [Google Scholar] [CrossRef] [PubMed]
- Crefcoeur, L.L.; Visser, G.; Ferdinandusse, S.; Wijburg, F.A.; Langeveld, M.; Sjouke, B. Clinical characteristics of primary carnitine deficiency: A structured review using a case-by-case approach. J. Inherit. Metab. Dis. 2022, 45, 386–405. [Google Scholar] [CrossRef] [PubMed]
- Han, L.; Wang, F.; Wang, Y.; Ye, J.; Qiu, W.; Zhang, H.; Gao, X.; Gong, Z.; Gu, X. Analysis of genetic mutations in Chinese patients with systemic primary carnitine deficiency. Eur. J. Med. Genet. 2014, 57, 571–575. [Google Scholar] [CrossRef]
- Koleske, M.L.; McInnes, G.; Brown, J.E.H. Functional genomics of OCTN2 variants informs protein-specific variant effect predictor for Carnitine Transporter Deficiency. Pro. Natl. Acad. Sci. USA 2022, 119, e2210247119. [Google Scholar] [CrossRef]
- Koepsell, H.; Daws, L.C. Organic Cation Transporters in Health and Disease. Pharmacol. Rev. 2019, 72, 253–319. [Google Scholar] [CrossRef]
- Loos, M.; Klampe, B.; Schulze, T.; Yin, X.; Theofilatos, K.; Ulmer, B.M.; Schulz, C.; Behrens, C.S.; van Bergen, T.D.; Adami, E.; et al. Human model of primary carnitine deficiency cardiomyopathy reveals ferroptosis as a novel mechanism. Stem Cell Rep. 2023, 18, 2123–2137. [Google Scholar] [CrossRef]
- Jolfayi, A.G.; Naderi, N.; Ghasemi, S.; Salmanipour, A.; Adimi, S.; Maleki, M.; Kalayinia, S. A novel pathogenic variant in the carnitine transporter gene, SLC22A5, in association with metabolic carnitine deficiency and cardiomyopathy features. BMC Cardiovasc. Disord. 2024, 24, 1. [Google Scholar] [CrossRef]
- Zhou, Y.; Liu, Y.; Shen, Y.; Xu, F.; Xu, F.; Huang, H.; Duan, J. A report of a pedigree with compound heterozygous mutations in the SLC22A5 gene. Front. Pediatr. 2023, 11, 985720. [Google Scholar] [CrossRef]
- Lefevre, C.R.; Labarthe, F.; Dufour, D.; Moreau, C.; Faoucher, M.; Rollier, P.; Arnoux, J.B.; Tardieu, M.; Damaj, L.; Bendavid, C.; et al. Newborn Screening of Primary Carnitine Deficiency: An Overview of Worldwide Practices and Pitfalls to Define an Algorithm before Expansion of Newborn Screening in France. Int. J. Neonatal Screen. 2023, 9, 6. [Google Scholar] [CrossRef]
- Guerrero Cervera, B.; Donoso Trenado, V.; Fernandez-Sellers, C.; Vila Clerigues, N.; Correcher Medina, P.; Zorio, E. Cardiomyopathy associated with primary carnitine deficiency in adults: lack of complete response in patients with delayed treatment initiation. Rev. Esp. Cardiol. (Engl Ed) 2024, 77, 265–267. [Google Scholar] [CrossRef] [PubMed]
- Ji, X.; Ge, Y.; Ni, Q.; Xu, S.; Xiong, Z.; Yang, L.; Hu, L.; Cao, Y.; Lu, Y.; Wei, Q.; et al. Primary carnitine deficiency: Estimation of prevalence in Chinese population and insights into newborn screening. Front. Genet. 2023, 14, 1304458. [Google Scholar] [CrossRef]
- Lin, Y.; Zhang, W.; Huang, C.; Lin, C.; Lin, W.; Peng, W.; Fu, Q.; Chen, D. Increased detection of primary carnitine deficiency through second-tier newborn genetic screening. Orphanet J. Rare Dis. 2021, 16, 149. [Google Scholar] [CrossRef]
- Lin, Y.; Lin, B.; Chen, Y.; Zheng, Z.; Fu, Q.; Lin, W.; Zhang, W. Biochemical and genetic characteristics of patients with primary carnitine deficiency identified through newborn screening. Orphanet J. Rare Dis. 2021, 16, 503. [Google Scholar] [CrossRef] [PubMed]
- Yang, X.; Li, Q.; Wang, F.; Yan, L.; Zhuang, D.; Qiu, H.; Li, H.; Chen, L. Newborn Screening and Genetic Analysis Identify Six Novel Genetic Variants for Primary Carnitine Deficiency in Ningbo Area, China. Front. Genet. 2021, 12, 686137. [Google Scholar] [CrossRef]
- Lin, Y.; Lin, C.; Lin, B.; Zheng, Z.; Lin, W.; Chen, Y.; Chen, D.; Peng, W. Newborn screening for fatty acid oxidation disorders in a southern Chinese population. Heliyon 2024, 10, e23671. [Google Scholar] [CrossRef] [PubMed]
- Chang, S.; Yang, Y.; Xu, F.; Ji, W.; Zhan, X.; Gao, X.; Chen, T.; Qiu, W.; Zhang, H.; Liang, L.; et al. Clinical, biochemical, and molecular genetic characteristics of patients with primary carnitine deficiency identified by newborn screening in Shanghai, China. Front. Genet. 2022, 13, 1062715. [Google Scholar] [CrossRef]
- Lin, Y.; Zheng, Z.; Lin, W.; Peng, W. Incorporating Next-Generation Sequencing as a Second-Tier Test for Primary Carnitine Deficiency. Mol. Genet. Genomic Med. 2024, 12, e70003. [Google Scholar] [CrossRef]
- Chen, Y.; Lin, Q.; Zeng, Y.; Qiu, X.; Liu, G.; Zhu, W. Gene spectrum and clinical traits of 10 patients with primary carnitine deficiency. Mol. Genet. Genomic Med. 2021, 9, e1583. [Google Scholar] [CrossRef]
- Wilcken, B.; Wiley, V.; Hammond, J. Screening Newborns for Inborn Errors of Metabolism by Tandem Mass Spectrometry. N. Engl. J. Med. 2003, 348, 2304–2312. [Google Scholar] [CrossRef]
- Crefcoeur, L.; Ferdinandusse, S.; van der Crabben, S.N.; Dekkers, E.; Fuchs, S.A.; Huidekoper, H.; Janssen, M.; Langendonk, J.; Maase, R.; de Sain, M.; et al. Newborn screening for primary carnitine deficiency: who will benefit? - a retrospective cohort study. J. Med. Genet. 2023, 60, 1177–1185. [Google Scholar] [CrossRef]
- Lin, W.; Wang, K.; Zheng, Z.; Chen, Y.; Fu, C.; Lin, Y.; Chen, D. Newborn screening for primary carnitine deficiency in Quanzhou, China. Clin. Chim. Acta 2021, 512, 166–171. [Google Scholar] [CrossRef] [PubMed]
- Lin, Y.; Xu, H.; Zhou, D.; Hu, Z.; Zhang, C.; Hu, L.; Zhang, Y.; Zhu, L.; Lu, B.; Zhang, T.; et al. Screening 3.4 million newborns for primary carnitine deficiency in Zhejiang Province, China. Clin. Chim. Acta 2020, 507, 199–204. [Google Scholar] [CrossRef]
- Crefcoeur, L.L.; Heiner-Fokkema, M.R.; Maase, R.E.; Visser, G.; de Sain-van der Velden, M.G.M. Assessment of carnitine excretion and its ratio to plasma free carnitine as a biomarker for primary carnitine deficiency in newborns. JIMD Reports 2022, 64, 57–64. [Google Scholar] [CrossRef]
- Tang, C.; Tan, M.; Xie, T.; Tang, F.; Liu, S.; Wei, Q.; Liu, J.; Huang, Y. Screening for neonatal inherited metabolic disorders by tandem mass spectrometry in Guangzhou. J. Zhejiang Univ. (Medical Sciences) 2021, 50, 463–471. [Google Scholar] [CrossRef] [PubMed]
- Huang, Y.L.; Tang, C.F.; Liu, S.C.; Sheng, H.Y.; Tang, F.; Jiang, X.; Zheng, R.D.; Mei, H.F.; Liu, L. Newborn screening for primary carnitine deficiency and variant spectrum of SLC22A5 gene in Guangzhou. Chin. J. Pediatr. 2020, 58, 476–481. [Google Scholar]
- Yang, R. Consensus on screening and diagnosis of primary carnitine deficiency. Natl. Med. J. China 2019, 99, 88–92. [Google Scholar]
- Wang, Z. Expert consensus on tandem mass spectrometry screening techniques for neonatal diseases. Chin. J. Lab. Med. 2019, 42, 89–97. [Google Scholar]
- McCandless, S.E.; Wright, E.J. Mandatory newborn screening in the United States: History, current status, and existential challenges. Birth Defects Res. 2020, 112, 350–366. [Google Scholar] [CrossRef]
- Therrell, B.L.; Padilla, C.D. Newborn screening in the developing countries. Curr. Opin. Pediatr. 2018, 30, 734–739. [Google Scholar] [CrossRef]
- Gallant, N.M.; Leydiker, K.; Wilnai, Y.; Lee, C.; Lorey, F.; Feuchtbaum, L.; Tang, H.; Carter, J.; Enns, G.M.; Packman, S.; et al. Biochemical characteristics of newborns with carnitine transporter defect identified by newborn screening in California. Mol. Genet. Metab. 2017, 122, 76–84. [Google Scholar] [CrossRef]
- Schiergens, K.A.; Weiss, K.J.; Röschinger, W.; Lotz-Havla, A.S.; Schmitt, J.; Dalla Pozza, R.; Ulrich, S.; Odenwald, B.; Kreuder, J.; Maier, E.M. Newborn screening for carnitine transporter defect in Bavaria and the long-term follow-up of the identified newborns and mothers: Assessing the benefit and possible harm based on 19 ½ years of experience. Mol. Genet. Metab. Rep. 2021, 28, 100776. [Google Scholar] [CrossRef]
- Tajima, G.; Aisaki, J.; Hara, K.; Tsumura, M.; Kagawa, R.; Sakura, F.; Sasai, H.; Yuasa, M.; Shigematsu, Y.; Okada, S. Using the C14:1/Medium-Chain Acylcarnitine Ratio Instead of C14:1 to Reduce False-Positive Results for Very-Long-Chain Acyl-CoA Dehydrogenase Deficiency in Newborn Screening in Japan. Int. J. Neonatal Screen. 2024, 10, 15. [Google Scholar] [CrossRef]
- Liu, N.; Xiao, J.; Gijavanekar, C.; Pappan, K.L.; Glinton, K.E.; Shayota, B.J.; Kennedy, A.D.; Sun, Q.; Sutton, V.R.; Elsea, S.H. Comparison of Untargeted Metabolomic Profiling vs Traditional Metabolic Screening to Identify Inborn Errors of Metabolism. JAMA Netw. Open 2021, 4, e2114155. [Google Scholar] [CrossRef]
- Lee, N.-C.; Tang, N.L.-S.; Chien, Y.-H.; Chen, C.-A.; Lin, S.-J.; Chiu, P.-C.; Huang, A.-C.; Hwu, W.-L. Diagnoses of newborns and mothers with carnitine uptake defects through newborn screening. Mol. Genet. Metab. 2010, 100, 46–50. [Google Scholar] [CrossRef] [PubMed]
- Chen, T.; Fan, C.; Huang, Y.; Feng, J.; Zhang, Y.; Miao, J.; Wang, X.; Li, Y.; Huang, C.; Jin, W.; et al. Genomic Sequencing as a First-Tier Screening Test and Outcomes of Newborn Screening. JAMA Netw. Open 2023, 6, e2331162. [Google Scholar] [CrossRef] [PubMed]



| Characteristic | Free Carnitine and Acylcarnitine | |||||||||||
|---|---|---|---|---|---|---|---|---|---|---|---|---|
| C0 | C2 | C3 | C4 | C5 | C6 | C8 | C10 | C12 | C14 | C16 | C18 | |
| AUC (%) | 100.000 | 98.715 | 96.753 | 99.792 | 98.620 | 86.623 | 92.274 | 95.200 | 88.168 | 95.738 | 91.319 | 95.095 |
| Best Cut-off Value (μmol/L) | 11.854 | 10.973 | 0.882 | 0.111 | 0.063 | 0.043 | 0.035 | 0.042 | 0.046 | 0.077 | 0.583 | 0.305 |
| Sensitivity (%) | 100.000 | 98.611 | 95.833 | 98.611 | 94.444 | 76.389 | 75.000 | 81.944 | 83.333 | 91.667 | 72.222 | 83.333 |
| Specificity (%) | 100.000 | 95.000 | 85.000 | 98.750 | 100.000 | 82.500 | 97.500 | 96.250 | 78.750 | 87.500 | 95.000 | 91.250 |
| Negative Predictive Value (%) | 100.000 | 98.701 | 95.775 | 98.750 | 95.238 | 79.518 | 81.250 | 85.556 | 84.000 | 92.105 | 79.167 | 85.882 |
| Positive Predictive Value (%) | 100.000 | 94.667 | 85.185 | 98.611 | 100.000 | 79.710 | 96.429 | 95.161 | 77.922 | 86.842 | 92.857 | 89.552 |
| Accuracy (%) | 100.000 | 96.711 | 90.132 | 98.684 | 97.368 | 79.605 | 86.842 | 89.474 | 80.921 | 89.474 | 84.211 | 87.500 |
| Acylcarnitines summations | AUC (%) | Best Cut-off Value (μmol/L) | Sensitivity (%) | Specificity (%) | Negative Predictive Value (%) | Positive Predictive Value (%) | Accuracy (%) |
|---|---|---|---|---|---|---|---|
| C4+C5 | 99.983 | 0.181 | 100.000 | 98.750 | 100.000 | 98.630 | 99.342 |
| C4+C5+C14 | 99.948 | 0.281 | 100.000 | 97.500 | 100.000 | 97.297 | 98.684 |
| C4+C14 | 99.887 | 0.201 | 100.000 | 97.500 | 100.000 | 97.297 | 98.684 |
| C5+C14 | 98.958 | 0.151 | 97.222 | 92.500 | 97.368 | 92.105 | 94.737 |
| C4+C5+C2+C14+C3 | 98.872 | 11.792 | 98.611 | 96.250 | 98.718 | 95.946 | 97.368 |
| C5+C2+C3 | 98.854 | 11.598 | 98.611 | 96.250 | 98.718 | 95.946 | 97.368 |
| C4+C5+C2+C14 | 98.837 | 11.201 | 98.611 | 95.000 | 98.701 | 94.667 | 96.711 |
| C5+C2+C14+C3 | 98.837 | 11.691 | 98.611 | 96.250 | 98.718 | 95.946 | 97.368 |
| C2+C3 | 98.819 | 11.502 | 98.611 | 96.250 | 98.718 | 95.946 | 97.368 |
| C4+C5+C2 | 98.811 | 11.117 | 98.611 | 95.000 | 98.701 | 94.667 | 96.711 |
| C2+C14+C3 | 98.811 | 11.595 | 98.611 | 96.250 | 98.718 | 95.946 | 97.368 |
| C5+C2 | 98.750 | 11.019 | 98.611 | 95.000 | 98.701 | 94.667 | 96.711 |
| C5+C2+C14 | 98.750 | 11.099 | 98.611 | 95.000 | 98.701 | 94.667 | 96.711 |
| C4+C2 | 98.733 | 11.070 | 98.611 | 95.000 | 98.701 | 94.667 | 96.711 |
| C2+C14 | 98.733 | 11.053 | 98.611 | 95.000 | 98.701 | 94.667 | 96.711 |
| C4+C5+C3 | 97.986 | 0.764 | 84.722 | 100.000 | 87.912 | 100.000 | 92.763 |
| C4+C3 | 97.457 | 0.984 | 95.833 | 87.500 | 95.890 | 87.342 | 91.447 |
| C5+C3 | 97.274 | 0.937 | 95.833 | 88.750 | 95.946 | 88.462 | 92.105 |
| C14+C3 | 97.083 | 0.961 | 95.833 | 86.250 | 95.833 | 86.250 | 90.789 |
| C3+C16 | 96.215 | 1.839 | 91.667 | 85.000 | 91.892 | 84.615 | 88.158 |
| Indicator: C4+C5 < 0.181 μmol/L | Indicator: C4+C5+C14 < 0.281 μmol/L | |||||||||
| PCD | Data Available | Positive | Negative | Sensitivity | PCD | Data Available | Positive | Negative | Sensitivity | |
| 72 | 72 | 0 | 1 | 72 | 72 | 0 | 1 | |||
| NoPCD | Data Available | Positive | Negative | Specificity | NoPCD | Data Available | Positive | Negative | Specificity | |
| 80 | 1 | 79 | 0.988 | 80 | 2 | 78 | 0.975 | |||
| PCD + NoPCD | Positive predictive value | Negative predictive value | PCD + NoPCD | Positive predictive value | Negative predictive value | |||||
| 0.986 | 1 | 0.973 | 1 | |||||||
| Indicator: C4+C14 < 0.201 μmol/L | Indicator: C5+C14 < 0.151 μmol/L | |||||||||
| PCD | Data Available | Positive | Negative | Sensitivity | PCD | Data Available | Positive | Negative | Sensitivity | |
| 72 | 72 | 0 | 1 | 72 | 70 | 2 | 0.972 | |||
| NoPCD | Data Available | Positive | Negative | Specificity | NoPCD | Data Available | Positive | Negative | Specificity | |
| 80 | 2 | 78 | 0.975 | 80 | 6 | 74 | 0.925 | |||
| PCD + NoPCD | Positive predictive value | Negative predictive value | PCD + NoPCD | Positive predictive value | Negative predictive value | |||||
| 0.973 | 1 | 0.923 | 0.974 | |||||||
| Indicator: C3+C16 < 1.839 μmol/L | Indicator: C3+C16 < 2.000 μmol/L | |||||||||
| PCD | Data Available | Positive | Negative | Sensitivity | PCD | Data Available | Positive | Negative | Sensitivity | |
| 72 | 66 | 6 | 0.917 | 72 | 67 | 5 | 0.931 | |||
| NoPCD | Data Available | Positive | Negative | Specificity | NoPCD | Data Available | Positive | Negative | Specificity | |
| 80 | 12 | 68 | 0.850 | 80 | 17 | 63 | 0.788 | |||
| PCD + NoPCD | Positive predictive value | Negative predictive value | PCD + NoPCD | Positive predictive value | Negative predictive value | |||||
| 0.846 | 0.919 | 0.798 | 0.926 | |||||||
| Indicators ( μmol/L) | Screening Positive(N) | Recall (N) | Recall Negative (N) | Recall Positive (N) | Confirmed (N) | Positive Predictive Value (%) |
|---|---|---|---|---|---|---|
| C0 < 10 | 400 | 376 | 256 | 120 | 3 | 0.75 |
| C0 < 10 & C4+C5 < 0.181 | 195 | 185 | 123 | 62 | 3 | 1.54 |
| C0 < 10 & C4+C5 > 0.181 | 205 | 188 | 133 | 55 | 0 | NA |
| 9 < C0 < 10 & C4+C5 > 0.181 | 92 | 88 | 67 | 21 | 0 | NA |
| 8.5 < C0 < 10 & C4+C5 < 0.181 | 83 | 76 | 58 | 18 | 2 | NA |
Disclaimer/Publisher’s Note: The statements, opinions and data contained in all publications are solely those of the individual author(s) and contributor(s) and not of MDPI and/or the editor(s). MDPI and/or the editor(s) disclaim responsibility for any injury to people or property resulting from any ideas, methods, instructions or products referred to in the content. |
© 2025 by the authors. Licensee MDPI, Basel, Switzerland. This article is an open access article distributed under the terms and conditions of the Creative Commons Attribution (CC BY) license (http://creativecommons.org/licenses/by/4.0/).