Submitted:
11 June 2024
Posted:
12 June 2024
You are already at the latest version
Abstract
Keywords:
1. Introduction
2. Mathematical Formulation
3. Entropy Generation Analysis
4. Method of Solution
5. Results and Discussion
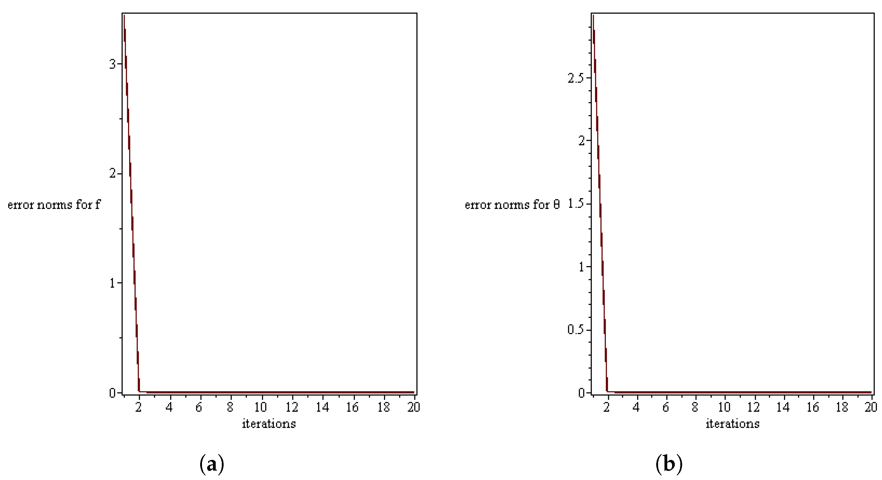
5.1. Residual Analysis
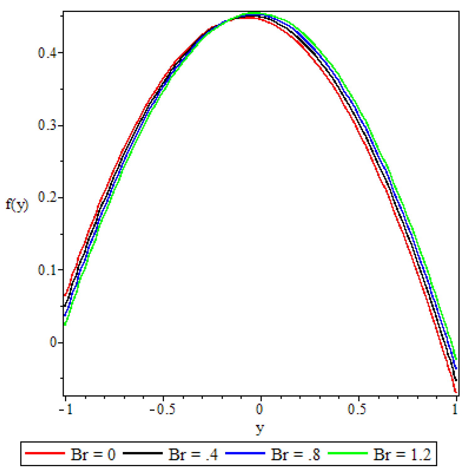
5.2. Velocity Profile
5.3. Fluid Temperature Distribution
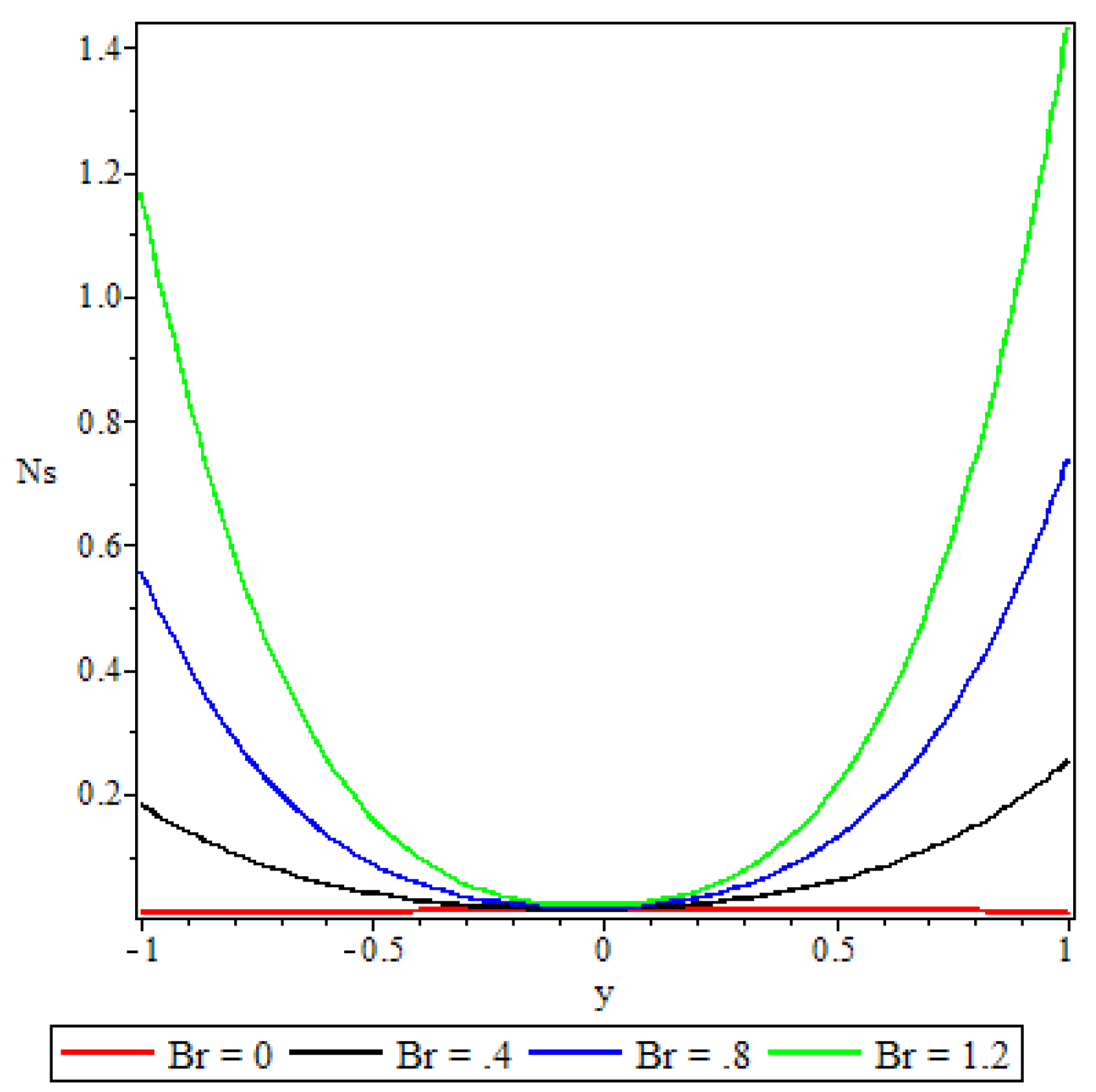
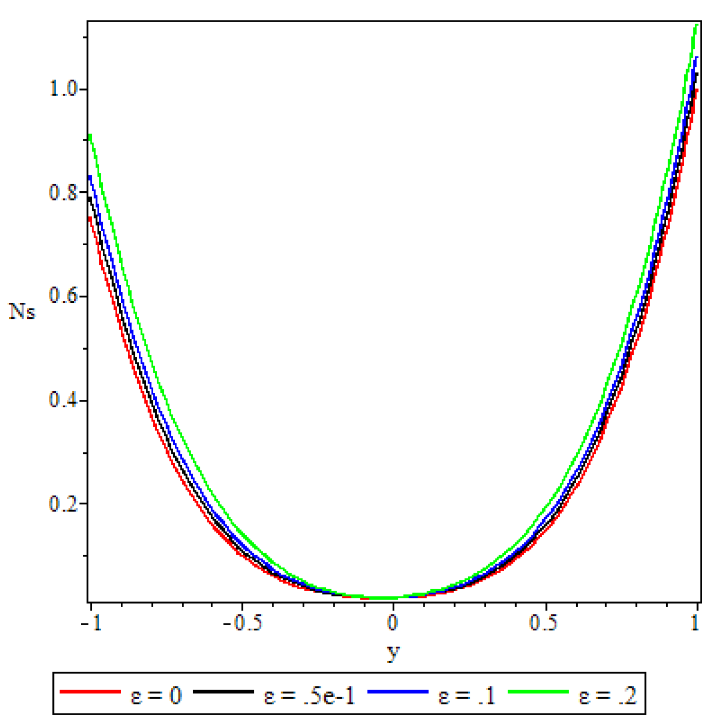
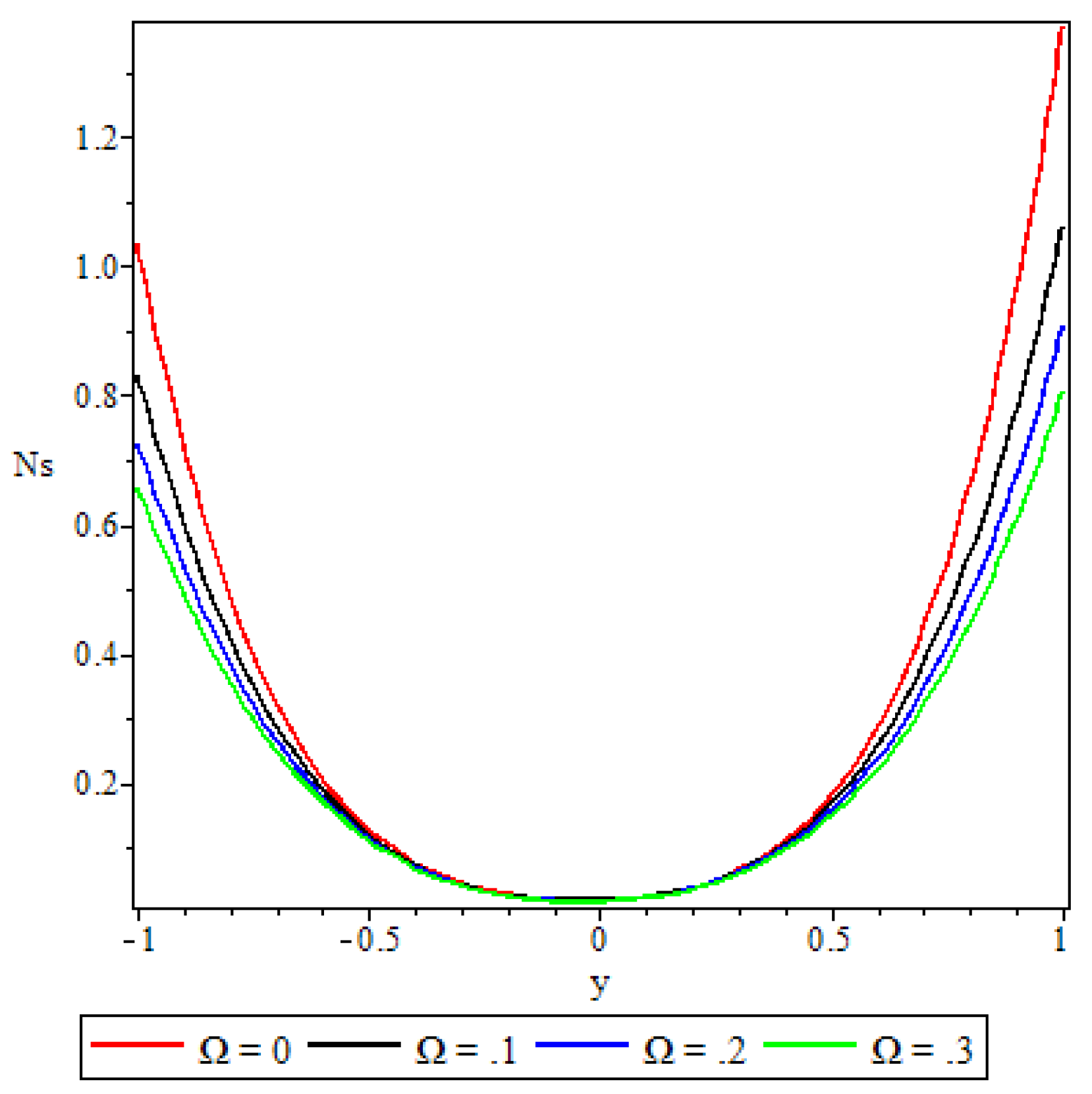
5.4. Entropy Generation
5.5. Bejan Number
6. Conclusions
- The temperature dependent viscosity, the Brinkmann number and the chemical reaction parameter have a retardation effect on the fluid velocity in the lower half of the channel that is subjected to convective heat exchange with the ambient, while the opposite effect is observed in the upper half of the channel that is subjected to a constant heat flux.
- The non-Newtonian properties of the fluid and the porous medium shape factor parameter were observed to have a damping effect on the fluid velocity, while the buoyancy forces were observed to have the opposite effect.
- The fluid temperature profile was observed to increase with an increase in the Brinkmann number, the buoyancy force, and the chemical reaction parameter, whereas the variable viscosity parameter and the third grade material parameter had a retardation effect.
- A parabolic entropy generation rate profile was observed with minimum entropy at the channel core region.
- Parameters either increase or decrease the entropy generation rate elsewhere in the channel but at the core region of the channel it remained unaffected by all the parameters except the chemical reaction parameter.
- The irreversibility ratio was observed to be maximum at the channel core region indicating dominance of heat transfer irreversibility over the combined viscous dissipation and porosity irreversibility.
- Elsewhere in the channel parameters revealed varied effects on the Bejan number but in general irreversibility due to viscous dissipation and porosity was found to dominate heat transfer irreversibility at the core region of either half of the channel.
Author Contributions
Funding
Institutional Review Board Statement
Informed Consent Statement
Abbreviations
| SQLM | Spectral Quasilinearisation Method |
| QLM | Quasilinearisation Method |
References
- Makinde, O.D.; Chinyoka, T.; Rundora, L. Unsteady flow of a reactive variable viscosity non-Newtonian fluid through a porous saturated medium with asymmetric convective boundary conditions. Computers & Mathematics with Applications 2011, 62, 3343–3352. [Google Scholar]
- Hassan, A. Thermodynamics analysis of an internal heat generating fluid of a variable viscosity reactive Couette flow. Journal of King Saud University-Science 2019, 31, 506–510. [Google Scholar] [CrossRef]
- MHD Couette-Poiseuille flow of variable viscosity nanofluids in a rotating permeable channel with Hall effects. Journal of Molecular liquids 2016, 221, 778–787. [CrossRef]
- Salem, A.M. Variable viscosity and thermal conductivity effects on MHD flow and heat transfer in viscoelastic fluid over a stretching sheet. Physics letters A 2007, 369, 315–322. [Google Scholar] [CrossRef]
- Okoya, S.S. Computational study of thermal influence in axial annular flow of a reactive third grade fluid with non-linear viscosity. Alexandria Engineering Journal 2019, 58, 401–411. [Google Scholar] [CrossRef]
- Makinde, O. Irreversibility analysis of variable viscosity channel flow with convective cooling at the walls. Canadian Journal of Physics 2008, 86, 383–389. [Google Scholar] [CrossRef]
- Makinde, O. Entropy-generation analysis for variable-viscosity channel flow with non-uniform wall temperature. Applied Energy 2008, 85, 384–393. [Google Scholar] [CrossRef]
- Mondal, H.; Mishra, S.; Kundu, P.K.; Sibanda, P. Entropy generation of variable viscosity and thermal radiation on magneto nanofluid flow with dusty fluid. Journal of Applied and Computational Mechanics 2020, 6, 171–182. [Google Scholar]
- Bejan, A. Second law analysis in heat transfer. Energy 1980, 5, 720–732. [Google Scholar] [CrossRef]
- Matthews, M.; Hill, J. Newtonian flow with nonlinear Navier boundary condition. Acta Mechanica 2007, 191, 195–217. [Google Scholar] [CrossRef]
- Zhu, Y.; Granick, S. Rate-dependent slip of Newtonian liquid at smooth surfaces. Physical review letters 2001, 87, 096105. [Google Scholar] [CrossRef] [PubMed]
- Rundora, L.; Makinde, O.D. Effects of Navier slip on unsteady flow of a reactive variable viscosity non-Newtonian fluid through a porous saturated medium with asymmetric convective boundary conditions. Journal of Hydrodynamics 2015, 27, 934–944. [Google Scholar] [CrossRef]
- Rundora, L.; Makinde, O.D. Unsteady mhd flow of non-newtonian fluid in a channel filled with a saturated porous medium with asymmetric navier slip and convective heating. 2018; 12, 483–493. [Google Scholar]
- Das, S.; Jana, R.; et al. Entropy generation in an unsteady MHD channel flow with Navier slip and asymmetric convective cooling. International Journal of Industrial Mathematics 2017, 9, 149–160. [Google Scholar]
- Salawu, S.O.; Fatunmbi, E.O. Inherent irreversibility of hydromagnetic third-grade reactive poiseuille flow of a variable viscosity in porous media with convective cooling. Journal of the Serbian Society for Computational Mechanics 2017, 11, 46–58. [Google Scholar] [CrossRef]
- Adesanya, S.O.; Falade, J.; Ukaegbu, J.; Makinde, O.D. Adomian-Hermite-Pade approximation approach to thermal criticality for a reactive third grade fluid flow through porous medium. Theoretical and Applied Mechanics 2016, 43, 133–144. [Google Scholar] [CrossRef]
- Frank-Kamenetskii., *!!! REPLACE !!!*; Al’bertovich, D. Diffusion and heat transfer in chemical kinetics; Plenum Press: New York, 1969. [Google Scholar]
- Makinde, O.D. Thermal stability of a reactive viscous flow through a porous-saturated channel with convective boundary conditions. Applied Thermal Engineering 2009, 29, 1773–1777. [Google Scholar] [CrossRef]
- Bejan, A. Entropy generation minimization: The new thermodynamics of finite-size devices and finite-time processes. Journal of Applied Physics 1996, 79, 1191–1218. [Google Scholar] [CrossRef]
- Bellman, R.E.; Kalaba, R.E. Quasilineariztion and Nonlinear Boundary-Value Problems; Elsevier: New York, 1965. [Google Scholar]






























| Iterations (i) | Error norm for | Error norm for |
|---|---|---|
| 1 | 3.4440509 | 2.9974374 |
| 2 | 0.0029493302 | 0.0045507285 |
| 3 | ||
| 4 | ||
| 5 | ||
| 6 | ||
| 7 | ||
| 8 | ||
| 9 | ||
| 10 | ||
| 11. | ||
| 12 | ||
| 13 | ||
| 14 | ||
| 15 | ||
| 16 | ||
| 17 | ||
| 18 | ||
| 29 | ||
| 20 |
Disclaimer/Publisher’s Note: The statements, opinions and data contained in all publications are solely those of the individual author(s) and contributor(s) and not of MDPI and/or the editor(s). MDPI and/or the editor(s) disclaim responsibility for any injury to people or property resulting from any ideas, methods, instructions or products referred to in the content. |
© 2024 by the authors. Licensee MDPI, Basel, Switzerland. This article is an open access article distributed under the terms and conditions of the Creative Commons Attribution (CC BY) license (http://creativecommons.org/licenses/by/4.0/).
