Submitted:
10 April 2024
Posted:
11 April 2024
You are already at the latest version
Abstract
Keywords:
1. Introduction
2. Materials and Methods
2.1. Animal Procedures and Experimental Design
2.2. Gene Expression Analysis
2.3. RT-qPCR Analysis of Gene Expression
2.4. Liver Histology and Lipid Droplets (LDs) Staining and Analysis
2.5. Tissue Homogenization and Western Blotting (WB)
2.6. Antibodies
2.7. Data Analysis and Statistical Procedures
3. Results
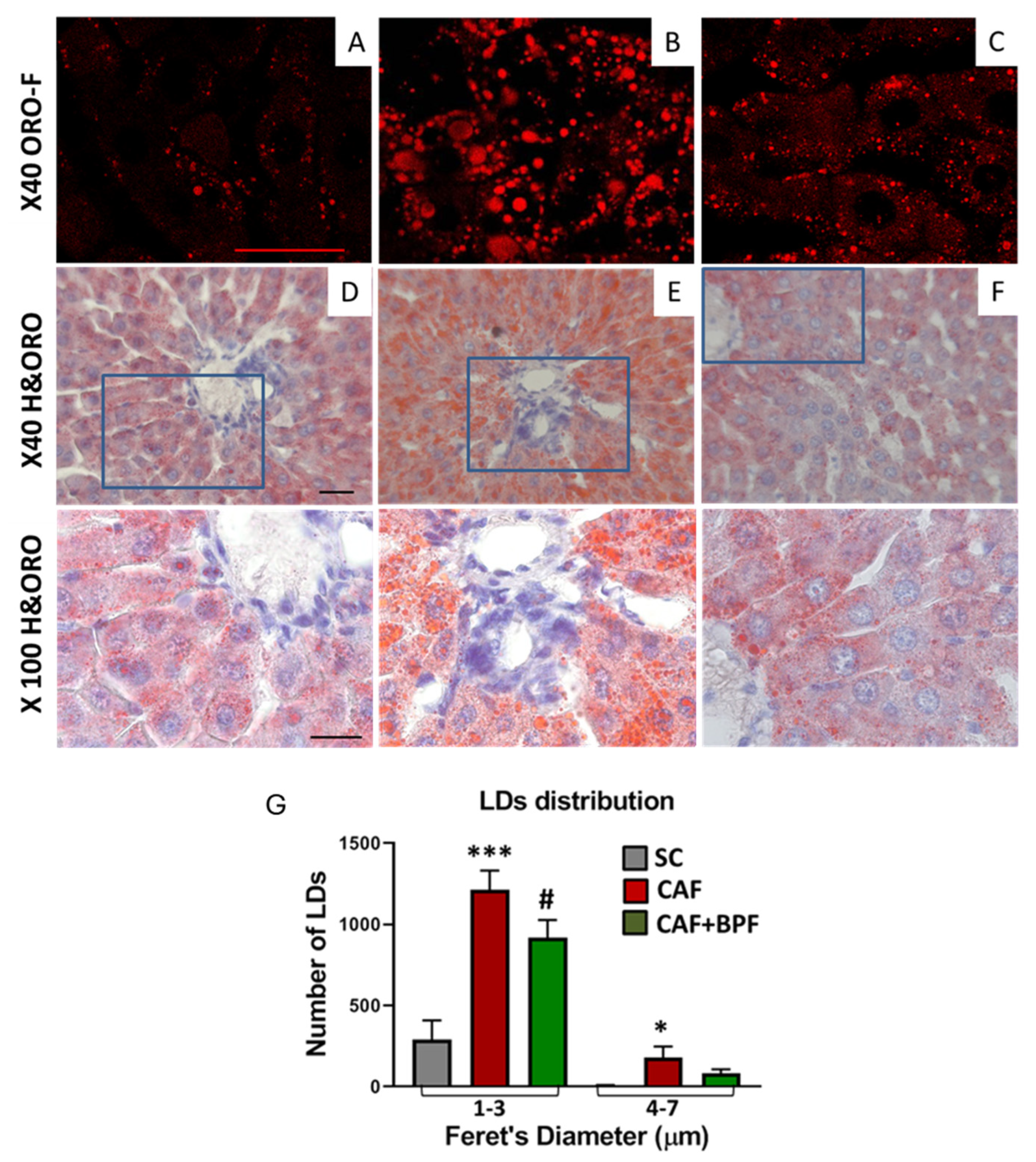
3.1. Bergamot Polyphenols Efficiently Prevent CAF Diet-Induced Hepatic Steatosis in Rats
3.2. Bergamot Polyphenols Strongly Suppress Lipogenesis-Related Genes in the Liver
3.3. BPF Supplementation Has a Minor Effect on Liver Autophagy Gene Expression


3.4. Standard qRT-PCR Confirms RT2-PCR Array Data on BPF-Induced Gene Modulation
3.5. Most BPF-Induced Effects on Gene Expression Can Be Replicated at the Protein Level
4. Discussion
5. Conclusions
Supplementary Materials
Author Contributions
Funding
Institutional Review Board Statement
Data Availability Statement
Acknowledgments
Conflicts of Interest
References
- Sookoian, S., et al., Genetic Pathways in Nonalcoholic Fatty Liver Disease: Insights From Systems Biology. Hepatology, 2020. 72(1): p. 330-346. [CrossRef]
- Bence, K.K. and M.J. Birnbaum, Metabolic drivers of non-alcoholic fatty liver disease. Mol Metab, 2021. 50: p. 101143. [CrossRef]
- Yaqub, S., et al., Decoding the Pathophysiology of Non-alcoholic Fatty Liver Disease Progressing to Non-alcoholic Steatohepatitis: A Systematic Review. Cureus, 2021. 13(9): p. e18201. [CrossRef]
- Majumdar, A., J. Verbeek, and E.A. Tsochatzis, Non-alcoholic fatty liver disease: Current therapeutic options. Curr Opin Pharmacol, 2021. 61: p. 98-105. [CrossRef]
- Tokushige, K., et al., Evidence-based clinical practice guidelines for nonalcoholic fatty liver disease/nonalcoholic steatohepatitis 2020. J Gastroenterol, 2021. 56(11): p. 951-963. [CrossRef]
- Son, C.G., et al., Medicinal Herbs and Their Active Compounds for Fatty Liver Diseases. Evid Based Complement Alternat Med, 2017. 2017: p. 3612478. [CrossRef]
- Bagherniya, M., et al., Medicinal plants and bioactive natural compounds in the treatment of non-alcoholic fatty liver disease: A clinical review. Pharmacol Res, 2018. 130: p. 213-240. [CrossRef]
- Baron, G., et al., Analytical Profile and Antioxidant and Anti-Inflammatory Activities of the Enriched Polyphenol Fractions Isolated from Bergamot Fruit and Leave. Antioxidants (Basel), 2021. 10(2). [CrossRef]
- Janda, E., et al., Qualitative and quantitative analysis of the proautophagic activity of Citrus flavonoids from Bergamot Polyphenol Fraction. Data Brief, 2018. 19: p. 1327-1334. [CrossRef]
- Parafati, M., et al., Bergamot polyphenol fraction prevents nonalcoholic fatty liver disease via stimulation of lipophagy in cafeteria diet-induced rat model of metabolic syndrome. J Nutr Biochem, 2015. 26(9): p. 938-48. [CrossRef]
- Walker, R., E. Janda, and V. Mollace, Chapter 84 - The Use of Bergamot-Derived Polyphenol Fraction in Cardiometabolic Risk Prevention and its Possible Mechanisms of Action, in Polyphenols in Human Health and Disease, R.R. Watson, V.R. Preedy, and S. Zibadi, Editors. 2014, Academic Press: San Diego. p. 1087-1105.
- Formisano, C., et al., Detailed Phytochemical Characterization of Bergamot Polyphenolic Fraction (BPF) by UPLC-DAD-MS and LC-NMR. J Agric Food Chem, 2019. 67(11): p. 3159-3167. [CrossRef]
- Mollace, R., et al., Comparative Effect of Bergamot Polyphenolic Fraction and Red Yeast Rice Extract in Rats Fed a Hyperlipidemic Diet: Role of Antioxidant Properties and PCSK9 Expression. Nutrients, 2022. 14(3). [CrossRef]
- La Russa, D., et al., Oxidative Imbalance and Kidney Damage in Cafeteria Diet-Induced Rat Model of Metabolic Syndrome: Effect of Bergamot Polyphenolic Fraction. Antioxidants (Basel), 2019. 8(3). [CrossRef]
- Parafati, M., et al., Bergamot Polyphenols Boost Therapeutic Effects of the Diet on Non-Alcoholic Steatohepatitis (NASH) Induced by "Junk Food": Evidence for Anti-Inflammatory Activity. Nutrients, 2018. 10(11). [CrossRef]
- Mare, R., et al., A new breakfast brioche containing bergamot fiber prevents insulin and glucose increase in healthy volunteers: a pilot study. Minerva Endocrinol (Torino), 2021. 46(2): p. 214-225. [CrossRef]
- Ferro, Y., et al., Randomized Clinical Trial: Bergamot Citrus and Wild Cardoon Reduce Liver Steatosis and Body Weight in Non-diabetic Individuals Aged Over 50 Years. Front Endocrinol (Lausanne), 2020. 11: p. 494. [CrossRef]
- Capomolla, A.S., et al., Atherogenic Index Reduction and Weight Loss in Metabolic Syndrome Patients Treated with A Novel Pectin-Enriched Formulation of Bergamot Polyphenols. Nutrients, 2019. 11(6). [CrossRef]
- Gliozzi, M., et al., Bergamot polyphenolic fraction enhances rosuvastatin-induced effect on LDL-cholesterol, LOX-1 expression and protein kinase B phosphorylation in patients with hyperlipidemia. Int J Cardiol, 2013. 170(2): p. 140-5. [CrossRef]
- Musolino, V., et al., The synergistic effect of Citrus bergamia and Cynara cardunculus extracts on vascular inflammation and oxidative stress in non-alcoholic fatty liver disease. J Tradit Complement Med, 2020. 10(3): p. 268-274. [CrossRef]
- Softic, S., D.E. Cohen, and C.R. Kahn, Role of Dietary Fructose and Hepatic De Novo Lipogenesis in Fatty Liver Disease. Dig Dis Sci, 2016. 61(5): p. 1282-93. [CrossRef]
- Zhao, S., et al., Dietary fructose feeds hepatic lipogenesis via microbiota-derived acetate. Nature, 2020. 579(7800): p. 586-591. [CrossRef]
- Chattopadhyay, M., et al., Ablation of PI3K p110-alpha prevents high-fat diet-induced liver steatosis. Diabetes, 2011. 60(5): p. 1483-92. [CrossRef]
- Porras, D., et al., Protective effect of quercetin on high-fat diet-induced non-alcoholic fatty liver disease in mice is mediated by modulating intestinal microbiota imbalance and related gut-liver axis activation. Free Radic Biol Med, 2017. 102: p. 188-202. [CrossRef]
- Luna-Vital, D., et al., Maize extract rich in ferulic acid and anthocyanins prevents high-fat-induced obesity in mice by modulating SIRT1, AMPK and IL-6 associated metabolic and inflammatory pathways. J Nutr Biochem, 2020. 79: p. 108343. [CrossRef]
- Mizuno, G., et al., High-fructose corn syrup intake has stronger effects on the transcription level of hepatic lipid metabolism-related genes, via DNA methylation modification, in childhood and adolescence than in other generations. Life Sci, 2022. 301: p. 120638. [CrossRef]
- Softic, S., et al., Dietary Sugars Alter Hepatic Fatty Acid Oxidation via Transcriptional and Post-translational Modifications of Mitochondrial Proteins. Cell Metab, 2019. 30(4): p. 735-753 e4. [CrossRef]
- Wisniewska, A., et al., Inhibition of Atherosclerosis and Liver Steatosis by Agmatine in Western Diet-Fed apoE-Knockout Mice Is Associated with Decrease in Hepatic De Novo Lipogenesis and Reduction in Plasma Triglyceride/High-Density Lipoprotein Cholesterol Ratio. Int J Mol Sci, 2021. 22(19). [CrossRef]
- Steensels, S., J. Qiao, and B.A. Ersoy, Transcriptional Regulation in Non-Alcoholic Fatty Liver Disease. Metabolites, 2020. 10(7). [CrossRef]
- Shi, Q., et al., Intracellular Cholesterol Synthesis and Transport. Front Cell Dev Biol, 2022. 10: p. 819281. [CrossRef]
- Chen, Z., et al., Role of oxidative stress in the pathogenesis of nonalcoholic fatty liver disease. Free Radic Biol Med, 2020. 152: p. 116-141. [CrossRef]
- Janda, E., et al., Apigenin and Luteolin Regulate Autophagy by Targeting NRH-Quinone Oxidoreductase 2 in Liver Cells. Antioxidants (Basel), 2021. 10(5). [CrossRef]
- Hu, M., et al., Salidroside Activates the AMP-Activated Protein Kinase Pathway to Suppress Nonalcoholic Steatohepatitis in Mice. Hepatology, 2021. 74(6): p. 3056-3073. [CrossRef]
- Garcia-Aguilar, A., et al., Dietary Polyphenols in Metabolic and Neurodegenerative Diseases: Molecular Targets in Autophagy and Biological Effects. Antioxidants (Basel), 2021. 10(2). [CrossRef]
- Janda, E., et al., Molecular mechanisms of lipid- and glucose-lowering activities of bergamot flavonoids. PharmaNutrition, 2016. 4: p. S8-S18. [CrossRef]
- Park, S.J., et al., Resveratrol ameliorates aging-related metabolic phenotypes by inhibiting cAMP phosphodiesterases. Cell, 2012. 148(3): p. 421-33. [CrossRef]
- Lacroix, S., et al., A computationally driven analysis of the polyphenol-protein interactome. Sci Rep, 2018. 8(1): p. 2232. [CrossRef]
- Yessenkyzy, A., et al., Polyphenols as Caloric-Restriction Mimetics and Autophagy Inducers in Aging Research. Nutrients, 2020. 12(5). [CrossRef]
- Dincer, Y. and S. Yuksel, Antiobesity effects of phytochemicals from an epigenetic perspective. Nutrition, 2021. 84: p. 111119. [CrossRef]
- Jiang, Y., et al., Epigenetic mechanisms underlying the benefits of flavonoids in cardiovascular health and diseases: are long non-coding RNAs rising stars? Crit Rev Food Sci Nutr, 2022. 62(14): p. 3855-3872. [CrossRef]
- Russo, G.L., et al., Dietary polyphenols and chromatin remodeling. Critical Reviews in Food Science and Nutrition, 2017. 57(12): p. 2589-2599. [CrossRef]
- Pirola, C.J. and S. Sookoian, Metabolic dysfunction-associated fatty liver disease: advances in genetic and epigenetic implications. Curr Opin Lipidol, 2022. 33(2): p. 95-102. [CrossRef]
- Theys, C., et al., PPARalpha in the Epigenetic Driver Seat of NAFLD: New Therapeutic Opportunities for Epigenetic Drugs? Biomedicines, 2022. 10(12). [CrossRef]
- Allaire, M., et al., Autophagy in liver diseases: Time for translation? J Hepatol, 2019. 70(5): p. 985-998. [CrossRef]
- Feng, Y., et al., Interplay of energy metabolism and autophagy. Autophagy, 2023: p. 1-11. [CrossRef]
- Xie, Y., et al., Interplay Between Lipid Metabolism and Autophagy. Front Cell Dev Biol, 2020. 8: p. 431. [CrossRef]
- Settembre, C., et al., TFEB controls cellular lipid metabolism through a starvation-induced autoregulatory loop. Nat Cell Biol, 2013. 15(6): p. 647-58. [CrossRef]
- Zhang, H., et al., Dynamic MTORC1-TFEB feedback signaling regulates hepatic autophagy, steatosis and liver injury in long-term nutrient oversupply. Autophagy, 2018. 14(10): p. 1779-1795. [CrossRef]
- Filali-Mouncef, Y., et al., The menage a trois of autophagy, lipid droplets and liver disease. Autophagy, 2021: p. 1-24. [CrossRef]
- Scafuri, B., et al., Molecular Docking Simulations on Histone Deacetylases (HDAC)-1 and -2 to Investigate the Flavone Binding. Biomedicines, 2020. 8(12). [CrossRef]
- Terzo, S., et al., Pistachio Consumption Prevents and Improves Lipid Dysmetabolism by Reducing the Lipid Metabolizing Gene Expression in Diet-Induced Obese Mice. Nutrients, 2018. 10(12). [CrossRef]
- Wu, X. and L.E. Nagy, MLKL contributes to Western diet-induced liver injury through inhibiting autophagy. Autophagy, 2020. 16(7): p. 1351-1352. [CrossRef]
- Janda, E., et al., Autophagy and neuroprotection in astrocytes exposed to 6-hydroxydopamine is negatively regulated by NQO2: a potential novel target in Parkinson’s disease. Scientific Reports, 2023. Preprint(In revision). [CrossRef]
- Nucera, S., et al., MAFLD progression contributes to altered thalamus metabolism and brain structure. Sci Rep, 2022. 12(1): p. 1207. [CrossRef]
- Siqueira, J.S., et al., Bergamot leaf extract treats cardiorenal metabolic syndrome and associated pathophysiological factors in rats fed with a high sugar fat diet. Mol Cell Endocrinol, 2022. 556: p. 111721. [CrossRef]
- Musolino, V., et al., The effect of bergamot polyphenolic fraction on lipid transfer protein system and vascular oxidative stress in a rat model of hyperlipemia. Lipids Health Dis, 2019. 18(1): p. 115. [CrossRef]
- Liao, C.C., et al., Prevention of diet-induced hyperlipidemia and obesity by caffeic acid in C57BL/6 mice through regulation of hepatic lipogenesis gene expression. J Agric Food Chem, 2013. 61(46): p. 11082-8. [CrossRef]
- Liu, L., et al., Modulation of hepatic sterol regulatory element-binding protein-1c-mediated gene expression contributes to Salacia oblonga root-elicited improvement of fructose-induced fatty liver in rats. J Ethnopharmacol, 2013. 150(3): p. 1045-52. [CrossRef]
- van der Vorst, E.P.C., High-Density Lipoproteins and Apolipoprotein A1. In: Hoeger, U., Harris, J. (eds) Vertebrate and Invertebrate Respiratory Proteins, Lipoproteins and other Body Fluid Proteins. Subcellular Biochemistry 2020. 94. [CrossRef]
- Chen, C., Li, H., Song, J., Zhang, C., Li, M., Mao, Y., Liu, A., & Du, J. (2022). Role of Apolipoprotein A1 in PPAR Signaling Pathway for Nonalcoholic Fatty Liver Disease. PPAR research, 2022, 4709300., Role of Apolipoprotein A1 in PPAR Signaling Pathway for Nonalcoholic Fatty Liver Disease. PPAR research 2022. [CrossRef]
- Wang, Y., et al., Prevention and treatment effect of total flavonoids in Stellera chamaejasme L. on nonalcoholic fatty liver in rats. Lipids Health Dis, 2015. 14: p. 85. [CrossRef]
- Amato, A., et al., NAFLD and Atherosclerosis Are Prevented by a Natural Dietary Supplement Containing Curcumin, Silymarin, Guggul, Chlorogenic Acid and Inulin in Mice Fed a High-Fat Diet. Nutrients, 2017. 9(5). [CrossRef]
- Chen, Q., et al., Effects of Natural Products on Fructose-Induced Nonalcoholic Fatty Liver Disease (NAFLD). Nutrients, 2017. 9(2). [CrossRef]
- Marine-Casado, R., et al., Cherry consumption out of season alters lipid and glucose homeostasis in normoweight and cafeteria-fed obese Fischer 344 rats. J Nutr Biochem, 2019. 63: p. 72-86. [CrossRef]
- Lee, G.H., et al., Citrus Peel Extract Ameliorates High-Fat Diet-Induced NAFLD via Activation of AMPK Signaling. Nutrients, 2020. 12(3). [CrossRef]
- Moody, L., et al., Epigenetic regulation of carnitine palmitoyltransferase 1 (Cpt1a) by high fat diet. Biochim Biophys Acta Gene Regul Mech, 2019. 1862(2): p. 141-152. [CrossRef]
- Costabile, G., et al., Reduction of De Novo Lipogenesis Mediates Beneficial Effects of Isoenergetic Diets on Fatty Liver: Mechanistic Insights from the MEDEA Randomized Clinical Trial. Nutrients, 2022. 14(10). [CrossRef]
- Badolati, N., et al., The Hepatoprotective Effect of Taurisolo, a Nutraceutical Enriched in Resveratrol and Polyphenols, Involves Activation of Mitochondrial Metabolism in Mice Liver. Antioxidants (Basel), 2020. 9(5). [CrossRef]
- Mirarchi, A., et al., Bergamot Polyphenol Extract Reduces Hepatocyte Neutral Fat by Increasing Beta-Oxidation. Nutrients, 2022. 14(16). [CrossRef]
- Rafiei, H., K. Omidian, and B. Bandy, Dietary Polyphenols Protect Against Oleic Acid-Induced Steatosis in an in Vitro Model of NAFLD by Modulating Lipid Metabolism and Improving Mitochondrial Function. Nutrients, 2019. 11(3). [CrossRef]
- Rebollo-Hernanz, M., et al., Phytochemicals from the Cocoa Shell Modulate Mitochondrial Function, Lipid and Glucose Metabolism in Hepatocytes via Activation of FGF21/ERK, AKT, and mTOR Pathways. Antioxidants (Basel), 2022. 11(1). [CrossRef]
- Alberdi, G., et al., Hepatic lipid metabolic pathways modified by resveratrol in rats fed an obesogenic diet. Nutrition, 2013. 29(3): p. 562-7. [CrossRef]
- Chao, J., et al., Gallic Acid Ameliorated Impaired Lipid Homeostasis in a Mouse Model of High-Fat Diet-and Streptozotocin-Induced NAFLD and Diabetes through Improvement of beta-oxidation and Ketogenesis. Front Pharmacol, 2020. 11: p. 606759. [CrossRef]
- Harjumaki, R., C.S. Pridgeon, and M. Ingelman-Sundberg, CYP2E1 in Alcoholic and Non-Alcoholic Liver Injury. Roles of ROS, Reactive Intermediates and Lipid Overload. Int J Mol Sci, 2021. 22(15). [CrossRef]
- Pham, M.H., et al., Identification and induction of cytochrome P450s involved in the metabolism of flavone-8-acetic acid in mice. Drug Metab Lett, 2011. 5(2): p. 73-84. [CrossRef]







| ACCESSION | GENE NAME | PRIMER | SEQUENCE 5'-3' | No. BASES |
|---|---|---|---|---|
| NM_019130.2 | Ins2 | INS2-F | ATCAGCAAGCAGGTCATTGTTCCA | 24 |
| Rattus norvegicus insulin 2 | INS2-R | CTTCGCGGCGGGACATGG | 18 | |
| NM_016987.2 | Acly | ACLY-F | CGGCTCACACTGCCAACTTC | 20 |
| rat ATP citrate lyase | ACLY-R | TGGGACTGAATCTTGGGGCA | 20 | |
| NM_022193.1 | Acaca | ACC1-F | CTTCGGGGTGGTTCTTGGGT | 20 |
| acetyl-CoA carboxylase alpha | ACC1-R | TTCCAGAACGGATCCCCTGC | 20 | |
| NM_017332.1 | Fasn | FASN-F | ATTGTGGGCGGGATCAACCT | 20 |
| fatty acid synthase | FASN-R | CGGCAATACCCGTTCCCTGA | 20 | |
| NM_013124.3 | Pparg - peroxisome proliferator | PPARG-F | AGCATGGTGCCTTCGCTGAT | 20 |
| -activated receptor gamma | PPARG-R | GCCCAAACCTGATGGCATTGT | 21 | |
| NM_012565.2 | Gck | GCK-F | AGGTGTGGAGCCCAGTTGTTG | 21 |
| glucokinase | GCK-R | TCCGACTTCTGAGCCTTCTGGG | 22 | |
| NM_001108377.2 | Pck2 | PCK2-F | GGTTGAGCATGGAGGGACGA | 20 |
| phosphoenolpyruvate carboxykinase 2 | PCK2-R | CTAGCACGCGAGCGTTTTCC | 20 | |
| NM_001276707.1 | Srebf1 - sterol regulatory element | SREBF1-F | CTCTTGACCGACATCGAAGACAT | 23 |
| binding transcription factor 1 | SREBF1-R | CCCAGCATAGGGGGCATCAA | 20 | |
| NM_001033694.1 | Srebf2 - sterol regulatory element | SREBF2-F | GGCTGTCGGGTGTCATGGG | 19 |
| binding transcription factor 2 | SREBF2-R | CTGTAGCATCTCGTCGATGTCC | 22 | |
| NM_012583.2 | Hprt1 - hypoxanthine | HPRT-F | CTCATGGACTGATTATGGACAGGAC | 25 |
| phosphoribosyltransferase 1 | HPRT-R | GCAGGTCAGCAAAGAACTTATAGCC | 25 |
Disclaimer/Publisher’s Note: The statements, opinions and data contained in all publications are solely those of the individual author(s) and contributor(s) and not of MDPI and/or the editor(s). MDPI and/or the editor(s) disclaim responsibility for any injury to people or property resulting from any ideas, methods, instructions or products referred to in the content. |
© 2024 by the authors. Licensee MDPI, Basel, Switzerland. This article is an open access article distributed under the terms and conditions of the Creative Commons Attribution (CC BY) license (http://creativecommons.org/licenses/by/4.0/).