Preprint
Article

This version is not peer-reviewed.

On Duality Principles and Related Convex Dual Formulations Suitable for Local and Global Non-Convex Variational Optimization

A peer-reviewed article of this preprint also exists.

Submitted:

12 December 2023

Posted:

12 December 2023

Read the latest preprint version here

Abstract
This article develops duality principles, a related convex dual formulation and primal dual formulations suitable for the local and global optimization of non-convex primal formulations for a large class of models in physics and engineering. The results are based on standard tools of functional analysis, calculus of variations and duality theory. In particular, we develop applications to a Ginzburg-Landau type equation. Other applications include primal dual variational formulations for a Burger's type equation and a Navier-Stokes system. We emphasize the novelty here is that the first dual variational formulation developed is convex for a primal formulation which is originally non-convex. Finally, we also highlight the primal dual variational formulations presented have a large region of convexity around any of their critical points.
Keywords: 
;  ;  

1. Introduction

In the first part of this article, we establish a duality principle and a related convex dual formulation suitable for the local optimization of a primal formulation for a large class of models in non-convex optimization. We highlight the first dual variational formulation presented is convex and such a feature may be very useful for a large class of similar models, in particularly for large systems in a three or higher dimensional context.
For such large systems the convexity obtained is relevant for an easier numerical computation, since in such a case of strict convexity, the standard Newton, Newton-type and other similar methods are always convergent.
We also emphasize the main duality principle is applied to the Ginzburg-Landau system in superconductivity in the absence of a magnetic field.
Other applications include primal dual formulations for a Burger’s type equation and a Navier-Stokes system.
For the duality principles, the results are based on the works of J.J. Telega and W.R. Bielski [1,2,3,4] and on a D.C. optimization approach developed in Toland [5].
About the other references, details on the Sobolev spaces involved are found in [6]. Related and more recent results on convex analysis and duality theory are addressed in [7,8,9,10,11]. In particular, the results in the present work are extensions and improvements of those results found in the recent book [12] and recent article [13], which by the way, are also based on the articles [1,2,3,4]. Similar models on the superconductivity physics may be found in [14,15].
Finally, we also emphasize in the last section we develop a duality principle for the quasi-convex relation of a general model in the vectorial calculus of variations.
Remark 1.1.
It is worth highlighting, we may generically denote
Ω [ ( γ 2 + K I d ) 1 v * ] v * d x
simply by
Ω ( v * ) 2 γ 2 + K d x ,
where I d denotes a concerning identity operator. Here it is also worth clarifying in general we will denote γ 2 + K I d simply as γ 2 + K .
Other similar notations may be used along this text as their indicated meaning are sufficiently clear.
Finally, 2 denotes the Laplace operator and for real constants K 2 > 0 and K 1 > 0 , the notation K 2 K 1 means that K 2 > 0 is much larger than K 1 > 0 .
Now we present some basic definitions and statements.
Definition 1.2.
Let V be a Banach space. We define the topological dual space of V, denoted by V , as the set of all continuous and linear functionals defined on V.
We assume V may be represented through another Banach space denoted by V * and a bilinear form
· , · V : V × V * R .
More specifically, for each f V , we suppose there exists a unique u * V * such that
f ( u ) = u , u * V , u V .
Moreover, we define the norm of f, denoted by
f V *
by
f V * = sup { | u , u * V : u V and u V 1 } u * V * .
For an open, bounded and connected set Ω R N and Y = Y * = L 2 ( Ω ) we recall that
u , u * L 2 = Ω u u * d x .
More specifically, for each continuous and linear functional f : Y R there exists a unique u * Y * = L 2 ( Ω ) such that
f ( u ) = Ω u u * d x , u Y = L 2 ( Ω ) .
Definition 1.3
(The first variation). Let V be a Banach space. Let F : V R be a functional.
We define the first variation of F at u V on the direction φ V , denoted by δ F ( u ; φ ) as
δ F ( u ; φ ) = lim ε 0 F ( u + ε φ ) F ( u ) ε ,
if such a limit exists.
If there exists u * V * such that
δ F ( u ; φ ) = φ , u * V , φ V
we say that F is Gâteaux differentiable at u. Moreover, in such a case, u * V * is said to be the Gâteaux derivative of F at u.
We may also denote
u * = δ F ( u ) or u * = F ( u ) u .
Definition 1.4
(The second variation). Let V be a Banach space. Let F : V R be a functional.
We define the second variation of F at u V on the directions φ V and φ 1 V , denoted by δ 2 F ( u ; φ , φ 1 ) , as
δ 2 F ( u ; φ , φ 1 ) = lim ε 0 δ F ( u + ε φ 1 ; φ ) δ F ( u ; φ ) ε ,
if such a limit exists.
Definition 1.5
(Polar functional). Let V be a Banach space and let F : V R be a functional.
We define the polar functional of F, denoted by F * : V * R , by
F * ( u * ) = sup u V { u , u * V F ( u ) } , u * V * .
Another important definition refers to the Legendre transform one and respective relevant propriety, which are summarized in the next theorem.
Theorem 1.6
(Legendre transform theorem). Let V be a Banach space and let F : V R be a twice continuously Fréchet differentiable functional.
Let u * V * . Assume there exists a unique u ^ V such that
u * = F ( u ^ ) u .
Suppose also
det 2 F ( u ) u 2 0 ,
in a neighborhood of u ^ .
Under such hypotheses, defining the Legendre tranform of F at u * by F L * ( u * ) where
F L * ( u * ) = u ^ , u * V F ( u ^ )
we have that
u ^ = F L * ( u * ) u * .
Remark 1.7.
Concerning such a last definition, observe that if F is convex on V, then the extremal condition
u * = F ( u ^ ) u ,
corresponds to globally maximize
H ( u ) = u , u * V F ( u )
on V, so that, in such a case,
F * ( u * ) = H ( u ^ ) = u ^ , u * V F ( u ^ ) = F L * ( u * ) .
Summarizing, if F is convex, under the hypotheses of the last theorem, the polar functional F * ( u * ) coincides with the Legendre transform of F on V * already denoted by F L * , that is,
F * ( u * ) = F L * ( u * ) , u * V * .

2. The primal variational formulation and the dual functional definitions

At this point we start to describe the primal and dual variational formulations.
Let Ω R 3 be an open, bounded, connected set with a regular (Lipschitzian) boundary denoted by Ω .
Consider a functional J : V R where
J ( u ) = γ 2 Ω u · u d x + α 2 Ω ( u 2 β ) 2 d x u , f L 2 .
Here γ > 0 , α > 0 , β > 0 and f L 2 ( Ω ) L ( Ω ) .
Moreover, V = W 0 1 , 2 ( Ω ) and we denote Y = Y * = L 2 ( Ω ) .
Define the functionals F 1 : V × Y R , F 2 : V R by
F 1 ( u , v 0 * ) = γ 2 Ω u · u d x u 2 , v 0 * L 2 + K 1 2 Ω ( γ 2 u + 2 v 0 * u f ) 2 d x + K 2 2 Ω u 2 d x + u , f L 2 + 1 2 α Ω ( v 0 * ) 2 d x + β Ω v 0 * d x ,
and
F 2 ( u ) = K 2 2 Ω u 2 d x .
At this point we assume a finite dimensional version for this concerning model. For example, we may define a new domain for the primal functional considering the projection of V on the space spanned by the first N (in general N=10, is enough) eigen-vectors of the Laplace operator, corresponding to the first N eigen-values. On this new not relabeled finite dimensional space V, since v 0 * corresponds to a diagonal matrix, there exists c 0 > 0 such that
( γ 2 + 2 v 0 * ) 2 c 0 I d ,
v 0 * B * , where
B * = { v 0 * Y * : 2 v 0 * < K / 2 } ,
for an appropriate real constant K > 0 .
We define also J 1 : V × Y R by
J 1 ( u , v 0 * ) = F 1 ( u , v 0 * ) F 2 ( u ) ,
and F 1 * : Y * × B * R , F 2 * : Y * R by
F 1 * ( v 2 * , v 0 * ) = sup u V { u , v 2 * L 2 F 1 ( u , v 0 * ) } = 1 2 Ω ( v 2 * + f + K 1 ( γ 2 + 2 v 0 * ) f ) 2 K 2 + γ 2 2 v 0 * + K 1 ( γ 2 + 2 v 0 * ) 2 d x 1 2 α Ω ( v 0 * ) 2 d x β Ω v 0 * d x K 1 2 Ω f 2 d x
and,
F 2 * ( v 2 * ) = sup u V { u , v 2 * L 2 F 2 ( u ) } = 1 2 K 2 Ω ( v 2 * ) 2 d x ,
respectively.
Furthermore, we define
D * = { v 2 * Y * : v 2 * 5 K 2 / 4 }
and J 1 * : D * × B * R , by
J 1 * ( v 2 * , v 0 * ) = F 1 * ( v 2 * , v 0 * ) + F 2 * ( v 2 * ) .
Assuming 0 < α 1 (through a re-scaling, if necessary) and
K 2 K 1 K max { f , α , β , γ , 1 }
by directly computing δ 2 J 1 * ( v 2 * , v 0 * ) we may easily obtain that for such specified real constants, J 1 * in convex in ( v 2 * , v 0 * ) on D * × B * .

3. The main duality principle and a concerning convex dual formulation

Considering the statements and definitions presented in the previous section, we may prove the following theorem.
Theorem 3.1.
Let ( v ^ 2 * , v ^ 0 * ) D * × B * be such that
δ J 1 * ( v ^ 2 * , v ^ 0 * ) = 0
and u 0 V be such that
u 0 = F 2 * ( v ^ 2 * ) v 2 * .
Under such hypotheses, we have
δ J ( u 0 ) = 0 ,
and
J ( u 0 ) = J 1 ( u 0 , v ^ 0 * ) = inf u V J 1 ( u , v ^ 0 * ) = inf ( v 2 * , v 0 * ) D * × B * J 1 * ( v 2 * , v 0 * ) = J 1 * ( v ^ 2 * , v ^ 0 * ) .
Proof. 
Observe that δ J 1 * ( v ^ 2 * , v ^ 0 * ) = 0 so that, since J 1 * is convex in ( v 2 * , v 0 * ) on D * × B * , we obtain
J 1 * ( v ^ 2 * , v ^ 0 * ) = inf ( v 2 * , v 0 * ) D * × B * J 1 * ( v 2 * , v 0 * ) .
Now we will show that
δ J ( u 0 ) = 0 .
From
J 1 * ( v ^ 2 * , v ^ 0 * ) v 2 * = 0 ,
and
F 2 * ( v ^ 2 * ) v 2 * = u 0
we have
F 1 * ( v ^ 2 * , v 0 * ) v 2 * + u 0 = 0
and
v ^ 2 * K 2 u 0 = 0 .
Observe now that denoting
H ( v 2 * , v 0 * , u ) = u , v 2 * L 2 F 1 ( u , v 0 * ) ,
there exists u ^ V such that
H ( v ^ 2 * , v ^ 0 * , u ^ ) u = 0 ,
and
F 1 * ( v ^ 2 * , v ^ 0 * ) = H ( v ^ 2 * , v ^ 0 * , u ^ ) ,
so that
F 1 * ( v ^ 2 * , v ^ 0 * ) v 2 * = H ( v ^ 2 * , v ^ 0 * , u ^ ) v 2 * + H ( v ^ 2 * , v ^ 0 * , u ^ ) u u ^ v 2 * = u ^ .
Summarizing, we have got
u 0 = F 1 * ( v ^ 2 * , v ^ 0 * ) v 2 * = u ^ .
Also, denoting
A ( u 0 , v ^ 0 * ) = γ 2 u 0 + 2 v ^ 0 * u 0 f ,
from
H ( v 2 ^ * , v ^ 0 * , u 0 ) u = 0 ,
we have
( γ 2 u 0 2 v ^ 0 * u 0 + f + K 1 ( γ 2 + 2 v ^ 0 * ) A ( u 0 , v ^ 0 * ) v ^ 2 * + K 2 u 0 ) = 0 ,
so that
A ( u 0 , v ^ 0 * ) + K 1 ( γ 2 + 2 v ^ 0 * ) A ( u 0 , v ^ 0 * ) = 0 .
From such results, we may infer that
A ( u 0 , v ^ 0 * ) = γ 2 u 0 + 2 v ^ 0 * f = 0 , in Ω .
Moreover, from
J 1 * ( v ^ 2 * , v ^ 0 * ) v 0 * = 0 ,
we have
K 1 A ( u 0 , v ^ 0 * ) 2 u 0 + v ^ 0 * α u 0 2 + β = 0 ,
so that
v 0 * = α ( u 0 2 β ) .
From such last results we get
γ 2 u 0 + 2 α ( u 0 2 β ) u 0 f = 0 ,
and thus
δ J ( u 0 ) = 0 .
Furthermore, also from such last results and the Legendre transform properties, we have
F 1 * ( v ^ 2 * , v ^ 0 * ) = u 0 , v ^ 2 * L 2 F 1 ( u 0 , v ^ 0 * ) ,
F 2 * ( v ^ 2 * ) = u 0 , v ^ 2 * L 2 F 2 ( u 0 ) ,
so that
J 1 * ( v ^ 2 * , v ^ 0 * ) = F 1 * ( v ^ 2 * , v ^ 0 * ) + F 2 * ( v ^ 2 * ) = F 1 ( u 0 , v ^ 0 * ) F 2 ( u 0 ) = J 1 ( u 0 , v ^ 0 * ) = J ( u 0 ) .
Finally, observe that from a concerning convexity,
J ( u 0 ) = J 1 ( u 0 , v ^ 0 * ) = inf u V J 1 ( u , v ^ 0 * ) .
Joining the pieces, we have got
J ( u 0 ) = J 1 ( u 0 , v ^ 0 * ) = inf u V J 1 ( u , v ^ 0 * ) = inf ( v 2 * , v 0 * ) D * × B * J 1 * ( v 2 * , v 0 * ) = J 1 * ( v ^ 2 * , v ^ 0 * ) .
The proof is complete.

4. A primal dual formulation for a local optimization of the primal one

In this section we develop a primal dual formulation corresponding to a non-convex primal formulation.
We start by describing the primal formulation.
Let Ω R 3 be an open, bounded, connected set with a regular (Lipschitzian) boundary denoted by Ω .
For the primal formulation, consider a functional J : V R where
J ( u ) = γ 2 Ω u · u d x + α 2 Ω ( u 2 β ) 2 d x u , f L 2 .
Here γ > 0 , α > 0 , β > 0 and f L 2 ( Ω ) L ( Ω ) .
Moreover, V = W 0 1 , 2 ( Ω ) and we denote Y = Y * = L 2 ( Ω ) .
Define the functional J 1 * : V × [ Y * ] 2 R , by
J 1 * ( u , v 3 * , v 0 * ) = γ 2 Ω u · u d x + u 2 , v 0 * L 2 + K 1 2 Ω ( γ 2 u + 2 v 3 * u f ) 2 d x + K 1 2 Ω ( v 3 * α ( u 2 β ) ) 2 d x u , f L 2 1 2 α Ω ( v 0 * ) 2 d x β Ω v 0 * d x .
We define also
B * = { v 0 * Y * : 2 v 0 * < K / 2 } ,
for an appropriate real constant K > 0 .
Furthermore, we define
D * = { v 3 * Y * : v 3 * K 2 }
A + = { u V : u f 0 , a . e . in Ω } ,
V 2 = { u V : u K 3 }
for an appropriate real constant K 3 > 0 and
V 1 = A + V 2 .
Now observe that denoting φ 1 = v 3 * α ( u 2 β ) , we have
2 J 1 * ( u , v 3 * , v 0 * ) u 2 = K 1 ( γ 2 + 2 v 3 * ) 2 + 4 K 1 α 2 u 2 2 K 1 α φ 1 γ 2 + 2 v 0 *
and
2 J 1 * ( u , v 3 * , v 0 * ) ( v 3 * ) 2 = K 1 + 4 K 1 u 2 .
Denoting φ = γ 2 u + 2 v 0 * u f we have also that
2 J 1 * ( u , v 3 * , v 0 * ) u v 3 * = K 1 ( 2 γ 2 u + 2 v 3 * u ) + 2 K 1 φ 2 K 1 α u .
In such a case, we obtain
det 2 J 1 * ( u , v 3 * , v 0 * ) u v 3 * = 2 J 1 * ( u , v 3 * , v 0 * ) ( v 3 * ) 2 2 J 1 * ( u , v 3 * , v 0 * ) u 2 2 J 1 * ( u , v 3 * , v 0 * ) v 3 * u 2 = K 1 2 ( γ 2 + 2 v 3 * + 4 α u 2 ) 2 + ( γ 2 + 2 v 0 * ) O ( K 1 ) 4 K 1 2 φ 2 4 K 1 2 φ ( γ 2 u + 2 v 0 * u ) 2 α u 2 K 1 2 α φ 1 ( 1 + 4 u 2 ) .
Observe that at a critical point
φ = 0
and
φ 1 = 0 .
From such results we may infer that
det 2 J 1 * ( u , v 3 * , v 0 * ) u v 3 * > 0
around any critical point.
With such results in mind, at this point and on assuming a related not relabeled finite dimensional model version, in a finite differences or finite elements context, we may prove the following theorem.
Theorem 4.1.
Let ( u 0 , v ^ 3 * , v ^ 0 * ) V 1 × D * × B * be such that
δ J 1 * ( u 0 , v ^ 3 * , v ^ 0 * ) = 0 .
Under such hypotheses, we have
δ J ( u 0 ) = γ 2 u 0 + 2 α ( u 0 2 β ) u 0 f = 0
and there exists r > 0 such that
J ( u 0 ) = sup v 0 * B * inf ( u , v 3 * ) B r ( u 0 , v ^ 3 * ) J 1 * ( u , v 3 * , v 0 * ) = J 1 * ( u 0 , v ^ 3 * , v ^ 0 * ) .
Proof. 
The proof that
δ J ( u 0 ) = 0
and
J ( u 0 ) = J 1 * ( u 0 , v ^ 3 * , v ^ 0 * )
may be done similarly as in the previous sections.
Observe that, as previously obtained, there exists r > 0 such that
det 2 J 1 * ( u , v 3 * , v ^ 0 * ) u v 3 * > 0 , ( u , v 3 * ) B r ( u 0 , v ^ 3 * )
and
2 J 1 * ( u 0 , v ^ 3 * , v 0 * ) ( v 0 * ) 2 < 0 , v 0 * B * .
Since for a sufficiently large K 1 > 0 we have
2 J 1 * ( u , v 3 * , v ^ 0 * ) u 2 > 0 , in B r ( u 0 , v ^ 3 * ) ,
from these last results and the standard Saddle point theorem, we have
J ( u 0 ) = J 1 * ( u 0 , v ^ 3 * , v ^ 0 * ) = sup v 0 * B * inf ( u , v 3 * ) B r ( u 0 , v ^ 3 * ) J 1 * ( u , v 3 * , v 0 * ) .
The proof is complete. □

5. One more primal dual formulation and related convex (in fact concave) dual formulation

In this section we develop one more primal dual formulation for the model in question.
The novelty here is that a critical point of such a primal dual formulation corresponds to a global optimal point for the concerning original primal one.
Let Ω R 3 be an open, bounded and connected set with a regular (Lipschitzian) boundary.
Consider the functional J : V R defined by
J ( u ) = γ 2 Ω u · u d x + α 2 Ω ( u 2 β ) 2 d x u , f L 2 ,
where V = W 0 1 , 2 ( Ω ) , f L 2 ( Ω ) , γ > 0 , α > 0 and β > 0 .
Denoting Y = Y * = L 2 ( Ω ) , define also J 1 : V × [ Y * ] 3 R by
J 1 ( u , z * , v 0 * , v 1 * ) = 1 2 Ω ( v 1 * ) 2 γ 2 + K 1 d x + u , v 1 * L 2 1 2 Ω K 1 u 2 d x + u 2 , v 0 * L 2 u , f L 2 + 1 2 Ω K u 2 d x u , z * L 2 + 1 2 Ω ( z * ) 2 K d x + 1 2 Ω ( γ 2 + K 1 ) z * K v 1 * γ 2 + K 1 2 d x 1 2 α ( v 0 * ) 2 d x β Ω v 0 * d x .
Observe that
2 J 1 ( u , z * , v 0 * , v 1 * ) u 2 = K K 1 + 2 v 0 * ,
2 J 1 ( u , z * , v 0 * , v 1 * ) ( z * ) 2 = 1 K + γ 2 + K 1 K 2 ,
and
2 J 1 ( u , z * , v 0 * , v 1 * ) u z * = 1 .
Hence,
det δ u z * 2 J ( u , z * , v 0 * , v 1 * ) = 2 J 1 ( u , z * , v 0 * , v 1 * ) u 2 2 J 1 ( u , z * , v 0 * , v 1 * ) ( z * ) 2 2 J 1 ( u , z * , v 0 * , v 1 * ) u z * 2 = K ( γ 2 + 2 v 0 * ) K 1 ( γ 2 2 v 0 * ) K 1 2 γ 2 ( 2 v 0 * ) K 2 H ( v 0 * , K 1 ) .
The best possible K 1 is obtained through the optimal equation
H ( v 0 * , K 1 ) K 1 = 0 ,
that is,
2 K 1 ( γ 2 2 v 0 * ) = 0
so that we set
K 1 = γ 2 + 2 v 0 * 2 .
Replacing such a K 1 into (19), we obtain
det δ u z * 2 J ( u , z * , v 0 * , v 1 * ) = K ( γ 2 + 2 v 0 * ) + 1 4 ( γ 2 + 2 v 0 * ) 2 K 2 H 1 ( v 0 * ) .
Setting now K = 5 ( γ 2 ) , define
C * = A 1 * A 2 * B *
where
A 1 * = { v 0 * Y * : K K 1 + 2 v 0 * > 0 } ,
A 2 * = { v 0 * Y * : H 1 ( v 0 * ) > 0 } ,
and
B * = { v 0 * Y * : 2 v 0 * < K 2 }
for some appropriate K 2 > 0 .
Now redefining J 1 as
J 1 ( u , z * , v 0 * , v 1 * ) = 1 2 Ω ( v 1 * ) 2 γ 2 + K 1 d x + u , v 1 * L 2 1 2 Ω K 1 u 2 d x + u 2 , v 0 * L 2 u , f L 2 + 1 2 Ω K u 2 d x u , z * L 2 + 1 2 Ω ( z * ) 2 K d x + 1 2 Ω ( γ 2 + K 1 ε ) z * K v 1 * γ 2 + K 1 2 d x 1 2 α ( v 0 * ) 2 d x β Ω v 0 * d x .
for some small parameter 0 < ε 1 , we may prove the following theorem.
Theorem 5.1.
Let ( u 0 , z 0 * , v ^ 0 * , v ^ 1 * ) V × Y * × C * × Y * be such that
δ J 1 ( u 0 , z 0 * , v ^ 0 * , v ^ 1 * ) = 0 .
Under such hypotheses, δ J ( u 0 ) = 0 and
J ( u 0 ) = inf u V J ( u ) = sup ( v 0 * , v 1 * ) C * × Y * inf ( u , z * ) V × Y * J 1 ( u , z * , v 0 * , v 1 * ) = J 1 ( u 0 , z 0 * , v ^ 0 * , v ^ 1 * ) .
Proof. 
The proof that δ J ( u 0 ) = 0 and J ( u 0 ) = J 1 ( u 0 , z 0 * , v ^ 0 * , v ^ 1 * ) may be done similarly as in the previous sections and will not be repeated.
Also, from the hypotheses, δ J 1 ( u 0 , z 0 * , v ^ 0 * , v ^ 1 * ) = 0 and v ^ 0 * C * , so that we may infer that
J 1 ( u 0 , z 0 * , v ^ 0 * , v ^ 1 * ) = inf ( u , z * ) V × Y * J 1 ( u , z * , v ^ 0 * , v ^ 1 * )
and
J 1 ( u 0 , z 0 * , v ^ 0 * , v ^ 1 * ) = sup ( v 0 * , v 1 * ) C * × Y * J 1 ( u 0 , z 0 * , v 0 * , v 1 * ) .
Thus, from a standard Saddle Point Theorem, we have
J 1 ( u 0 , z 0 * , v ^ 0 * , v ^ 1 * ) = sup ( v 0 * , v 1 * ) C * × Y * inf ( u , z * ) V × Y * J 1 ( u 0 , z 0 * , v 0 * , v 1 * ) .
Finally, observe that
J ( u 0 ) = J 1 ( u 0 , z 0 * , v ^ 0 * , v ^ 1 * ) J 1 ( u , K u , v ^ 0 * , v ^ 1 * ) sup ( v 0 * , v 1 * ) Y * × Y * J 1 ( u , K u , v 0 * , v 1 * ) = J ( u ) , u V .
Summarizing, we have got
J ( u 0 ) = J 1 ( u 0 , z 0 * , v ^ 0 * , v ^ 1 * ) = inf u V J ( u ) .
Joining the pieces, we may infer that
J ( u 0 ) = inf u V J ( u ) = sup ( v 0 * , v 1 * ) C * × Y * inf ( u , z * ) V × Y * J 1 ( u , z * , v 0 * , v 1 * ) = J 1 ( u 0 , z 0 * , v ^ 0 * , v ^ 1 * ) .
The proof is complete. □

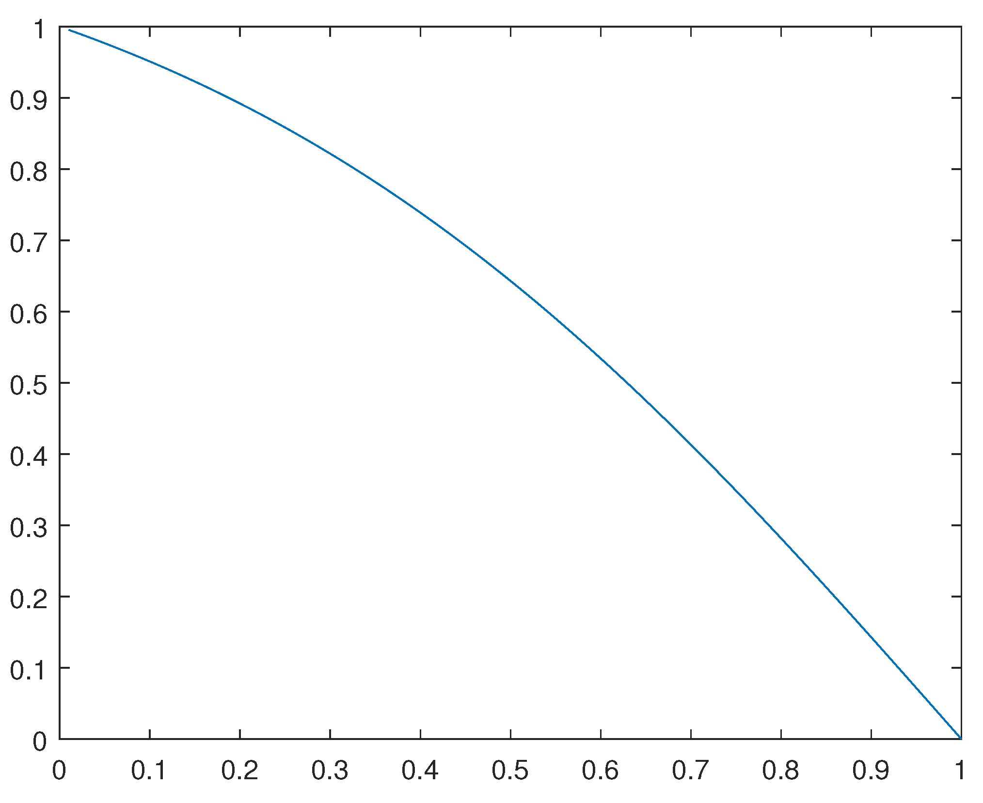
6. A numerical example

In order to illustrate the applicability of such results we have developed the following numerical example.
For Ω = [ 0 , 1 ] , γ = 0.1 , α = β = 1 and f 1 on Ω we have solved the Ginzburg-Landau type equation
γ 2 u + α ( u 2 β ) 2 u f = 0 , in Ω
with u = 0 , on Ω .
To obtain such numerical results, refereing to those previous ones of Section 3, we have used the following primal dual functional J 2 ( u , v 0 * , v 2 * ) where
J 2 ( u , v 0 * , v 2 * ) = F 1 ( u , v 0 * ) u , v 2 * L 2 + F 2 * ( v 2 * ) ,
where
F 1 ( u , v 0 * ) = γ 2 Ω u · u d x u 2 , v 0 * L 2 + K 1 2 Ω ( γ 2 u + 2 v 0 * u f ) 2 d x + K 2 2 Ω u 2 d x + u , f L 2 + 1 2 α Ω ( v 0 * ) 2 d x + β Ω v 0 * d x ,
and,
F 2 * ( v 2 * ) = sup u V { u , v 2 * L 2 F 2 ( u ) } = 1 2 K 2 Ω ( v 2 * ) 2 d x .
Observe that a critical point of J 2 corresponds to a critical of the dual functional J 1 * . From the convexity of J 1 * , such a critical point corresponds a to a global optimal one for J 1 * .
We have obtained results through finite differences combined with a MAT-LAB optimization tool. For an extensive approach on finite differences schemes, please see reference [16].
For the corresponding solution u 0 , please see Figure 1.

7. A primal dual variational formulation for a Burger’s type equation

In this section we develop a primal dual variational formulation for a Burger’s type equation.
Let Ω R 3 be an open, bounded and connected set with a regular (Lipschitzian) boundary denoted by Ω
Consider the Burger’s type equation in u V given by
γ 2 u + u u x + u u y f = 0 , in Ω ,
where γ > 0 , f L 2 ( Ω ) and
V = { u W 1 , 2 ( Ω ) : u = u 0 on Ω } .
At this point we define the functional J : V × Y × Y R where
J ( u , v 2 * , v 3 * ) = 1 2 Ω ( γ 2 u + v 2 * u x + v 3 * u y f ) 2 d x + 1 2 Ω ( v 2 * u ) 2 d x + 1 2 Ω ( v 3 * u ) 2 d x .
Here Y = Y * = L 2 ( Ω ) . Let
φ , φ 2 , φ 3 C c ( Ω ) .
Observe that
δ u u 2 J ( ( u , v 2 * , v 3 * ) , φ , φ ) = Ω ( γ 2 φ + v 2 * φ x + v 3 * φ y ) 2 d x + Ω ( φ ) 2 d x + Ω ( φ ) 2 d x ,
δ v 2 * v 2 * 2 J ( ( u , v 2 * , v 3 * ) , φ 2 , φ 2 ) = Ω u x 2 φ 2 2 d x + Ω φ 2 2 d x ,
δ v 3 * v 3 * 2 J ( ( u , v 2 * , v 3 * ) , φ 3 , φ 3 ) = Ω u y 2 φ 3 2 d x + Ω φ 3 2 d x ,
and denoting W = γ 2 u + v 2 * u x + v 3 * u y f , we have
δ u v 2 * 2 J ( ( u , v 2 * , v 3 * ) , φ , φ 1 ) = Ω W φ x φ 2 d x + Ω ( γ 2 φ + 2 v 2 * φ x + v 3 * φ y ) u x φ 2 d x Ω φ 2 φ d x .
δ u v 3 * 2 J ( ( u , v 2 * , v 3 * ) , φ , φ 1 ) = Ω W φ y φ 3 d x + Ω ( γ 2 φ + 2 v 2 * φ x + v 3 * φ y ) u y φ 3 d x Ω φ 3 φ d x .
δ v 2 * v 3 * 2 J ( ( u , v 2 * , v 3 * ) , φ 2 , φ 3 ) = Ω u x u y φ 2 φ 3 d x .
Therefore
1 2 δ u u 2 J ( ( u , v 2 * , v 3 * ) , φ , φ ) + 1 2 δ v 2 * v 2 * 2 J ( ( u , v 2 * , v 3 * ) , φ 2 , φ 2 ) + 1 2 δ v 3 * v 3 * 2 J ( ( u , v 2 * , v 3 * ) , φ 3 , φ 3 ) + δ u v 2 * 2 J ( ( u , v 2 * , v 3 * ) , φ , φ 2 ) + δ u v 3 * 2 J ( ( u , v 2 * , v 3 * ) , φ , φ 3 ) + δ v 2 * v 3 * 2 J ( ( u , v 2 * , v 3 * ) , φ 2 , φ 3 ) = 1 2 Ω ( γ 2 φ + v 2 * φ x + v 3 * φ y + u x φ 2 + u y φ 3 ) 2 d x + 1 2 Ω ( φ 2 φ ) 2 d x + 1 2 Ω ( φ 3 φ ) 2 d x + Ω W ( φ x φ 2 + φ y φ 3 ) d x .
Observe that at a critical point we have W = γ 2 u + v 2 * u x + v 3 * u y f = 0 , in Ω .
From this and (29) we may infer that δ 2 J is positive definite in a neighborhood of any critical point of J.
Thus, we may also conclude that the functional J has a large region of convexity around any of its critical points.

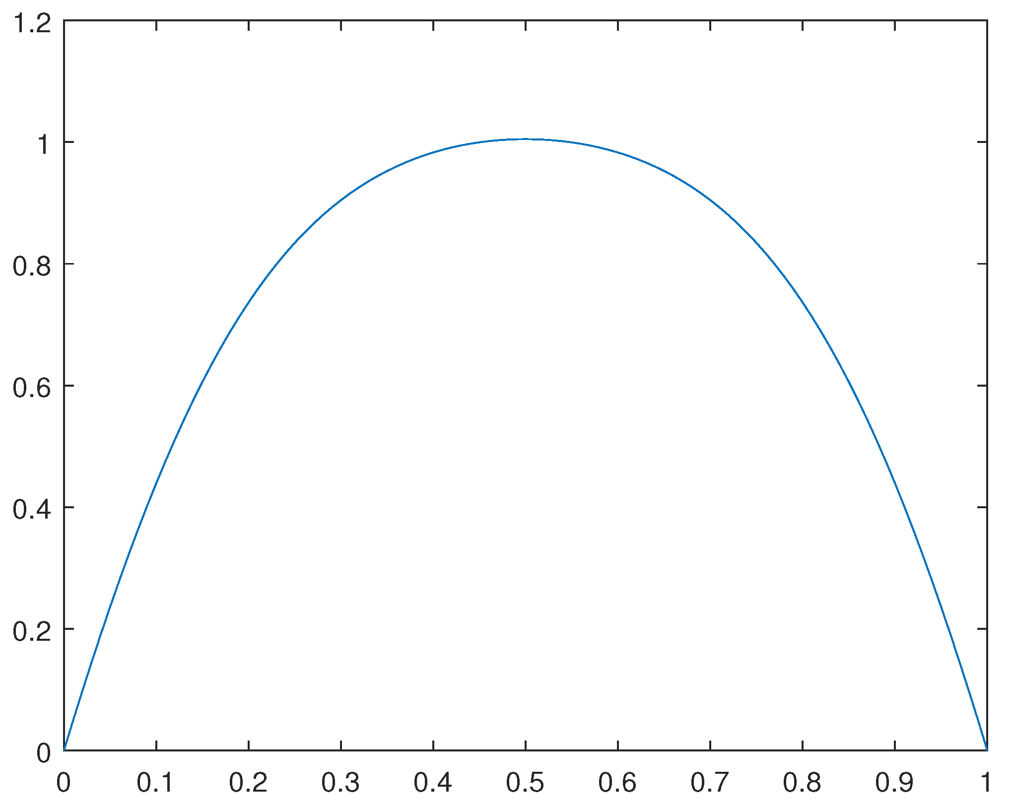
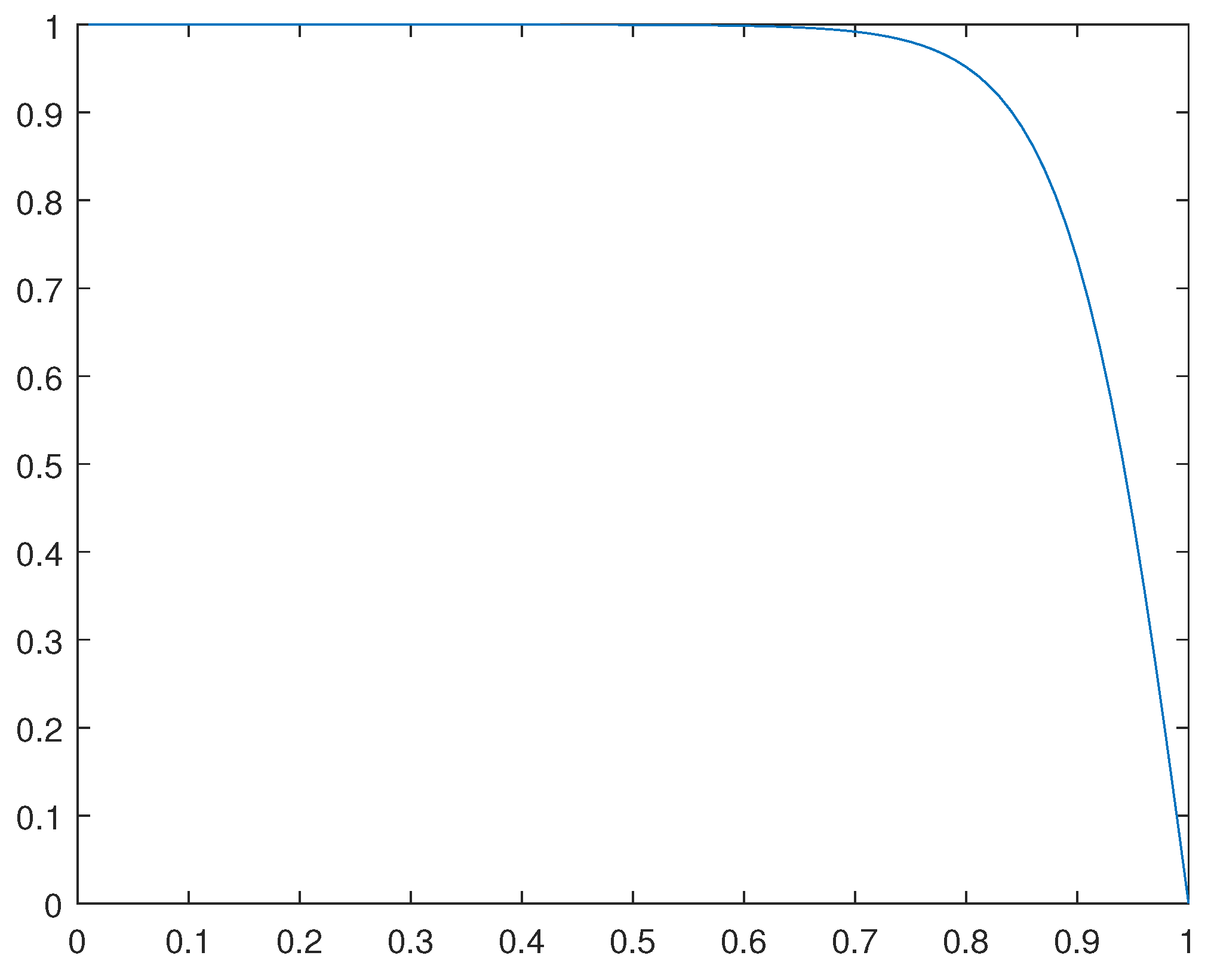
7.1. A numerical example concerning a Burger’s type equation

In this subsection we present numerical results related to a solution of the one-dimensional Burger’s equation
γ u x x + u u x = 0 , in [ 0 , 1 ] R ,
with the boundary conditions
u ( 0 ) = 1 and u ( 1 ) = 0 .
For a first example we set γ = 0.5 and for the second one we set γ = 0.05
To obtain the numerical results, we have used an adaptation with small changes of the primal dual variational formulation presented in the previous section.
For the solution u 0 ( x ) for the case in which γ = 0.5 , please see Figure 2.
For the case in which γ = 0.05 , please see Figure 3.
Here we present the software in MAT-LAB through which we have obtained such numerical results.
We highlight to have searched for a critical point of the primal dual formulation previously presented with some small changes and adaptations. Indeed, we have developed a procedure similar to the matrix version of the generalized method of lines.
Here the software in a finite difference context, where A stands for γ :
  • **********
  • clear all
    m8=100;
    d=1/m8;
    K=5.0;
    A=0.5;
    for i=1:m8
    uo(i,1)=1.0;
    u1(i,1)=1.0;
    v3(i,1)=K*uo(i,1);
    end;
    k2=1;
    b14=1.0;
    while ( b 14 > 10 5 ) and ( k 2 < 100 )
    k2=k2+1;
    k1=1;
    b12=1.0;
    while ( b 12 > 10 5 ) and ( k 1 < 100 )
    k1=k1+1;
    i=1;
    m12=A*2+uo(i,1)*d+K* d 2 ;
    m50(i)=A/m12;
    z(i)=1/m12*(A+v3(i,1)* d 2 +uo(i,1)*d);
    for i=2:m8-1
    m12=A*2-A*m50(i-1)+uo(i,1)*d-uo(i,1)*m50(i-1)*d+K* d 2 ;
    m50(i)=A/m12;
    z(i)=1/m12*(v3(i,1)* d 2 +A*z(i-1)+uo(i,1)*z(i-1)*d);
    end;
    u(m8,1)=0.0;
    for i=1:m8-1
    u(m8-i,1)=m50(m8-i)*u(m8-i+1,1)+z(m8-i);
    end;
    b12=max(abs(u-uo));
    uo=u;
    end;
    b14=max(abs(u-u1));
    u1=u;
    for i=1:m8-1
    v3(i,1)=K*u(i,1);
    end;
    uo(50,1)
    end;
    for i=1:m8
    x(i)=i*d;
    end;
    plot(x,u)
  • **********

8. A primal dual variational formulation for a Navier-Stokes system

In this section we develop a primal dual variational formulation for the time independent incompressible Navier-Stokes system.
Consider Ω R 2 an open, bounded and connected set with a regular (Lipschitzian) internal boundary denoted Γ 0 , and a regular external one denoted by Γ 1 . For a two-dimensional motion of a fluid on Ω , we denote by u : Ω R the velocity field in the direction x of the Cartesian system ( x , y ) , by v : Ω R , the velocity field in the direction y and by p : Ω R , the pressure one. Moreover, ρ denotes the fluid density, μ is the viscosity coefficient and g denotes the gravity field. Under such notation and statements, the time-independent incompressible Navier-Stokes system of partial differential equations stands for,
μ 2 u ρ u u x ρ v u y p x + ρ g x = 0 , in Ω , μ 2 v ρ u v x ρ v v y p y + ρ g y = 0 , in Ω , u x + v y = 0 , in Ω ,
u = v = 0 , on Γ 0 , u = u , v = 0 , p = p , on Γ 1
About the references, we emphasize that related existence, numerical and theoretical results for similar systems may be found in [17,18,19,20] and [21], respectively. In particular [21] addresses extensively both theoretical and numerical methods and an interesting interplay between them.
Finally, it is worth mentioning these two first paragraphs of this article have been published as a preprint, reference [22], more specifically, reference:
F.S. Botelho, Approximate Numerical Procedures for the Navier-Stokes System Through the Generalized Method of Lines. Preprints.org 2023, 2023020422.
Defining now P = p / ρ and ν = μ / ρ , consider again the Navier-Stokes system in the following format
ν 2 u u x u v y u x P + g x = 0 , in Ω , ν 2 v u x v v y v y P + g y = 0 , in Ω , x u + y v = 0 , in Ω ,
u = v = 0 , on Γ 0 , u = u , v = 0 , P = P , on Γ 1
As previously mentioned, at first we look for solutions ( u , v , P ) W 1 , 2 ( Ω ; R 3 ) in a distributional sense.
At this point we define the functional J : V × Y × Y R where
V = { ( u , v , P ) W 1 , 2 ( Ω ; R 3 ) : u = v = 0 , on Γ 0 , u = u , v = 0 , P = P , on Γ 1 }
and
J ( u , v , P , v 2 * , v 3 * ) = 1 2 Ω ( ν 2 u + v 2 * u x + v 3 * u y + P x g x ) 2 d x + 1 2 Ω ( ν 2 v + v 2 * v x + v 3 * v y + P y g y ) 2 d x + 1 2 Ω ( v 2 * u ) 2 d x + 1 2 Ω ( v 3 * v ) 2 d x + 1 2 Ω ( u x + v y ) 2 d x .
Here Y = Y * = L 2 ( Ω ) . Let
φ , φ 2 , φ 3 , φ 4 , φ 5 C c ( Ω ) .
We define also
u = ( u , v , P , v 2 * , v 3 * ) ,
J 1 ( u , v , P , v 2 * , v 3 * ) = 1 2 Ω ( ν 2 u + v 2 * u x + v 3 * u y + P x g x ) 2 d x ,
J 2 ( u , v , P , v 2 * , v 3 * ) = 1 2 Ω ( ν 2 v + v 2 * v x + v 3 * v y + P y g y ) 2 d x ,
and
J 3 ( u , v , P , v 2 * , v 3 * ) = 1 2 Ω ( v 2 * u ) 2 d x + 1 2 Ω ( v 3 * v ) 2 d x + 1 2 Ω ( u x + v y ) 2 d x ,
so that
J ( u , v , P , v 2 * , v 3 * ) = J 1 ( u , v , P , v 2 * , v 3 * ) + J 2 ( u , v , P , v 2 * , v 3 * ) + J 3 ( u , v , P , v 2 * , v 3 * ) .
Observe that
δ u u 2 J 1 ( ( u , v , P , v 2 * , v 3 * ) , φ , φ ) = Ω ( ν 2 φ + v 2 * φ x + v 3 * φ y ) 2 d x ,
δ v 2 * v 2 * 2 J 1 ( ( u , v , P , v 2 * , v 3 * ) , φ 2 , φ 2 ) = Ω u x 2 φ 2 2 d x ,
δ v 3 * v 3 * 2 J 1 ( ( u , v , P , v 2 * , v 3 * ) , φ 3 , φ 3 ) = Ω u y 2 φ 3 2 d x ,
δ P P 2 J 1 ( ( u , v , P , v 2 * , v 3 * ) , φ 4 , φ 4 ) = Ω ( φ 4 ) x 2 d x ,
and denoting W = γ 2 u + v 2 * u x + v 3 * u y + P x g x , we have
δ u v 2 * 2 J 1 ( ( u , v , P , v 2 * , v 3 * ) , φ , φ 1 ) = Ω W φ x φ 2 d x + Ω ( ν 2 φ + 2 v 2 * φ x + v 3 * φ y ) u x φ 2 d x d x .
δ u v 3 * 2 J 1 ( ( u , v , P , v 2 * , v 3 * ) , φ , φ 1 ) = Ω W φ y φ 3 d x + Ω ( ν 2 φ + 2 v 2 * φ x + v 3 * φ y ) u y φ 3 d x .
δ u P 2 J 1 ( ( u , v , P , v 2 * , v 3 * ) , φ , φ 4 ) = Ω ( ν 2 φ + v 2 * φ x + v 3 * φ y ) ( φ 4 ) x d x .
δ v 2 * v 3 * 2 J 1 ( ( u , v , P , v 2 * , v 3 * ) , φ 2 , φ 3 ) = Ω u x u y φ 2 φ 3 d x .
δ v 2 * P 2 J 1 ( ( u , v , P , v 2 * , v 3 * ) , φ 2 , φ 3 ) = Ω u x φ 2 ( φ 4 ) x d x .
δ v 3 * P 2 J ( ( u , v , P , v 2 * , v 3 * ) , φ 3 , φ 4 ) = Ω u y φ 3 ( φ 4 ) x d x .
Therefore, defining
{ δ 2 J 1 ( u , φ ) } = 1 2 δ u u 2 J 1 ( ( u , v , P , v 2 * , v 3 * ) , φ , φ ) + 1 2 δ v 2 * v 2 * 2 J 1 ( ( u , v , P , v 2 * , v 3 * ) , φ 2 , φ 2 ) + 1 2 δ v 3 * v 3 * 2 J 1 ( ( u , v , P , v 2 * , v 3 * ) , φ 3 , φ 3 ) + 1 2 δ P P 2 J 1 ( ( u , v , P , v 2 * , v 3 * ) , φ 4 , φ 4 ) + δ u v 2 * 2 J 1 ( ( u , v , P , v 2 * , v 3 * ) , φ , φ 2 ) + δ u v 3 * 2 J 1 ( ( u , v , P , v 2 * , v 3 * ) , φ , φ 3 ) + δ u P 2 J 1 ( ( u , v , P , v 2 * , v 3 * ) , φ , φ 4 ) + δ v 2 * v 3 * 2 J 1 ( ( u , v 2 * , v 3 * ) , φ 2 , φ 3 ) + δ v 2 * P 2 J 1 ( ( u , v , P , v 2 * , v 3 * ) , φ 2 , φ 4 ) + δ v 3 * P 2 J 1 ( ( u , v , P , v 2 * , v 3 * ) , φ 3 , φ 4 ) ,
we have
{ δ 2 J 1 ( u , φ ) } = Ω ( ν 2 φ + v 2 * φ x + v 3 * φ y + φ 2 u x + + φ 3 u y + ( φ 4 ) x ) 2 d x + Ω W ( φ 2 φ x + φ 3 φ y ) d x .
Similarly, we may obtain
δ v v 2 J 2 ( ( u , v , P , v 2 * , v 3 * ) , φ 5 , φ 5 ) = Ω ( ν 2 φ 5 + v 2 * ( φ 5 ) x + v 3 * ( φ 5 ) y ) 2 d x ,
δ v 2 * v 2 * 2 J 2 ( ( u , v , P , v 2 * , v 3 * ) , φ 2 , φ 2 ) = Ω v x 2 φ 2 2 d x ,
δ v 3 * v 3 * 2 J 2 ( ( u , v , P , v 2 * , v 3 * ) , φ 3 , φ 3 ) = Ω v y 2 φ 3 2 d x ,
δ P P 2 J 2 ( ( u , v , P , v 2 * , v 3 * ) , φ 4 , φ 4 ) = Ω ( φ 4 ) y 2 d x ,
and denoting W 1 = γ 2 v + v 2 * v x + v 3 * v y + P y g y , we have
δ v v 2 * 2 J 2 ( ( u , v , P , v 2 * , v 3 * ) , φ , φ 1 ) = Ω W 1 ( φ 5 ) x φ 2 d x + Ω ( ν 2 φ 5 + 2 v 2 * ( φ 5 ) x + v 3 * ( φ 5 ) y ) v x φ 2 d x .
δ v v 3 * 2 J 2 ( ( u , v , P , v 2 * , v 3 * ) , φ , φ 1 ) = Ω W 1 ( φ 5 ) y φ 3 d x + Ω ( ν 2 φ 5 + 2 v 2 * ( φ 5 ) x + v 3 * ( φ 5 ) y ) v y φ 3 d x .
δ v P 2 J 2 ( ( u , v , P , v 2 * , v 3 * ) , φ , φ 4 ) = Ω ( ν 2 φ 5 + v 2 * ( φ 5 ) x + v 3 * ( φ 5 ) y ) ( φ 4 ) y d x .
δ v 2 * v 3 * 2 J 2 ( ( u , v , P , v 2 * , v 3 * ) , φ 2 , φ 3 ) = Ω v x v y φ 2 φ 3 d x .
δ v 2 * P 2 J 2 ( ( u , v , P , v 2 * , v 3 * ) , φ 2 , φ 3 ) = Ω v x φ 2 ( φ 4 ) y d x .
δ v 3 * P 2 J 2 ( ( u , v , P , v 2 * , v 3 * ) , φ 3 , φ 4 ) = Ω v y φ 3 ( φ 4 ) y d x .
Therefore, defining
{ δ 2 J 2 ( u , φ ) } = 1 2 δ v v 2 J 2 ( ( u , v , P , v 2 * , v 3 * ) , φ 5 , φ 5 ) + 1 2 δ v 2 * v 2 * 2 J 2 ( ( u , v , P , v 2 * , v 3 * ) , φ 2 , φ 2 ) + 1 2 δ v 3 * v 3 * 2 J 2 ( ( u , v , P , v 2 * , v 3 * ) , φ 3 , φ 3 ) + 1 2 δ P P 2 J 2 ( ( u , v , P , v 2 * , v 3 * ) , φ 4 , φ 4 ) + δ v v 2 * 2 J 2 ( ( u , v , P , v 2 * , v 3 * ) , φ 5 , φ 2 ) + δ v v 3 * 2 J 2 ( ( u , v , P , v 2 * , v 3 * ) , φ 5 , φ 3 ) + δ v P 2 J 2 ( ( u , v , P , v 2 * , v 3 * ) , φ 5 , φ 4 ) + δ v 2 * v 3 * 2 J 2 ( ( u , v 2 * , v 3 * ) , φ 2 , φ 3 ) + δ v 2 * P 2 J 2 ( ( u , v , P , v 2 * , v 3 * ) , φ 2 , φ 4 ) + δ v 3 * P 2 J 2 ( ( u , v , P , v 2 * , v 3 * ) , φ 3 , φ 4 ) ,
we have
{ δ 2 J 2 ( u , φ ) } = Ω ( ν 2 φ 5 + v 2 * ( φ 5 ) x + v 3 * ( φ 5 ) y + φ 2 v x + φ 3 v y + ( φ 4 ) y ) 2 d x + Ω W 1 ( φ 2 ( φ 5 ) x + φ 3 ( φ 5 ) y ) d x .
Moreover, we may have
δ u u 2 J 3 ( ( u , v , P , v 2 * , v 3 * ) , φ , φ ) = Ω φ 2 d x + Ω φ x 2 d x ,
δ v v 2 J 3 ( ( u , v , P , v 2 * , v 3 * ) , φ , φ ) = Ω φ 5 2 d x + Ω ( φ 5 ) y 2 d x ,
δ v 2 * v 2 * 2 J 3 ( ( u , v , P , v 2 * , v 3 * ) , φ 2 , φ 2 ) = Ω φ 2 2 d x ,
δ v 3 * v 3 * 2 J 3 ( ( u , v , P , v 2 * , v 3 * ) , φ 3 , φ 3 ) = Ω φ 3 2 d x ,
δ u v 2 * 2 J 3 ( ( u , v , P , v 2 * , v 3 * ) , φ , φ 1 ) = Ω φ φ 2 d x ,
δ v v 3 * 2 J 3 ( ( u , v , P , v 2 * , v 3 * ) , φ , φ 1 ) = Ω φ 5 φ 3 d x ,
δ u v 2 J 3 ( ( u , v , P , v 2 * , v 3 * ) , φ , φ 5 ) = Ω φ x ( φ 5 ) y d x .
Therefore, defining
{ δ 2 J 3 ( u , φ ) } = 1 2 δ u u 2 J 3 ( ( u , v , P , v 2 * , v 3 * ) , φ , φ ) + 1 2 δ v v 2 J 3 ( ( u , v , P , v 2 * , v 3 * ) , φ 5 , φ 5 ) + 1 2 δ v 2 * v 2 * 2 J 3 ( ( u , v , P , v 2 * , v 3 * ) , φ 2 , φ 2 ) + 1 2 δ v 3 * v 3 * 2 J 1 ( ( u , v , P , v 2 * , v 3 * ) , φ 3 , φ 3 ) + δ u v 2 * 2 J 3 ( ( u , v , P , v 2 * , v 3 * ) , φ , φ 2 ) + δ v v 3 * 2 J 3 ( ( u , v , P , v 2 * , v 3 * ) , φ 5 , φ 3 ) + δ u v 2 J 3 ( ( u , v , P , v 2 * , v 3 * ) , φ , φ 5 ) ,
we have
{ δ 2 J 3 ( u , φ ) } = Ω ( φ 2 φ ) 2 d x + Ω ( φ 3 φ 5 ) 2 d x + Ω ( φ x + ( φ 5 ) y ) 2 d x .
Finally, joining the pieces we may infer that
{ δ 2 J ( u , φ ) } = { δ 2 J 1 ( u , φ ) } + { δ 2 J 2 ( u , φ ) } + { δ 2 J 3 ( u , φ ) } = Ω ( ν 2 φ + v 2 * φ x + v 3 * φ y + φ 2 u x + φ 3 u y + ( φ 4 ) x ) 2 d x + Ω W ( φ 2 φ x + φ 3 φ y ) d x + Ω ( ν 2 φ 5 + v 2 * ( φ 5 ) x + v 3 * ( φ 5 ) y + φ 2 v x + φ 3 v y + ( φ 4 ) y ) 2 d x + Ω W 1 ( φ 2 ( φ 5 ) x + φ 3 ( φ 5 ) y ) d x + Ω ( φ 2 φ ) 2 d x + Ω ( φ 3 φ 5 ) 2 d x + Ω ( φ x + ( φ 5 ) y ) 2 d x .
Observe that at a critical point we have
W = ν 2 u + v 2 * u x + v 3 * u y + P x g x = 0 , in Ω
and
W 1 = ν 2 v + v 2 * v x + v 3 * v y + P y g y = 0 , in Ω .
From this and (29) we may infer that δ 2 J is positive definite in a neighborhood of any critical point of J.
Thus, we may also conclude that the functional J has a large region of convexity around any of its critical points.

9. A duality principle for a related relaxed formulation concerning the vectorial approach in the calculus of variations

In this section we develop a duality principle for a related vectorial model in the calculus of variations.
Let Ω R n be an open, bounded and connected set with a regular (Lipschitzian) boundary denoted by Ω = Γ .
For 1 < p < + , consider a functional J : V R where
J ( u ) = G ( u ) + F ( u ) u , f L 2 ,
where
V = u W 1 , p ( Ω ; R N ) : u = u 0 on Ω
and f L 2 ( Ω ; R N ) .
We assume G : Y R and F : V R are Fréchet differentiable and F is also convex.
Also
G ( u ) = Ω g ( u ) d x ,
where g : R N × n R it is supposed to be Fréchet differentiable. Here we have denoted Y = L p ( Ω ; R N × n ) .
We define also J 1 : V × Y 1 R by
J 1 ( u , ϕ ) = G 1 ( u + y ϕ ) + F ( u ) u , f L 2 ,
where
Y 1 = W 1 , p ( Ω × Ω ; R N )
and
G 1 ( u + y ϕ ) = 1 | Ω | Ω Ω g ( u ( x ) + y ϕ ( x , y ) ) d x d y .
Moreover, we define the relaxed functional J 2 : V R by
J 2 ( u ) = inf ϕ V 0 J 1 ( u , ϕ ) ,
where
V 0 = { ϕ Y 1 : ϕ ( x , y ) = 0 , on Ω × Ω } .
Now observe that
J 1 ( u , ϕ ) = G 1 ( u + y ϕ ) + F ( u ) u , f L 2 = 1 | Ω | Ω Ω v * ( x , y ) · ( u + y ϕ ( x , y ) ) d y d x + G 1 ( u + y ϕ ) + 1 | Ω | Ω Ω v * ( x , y ) · ( u + y ϕ ( x , y ) ) d y d x + F ( u ) u , f L 2 inf v Y 2 1 | Ω | Ω Ω v * ( x , y ) · v ( x , y ) d y d x + G 1 ( v ) + inf ( v , ϕ ) V × V 0 1 | Ω | Ω Ω v * ( x , y ) · ( u + y ϕ ( x , y ) ) d y d x + F ( u ) u , f L 2 = G 1 * ( v * ) F * div x 1 | Ω | Ω v * ( x , y ) d y + f + 1 | Ω | Ω Ω v * ( x , y ) d y n u 0 d Γ ,
( u , ϕ ) V × V 0 , v * A * , where
A * = { v * Y 2 * : div y v * ( x , y ) = 0 , in Ω } .
Here we have denoted
G 1 * ( v * ) = sup v Y 2 1 | Ω | Ω Ω v * ( x , y ) · v ( x , y ) d y d x G 1 ( v ) ,
where Y 2 = L p ( Ω × Ω ; R N × n ) , Y 2 * = L q ( Ω × Ω ; R N × n ) , and where
1 p + 1 q = 1 .
Furthermore,
F * div x 1 | Ω | Ω v * ( x , y ) d y + f 1 | Ω | Ω Ω v * ( x , y ) d y n u 0 d Γ = sup ( v , ϕ ) V × V 0 1 | Ω | Ω Ω v * ( x , y ) · ( u + y ϕ ( x , y ) ) d y d x F ( u ) + u , f L 2 ,
Therefore, denoting J 3 * : Y 2 * R by
J 3 * ( v * ) = G 1 * ( v * ) F * div x Ω v * ( x , y ) d y + f + 1 | Ω | Ω Ω v * ( x , y ) d y n u 0 d Γ ,
we have got
inf u V J 2 ( u ) sup v * A * J 3 * ( v * ) .
Finally, we highlight such a dual functional J 3 * is convex (in fact concave).

10. A general concave primal dual formulation for an originally non-convex primal one

In this section we develop a general concave dual formulation related to a primal one which is originally non-convex.
Let Ω R 3 be an open, bounded and connected set with a regular (Lipschitzian) boundary denoted by Ω . Consider a Fréchet differentiable functional J : V R where
V = W 0 1 , 2 ( Ω ) .
Assume there exists K 1 , K 3 , K > 0 such that
K 1 I d δ 2 J ( u ) K 1 I d , u K 3 ,
where
K max { K 1 , K 3 , 1 } .
Observe that
J ( u ) = u , e K v 1 * L 2 + 1 2 Ω ( K 4 u + 2 K ) 2 d x + u , e K v 1 * L 2 1 2 Ω ( K 4 u + 2 K ) 2 d x + J ( u ) inf u L 2 u , e K v 1 * L 2 + 1 2 Ω ( K 4 u + 2 K ) 2 d x + u , e K v 1 * L 2 1 2 Ω ( K 4 u + 2 K ) 2 d x + J ( u ) = 1 2 Ω e 2 K v 1 * K d x + 2 K Ω e K v 1 * K 4 d x + u , e K v 1 * L 2 1 2 Ω ( K 4 u + 2 K ) 2 d x + J ( u ) J 1 * ( u , v 1 * ) ,
where we have denoted
J 1 * ( u , v 1 * ) = 1 2 Ω e 2 K v 1 * K d x + 2 K Ω e K v 1 * K 4 d x + u , e K v 1 * L 2 1 2 Ω ( K 4 u + 2 K ) 2 d x + J ( u ) .
We observe that the calculation of the concerning polar functional is made through the extremal equation
u u , e K v 1 * L 2 + 1 2 Ω ( K 4 u + 2 K ) 2 d x = 0 ,
which stands for
e K v 1 * + ( K 4 u + 2 K ) K 4 = 0 ,
so that
e K v 1 * 2 K K 4 ,
and thus
K v 1 * ln ( 2 K K 4 ) ,
that is
v 1 * ln ( 2 K K 4 ) K .
With such results in mind, we define the non-active restriction
v 1 * 3 4 ln ( 2 K K 4 ) K , in Ω .
Defining now
A * = ( u , v 1 * ) V × Y * : v 1 * 3 4 ln ( 2 K K 4 ) K , in Ω
where Y = Y * = L 2 ( Ω ) , by just directly computing
δ 2 J 1 * ( u , v 1 * )
we may easily obtain that such a Hessian is positive definite in A * so that J 1 * is concave on the convex set A * .
Defining
B * = ( u , v 1 * ) V × Y * : u K 3 ,
suppose now ( u 0 , v ^ 1 * ) A * B * is such that
δ J 1 * ( u 0 , v ^ 1 * ) = 0 .
From the variation of J 1 * in v 1 * , we have
K e 2 K v ^ 1 * K + 2 K 2 e K v ^ 1 * K 4 + K e K v ^ 1 * u 0 = 0 ,
so that
e K v ^ 1 * + ( K 4 u 0 + 2 K ) K 4 = 0 .
From the variation of J 1 * in u, we obtain
e K v ^ 1 * ( K 4 u 0 + 2 K ) K 4 + δ J ( u 0 ) = 0
so that
δ J ( u 0 ) = 0 .
Remark 10.1.
Summarizing, the functional J 1 * is concave on A * B * (which corresponds to a non-active restriction) and a critical point of J 1 * corresponds to a critical point of the original primal functional J. Therefore, J 1 * corresponds to a concave primal dual formulation for a originally non-convex primal functional J .

11. Conclusion

In this article we have developed convex dual and primal dual variational formulations suitable for the local optimization of non-convex primal formulations.
It is worth highlighting, the results may be applied to a large class of models in physics and engineering.
We also emphasize the first duality principles here presented are applied to a Ginzburg-Landau type equation. In particular, we highlight the primal dual formulation presented in Section 5 which is suitable for the global optimization of a originally non-convex primal formulation.
Among the results, we have included primal dual variational formulations for a Burger’s type equation and for a time independent incompressible Navier-Stokes system. Concerning the Burger’s equation model, we have presented numerical examples and a related software in MAT-LAB.
Finally, in the last section, we have developed a new duality principle suitable for the relaxed quasi-convex primal formulation for a general model in a vectorial calculus of variations context.
In a future research, we intend to extend such results for some models of plates and shells and other models in the elasticity theory.

Data Availability Statement

Details on the software for numerical results available upon request. e-mail: fabio.botelho@ufsc.br

Conflicts of Interest

The author declares no conflict of interest concerning this article.

References

  1. Bielski WR, Galka A, Telega JJ. The Complementary Energy Principle and Duality for Geometrically Nonlinear Elastic Shells. I. Simple case of moderate rotations around a tangent to the middle surface. Bulletin of the Polish Academy of Sciences, Technical Sciences. 1988; 38:7-9.
  2. Bielski WR, Telega JJ. A Contribution to Contact Problems for a Class of Solids and Structures, Arch Mech. 1985; 37 (4-5): 303-320, Warszawa.
  3. Telega JJ. On the complementary energy principle in non-linear elasticity. Part I: Von Karman plates and three dimensional solids. C.R. Acad. Sci. Paris, Serie II. 1989; 308:1193-1198; Part II: Linear elastic solid and non-convex boundary condition. Minimax approach, ibid : 1313-1317.
  4. Galka A, Telega JJ. Duality and the complementary energy principle for a class of geometrically non-linear structures. Part I. Five parameter shell model; Part II. Anomalous dual variational priciples for compressed elastic beams. Arch Mech. 1995; 47: 677-698, 699-724.
  5. Toland JF. A duality principle for non-convex optimisation and the calculus of variations. Arch Rat Mech Anal. 1979; 71(1):41-61.
  6. Adams RA, Fournier JF. Sobolev Spaces, 2nd edn. Elsevier, New York, 2003.
  7. Botelho F. Functional Analysis and Applied Optimization in Banach Spaces, Springer Switzerland, 2014.
  8. Botelho FS. Variational Convex Analysis. Ph.D. thesis, Blacksburg (VA-USA), Virginia Tech; 2009.
  9. Botelho F. Topics on Functional Analysis, Calculus of Variations and Duality. Academic Publications, Sofia, 2011.
  10. Botelho F. Existence of solution for the Ginzburg-Landau system, a related optimal control problem and its computation by the generalized method of lines. Appl Math and Comp. 2012; 218:11976-11989.
  11. Rockafellar RT. Convex Analysis, Princeton Univ. Press, 1970.
  12. Botelho FS. Functional Analysis, Calculus of Variations and Numerical Methods in Physics and Engineering, CRC Taylor and Francis, Florida, 2020.
  13. Botelho FS. Dual Variational Formulations for a Large Class of Non-Convex Models in the Calculus of Variations, Mathematics 2023; 11(1):63. [CrossRef]
  14. Annet JF. Superconductivity, Superfluids and Condensates, 2nd edn. Oxford Master Series in Condensed Matter Physics, Oxford University Press, Reprint, 2010.
  15. Landau LD, Lifschits EM. Course of Theoretical Physics, Vol. 5- Statistical Physics, part 1. (Butterworth-Heinemann, Elsevier, reprint 2008.
  16. Strikwerda JC. Finite Difference Schemes and Partial Differential Equations. SIAM, second edition, Philadelphia, 2004.
  17. Constantin P, Foias C. Navier-Stokes Equation, University of Chicago Press, Chicago, 1989.
  18. Hamouda M, Han D, Jung C-Y, Temam R. Boundary layers for the 3D primitive equations in a cube: the zero-mode, Journal of Appl Anal and Comp. 2018; 8(3):873-889. [CrossRef]
  19. Giorgini A, Miranville A, Temam R. Uniqueness and regularity for the Navier-Stokes-Cahn-Hilliard system, SIAM J. of Math Analysis (SIMA). 2019; 51(3): 2535-2574. [CrossRef]
  20. Foias C, Rosa RM, Temam R. Properties of stationary statistical solutions of the three-dimensional Navier-Stokes equations, J. of Dynamics and Differential Equations, Special issue in memory of George Sell. 2019; 31(3): 1689-1741. [CrossRef]
  21. Temam R. Navier-Stokes Equations. AMS Chelsea, reprint, 2001.
  22. Botelho FS. Approximate Numerical Procedures for the Navier-Stokes System Through the Generalized Method of Lines. Preprints.org [Preprint] 2023, 2023020422. [CrossRef]
Figure 1. Solution u 0 ( x ) for the primal formulation.
Figure 1. Solution u 0 ( x ) for the primal formulation.
Preprints 93059 g001
Figure 2. Solution u 0 ( x ) for a Burger’s type equation with γ = 0.5 .
Figure 2. Solution u 0 ( x ) for a Burger’s type equation with γ = 0.5 .
Preprints 93059 g002
Figure 3. Solution u 0 ( x ) for a Burger’s type equation with γ = 0.05 .
Figure 3. Solution u 0 ( x ) for a Burger’s type equation with γ = 0.05 .
Preprints 93059 g003
Disclaimer/Publisher’s Note: The statements, opinions and data contained in all publications are solely those of the individual author(s) and contributor(s) and not of MDPI and/or the editor(s). MDPI and/or the editor(s) disclaim responsibility for any injury to people or property resulting from any ideas, methods, instructions or products referred to in the content.
Copyright: This open access article is published under a Creative Commons CC BY 4.0 license, which permit the free download, distribution, and reuse, provided that the author and preprint are cited in any reuse.
Prerpints.org logo

Preprints.org is a free preprint server supported by MDPI in Basel, Switzerland.

Subscribe

Disclaimer

Terms of Use

Privacy Policy

Privacy Settings

© 2025 MDPI (Basel, Switzerland) unless otherwise stated