Preprint
Article

This version is not peer-reviewed.

Correlated Bayesian Model of Aircraft Encounters in the Terminal Area Given a Straight Takeoff or Landing

A peer-reviewed article of this preprint also exists.

Submitted:

01 November 2021

Posted:

02 November 2021

You are already at the latest version

Abstract
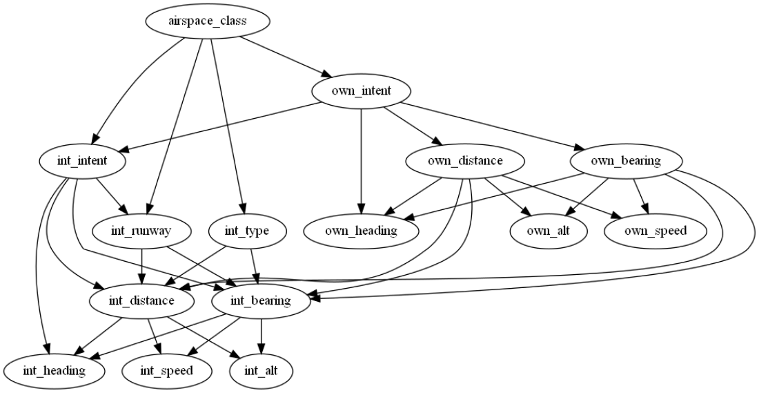
The incorporation of unmanned aircraft terminal operations into the scope of Detect and Avoid systems necessitates analysis of the safety performance of those systems—principally, an assessment of how well those systems prevent loss of well clear from and collision with other aircraft. This type of analysis has typically been conducted by Monte Carlo simulation with synthetic, statistically representative encounters between aircraft drawn from an appropriate encounter model. While existing encounter models include terminal airspace classes, none explicitly represents the structure expected while engaged in terminal operations, e.g., aircraft in a traffic pattern. The work described herein is an initial model of such operations, scoped at this time specifically for assessment of unmanned aircraft landings and encounters with other aircraft either landing or taking off. The model shares the Bayesian network foundation of other MIT Lincoln Laboratory encounter models but tailors those networks to address structured terminal operations, i.e., correlations between trajectories and the airfield and each other. This initial model release is intended to elicit feedback from the standards-writing community.
Keywords: 
;  ;  ;  ;  ;  ;  
Copyright: This open access article is published under a Creative Commons CC BY 4.0 license, which permit the free download, distribution, and reuse, provided that the author and preprint are cited in any reuse.
Prerpints.org logo

Preprints.org is a free preprint server supported by MDPI in Basel, Switzerland.

Subscribe

Disclaimer

Terms of Use

Privacy Policy

Privacy Settings

© 2026 MDPI (Basel, Switzerland) unless otherwise stated