Submitted:
23 June 2025
Posted:
24 June 2025
You are already at the latest version
Abstract
Keywords:
1. Introduction
2. Materials and Methods
2.1. Clinical Sampling and Histopathological Evaluation
2.2. Molecular Analyses: DNA Extraction, Sequencing, and Phylogenetic Inference
3. Results
3.1. Overview of Clinical and Histopathological Findings
3.2. Papillomavirus Detection and Lesion Classification
3.3. Histological Analysis of Non-Papillomatous Lesions
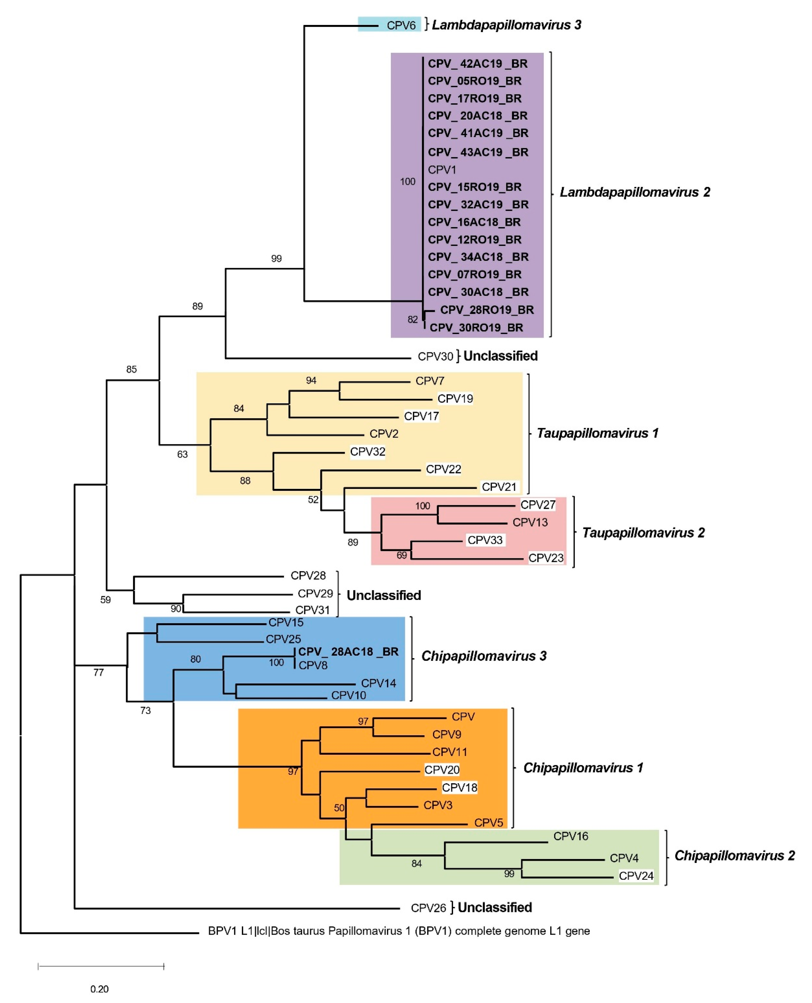
3.4. Phylogenetic Characterization of CPV
3.5. Whole-Genome Sequencing of Selected Isolates
4. Discussion
5. Conclusions
Author Contributions
Funding
Institutional Review Board Statement
Informed Consent Statement
Data Availability Statement
Acknowledgments
Conflicts of Interest
References
- de Villiers, E.-M.; Fauquet, C.; Broker, T.R.; Bernard, H.-U.; zur Hausen, H. Classification of papillomaviruses. Virology 2004, 324, 17–27. [Google Scholar] [CrossRef]
- Bernard, H.-U.; Burk, R.D.; Chen, Z.; van Doorslaer, K.; zur Hausen, H.; de Villiers, E.-M. Classification of Papillomaviruses (PVs) based on 189 PV types and proposal of taxonomic amendments. Virology 2010, 401, 70–79. [Google Scholar] [CrossRef] [PubMed]
- Lange, C.E.; Zollinger, S.; Tobler, K.; Ackermann, M.; Favrot, C. Clinically healthy skin of dogs is a potential reservoir for canine papillomaviruses. J. Clin. Microbiol. 2011, 49, 707–709. [Google Scholar] [CrossRef] [PubMed]
- Munday, J.S.; Knight, C.G.; Luff, J.A. Papillomaviral skin diseases of humans, dogs, cats and horses: A comparative review. Part 1: Papillomavirus biology and hyperplastic lesions. Vet. J. 2022, 288, 105897. [Google Scholar] [CrossRef] [PubMed]
- Munday, J.S.; Knight, C.G.; Luff, J.A. Papillomaviral skin diseases of humans, dogs, cats and horses: A comparative review. Part 2: Pre-neoplastic and neoplastic diseases. Vet. J. 2022, 288, 105898. [Google Scholar] [CrossRef]
- Munday, J.S.; Bond, S.D.; Piripi, S.; Soulsby, S.J.; Knox, M.A. Canis familiaris Papillomavirus Type 26: A Novel Papillomavirus of Dogs and the First Canine Papillomavirus within the Omegapapillomavirus Genus. Viruses 2024, 16, 595. [Google Scholar] [CrossRef]
- Alves, C.D.B.T.; Weber, M.N.; Guimarães, L.L.B.; Cibulski, S.P.; da Silva, F.R.C.; Daudt, C.; Budaszewski, R.F.; Silva, M.S.; Mayer, F.Q.; Bianchi, R.M.; et al. Canine papillomavirus type 16 associated to squamous cell carcinoma in a dog: Virological and pathological findings. Braz. J. Microbiol. 2020, 51, 2087–2094. [Google Scholar] [CrossRef]
- Munday, J.S.; Gedye, K.; Knox, M.A.; Ravens, P.; Lin, X. Genomic Characterization of Canis familiaris Papillomavirus Type 24, a Novel Papillomavirus Associated with Extensive Pigmented Plaque Formation in a Pug Dog. Viruses 2022, 14, 2357. [Google Scholar] [CrossRef]
- Orlandi, M.; Mazzei, M.; Albanese, F.; et al. Clinical, histopathological, and molecular characterization of canine pigmented viral plaques. Vet. Pathol. 2023, 60, 857–864. [Google Scholar] [CrossRef]
- Luff, J.; Rowland, P.; Mader, M.; Orr, C.; Yuan, H. Two Canine Papillomaviruses Associated with Metastatic Squamous Cell Carcinoma in Two Related Basenji Dogs. Vet. Pathol. 2016, 53, 1160–1163. [Google Scholar] [CrossRef]
- Chang, C.-Y.; Chen, W.-T.; Haga, T.; Yamashita, N.; Lee, C.-F.; Tsuzuki, M.; Chang, H.-W. The detection and association of canine papillomavirus with benign and malignant skin lesions in dogs. Viruses 2020, 12, 170. [Google Scholar] [CrossRef] [PubMed]
- Munday, J.S.; O’Connor, K.I.; Smits, B. Development of multiple pigmented viral plaques and squamous cell carcinomas in a dog infected by a novel papillomavirus. Vet. Dermatol. 2011, 22, 104–110. [Google Scholar] [CrossRef] [PubMed]
- Forslund, O.; Antonsson, A.; Edlund, K.; Nordin, P.; Stenquist, B.; Hansson, B.G. A broad range of human papillomavirus types detected with a general PCR method suitable for analysis of cutaneous tumours and normal skin. J. Gen. Virol. 1999, 80, 2437–2443. [Google Scholar] [CrossRef]
- Daudt, C.; da Silva, F.; Streck, A.F.; Weber, M.N.; Cibulski, S.P.; Mayer, F.Q.; Canal, C.W. How many papillomavirus species can go undetected in papilloma lesions? Sci. Rep. 2016, 6, 36480. [Google Scholar] [CrossRef] [PubMed]
- da Silva, F.R.C.; Daudt, C.; Cibulski, S.P.; Weber, M.N.; Streck, A.F.; Mayer, F.Q.; Canal, C.W. Genome characterization of a bovine papillomavirus type 5 from cattle in the Amazon region, Brazil. Virus Genes 2017, 53, 130–133. [Google Scholar] [CrossRef]
- Martin, D.P.; Murrell, B.; Golden, M.; Khoosal, A.; Muhire, B. RDP4: Detection and analysis of recombination patterns in virus genomes. Virus Evol. 2015, 1, vev003. [Google Scholar] [CrossRef]
- Katoh, K.; Misawa, K.; Kuma, K.; Miyata, T. MAFFT: A novel method for rapid multiple sequence alignment based on fast Fourier transform. Nucleic Acids Res. 2002, 30, 3059–3066. [Google Scholar] [CrossRef]
- Nguyen, L.-T.; Schmidt, H.A.; von Haeseler, A.; Minh, B.Q. IQ-TREE: A fast and effective stochastic algorithm for estimating maximum likelihood phylogenies. Mol. Biol. Evol. 2015, 32, 268–274. [Google Scholar] [CrossRef]
- Munday, J.S.; Thomson, N.A.; Luff, J.A. Papillomaviruses in dogs and cats. Vet. J. 2017, 225, 23–31. [Google Scholar] [CrossRef]
- Williams, A.; Scally, G.; Langland, J. A topical botanical therapy for the treatment of canine papilloma virus associated oral warts: A case series. Adv. Integr. Med. 2021, 8, 151–154. [Google Scholar] [CrossRef]
- Schaefer, E.A.F.; Chu, S.; Pearce, J.W.; Bryan, J.N.; Flesner, B.K. Papillomavirus DNA Not Detected in Canine Lobular Orbital Adenoma and Normal Conjunctival Tissue. BMC Vet. Res. 2019, 15, 1–8. [Google Scholar] [CrossRef]
- Lange, C.E.; Zollinger, S.; Tobler, K.; Ackermann, M.; Favrot, C. Clinically Healthy Skin of Dogs Is a Potential Reservoir for Canine Papillomaviruses. J. Clin. Microbiol. 2011, 49, 707–709. [Google Scholar] [CrossRef]
- Smith, K.T.; Saveria Campo, M. “Hit and Run” Transformation of Mouse C127 Cells by Bovine Papillomavirus Type 4: The Viral DNA Is Required for the Initiation but Not for Maintenance of the Transformed Phenotype. Virology 1988, 164, 39–47. [Google Scholar] [CrossRef]
- Brandes, K.; Fritsche, J.; Mueller, N.; Koerschgen, B.; Dierig, B.; Strebelow, G.; et al. Detection of Canine Oral Papillomavirus DNA in Conjunctival Epithelial Hyperplastic Lesions of Three Dogs. Vet. Pathol. 2009, 46, 34–38. [Google Scholar] [CrossRef] [PubMed]
- Lange, C.E.; Tobler, K.; Ackermann, M.; Panakova, L.; Thoday, K.L.; Favrot, C. Three Novel Canine Papillomaviruses Support Taxonomic Clade Formation. J. Gen. Virol. 2009, 90, 2615–2621. [Google Scholar] [CrossRef]
- Gould, A.P.; Coyner, K.S.; Trimmer, A.M.; Tater, K.; Rishniw, M. Canine Pedal Papilloma Identification and Management: A Retrospective Series of 44 Cases. Vet. Dermatol. 2021, 32, 509–e141. [Google Scholar] [CrossRef]
- Luff, J.A.; Affolter, V.K.; Yeargan, B.; Moore, P.F. Detection of Six Novel Papillomavirus Sequences within Canine Pigmented Plaques. J. Vet. Diagn. Investig. 2012, 24, 576–580. [Google Scholar] [CrossRef] [PubMed]
- de Alcântara, B.K.; Alfieri, A.A.; Rodrigues, W.B.; Otonel, R.A.A.; Lunardi, M.; Headley, S.A.; Alfieri, A.F. Identification of Canine Papillomavirus Type 1 (CPV1) DNA in Dogs with Cutaneous Papillomatosis. Pesqui. Vet. Bras. 2014, 34, 1223–1226. [Google Scholar] [CrossRef]
- Reis, J.D.R.; Oliveira, L.B.; Santos, L.A.B.O.; Soares, R.C.; Batista, M.V.A. Molecular Characterization of Canis Familiaris Oral Papillomavirus 1 Identified in Naturally Infected Dogs from Northeast Brazil. Vet. Dermatol. 2019, 30, 424. [Google Scholar] [CrossRef]
- Altschul, S.F.; Gish, W.; Miller, W.; Myers, E.W.; Lipman, D.J. Basic Local Alignment Search Tool. J. Mol. Biol. 1990, 215, 403–410. [Google Scholar] [CrossRef]
- da Silva, F.R.C.; Daudt, C.; Streck, A.F.; Weber, M.N.; Lima Filho, R.V.; Driemeier, D.; Canal, C.W. Genetic characterization of Amazonian bovine papillomavirus reveals the existence of four new putative types. Virus Genes 2015, 51, 77–84. [Google Scholar] [CrossRef] [PubMed]
- Lange, C.E.; Jennings, S.H.; Diallo, A.; Lyons, J. Canine papillomavirus types 1 and 2 in classical papillomas: High abundance, different morphological associations and frequent co-infections. Vet. J. 2019, 250, 1–5. [Google Scholar] [CrossRef] [PubMed]
- Regalado Ibarra, A.M.; Legendre, L.; Munday, J.S. Malignant transformation of a canine papillomavirus type 1-induced persistent oral papilloma in a 3-year-old dog. J. Vet. Dent. 2018, 35, 79–95. [Google Scholar] [CrossRef]
- Regnard, G.L.; Baloyi, N.M.; Bracher, L.R.; Hitzeroth, I.I.; Rybicki, E.P. Complete genome sequences of two isolates of Canis familiaris oral papillomavirus from South Africa. Genome Announc. 2016, 4, e01006-16. [Google Scholar] [CrossRef] [PubMed]
- Sancak, A.; Favrot, C.; Geisseler, M.D.; Müller, M.; Lange, C.E. Antibody titres against canine papillomavirus 1 peak around clinical regression in naturally occurring oral papillomatosis. Vet. Dermatol. 2015, 26, 57–e20. [Google Scholar] [CrossRef]
- Munday, J.S.; Tucker, R.S.; Kiupel, M.; Harvey, C.J. Multiple oral carcinomas associated with a novel papillomavirus in a dog. J. Vet. Diagn. Investig. 2015, 27, 221–225. [Google Scholar] [CrossRef] [PubMed]
- Merchioratto, I.; Mucellini, C.I.; Lopes, T.R.R.; Oliveira, P.S.B.; Silva Júnior, J.V.J.; Brum, M.C.S.; Weiblen, R.; Flores, E.F. Phylogenetic analysis of papillomaviruses in dogs from southern Brazil: Molecular epidemiology and investigation of mixed infections and spillover events. Vet. Microbiol. 2024, 55, 2025–2033. [Google Scholar] [CrossRef]
- Souza, F.d.A.; Daudt, C.; Lins, A.d.M.C.; dos Santos, I.R.; Tomaya, L.Y.C.; Lima, A.d.S.; Reis, E.M.B.; Satrapa, R.A.; Driemeier, D.; Bagon, A.; et al. Characterization of Papillomatous Lesions and Genetic Diversity of Bovine Papillomavirus from the Amazon Region. Viruses 2025, 17, 719. [Google Scholar] [CrossRef]





| ID | PCR | Age | Sex | Breed | Municipality/State | Anatomic Location | Macroscopy | Microscopy |
|---|---|---|---|---|---|---|---|---|
| 16AC18BR | CPV1 | 5Y | F | Poodle | Rio Branco/Acre | Ear | Nodular | NA 2 |
| 20AC18BR | CPV1 | 8Y | F | American Bully | Rio Branco/Acre | Eye | Nodular | SP 3 |
| 27AC18BR | (+) 1 | 4Y | F | Pinscher | Rio Branco/Acre | Limb | Nodular | NA |
| 28AC18BR | CPV8 | 4Y | F | Mixed breed | Rio Branco/Acre | Limb | Filiform | SP |
| 30AC18BR | CPV1 | 2Y | F | Pinscher | Rio Branco/Acre | Head | Cauliflower | SP |
| 32AC19BR | CPV1 | 7Y | F | Mixed breed | Rio Branco/Acre | Oral | Cauliflower | SP |
| 34AC19BR | CPV1 | 1Y | F | Mixed breed | Rio Branco/Acre | Oral | Cauliflower | SP |
| 35AC19BR | (+) | 12Y | M | Pitbull | Rio Branco/Acre | Limb | Filiform | NA |
| 41AC19BR | CPV1 | 2Y | M | Poodle | Rio Branco/Acre | Oral | Cauliflower | NA |
| 42AC19BR | CPV1 | 2Y | F | Shihtzu | Rio Branco/Acre | Oral | Cauliflower | NA |
| 43AC19BR | CPV1 | 4Y | M | Mixed breed | Rio Branco/Acre | Eye | Cauliflower | NA |
| 19AC18BR | (-) | 8Y | F | Mixed breed | Rio Branco/Acre | Teat | Nodular | SP |
| 21RO18BR | (-) | 4 M | M | Labrador | Porto Velho/Rondônia | Oral | Nodular | SP |
| 22RO18BR | (-) | 8Y | M | Labrador | Porto Velho/Rondônia | Oral | Nodular | ND 4 |
| 24AC18BR | (-) | 8Y | M | Mixed breed | Rio Branco/Acre | Ear | Cauliflower | ND |
| 25AC18BR | (-) | 3Y | M | Mixed breed | Rio Branco/Acre | Abdomen | Nodular | SP |
| 26AC18BR | (-) | 3Y | F | Mixed breed | Rio Branco/Acre | Teat | Nodular | SP |
| 31AC18BR | (-) | 10Y | F | Mixed breed | Rio Branco/Acre | Teat | Filiform | ND |
| 01RO19BR | (+) | 12Y | M | Mixed breed | Jarú/Rondônia | Oral | Cauliflower | SP |
| 02RO19BR | (-) | 8Y | F | Pitbull | Ji-Paraná/Rondônia | Neck | Filiform | ND |
| 03RO19BR | (+) | 13Y | F | Poodle | Ji-Paraná/Rondônia | Back | Pigmented Plaques | ND |
| 04RO19BR | (+) | 12Y | F | Boxer | Ji-Paraná/Rondônia | Limb | Pigmented Plaques | ND |
| 05RO19BR | CPV1 | 8M | M | Mixed breed | Ouro-Preto/Rondônia | Oral | Cauliflower | ND |
| 06RO19BR | (-) | 8M | M | Pitbull | Ji-Paraná/Rondônia | Oral | Cauliflower | SP |
| 07RO19BR | CPV1 | 3Y | M | Mixed breed | Ji-Paraná/Rondônia | Oral | Cauliflower | SP |
| 08RO19BR | (-) | 10Y | M | Basset Hound | Ji-Paraná/Rondônia | Head | Cauliflower | SP |
| 09RO19BR | (-) | 10Y | M | Pitbull | Ji-Paraná/Rondônia | Limb | Filiform | ND |
| 10RO19BR | (-) | 13Y | M | Mixed breed | Ji-Paraná/Rondônia | Limb | Cauliflower | SP |
| 11RO19BR | (-) | 10Y | M | Mixed breed | Ji-Paraná/Rondônia | Ear | Cauliflower | ND |
| 12RO19BR | CPV1 | 8Y | F | Mixed breed | Nova-Londrina/Rondônia | Oral | Cauliflower | SP |
| 13RO19BR | (-) | 2Y | M | Pitbull | Nova-Londrina/Rondônia | Oral | Cauliflower | SP |
| 14RO19BR | (+) | 13Y | F | Mixed breed | Ji-Paraná/Rondônia | Oral | Cauliflower | ND |
| 15RO19BR | CPV1 | 13Y | M | Pitbull | Ji-Paraná/Rondônia | Chest | Cauliflower | ND |
| 16RO19BR | (-) | 12Y | M | Mixed breed | Ji-Paraná/Rondônia | Oral | Cauliflower | SP |
| 17RO19BR | CPV1 | 7Y | F | Dachshund | Ji-Paraná/Rondônia | Limb | Cauliflower | ND |
| 18RO19BR | (-) | 13Y | F | Mixed breed | Ji-Paraná/Rondônia | Oral | Cauliflower | ND |
| 19RO19BR | (-) | 12Y | F | Mixed breed | Ji-Paraná/Rondônia | Eye | Filiform | ND |
| 20RO19BR | (-) | 12Y | F | Mixed breed | Ji-Paraná/Rondônia | Teat | Filiform | ND |
| 21RO19BR | (-) | 12Y | F | Mixed breed | Ji-Paraná/Rondônia | Limb | Cauliflower | ND |
| 22RO19BR | (-) | MI 5 | MI | MI | Ji-Paraná/Rondônia | Back | Cauliflower | ND |
| 23RO19BR | (-) | MI | MI | MI | Ji-Paraná/Rondônia | Oral | Nodular | ND |
| 24RO19BR | (-) | MI | MI | MI | Ji-Paraná/Rondônia | Eye | Nodular | ND |
| 25RO19BR | (-) | MI | MI | MI | Ji-Paraná/Rondônia | Limb | Nodular | ND |
| 26RO19BR | (-) | MI | MI | MI | Ji-Paraná/Rondônia | Abdomen | Nodular | ND |
| 27RO19BR | (+) | MI | MI | MI | Ji-Paraná/Rondônia | Oral | Cauliflower | SP |
| 28RO19BR | CPV1 | MI | MI | MI | Ji-Paraná/Rondônia | Neck | Cauliflower | ND |
| 30RO19BR | CPV1 | MI | MI | MI | Ji-Paraná/Rondônia | Oral | Cauliflower | SP |
| 31RO19BR | (-) | MI | MI | MI | Ji-Paraná/Rondônia | Oral | Cauliflower | ND |
| 32RO19BR | (-) | MI | MI | MI | Ji-Paraná/Rondônia | Chest | Filiform | ND |
| 33RO19BR | (+) | 7Y | F | Shih Tzu | Ji-Paraná/Rondônia | Eye | Nodular | ND |
| 34RO19BR | (-) | MI | MI | MI | Ji-Paraná/Rondônia | Teat | Filiform | ND |
| 35RO19BR | (-) | 8Y | F | Mixed breed | Ji-Paraná/Rondônia | Oral | Cauliflower | ND |
| 36RO19BR | (-) | 10Y | F | Mixed breed | Ji-Paraná/Rondônia | Neck | Cauliflower | ND |
| 39RO19BR | (-) | 5M | F | Mixed breed | Ji-Paraná/Rondônia | Oral | Cauliflower | ND |
| 40RO19BR | (+) | 11Y | F | Poodle | Ji-Paraná/Rondônia | Chest | Filiform | ND |
| 41RO19BR | (+) | 8Y | M | Mixed breed | Ji-Paraná/Rondônia | Eye | Filiform | ND |
| 42RO19BR | (-) | 9Y | F | Mixed breed | Ji-Paraná/Rondônia | Teat | Filiform | ND |
| 43RO19BR | (+) | 11Y | M | Mixed breed | Ji-Paraná/Rondônia | Ear | Cauliflower | ND |
| 44RO19BR | (+) | 8Y | MI | MI | Ji-Paraná/Rondônia | Oral | Cauliflower | SP |
| 45AC19BR | (+) | 6Y | MI | MI | Rio Branco/Acre | Oral | Cauliflower | ND |
| 02AC23BR | (+) | 7Y | F | Pinscher | Rio Branco/Acre | Vulva | Pigmented Plaques | NA |
| Sample | Diagnosis | Histopathological description |
| 22RO18BR | Sebaceous hyperplasia | Sample composed of skin with sebaceous gland hyperplasia and epidermal acanthosis. |
| 24AC18BR | Histiocytoma | Non-encapsulated dermal neoplastic proliferation of round mesenchymal cells, with eosinophilic cytoplasm, prominent nucleoli, moderate pleomorphism, and high mitotic activity (≈30 mitoses/10 HPF). |
| 31AC18BR | Dermatofibrosis | Collagen proliferation and infiltrate of mast cells and lymphocytes. |
| 02RO19BR | Collagenous hamartoma | Papillary exophytic nodule composed of marked disorganized collagen proliferation, covered by thin stratified keratinized squamous epithelium. |
| 09RO19BR | Sebaceous adenoma | Well-differentiated, non-encapsulated sebocytic proliferation in small lobules with scant collagenous stroma. Polygonal cells with vacuolated cytoplasm, round nuclei, stippled chromatin, and prominent nucleoli. Mild anisocytosis and anisokaryosis, no mitoses. |
| 11RO19BR | Chronic otitis | Epidermis with marked acanthosis and dermal inflammatory infiltrate composed of lymphocytes, plasma cells, macrophages, and neutrophils. Infiltrate also involves dilated ceruminous glands with eosinophilic material and neutrophils. Moderate proliferation of fibrous connective tissue in the dermis. |
| 18RO19BR | Melanocytoma | Poorly defined, non-encapsulated melanocytic neoplastic proliferation with individual polygonal cells, cytoplasm containing melanin granules, and mild anisocytosis. No mitoses. Numerous freezing artifacts. |
| 19RO19BR | Melanocytoma | Poorly defined, non-encapsulated melanocytic neoplastic proliferation of polygonal cells with melanin granules often obscuring the nuclei. Nuclei are round to oval with finely stippled chromatin and prominent nucleoli. Mild anisocytosis and anisokaryosis, no mitotic figures. |
| 20RO19BR | Melanocytoma | Poorly defined, non-encapsulated melanocytic neoplastic proliferation of polygonal cells with melanin granules often obscuring the nuclei. Nuclei are round to oval, finely stippled chromatin, prominent nucleoli. Mild anisocytosis and anisokaryosis, no mitoses observed. |
| 21RO19BR | Inconclusive | Moderate multifocal epidermal acanthosis associated with moderate orthokeratotic hyperkeratosis. |
| 22RO19BR | No significant histopathological lesions | Mild multifocal orthokeratotic hyperkeratosis. |
| 23RO19BR | No significant histopathological lesions | Mild multifocal orthokeratotic hyperkeratosis. |
| 24RO19BR | Melanocytoma | Poorly defined, non-encapsulated melanocytic proliferation of individual polygonal cells with cytoplasm containing melanin. Round to oval nuclei with stippled chromatin and prominent nucleoli. Mild anisocytosis and anisokaryosis, no mitoses. Moderate inflammatory infiltrate with lymphocytes, plasma cells, and macrophages. |
| 25RO19BR | Sebaceous adenoma | Well-differentiated, non-encapsulated sebocytic proliferation in small lobules with scant stroma. Polygonal cells with vacuolated cytoplasm, round nuclei, and prominent nucleoli. Mild anisocytosis and anisokaryosis, no mitoses. Epidermis with moderate acanthosis. |
| 26RO19BR | Inconclusive | Deep dermis with focal extensive area of dilated blood vessels filled with erythrocytes, surrounded by moderate inflammatory infiltrate of lymphocytes, plasma cells, and macrophages. |
| 31RO19BR | Chronic-active ulcerative stomatitis | Submucosa with marked inflammatory infiltrate (neutrophils, lymphocytes, plasma cells, and macrophages), associated with fibrovascular proliferation and fibrin deposition. Mucosa shows multifocal ulceration with neutrophilic infiltrate, bacterial aggregates, and fibrin. Remaining epithelium is moderately hyperplastic with digitiform projections into the submucosa. |
| 32RO19BR | Trichoblastoma | Moderately defined epithelial neoplastic proliferation in superficial dermis, with polygonal cells in trabeculae over abundant fibrocollagenous stroma. Oval to elongated nuclei, stippled chromatin, prominent nucleoli, mild anisocytosis and anisokaryosis, and 25 mitoses in 2.37 mm². Mild lymphoplasmacytic infiltrate in underlying dermis. |
| 34RO19BR | No significant histopathological lesions | Mild multifocal orthokeratotic hyperkeratosis. |
| 35RO19BR | No significant histopathological lesions | Mild multifocal orthokeratotic hyperkeratosis. In the dermis around skin adnexa, mild infiltrate of lymphocytes, plasma cells, and macrophages. |
| 36RO19BR | No significant histopathological lesions | Marked diffuse orthokeratotic hyperkeratosis associated with mild epithelial acanthosis. |
| 39RO19BR | No significant histopathological lesions | Mild infiltrate of lymphocytes and macrophages, along with mild fibrosis. |
| 42RO19BR | Melanoma | Poorly defined melanocytic neoplastic proliferation in dermis, with polygonal cells containing melanin that obscures nuclei. Nuclei are round to oval, with moderate anisocytosis and anisokaryosis, and 20 mitoses. Moderate inflammatory infiltrate present. |
Disclaimer/Publisher’s Note: The statements, opinions and data contained in all publications are solely those of the individual author(s) and contributor(s) and not of MDPI and/or the editor(s). MDPI and/or the editor(s) disclaim responsibility for any injury to people or property resulting from any ideas, methods, instructions or products referred to in the content. |
© 2025 by the authors. Licensee MDPI, Basel, Switzerland. This article is an open access article distributed under the terms and conditions of the Creative Commons Attribution (CC BY) license (http://creativecommons.org/licenses/by/4.0/).