Submitted:
01 July 2024
Posted:
01 July 2024
You are already at the latest version
Abstract
Keywords:
1. Introduction
2. Related Work
3. Methodology
- 1)
-
InterviewInterviews are a method of data collection involving face-to-face meetings to obtain information directly from individuals who have knowledge or experience in the field under study. In this study, interviews were conducted with the owners and staff of relevant camping equipment rental companies to gain a clear understanding of the needs and challenges faced in managing camping equipment rentals.
- 2)
-
ObservationObservation is a data collection technique through direct observation of the object or situation being studied. This method involves systematic recording of activities and conditions in the field. Researchers conducted observations at camping equipment rental companies to understand the work processes and interactions that occur, as well as to identify areas that require improvement or optimization in the information management system.
- 3)
-
DocumentationDocumentation is the process of collecting data information from various types of relevant documents, such as company records, books, pictures or photos, transcripts, and other documents. In this study, documentation was used to gather historical and operational data from camping equipment rental companies, which will assist in designing an information system that meets user needs.
- 4)
-
Literature StudyLiterature study is a method of data collection by analyzing various written sources, including journals, books, articles, and internet resources related to the research topic. Researchers conducted a literature study to gather theoretical and practical references supporting the development of Agile-based management information systems. The literature reviewed includes Agile techniques, best practices in equipment rental management, and relevant technologies for information system development.

- Plan: At this stage, the main focus is to identify and document user needs and the problems that need to be solved. Based on interviews and data studies at Erabarala camping equipment rental in Manisi, several issues were identified, such as discomfort with payment methods, difficulties in returning equipment, and a lack of transparency and efficiency in rental management. Therefore, this research aims to develop an information system application that can address these issues by adhering to the applicable rules at the rental.
- Design: This stage involves gaining a comprehensive understanding of what needs to be done and how the system functions overall. Components like flowcharts, Use Case Diagrams, Activity Diagrams, and ERD will be involved in this stage.
- Development: In the development stage, software is implemented according to the designed plan. It’s crucial to ensure that each developed feature meets user requirements.
- Testing: Continuous testing is carried out in this stage to ensure the quality and functionality of the system. It aims to ensure that the system operates correctly and meets the established requirements.
- Deployment: In this stage, every accepted change is deployed quickly and securely. Deployment occurs gradually to reduce risks and ensure smooth system operation, allowing users to start using the application immediately without major issues.
- Review: In this final stage, review meetings are typically held to demonstrate developed features. Evaluation is conducted to determine if features are functioning properly, identify features that need improvement, and explore ways to enhance future development processes. Continuous review ensures that the developed solution optimally meets user needs.
4. Result and Discussion
4.1. Result



4.2. Discussion
- 1)
-
System Design PlanningThe system design phase is the initial stage in developing this application. The researcher includes the processes and components that are carried out as follows:
- (a)
-
FlowchartA flowchart is a visual representation that describes the steps and sequence of procedures of a program in order. A flowchart is used to show the stages of problem-solving. The following are flowchart diagrams for item rental and item return in the RnP rental information system.[7]
-
Item Rental Flowchart
- i)
- Start the rental process
- ii)
- The renter opens the initial catalog page
- iii)
-
Check if the customer has an account or not
- -
- If not, create an account first
- iv)
- If yes, log in
- v)
- Select the item to be rented
- vi)
-
Check the availability of the item
- -
- If not available, the process returns to point 3
- vii)
- If available, proceed to checkout
- viii)
- The renter makes the rental payment
- ix)
- The payment is confirmed by the admin
- x)
- The item is handed over to the renter
- xi)
- process completed
-
- 2)
-
Use Case DiagramA use case diagram is a modeling method used to describe the behavior of the system being built. This diagram provides a description of how one or more actors interact with the system. The main function of a use case diagram is to identify the functions within the system and who has the right to use these functions. This diagram provides a clear overview of the system’s functions from the user’s perspective in a simple manner. Below is the use case diagram for the rental information system at RnP:The diagram shows the design of the use case diagram for the web-based rental information system at InOutdoors Rental. There are two actors involved: the renter and the officer. The activities that can be performed by the renter include logging in and opening their profile, viewing the store catalog page, opening the cart, and viewing rental history. On the other hand, the activities that can be performed by the admin include logging in, viewing renter data, category data, item data, rental history, creating reports, and processing item return requests.[8]
- 3)
-
Activity DiagramAn activity diagram is a type of diagram used to represent processes within a system. This diagram illustrates the sequence of processes in order with a vertical orientation. An activity diagram is an extension of the use case diagram that describes the sequence of activities within a system. The activities depicted can be a series of menus or business processes within the system. Activity diagrams are specifically used to illustrate workflows or activities within the system. Below is an overview of the activity diagram for the rental information system at RnP:The transaction process begins with the customer selecting products to add to their shopping cart. After the products are selected, the customer fills out the necessary transaction form. The customer then needs to determine whether the shipping address is the same as the address stored in the system. If the shipping address is the same, the customer selects the appropriate address from the list and then submits the transaction form. If not, the customer will be prompted to fill out a new shipping address.[9]Once the form is submitted, the system will save the transaction information into the database. The system then sends a notification to the admin to inform them that a new transaction has been created. The admin can view this new transaction and update the transaction status as needed, such as verifying payment or preparing the goods for shipment.[10]Next, the customer must choose a payment method. If the customer chooses to make a payment via bank transfer, they will proceed to complete the payment. After the payment is made, the system will process and confirm the payment. If the customer chooses another payment method, they will also be directed to complete the payment according to the chosen method.[11]Once all payment steps are completed, the transaction process is considered finished. The customer will receive a confirmation that their transaction was successful and that the rented items will be shipped to the selected address. The admin can continue to monitor the transaction status and take necessary actions to ensure smooth delivery. This diagram illustrates in detail how each party interacts in the transaction process, from product selection to payment completion, ensuring all steps are well integrated within the system.[12]The diagram below shows the activity diagram of the rental information system at RnP. This diagram depicts the sequence of activities that occur within the system, from selecting the items to be rented to the item return process. This diagram helps in understanding the workflow of each activity within the rental system.[13]
- 4)
-
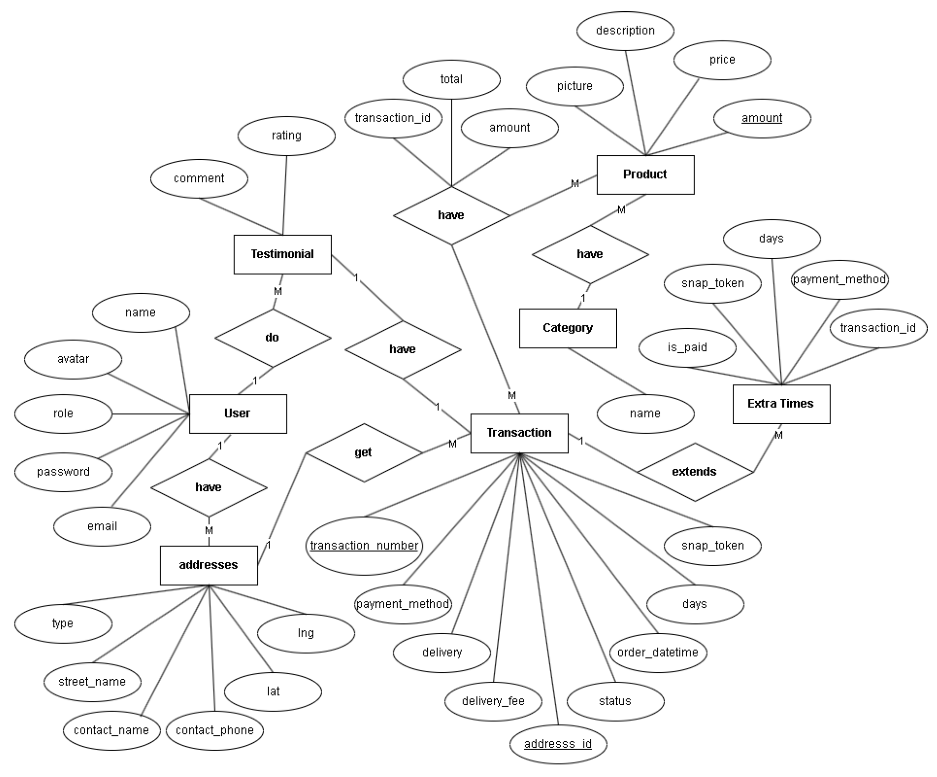
Entity Relationship Diagram (ERD)An Entity Relationship Diagram (ERD) is a diagram that visualizes data requirements and relationships between entities in a database.[14] An ERD uses symbols or objects structured with three main components: entities, attributes, and relationships. Each of these symbols has connections or associations with other symbols. Below is the ERD for the rental information system at RnP :




4.3. Demo
































5. Conclusion
Acknowledgments
References
- Yunita, I.; Harahap, A.M.; others. Android Based Outdoor Equipment Rental Information System. Journal of Artificial Intelligence and Engineering Applications (JAIEA) 2024, 3, 734–739. [Google Scholar] [CrossRef]
- Chawla, S. The Website of selling camping equipment. 2003. [Google Scholar]
- Wardani, Y.T.D.K.; Rohani, I. Desktop-Based of Outdoor Tools Buying and Sales Information System. @ is The Best: Accounting Information Systems and Information Technology Business Enterprise 2022, 7, 151–165. [Google Scholar] [CrossRef]
- Malna, I.A.; Findawati, Y. Web-based Information System for Climbing Equipment Rental (Case Study of Camp 2 Shop). Procedia of Engineering and Life Science 2023, 4. [Google Scholar] [CrossRef]
- Nurdin, S.; Hamdani, D. The Design of the Building Rental Information System Uses the Prototype Method. IJISCS (International Journal of Information System and Computer Science) 2021, 5, 118–131. [Google Scholar]
- Ibrahim, N. An overview of agile software development methodology and its relevance to software engineering. Jurnal Sistem Informasi 2007, 2, 69–80. [Google Scholar]
- Charntaweekhun, K.; Wangsiripitak, S. Visual programming using flowchart. 2006 International Symposium on Communications and Information Technologies. IEEE, 2006, pp. 1062–1065.
- Mokhsin, M.; Som, M.H.M.; Suhaimi, M.F.; Halim, H.A.; Shahuddin, A.Z. The Development of a Rental Equipment Mobile Application for UiTM Shah Alam Malay and Bumiputera Students (Rent2U). Journal of Advanced Research in Applied Sciences and Engineering Technology 2023, 32, 282–295. [Google Scholar] [CrossRef]
- Plavšić, V.; Šećerov, E. Modeling of login procedure for wireless application with interaction overview diagrams. Computer Science and Information Systems 2008, 5, 87–108. [Google Scholar] [CrossRef]
- Bastos, R.M.; Ruiz, D.D.A. Extending UML activity diagram for workflow modeling in production systems. Proceedings of the 35th Annual Hawaii International Conference on System Sciences. IEEE, 2002, pp. 3786–3795.
- Riyanti, A.; Taryana, T.; Dirgantoro, G.P.; Gunawan, I.M.A.O. Development of Rental Application using Prototyping Method. TECHNOVATE: Journal of Information Technology and Strategic Innovation Management 2024, 1, 69–80. [Google Scholar] [CrossRef]
- Nurajizah, S. Application Of Web Engineering Methods In Designing A Building Rental Information System In Kemuning Building Bekasi. Jurnal Mantik 2020, 4, 1560–1567. [Google Scholar]
- Fauzan, R.; Siahaan, D.; Rochimah, S.; Triandini, E. Use case diagram similarity measurement: A new approach. 2019 12th International Conference on Information & Communication Technology and System (ICTS). IEEE, 2019, pp. 3–7.
- Song, I.Y.; Evans, M.; Park, E.K. A comparative analysis of entity-relationship diagrams. Journal of Computer and Software Engineering 1995, 3, 427–459. [Google Scholar]
- Cerović, Z. INNOVATIVE MANAGEMENT OF CAMPING ACCOMMODATION. Horizons Series A 2014, 13. [Google Scholar]
Disclaimer/Publisher’s Note: The statements, opinions and data contained in all publications are solely those of the individual author(s) and contributor(s) and not of MDPI and/or the editor(s). MDPI and/or the editor(s) disclaim responsibility for any injury to people or property resulting from any ideas, methods, instructions or products referred to in the content. |
© 2024 by the authors. Licensee MDPI, Basel, Switzerland. This article is an open access article distributed under the terms and conditions of the Creative Commons Attribution (CC BY) license (http://creativecommons.org/licenses/by/4.0/).