Submitted:
12 November 2023
Posted:
13 November 2023
You are already at the latest version
Abstract
Keywords:
1. Introduction
2. Materials and Methods
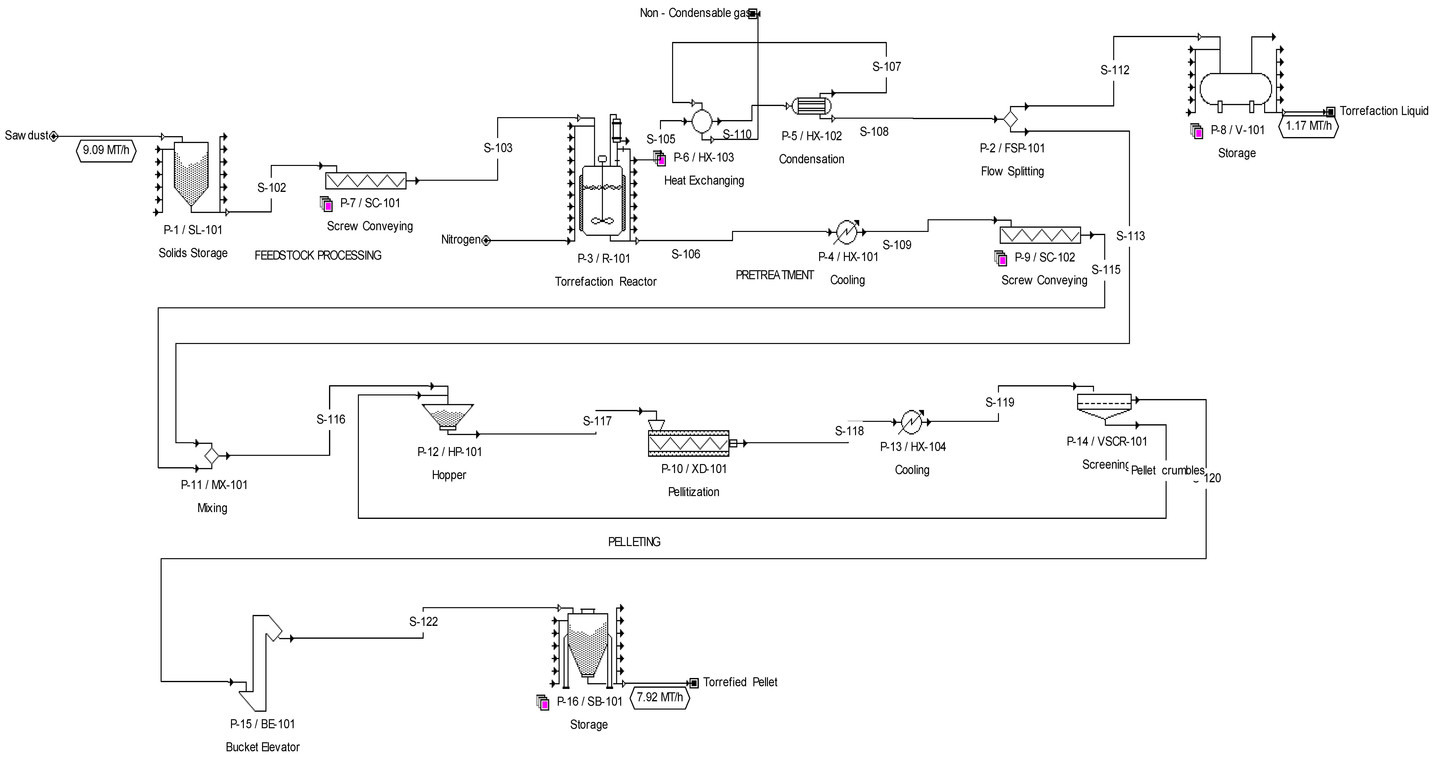
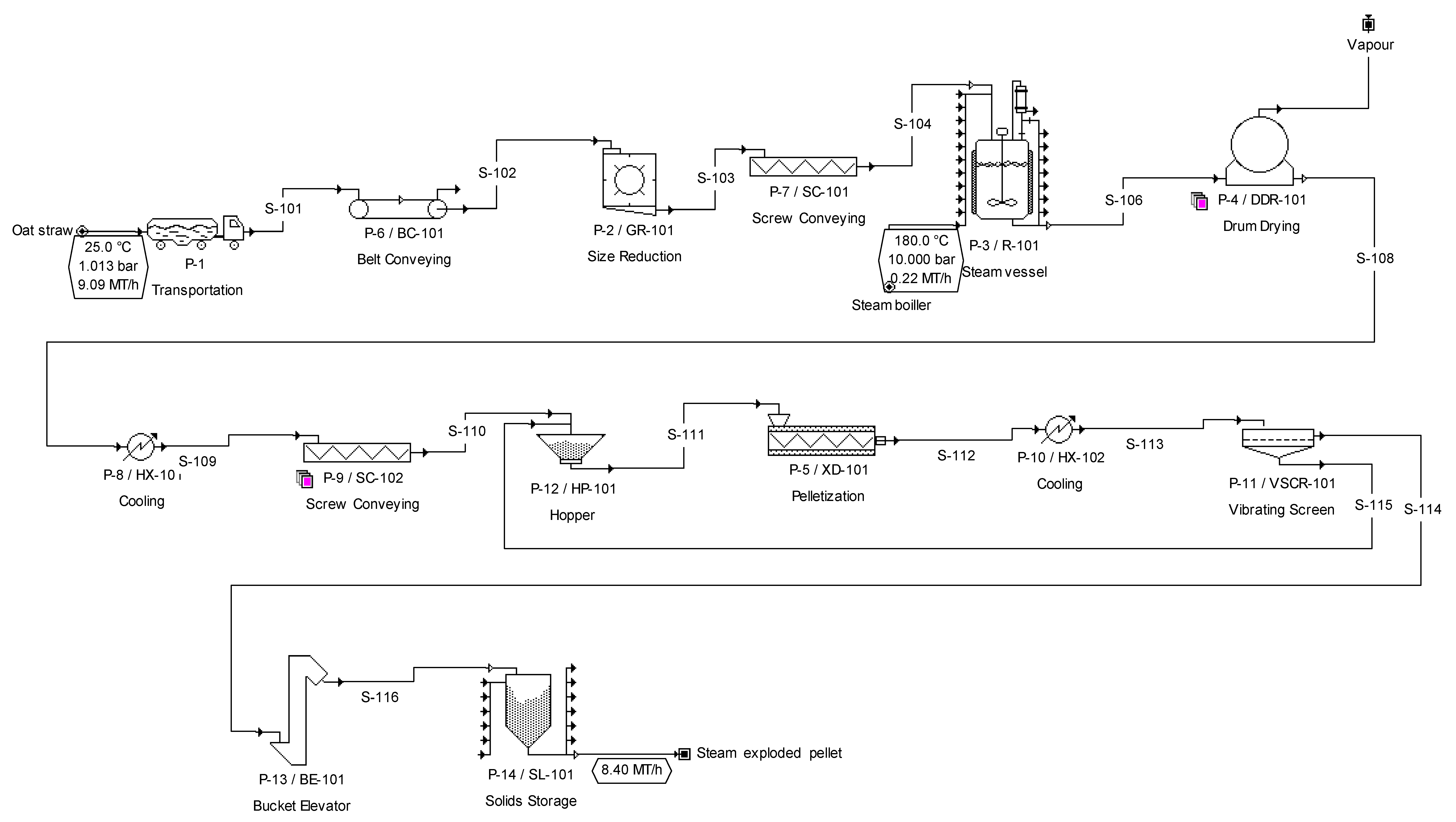
2.1. Process design and parameters
2.2. Process Description
2.2.1. Feedstock processing and plant location
2.2.2. Pretreatment process
2.2.3. Pelletization process
2.2.4. Case scenario
2.3. Cost Analysis
2.4. Profitability Analysis
3. Results and Discussion
3.1. Capital Cost
3.2. Operating Cost
3.3. Profitability Evaluation
4. Conclusions
Supplementary Materials
Author Contributions
Funding
Data Availability Statement
Acknowledgments
Conflicts of Interest
References
- Clauser, N. M.; Area, M. C.; Felissia, F. E.; Vallejos, M. E. Techno-economic assessment of carboxylic acids, furfural, and pellet production in a pine sawdust biorefinery. Biofuels, Bioprod. Bioref. 2018, 1-16. [CrossRef]
- Lamberg, J.; Ojala, J., Peltoniemi, M.; Särkkä, T. The evolution of global paper industry 1800–2050, 1st ed.; Springer: Dordrecht, 2012, The Netherlands; 2012.
- 3. Sami, M.; Annamalai, K.; Wooldridge, M. Co-firing of coal and biomass fuel blends. Prog. Energy Combust. Sci. 2001, 27: 171-214. [CrossRef]
- Roni, M.S.; Chowdhury, S.; Mamun, S.; Marufuzzaman, M.; Lein, W.; Johnson, S. Biomass co-firing technology with policies, challenges, and opportunities: a global review. Renew. Sustain. Energy Rev. 2017, 78; 1089-1101. [CrossRef]
- Goerndt, M.E.; Aguilar, F.X.; Skog, K. Drivers of biomass co-firing in U.S. coalfired power plants. Biomass Bioenergy 2013, 58: 158-167. [CrossRef]
- EIA, Monthly densified biomass fuel report form EIA-63C, U.S. Dep. Energy, U.S. Energy Inf. Adm. Off. Energy Stat (2021). Washington, DC 20585, https://www.eia.gov/biofuels/biomass/?year=2020&month=
- USDA. United States Department of Agriculture, Foreign Agricultural service. Voluntary report on Canada wood pellet annual. Available online at: https://apps.fas.usda.gov/newgainapi/api/Report/DownloadReportByFileName?fileName=Canada%20Wood%20Pellet%20Annual_Ottawa_Canada_CA2023-0002.pdf. Accessed October 25, 2023.
- 8. Agar, D.A. A comparative economic analysis of torrefied pellet production based on state-of-the-art pellets. Biomass and Bioenergy 2017, 97: 155 161. [CrossRef]
- 9. Nanou, P.; Carbo, M. C.; Kiel, J.H.A. Detailed mapping of the mass and energy balance of a continuous biomass torrefaction plant, Biomass Bioenergy 2016, 89; 67-77. [CrossRef]
- Koppejan, J.; Sokhansanj, S.; Melin, S.; Madrali, S. Status overview of torrefaction technologies (IEA Bioenergy Task 32). IEA Bioenergy Task 2012,32 (December).
- Chen, W. H.; Peng, J.; Bi, X. T. A state of the art review of biomass torrefaction, densification, and applications. Renew. Sustain. Energy Rev. 2015, 44:847−866. [CrossRef]
- Cao, L.; Yuan, X.; Li, H.; Li, C.; Xiao, Z. Z.; Jiang, L.; Huang, B.; Xiao, Z. Z.; Chen, H.; Wang, X.; Zeng, G. Complementary effects of torrefaction and co-pelletization: energy consumption and characteristics of pellets. Bioresour. Technol. 2015, 185; 254-262. [CrossRef]
- Phanphanich, M.; Mani, S. Impact of torrefaction on the grindability and fuel characteristics of forest biomass. Bioresource Technol 2011, 102;22: 1246-1253. [CrossRef]
- Kumar, A.; Cameron, J. B.; Flynn, P.C. Biomass power cost and optimum plant size in western Canada. Biomass and Bioenergy 2003, 24(6): 445-464. [CrossRef]
- Lam, P.S. Steam explosion of biomass to produce durable wood pellets. Unpublished Ph.D. Thesis, Department of Chemical and Biological Engineering, University of British Columbia, Vancouver, BC, Canada. 2011.
- 16. Tooyserkani, Z. Hydrothermal pre-treatment of softwood biomass and bark for pelletization. Ph.D. thesis. Department of Chemical and Biological Engineering, University of British Columbia, Vancouver, BC, Canada. 2013.
- Pastre, O. Analysis of the technical obstacles related to the production and utilization of fuel pellets made from agricultural residues. Report prepared by EUBIA for the ALTENER project Pellets for Europe, p. 57. Report No. ALTENER 2002-012-137-160. 2002.
- 18. Shahrukh, H.; Olajire Oyedun, A.; Kumar, A.; Ghiasi, B.; Kumar, L.; Sokhansanj. S. Technoeconomic assessment of pellets produced from steam pretreated biomass feedstock. Biomass Bioenergy 2016, 87: 131–143. [CrossRef]
- Manouchehrinejad, M.; Bilek, E.M.T.; Mani. S. Technoeconomic analysis of integrated torrefaction and pelletization systems to produce torrefied wood pellets. Renewable Energy 2021, 178; 483-493. [CrossRef]
- Gebreegziabher, T.; Oyedun, A.O.; Hui, C.W. Optimum biomass drying for combustion - A modeling approach. Energy 2013, 53: 67-73. [CrossRef]
- 21. Luk, H. T.; Lam, T.Y.G.; Oyedun, A.O.; Gebreegziabher, T.; Hui, C.W. Drying of biomass for power generation: A case study on power generation from empty fruit bunch. Energy 2013, 63: 205-215. [CrossRef]
- Mupondwa, E.; Li, X.; Tabil, L.; Phani, A.; Sokhansanj, S.; Stumborg, M.; Gruber, M.; Laberge, S. Technoeconomic analysis of wheat straw densification in the Canadian Prairie Province of Manitoba. Bioresource Technology 2012, 110: 355–363. [CrossRef]
- Dassanayake, G.D.M.; Kumar, A. Technoeconomic assessment of triticale straw for power generation. Appl. Energy 2012, 98: 236-245. [CrossRef]
- Kumar, A.; Flynn, P.; Sokhansanj, S. Biopower generation from mountain pine infested wood in Canada: an economical opportunity for greenhouse gas mitigation, Renew. Energy 2008, 33 (6) 1354-1363. [CrossRef]
- 25. Mani, S.; Sokhansanj, S.; Bi, X.; Turhollow, A. Economics of producing fuel pellets from biomass. Appl. Eng. Agric. 2006, 22 (3): 421-426. [CrossRef]
- 26. Pirraglia, A.; Gonzalez, R.; Saloni, D.; Denig, J. Technical and economic assessment for the production of torrefied lignocellulosic biomass pellets in the US, Energy Convers. Manag. 2013, 66; 153–164. [CrossRef]
- 27. Badger, P.; Badger, S.; Puettmann, M.; Steele, P.; Cooper, J. Technoeconomic analysis: preliminary assessment of pyrolysis oil production costs and material energy balance associated with a transportable fast pyrolysis system. Bioresources 2011, 6; 34–47. [CrossRef]
- Government of Saskatchewan. 2021. Wood biomass in Saskatchewan. https://pubsaskdev.blob.core.windows.net/pubsaskprod/121001/SK%252BWood%252BBiomass%252BOverview%252BNov%252B2021-FINAL.pdf (2023/01/10). Accessed 19 April 2023.
- Onyenwoke, C.; Tabil, L. G.; Dumonceaux, T.; Cree, D.; Mupondwa, E.; Adapa, P. K.; Karunakaran, C. Investigation of steam explosion pretreatment of sawdust and oat straw to improve their quality as biofuel pelets. Enegies, 15: 7168. [CrossRef]
- Alizadeh, P.; Tabil, L.G.; Mupondwa, E.; Li, X.; Cree. D. Technoeconomic feasibility of bioenergy production from wood sawdust. Energies 2023, 16: 1914. [CrossRef]
- Onyenwoke, C.; Tabil, L. G.; Mupondwa, E.; Cree, D.; Adapa, P. Effect of torrefaction on the physiochemical properties of white spruce sawdust for biofuel production. Fuels 2023a, 4: 111–131. [CrossRef]
- 32. Alizadeh, P.; Tabil, L. G.; Adapa, P. K.; Cree, D.; Mupondwa, E.; Emadi, B. Torrefaction and densification of wood sawdust for bioenergy applications. Fuels 2022, 3:152–175. [CrossRef]
- Valdez, E.; Tabil, L. G.; Mupondwa, E.; Cree, D.; Moazed. H. Microwave torrefaction of oat hull: effect of temperature and residence time. Energies 2021, 14: 4298. [CrossRef]
- Onyenwoke, C., Tabil, L.G.; Dumonceaux, T.; Mupondwa, E.; Cree, D. Combined effects of torrefaction and binders on the quality of pellets produced from oat straw. Bioenerg. Res. 2023b. [CrossRef]
- Onu, O. O.; Tabil, L.G.; Dumonceaux, T.; Mupondwa, E.; Cree, D. Comparative study on quality of fuel pellets from switchgrass treated with different white-rot fungi. Energies. 2021, 14: 7670. [CrossRef]
- BIMAT. 2010. Biomass Inventory Mapping and Analysis Tool (BIMAT) by Agriculture and Agri Food Canada, 2010. Available from: http://www4.agr.gc.ca/AAFC AAC/displayafficher.do?id=1226509218872&lang=eng Accessed 12 May 2023. [CrossRef]
- Stephen, J. D. Biorefinery feedstock availability and price variability: case study of the Peace River region, Alberta. MSc. Thesis. Chemical and Biological Engineering, University of British Columbia. 2008.
- Sokhansanj, S.; Fenton, J. 2006. Cost benefit of biomass supply and pre-processing. A BIOCAP Research Integration Program Synthesis Paper. Available from:http://www.biocap.ca/rif/ Sokhansanj_S.pdf. Accessed 15 April 2022.
- Composites Innovation Centre. Straw procurement business case. Final report. Submitted to Manitoba BioProducts Working Group. Prairie Practitioners Group Ltd. 2008.
- Antonio, J.E.; Roldán-San, E.; Martín-Hernández, R.; Briones, R.; et al. Process design and scale-up study for the production of polyol-based biopolymers from sawdust. Sustainable Production and Consumption 2021, 27: 462–470. [CrossRef]
- Teal, W.B.; Gobel, R.J.; Johnson, A. 2012. Biomass torrefaction system and method. https://patents.google.com/patent/US8246788B2/en (2020 /9/2) Accessed 19 April 2023.
- 43. Evangelista, B.; Arlabosse, P.; Govin, A.; Salvador, S.; Bonnefoy, O.; Dirion, J. L. Reactor scale study of self-heating and self-ignition of torrefied wood in contact with oxygen. Fuel 2018, 214: 590–596. [CrossRef]
- 44. Yun, H.; Clift, R.; Bi, X. Process simulation, technoeconomic evaluation, and market analysis of supply chains for torrefied wood pellets from British Columbia: Impacts of plant configuration and distance to market. Renewable and Sustainable Energy Reviews 2020, 127: 109745. [CrossRef]
- 45. Manouchehrinejad, M.; Mani, S. Process simulation of an integrated biomass torrefaction and pelletization (iBTP) plant to produce solid biofuels. Energy Conversion and Management: 2019, X 1: 100008. [CrossRef]
- Bergman, P. Combined torrefaction and pelletisation. Technical ECN-C--05-073. The TOP Process. The Netherlands: Energy research Centre of the Netherlands (ECN). 2005.
- Shahrukh, H.; Oyedun, A.O.; Kumar, A.; Ghiasi, B.; Kumar, L.; Sokhansanj, S. Net energy ratio for the production of steam pretreated biomass-based pellets. Biomass and Bioenergy 2015, 80: 286–297. [CrossRef]
- Valdez, E. Microwave torrefaction and densification of Oat hulls for heat and power production. M.Sc. thesis. Saskatoon, SK: Department of Chemical and Biological Engineering, University of Saskatchewan. 2020.
- Mupondwa, E., X. Li, L. Tabil, S. Sokhansanj, and P. Adapa. 2017. Status of Canada’s lignocellulosic ethanol: Part I: Pretreatment technologies. Renew. Sustain. Energy Rev.72, 178–190. [CrossRef]
- Onu, O. O.; Tabil, L. G.; Dumonceaux, T.; Mupondwa, E.; Cree, D.; Li, X. Technoeconomic analysis of fungal pretreatment-based cellulosic ethanol production. Results in Engineering 2023, 19:101259. [CrossRef]
- 51. Mupondwa, E.; Li, X.; Boyetchko, S.; Hynes, R.; Geissler, J. Technoeconomic analysis of large-scale production of pre-emergent Pseudomonas fluorescens microbial bioherbicide in Canada. Bioresource Technology 2015, 175: 517–528. [CrossRef]
- Sarker, T. R.; German, C. S.; Borugadda, V. B.; Meda, V.; Dalai, A. K. Techno-economic analysis of torrefied fuel pellet production from agricultural residue via integrated torrefaction and pelletization process. Heliyon. 2023, 9 -16359. [CrossRef]
- Hasanly, A.; Khajeh Talkhoncheh, M.; Karimi Alavijeh, M. Technoeconomic assessment of bioethanol production from wheat straw: a case study of Iran. Clean Technologies and Environmental Policy 2018, 20(2): 357–377. [CrossRef]
- Wolbers, P.; Cremers, M.; Robinson, T.; Madrali, S.; Tourigny, G. Biomass pre-treatment for bioenergy–Case study 4: The steam explosion process technology. IEA Bioenergy. 2018.
- Mobini Dehkordi, M.M. On the design and analysis of forest biomass to biofuel and bioenergy supply chains, Ph.D. thesis. Vancouver, BC: Department of chemical engineering, University of British Columbia, Canada. 2015.
- Peng, J. A study of softwood torrefaction and densification: for the production of high-quality wood pellets. Ph.D. thesis. The University of British Columbia, Vancouver Canada. 2012.
- Pirraglia, A.; Gonzalez, R.; Saloni, D. Technoeconomical analysis of wood pellets production for U.S. manufacturers, BioResources 2010, 5; 2374-2390. [CrossRef]





| Unit Operation | Parameter | Value | Source |
|---|---|---|---|
| Steam explosion | Temperature (°C) | 180 | [29,30] |
| Residence time (min) | 9 | ||
| Torrefaction | Temperature (°C) | 250 | [31,32] |
| Residence time (min) | 9 | [33] | |
| Binder | Torrefaction liquid (%) | 25 | [34] |
| Pelletization | Die temperature (°C) | 95 | [29,31,35] |
| Pressure rate (mm / min) | 50 | ||
| Sample moisture content (%) | 10 |
| Cost category | Estimation assumption |
|---|---|
| Purchase price of all equipment (PC) | Plant equipment cost + unlisted equipment |
| Installation (I) | 0.50 𝚡 PC |
| Piping (II) | 0.35 𝚡 PC |
| Instrumentation cost (III) | 0.40 𝚡 PC |
| Building and services (IV) | 0.45 𝚡 PC |
| Electrical facilities (V) | 0.10 𝚡 PC |
| Insulation (VI) | 0.03 𝚡 PC |
| Yard improvements (VII) | 0.15 𝚡 PC |
| Auxiliary facilities (VIII) | 0.40 𝚡 PC |
| Total plant direct cost (TPDC) | PC + I + II + III + IV + V + VI + VII + VIII |
| Engineering (IX) | 0.25 𝚡 TPDC |
| Construction (X) | 0.35 𝚡 TPDC |
| Total plant indirect cost (TPIC) | IX + X |
| Contractor’s fee (XI) | 0.05 𝚡 (TPDC + TPIC) |
| Contingency and research & development (XII) | 0.10 𝚡 (TPDC + TPIC) |
| Direct fixed capital cost (DFC) | TPDC + TPIC + XI + XII |
| Working capital (WC) | 0.05 𝚡 DFC |
| Start-up cost (SC) | 0.15 𝚡 DFC |
| Total capital investment (TCI) | DFC + WC + SC |
| Cost category | Case 1 | Case 2 | Case 3 | Case 4 | Case 5 | Case 6 |
|---|---|---|---|---|---|---|
| Purchase price of all equipment (PC) | 1,273,000 | 1,323,000 | 7,335,000 | 7,859,000 | 2,125,000 | 2,675,000 |
| Installation (I) | 636,000 | 662,000 | 3,553,000 | 3,930,000 | 1,063,000 | 1,338,000 |
| Piping (II) | 445,000 | 463,000 | 2,567,000 | 2,751,000 | 744,000 | 936,000 |
| Instrumentation cost (III) | 509,000 | 529,000 | 2,934,000 | 3,144,000 | 850,000 | 1,070,000 |
| Building and services (IV) | 573,000 | 595,000 | 3,301,000 | 3,537,000 | 956,000 | 1,204,000 |
| Electrical facilities (V) | 127,000 | 132,000 | 733,000 | 786,000 | 213,000 | 268,000 |
| Insulation (VI) | 38,000 | 40,000 | 220,000 | 236,000 | 64,000 | 80,000 |
| Yard improvements (VII) | 191,000 | 198,000 | 1,100,000 | 1,179,000 | 319,000 | 401,000 |
| Auxiliary facilities (VIII) | 509,000 | 529,000 | 2,934,000 | 3,144,000 | 850,000 | 1,070,000 |
| Total plant direct cost (TPDC) PC + I + II + III + IV + V + VI + VII + VIII | 4,301,000 | 4,471,000 | 24,677,000 | 26,566,000 | 7,183,000 | 9,042,000 |
| Engineering (IX) | 1,075,000 | 1,118,000 | 6,169,000 | 7,859,000 | 1,796,000 | 2,260,000 |
| Construction (X) | 1,505,000 | 1,565,000 | 8,637,000 | 9,298,000 | 2,514,000 | 3,165,000 |
| Total plant indirect cost (TPIC) IX + X | 2,581,000 | 2,683,000 | 14,806,000 | 17,157,000 | 4,310,000 | 5,425,000 |
| Total Plant Cost (TPC = TPDC + TPIC) | 6,882,000 | 7,154,000 | 39,483,000 | 43,723,000 | 11,492,000 | 14,466,000 |
| Contractor’s fee (XI) | 344,000 | 358,000 | 1,974,000 | 2,186,000 | 575,000 | 723,000 |
| Contingency and research & development (XII) | 688,000 | 715,000 | 3,948,000 | 4,372,000 | 1,149,000 | 1,447,000 |
| Direct fixed capital cost (DFC) = TPDC + TPIC + XI + XII | 7,914,000 | 8,227,000 | 45,405,000 | 50,281,000 | 13,216,000 | 16,636,000 |
| Working capital (WC) | 396,000 | 411,000 | 2,270,000 | 2,514,000 | 661,000 | 832,000 |
| Start-up cost (SC) | 1,187,000 | 1,234,000 | 6,811,000 | 7,542,000 | 1,982,000 | 2,495,000 |
| Total capital investment (TCI) = DFC + WC + SC | 9,497,000 | 9,922,000 | 54,486,000 | 60,337,000 | 15,859,000 | 19,963,000 |
Disclaimer/Publisher’s Note: The statements, opinions and data contained in all publications are solely those of the individual author(s) and contributor(s) and not of MDPI and/or the editor(s). MDPI and/or the editor(s) disclaim responsibility for any injury to people or property resulting from any ideas, methods, instructions or products referred to in the content. |
© 2023 by the authors. Licensee MDPI, Basel, Switzerland. This article is an open access article distributed under the terms and conditions of the Creative Commons Attribution (CC BY) license (http://creativecommons.org/licenses/by/4.0/).
